Abstract
Green spaces in cities are under pressure from increasing population, urbanization, and development, making governance of these common pool resources a complex and multi-dimensional process. Governance of urban green spaces can be improved by participatory approaches. However, many developing countries do not have the institutional structures and policies that promote the participation of a range of non-state actors, and green spaces are often removed from public access by regulatory slippage or elite capture for parks and gardens. This paper uses discourse analysis to explore the perspectives of the key stakeholders for public participation in the planning and management of green spaces in Lahore. The study employs Q-methodology to reveal four discourses: ‘Efficient Management’, ‘Anti/Pro-Administrative’, ‘Leadership and Capacity building’, and ‘Decentralization or Elite capture’. The most significant and dominant discourse of ‘Efficient Management’ shows stakeholders’ preferences towards developing new institutional arrangements at the local level through engaging citizens. The two discourses ‘Leadership and Capacity building’ and ‘decentralization or elite capture’ are also in favor of changing the power dynamics in the system at certain levels by using different strategies. However, the status quo-oriented administrative discourse serves as a barrier, resisting change at any level. The results of this study suggest a need for policy reforms to develop a conducive environment in which all the stakeholders can be engaged through different collaborative and co-management schemes, in order to achieve economically efficient, ecologically sustainable and socially equitable, urban green spaces in Lahore.
1. Introduction
Increasing urbanization and its associated land use changes have led to huge alterations in the way that people can access the natural resources within cities [1,2,3,4]. Urban green spaces play a critical role in creating a livable city, with their social, economic and environmental benefits for the local population [5,6,7]. In order to achieve optimum gains from these spaces, it is important to embrace new governance aspects under these changed circumstances [8,9]. As a traditional public good, urban green spaces have always been characterized as non-rivalrous and non-excludable. However, green spaces as public goods exhibit these properties only up to a point. As cities witness changes through the process of development, urban green spaces also undergo some changes, affecting their public good nature: They are either privatized, or they become open access due to a lack of regulatory frameworks and mechanisms [10,11].
These institutional arrangements either restrict use to only a privileged section of society, or in the case of open access without management, they lead to unbridled and wasteful usage [10,11]. These general characteristics result in problems of public accessibility to these green spaces, weakening the links between humans and nature, and thus cause ecological and environmental degradation [12].
Urban resources become open access when the government fails to enforce regulatory standards, creating a phenomenon termed “regulatory slippage” by Foster [11]. As the gap between regulatory standards and enforcement widens, the resource starts fading, either by becoming degraded, or by losing its appeal to the public. Similarly, when regulatory slippage occurs in green spaces, the results are a poor quality of facilities and amenities, in the form of vandalized equipment, broken infrastructure, waterlogged grounds, scant grass cover, a loss of trees, polluted water in ponds and lakes, littering, and criminal activities. With this state of affairs, these green spaces start losing their attraction for users, and with that their raison d’être [13,14,15]. Regulatory slippage is more pronounced in places where the local government is short of resources. As a result, parks and green spaces become less of a government priority, as compared to other competing services. In order to overcome the financial constraints, local authorities often adopt policies such as the privatization or commercialization of green spaces. Through these processes the government gives away playgrounds and parks for outright sale/privatization, partial privatization mainly for-profit, entities and lease, or adoption to private parties, selling off agricultural land and green areas for residential housing schemes. These policies not only lead to the loss of green spaces in and around cities, but also restrict access for the general public [10,16,17,18]. As a result, the system witnesses an elite capture through excluding all other social, cultural and moral claims on the basis of the power of financial and social capital.
Regulatory slippage leads to an ‘elite capture tragedy’ as overuse or overexploitation increases the cost of access to the resource for all users, while benefitting only a limited group of people. It is at this point when the shared urban resource acquires the status of an elite urban common (selectively excludable, rivalrous) away from the public good (non-excludable, non-rivalrous) [12,19]. As competition increases for shared green space resources, the need to reshuffle the rights structure gains urgency as a way to protect against the degradation or overexploitation of the remaining resources. Governance and management systems for common pool resources need to be communal, in contrast to the traditional top-down, command and control approaches [20,21,22,23,24,25,26]. These traditional approaches have been criticized for seeking solutions through a hierarchical administration that cannot fully address the complexity and uncertainty embedded in CPR natural resource systems [25,26,27,28,29,30,31,32]. Common pool resource management requires governance based upon polycentric institutional arrangements, studded with a network of individuals and organizations wielding self-organizing expertise, forging decisions, scrutinizing problems, and prescribing solutions at various scales through a collaborative and participatory process [21,25,30,32,33,34,35,36,37,38].
Polycentric governance allows collaboration through the sharing of both power and respons-ibilities among a broader set of stakeholders, including community groups, government agencies, and nongovernmental organizations [11,20,23,32,33,34,35,39,40,41,42]. It offers a framework for decision making, taking into account political, economic, scientific, and administrative considerations at various levels to provide a good institutional fit for governing and managing natural resources [43,44]. In a socioecological system, polycentricity provides two types of institutional fits: An ecological fit, implying an institutional arrangement capable of dealing with the spatial and functional characteristics of the ecological and environmental problems; and a social fit, in which the institutions are relevant for tackling issues relating to the needs, preferences, interests and the value systems of society [45]. Therefore, a system with these institutions can exhibit greater efficiency in bringing about the desired results than attempting this through a centralized government [26,32,35]. It can also be argued that this system is more efficient, as it increases accountability in the system [46]. It becomes more difficult for a corrupt or parochial practice to survive at multiple levels of governance than would have been the case in a single level.
With this type of system, chances for opportunistic behavior, rent-seeking, and power asymmetry can be minimized, in order to enhance efficiency and social equity to the access of common pool resources [46].
The focus of this research is on the prospect of an institutional re-configuration, based upon polycentric governance and co-management as participatory approaches for urban green spaces that lead to a more flexible and adaptive outlook. Though the concept of public participation is widely practiced in the Global North, with varying degrees of success in its applicability [24,47,48,49,50], in the Global South, the governance and planning systems lack an institutional design to implement this approach [51,52,53]. This institutional void is a departing point of this study, using the case study of Lahore in Pakistan, which has been called the ‘Garden City’ and is famous for its green spaces.
1.1. Discourse Analysis
This study uses discourse analysis to explore perceptions of the governance and management of urban green spaces in Lahore. Discourse is an embodiment of certain ideas and concepts, which impart meaning to a phenomenon [54,55]. These discourses are subjective in nature, showing the way each individual perceives certain aspects of a phenomenon arising out of particular circumstances and at a particular time [55]. Discourse analysis not only shows how the individual looks at certain realities, but also brings out commonalities and points of departure in different people’s perceptions. Discourses are central to any institutional change, as actors come up with shared definitions of reality developed through a discursive process [56]. As such, discourses provide a way to link discursive practices to organizational practices [57,58]. Institutions are the by-product of new ideas, perceptions and narratives in society [56,57,58]. Based on this rationale, this study has used discourse analysis to evaluate the prospects for a transition in institutional design for sustainable urban green spaces in Lahore.
1.2. Case Study
This study examines a set of discourses revealed through an in-depth case study of urban green spaces in Lahore. Green spaces play a critical role in developing a more livable city, thus accruing social, economic and environmental benefits to the local population [6,59,60,61,62]. Hence, there is a need to protect and sustain them [1,63]. Lahore, being the second largest urban center of Pakistan (behind Karachi), has more than its fair share of problems, as is often a hallmark of a developing country [64,65,66,67,68]. Urban green spaces in Lahore are under acute pressure, with new demographic trends and the resultant urbanization forcing land-use changes [69,70]. Loss of green spaces causes a loss of biodiversity and environmental quality, and a decline of well-being in the local population [71,72,73]. Despite a reputation as the historic ‘city of gardens’, Lahore continues to lose its green infrastructure—both in terms of quantity and quality. These problems highlight the need to change governance arrangements to ensure the sustainability of urban green spaces.
2. Materials and Methods
This study used Q methodology to reveal perspectives on the governance and management of urban green spaces in Lahore. The Q methodology combines both qualitative and quantitative aspects. Its utility derives from its ability to process subjective information into quantifiable data, which is rare in the conventional techniques of discourse analysis [74,75,76,77]. It was developed by Stephenson in 1953 to apply in the field of psychology, but has been used in many other disciplines [78,79,80,81,82], and is widely acknowledged for its ability to measure the subjectivity of stakeholders in environmental studies [55,83,84,85,86].
Q-methodology has gained in popularity in recent years as it examines the emerging patterns within and across individuals’ discursive understandings of a certain issue, revealing patterns in a structured and interpretable way. Q-methodology gives a systematic way of reducing the divergent viewpoints to a few manageable themes, presented as discourses [55,76,87].
Q-methodology is also an effective way of identifying the shared goals within and across different groups, their agreements and disputes and, thereby, provide a basis for further areas of research [76,87].
Q-methodology comprises the following six steps: (1) Defining the concourse; (2) developing the Q-sample; (3) selecting the P-set; (4) Q-sorting; (5) statistical analysis; and (6) interpretation. The concourse has been defined as “the flow of communicability surrounding any topic” [74] (p. 95). In this research, the concourse was created from semi-structured interviews with key informants. An interview protocol was developed based upon the governance arrangement approach [88,89] (Appendix A). Five pilot interviews were conducted through Skype, and minor amendments were made to the interview schedule. The interview questions were kept flexible to allow interviewees to discuss their views at full length, and also to allow for the collection of information from interviewees possessing different levels of authority, skill and knowledge.
Stakeholder groups (Table 1) were identified using an interest-influence matrix [90,91] and an analytical categorization of stakeholders’ groups, based upon their experience, observations and the theoretical perspective of the phenomenon in question [91]. Thus, stakeholder identification was based on individuals, groups, and organizations with ‘‘interest’’ in and ‘‘influence’’ over the urban green spaces in Lahore. When selecting participants from each stakeholder’s group, a purposive sampling strategy was used for the study. The participants were deliberately chosen on the basis of their relevance to the topic in question [92]. This kind of sampling is done by selecting those participants who are well informed about the issue at hand, and who can contribute valuable information by virtue of having a better understanding of the system [86,87]. Diversity of opinion is the most important principle observed in participant selection. In this way, if a particular discourse exists, the chances of its being revealed are far greater, even when it is very marginal [86,87]. As Lahore was the native town of the researcher, it was easy to approach the participants through formal and personal networks. These participants were approached by emails, and phone, as well as by personal visits to their offices, and also some parks. In total, 30 interviews were held. These interviews were mostly conducted in offices during office timings, but some of the interviews were also held in parks, and at participants’ homes. The interviews were conducted in accordance with the protocol approved by the School of Geography and University of Leeds Research Ethics Committee. All participants gave their informed consent for their participation before conducting the study. These interviews were mostly conducted in the native language (Urdu). The average length of the interview was 35 min. These interviews were audio recorded and subsequently translated and transcribed into English. This study relies upon a denaturalized approach while transcribing interviews, giving precedence to the meaning contained in a transcript.
Table 1.
Stakeholder groups for semi-structured interviews and the Q-sorting process.
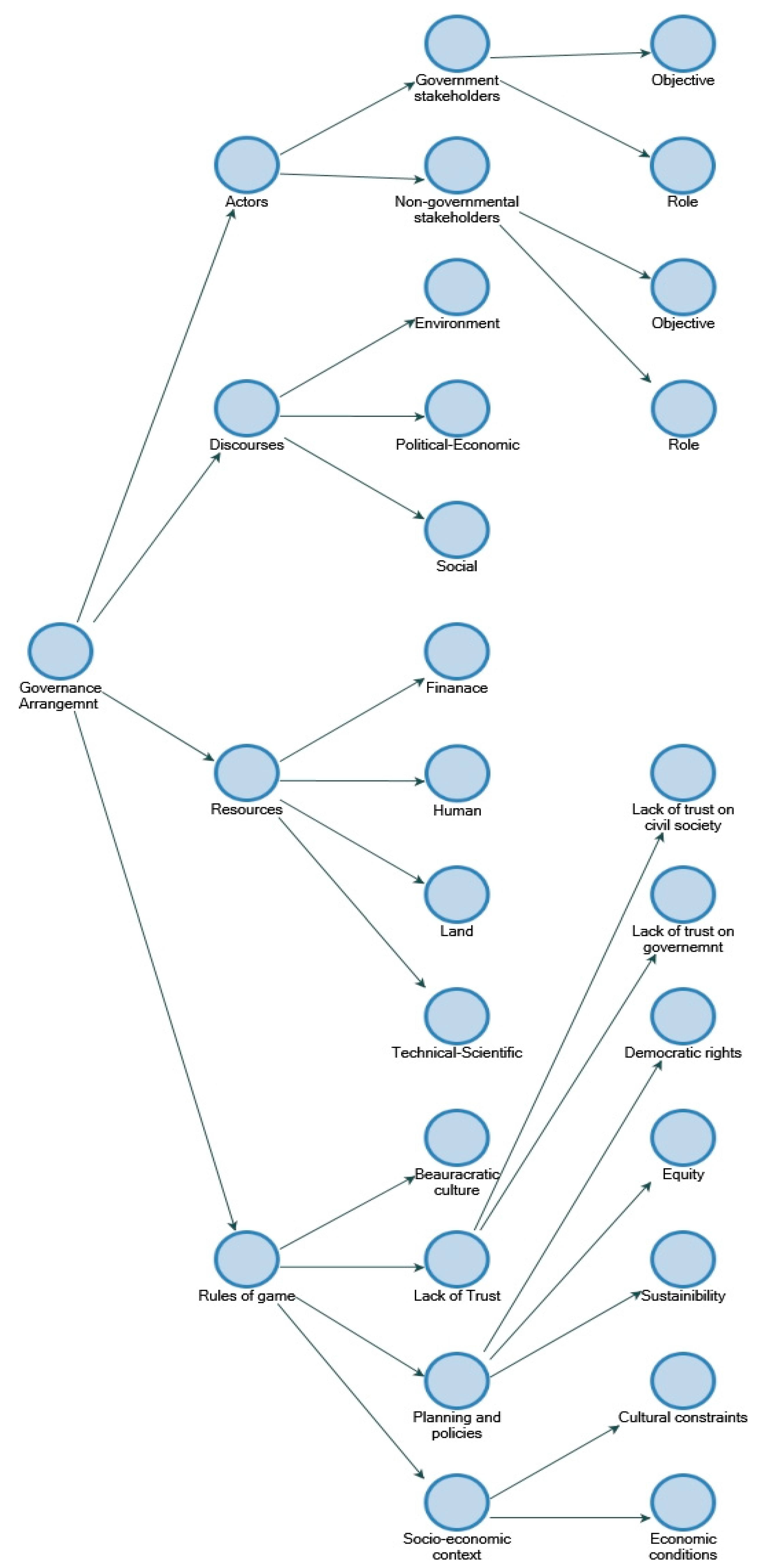
A concourse was developed using NVivo software through coding the main themes from the interview transcripts. A deductive approach was adopted to generate themes and codes. A structured framework on governance arrangements was used for analyzing the interviews. The governance arrangement comprises four aspects: Actors, including individuals, groups and organizations that are either part of a governance arrangement, or have the potential to have influence—in this case on urban green spaces in Lahore; discourses, which are about how these entities value urban green spaces; rules of the game, which explain the challenges and opportunities in the planning and management of urban green spaces; and resources, which are discussed in terms of the capacity of actors to achieve some outcome (Appendix B). The concourse in this study consisted of 310 statements. A saturation point of repetition was reached with a greater number of statements in the concourse [82,93]. The statements were kept in their original form, as they came from the source, except for occasionally supplying nouns for clarity.
After assembling the concourse, the next task was to reduce the statements to those that would be used in the Q-sort [55,87]. A four-by-four matrix was developed following Dryzek & Berejikian [94], to provide a structured approach for selecting the statements [55,76,94]. This matrix had two dimensions. The first dimension is the ‘discourse element’, which explains the political aspect of discourse. It includes; Ontology, or set of entities, which in this case constitute a set of entities such as individuals, groups, organizations, and governmental departments; agency is the capacity or degree of these entities to act, or to be acted upon; agents and their motivations describes the motivation of actors, for instance self-interest, civic virtue, survival, and so on; relations are natural and unnatural political relationships. The second dimension of the matrix consisted of types of claim. These types are the definitive claims that give meaning to the terms, designative claims that are statements of fact, evaluative claims which explain the worth of something that does or could exist, and advocative claims that are concerned that something should or should not exist (Table 2).
Table 2.
A matrix for filtering statements using categories, discourse element, and types of claim.
Vague, confusing and overlapping statements were omitted from the matrix in order to reduce the number of statements. About equal numbers of statements for each cell in the matrix were chosen.
Finally, the statements were selected in a way that they represent almost equal numbers of positive, negative (opposing) and neutral arguments, thereby allowing the interviewees to give viewpoints covering all angles. The sample consisted of 64 statements. A pilot was carried out with three colleagues in order to test the clarity of the statements, as well as to test the ease with which it was possible to sort them. Following the pilot, a number of statements were dispensed with, because they were confusing and repetitive. Additionally, it was found that the large size of the Q-sample made the sort too time consuming. Therefore, a final set of 48 statements was selected.
The next step was the formation of the P-set, which is a structured sample of respondents. The number of participants in a Q-study, as opposed to other traditional techniques such as surveys, does not need to be large, however the size of this P-set should be large enough to provide the strong data for statistical analysis. In Q-methodology, instead of focusing on the number or quantity, participants are chosen on the basis of their comprehensive knowledge and the diversity of their views [86,87]. It is possible to complete a Q-study with a small number of participants; for example, Barry and Proops [55] found that only 12 participants could provide statistically valid results. Watts and Stenner [87] explain that the number of participants involved in Q-studies can be small or large “unless [this number] is less than the number of items in your Q-set” (p. 73). In our study, we aimed to obtain data at the Q-sort stage from the same participants who participated in the semi-structured interviews. A total of 22 out of 30 interviewees responded positively when contacted at the Q-sorting stage. Additional participants were added in order to cover any gaps among those in the stakeholder group who did not respond at the Q-sorting stage. Given the time constraints, 27 Q-sorts in total were obtained, covering all the categories of the stakeholder groups, and providing comprehensive and diverse information in response to the questions.
In the fourth stage of Q-methodology, participants ranked the selected statements based on how strongly they agreed or disagreed with them. To obtain Q-sorts from the participants, printed cards and a distribution grid were used. All 48 statements were written on square cards. These statements were written in English and Urdu on both sides of the cards. The cards were randomly numbered. For this study, the distributional grid comprised a 9-point scale from −4 to +4, indicating the least agreed statements, neutral, and most agreed ones. A forced quasi-normal distribution was adopted where participants were asked to place one card in each cell of the grid (Figure 1). The Q-sort was recorded on a printed version of the distribution grid, by noting down the number given to each card by the researcher (Appendix C). After the Q-sorting process, the participants were interviewed to clarify their position for selecting those statements. The participants were further asked if they found anything missing in the Q-sort for which they would like to give some additional information. This interview after the Q-sorting was helpful for the interpretation of the results.
Figure 1.
Forced quasi-normal distribution of the Q-sort from −4 (least agreed) to +4 (most agreed), showing a printed version of the distributional grid ranked by a participant and recorded by the researcher through the noting down of the number assigned to the cards.
The next stage was the factor analysis, which is the quantitative part of a Q-study. The factor analysis was conducted using the software PQ method 2.35, which has been designed exclusively for Q-methodology. In the analysis, all of the Q-sorts were correlated, and a correlation matrix was developed. The data was analyzed using centroid factor analysis, and four factors were extracted and further rotated through Varimax rotation [87].
The factors generated through this process do not represent any specific Q-sorts from individuals, but represent an ideal type of Q-sort [55,87]. Hence, each Q-sort contains traces of more than one respondent’s sort. The significance of each factor was calculated statistically, being considered significant if its Eigenvalue was higher than 1 [87] (Appendix D). Another statistical criterion was used, where at least two participants are significant to load for each factor [87] (Appendix E).
The final step in the Q-methodology is an interpretation of the factors to create the social discourses revealed by the study. The statements correlating together were compiled into a discourse, and were then given a label. A crib sheet method was used to examine the factor array [87] (Appendix F). In this method, the significance of a statement was determined when a factor placed it at an either extremely high or a low level, in comparison to the other factors. The statements with the same ranking, either on higher or lower sides in more than one discourse, have far fewer chances of gaining any importance. In contrast to this scenario, a statement attracting a 0 ranking can be more revealing, and hence more valuable if the other discourses place it extremely high or low. Interpretation through this method not only depends upon explaining the comparative positioning of the statements in discourses, but it also stresses the need to give a discourse a coherent point of view [87,94]. Thus, an anomaly can be addressed through its explanation. The interpretation also rests on interviews held with the participants of the Q-study beforehand to generate the concourse, as well as the interviews during the Q-sorting process [87,94].
3. Results
The study revealed four discourses: Efficient management, pro/anti administrative, leadership/capacity building and decentralization or elite capture (Table 3). An important aspect of the results of this study is the three discourses emerging as bipolar factors. This bipolar feature of a factor shows that like-minded individuals were rolled into the same factor, as they adopted a similar pattern of sorting with a similar discursive position (Table 4). Others, however, held diametrically opposite points of view on the issue as they loaded negatively on the same factor [95]. The bipolarity of the discourse reveals an inherent conflict within a factor. Factor B of the discourse of administrative rationality has one negative loader that belongs to the user category. This result shows stakeholders’ dissatisfaction with the government’s performance. However, it is also different from the discourse of efficient management, as this participant thinks that people are not fully capable of participating in activities related to the management of urban green spaces (personal interview, 8 October 2017). Factor C and D, representing the discourse of capacity building and decentralization respectively, have one negative loader for each factor, and that is bureaucracy. It shows that the bureaucratic viewpoint runs contrary to both of the discourses.
Table 3.
Results of Factor Analysis for each Factor.
Table 4.
Stakeholders’ loading on each factor.
The results of this analysis can be placed in the context of developing countries, where a huge gap exists between the government and civil society [96,97,98], except for factor C (leadership and capacity building), where the government is seen to be supportive of NGOs’ roles in leadership. The position being taken here seems to be opposite to the stance taken by factor B, where government is strongly against the NGOs’ roles in the management of green spaces. However, if we split the category of the government group, which comprises elected representatives and bureaucracy, then two Q-sorts positively loading on this factor belong to elected representatives, while the negative loader is a bureaucrat, therefore showing a conflict between these two stakeholder categories. The on-ground reality in Lahore, where bureaucracy is more powerful, stronger and rigid than the political figures, is that these situations are not uncommon. This also shows that elected members are somehow flexible, as compared to bureaucracy, which puts its institution above everything, and shows more resistance to change than the findings in the current study.
3.1. Discourse A: Efficient Management
This discourse has emerged as a result of the perceptions of green space management in which the government lacks the wherewithal to run the system more efficiently (Table 5). The dissatisfaction of participants from the existing system, which is quite palpable, places mistrust upon the government, underlining the need to adopt an approach based upon public participation for the governance and management of green spaces. Statement 17 (+3) shows that the actors involved in this discourse are fully aware of the importance of green spaces for improving the environment. However, they seem palpably dissatisfied with the process of policy making, as well as its implementation at different levels. The participants view the policy-makers as having very little interest in improving the environment. Instead, they are out to protect their personal interests (30, +3 & 22, −4). As in past Q-sorting interviews, the participants pointed out that the government was more interested in developmental projects, rather than the environment, such as widening roads at the expense of green spaces. As such, in this discourse, the participants want citizens to take over management, as their right, as well as their civic duty (7, +4). There is a rejection of the claim that people’s socio-economic conditions are an obstacle to engaging them in governance (23, −4). Hence, people need to start to work together in social networks, such as community groups, private clubs and voluntary organizations (5, +2).
Table 5.
Selected statements from the Crib sheet for Factor A.
This discourse also calls for the management of green spaces on a more scientific basis. Here, the involvement of academia to lead the way has been stressed, with the belief that bureaucracy lacks the scientific outlook and knowledge so vital to managing parks and green spaces, and handling the environment in general (35, +4).
In addition to scientific input, the importance of local cultural institutions is also recognized, especially in creating awareness—preferably among the religious, given their far-reaching impact upon society (33, +3).
This discourse emphasizes that public participation is the only way forward for improving the ecological health of the city, as well as lending legitimacy to the system. Therefore, this discourse recommends organic changes in the governance of urban green spaces, based upon a new institutional design studded with non-state actors at multiple scales and levels.
3.2. Discourse B: Pro/Anti-Administrative
This is a bipolar factor (Table 6). Out of five, one Q-sort has a negative loading on this factor, in the opposite direction to the overall discourse. This discourse shows full support for the existing administrative system for green spaces, while rejecting suspicion about the role of government in this system (9, −4). It also disowns the viewpoint that there are systematic flaws in the planning of green spaces (31, −3). However, this discourse concedes that the situation is not very good due to a lack of coordination among various departments (11, +3), and due to resource constraints, including land, as explained in statement 22 (+4) and 14 (+3). Therefore, it attaches a priority to the generation of funds locally.
Table 6.
Selected statements from the Crib sheet for Factor B.
Although this discourse favors citizen participation in the governance of green spaces (7, +4) paradoxically, it declares other actors, such as experts and scientists (35, −2), environmental groups and NGOs (3, −2), and religious groups (33, −1) as irrelevant, and considers that their involvement is not enough to turn things around.
The opposite of this discourse highlights different issues, which are considered to be down to the poor performance of government in managing green spaces (9, +4 & 31, +3), rejecting the stance of a shortage of resources as the main cause of ineffective governance (22, −4 & 14, −3). The viewpoints in this discourse disprove the idea of public participation as the solution (7, −4). This discourse identifies a new actor, the private sector, contending that it can play a positive role in improving greenery for the city (37, 0). This discourse shows a tilt towards commercialization or privatization, which is also evident in statement 29 (−4), where it completely rejects the idea that commercialization in parks results in increasing grey structures, ruining the true spirit of green areas. In summary, while placing both government and citizens in a dim light, it puts weight behind a new actor—the private sector—which, according to this viewpoint, needs to come to the forefront.
3.3. Discourse C: Leadership and Capacity Building
This is also a bipolar factor (Table 7), where out of five, one Q-sort has negatively loaded on the factor. This describes the mirror image of the discourse. The discourse emphasizes the role of leadership and capacity building for the citizen, underlining that people are not fully aware of the problems, and they do not have enough knowledge (26, +3 & 36, −3). It further explains that the main reason for this lack of awareness is their socio-economic conditions (23, +3). Hence, there is a need for environmental groups and NGOs to come forward and take some leadership in capacity building among people, increasing awareness, so that they can understand the issue at hand (13, +4 & 3, +3). This discourse also recognizes that civil society has a role to play in taking political action, as governments are still ineffective at coming up with a good solutions for managing green spaces (38, +4).
Table 7.
Selected statements from the Crib sheet for Factor C.
This reverse discourse recognizes that it is the civic right of people to participate in the decision-making process for green spaces (36, +3). Therefore, this discourse stresses the idea of community empowerment as being demonstrated in statement 5 (+4). It disagrees with the stance that the user groups are naïve (26, −3), but emphasizes that people know what they want, as it disagrees with statement 1 (−4). However, this discourse is not satisfied with the performance of local environmental groups, as it disagrees with statement 46 (−2). It rejects civil society’s role in any form, either as a watchdog or as a capacity builder, as it strongly denies these two statements (38, −4 & 13, −4). This discourse is neither satisfied with the government’s role, nor that of the NGOs, but rather considers the private sector better than both of them (37, +4).
In short, the positive side of this discourse is about bringing NGOs to the forefront, if anything meaningful is to be done for empowering people and building their capacity, leading to public participation. On the negative side, however, a discourse emerges which favors citizen participation, but shows dissatisfaction with the big actors, government and the NGOs, and therefore emphasizes bringing a new actor into the equation, which is the private sector.
3.4. Discourse D: Decentralisation or Elite Capture
This discourse (Table 8) shows an inherent conflict between bureaucracy and political government (16, +3), while representing the pro-decentralization viewpoint which demands the devolution of power to the local level. It admits that planning about green spaces is not effective, as it mentions social inequality as the main issue (31, +4), but the primary reason for mismanagement is the lack of devolution of power at the local level (21, +2). It denies the role of the public in the governance and management of green spaces (5, −4 & 7, −3), and emphasizes that the problems related to these green spaces can be solved only with the involvement of the government, which can provide a conducive environment for change (43, +4). However, it also admits that the government should be accountable to people by providing them with all the information about the system (2, +3).
Table 8.
Selected statements from the Crib sheet for Factor D.
The negative loader on this discourse emphasizes that public participation as an important part of the management of green spaces (7, +3). However, it also understands that people must organize themselves if they want to take part in the management of green spaces (5, +4). It is not satisfied with NGOs’ roles in the present scenario (27, +3).
This discourse underlines mistrust of political actors, which is, according to participants, because they are more interested in self-serving pursuits (30, +2). However, this discourse also explains that, currently, the private sector is better at the management of green spaces (37, +4), and at the same time it explains that in the present circumstances the private sector should play a larger role (48, +2).
4. Discussion
The aim of this study was to examine the prevailing discourses in the city, in order to understand stakeholders’ perceptions of the institutional design required for effective, efficient and sustainable governance and management of urban green spaces in Lahore. One limitation being faced by the study was its low explanatory variance. It is mainly because governance is a vast subject, and because of that, most of the data was not focused on one idea. This made the ranking exercise a more complex process. Study variance can be increased if more participants are added to the Q-sorting process. But given the fact that this study is a part of a PhD project and due to time constraints, it was difficult to approach more participants at that time.
The Q-method revealed four discourses, out of which three are further divided into sub-discourses. It is evident that the governance and management of green spaces are both highly contested in Lahore, illustrating the need for polycentric governance of this common pool resource. However, efficient management, the most dominating and legitimate discourse of the study, underlines the need for social innovation through developing local institutions in pursuit of the management and governance of urban green spaces in Lahore.
The discourse on efficient management is parallel to the dominant global discourse on natural resource management, which emphasizes the public participation approaches at the core of managing sustainable systems [11,19,22,23,28,31,32,34,35,36,99,100]. This discourse has emerged because of stakeholders’ dissatisfaction with existing inefficient bureaucratic forms of management and control. Dissatisfaction indicates their lack of trust in the state, which is essential to the functioning of a system [101,102]. The analysis of interviews and post Q-sorting interviews for this study express stakeholders’ dissatisfaction on many levels; against government’s ineffective policy-making and its implementation, lack of vision for shared goals in decision making and the manage-ment of green spaces. This dissatisfaction also shows itself where the participants feel a lack of influence over decision-making and the management of green spaces.
Empowerment seems to be a new slogan, as is evident from this discourse. These local stakeholders want power in the form of civic rights to manage urban green spaces. The literature on common pool resources implies these civic rights need to be property rights, which gives more power to the local actors for rule-making regarding urban natural resources, and also provides incentives to the stakeholders in the form of the custodianship of the resource in question [12,21,100,103]. Hence, in the sustainable management of urban green spaces, secure and well-defined property rights become a distinctive characteristic [12,100,104,105]. In western countries there are examples where these rights have been successfully assigned to communities through different local initiatives, such as urban gardening, allotments and community gardens. However, studies show that when upscaling these local initiatives, their success is determined by the presence of strong social networks that provide technical, political and financial resources [106,107,108]. In Berlin, a project called 20 Green walks has been developed for a green corridor network. The project was initiated by two NGOs and evolved into co-governance with the local government and its citizens. Different capacities and resources, such as funding, provision of GIS data for mapping, maintenance of pathways, disseminating information through the website, and political approval of the path network by local government, have resulted in its inclusion in formal UGI Planning [107]. There are several examples mentioned in the literature where civil society and local government have collaborated for innovative practices, ranging from local community actions to formal policy making for sustainable and equitable urban green spaces [106,107,108,109].
The efficient management discourse underlines a desire for change. This discourse aims at bringing institutional change where it highlights the importance of sharing resources and expertise from every field. This above-mentioned discussion henceforth indicates that participants in this discourse have the normative stance, which coincides with the ideas and thoughts expressed in the literature on public participation, expressing a desire for institutional change and a departure from the beaten track, followed by a bureaucratic state in favor of shared values, and power, as a way of implementing governance, and hence a way forward.
Discourse B favors the existing institutional design based on the bureaucratic system in Pakistan in general, and Lahore in particular. The participants seemed to be satisfied with the performance of the government as far as the quality and quantity of urban green spaces in Lahore are concerned. Lack of the availability of land and other resource crises remain prominent areas of discussion, as is the case in most developing countries [110,111]. Though, at the same time, this discourse is not against citizen participation, the participants express skepticism regarding the role of NGOs. The administrative rationality uncovers a latent struggle between the government and these NGOs, with the former less interested in NGOs or in issues like capacity building. Najam [96] described this ‘inescapable’ tension as a defining feature of governmental-NGOs relations, whose goals, interests, priorities and resources collide in the policy stream; sometimes by intent, sometimes by default.
The unacceptability of NGOs may be due to the different motivations and goals of the state and NGO sectors [112,113,114], but at the same time participants in this discourse are not ready to share their power with other actors, such as academia or local groups. This discourse favors public participation, but remains silent on the means to this end, and instead wants the public to render services on their own without any facilitation from the government. This shows that bureaucrats are less willing to share their power, thereby resisting any institutional change that will weaken their stranglehold over the government—findings which are in line with most of the literature in developing countries [115,116].
Overall, this discourse brings to the fore two conflicting perspectives. The reverse of this discourse, however, shows an entirely different picture, as the participants look at the administrative rationality as a problem and not an asset for urban green spaces in Lahore. The second perspective however totally negates public participation, though concedes a marginal role of NGOs as a watchdog for accountability.
Although discourse C is in favor of an institutional change for managing urban green spaces, it emphasizes creating awareness among citizens as the first and foremost step in developing a pro-environmental mindset that is fully helpful in the management of urban green spaces. The learning process is a quantum leap, as an individual can better participate in environmental improvement programs after developing understating, motivation and the required skills [117,118]. Therefore, this discourse emphasizes the role of leadership and capacity building in the management of urban green spaces in Lahore.
According to this discourse the public should participate in nation-building activities aimed at improving the way of life of the common people. Public participation is the citizens’ basic and democratic right [119]. The development of this kind of behavior is key to a real change in the power equation in any local setting. The way resource users organize themselves and their awareness about their rights are the main factors for changing the power dynamics in the system [120,121]. Therefore, there is a strong need to bring awareness to the people, which can be achieved through providing them with environmental education through formal and non-formal methods, and which can have a direct bearing on their quality of life [122]. This discourse understands that this leadership role should be taken by NGOs or local interest groups. NGOs are much better placed to assume the leadership role, given their outlook being wedded to empowering communities, and thereby playing a capacity building role in many of the cases—bridging gaps when there are contending views between local people and government agencies, and above all addressing issues causing friction between, within or among communities [123]. This role goes a long way in integrating the interests of local people with environmental concerns.
However, the inherent conflict shown by the reverse side of this discourse is the lack of trust, both of the government and the NGOs. Here, NGOs and civil society are considered not yet ready to play the role required, while the government is not performing according to the expectations of the public. Hence, it emphasizes bringing in another actor, the private sector, to play its role and bridge the prevailing gap.
Discourse D adopts a pro-decentralized stance, by emphasizing that nothing but the devolution of power to the local level is the key to the success of natural resource management. The World Development Report states that decentralization is a means of ‘bringing the State closer to the people’ [124] (p. 110). This seems true, as only local government facilitates the involvement of civil society actors in the governance, planning and implementation of development projects, thereby brightening the prospects of greater public participation and transparency, and the redressal of resource crunch [119]. The environmentalists eulogize the concept of decentralization, as it has the wherewithal to reshape the institutions upon which future local natural resource management will depend, thereby making way for establishing institutions for sustainability and social inclusion [119,125].
However, whether decentralization can achieve its objective, leading to a representative, accountable and equitable process, depends strongly on which actors have been given the discretionary power to run the resources. Hence, the fate of decentralization very much depends upon whether the local governments are receptive to public participation, or if it is another case of a concentration of authority [119,126,127]. A study has established a positive correlation between decentralization and green spaces’ impacts on peoples’ lives in the core cities of the EU [128]. Another study in Africa has indicated that decentralization leads to enhanced public participation through the improvement and reshaping of the local institutions for natural resource management [129]. One study in Asia and the Pacific explains that outcome decentralization has gone against expectations, especially when and where local governments are made to work under the supervision of higher levels of government with financial powers [130]. A government with a nationalist outlook mostly exercises control over decentralized governance structures, and allows only limited autonomy through political control, through a partial devolution with constraints on financial arrangements [131]. This is the case in the current study, where local government is undermined by the power of bureaucracy and the provincial government.
However, the essence of decentralization is a greater and more wide-ranging public participation, along with powerful local authorities wielding meaningful discretionary powers, resulting in a representative, accountable, efficient, equitable and sustainable system on a local level [132,133]. This political system is most viable for natural resource management, as only an accountable and representative local government can ensure environmental well-being on a long-term basis. This point is also stressed in the present study’s discourse, advocating decentralization, but not empowerment. The participants here do not approve of the concept of a greater grassroots public participation, or the leadership role of a local interest group. They want a token participation of the public, whereby the local government is accountable for keeping the public informed, considering the right to information as the first stage in the process of participation [134]. The prevailing mindset gives hints of a system based more upon elite capture than power-sharing and public welfare, through an accountable setup.
The standpoint taken by the flipside of this discourse is somewhat in line with the public participation discourse, in which the government is less trustworthy, and the need for public participation through involving civil society is emphasized. However, this discourse also brings the private sector into the present scenario, where private sector inclusion is not only supported, but their contribution is demanded in the policy-making process.
5. Conclusions
This study presents the diverse views of key stakeholders in Lahore on green spaces, giving their perspectives on planning and management. The discourses describe a governance system that is contested, representing loose and fragmented power centers, demanding to be accepted and included in the pursuit of management and governance. The study shows that all the stakeholders are ready to participate in the management and governance of urban green spaces. Hence, it indicates the need for bringing together various local power centers through collaborative and co-management schemes, as envisaged in the polycentric governance framework, to build an efficient, sustainable and socially equitable system of urban green spaces.
This research is based upon the concept of public participation from the polycentric governance literature, with the objective of singling out discourses that have the potential to bring about institutional change for the urban green spaces in Lahore. The most significant discourse that emerged with the potential to bring about a fundamental change is that involving citizens at the grassroots level. This discourse signals mistrust between citizens and the government, hence the need to replace the anachronistic system through political re-organization, developing social capital based on the principles of power-sharing and shared values in a local scenario. The discourse of capacity building and leadership is also parallel to this discourse, as it gives importance to social learning and capacity building to empower citizens, but at the same time it indicates less trust in the government to achieve their goals.
Although the discourse regarding decentralization is also focused on changing the power equation in the management of urban green spaces in Lahore, it mostly confines itself to the devolution of power to a local government, falling short of developing the concept of citizen participation, and so conflicting with the other two discourses which seek public empowerment. The decentralization discourse is not prepared to give any power to NGOs or civil society in green space governance. It explains public participation from a very limited and parochial perspective. The discourse with pro-administrative rationality is at odds with all other discourses, interestingly challenging them by justifying the role of government and bureaucracy as the only good and effective institutions to bring about the change that the people are looking for, with reference to urban green spaces or otherwise. It places no, or a low, level of trust on the individual as an agent of change, and contrary to the concept of power-sharing, believes in a power dynamic based on individuality and antagonism. These results clearly show that, overwhelmingly, the discourses are in favor of changing the power dynamics in the system at certain levels with different strategies. However, the less dominating, status quo-oriented administrative discourse serves as a barrier, resisting efforts to change to this idea at all levels. The presence of a dominating discourse on public participation as efficient management, but its non-existence in practicality, reveals that the system is highly influenced and fettered by rigid power structures, and therefore there is a need for a reshuffling of the power equation for the institutionalization of the discourse of efficient management. The results of this study suggest a need for policy reforms to develop a conducive environment, in which all of the actors can be engaged through different collaborative and co-management schemes, in order to achieve economically efficient, ecologically sustainable, and socially equitable urban green spaces in Lahore.
Author Contributions
This paper is a part of the PhD research conducted by the R.A. at the University of Leeds under the supervision of J.C.L.
Funding
This research was partially supported by Gilchrist Educational Trust.
Acknowledgments
I would like to thank Anna Barker for all her expertise and intellectual assistance throughout this study. I would also like to express my sincere thanks to all the participants who devoted their time for providing information through interviews and ranking exercises during the fieldwork of this study.
Conflicts of Interest
The authors declare no conflict of interest.
Appendix A
Interview schedule
Introduction:
- How do you understand urban green spaces? Any example.
- Can you identify some specific issues regarding the quality (facilities and maintenance) and quantity (amount and accessibility) of existing green spaces?
Actors:
- Can you identify different actors in the planning and management of urban green spaces in Lahore? What role they play, or in what ways they are important?
- What sort of relationship exists among these actors for the governance of green spaces?
Discourses:
- Why are urban green spaces important?
- What are the main objectives of the planning and management of the green spaces in Lahore? Probe for benefits such as economic, aesthetic, recreational, city image, etc.
- Do you agree with objectives mentioned above, or what do you think it should be? (difference and similarities)
- What factors do you think can hinder the achievement of your goals?
Rules of the game:
- How are green spaces planned and managed in Lahore?
- Does the development of a green space associate with some other types of developments in Lahore?
- What is the role of your organization? How do you participate in this process?
- Does government facilitate the participation of other actors, and to what extent?
Resources/power:
- How are the resources for the green spaces in Lahore ensured or obtained? Probe further for financial, political and human resources
- Does the procurement of resources disturb the balance of power by giving some groups extra leverage during developing and managing green spaces in Lahore?
Conclusion:
- How can the green spaces in Lahore be related to the sustainable development? (economic, social and environmental development)
- What are the challenges to achieving this goal?
- Which is the most critical factor? Why?
- Which institutions/organizations should be improved for the development and management of green spaces?
- What constitutes a way forward for the successful governance and management of green spaces?
Appendix B
Figure A1.
Thematic coding using NVivo 12.
Figure A1.
Thematic coding using NVivo 12.

Appendix C
Figure A2.
Printed version of the distributional grid to record Q-sort and Questions for Post Q-sorting interviews.
Figure A2.
Printed version of the distributional grid to record Q-sort and Questions for Post Q-sorting interviews.

Q 1: Do you feel there is any statement missing form these cards?
Q 2: Do you think this arrangement of cards explains your point of view?
Q 3: Why the cards on extreme right (most agreed) make the statement so important for you?
Q 4: Why are you least agreed with the cards on extreme left?
Q 5: Is there any card that have stood out to you? Maybe it does not make any sense to you, or you think it should not be the part of the Q sort. Which card? Why do you think that?
Appendix D
Table A1.
Un-rotated factor matrix showing the Eigenvalues for each factor.
Table A1.
Un-rotated factor matrix showing the Eigenvalues for each factor.
| Q-Sort.No. | Factor A | Factor B | Factor C | Factor D |
|---|---|---|---|---|
| 1 | 0.2454 | −0.1446 | 0.1368 | 0.524 |
| 2 | 0.5054 | −0.1363 | −0.1765 | 0.3383 |
| 3 | 0.2745 | −0.3719 | −0.0829 | 0.1099 |
| 4 | 0.0416 | 0.4762 | −0.2296 | −0.1201 |
| 5 | 0.574 | 0.1606 | −0.2095 | 0.1252 |
| 6 | 0.2669 | −0.3091 | −0.1563 | 0.0395 |
| 7 | −0.1165 | 0.0975 | 0.3797 | −0.2352 |
| 8 | 0.3286 | 0.0498 | 0.1579 | 0.1248 |
| 9 | 0.595 | 0.2068 | 0.0924 | 0.0774 |
| 10 | 0.6446 | 0.0753 | 0.1742 | 0.0515 |
| 11 | 0.1509 | 0.2066 | 0.0678 | −0.4369 |
| 12 | 0.2587 | 0.2465 | 0.0547 | 0.1772 |
| 13 | 0.451 | 0.0007 | 0.2453 | 0.1068 |
| 14 | −0.0344 | 0.1534 | 0.2126 | 0.1961 |
| 15 | 0.1441 | 0.2244 | −0.2044 | −0.2174 |
| 16 | 0.2593 | 0.1549 | −0.0566 | −0.2877 |
| 17 | 0.4023 | 0.1071 | 0.3679 | −0.2675 |
| 18 | −0.1815 | 0.2363 | −0.1531 | 0.1663 |
| 19 | −0.2286 | 0.3502 | 0.0747 | 0.1869 |
| 20 | 0.4308 | −0.1621 | −0.0631 | −0.2252 |
| 21 | 0.3866 | −0.1021 | 0.3451 | −0.2757 |
| 22 | 0.1193 | 0.277 | −0.01 | 0.1848 |
| 23 | 0.0553 | −0.5728 | 0.11 | −0.0661 |
| 24 | 0.4565 | 0.0712 | −0.4724 | 0.0538 |
| 25 | 0.548 | 0.1374 | −0.1736 | 0.1254 |
| 26 | 0.0164 | −0.2158 | 0.4136 | −0.1404 |
| 27 | 0.2733 | 0.4381 | 0.1723 | 0.2788 |
| Eigenvalue | 3.2499 | 1.6816 | 1.2975 | 1.3298 |
| % of Explanatory Variance | 12 | 6 | 5 | 5 |
Appendix E
Table A2.
Factor matrix with an X Indicating a defining Q-Sort.
Table A2.
Factor matrix with an X Indicating a defining Q-Sort.
| Q-Sort.No. | Factor A | Factor B | Factor C | Factor D |
|---|---|---|---|---|
| 1 | 0.3991 X | 0.0595 | −0.0871 | −0.4516 X |
| 2 | 0.4912 X | 0.2707 | −0.2968 | −0.1303 |
| 5 | 0.5415 X | 0.1109 | −0.2621 | 0.2015 |
| 8 | 0.3768 X | 0.0318 | 0.0824 | −0.0338 |
| 9 | 0.6169 X | 0.0353 | 0.0270 | 0.1699 |
| 10 | 0.6327 X | 0.1587 | 0.1216 | 0.1180 |
| 13 | 0.4812 X | 0.1125 | 0.1713 | −0.0358 |
| 25 | 0.5205 X | 0.1128 | −0.2276 | 0.1721 |
| 27 | 0.5205 X | 0.1128 | −0.2276 | 0.1721 |
| 3 | 0.1637 | 0.4165 X | −0.0948 | −0.1527 |
| 6 | 0.1319 | 0.3929 X | −0.1367 | −0.0477 |
| 19 | −0.0203 | −0.4563 X | −0.0356 | −0.0743 |
| 20 | 0.2325 | 0.3895 X | 0.0446 | 0.2426 |
| 23 | −0.1040 | 0.5048 X | 0.1722 | −0.2287 |
| 7 | −0.840 | −0.1416 | 0.4356 X | 0.0754 |
| 17 | 0.3524 | 0.0780 | 0.4310 X | 0.2533 |
| 21 | 0.2763 | 0.2552 | 0.4307 X | 0.1673 |
| 24 | 0.3349 | 0.2070 | −0.4615 X | 0.2677 |
| 26 | −0.0086 | 0.1476 | 0.4499 X | −0.1154 |
| 4 | 0.0677 | −0.3099 | −0.1961 | 0.3956 X |
| 11 | 0.0350 | −0.0088 | 0.2257 | 0.4568 X |
| 15 | 0.0592 | −0.0327 | −0.1138 | 0.3776 X |
| 16 | 0.1451 | 0.0646 | 0.0534 | 0.3862 X |
| 12 | 0.3660 | −0.1582 | −0.0477 | 0.0281 |
| 14 | 0.1283 | −0.2373 | 0.0984 | −0.1610 |
| 18 | −0.0647 | −0.2910 | −0.2246 | −0.0245 |
| 22 | 0.2429 | −0.2320 | −0.1101 | 0.0178 |
Source: Adapted by Watts and Stenner (2012) The significant value for Q-sort loading for the study is ±0.38 at P < 0.01 level [Significant factor loading = 2.58 × (1 ÷ √no. of items in Q set)].
Appendix F
Table A3.
Factor array: The comparative ranking of statements in four factors.
Table A3.
Factor array: The comparative ranking of statements in four factors.
| Statements | Factor ‘A’ | Factor ‘B’ | Factor ‘C’ | Factor ‘D’ | |
|---|---|---|---|---|---|
| 1 | People do not realize what is quality of life? Quality of life is not about taking the big house; quality of life is what is inhaling, how you feel, or is your brain at peace. That is quality of life. | 3 | 3 | 4 | 2 |
| 2 | At least all the parks in Lahore should be digitized and mapped in GIS and as online information, where people can know when its maintenance is due, and when it is done. How much is the budget, how much has been spent? There should be information sharing, so that people will come to know the government preferences towards the parks and the green spaces. | 2 | 0 | −2 | 3 |
| 3 | I feel that these local group environment groups should come forward. They should take the lead and the NGO should back them up by giving excellent solid scientific support. | 1 | −2 | 3 | 2 |
| 4 | NGOs have a very limited scope. They can do some pilot projects which can address four or five schools, but if you want a big scale, then you need to involve the government. | −2 | 2 | 2 | 3 |
| 5 | I think there is no community culture here. They need to develop a community culture. Where there are parks, people in the neighborhood should have meetings, or they should have clubs, so they can specify that in this area what do they need. | 2 | 0 | −4 | −4 |
| 6 | Parks and Horticulture is authority, why do we have authorities? WAPDA is another authority, and so is LDA, so why authorities? Why are not these services? If these are services, you can involve people. | −2 | −3 | −2 | −2 |
| 7 | Every citizen has to contribute to green spaces, because they are using these resources or nature. They are consuming, so they must play their part. | 4 | 4 | −2 | −3 |
| 8 | When we write PHA at an institutional level they bluntly refused us and said we do not have plants. And when we ask them by using personal contacts they told us do not worry, you will get all the plants. | −2 | −1 | −1 | 1 |
| 9 | The government does not allocate enough budgets for EPD. That shows the priority of our leaders, our politicians and our government, and if they think that the environment is OK this is a western agenda, and these are rich people tantrums. | −1 | −4 | −1 | 4 |
| 10 | The cantonment belongs to the military, so it is the responsibility of the Ministry of Defence. So, the chief executive of the cantonment is not answerable to the chief minister of Punjab. So, it becomes a very difficult proposition. | −2 | −2 | 1 | 0 |
| 11 | In our country our bureaucratic system there are turf wars. There is less coordination, unity, and not a single united policy on which everyone is agreed. | 1 | 3 | 1 | 1 |
| 12 | If the state is a signatory of Biodiversity (CBD) they need to conserve flora and fauna both. They need to conserve it as an obligation. | 1 | 1 | 2 | 0 |
| 13 | The civil society should take responsibility. Sometimes there is limited capacity and knowledge, so civil society can bridge that gap and ensure that good laws are enacted and complied with. | 1 | 2 | 4 | −3 |
| 14 | The local government needs to generate funds. So, if we go to any park or historical place in the western country, we have to pay for that. Why cannot we pay the fee? They can generate their own resources. | 0 | 3 | 1 | −4 |
| 15 | EPD cannot do enforcement efficiently. The most important reason is if someone plants trees, where is the land? | −3 | −1 | 0 | 0 |
| 16 | We have brought back the local government system again after a nine year gap, but they do not have any power. All of the authority is held by the chairman of the LDA or the chairman of the PHA. | −1 | 2 | −1 | 3 |
| 17 | In our country not much importance is given to the environment. Once climate change was a ministry, and then it becomes a department, which again became a ministry, but a toothless kind of ministry. | 3 | −2 | −3 | 0 |
| 18 | Nothing can be seen in the parks that involves the user to take the ownership of the parks. So this concept of ownership is not here, in which people think this is my park, and there should be flowers and the trees of my choice. | 0 | 1 | −2 | 0 |
| 19 | Civil society sometimes cannot get that support which is needed from media, judiciary, and local people. | −2 | −1 | 1 | −3 |
| 20 | Green spaces are not adequate in the inner city. We do have funds, but people don’t want to leave their places. they are ready to die for every single inch of land | −4 | 0 | −1 | 2 |
| 21 | If local government needs a budget they cannot increase a few fines or fees or tax, as they need to take permission from the provincial government, and the provincial government will not allow it. They cannot generate their own funds. So, the cities cannot be run. | 0 | 1 | −2 | 2 |
| 22 | For a long time new parks have not been formed, as the government does not have sufficient land. | −4 | 4 | 0 | −2 |
| 23 | This is cuckoo land. These people in the inner city do not have any money to maintain their houses, so how do you ask these people to make a garden on their rooves. | −4 | 0 | 3 | 1 |
| 24 | I believe that academia can be used to sensitize and to communicate the importance of the environment and urban green spaces to the people. | 4 | 3 | 0 | 0 |
| 25 | There should be a department who plays the leading role in coordinating, and it is the Planning and Development Department, because recently all the planning and development is being done under it. | −2 | −2 | 0 | −1 |
| 26 | How many people have the budgeting concept? Even if I have it, I will not want that headache. In this situation, it is unnecessary interference to involve a layman. | −3 | −4 | 3 | −1 |
| 27 | NGOs have not done any significant project on urban green spa spaces. What they did is in bits and pieces, like lobbying, advocacy, with journalists, students and the private sector | −1 | 1 | −1 | −3 |
| 28 | The latest trend is that private housing societies import plants from China or Thailand that are fully grown plants. So that is how they are getting good business, but that is neither our economy, not the indigenous plant. | −1 | −2 | −2 | 1 |
| 29 | I think things are getting commercialized. People go to green spaces for a walk, but they have increased the grey structure. You are bringing that kind of facilities which are damaging the true spirit of UGS. | 1 | 4 | −4 | 3 |
| 30 | The environment is not our priority. Our policymakers want to show that stuff to the masses, on the basis of which, they will get more votes in the coming elections. | 3 | 0 | 2 | −2 |
| 31 | Planning varies from area to area in Lahore. Posh areas where policymakers live and have their influence are better looked after and managed. | 0 | −3 | 2 | 4 |
| 32 | The goal of the PHA is a politically infused goal based upon a CM vision, and that is; Lahore should be green. They want to make it a beautiful and a model city. | −3 | 1 | 0 | 1 |
| 33 | I must say that the role of Ulemas can be very positive. They are being used for the wrong things. If we engage them, I mean to say that we can use that institution as well. | 3 | −1 | 2 | −1 |
| 34 | The local government is a significant stakeholder, as it has the authority to identify the areas for the provision of green spaces. | 1 | 2 | 0 | 0 |
| 35 | I think technocrats should have a bigger role; the right man for the right job is what needed. But it is not being done. | 4 | −2 | 1 | −1 |
| 36 | Green spaces are meant to be used by users, but if you ask me, if they have any role in policy making and decision making, it is not like that they should be involved in this process. | 2 | 2 | −3 | 0 |
| 37 | I have seen that our private sector is more aware than the government sector on the virtue of environment protection, as most of the private housing schemes have green spaces as their dominant features. | −1 | 0 | −4 | −4 |
| 38 | I think in our system the NGOs need to interfere, because when they protest on something, it catches the attention of the media, resulting in some progress, negotiation, and so there is some betterment. | 0 | −3 | 4 | 1 |
| 39 | If you talk to the forest department they talk about forestry, but they do not have any clarity and comprehension on urban forestry, as it should be. | 0 | −1 | 0 | −1 |
| 40 | The primary use of UGS is none other than having a walk or jogging, or holding social gatherings with friends in the park, where our children can play. | 0 | 0 | −1 | 2 |
| 41 | Media covers the issues, but not that much, because it is not in the advertisers’ interest, nor is it of the corporate interest, so they do not focus on them. | 2 | −3 | −3 | 2 |
| 42 | UGS are controlled by the bureaucracy. So, if one bureaucrat comes for six months and is replaced by another, they have little chance to understand the problem comprehensively | 0 | −1 | −3 | −2 |
| 43 | The green spaces and its problem cannot be solved until it is not taken at the government level. Other problems can be solved at the individual level, but for green spaces and tree plantation, government has to give some policy. Yet at city level, government has to give some policy. | −1 | 1 | 1 | 4 |
| 44 | EPD should be effective because it is the environment that it is supposed to deal with exclusively, but at present, the EPD hardly makes its presence felt. | 1 | 0 | 3 | −1 |
| 45 | Students are doing research, but they do not have any facilities. Even if you ask data from the PHA, they will not share data with researchers. | −1 | −4 | −1 | −2 |
| 46 | When talking about the Lahore city, the local environmental group is a powerful pressure group, so its activists do not let anything go wrong here easily. They are quite vigilant; parks cannot be transformed for any other purposes. | −3 | −1 | 2 | −1 |
| 47 | We do not have coordination among departments. So, if our mayor and his institutions are cooperating with the PHA, the PHA is not coordinating with the forest department. It wastes the resources in overlapping, and thus we cannot benefit from each other’s expertise. | 2 | 2 | 0 | 1 |
| 48 | Private participation is too little. And if we talk about what the private sector is doing, it is mostly undertaking tree planting initiatives. They have no participation in policymaking. | 2 | 1 | 1 | −2 |
References
- Mea, A. Millennium Ecosystem. In Ecosystems and Human Well-Being; Island Press: Washington, DC, USA, 2005; Volume 5. [Google Scholar]
- Brundtland, G.H.; Khalid, M.; Agnelli, S. Our Common Future; Brundtland Commission: New York, NY, USA, 1987. [Google Scholar]
- Houghton, R.A.; Lefkowitz, D.S.; Skole, D.L. Changes in the Landscape of Latin America between 1850 and 1985 I. Progressive Loss of Forests. For. Ecol. Manag. 1991, 38, 143–172. [Google Scholar] [CrossRef]
- Kabisch, N.; Qureshi, S.; Haase, D. Human-Environment interactions in Urban Green Spaces—A Systematic Review of Contemporary Issues and Prospects For Future Research. Environ. Impact Assess. Rev. 2015, 50, 25–34. [Google Scholar] [CrossRef]
- Campbell, L.; Wiesen, A. Restorative Commons: Creating Health and Well-Being through Urban Landscapes; Government Printing Office: Washington, DC, USA, 2011; Volume 39.
- Chiesura, A. The Role of Urban Parks for the Sustainable City. Landsc. Urban Plan. 2004, 68, 129–138. [Google Scholar] [CrossRef]
- Konijnendijk, C.C.; Annerstedt, M.; Nielsen, A.B.; Maruthaveeran, S. Benefits of Urban Parks: A Systematic Review; IPFRA: London, UK, 2013. [Google Scholar]
- Ernstson, H.; Van Der Leeuw, S.E.; Redman, C.L.; Meffert, D.J.; Davis, G.; Alfsen, C.; Elmqvist, T. Urban Transitions: On Urban Resilience and Human-Dominated Ecosystems. Ambio 2010, 39, 531–545. [Google Scholar] [CrossRef] [PubMed]
- Mattijssen, T.; Buijs, A.; Elands, B.; Arts, B. The ‘Green’and ‘Self’in Green Self-Governance—A Study of 264 Green Space initiatives by Citizens. J. Environ. Policy Plan. 2018, 20, 96–113. [Google Scholar] [CrossRef]
- Boonchuen, P. Globalisation and Urban Design: Transformations of Civic Space in Bangkok. Int. Dev. Plan. Rev. 2002, 24, 401–417. [Google Scholar] [CrossRef]
- Foster, S.R. Collective Action and the Urban Commons. Notre Dame Law Rev. 2011, 87, 57. [Google Scholar]
- Colding, J.; Barthel, S.; Bendt, P.; Snep, R.; Van Der Knaap, W.; Ernstson, H. Urban Green Commons: Insights on Urban Common Property Systems. Glob. Environ. Chang. 2013, 23, 1039–1051. [Google Scholar] [CrossRef]
- Zhang, Y.; Van Den Berg, A.; Van Dijk, T.; Weitkamp, G. Quality Over Quantity: Contribution of Urban Green Space To Neighborhood Satisfaction. Int. J. Environ. Res. Public Health 2017, 14, 535. [Google Scholar] [CrossRef]
- Van Herzele, A.; Wiedemann, T. A Monitoring Tool For the Provision of Accessible and Attractive Urban Green Spaces. Landsc. Urban Plan. 2003, 63, 109–126. [Google Scholar] [CrossRef]
- Hoffimann, E.; Barros, H.; Ribeiro, A. Socioeconomic inequalities in Green Space Quality and Accessibility—Evidence from A Southern European City. Int. J. Environ. Res. Public Health 2017, 14, 916. [Google Scholar] [CrossRef] [PubMed]
- Lo, A.Y.; Jim, C.Y. Willingness of Residents To Pay and Motives For Conservation of Urban Green Spaces in the Compact City of Hong Kong. Urban For. Urban Green. 2010, 9, 113–120. [Google Scholar] [CrossRef]
- Hirt, S. Post-Socialist Urban Forms: Notes From Sofia. Urban Geogr. 2006, 27, 464–488. [Google Scholar] [CrossRef]
- Wendel, H.E.W.; Downs, J.A.; Mihelcic, J.R. Assessing Equitable Access To Urban Green Space: The Role of Engineered Water infrastructure. Environ. Sci. Technol. 2011, 45, 6728–6734. [Google Scholar] [CrossRef] [PubMed]
- Colding, J.; Lundberg, J.; Folke, C. incorporating Green-Area User Groups in Urban Ecosystem Management. Ambio 2006, 35, 237–245. [Google Scholar] [CrossRef] [PubMed]
- Ostrom, E. Governing the Commons; Cambridge University Press: Cambridge, UK, 2015. [Google Scholar]
- Agrawal, A. Common Property institutions and Sustainable Governance of Resources. World Dev. 2001, 29, 1649–1672. [Google Scholar] [CrossRef]
- Agrawal, A. Sustainable Governance of Common-Pool Resources: Context, Methods, and Politics. Annu. Rev. Anthropol. 2003, 32, 243–262. [Google Scholar] [CrossRef]
- Dietz, T.; Ostrom, E.; Stern, P.C. The Struggle To Govern the Commons. Science 2003, 302, 1907–1912. [Google Scholar] [CrossRef]
- Firth, C.; Maye, D.; Pearson, D. Developing “Community” in Community Gardens. Local Environ. 2011, 16, 555–568. [Google Scholar] [CrossRef]
- Ostrom, E. The Evolution of Institutions for Collective Action; Fondo De Cultura Económica: Mexico City, México, 1990. [Google Scholar]
- Ostrom, E.; Janssen, M.A.; Eries, J.M. Going Beyond Panaceas. Proc. Natl. Acad. Sci. USA 2007, 104, 15176–15178. [Google Scholar] [CrossRef]
- Allen, C.R.; Gunderson, L.H. Pathology and Failure in the Design and Implementation of Adaptive Management. J. Environ. Manag. 2011, 92, 1379–1384. [Google Scholar] [CrossRef] [PubMed]
- Berkes, F. Alternatives to Conventional Management: Lessons From Small-Scale Fisheries. Environments 2003, 31, 5–20. [Google Scholar]
- Holling, C.S.; Meffe, G.K. Command and Control and the Pathology of Natural Resource Management. Conserv. Biol. 1996, 10, 328–337. [Google Scholar] [CrossRef]
- Olsson, P.; Folke, C.; Hughes, T.P. Navigating the Transition To Ecosystem-Based Management of the Great Barrier Reef, Australia. Proc. Natl. Acad. Sci. USA 2008, 105, 9489–9494. [Google Scholar] [CrossRef] [PubMed]
- Olsson, P.; Gunderson, L.; Carpenter, S.; Ryan, P.; Lebel, L.; Folke, C.; Holling, C.S. Shooting the Rapids: Navigating Transitions To Adaptive Governance of Social-Ecological Systems. Ecol. Soc. 2006, 11, 18. [Google Scholar] [CrossRef]
- Ostrom, E. Beyond Markets and States: Polycentric Governance of Complex Economic Systems. Am. Econ. Rev. 2010, 100, 641–672. [Google Scholar] [CrossRef]
- Berkes, F.; Folke, C.; Colding, J. Linking Social and Ecological Systems: Management Practices and Social Mechanisms for Building Resilience; Cambridge University Press: Cambridge, UK, 2000. [Google Scholar]
- Folke, C.; Hahn, T.; Olsson, P.; Norberg, J. Adaptive Governance of Social-Ecological Systems. Annu. Rev. Environ. Resour. 2005, 30, 441–473. [Google Scholar] [CrossRef]
- Ostrom, E. Polycentric Systems as One Approach for Solving Collective-Action Problems; School of Public & Environmental Affairs Research Paper; Indiana University: Bloomington, Indiana, 2008. [Google Scholar]
- Pahl-Wostl, C. Transitions towards Adaptive Management of Water Facing Climate and Global Change. Water Resour. Manag. 2007, 21, 49–62. [Google Scholar] [CrossRef]
- Pahl-Wostl, C.; Becker, G.; Knieper, C.; Sendzimir, J. How Multilevel Societal Learning Processes Facilitate Transformative Change: A Comparative Case Study Analysis on Flood Management. Ecol. Soc. 2013, 18, 58. [Google Scholar] [CrossRef]
- Plummer, R.; Crona, B.; Armitage, D.; Olsson, P.; Tengö, M.; Yudina, O. Adaptive Comanagement: A Systematic Review and Analysis. Ecol. Soc. 2012, 17, 11. [Google Scholar] [CrossRef]
- Berkes, F. Evolution of Co-Management: Role of Knowledge Generation, Bridging Organizations and Social Learning. J. Environ. Manag. 2009, 90, 1692–1702. [Google Scholar] [CrossRef] [PubMed]
- Carlsson, L.; Berkes, F. Co-Management: Concepts and Methodological Implications. J. Environ. Manag. 2005, 75, 65–76. [Google Scholar] [CrossRef] [PubMed]
- Mcginnis, M.; Ostrom, E. Social-Ecological System Framework: Initial Changes and Continuing Challenges. Ecol. Soc. 2014, 19, 30. [Google Scholar] [CrossRef]
- Natcher, D.C.; Davis, S.; Hickey, C.G. Co-Management: Managing Relationships, Not Resources. Hum. Organ. 2005, 64, 240–250. [Google Scholar] [CrossRef]
- Carlisle, K.; Gruby, R.L. Polycentric Systems of Governance: A theoretical Model For the Commons. Policy Stud. J. 2017. [Google Scholar] [CrossRef]
- Lebel, L.; Anderies, J.M.; Campbell, B.; Folke, C.; Hatfield-Dodds, S.; Hughes, T.P.; Wilson, J. Governance and the Capacity To Manage Resilience in Regional Social-Ecological Systems. Ecol. Soc. 2006, 11, 19. [Google Scholar] [CrossRef]
- Epstein, G.; Pittman, J.; Alexander, S.M.; Berdej, S.; Dyck, T.; Kreitmair, U.; Rathwell, K.J.; Villamayor-Tomas, S.; Vogt, J.; Armitage, D. Institutional Fit and the Sustainability of Social–Ecological Systems. Curr. Opin. Environ. Sustain. 2015, 14, 34–40. [Google Scholar] [CrossRef]
- Sovacool, B.K. An international Comparison of Four Polycentric Approaches to Climate and Energy Governance. Energy Policy 2011, 39, 3832–3844. [Google Scholar] [CrossRef]
- Abay, T. Factors Affecting Forest User’s Participation in Participatory Forest Management; Alamata Community Forest: Tigray, Ethiopia, 2014. [Google Scholar]
- Avritzer, L. Participatory Institutions in Democratic Brazil; Woodrow Wilson Center Press: Washington, DC, USA, 2009. [Google Scholar]
- Dang, W. How Culture Shapes Environmental Public Participation: Case Studies of China, The Netherlands, and Italy. J. Chin. Gov. 2018. [Google Scholar] [CrossRef]
- Ernstson, H.; Barthel, S.; Andersson, E.; Borgström, S. Scale-Crossing Brokers and Network Governance of Urban Ecosystem Services: The Case of Stockholm. Ecol. Soc. 2010, 15, 28. [Google Scholar] [CrossRef]
- Chado, J.; Johar, F.B. Public Participation Efficiency in Traditional Cities of Developing Countries: A Perspective of Urban Development in Bida, Nigeria. Procedia-Soc. Behav. Sci. 2016, 219, 185–192. [Google Scholar] [CrossRef]
- Denhardt, J.; Terry, L.; Delacruz, E.R.; Andonoska, L. Barriers to Citizen Engagement in Developing Countries. Int. J. Public Adm. 2009, 32, 1268–1288. [Google Scholar] [CrossRef]
- Shackleton, S.; Campbell, B.; Wollenberg, E.; Edmunds, D. Devolution and Community-Based Natural Resource Management: Creating Space for Local People to Participate and Benefit. Nat. Resour. Perspect. 2002, 76, 1–6. [Google Scholar]
- Apthorpe, R.; Gasper, D. Introduction: Discourse Analysis and Policy Discourse. In Arguing Development Policy; Routledge: Abingdon, UK, 2014; pp. 7–21. [Google Scholar]
- Barry, J.; Proops, J. Seeking Sustainability Discourses with Q Methodology. Ecol. Econ. 1999, 28, 337–345. [Google Scholar] [CrossRef]
- Phillips, N.; Lawrence, T.B.; Hardy, C. Discourse and institutions. Acad. Manag. Rev. 2004, 29, 635–652. [Google Scholar] [CrossRef]
- Berger, P.L.; Luckmann, T. The Social Construction of Reality: A Treatise in the Sociology of Knowledge; Penguin UK: London, UK, 1991. [Google Scholar]
- Scott, W.R. The Adolescence of institutional theory. Adm. Sci. Q. 1987, 32, 493–511. [Google Scholar] [CrossRef]
- Bolund, P.; Hunhammar, S. Ecosystem Services in Urban Areas. Ecol. Econ. 1999, 29, 293–301. [Google Scholar] [CrossRef]
- Bowler, D.E.; Buyung-Ali, L.; Knight, T.M.; Pullin, A.S. Urban Greening To Cool Towns and Cities: A Systematic Review of the Empirical Evidence. Landsc. Urban Plan. 2010, 97, 147–155. [Google Scholar] [CrossRef]
- Tyrväinen, L.; Miettinen, A. Property Prices and Urban Forest Amenities. J. Environ. Econ. Manag. 2000, 39, 205–223. [Google Scholar] [CrossRef]
- Wolch, J.R.; Byrne, J.; Newell, J.P. Urban Green Space, Public Health, and Environmental Justice: The Challenge of Making Cities ‘Just Green Enough’. Landsc. Urban Plan. 2014, 125, 234–244. [Google Scholar] [CrossRef]
- UN. The Sustainable Development Goals Report; United Nation: New York, NY, USA, 2017. [Google Scholar]
- Hussain, Z.; Baig, M. Pollution of Lahore Canal Water in the City Premises. In Environmental Pollution; International Atomic Energy Agency: Vienna, Austria, 1997. [Google Scholar]
- Mahboob, M.A.; Atif, I. Assessment of Urban Sprawl of Lahore, Punjab, Pakistan Using Multi-Stage Remote Sensing Data. Methodology 1990, 1, 25. [Google Scholar]
- Mahmood, K.; Rana, A.D.; Tariq, S.; Kanwal, S.; Ali, R.; Haidar, A. Groundwater Levels Susceptibility To Degradation in Lahore Metropolitan. Depression 2011, 150, 801. [Google Scholar]
- Qutub, S.A. Rapid Population Growth and Urban Problems in Pakistan. Ambio 1992, 21, 46–49. [Google Scholar]
- Rana, I.A.; Bhatti, S.S. Lahore, Pakistan–Urbanization Challenges and Opportunities. Cities 2018, 72, 348–355. [Google Scholar] [CrossRef]
- Shirazi, S. Temporal Analysis of Land Use and Land Cover Changes in Lahore-Pakistan. Pak. Vis. 2012, 13, 187. [Google Scholar]
- Shirazi, S.A.; Kazmi, J.H. Analysis of Socio-Environmental Impacts of the Loss of Urban Trees and Vegetation in Lahore, Pakistan: A Review of Public Perception. Ecol. Process. 2016, 5, 5. [Google Scholar] [CrossRef]
- Mehmood, T.; Ali, Z.; Noor, N.; Sidra, S.; Nasir, Z.; Colbeck, I. Measurement of No 2 indoor and Outdoor Concentrations in Selected Public Schools of Lahore Using Passive Sampler. J. Anim. Plant Sci. 2015, 25, 681–686. [Google Scholar]
- Farooqi, A.; Masuda, H.; Firdous, N. Toxic Fluoride and Arsenic Contaminated Groundwater in the Lahore and Kasur Districts, Punjab, Pakistan and Possible Contaminant Sources. Environ. Pollut. 2007, 145, 839–849. [Google Scholar] [CrossRef]
- Sajjad, S.; Shirazi, S.A.; Ahmed Khan, M.; Raza, A. Urbanization Effects on Temperature Trends of Lahore During 1950–2007. Int. J. Clim. Chang. Strateg. Manag. 2009, 1, 274–281. [Google Scholar] [CrossRef]
- Brown, S.R. A Primer on Q Methodology. Operant Subj. 1993, 16, 91–138. [Google Scholar]
- Brown, S.R. Q Methodology and Qualitative Research. Qual. Health Res. 1996, 6, 561–567. [Google Scholar] [CrossRef]
- Mckeown, B.; Thomas, D.B. Q Methodology; Sage Publications: Thousand Oaks, CA, USA, 2013; Volume 66. [Google Scholar]
- Stephenson, W. The Study of Behavior: Q-Technique and Its Methodology; University of Chicago Press: Chicago, IL, USA, 1953. [Google Scholar]
- Frantzi, S.; Carter, N.T.; Lovett, J.C. Exploring Discourses on international Environmental Regime Effectiveness With Q Methodology: A Case Study of the Mediterranean Action Plan. J. Environ. Manag. 2009, 90, 177–186. [Google Scholar] [CrossRef] [PubMed]
- Baker, R.; Thompson, C.; Mannion, R. Q Methodology in Health Economics. J. Health Serv. Res. Policy 2006, 11, 38–45. [Google Scholar] [CrossRef] [PubMed]
- Goldman, I. Q Methodology as Process and Context in interpretivism, Communication, and Psychoanalytic Psychotherapy Research. Psychol. Rec. 1999, 49, 589–604. [Google Scholar] [CrossRef]
- Howard, R.J.; Tallontire, A.M.; Stringer, L.C.; Marchant, R.A. Which “Fairness”, for Whom, and Why? An Empirical Analysis of Plural Notions of Fairness in Fairtrade Carbon Projects, Using Q Methodology. Environ. Sci. Policy 2016, 56, 100–109. [Google Scholar] [CrossRef]
- Eden, S.; Donaldson, A.; Walker, G. Structuring Subjectivities? Using Q Methodology in Human Geography. Area 2005, 37, 413–422. [Google Scholar] [CrossRef]
- Forrester, J.; Cook, B.; Bracken, L.; Cinderby, S.; Donaldson, A. Combining Participatory Mapping with Q-Methodology to Map Stakeholder Perceptions of Complex Environmental Problems. Appl. Geogr. 2015, 56, 199–208. [Google Scholar] [CrossRef]
- Dasgupta, P.; Vira, B. Q Methodology for Mapping Stakeholder Perceptions in Participatory Forest Management; Institute of Economic Growth Deli: Delhi, Indian, 2005. [Google Scholar]
- Gruber, J.S. Perspectives of Effective and Sustainable Community-Based Natural Resource Management: An Application of Q Methodology To Forest Projects. Conserv. Soc. 2011, 9, 159. [Google Scholar] [CrossRef]
- Webler, T.; Danielson, S.; Tuler, S. Using Q Method to Reveal Social Perspectives in Environmental Research; Social and Environmental Research Institute: Greenfield, MA, USA, 2009; Volume 54. [Google Scholar]
- Watts, S.; Stenner, P. Doing Q Methodological Research: Theory, Method & Interpretation; Sage: Thousand Oaks, CA, USA, 2012. [Google Scholar]
- Arts, B.; Goverde, H. The Governance Capacity of (New) Policy Arrangements: A Reflexive Approach. In Institutional Dynamics in Environmental Governance; Springer: Berlin, Germany, 2006; pp. 69–92. [Google Scholar]
- Arts, B.; Buizer, M. Forests, Discourses, institutions: A Discursive-institutional Analysis of Global Forest Governance. For. Policy Econ. 2009, 11, 340–347. [Google Scholar] [CrossRef]
- Reed, M.S.; Graves, A.; Dandy, N.; Posthumus, H.; Hubacek, K.; Morris, J.; Prell, C.; Quinn, C.H.; Stringer, L.C. Who’s in and Why? A Typology of Stakeholder Analysis Methods for Natural Resource Management. J. Environ. Manag. 2009, 90, 1933–1949. [Google Scholar] [CrossRef]
- Hare, M.; Pahl-Wostl, C. Stakeholder Categorisation in Participatory integrated Assessment Processes. Integr. Assess. 2002, 3, 50–62. [Google Scholar] [CrossRef]
- Brown, S. Political Subjectivity: Applications of Q Methodology in Political Science; Yale University Press: New Haven, CT, USA, 1980. [Google Scholar]
- Glaser, B.G.; Strauss, A.L.; Strutzel, E. The Discovery of Grounded theory; Strategies For Qualitative Research. Nurs. Res. 1968, 17, 364. [Google Scholar] [CrossRef]
- Dryzek, J.S.; Berejikian, J. Reconstructive Democratic theory. Am. Polit. Sci. Rev. 1993, 87, 48–60. [Google Scholar] [CrossRef]
- Addams, H.; Proops, J.L. Social Discourse and Environmental Policy: An Application of Q Methodology; Edward Elgar Publishing: Cheltenham, UK, 2000. [Google Scholar]
- Najam, A. The Four C’s of Government-Third Sector Relations’. Nonprofit Manag. Leadersh. 2000, 10, 375–396. [Google Scholar] [CrossRef]
- Bratton, M. The Politics of Government-Ngo Relations in Africa. World Dev. 1989, 17, 569–587. [Google Scholar] [CrossRef]
- Fiszbein, A.; Lowden, P. Working Together for a Change: Government, Business, and Civic Partnershipsfor Poverty Reduction in Latin America and the Caribbean; The World Bank: Washington, DC, USA, 1999. [Google Scholar]
- Armitage, D.R.; Plummer, R.; Berkes, F.; Arthur, R.I.; Charles, A.T.; Davidson-Hunt, I.J.; Diduck, A.P.; Doubleday, N.C.; Johnson, D.S.; Marschke, M. Adaptive Co-Management For Social–Ecological Complexity. Front. Ecol. Environ. 2009, 7, 95–102. [Google Scholar] [CrossRef]
- Colding, J. Creating incentives For increased Public Engagement in Ecosystem Management Through Urban Commons. In Adapting Institutions: Governance, Complexity and Social-Ecological Resilience; Cambridge University Press: Cambridge, UK, 2011; pp. 101–124. [Google Scholar]
- Davenport, M.A.; Leahy, J.E.; Anderson, D.H.; Jakes, P.J. Building Trust in Natural Resource Management Within Local Communities: A Case Study of the Midewin National Tallgrass Prairie. Environ. Manag. 2007, 39, 353–368. [Google Scholar] [CrossRef] [PubMed]
- Lachapelle, P.R.; Mccool, S.F.; Patterson, M.E. Barriers To Effective Natural Resource Planning in A Messy World. Soc. Nat. Resour. 2003, 16, 473–490. [Google Scholar] [CrossRef]
- Besley, T.; Ghatak, M. Property Rights and Economic Development. In Handbook of Development Economics; Elsevier: Amsterdam, The Netherlands, 2010; Volume 5, pp. 4525–4595. [Google Scholar]
- Schlager, E.; Ostrom, E. Property-Rights Regimes and Natural Resources: A Conceptual Analysis. Land Econ. 1992, 68, 249–262. [Google Scholar] [CrossRef]
- Ostrom, E.; Hess, C. Private and Common Property Rights. Prop. Law Econ. 2010, 5, 53. [Google Scholar]
- Van Der Jagt, A.P.; Szaraz, L.R.; Delshammar, T.; Cvejić, R.; Santos, A.; Goodness, J.; Buijs, A. Cultivating Nature-Based Solutions: The Governance of Communal Urban Gardens in the European Union. Environ. Res. 2017, 159, 264–275. [Google Scholar] [CrossRef] [PubMed]
- Buijs, A.; Hansen, R.; Van Der Jagt, S.; Ambrose-Oji, B.; Elands, B.; Rall, E.L.; Mattijssen, T.; Pauleit, S.; Runhaar, H.; Olafsson, A.S. Mosaic Governance For Urban Green infrastructure: Upscaling Active Citizenship From A Local Government Perspective. Urban For. Urban Green. 2018. [Google Scholar] [CrossRef]
- Azadi, H.; Ho, P.; Hafni, E.; Zarafshani, K.; Witlox, F. Multi-Stakeholder involvement and Urban Green Space Performance. J. Environ. Plan. Manag. 2011, 54, 785–811. [Google Scholar] [CrossRef]
- Teal, M.; Huang, C.-S.; Rodiek, J. Open Space Planning For Travis Country, Austin, Texas: A Collaborative Design. Landsc. Urban Plan. 1998, 42, 259–268. [Google Scholar] [CrossRef]
- Mensah, C.A. Destruction of Urban Green Spaces: A Problem Beyond Urbanization in Kumasi City (Ghana). Am. J. Environ. Prot. 2014, 3, 1–9. [Google Scholar] [CrossRef]
- Okpala, D. Regional Overview of the Status of Urban Planning and Planning Practice in Anglophone (Sub-Saharan) African Countries. In Global Report on Human Settlements (GRHS) 2009: Planning Sustainable Cities; United Nations Human Settlements Programme: Nairobi, Kenya, 2009. [Google Scholar]
- Baruah, B. Assessment of Public–Private–Ngo Partnerships: Water and Sanitation Services in Slums. In Natural Resources Forum; Blackwell Publishing Ltd.: Oxford, UK, 2007; pp. 226–237. [Google Scholar]
- Atack, I. Four Criteria of Development Ngo Legitimacy. World Dev. 1999, 27, 855–864. [Google Scholar] [CrossRef]
- Lister, S. Ngo Legitimacy: Technical Issue Or Social Construct? Crit. Anthropol. 2003, 23, 175–192. [Google Scholar] [CrossRef]
- Pasha, A.G.; Iqbal, M.A.; Mumtaz, S. Non-Profit Sector in Pakistan: Government Policy and Future Issues [With Comments]. Pak. Dev. Rev. 2002, 41, 879–908. [Google Scholar] [CrossRef]
- Krueger, A.O. Government Failures in Development. J. Econ. Perspect. 1990, 4, 9–23. [Google Scholar] [CrossRef]
- Tidball, K.G.; Krasny, M.E. Toward An Ecology of Environmental Education and Learning. Ecosphere 2011, 2, 1–17. [Google Scholar] [CrossRef]
- Mamun, S.; Nessa, A.; Aktar, M.; Hossain, M.; Saifullah, A. Perception of Environmental Education and Awareness Among Mass People: A Case Study of Tangail District. J. Environ. Sci. Nat. Resour. 2012, 5, 263–266. [Google Scholar] [CrossRef]
- Ribot, J. Democratic Decentralization of Natural Resources: Institutionalizing Popular Participation; World Resources Institute: Washington, DC, USA, 2002. [Google Scholar]
- Agrawal, A.; Gibson, C.C. Enchantment and Disenchantment: The Role of Community in Natural Resource Conservation. World Dev. 1999, 27, 629–649. [Google Scholar] [CrossRef]
- Berkes, F. Rethinking Community-Based Conservation. Conserv. Biol. 2004, 18, 621–630. [Google Scholar] [CrossRef]
- Sola, A.O. Environmental Education and Public Awareness. J. Educ. Soc. Res. 2014, 4, 333. [Google Scholar]
- Ulleberg, I. The Role and Impact of Ngos in Capacity Development. In From Replacing the State to Reinvigorating Education; International Institute For Educational Planning Unesco: Paris, France, 2009. [Google Scholar]
- Mondiale, B. World Development Report 1997: The State in A Changing World; World Bank: Washington, DC, USA, 1997. [Google Scholar]
- Armitage, D. Adaptive Capacity and Community-Based Natural Resource Management. Environ. Manag. 2005, 35, 703–715. [Google Scholar] [CrossRef] [PubMed]
- Rondinelli, D.A.; Mccullough, J.S.; Johnson, R.W. Analysing Decentralization Policies in Developing Countries: A Political-Economy Framework. Dev. Chang. 1989, 20, 57–87. [Google Scholar] [CrossRef]
- Oyono, P.R. One Step Forward, Two Steps Back? Paradoxes of Natural Resources Management Decentralisation in Cameroon. J. Mod. Afr. Stud. 2004, 42, 91–111. [Google Scholar] [CrossRef]
- De Vries, M.S. Decentralisation: What Does It Contribute To? Added Value of Decentralisation For Living Conditions in Core Cities of the Eu. Public Policy Adm. 2012, 11, 545–562. [Google Scholar]
- Ribot, J.C. Democratic Decentralisation of Natural Resources: Institutional Choice and Discretionary Power Transfers in Sub-Saharan Africa. Public Adm. Dev. 2003, 23, 53–65. [Google Scholar] [CrossRef]
- Ferguson, I.; Chandrasekharan, C. Paths and Pitfalls of Decentralisation For Sustainable Forest Management: Experiences of the Asia-Pacific Region. In The Politics of Decentralization: Forests, Power and People; Earthscan Publications: London, UK, 2005; pp. 63–85. [Google Scholar]
- UNDP. The Impact of Decentralization and Urban Governance on Building Inclusive and Resilient Cities; UNDP’S Asia-Pacific Regional Centre and Un-Habitat: Kathmandu, Nepal, 2014. [Google Scholar]
- Benjamin, C.E. Legal Pluralism and Decentralization: Natural Resource Management in Mali. World Dev. 2008, 36, 2255–2276. [Google Scholar] [CrossRef]
- Ribot, J.C.; Larson, A.M. Democratic Decentralisation through a Natural Resource Lens: Cases from Africa, Asia and Latin America; Routledge: Abingdon, UK, 2013. [Google Scholar]
- Arnstein, S.R. A Ladder of Citizen Participation. J. Am. Inst. Plan. 1969, 35, 216–224. [Google Scholar] [CrossRef]
© 2019 by the authors. Licensee MDPI, Basel, Switzerland. This article is an open access article distributed under the terms and conditions of the Creative Commons Attribution (CC BY) license (http://creativecommons.org/licenses/by/4.0/).
