Interpretive Structural Analysis of Interrelationships among the Elements of Characteristic Agriculture Development in Chinese Rural Poverty Alleviation
Abstract
1. Introduction
2. Literature Review
3. Methodologies
3.1. Element Identification
3.2. ISM Method
3.3. MICMAC Anaylsis
4. The Implementation of CAD in Rural China
5. Selection of Representative Elements
6. Model and Results Analysis
6.1. Reachability Matrix
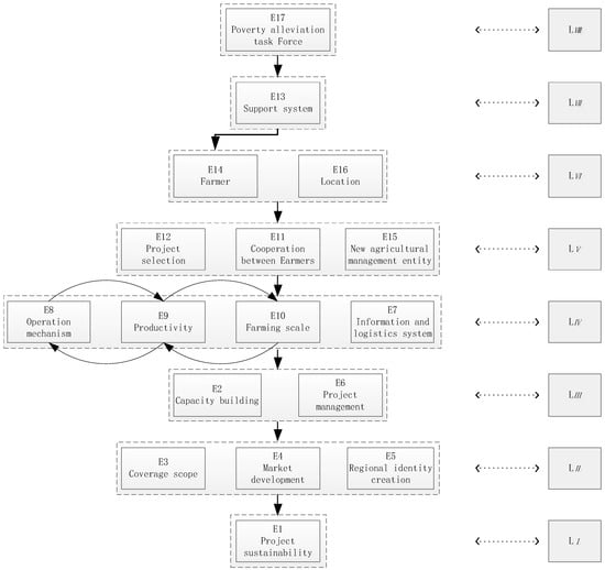
6.2. Level Partition
6.3. Element Classification
- Driving elements: These elements possess strong driving power, but poor dependence power, including E11 (cooperation between farmers), E12 (project selection), E13 (support system), E14 (farmer), E15 (NAME), E16 (location), and E17 (PATF).
- Dependent elements: These elements are found to be clustered in the second quadrant, which have weak driving power, but strong dependence power, including E1 (project sustainability), E2 (capacity building), E3 (coverage scope), E4 (market development), E5 (regional identity creation), and E6 (project management).
- Linkage elements: These elements have medium driving power and dependence power, including E8 (operation mechanism), E9 (productivity), and E10 (farming scale).
- Autonomous elements: These elements have both weak driving power and dependence power. In our study, E7 (information and logistics system) is relatively disconnected from the CAD project as there are only few links to it.
6.4. Result Analysis
7. Conclusions and Implications
Acknowledgments
Author Contributions
Conflicts of Interest
Appendix A
| Characteristic Agriculture Development | CAD | A poverty alleviation strategy emphasizing on regional distinct agriculture development. |
| Interpretive Structural Modeling | ISM | ISM method is used to describe complex relationships among a set of different directly- and indirectly-related elements by constructing a carefully-designed pattern implying graphics and words. |
| Cross-impact Matrix Multiplication Applied to Classification | MICMAC | MICMAC analysis is used to identify the key factors that drive the system in various categories. |
| Community-Driven Development | CDD | A developmental strategy emphasizes on transparency, participation, participant empowerment, and greater downward accountability. |
| Poverty Alleviation Task Force | PATF | CAD project participant, consisting of grassroots-level officials, local officers, cadres, etc. |
| New Agriculture Management Entity | NAME | CAD project participant, including large-scale farmers, farmer cooperatives, and agriculture enterprises. |
| Element | Reachability Set | Antecedent Set | Intersection Set | Level |
|---|---|---|---|---|
| E1 | E1 | E1, E2, E3, E4, E5, E12, E16, E17 | E1 | I |
| E2 | E1, E2, E4 | E2, E8, E9, E10, E11, E12, E13, E14, E15, E16, E17 | E2 | |
| E3 | E1, E3 | E3, E8, E9, E10, E11, E12, E13, E14, E15, E16, E17 | E3 | |
| E4 | E1, E4 | E2, E4, E6, E7, E8, E9, E10, E11, E12, E13, E14, E15, E16, E17 | E4 | |
| E5 | E1, E5 | E5, E6, E7, E8, E9, E10, E11, E12, E13, E14, E15, E16, E17 | E5 | |
| E6 | E4, E5, E6 | E6, E7, E8, E9, E10, E11, E12, E13, E14, E15, E16, E17 | E6 | |
| E7 | E4, E5, E6, E7 | E7, E16, E17 | E7 | |
| E8 | E2, E3, E4, E5, E6, E8, E9, E10 | E8, E9, E10, E11, E12, E13, E14, E15, E16, E17 | E8,E9,E10 | |
| E9 | E2, E3, E4, E5, E6, E8, E9, E10 | E8, E9, E10, E11, E12, E13, E14, E15, E16, E17 | E8,E9,E10 | |
| E10 | E2, E3, E4, E5, E6, E8, E9, E10 | E8, E9, E10, E11, E12, E13, E14, E15, E16, E17 | E8,E9,E10 | |
| E11 | E2, E3, E4, E5, E6, E8, E9, E10, E11 | E11, E13, E14, E17 | E11 | |
| E12 | E1, E2, E3, E4, E5, E6, E8, E9, E10, E12 | E12, E16, E17 | E12 | |
| E13 | E2, E3, E4, E5, E6, E8, E9, E10, E11, E13, E14, E15 | E13, E17 | E13 | |
| E14 | E2, E3, E4, E5, E6, E8, E9, E10, E11, E14 | E13, E14, E17 | E14 | |
| E15 | E2, E3, E4, E5, E6, E8, E9, E10, E15 | E15, E17 | E15 | |
| E16 | E1, E2, E3, E4, E5, E6, E7, E8, E9, E10, E12, E16 | E16 | E16 | |
| E17 | E1, E2, E3, E4, E5, E6, E7, E8, E9, E10, E11, E12, E13, E14, E15, E17 | E17 | E17 |
| Element | Reachability Set | Antecedent Set | Intersection Set | Level |
|---|---|---|---|---|
| E2 | E2, E4 | E2, E8, E9, E10, E11, E12, E13, E14, E15, E16, E17 | E2 | |
| E3 | E3 | E3, E8, E9, E10, E11, E12, E13, E14, E15, E16, E17 | E3 | II |
| E4 | E4 | E2, E4, E6, E7, E8, E9, E10, E11, E12, E13, E14, E15, E16, E17 | E4 | II |
| E5 | E5 | E5, E6, E7, E8, E9, E10, E11, E12, E13, E14, E15, E16, E17 | E5 | II |
| E6 | E4, E5, E6 | E6, E7, E8, E9, E10, E11, E12, E13, E14, E15, E16, E17 | E6 | |
| E7 | E4, E5, E6, E7 | E7, E16, E17 | E7 | |
| E8 | E2, E3, E4, E5, E6, E8, E9, E10 | E8, E9, E10, E11, E12, E13, E14, E15, E16, E17 | E8,E9,E10 | |
| E9 | E2, E3, E4, E5, E6, E8, E9, E10 | E8, E9, E10, E11, E12, E13, E14, E15, E16, E17 | E8,E9,E10 | |
| E10 | E2, E3, E4, E5, E6, E8, E9, E10 | E8, E9, E10, E11, E12, E13, E14, E15, E16, E17 | E8,E9,E10 | |
| E11 | E2, E3, E4, E5, E6, E8, E9, E10, E11 | E11, E13, E14, E17 | E11 | |
| E12 | E2, E3, E4, E5, E6, E8, E9, E10, E12 | E12, E16, E17 | E12 | |
| E13 | E2, E3, E4, E5, E6, E8, E9, E10, E11, E13, E14, E15 | E13, E17 | E13 | |
| E14 | E2, E3, E4, E5, E6, E8, E9, E10, E11, E14 | E13, E14, E17 | E14 | |
| E15 | E2, E3, E4, E5, E6, E8, E9, E10, E15 | E15, E17 | E15 | |
| E16 | E2, E3, E4, E5, E6, E7, E8, E9, E10, E12, E16 | E16 | E16 | |
| E17 | E2, E3, E4, E5, E6, E7, E8, E9, E10, E11, E12, E13, E14, E15, E17 | E17 | E17 |
| Element | Reachability Set | Antecedent Set | Intersection Set | Level |
|---|---|---|---|---|
| E2 | E2 | E2, E8, E9, E10, E11, E12, E13, E14, E15, E16, E17 | E2 | III |
| E6 | E6 | E6, E7, E8, E9, E10, E11, E12, E13, E14, E15, E16, E17 | E6 | III |
| E7 | E6, E7 | E7, E16, E17 | ||
| E8 | E2, E6, E8, E9, E10 | E8, E9, E10, E11, E12, E13, E14, E15, E16, E17 | ||
| E9 | E2, E6, E8, E9, E10 | E8, E9, E10, E11, E12, E13, E14, E15, E16, E17 | ||
| E10 | E2, E6, E8, E9, E10 | E8, E9, E10, E11, E12, E13, E14, E15, E16, E17 | ||
| E11 | E2, E6, E8, E9, E10, E11 | E11, E13, E14, E17 | ||
| E12 | E6, E8, E9, E10, E12 | E12, E16, E17 | ||
| E13 | E2, E6, E8, E9, E10, E11, E13, E14, E15 | E13, E17 | ||
| E14 | E2, E6, E8, E9, E10, E11, E14 | E13, E14, E17 | ||
| E15 | E2, E6, E8, E9, E10, E15 | E15, E17 | ||
| E16 | E2, E6, E7, E8, E9, E10, E12, E16 | E16 | ||
| E17 | E2, E6, E7, E8, E9, E10, E11, E12, E13, E14, E15, E17 | E17 |
| Element | Reachability Set | Antecedent Set | Intersection Set | Level |
|---|---|---|---|---|
| E7 | E7 | E7, E16, E17 | E7 | IV |
| E8 | E8, E9, E10 | E8, E9, E10, E11, E12, E13, E14, E15, E16, E17 | E8,E9,E10 | IV |
| E9 | E8, E9, E10 | E8, E9, E10, E11, E12, E13, E14, E15, E16, E17 | E8,E9,E10 | IV |
| E10 | E8, E9, E10 | E8, E9, E10, E11, E12, E13, E14, E15, E16, E17 | E8,E9,E10 | IV |
| E11 | E8, E9, E10, E11 | E11, E13, E14, E17 | ||
| E12 | E8, E9, E10, E12 | E12, E16, E17 | ||
| E13 | E8, E9, E10, E11, E13, E14, E15 | E13, E17 | ||
| E14 | E8, E9, E10, E11, E14 | E13, E14, E17 | ||
| E15 | E8, E9, E10, E15 | E15, E17 | ||
| E16 | E7, E8, E9, E10, E12, E16 | E16 | ||
| E17 | E7, E8, E9, E10, E11, E12, E13, E14, E15, E17 | E17 |
| Element | Reachability Set | Antecedent Set | Intersection Set | Level |
|---|---|---|---|---|
| E11 | E11 | E11, E13, E14, E17 | E11 | V |
| E12 | E12 | E12, E16, E17 | E12 | V |
| E13 | E11, E13, E14, E15 | E13, E17 | ||
| E14 | E11, E14 | E13, E14, E17 | ||
| E15 | E15 | E15, E17 | E15 | V |
| E16 | E12, E16 | E16 | ||
| E17 | E11, E12, E13, E14, E15, E17 | E17 |
| Element | Reachability Set | Antecedent Set | Intersection Set | Level |
|---|---|---|---|---|
| E13 | E13, E14 | E13, E17 | ||
| E14 | E14 | E13, E14, E17 | E14 | VI |
| E16 | E16 | E16 | E16 | VI |
| E17 | E13, E14, E17 | E17 |
| Element | Reachability Set | Antecedent Set | Intersection Set | Level |
|---|---|---|---|---|
| E13 | E13 | E13, E17 | E13 | VII |
| E17 | E13, E17 | E17 |
| Element | Reachability Set | Antecedent Set | Intersection Set | Level |
|---|---|---|---|---|
| E17 | E17 | E17 | E17 | VIII |
References
- World Bank Group. Poverty and Shared Prosperity 2016: Taking on Inequality; The World Bank: Herndon, VA, USA, 2016; p. 184. [Google Scholar]
- Ravallion, M.; Chen, S. China’s (uneven) progress against poverty. J. Dev. Econ. 2007, 82, 1–42. [Google Scholar] [CrossRef]
- Montalvo, J.G.; Ravallion, M. The pattern of growth and poverty reduction in china. J. Comp. Econ. 2010, 38, 2–16. [Google Scholar] [CrossRef]
- Yao, S. Agricultural Reforms and Grain Production in China; Springer: London, UK, 2016. [Google Scholar]
- OECD. Agricultural Policies in China after WTO Accession; OECD: Paris, France, 2002. [Google Scholar]
- Chen, H.T. Unique rural industry and urbanization in the original rural area: Interactive relations and realization paths. J. Fujian Agric. For. Univ. (Philos. Soc. Sci.) 2016, 5, 29–33. [Google Scholar] [CrossRef]
- Yang, H.F. On the development of local agricultural specialty industrybased on the theory of porter's“diamond”model (PDM): Taking Jiaxing snail industry as an example. Issues Agric. Econ. 2017, 3, 96–101. [Google Scholar] [CrossRef]
- Li, Y.; Su, B.; Liu, Y. Realizing targeted poverty alleviation in china. China Agric. Econ. Rev. 2016, 8, 443–454. [Google Scholar] [CrossRef]
- Jalan, J.; Ravallion, M. Determinants of Transient and Chronic Poverty: Evidence from Rural China; World Bank Publications: Washington, DC, USA, 1998. [Google Scholar]
- Sun, Z.G.; Zhong, R.G.; Liu, Z.Y.; Wang, S.T.; Zhang, M.; Xiong, W.Z.; Huang, L.M. Geographical indication protection of specialty resources in Wuling mountains area and supporting strategies for characteristic industry. Shandong Agric. Sci. 2012, 12, 37. [Google Scholar]
- Thirtle, C.; Lin, L.; Piesse, J. The impact of research-led agricultural productivity growth on poverty reduction in Africa, Asia and Latin America. World Dev. 2003, 31, 1959–1975. [Google Scholar] [CrossRef]
- De Janvry, A.; Sadoulet, E. Agricultural growth and poverty reduction: Additional evidence. World Bank Res. Obs. 2009, 25, 1–20. [Google Scholar] [CrossRef]
- Fan, J.; Li, P. The scientific foundation of major function oriented zoning in china. J. Geogr. Sci. 2009, 19, 515. [Google Scholar] [CrossRef]
- Jia, J.; Qin, C.; Liu, Y. Do community-based development projects alleviate poverty? Evidence from rural china. International Center for Public Policy Working Paper Series, at AYSPS, GSU paper1722, International Center for Public Policy, Andrew Young School of Policy Studies, Georgia State University. 2017. Available online: https://ideas.repec.org/p/ays/ispwps/paper1722.html (accessed on 12 March 2018).
- Ghazala, M.; Rao, V. Community-based and -driven development: A critical review. World Bank Res. Obs. 2004, 19, 1–39. [Google Scholar]
- Chambers, R. The origins and practice of participatory rural appraisal. World Dev. 1994, 22, 953–969. [Google Scholar] [CrossRef]
- Cornwall, A. Historical perspectives on participation in development. Commonw. Comp. Politics 2006, 44, 62–83. [Google Scholar] [CrossRef]
- Bond, P. Global governance campaigning and MDGs: From top-down to bottom-up anti-poverty work. Third World Quart. 2006, 27, 339–354. [Google Scholar] [CrossRef]
- Chakrabarti, A.; Dhar, A. Social funds, poverty management and subjectification: Beyond the World Bank approach. Camb. J. Econ. 2013, 37, 1035–1055. [Google Scholar] [CrossRef]
- Khang, D.B.; Moe, T.L. Success criteria and factors for international development projects: A life-cycle-based framework. Proj. Manag. J. 2008, 39, 72–84. [Google Scholar] [CrossRef]
- Dongier, P.; Van Domelen, J.; Ostrom, E.; Ryan, A.; Wakeman, W.; Bebbington, A.; Alkire, S.; Esmail, T.; Polski, M. Community Driven Development. World Bank Poverty Reduction Strategy Paper; World Bank: Washington, DC, USA, 2003. [Google Scholar]
- David, R.M.; Victoria, A.B. Community-based planning and poverty alleviation in Oaxaca, Mexico. J. Plan. Educ. Res. 2008, 27, 245–260. [Google Scholar] [CrossRef]
- Pretty, J.N. Participatory learning for sustainable agriculture. World Dev. 1995, 23, 1247–1263. [Google Scholar] [CrossRef]
- White, A.T.; Christie, P.; D’Agnes, H.; Lowry, K.; Milne, N. Designing ICM projects for sustainability: Lessons from the Philippines and Indonesia. Ocean Coast. Manag. 2005, 48, 271–296. [Google Scholar] [CrossRef]
- Chantarat, S.; Barrett, C.B. Social network capital, economic mobility and poverty traps. J. Econ. Inequal. 2012, 10, 299–342. [Google Scholar] [CrossRef]
- Shuai, C.M.; Gong, B.; Zhang, L. Anti-poverty project sustainability in rural china: An empirical analysis. Outlook Agric. 2012, 41, 153–161. [Google Scholar] [CrossRef]
- Yalegama, S.; Chileshe, N.; Ma, T. Critical success factors for community-driven development projects: A Sri Lankan community perspective. Int. J. Proj. Manag. 2016, 34, 643–659. [Google Scholar] [CrossRef]
- Beard, V.A. Household contributions to community development in Indonesia. World Dev. 2007, 35, 607–625. [Google Scholar] [CrossRef]
- Li, Y.; Liu, Y.; Long, H.; Cui, W. Community-based rural residential land consolidation and allocation can help to revitalize hollowed villages in traditional agricultural areas of china: Evidence from Dancheng county, Henan province. Land Use Policy 2014, 39, 188–198. [Google Scholar] [CrossRef]
- Hu, Y.B.; Liu, C.S.; Huang, Y.J.; Wang, P.Q. A research on how to learn and adopt NGO intervention model against poverty in the action of poverty alleviation in new phase—Taking Kunming for example. China For. Econ. 2015, 135, 11–15. [Google Scholar] [CrossRef]
- Xu, H.; Li, X. Operating difficulties and explanations of industry poverty alleviation projects under the accurate poverty alleviation perspective—With greenhouse vegetable project in Licun village in north china as an example. J. Northwest A F Univ. (Soc. Sci. Ed.) 2017, 1, 002. [Google Scholar]
- Platteau, J.-P.; Abraham, A. Participatory development in the presence of endogenous community imperfections. J. Dev. Stud. 2002, 39, 104–136. [Google Scholar] [CrossRef]
- Dasgupta, A.; Beard, V.A. Community driven development, collective action and elite capture in Indonesia. Dev. Chang. 2007, 38, 229–249. [Google Scholar] [CrossRef]
- Iversen, V.; Chhetry, B.; Francis, P.; Gurung, M.; Kafle, G.; Pain, A.; Seeley, J. High value forests, hidden economies and elite capture: Evidence from forest user groups in Nepal’s Terai. Ecol. Econ. 2006, 58, 93–107. [Google Scholar] [CrossRef]
- Li, Y.H.; Wang, Y.F.; Liu, Y.S. Impact and mechanism of social capital in poverty alleviation of china. Bull. Chin. Acad. Sci. 2016, 31, 302–308. [Google Scholar]
- Manwa, H.; Manwa, F. Poverty alleviation through pro-poor tourism: The role of Botswana forest reserves. Sustainability 2014, 6, 5697. [Google Scholar] [CrossRef]
- Hussain, I. Pro-poor intervention strategies in irrigated agriculture in Asia: Issues, lessons, options and guidelines. Irrig. Drain. 2007, 56, 119–126. [Google Scholar] [CrossRef]
- Wang, S. Reducing poverty through agricultural development in china. IDS Bull. 2013, 44, 55–62. [Google Scholar] [CrossRef]
- Bai, L.; Zhao, B.-H. Research on the choice of industrialization poverty alleviation mode and benefit mechanism—Based on case analysis of mushroom industry of Yi county in Hebei. Hebei Acad. J. 2015, 4, 30. [Google Scholar]
- Bolwig, S.; Ponte, S.; Du Toit, A.; Riisgaard, L.; Halberg, N. Integrating poverty and environmental concerns into value-chain analysis: A conceptual framework. Dev. Policy Rev. 2010, 28, 173–194. [Google Scholar] [CrossRef]
- Riisgaard, L.; Bolwig, S.; Ponte, S.; Du Toit, A.; Halberg, N.; Matose, F. Integrating poverty and environmental concerns into value-chain analysis: A strategic framework and practical guide. Dev. Policy Rev. 2010, 28, 195–216. [Google Scholar] [CrossRef]
- Yang, G.T.; Shang, Y.J. Discussion on industrialization poverty alleviation model in china’s rural areas. Rural Econ. 2009, 9, 48–51. [Google Scholar] [CrossRef]
- Donovan, J.; Poole, N. Changing asset endowments and smallholder participation in higher value markets: Evidence from certified coffee producers in Nicaragua. Food Policy 2014, 44, 1–13. [Google Scholar] [CrossRef]
- Carney, D. Approaches to Sustainable Livelihoods for the Rural Poor; Overseas Development Institute: London, UK, 1999. [Google Scholar]
- Shuai, C.; Li, Z.; Sun, R. IFAD projects: Results and impact on poverty reduction in rural china. Outlook Agric. 2011, 40, 329–336. [Google Scholar] [CrossRef]
- Dorward, A.; Kydd, J.; Morrison, J.; Urey, I. A policy agenda for pro-poor agricultural growth. World Dev. 2004, 32, 73–89. [Google Scholar] [CrossRef]
- Stoian, D.; Donovan, J.; Fisk, J.; Muldoon, M.F. Value chain development for rural poverty reduction: A reality check and a warning. Enterp. Dev. Microfinanc. 2012, 23, 75–92. [Google Scholar] [CrossRef]
- Christensen, B.C.; Kenney, M.; Patton, D. Regional identity can add value to agricultural products. Calif. Agric. 2015, 69, 85–91. [Google Scholar] [CrossRef]
- Xing, X.Y.; Hu, J.; Liang, S.; Tian, F.; Li, J.F. Research of agricultural products brand implementation strategy in poverty-stricken counties around the capital. Tianjin Agric. Sci. 2014, 20, 112–115. [Google Scholar] [CrossRef]
- Li, S.C.; Zhong, W.Z. An analysis of the approaches to support the rural finance for developing agricultural industrialization—Focusing on the Gannan navel orange. J. Jiangxi Norm. Univ. (Philos. Soc. Sci. Ed.) 2014, 2, 41–45. [Google Scholar]
- Attri, R.; Dev, N.; Sharma, V. Interpretive structural modelling (ISM) approach: An overview. Res. J. Manag. Sci. 2013, 2319, 1171. [Google Scholar]
- Ravi, V.; Shankar, R. Analysis of interactions among the barriers of reverse logistics. Technol. Forecast. Soc. Chang. 2005, 72, 1011–1029. [Google Scholar] [CrossRef]
- Dubey, R.; Gunasekaran, A.; Chakrabarty, A. Ubiquitous manufacturing: Overview, framework and further research directions. Int. J. Comput. Integr. Manuf. 2017, 30, 381–394. [Google Scholar] [CrossRef]
- Dubey, R.; Ali, S.S. Identification of flexible manufacturing system dimensions and their interrelationship using total interpretive structural modelling and fuzzy Micmac analysis. Glob. J. Flex. Syst. Manag. 2014, 15, 131–143. [Google Scholar] [CrossRef]
- Shen, L.; Song, X.; Wu, Y.; Liao, S.; Zhang, X. Interpretive structural modeling based factor analysis on the implementation of emission trading system in the Chinese building sector. J. Clean. Prod. 2016, 127, 214–227. [Google Scholar] [CrossRef]
- Malone, D.W. An introduction to the application of interpretive structural modeling. Proc. IEEE 1975, 63, 397–404. [Google Scholar] [CrossRef]
- Sushil, S. Interpreting the interpretive structural model. Glob. J. Flex. Syst. Manag. 2012, 13, 87–106. [Google Scholar] [CrossRef]
- Duperrin, J.; Godet, M. Methode de hierarchisation des elements d’un systeme. Rapp. Econ. CEA 1973, 1, 49–51. [Google Scholar]
- Sharma, H.; Gupta, A. The objectives of waste management in India: A futures inquiry. Technol. Forecast. Soc. Chang. 1995, 48, 285–309. [Google Scholar] [CrossRef]
- Liu, Y.S.; Zhou, Y.; Liu, J.L. Regional differentiation characteristics of rural poverty and targeted poverty alleviation strategy in China. Bull. Chin. Acad. Sci. 2016, 31, 269–278. [Google Scholar]
- Maertens, M.; Swinnen, J.F.M. Trade, standards, and poverty: Evidence from Senegal. World Dev. 2009, 37, 161–178. [Google Scholar] [CrossRef]
- Ponte, S. Governing through quality: Conventions and supply relations in the value Chain for South African wine. Sociol. Rural. 2009, 49, 236–257. [Google Scholar] [CrossRef]
- Ponte, S.; Gibbon, P. Quality standards, conventions and the governance of global value chains. Econ. Soc. 2005, 34, 1–31. [Google Scholar] [CrossRef]
- Akanbi, O.A. Structural and institutional determinants of poverty in sub-Saharan African countries. J. Hum. Dev. Capabilities 2015, 16, 122–141. [Google Scholar] [CrossRef]
- Srinivas, S.; Dani, J.B.; Stephen, G.S. Markets and marketing research on poverty and its alleviation: Summarizing an evolving logic toward human capabilities, well-being goals and transformation. Market. Theory 2017, 17, 323–340. [Google Scholar] [CrossRef]
- Key, N.; Runsten, D. Contract farming, smallholders, and rural development in Latin America: The organization of agroprocessing firms and the scale of outgrower production. World Dev. 1999, 27, 381–401. [Google Scholar] [CrossRef]
- Tapela, B.N. Livelihoods in the wake of agricultural commercialisation in South Africa’s poverty nodes: Insights from small-scale irrigation schemes in Limpopo province. Dev. South. Afr. 2008, 25, 181–198. [Google Scholar] [CrossRef]
- Ito, J.; Bao, Z.; Su, Q. Distributional effects of agricultural cooperatives in china: Exclusion of smallholders and potential gains on participation. Food Policy 2012, 37, 700–709. [Google Scholar] [CrossRef]
- Michelini, J.J. Small farmers and social capital in development projects: Lessons from failures in Argentina’s rural periphery. J. Rural Stud. 2013, 30, 99–109. [Google Scholar] [CrossRef]
- Wiesinger, G. The importance of social capital in rural development, networking and decision-making in rural areas. Rev. Géogr. Alp. 2007, 2009, 43–56. [Google Scholar] [CrossRef]
- Carter, M.R.; Barrett, C.B. The economics of poverty traps and persistent poverty: An asset-based approach. J. Dev. Stud. 2006, 42, 178–199. [Google Scholar] [CrossRef]
- Leong, C.M.L.; Pan, S.-L.; Newell, S.; Cui, L. The emergence of self-organizing e-commerce ecosystems in remote villages of china: A tale of digital empowerment for rural development. Mis Quart. 2016, 40, 475–484. [Google Scholar] [CrossRef]
- Chen, L.; Johnson, G.A.; Luo, Y. Great and Small Walls of China: Distance & Chinese e-Commerce; NET Institute Working Paper No. 15–14; NET Institute: Daytona Beach, FL, USA, 2015. [Google Scholar]
- Fan, J.; Tang, L.; Zhu, W.; Zou, B. The Alibaba Effect: Spatial Consumption Inequality and the Welfare Gains from e-Commerce. 2016. Available online: http://dx.doi.org/10.2139/ssrn.2707293 (accessed on 12 March 2018).
- Li, A.H. E-commerce and Taobao villages. A promise for china’s rural development? China Perspect. 2017, 2017, 57–62. [Google Scholar]
- Long, H.; Tu, S.; Ge, D. Effects of new-type urbanization on poverty alleviation and development and corresponding countermeasures. Bull. Chin. Acad. Sci. 2016, 31, 309–319. [Google Scholar]
- Riisgaard, L.; Bolwig, S.; Matose, F.; Ponte, S.; Du Toit, A.; Halberg, N. A Strategic Framework and Toolbox for Action Research with Small Producers in Value Chains; DIIS Working Paper; Danish Institute for International Studies (DIIS): Copenhagen, Denmark, 2008. [Google Scholar]



| Province | City/County | CAD Project |
|---|---|---|
| Guangxi Zhuang Autonomous Region | Jingxi City | Navel orange industry |
| Tianyang County | Mango industry | |
| Tiandong County | ||
| Hubei province | Nanzhang County | Mushroom industry |
| Jianshi County | Kiwi industry | |
| Xiaochang County | Nursery stock industry | |
| Macheng City | Vegetable industry |
| Number | Age | Average Duration in Rural Development (Year) | Average Duration in Poverty Alleviation (Year) | |
|---|---|---|---|---|
| 7 | 20–35 | 5.7 | 2.4 | |
| 18 | 35–50 | 14.5 | 5.8 | |
| 10 | More than 50 | 23.2 | 7.3 | |
| Occupation | Number | |||
| Local officers | 14 | |||
| Village cadres | 15 | |||
| Grassroots-level officials | 6 | |||
| Elements | Definition |
|---|---|
| E1-Project sustainability | CAD project economic, social, and environmental sustainability |
| E2-Capacity building | Improving participant’s ability on decision-making, production, management, marketing, etc. |
| E3-Coverage scope | CAD project’s beneficiary groups and regions |
| E4-Market development | Small business operators’ access to more stable, bigger or higher-value markets |
| E5-Regional identity creation | Placed-based marketing strategy for advertising the local distinct agricultural products |
| E6-Project management | Target group identification, project supervision, and evaluation |
| E7-Information and logistics system | Rural transport and ICT infrastructure |
| E8-Operation mechanism | Contractual relationships between poor households and the NAME |
| E9-Productivity | Farmer’s productivity under certain production standards |
| E10-Farming scale | The area of land used to participate in the CAD project by the farmer |
| E11-Cooperation between farmers | Collaborative production and mutual aid between farmers within the rural community |
| E12-Project selection | Stakeholders’ agreement on certain CAD project proposals |
| E13-Support system | Financial, medical, and agriculture insurance support for the CAD project and its participants |
| E14-Farmer | CAD project participants |
| E15-NAME | CAD project participants, including large-scale farmers, farmer cooperatives, and agriculture enterprises |
| E16-Location | Local natural, geographical, and cultural conditions |
| E17-PATF | CAD project participant, consisting of grassroots-level officials, local officers, cadres, etc. |
| E1 | E2 | E3 | E4 | E5 | E6 | E7 | E8 | E9 | E10 | E11 | E12 | E13 | E14 | E15 | E16 | E17 | |
|---|---|---|---|---|---|---|---|---|---|---|---|---|---|---|---|---|---|
| E1 | |||||||||||||||||
| E2 | 1 | 1 | |||||||||||||||
| E3 | 1 | ||||||||||||||||
| E4 | 1 | ||||||||||||||||
| E5 | 1 | ||||||||||||||||
| E6 | 1 | 1 | |||||||||||||||
| E7 | 1 | 1 | |||||||||||||||
| E8 | 1 | 1 | 1 | 1 | 1 | 1 | |||||||||||
| E9 | 1 | 1 | |||||||||||||||
| E10 | 1 | 1 | 1 | ||||||||||||||
| E11 | 1 | 1 | 1 | 1 | 1 | 1 | |||||||||||
| E12 | 1 | 1 | 1 | 1 | 1 | 1 | |||||||||||
| E13 | 1 | 1 | 1 | 1 | 1 | 1 | 1 | 1 | |||||||||
| E14 | 1 | 1 | 1 | 1 | 1 | 1 | |||||||||||
| E15 | 1 | 1 | 1 | 1 | 1 | ||||||||||||
| E16 | 1 | 1 | 1 | 1 | 1 | 1 | |||||||||||
| E17 | 1 | 1 | 1 | 1 | 1 | 1 | 1 | 1 | 1 |
| E1 | E2 | E3 | E4 | E5 | E6 | E7 | E8 | E9 | E10 | E11 | E12 | E13 | E14 | E15 | E16 | E17 | |
|---|---|---|---|---|---|---|---|---|---|---|---|---|---|---|---|---|---|
| E1 | 1 | ||||||||||||||||
| E2 | 1 | 1 | 1 | ||||||||||||||
| E3 | 1 | 1 | |||||||||||||||
| E4 | 1 | 1 | |||||||||||||||
| E5 | 1 | 1 | |||||||||||||||
| E6 | 2 | 1 | 1 | 1 | |||||||||||||
| E7 | 2 | 1 | 2 | 1 | 1 | ||||||||||||
| E8 | 2 | 1 | 1 | 2 | 1 | 1 | 1 | 1 | 1 | ||||||||
| E9 | 2 | 2 | 2 | 2 | 2 | 1 | 2 | 1 | 1 | ||||||||
| E10 | 2 | 2 | 2 | 2 | 2 | 1 | 1 | 1 | 1 | ||||||||
| E11 | 2 | 1 | 1 | 2 | 1 | 2 | 1 | 1 | 1 | 1 | |||||||
| E12 | 1 | 1 | 1 | 1 | 1 | 2 | 1 | 2 | 2 | 1 | |||||||
| E13 | 2 | 1 | 1 | 1 | 2 | 2 | 1 | 2 | 1 | 1 | 1 | 1 | 1 | ||||
| E14 | 2 | 1 | 1 | 2 | 2 | 2 | 1 | 1 | 1 | 1 | 1 | ||||||
| E15 | 2 | 1 | 1 | 2 | 2 | 2 | 1 | 1 | 1 | 1 | |||||||
| E16 | 2 | 2 | 1 | 2 | 1 | 2 | 1 | 1 | 2 | 1 | 1 | 1 | |||||
| E17 | 2 | 1 | 1 | 1 | 1 | 2 | 1 | 1 | 2 | 2 | 2 | 1 | 1 | 2 | 1 | 1 |
| Element | Reachability Set | Antecedent Set | Intersection Set | Level |
|---|---|---|---|---|
| E1 | E1 | E1, E2, E3, E4, E5, E12, E16, E17 | E1 | I |
| E2 | E1, E2, E4 | E2, E8, E9, E10, E11, E12, E13, E14, E15, E16, E17 | E2 | |
| E3 | E1, E3 | E3, E8, E9, E10, E11, E12, E13, E14, E15, E16, E17 | E3 | |
| E4 | E1, E4 | E2, E4, E6, E7, E8, E9, E10, E11, E12, E13, E14, E15, E16, E17 | E4 | |
| E5 | E1, E5 | E5, E6, E7, E8, E9, E10, E11, E12, E13, E14, E15, E16, E17 | E5 | |
| E17 | E1, E2, E3, E4, E5, E6, E7, E8, E9, E10, E11, E12 E13, E14, E15, E17 | E17 | E17 |
| Element | Reachability Set | Antecedent Set | Intersection Set | Level |
|---|---|---|---|---|
| E2 | E2, E4 | E2, E8, E9, E10, E11, E12, E13, E14, E15, E16, E17 | E2 | |
| E3 | E3 | E3, E8, E9, E10, E11, E12, E13, E14, E15, E16, E17 | E3 | II |
| E4 | E4 | E2, E4, E6, E7, E8, E9, E10, E11, E12, E13, E14, E15, E16, E17 | E4 | II |
| E5 | E5 | E5, E6, E7, E8, E9, E10, E11, E12, E13, E14, E15, E16, E17 | E5 | II |
| E17 | E2, E3, E4, E5, E6, E7, E8, E9, E10, E11, E12, E13, E14, E15, E17 | E17 | E17 |
© 2018 by the authors. Licensee MDPI, Basel, Switzerland. This article is an open access article distributed under the terms and conditions of the Creative Commons Attribution (CC BY) license (http://creativecommons.org/licenses/by/4.0/).
Share and Cite
Cai, Y.; Xia, C. Interpretive Structural Analysis of Interrelationships among the Elements of Characteristic Agriculture Development in Chinese Rural Poverty Alleviation. Sustainability 2018, 10, 786. https://doi.org/10.3390/su10030786
Cai Y, Xia C. Interpretive Structural Analysis of Interrelationships among the Elements of Characteristic Agriculture Development in Chinese Rural Poverty Alleviation. Sustainability. 2018; 10(3):786. https://doi.org/10.3390/su10030786
Chicago/Turabian StyleCai, Yi, and Chunping Xia. 2018. "Interpretive Structural Analysis of Interrelationships among the Elements of Characteristic Agriculture Development in Chinese Rural Poverty Alleviation" Sustainability 10, no. 3: 786. https://doi.org/10.3390/su10030786
APA StyleCai, Y., & Xia, C. (2018). Interpretive Structural Analysis of Interrelationships among the Elements of Characteristic Agriculture Development in Chinese Rural Poverty Alleviation. Sustainability, 10(3), 786. https://doi.org/10.3390/su10030786

