Restoration of ‘Āina Malo‘o on Hawai‘i Island: Expanding Biocultural Relationships
Abstract
1. Introduction
Understanding Environmental and Social Adaptation in Hawaiian Agriculture
2. Evolution and Restoration of Traditional Hawaiian Agricultural Forms
2.1. Traditional Agriculture on ‘Āina Malo‘o
2.2. The Decline and Rise of Traditional Agriculture
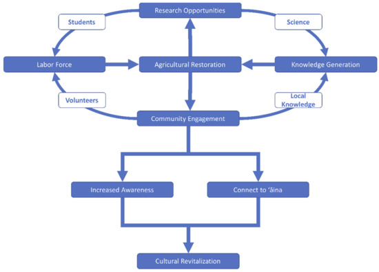
3. Reviving ‘Āina Malo‘o
3.1. Ulu Mau Puanui
when we are successful, our communities will appreciate the scope, diversity, and global significance of Hawaiian agriculture as it was practiced before European contact. We will understand that Hawaiian agriculture arose from a populous, organized and innovative society, and that the society in turn was shaped by its interactions with the land. We will build on that understanding to create an innovative and dynamic modern society that has a deep understanding and connection to its land. It is our hope that this transformation will spread across the Archipelago, and across the Pacific to produce a transformed modern agricultural system that draws from the wisdom and sustainability of the past, the knowledge and experience of local farmers and ranchers, and the best agricultural practices of the wider world that provides Hawaii with most of our food.
3.2. The Maluaka Project
3.3. Māla Kalu‘ulu
4. Form and Function of Biocultural Restoration on ‘Āina Malo‘o
4.1. He loa ka ‘imina—Long is the Search
4.2. He ali‘i ka ‘āina—The Land is Chief
4.3. He mā‘ona moku—A Satisfaction with the Land
4.4. E ho‘ohuli ka lima i lalo—Turn the Hands Down
4.5. Pupukahi i holomua—Unite in Order to Progress
4.6. He aha ka mea nui?—What Is the Most Important Thing?
5. Conclusions
Author Contributions
Funding
Acknowledgments
Conflicts of Interest
References
- Pretty, J.; Adams, B.; Berkes, F.; De Athayde, S.F.; Dudley, N.; Hunn, E.; Sterling, E. The Intersection of Biological Diversity and Cultural Diversity: Towards Integration. Conserv. Soc. 2009, 7, 100–112. [Google Scholar]
- Berkes, F.; Colding, J.; Folke, C. Rediscovery of Traditional Ecological Knowledge as Adaptive Management. Ecol. Appl. 2000, 10, 1251–1262. [Google Scholar] [CrossRef]
- Briggs, J. The Use of Indigenous Knowledge in Development: Problems and Challenges. Prog. Dev. Stud. 2005, 5, 99–114. [Google Scholar] [CrossRef]
- Hicks, C.C.; Levine, A.; Agrawal, A.; Basurto, X.; Breslow, S.J.; Carothers, C.; Charnley, S.; Coulthard, S.; Dolsak, N.; Donatuto, J. Engage Key Social Concepts for Sustainability. Science 2016, 352, 38–40. [Google Scholar] [CrossRef] [PubMed]
- Kirch, P.V. Hawaii as a Model System for Human Ecodynamics. Am. Anthr. 2007, 109, 8–26. [Google Scholar] [CrossRef]
- Vitousek, P.M. The Hawaiian Islands as a Model System for Ecosystem Studies. Pac. Sci. 1995, 49, 2–16. [Google Scholar]
- Lincoln, N.K.; Vitousek, P.M. Indigenous Polynesian Agriculture in Hawai‘I. Oxf. Res. Encycl. Environ. Sci. 2017. [Google Scholar] [CrossRef]
- Lincoln, N.K.; Kagawa-Viviani, A.; Marshall, K.; Vitousek, P.M. Observations of Sugarcane and Knowledge Specificity in Traditional Hawaiian Cropping Systems. In Sugarcane; Murphy, R., Ed.; Nova Science Publishers: Hauppauge, NY, USA, 2017. [Google Scholar]
- Lincoln, N.; Chadwick, O.; Vitousek, P. Indicators of Soil Fertility and Opportunities for Precontact Agriculture in Kona, Hawai’i. Ecosphere 2014, 5, 1–20. [Google Scholar] [CrossRef]
- Lincoln, N.; Ladefoged, T. Agroecology of Pre-Contact Hawaiian Dryland Farming: The Spatial Extent, Yield and Social Impact of Hawaiian Breadfruit Groves in Kona, Hawai’i. J. Archaeol. Sci. 2014, 49, 192–202. [Google Scholar] [CrossRef]
- Quintus, S.; Lincoln, N.K. Integrating Local and Regional in Pre-Contact Hawaiian Agriculture at Kahuku, Hawai‘i Island. Environ. Archaeol. 2018, 1–16. [Google Scholar] [CrossRef]
- Kagawa-Viviani, A.K.; Lincoln, N.K.; Quintus, S.; Lucas, M.P.; Giambelluca, T.W. Spatial Patterns of Seasonal Crop Production Suggest Coordination Within And Across Dryland Agricultural Systems of Hawai‘i Island. Ecol. Soc. 2018, 23, 20. [Google Scholar] [CrossRef]
- Kagawa, A.K.; Vitousek, P.M. The Ahupua‘a of Puanui: A Resource for Understanding Hawaiian Rain-Fed Agriculture. Pac. Sci. 2012, 66, 161–172. [Google Scholar] [CrossRef]
- Marshall, K.; Koseff, C.; Roberts, A.L.; Lindsey, A.; Kagawa-Viviani, A.K.; Lincoln, N.K.; Vitousek, P.M. Restoring People and Productivity to Puanui: Challenges and Opportunities in the Restoration of an Intensive Rain-Fed Hawaiian Field System. Ecol. Soc. 2017, 22, 23. [Google Scholar] [CrossRef]
- Brookfield, H. Intensification Intensified: Prehistoric Intensive Agriculture in the Tropics. Archaeol. Ocean. 1986, 21, 177–180. [Google Scholar] [CrossRef]
- Kirch, P.V. The Wet and the Dry; University of Chicago Press: Chicago, IL, USA, 1994. [Google Scholar]
- Kirch, P.V.; Zimmerman, K.S. Roots of Conflict; School for Advanced Research Press: Santa Fe, NM, USA, 2011. [Google Scholar]
- Rossen, J.; Pae, M. Archaeological Investigations at Maluaka. In Proceeding of Society for Hawaiian Archaeology Annual Conference, Honolulu, HI, USA, 29 September 2017. [Google Scholar]
- Ladefoged, T.N.; Kirch, P.V.; Gon, S.M.; Chadwick, O.A.; Hartshorn, A.S.; Vitousek, P.M. Opportunities and Constraints for Intensive Agriculture in the Hawaiian Archipelago Prior to European Contact. J. Archaeol. Sci. 2009, 36, 2374–2383. [Google Scholar] [CrossRef]
- Kurashima, N. Hō‘ulu‘ulu: The Biocultural Restoration of Indigenous Agroecosystems in Hawai‘i. Doctoral Dissertation, Department of Botany University of Hawai‘i at Mānoa, Honolulu, HI, USA, 2016. [Google Scholar]
- Kelly, M. Na Mala o Kona: Gardens of Kona; Department of Anthropology Report: Honolulu, HI, USA, 1983. [Google Scholar]
- McCoy, M.D.; Graves, M. Small Valley Irrigated Taro Agriculture in the Hawaiian Islands: An Extension of the ‘Wet and Dry’ Hypothesis. Senri Ethnol. Stud. 2012, 78, 115–133. [Google Scholar]
- Kirch, P.V.; Holson, J.; Legacy, P.; Cleghorn, P.; Chadwick, O. Five Centuries of Dryland Farming and Floodwater Irrigation at Hōkūkano Flat, Auwahi, Maui Island. Hawaii Archaeol. 2013, 13, 70–102. [Google Scholar]
- Vitousek, P.M.; Chadwick, O.A.; Hilley, G.; Kirch, P.V.; Ladefoged, T.N. Erosion, Geological History, and Indigenous Agriculture: A Tale of Two Valleys. Ecosystems 2010, 13, 782–793. [Google Scholar] [CrossRef]
- Tomonari-Tuggle, M.J. Archeological Data Recovery Investigations for the Northern Portion of Captain Cook Ranch; International Archaeological Research Institute Inc.: Honolulu, HI, USA, 2006. [Google Scholar]
- Schilt, R. Subistence and Conflict in Kona, Hawai’i: An Archeological Study of the Kuakini Highway Realignment Corridor; Bishop Museum Press: Honolulu, HI, USA, 1984. [Google Scholar]
- Allen, M.S. Bet-Hedging Strategies, Agricultural Change, and Unpredictable Environments: Historical Development of Dryland Agriculture in Kona, Hawaii. J. Anthr. Archaeol. 2004, 23, 196–224. [Google Scholar] [CrossRef]
- Allen, M.S. Gardens of Lono: Archaeological Investigations at the Amy BH Greenwell Ethnobotanical Garden, Kealakekua, Hawai‘i; Bishop Museum Press: Honolulu, HI, USA, 2001. [Google Scholar]
- Haun, A.E.; Henry, D. Archeological Inventory Survey (TMK: 3-7-9-05:76, 77 and 78) Lands of Honalo, Maihi 1-2 and Kuamo’o 1, North Kona District, Island 39 of Hawai’i; Haun and Associates Inc.: Kailua-Kona, HI, USA, 2010. [Google Scholar]
- Escott, G.; Spear, R.L. A Data Recovery Report for Hokulia: A Study of a 1540 Acre Parcel in the Ahupua’a of Honua’ino, Hokukano, Kenaueue, Haleki’i, Ke’eke’e, ’Ilikahi, Kanakau, Kalukalu, and ’Ono’uli, in the Districts of North and South Kona Island of Hawai’i, Hawai’i; SCS: Kailua-Kona, HI, USA, 2003. [Google Scholar]
- Kirch, P.V.; Sahlins, M. Anahulu: The Anthropology of History in the Kingdom of Hawaii, Volume 2: The Archaeology of History; University of Chicago Press: Chicago, IL, USA, 1992. [Google Scholar]
- Kirch, P.V. Valley Agricultural Systems in Prehistoric Hawaii. Asian Persepct. 1977, 20, 246–280. [Google Scholar]
- Newman, T.S. Hawaiian Agricultural Zones Circa A.D. 1832: An Ethnohistory Study. Ethnohistory 1971, 18, 335–351. [Google Scholar] [CrossRef]
- Meilleur, B.A.; Jones, R.R.; Tichenal, C.A.; Huang, A.S. Hawaiian Breadfruit: Ethnobotany, Nutrition, and Human Ecology; College of Tropical Agriculture and Human Resources, Univeristy of Hawaii at Mānoa: Honolulu, HI, USA, 2004. [Google Scholar]
- Handy, E.S.; Handy, E.G.; Pukui, M.K. Native Planters in Old Hawai‘i: Thier Life, Lore, and Environment; Bishop Musem Press: Honolulu, HI, USA, 1972. [Google Scholar]
- Handy, E.S.C. The Hawaiian Planter: His Plants, Methods and Areas of Cultivation, Bulletin 161; Bishop Museum: Honolulu, HI, USA, 1940. [Google Scholar]
- Hammatt, H.H.; Clark, S.D. Archaeological Testing and Salvage Excavations of a 155 Acre (Ginter) Parcel in Na Ahupua’a Pahoehoe, La’aloa, and Kapala’alaea, Kona, Hawai’i Island; Cultural Surveys Hawaii: Lawai, HI, USA, 1980. [Google Scholar]
- Hammatt, H.H.; Borthwick, D.F.; Colin, B.L.; Masterson, I.; Wong-Smith, H. Archaeological Inventory Survey and Limited Subsurface Testing of a 1540-Acre Parcel in the Ahupua’a of Honua’ino, Hokukano, Kanaueue, Haleki’i, Ke’eke’e, ’Ilikahi, Kanakau, Kalukalu, and ’Ono’uli, Districts of North and South Kona, Island of Hawai’i; Cultural Surveys Hawaii: Honolulu, HI, USA, 1997. [Google Scholar]
- Vitousek, P.M.; Ladefoged, T.N.; Kirch, P.V.; Hartshorn, A.S.; Graves, M.W.; Hotchkiss, S.C.; Tuljapukar, S.; CHadwick, O.A. Soils, Agriculture, and Society in Precontact Hawai‘I. Science 2004, 304, 1665–1669. [Google Scholar] [CrossRef] [PubMed]
- Palmer, M.A.; Michael, G.; Ladefoged, T.N.; Chadwick, O.A.; Ka’eo Duarte, T.; Stephen, P.; Vitousek, P.M. Sources of Nutrients to Windward Agricultural Systems in Pre-Contact Hawai’i. Ecol. Appl. 2009, 19, 1444–1453. [Google Scholar] [CrossRef] [PubMed]
- Ellis, W. Journal of William Ellis: A Narrative of a Tour through Hawai’i 1823; Hawaiian Gazette Company: Honolulu, HI, USA, 1917. [Google Scholar]
- Menzies, A. Hawaii Nei 128 Years Ago; Archibald Menzies: Honolulu, HI, USA, 1920. [Google Scholar]
- Cordy, R.; Tainter, J.; Regner, R.; Hitchcock, R. An Ahupua’a Study: The 1971 Archaeological Work at Kaloko Ahupua’a North Kona, Hawai’i: Archaeology at Kaloka-Honokokau National Historical Park; National Park Service, Department of the Interior: Tuscon, AZ, USA, 1991. [Google Scholar]
- Horrocks, M.; Rechtman, R.B. Sweet Potato (Ipomoea Batatas) and Banana (Musa Sp.) Microfossils in Deposits from the Kona Field System, Island of Hawaii. J. Archaeol. Sci. 2009, 36, 1115–1126. [Google Scholar] [CrossRef]
- Rechtman, R.; Maly, K.; Clark, M.; Dougherty, D.; Maly, O. Archaeological Inventory Survey of the Ki‘ilae Estates Development Area (TMK:3-8-5-05:19, 22, 26, 27), Ki‘ilae and Kauleolī Ahupua‘a, South Kona District, Island of Hawai‘i; Rechtman Consulting: Keeau, HI, USA, 2001. [Google Scholar]
- Mccoy, M.D. The Development of the Kalaupapa Field System, Moloka’i Island, Hawai’i. J. Polyn. Soc. 2005, 114, 339–358. [Google Scholar]
- Henry, D.; Wolforth, T. Settlement and Agriculture in the Central Kona Field System Kula: Archaeological Inventory Survey of the Ginter Parcel, Lands of Kapala’alaea 1st, La’aloa 1st and 2nd, and Pahoehoe 4th, North Kona District, Island of Hawai’i; CSH: Hilo, HI, USA, 1998. [Google Scholar]
- Burthchard, G.C. Population and Land-Use of the Keauhou Coast: The Mauka Land Inventory Survey, Keauhou, North Kona, Hawai’i Island; International Archaeological Research Institute Inc.: Honolulu, HI, USA, 1996. [Google Scholar]
- Monahan, C.M.; Thurman, D.W.; Thurman, R.R. Intensive Mapping & Archaeological Condition Assessment 24-Acre Portion of Kahalu‘u Field System Kahalu‘u Ahupua‘a, North Kona District Hawai‘i Island, TMK (3) 7-8-002:010 (Por.) & 7-8-008:078; Prepared for Kamehameha Schools: Honolulu, HI, USA, 2015. [Google Scholar]
- Vitousek, P.; Chadwick, O.; Matson, P.; Allison, S.; Derry, L.; Kettley, L.; Luers, A.; Mecking, E.; Monastra, V.; Porder, S. Erosion and the Rejuvenation of Weathering-Derived Nutrient Supply in an Old Tropical Landscape. Ecosystems 2003, 6, 762–772. [Google Scholar] [CrossRef]
- McElroy, W.K. Wailau Archaeological Research Project 2005 and 2006 Results Wailau and Hālawa Ahupua‘a, Ko‘olau District, Moloka‘i, Hawai‘i; Department of Anthropology, Univeristy of Hawai‘i: Honolulu, HI, USA, 2007. [Google Scholar]
- Coil, J.; Kirch, P. An Ipomoean Landscape: Archaeology and the Sweet Potato in Kahikinui, Maui, Hawaiian Islands. Ocean. Monogr. 2005, 56, 71–84. [Google Scholar]
- Kirch, P.V.; Hartshorn, A.S.; Chadwick, O.A.; Vitousek, P.M.; Sherrod, D.R.; Coil, J.; Holm, L.; Sharp, W.D. Environment, Agriculture, and Settlement Patterns in a Marginal Polynesian Landscape. Proc. Natl. Acad. Sci. USA 2004, 101, 9936–9941. [Google Scholar] [CrossRef] [PubMed]
- Kurashima, N.; Kirch, P.V. Geospatial Modeling of Pre-Contact Hawaiian Production Systems on Moloka’i Island, Hawaiian Islands. J. Archaeol. Sci. 2011, 38, 3662–3674. [Google Scholar] [CrossRef]
- Kirch, P.V.; Coil, J.H.; Hartshorn, A.S.; Jeraj, M.; Vitousek, P.M.; Chadwick, O.A. Intensive Dryland Farming on the Leeward Slopes of Haleakala, Maui, Hawiian Islands: Archaeological, Archaeobotanical, and Geochemical Perspectives. World Archaeol. 2005, 37, 240–258. [Google Scholar] [CrossRef]
- Vitousek, P.M.; Chadwick, O.A.; Hotchkiss, S.C.; Ladefoged, T.N.; Stevenson, C.M. Farming the Rock: A Biogeochemical Perspective on Intensive Agriculture in Polynesia. J. Pac. Archaeol. 2014, 5, 51–61. [Google Scholar]
- Mccoy, M.D.; Graves, M.W. An Archaeological Investigation of Halawa and Waiapuka Ahupua’a, North Kohala District, Hawai‘i Island; Report on File with the Hawaii State Historic Preservation Division: Kapolei, HI, USA, 2008. [Google Scholar]
- Cordy, R.H. The Effects of European Contact on Hawaiian Agricultural Systems-1778–1819. Ethnohistory 1972, 19, 393–418. [Google Scholar] [CrossRef]
- Kirch, P.V. The Evolution of Sociopolitical Complexity in Prehistoric Hawaii: An Assessment of the Archaeological Evidence. J. World Prehistory 1990, 4, 311–345. [Google Scholar] [CrossRef]
- Winter, K.B.; Lincoln, N.K.; Berkes, F. The Social-Ecological Keystone Concept: A Quantifiable Metaphor for Understanding the Structure, Function, and Resilience of a Biocultural System. Sustainability 2018, 10, 3294. [Google Scholar] [CrossRef]
- Lee, C.T.; Tuljapurkar, S.; Vitousek, P.M. Risky Business: Temporal and Spatial Variation in Preindustrial Dryland Agriculture. Hum. Ecol. 2006, 34, 739–763. [Google Scholar] [CrossRef]
- Kirch, P.V.; Asner, G.; Chadwick, O.A.; Field, J.; Ladefoged, T.; Lee, C.; Puleston, C.; Tuljapurkar, S.; Vitousek, P.M. Reprint: Building and Testing Models of Long-Term Agricultural Intensification and Population Dynamics: A Case Study from the Leeward Kohala Field System, Hawai’i. Ecol. Model. 2012, 241, 54–64. [Google Scholar] [CrossRef]
- Field, J.S.; Kirch, P.V.; Kawelu, K.; Ladefoged, T.N. Households and Hierarchy: Domestic Modes of Production in Leeward Kohala, Hawai’i Island. J. Isl. Coast. Archaeol. 2010, 5, 52–85. [Google Scholar] [CrossRef]
- Cachola-Abad, C.K. An Analysis of Hawaiian Oral Traditions: Descriptions and Explanations of the Evolution of Hawaiian Socio-Political Complexity. Doctoral Dissertation, Department of Anthropology, University of Hawaii at Mānoa, Honolulu, HI, USA, 2000. [Google Scholar]
- Field, J.S.; Ladefoged, T.N.; Kirch, P.V. Household Expansion Linked to Agricultural Intensification during Emergence of Hawaiian Archaic States. Proc. Natl. Acad. Sci. USA 2011, 108, 7327–7332. [Google Scholar] [CrossRef] [PubMed]
- Field, J.S.; Ladefoged, T.N.; Sharp, W.D.; Kirch, P.V. Residential Chronology, Household Subsistence, and the Emergence of Socioeconomic Territories in Leeward Kohala, Hawai’i Island. Radiocarbon 2011, 53, 605–627. [Google Scholar] [CrossRef]
- Ladefoged, T.N.; Lee, C.T.; Graves, M.W. Modeling Life Expectancy and Surplus Production of Dynamic Pre-Contact Territories in Leeward Kohala, Hawai’i. J. Anthr. Archaeol. 2008, 27, 93–110. [Google Scholar] [CrossRef]
- Ladefoged, T.N.; Graves, M.W. Evolutionary Theory and the Historical Development of Dry-Land Agriculture in North Kohala, Hawai’i. Am. Antiq. 2000, 65, 423–448. [Google Scholar] [CrossRef]
- Ladefoged, T.N.; Preston, A.; Vitousek, P.M.; Chadwick, O.A.; Stein, J.; Graves, M.W.; Lincoln, N. Soil Nutrients and Pre-European Contact Agriculture in the Leeward Kohala Field System, Island of Hawai‘I. Archaeol. Ocean. 2018, 53, 28–40. [Google Scholar] [CrossRef]
- Meyer, M.; Ladefoged, T.N.; Vitousek, P.M. Soil Phosphorus and Agricultural Development in the Leeward Kohala Field System, Island of Hawai’i. Pac. Sci. 2007, 61, 347–353. [Google Scholar] [CrossRef]
- Mulrooney, M.A.; Ladefoged, T.N. Hawaiian Heiau and Agricultural Production in the Kohala Dryland Field System. J. Polyn. Soc. 2005, 114, 45–67. [Google Scholar]
- Ladefoged, T.N.; Graves, M.W.; McCoy, M.D. Archaeological Evidence for Agricultural Development in Kohala, Island of Hawai’i. J. Archaeol. Sci. 2003, 30, 923–940. [Google Scholar] [CrossRef]
- Gonschor, L.; Beamer, K. Toward an Inventory of Ahupua‘a in the Hawaiian Kingdom: A Survey of Nineteenth- and Early Twentieth-Century Catographic and Archival Records of the Island of Hawai‘i. Hawaii. J. Hist. 2014, 48, 53–87. [Google Scholar]
- Vitousek, P.M.; Beamer, K. Traditional Ecological Values, Knolwedge, and Practices in Twenty-First Century Hawai‘I. In Linking Ecology and Ethics for a Changing World; Rozzi, R., Pickett, S.T., Palmer, C., Armesto, J.J., Callicott, J.B., Eds.; Springer: New York, NY, USA, 2013; pp. 63–70. [Google Scholar]
- Langston, B.; Lincoln, N.K. The Role of Breadfruit in Biocultural Restoration and Sustainability in Hawai‘i. Sustainability 2018, 10, 3965. [Google Scholar]
- Armitage, D.; Marschke, M.; Plummer, R. Adaptive Co-Management and the Paradox of Learning. Glob. Environ. Chang. 2008, 18, 86–98. [Google Scholar] [CrossRef]
- Rosendahl, P.H. Aboriginal Agriculture and Residence Patterns in Upland Lapakahi, Island of Hawaii. Doctoral Dissertation, Department of Anthropology, University of Hawai‘i at Mānoa, Honolulu, HI, USA, 1972. [Google Scholar]
- Tuggle, H.D.; Griffin, P.B. Lapakahi, Hawaii: Archaeological Studies (No. 5); University of Hawaii Press: Honolulu, HI, USA, 1973. [Google Scholar]
- Ladefoged, T.N.; Graves, M.W. Variable Development of Dryland Agriculture in Hawai‘i: A Fine-Grained Chronology from the Kohala Field System, Hawai‘i Island. Curr. Anthr. 2008, 49, 771–802. [Google Scholar] [CrossRef]
- Ladefoged, T.N.; McCoy, M.D.; Asner, G.P.; Kirch, P.V.; Puleston, C.O.; Chadwick, O.A.; Vitousek, P.M. Agricultural Potential and Actualized Development in Hawai’i: An Airborne LiDAR Survey of the Leeward Kohala Field System (Hawai’i Island). J. Archaeol. Sci. 2011, 38, 3605–3619. [Google Scholar] [CrossRef]
- Trask, H.K. Native Social Capital: The Case of Hawaiian Sovereignty and Ka Lahui Hawaii. In Social Capital as a Policy Resource; Springer: Boston, MA, USA, 2001; pp. 149–159. [Google Scholar]
- Kauainui, J.K. Hawaiian Blood: Colonialism and the Politics of Sovereignty and Indigeneity; Duke University Press: Durham, UK, 2008. [Google Scholar]
- Witze, A. Mountian Battle. Nature 2015, 526, 24–28. [Google Scholar] [CrossRef] [PubMed]
- United Nations Acknowledges Occupation of the Hawaiian Kingdom. Available online: http://hawaiiankingdom.org/blog/united-nations-acknowledges-the-occupation-of-the-hawaiian-kingdom/ (accessed on 10 September 2018).
- Yuen, N.Y.; Nahulu, L.B.; Hishinuma, E.S.; Miyamoto, R.H. Cultural Identification and Attempted Suicide in Native Hawaiian Adolescents. J. Am. Acad. Child Adolesc. Psychiatry 2000, 39, 360–367. [Google Scholar] [CrossRef] [PubMed]
- Stephens, C.; Porter, J.; Mettleton, C.; Willis, R. Disappearing, Displaced, and Undervalued: A Call to Action for Indigenous Health Worldwide. Lancet 2006, 367, 2019–2028. [Google Scholar] [CrossRef]
- Mokuau, N.; Matsuoka, J. Turbulence among a Native People: Social Work Practice with Hawaiians. Soc. Work 1995, 40, 465–472. [Google Scholar] [CrossRef]
- Benham, M.K.A.; Heck, R.H. Culture and Educational Policy in Hawai’i: The Silencing of Native Voices; Routledge: New York, NY, USA, 2013. [Google Scholar]
- Yamashiro, A.; Goodyear-Ka’opua, N. The Value of Hawai‘i: Ancestral Roots, Oceanic Visions, Volume 2; University of Hawaii Press: Honolulu, HI, USA, 2014. [Google Scholar]
- Goodyear-Ka’ōpua, N. Rebuilding the ’Auwai: Connecting Ecology, Economy and Education in Hawaiian Schools. Alternative 2009, 5, 46–77. [Google Scholar] [CrossRef]
- Chinn, P.W. Decolonizing Methodologies and Indigenous Knowledge: The Role of Culture, Place and Personal Experience in Professional Development. J. Res. Sci. Teach. 2007, 44, 1247–1268. [Google Scholar] [CrossRef]
- McCoy, K.; Tuck, E.; McKenzie, M. (Eds.) Land Education: Rethinking Pedagogies of Place from Indigenous, Postcolonial, and Decolonizing Perspectives; Routledge: New York, NY, USA, 2017. [Google Scholar]
- McMullin, J. The Call to Life: Revitalizing a Healthy Hawaiian Identity. Soc. Sci. Med. 2005, 61, 809–820. [Google Scholar] [CrossRef] [PubMed]
- Jokiel, P.L.; Rodgers, K.S.; Walsh, W.J.; Polhemus, D.A.; Wilhelm, T.A. Marine Resource Management in the Hawaiian Archipelago: The Traditional Hawaiian System in Relation to the Western Approach. J. Mar. Biol. 2011, 2011, 151682. [Google Scholar] [CrossRef]
- Smith, M.K.; Pai, M. The Ahupua’a Concept: Relearning Coastal Resource Management from Ancient Hawaiians. Naga Iclarm Q. 1992, 15, 11–13. [Google Scholar]
- Feinstein, B.C. Learning and Transformation in the Context of Hawaiian Traditional Ecological Knowledge. Adult Educ. Q. 2004, 54, 105–120. [Google Scholar] [CrossRef]
- Lincoln, N.K.; Vitousek, P. Nitrogen Fixation during Decomposition of Sugarcane (Saccharum Officinarum) Is an Important Contribution to Nutrient Supply in Traditional Dryland Agricultural Systems of Hawai’i. Int. J. Agric. Sustain. 2016, 14, 214–230. [Google Scholar] [CrossRef]
- Apology Act; United States of America Public Law 103–150, 107 Stat. 1510; The United States Constitution: Washington, DC, USA, 23 November 1993.
- Kamehameha Schools. Ka Huaka‘i: 2014 Native Hawaiian Education Assessment; Kamehameha Schools Press: Honolulu, HI, USA, 2014. [Google Scholar]





© 2018 by the authors. Licensee MDPI, Basel, Switzerland. This article is an open access article distributed under the terms and conditions of the Creative Commons Attribution (CC BY) license (http://creativecommons.org/licenses/by/4.0/).
Share and Cite
Lincoln, N.K.; Rossen, J.; Vitousek, P.; Kahoonei, J.; Shapiro, D.; Kalawe, K.; Pai, M.; Marshall, K.; Meheula, K. Restoration of ‘Āina Malo‘o on Hawai‘i Island: Expanding Biocultural Relationships. Sustainability 2018, 10, 3985. https://doi.org/10.3390/su10113985
Lincoln NK, Rossen J, Vitousek P, Kahoonei J, Shapiro D, Kalawe K, Pai M, Marshall K, Meheula K. Restoration of ‘Āina Malo‘o on Hawai‘i Island: Expanding Biocultural Relationships. Sustainability. 2018; 10(11):3985. https://doi.org/10.3390/su10113985
Chicago/Turabian StyleLincoln, Noa Kekuewa, Jack Rossen, Peter Vitousek, Jesse Kahoonei, Dana Shapiro, Keone Kalawe, Māhealani Pai, Kehaulani Marshall, and Kamuela Meheula. 2018. "Restoration of ‘Āina Malo‘o on Hawai‘i Island: Expanding Biocultural Relationships" Sustainability 10, no. 11: 3985. https://doi.org/10.3390/su10113985
APA StyleLincoln, N. K., Rossen, J., Vitousek, P., Kahoonei, J., Shapiro, D., Kalawe, K., Pai, M., Marshall, K., & Meheula, K. (2018). Restoration of ‘Āina Malo‘o on Hawai‘i Island: Expanding Biocultural Relationships. Sustainability, 10(11), 3985. https://doi.org/10.3390/su10113985

