Pathways to Nursing and Midwifery Education in Tanzania with Reflection to the Global Perspectives: A Narrative Review
Abstract
1. Background
2. Methods
2.1. Data Source
2.2. Inclusion and Exclusion Criteria
2.3. Screening
2.4. Quality Checking
2.5. Data Synthesis
3. Results
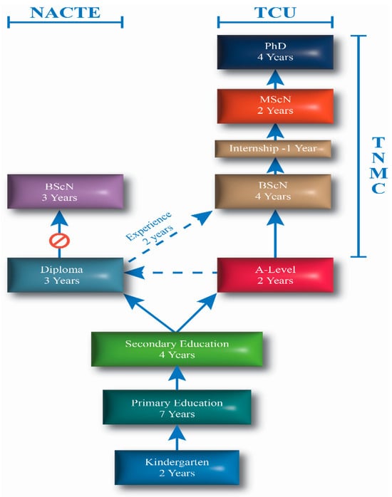
- Theme 1: Pathway to the nursing profession in Tanzania.
- Theme 2: Comparing Nursing/Midwifery university education in Tanzania with the globe.
- Theme 3: Dynamics of learning across generations.
- Theme 4: Course Delivery Method.
4. Discussion
5. Limitations
6. Conclusions
7. Recommendations
Author Contributions
Funding
Institutional Review Board Statement
Informed Consent Statement
Data Availability Statement
Public Involvement Statement
Guidelines and Standards Statement
Use of Artificial Intelligence
Conflicts of Interest
References
- World Health Organization. Global Strategy on Human Resources of Health: Workforce 2030; WHO: Geneva, Switzerland, 2016. [Google Scholar]
- Ortega-Lapiedra, R.; Barrado-Narvion, M.J.; Bernues-Olivan, J. Acquisition of Competencies of Nurses: Improving the Performance of the Healthcare System. Int. J. Environ. Res. Public Health 2023, 20, 4510. [Google Scholar] [CrossRef]
- Ajuebor, O.; McCarthy, C.; Li, Y.; Al-Blooshi, S.M.; Makhanya, N.; Cometto, G. Correction to: Are the Global Strategic Directions for Strengthening Nursing and Midwifery 2016-2020 being implemented in countries? Findings from a cross-sectional analysis. Hum. Resour. Health 2020, 18, 50. [Google Scholar] [CrossRef]
- World Health Organization. Working for Health and Growth: Investing in the Health Workforce; World Health Organization: Geneva, Switzerland, 2016. [Google Scholar]
- Henshall, C.; Kozlowska, O.; Walthall, H.; Heinen, A.; Smith, R.; Carding, P. Interventions and strategies aimed at clinical academic pathway development for nurses in the United Kingdom: A systematised review of the literature. J. Clin. Nurs. 2021, 30, 1502–1518. [Google Scholar] [CrossRef]
- Taneva, D.; Paskaleva, D.; Gyurova-Kancheva, V. Nursing Education in Some European Higher Education Area (EHEA) Member Countries: A Comparative Analysis. Iran. J. Public Health 2023, 52, 1418–1427. [Google Scholar] [CrossRef] [PubMed]
- Lahtinen, P.; Leino-Kilpi, H.; Salminen, L. Nursing education in the European higher education area—Variations in implementation. Nurse Educ. Today 2014, 34, 1040–1047. [Google Scholar] [CrossRef] [PubMed]
- Nkowane, A.M.; Ferguson, S.L. The World Health Organization Launches the 2016-2020 Global Strategic Directions for Strengthening Nursing and Midwifery. Nurs. Econ. 2016, 34, 206–207. [Google Scholar] [PubMed]
- Pijl-Zieber, E.M.; Grypma, S.; Barton, S. Baccalaureate nursing education: Has it delivered? A retrospective critique. Nurs. Leadersh. 2014, 27, 27–34. [Google Scholar] [CrossRef] [PubMed]
- Blaauw, D.; Ditlopo, P.; Rispel, L.C. Nursing education reform in South Africa--lessons from a policy analysis study. Glob. Health Action 2014, 7, 26401. [Google Scholar] [CrossRef]
- Mathisen, C.; Heyn, L.G.; Jacobsen, T.I.; Bjork, I.T.; Hansen, E.H. The use of practice education facilitators to strengthen the clinical learning environment for nursing students: A realist review. Int. J. Nurs. Stud. 2022, 134, 104258. [Google Scholar] [CrossRef]
- Manzi, M.; Schellenberg, J.; Hutton, G.; Wyss, K.; Mbuya, C.; Shirima, C.; Mshinda, H.; Tanner, M.; Schellenberg, D. Human resources for health care delivery in Tanzania: A multifaceted problem. Hum. Resour. Health 2012, 10, 3. [Google Scholar] [CrossRef]
- Pallangyo, E.; Mbekenga, C.; Källestål, C.; Rubertsson, C.; Olsson, P. “If really we are committed things can change, starting from us”: Healthcare providers’ perceptions of postpartum care and its potential for improvement in low-income suburbs in Dar es Salaam, Tanzania. Sex. Reprod. Healthc. 2017, 11, 7–12. [Google Scholar] [CrossRef]
- Baker, U.; Hassan, F.; Hanson, C.; Manzi, F.; Marchant, T.; Peterson, S.; Hylander, I. Unpredictability dictates quality of maternal and newborn care provision in rural Tanzania: A qualitative study of health workers’ perspectives. BMC Pregnancy Childbirth 2017, 17, 55. [Google Scholar] [CrossRef]
- Gross, J.M.; Riley, P.L.; Kiriinya, R.; Rakuom, C.; Willy, R.; Kamenju, A.; Oywer, E.; Wambua, D.; Waudo, A.; Rogers, M.F. The impact of an emergency hiring plan on the shortage and distribution of nurses in Kenya: The importance of information systems. Bull. World Health Organ. 2010, 88, 824–830. [Google Scholar] [CrossRef]
- Abedi, A.A.; Ogwal, D.S.; Pintye, J.; Nabirye, R.C.; Hagopian, A. Baccalaureate prepared nurses as the new entry-level nursing cadre in Uganda: A qualitative study of BSN student and faculty perspectives in two universities. Nurse Educ. Today 2019, 76, 131–136. [Google Scholar] [CrossRef] [PubMed]
- Tanzania Commission for Universities. Bachelor’s Degrees Admission Guide for 2023/24: For Holders of Form Six Qualifications; Tanzania Commission for Universities: Dar es Salaam, Tanzania, 2022. [Google Scholar]
- Wagner, L.M.; Alderson, A.; Spetz, J. Admission of first generation to college pre-licensure master’s entry and graduate nursing students. J. Prof. Nurs. 2020, 36, 343–347. [Google Scholar] [CrossRef]
- Bloomfield, J.G.; Fisher, M.; Davies, C.; Randall, S.; Gordon, C.J. Registered nurses’ attitudes towards e-learning and technology in healthcare: A cross-sectional survey. Nurse Educ. Pract. 2023, 69, 103597. [Google Scholar] [CrossRef] [PubMed]
- Bimerew, M.; Chipps, J. Perceived technology use, attitudes, and barriers among primary care nurses. Health SA 2022, 27, 2056. [Google Scholar] [CrossRef] [PubMed]
- Adjei, C.A.; Adjorlolo, S.; Kyei, J.; Ohene, L.A.; Dzansi, G.; Acheampong, A.K.; Asante, I.N.A.; Woolley, P.; Nyante, F.; Aziato, L. Ghanaian nurses’ and midwives’ perspectives on technology adoption in nursing and midwifery education. Nurs. Open 2023, 10, 754–764. [Google Scholar] [CrossRef]
- Chang, C.C. Entrustment: Innovation and Practice in Nursing Education. Hu Li Za Zhi 2025, 72, 4–6. [Google Scholar]
- Crowfoot, G. Co-designing the future of nursing education: Integrating tradition and innovation. Contemp. Nurse 2025. [Google Scholar] [CrossRef]
- Brownie, S.; Gatimu, S.M.; Wahedna, A.H.; Kambo, I.; Ndirangu, E.W. Assessing the impact of a partnership-based work/study nursing upgrade programme in a low- and middle-income setting. J. Clin. Nurs. 2019, 28, 209–220. [Google Scholar] [CrossRef] [PubMed]
- Brownie, S.; Robb, W.; Hunter, L.; Aliga, C.; Kambo, I.; Machar, A.; Mwizerwa, J.; Mutyabule, J.; Namuguzi, M.; Namukwaya, C.; et al. Supporting Healthy Futures for East Africa: Celebrating 15 Years of Partnership in Nursing Education. School of Nursing and Midwifery in East Africa; Aga Khan University: Nairobi, Kenya, 2016; ISBN 978-9966-098-75-7. [Google Scholar]
- Wallace, J. Nursing Student Work-Study Internship Program: An Academic Partnership. J. Nurs. Educ. 2016, 55, 357–359. [Google Scholar] [CrossRef]
- Edwards, G.; Hellen, K.; Brownie, S. Developing a work/study programme for midwifery education in East Africa. Midwifery 2018, 59, 74–77. [Google Scholar] [CrossRef] [PubMed]
- Qin, Q.; Cheng, L.; Wang, J.J.; Mohd Shariff, N. Integrating trauma-informed care in nursing practice and education: A hybrid systematic narrative review. Nurse Educ. Pract. 2025, 82, 104233. [Google Scholar] [CrossRef]
- Koskinen, S.; Brugnolli, A.; Fuster-Linares, P.; Hourican, S.; Istomina, N.; Leino-Kilpi, H.; Loyttyniemi, E.; Nemcova, J.; Meyer, G.; De Oliveira, C.S.; et al. A successful nursing education promotes newly graduated nurses’ job satisfaction one year after graduation: A cross-sectional multi-country study. BMC Nurs. 2023, 22, 269. [Google Scholar] [CrossRef]
- Zhang, Z.; Yang, C.; Wang, Y.; Deng, G.; Chang, J. Investigating the intentions and reasons of senior high school students in registering for nursing education in China. BMC Nurs. 2023, 22, 311. [Google Scholar] [CrossRef]
- Parker, J.M.; Hill, M.N. A review of advanced practice nursing in the United States, Canada, Australia and Hong Kong Special Administrative Region (SAR), China. Int. J. Nurs. Sci. 2017, 4, 196–204. [Google Scholar] [CrossRef]
- Schmitt, C.A.; Lancaster, R.J. Readiness to Practice in Generation Z Nursing Students. J. Nurs. Educ. 2019, 58, 604–606. [Google Scholar] [CrossRef]
- Hampton, D.; Welsh, D.; Wiggins, A.T. Learning Preferences and Engagement Level of Generation Z Nursing Students. Nurse Educ. 2020, 45, 160–164. [Google Scholar] [CrossRef]
- Liu, Y.; Sun, X.; Zhang, P.; Han, P.; Shao, H.; Duan, X.; Jiang, J. Generation Z nursing students’ online learning experiences during COVID-19 epidemic: A qualitative study. Heliyon 2023, 9, e14755. [Google Scholar] [CrossRef] [PubMed]
- Joyce-McCoach, J.; Ashworth, P.; Park, S.A.; Kellerman, T.; McKenna, L. Transition and pathway programs from second to first level nursing: A scoping review. Nurse Educ. Today 2023, 125, 105777. [Google Scholar] [CrossRef] [PubMed]
- Windsor, C.; Douglas, C.; Harvey, T. Nursing and competencies—A natural fit: The politics of skill /competency formation in nursing. Nurs. Inq. 2012, 19, 213–222. [Google Scholar] [CrossRef]
- de Jong, A.; Donelle, L.; Kerr, M. Nurses’ Use of Personal Smartphone Technology in the Workplace: Scoping Review. JMIR Mhealth Uhealth 2020, 8, e18774. [Google Scholar] [CrossRef]
- Msuya, M.; Mwakisu, S.; Lyimo, M. Evolution of nursing education in Tanzania: Achievements and emerging challenges. Afr. J. Health Prof. Educ. 2019, 11, 56–61. [Google Scholar]
- TNMC. Guidelines for Internship and Registration of Nurses and Midwives in Tanzania; TNMC: Dar es Salaam, Tanzania, 2021. [Google Scholar]
- Wiseman, T.; Dunsmore, M.; Randall, S. Hybrid Education in Remote Nursing Placements in Australia: A Descriptive Qualitative Study. J. Nurs. Educ. 2024, 63, 755–763. [Google Scholar] [CrossRef]
- Kimani, R.W.; Gatimu, S.M. Nursing and midwifery education, regulation and workforce in Kenya: A scoping review. Int. Nurs. Rev. 2023, 70, 444–455. [Google Scholar] [CrossRef]
- Shahzeydi, A.; Taleghani, F.; Moghimian, M.; Farzi, S.; Yazdannik, A.; Farzi, K. Exploring nursing faculty, managers, newly graduated nurses, and students’ experiences of nursing internship program implementation in Iran: A descriptive qualitative study. BMC Nurs. 2022, 21, 371. [Google Scholar] [CrossRef]
- Fu, X.; You, L.; Liu, X.; Zheng, J.; Gubrud-Howe, P.; Liu, J.; Li, M.; Wan, L. Developing trends of initial nursing education in China from 2006 to 2017: A descriptive analysis based on national-level data. Nurse Educ. Today 2022, 110, 105271. [Google Scholar] [CrossRef]
- Shen, Y.; Xie, W.; Wang, X.; Qu, J.; Zhou, T.; Li, Y.; Mao, X.; Hou, P.; Liu, Y. Impact of innovative education on the professionalism of undergraduate nursing students in China. Nurse Educ. Today 2021, 98, 104647. [Google Scholar] [CrossRef] [PubMed]
- Sissine, M.; Segan, R.; Taylor, M.; Jefferson, B.; Borrelli, A.; Koehler, M.; Chelvayohan, M. Cost Comparison Model: Blended eLearning versus traditional training of community health workers. Online J. Public Health Inform. 2014, 6, e196. [Google Scholar] [CrossRef] [PubMed]
- Amalba, A.; Abantanga, F.A.; Scherpbier, A.; van Mook, W. Trainees’ preferences regarding choice of place of work after completing medical training in traditional or problem-based learning/community-based education and service curricula: A study in Ghanaian medical schools. Rural Remote Health 2019, 19, 5087. [Google Scholar] [PubMed]
- Thamrin, Y.; Pisaniello, D.; Guerin, C.; Rothmore, P. Correlates of Work-Study Conflict among International Students in Australia: A Multivariate Analysis. Int. J. Environ. Res. Public Health 2019, 16, 2695. [Google Scholar] [CrossRef] [PubMed]
- Henderson, A.; Harrison, P.; Rowe, J.; Edwards, S.; Barnes, M.; Henderson, S.; Henderson, A. Students take the lead for learning in practice: A process for building self-efficacy into undergraduate nursing education. Nurse Educ. Pract. 2018, 31, 14–19. [Google Scholar] [CrossRef] [PubMed]
- Mloka, D.; Tarimo, E.; Mselle, L.; Mshana, S.; Sirili, N.; Rogathi, J.; Msuya, L.; Rugarabamu, P.; Mteta, A.; Moshi, M.; et al. The process of harmonizing competency-based curricula for medicine and nursing degree programmes: A Multi-institutional and multi-professional experience from Tanzania. Med. Teach. 2023, 45, 740–751. [Google Scholar] [CrossRef]
- Owen, M.I.; Amar, A.F. An Introductory Nursing Class to Engage Undergraduate Generation Z Prenursing Students. Nurse Educ. 2020, 45, 233–235. [Google Scholar] [CrossRef]
- van Houwelingen, C.T.M.; Ettema, R.G.A.; Kort, H.S.M.; Ten Cate, O. Internet-Generation Nursing Students’ View of Technology-Based Health Care. J. Nurs. Educ. 2017, 56, 717–724. [Google Scholar] [CrossRef]


| Region | Country | Entry Criteria | Program Duration | Teaching Procedure | Guiding Ideology | Main Teaching Form |
|---|---|---|---|---|---|---|
| East Africa | Tanzania | Direct Entry: Three principal passes in Chemistry (“C”), Biology, and Physics/Mathematics/Nutrition. Upgrading (UPG): Diploma in Nursing with a “B” grade or GPA ≥ 3.0 and a minimum of “D” in five O-Level subjects. | Direct: 4 years UPG: 4 years | Theory → Clinical Practice | Patient-centered care | Lecture |
| Kenya | Direct Entry: KCSE Mean Grade C+. UPG: Diploma in Nursing, KCSE Mean Grade C (plain) or Division 3, valid practice license, ≥2 years work experience. | Direct: 4 years UPG: 2.5 years | Theory → Clinical Practice | Patient-centered care | Lecture | |
| Uganda | Direct Entry: UCE with ≥5 passes or ACEE (Principal passes in Biology, Chemistry, and one subsidiary). UPG: Diploma in Nursing or related field with ≥1 credit. | Direct: 4 years UPG: 3 years | Theory → Clinical Practice | Patient-centered care | Lecture | |
| Europe | United Kingdom | Direct Entry: 10 years of general education. UPG: Diploma (Accelerated BSN, BSN, RN-BSN, or Dual BSN-MSN). | Direct: 3 years UPG: 2–4 years | Theory → Practice → Professional Theory → Clinical Practice | Patient-centered holistic care | Multimedia |
| America | United States | Direct Entry: High school certificate with Physics, Chemistry, and Biology (≥70%). UPG: Associate or Diploma in Nursing. | Direct: 4 years UPG: 3 years | Child → Adult → Geriatric sequence | Patient-centered holistic care | Multimedia and Self-learning |
| Australia | Australia | Direct Entry: Australian Year 12 qualification (or equivalent) including English and a Science subject. UPG: Diploma in Nursing. | Direct: 3 years UPG: 2.25 years | Theory → Clinical Practice | Course-oriented | Multimedia and Lecture |
| Asia | China | Direct Entry: High school completion. UPG: Diploma or Advanced Diploma in Nursing. | Direct: 5 years UPG: 3 years | Theory → Practice → Clinical | Holistic care | Multimedia and Lecture |
| Japan | Direct Entry: 12 years of basic education (Mathematics, Science, Japanese & Foreign Languages, Geography, History, Civics). UPG: 4-year Nursing College. | Direct: 4 years UPG: 4 years | Theory → Practice | Holistic care | Self-learning |
| Generation | Born Between | Characteristics | Learning Models |
|---|---|---|---|
| Silent Generation | 1928–1945. |
|
|
| Baby Boomers | 1946–1964. |
|
|
| Generation X | mid-1960s–early 1980s. |
|
|
| Millennials (Generation Y) | early 1980s–mid-1990s. |
|
|
| Generation Z | mid-1990s–early 2010s. |
|
|
| Generation Alpha | 2010–Onwards |
|
|
| Key Features | Advantages | Limitations | |
|---|---|---|---|
| Work-study model |
|
|
|
| Traditional Model |
|
|
|
Disclaimer/Publisher’s Note: The statements, opinions and data contained in all publications are solely those of the individual author(s) and contributor(s) and not of MDPI and/or the editor(s). MDPI and/or the editor(s) disclaim responsibility for any injury to people or property resulting from any ideas, methods, instructions or products referred to in the content. |
© 2025 by the authors. Licensee MDPI, Basel, Switzerland. This article is an open access article distributed under the terms and conditions of the Creative Commons Attribution (CC BY) license (https://creativecommons.org/licenses/by/4.0/).
Share and Cite
Mwansisya, T.E.; Lyimo, M.A.; Pallangyo, E.S. Pathways to Nursing and Midwifery Education in Tanzania with Reflection to the Global Perspectives: A Narrative Review. Nurs. Rep. 2025, 15, 452. https://doi.org/10.3390/nursrep15120452
Mwansisya TE, Lyimo MA, Pallangyo ES. Pathways to Nursing and Midwifery Education in Tanzania with Reflection to the Global Perspectives: A Narrative Review. Nursing Reports. 2025; 15(12):452. https://doi.org/10.3390/nursrep15120452
Chicago/Turabian StyleMwansisya, Tumbwene Elieza, Mary Apolinary Lyimo, and Eunice Siaity Pallangyo. 2025. "Pathways to Nursing and Midwifery Education in Tanzania with Reflection to the Global Perspectives: A Narrative Review" Nursing Reports 15, no. 12: 452. https://doi.org/10.3390/nursrep15120452
APA StyleMwansisya, T. E., Lyimo, M. A., & Pallangyo, E. S. (2025). Pathways to Nursing and Midwifery Education in Tanzania with Reflection to the Global Perspectives: A Narrative Review. Nursing Reports, 15(12), 452. https://doi.org/10.3390/nursrep15120452

