Physiotherapy Methods Applied in the Prevention of Functional Loss Associated with Human T-Lymphotropic Virus 1 Infection: An Overview
Abstract
1. Introduction
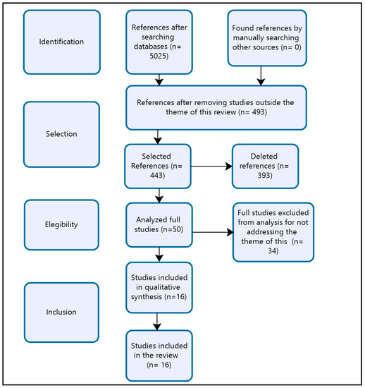
2. Methods
3. Results
4. Discussion
5. Conclusions
Author Contributions
Funding
Institutional Review Board Statement
Informed Consent Statement
Data Availability Statement
Conflicts of Interest
References
- González-Alcaide, G.; Ramos, J.M.; Huamaní, C.; de Mendoza, C.; Soriano, V. Human t-lymphotropic virus 1 (htlv-1) and human t-lymphotropic virus 2 (htlv-2): Geographical research trends and collaboration networks (1989–2012). Rev. Inst. Med. Trop. São Paulo 2016, 58, 11. [Google Scholar] [CrossRef] [PubMed]
- Roucoux, D.F.; Murphy, E.L. The epidemiology and disease outcomes of human T-lymphotropic virus type II. Aids Rev. 2004, 6, 144–154. [Google Scholar] [PubMed]
- Gessain, A.; Cassar, O. Epidemiological Aspects and World Distribution of HTLV-1 Infection. Front. Microbiol. 2012, 3, 388. [Google Scholar] [CrossRef]
- Poiesz, B.J.; Ruscetti, F.W.; Gazdar, A.F.; Bunn, P.A.; Minna, J.D.; Gallo, R.C. Detection and isolation of type C retrovirus particles from fresh and cultured lymphocytes of a patient with cutaneous T-cell lymphoma. Proc. Natl. Acad. Sci. USA 1980, 77, 7415–7419. [Google Scholar] [CrossRef] [PubMed]
- Araujo, A.Q.-C. Neurologic complications of HTLV-1: A review. Rev. Bras. Neurol. 2019, 55, 5–10. [Google Scholar]
- Proietti, F.A.; Carneiro-Proietti, A.B.F.; Catalan-Soares, B.C.; Murphy, E.L. Global epidemiology of HTLV-I infection and associated diseases. Oncogene 2005, 24, 6058–6068. [Google Scholar] [CrossRef]
- Franzoi, A.C.; Araújo, A.Q.C. Disability profile of patients with HTLV-I-associated myelopathy/tropical spastic paraparesis using the Functional Independence Measure (FIM™). Spinal Cord 2004, 43, 236–240. [Google Scholar] [CrossRef]
- Sá, K.N.; Macêdo, M.C.; Andrade, R.P.; Mendes, S.D.; Martins, J.V.; Baptista, A.F. Physiotherapy for human T-lymphotropic virus 1-associated myelopathy: Review of the literature and future perspectives. J. Multidiscip. Health 2015, 8, 117–125. [Google Scholar] [CrossRef]
- Costa, K.H.A.; Silva, T.B.D.V.; Souza, G.; Barbosa, R.D.F.D.M. Influence of proprioceptive neuromuscular facilitation on the muscle tonus and amplitude of movement in HTLV-1-infected patients with HAM/TSP. Rev. Soc. Bras. Med. Trop. 2018, 51, 550–553. [Google Scholar] [CrossRef]
- Mota, R.D.S.; Macêdo, M.C.; Corradini, S.; Patrício, N.A.; Baptista, A.F.; Sá, K.N. The effect of home exercise on the posture and mobility of people with HAM/TSP: A randomized clinical trial. Arq. Neuro-Psiquiatr. 2020, 78, 149–157. [Google Scholar] [CrossRef]
- Oliveira, M.M.; Berlezi, E.M. Implementation of an Individualized Physical Therapy Exercise Program to Re-educate the Urinary Continence Mechanism in Women at Home. Rev. Interdiscip. Study Health 2018, 7, 24–38. [Google Scholar] [CrossRef]
- Assis, I.M. Analysis of Neurological Disabilities and Vcam-1 as an Early Serological Biomarker of Ham/Tsp in Htlv-1 Carriers. 2018. Available online: https://sigaa.ufpa.br/sigaa/public/programa/defesas.jsf?lc=pt_BR&id=487 (accessed on 3 June 2023).
- Carneiro-Proietti, A.B.F.; Catalan-Soares, B.C.; Castro-Costa, C.M.; Murphy, E.L.; Sabino, E.C.; Hisada, M.; Galvão-Castro, B.; Alcantara, L.; Remondegui, C.; Verdonck, K.; et al. HTLV in the Americas: Challenges and perspectives. Rev. Panam. Salud. Publica 2006, 19, 44–53. [Google Scholar] [CrossRef]
- Moxoto, I.; Boa-Sorte, N.; Nunes, C.; Mota, A.; Dumas, A.; Dourado, I.; Galvão-Castro, B. Perfil Sociodemographic, epidemiological and behavioral profile of women infected with HTLV-1 in Salvador, Bahia, an endemic area for HTLV. Rev. Soc. Bras. Med. Trop. 2007, 40, 37–41. [Google Scholar] [CrossRef]
- Almeida, B.N.; de Santos, R.B.; Quintanilha, L.F. Level of knowledge of the population of Salvador—Ba about the human t-lymphotropic virus. Semin. Study Acad. Prod. 2020, 88–96. Available online: https://revistas.unifacs.br/index.php/sepa/article/view/6580 (accessed on 3 June 2023).
- Arruda, A.B.D.L.; Queiroz, H.A.; Gomes, F.V.B.A.F.; Arruda, A.A.D.L. Lifting positive or undermined HTLV cases in blood donation candidates. Braz. J. Health Rev. 2019, 2, 3881–3895. [Google Scholar] [CrossRef]
- Silva, I.C.; Pinheiro, B.T.; Nobre, A.F.S.; Coelho, J.L.; Pereira, C.C.C.; Ferreira, L.D.S.C.; De Almeida, C.P.S.; Viana, M.D.N.D.S.D.A.; De Almeida, D.S.; Falcão, J.R.; et al. Moderate endemicity of human T-lymphotropic virus infection in the metropolitan region of Belém, Pará, Brazil. Rev. Bras. Epidemiol. 2018, 21, e180018. [Google Scholar] [CrossRef] [PubMed]
- Morais, M.T.M.; Caires, S.S. Perfil socioepidemiológico dos portadores do htlv em um município do sudoeste baiano. Rev. Collect. Health UEFS 2017, 7, 18–21. [Google Scholar] [CrossRef]
- de Mota, R.S. Impact of a Home Exercise Program on Functional Mobility and Pain in People with PET/HAM: A Randomized Clinical Trial. 2017. Available online: https://repositorio.bahiana.edu.br:8443/jspui/handle/bahiana/775 (accessed on 3 June 2023).
- Mendes, K.D.S.; Silveira, R.C.d.C.P.; Galvão, C.M. Integrative review: Research method for incorporating evidence in health and nursing. Texto Context-Enferm. 2008, 17, 758–764. [Google Scholar] [CrossRef]
- Department of Management and Incorporation of Technologies and Innovation in Health, Brazil Ministry of Health. Methodological Guidelines: Preparation of a Systematic Review and Meta-Analysis of Randomized Clinical Trials. 2021. Available online: https://rebrats.saude.gov.br/phocadownload/diretrizes/20210622_Diretriz_Revisao_Sistematica_2021.pdf (accessed on 3 June 2023).
- Klautau, A.V.; Pinto, D.D.S.; Santana, B.B.; Queiroz, M.A.F.; da Silva, A.N.M.R.; Cayres-Vallinoto, I.M.V.; Ishak, R.; Vallinoto, A.C.R. Pilates exercise improves the clinical and immunological profiles of patients with human T-cell lymphotropic virus 1 associated myelopathy: A pilot study. J. Bodyw. Mov. Ther. 2020, 24, 1–8. [Google Scholar] [CrossRef]
- Andrade, R.C.; Neto, J.A.; Andrade, L.; Oliveira, T.S.; Santos, D.N.; Oliveira, C.J.; Prado, M.J.; Carvalho, E.M. Effects of Physiotherapy in the Treatment of Neurogenic Bladder in Patients Infected With Human T-Lymphotropic Virus 1. Urology 2015, 89, 33–39. [Google Scholar] [CrossRef]
- Rodrigues, L.R.; Glória, L.M.; dos Santos, M.D.S.B.; Medeiros, R.; Dias, G.A.d.S.; Pinto, D.d.S. Using the International Classification of Functioning, Disability and Health as a tool for analysis of the effect of physical therapy on spasticity in HAM/TSP patients. Rev. Soc. Bras. Med. Trop. 2015, 48, 202–205. [Google Scholar] [CrossRef][Green Version]
- Amiri, M.; Nafissi, S.; Jamal-Omidi, S.; Amiri, M.; Fatehi, F. Effect of Repetitive Transcranial Magnetic Stimulation on Reducing Spasticity in Patients Suffering From HTLV-1–Associated Myelopathy. J. Clin. Neurophysiol. 2014, 31, 547–551. [Google Scholar] [CrossRef] [PubMed]
- de Britto, V.L.S.; Correa, R.; Vincent, M.B. Proprioceptive neuromuscular facilitation in HTLV-I-associated myelopathy/tropical spastic paraparesis. Rev. Soc. Bras. Med. Trop. 2014, 47, 24–29. [Google Scholar] [CrossRef] [PubMed][Green Version]
- Lannes, P.; Neves, M.A.O.; Machado, D.D.C.D.; Miana, L.C.; Silva, J.G.; Bastos, V.H.D.V. Paraparesia Espástica Tropical—Mielopatia associada ao vírus HTLV-I. Rev. Neurociências 1999, 14, 153–160. [Google Scholar] [CrossRef]
- Neto, I.F.; Mendonça, R.P.; Nascimento, C.A.; Mendes, S.M.D.; Sá, K.N. Muscle strengthening in htlv-i patients and its influence on functional performance: A pilot study. Rev. Pesqui. Fisioter. 2013, 2, 143–155. [Google Scholar] [CrossRef]
- Patrício, N.A.; Rios, M.A.; Barbosa, P.C.; Ribeiro, J.R.; Vidal, D.G.; Sá, K.N.; Baptista, A.F. Balance assessment in HTLV-1 associated myelopathy or tropical spastic paraparesis. Rev. Soc. Bras. Med. Trop. 2020, 53, e20200388. [Google Scholar] [CrossRef] [PubMed]
- Arnaut, V.A.C.O. Use of the Nintendo Wii in Patients with Ham/Tsp: Randomized Clinical Trial. 2014. Available online: http://www.repositorio.bahiana.edu.br/jspui/bitstream/bahiana/107/1/Victor%20Almeida%20Cardoso%20de%20Oliveira%20Arnaut.pdf (accessed on 3 June 2023).
- Facchinetti, L.D. The Effects of a Home Exercise Program in Patients with Tropical Spastic Paraparesis/HTLV-1 Associated Myelopathy (PET/HAM). 2013. Available online: https://www.arca.fiocruz.br/handle/icict/14380 (accessed on 3 June 2023).
- Vasconcelos, B.H.B.; Callegari, B.; Costa, K.H.A.; Barroso, T.G.C.P.; Sousa, R.C.M.; Saunier, G.; Xavier, M.B.; Souza, G.S. Balance Impairments in Patients with Human T-Cell Lymphotropic Virus Type 1 Infection. Sci. Rep. 2019, 9, 11456. [Google Scholar] [CrossRef]
- Almeida, G.C.D.S.; Azevedo, H.R.; Costa, K.H.A.; Júnior, A.T.V.d.C.; Garcez, D.R.; Souza, G.d.S.; Callegari, B. Postural Adjustments in HTLV-1 Infected Patients during a Self-Initiated Perturbation. Viruses 2022, 14, 2389. [Google Scholar] [CrossRef]
- Costa, K.H.A.; Santos, P.S.A.; Almeida, G.C.d.S.; Caires, A.S.; Vasconcelos, B.H.B.; Lima, R.C.; Domingues, M.M.; Pinheiro, M.d.C.N.; Sousa, R.C.M.; Silva, A.d.A.C.e.; et al. Comparison of Static Balance Control in Infected Htlv-1 Subjects with Different Tsp/Ham Diagnosis. Viruses 2022, 14, 2334. [Google Scholar] [CrossRef]
- Tambon, L.G.L.; Quixadá, A.P.; Sá, K.N. Research scenario in physiotherapy for people with human t-cell lymphotropic virus (HTLV): Scientometric study/Cenário das pesquisas em Fisioterapia para pessoas com Human T-Cell Lymphotropic Virus (HTLV): Estudo cientométrico. Braz. J. Dev. 2022, 8, 12025–12042. [Google Scholar] [CrossRef]
- Damasceno, S.D.O.; Costa, T.A.M.; Caiares, V.C.; Pereira, A.S.; Guerrero, K.M.; Gonzaga, C.N.; Moliterno, A.H.; Frasson, I.B.; Tacao, G.Y.; Barbatto, L.M.; et al. Relationship of home guidance associated with group physiotherapy on the motor performance of chronic hemiparetic patients. Fisioter. Bras. 2019, 20, 468–475. [Google Scholar] [CrossRef]
- Santos, A.M.B.; Oliveira, T.d.P.; Piemonte, M.E.P. Elaboration of an illustrated manual of home exercises for patients with hemiparesis secondary to cerebrovascular accident (CVA). Fisioter. E Pesqui. 2012, 19, 2–7. [Google Scholar] [CrossRef]
- Esbenshade, A.J.; Friedman, D.L.; Smith, W.A.; Jeha, S.; Pui, C.-H.; Robison, L.L.; Ness, K.K. Feasibility and Initial Effectiveness of Home Exercise During Maintenance Therapy for Childhood Acute Lymphoblastic Leukemia. Pediatr. Phys. Ther. 2014, 26, 301–307. [Google Scholar] [CrossRef] [PubMed]
- Tanir, M.K.; Kuguoglu, S. Impact of Exercise on Lower Activity Levels in Children with Acute Lymphoblastic Leukemia: A Randomized Controlled Trial from Turkey. Rehabil. Nurs. 2013, 38, 48–59. [Google Scholar] [CrossRef] [PubMed]
- Marchese, V.G.; Chiarello, L.A.; Lange, B.J. Effects of physical therapy intervention for children with acute lymphoblastic leukemia. Pediatr. Blood Cancer 2003, 42, 127–133. [Google Scholar] [CrossRef]
- Takken, T.; van der Torre, P.; Zwerink, M.; Hulzebos, E.H.; Bierings, M.; Helders, P.J.M.; van der Net, J. Development, feasibility and efficacy of a community-based exercise training program in pediatric cancer survivors. Psycho-Oncology 2009, 18, 440–448. [Google Scholar] [CrossRef]
- Caglar, A.T.; Gurses, H.N.; Mutluay, F.K.; Kiziltan, G. Effects of home exercises on motor performance in patients with Parkinson’s disease. Clin. Rehabil. 2005, 19, 870–877. [Google Scholar] [CrossRef]
- Mulroy, S.J.; Thompson, L.; Kemp, B.; Hatchett, P.P.; Newsam, C.J.; Lupold, D.G.; Haubert, L.L.; Eberly, V.; Ge, T.-T.; Azen, S.P.; et al. Strengthening and Optimal Movements for Painful Shoulders (STOMPS) in Chronic Spinal Cord Injury: A Randomized Controlled Trial. Phys. Ther. 2011, 91, 305–324. [Google Scholar] [CrossRef]
- Dolbow, D.R.; Gorgey, A.S.P.; Ketchum, J.M.; Moore, J.R.R.; Hackett, L.A.; Gater, D.R. Exercise Adherence During Home-Based Functional Electrical Stimulation Cycling by Individuals with Spinal Cord Injury. Am. J. Phys. Med. Rehabil. 2012, 91, 922–930. [Google Scholar] [CrossRef]
- Sasso, E.; Backus, D. Home-Based Circuit Resistance Training to Overcome Barriers to Exercise for People With Spinal Cord Injury. J. Neurol. Phys. Ther. 2013, 37, 65–71. [Google Scholar] [CrossRef]
- DeBolt, L.S.; McCubbin, J.A. The effects of home-based resistance exercise on balance, power, and mobility in adults with multiple sclerosis. Arch. Phys. Med. Rehabil. 2004, 85, 290–297. [Google Scholar] [CrossRef] [PubMed]
- Carter, A.M.; Daley, A.J.; Kesterton, S.W.; Woodroofe, N.M.; Saxton, J.M.; Sharrack, B. Pragmatic exercise intervention in people with mild to moderate multiple sclerosis: A randomised controlled feasibility study. Contemp. Clin. Trials 2013, 35, 40–47. [Google Scholar] [CrossRef] [PubMed]
- Khalil, H.; Quinn, L.; van Deursen, R.; Dawes, H.; Playle, R.; Rosser, A.; Busse, M. What effect does a structured home-based exercise programme have on people with Huntington?s disease? A randomized, controlled pilot study. Clin. Rehabil. 2013, 27, 646–658. [Google Scholar] [CrossRef]
- Hui-Chan, C.W.; Ng, S.S.; Mak, M.K. Effectiveness of a Home-Based Rehabilitation Program on Lower Limb Functions after Stroke|HKMJ. Available online: https://www.hkmj.org/abstracts/v15n3Suppl4/42.htm (accessed on 3 June 2023).
- Mayo, E.N.; MacKay-Lyons, M.J.; Scott, S.C.; Moriello, C.; Brophy, J. A randomized trial of two home-based exercise programmes to improve functional walking post-stroke. Clin. Rehabil. 2013, 27, 659–671. [Google Scholar] [CrossRef] [PubMed]
- Oncu, J.; Durmaz, B.; Karapolat, H. Short-term effects of aerobic exercise on functional capacity, fatigue, and quality of life in patients with post-polio syndrome. Clin Rehabil. 2009, 23, 155–163. [Google Scholar] [CrossRef] [PubMed]
- Jolly, K.; Taylor, R.; Lip, G.; Greenfield, S.; Raftery, J.; Mant, J.; Lane, D.; Jones, M.; Lee, K.; Stevens, A. The Birmingham Rehabilitation Uptake Maximisation Study (BRUM). Home-based compared with hospital-based cardiac rehabilitation in a multi-ethnic population: Cost-effectiveness and patient adherence. Health Technol. Assess. 2007, 11, 1–118. [Google Scholar] [CrossRef]
- Petursdottir, U.; Arnadottir, S.A.; Halldorsdottir, S. Facilitators and Barriers to Exercising Among People With Osteoarthritis: A Phenomenological Study. Phys. Ther. 2010, 90, 1014–1025. [Google Scholar] [CrossRef]
- Hinrichs, T.; Bucchi, C.; Brach, M.; Wilm, S.; Endres, H.G.; Burghaus, I.; Trampisch, H.-J.; Platen, P. Feasibility of a multidimensional home-based exercise programme for the elderly with structured support given by the general practitioner’s surgery: Study protocol of a single arm trial preparing an RCT [ISRCTN58562962]. BMC Geriatr. 2009, 9, 37. [Google Scholar] [CrossRef]
- Leijon, M.E.; Faskunger, J.; Bendtsen, P.; Festin, K.; Nilsen, P. Who is not adhering to physical activity referrals, and why? Scand. J. Prim. Health Care 2011, 29, 234–240. [Google Scholar] [CrossRef]
- Kegler, M.C.; Alcantara, I.; Veluswamy, J.K.; Haardörfer, R.; Hotz, J.A.; Glanz, K. Results From an Intervention to Improve Rural Home Food and Physical Activity Environments. Prog. Community Health Partnersh. Res. Educ. Action 2012, 6, 265–277. [Google Scholar] [CrossRef]
- Alves, V.S. A health education model for the Family Health Program: For comprehensive care and reorientation of the care model. Interface-Comun. Health Educa. 2005, 9, 39–52. [Google Scholar] [CrossRef]
- Hill, K.D.; LoGiudice, D.; Lautenschlager, N.T.; Said, C.M.; Dodd, K.J.; Suttanon, P. Effectiveness of balance training exercise in people with mild to moderate severity Alzheimer’s disease: Protocol for a randomised trial. BMC Geriatr. 2009, 9, 29. [Google Scholar] [CrossRef]
- Olney, S.J.; Nymark, J.; Brouwer, B.; Culham, E.; Day, A.; Heard, J.; Henderson, M.; Parvataneni, K. A Randomized Controlled Trial of Supervised Versus Unsupervised Exercise Programs for Ambulatory Stroke Survivors. Stroke 2006, 37, 476–481. [Google Scholar] [CrossRef] [PubMed]
- Gondim, I.T.G.D.O.; Lins, C.C.D.S.A.; Coriolano, M.D.G.W.D.S. Exercícios terapêuticos domiciliares na doença de Parkinson: Uma revisão integrativa. Rev. Bras. Geriatr. Gerontol. 2016, 19, 349–364. [Google Scholar] [CrossRef][Green Version]
- Tanaka, E.H.; dos Santos, P.F.; Silva, M.F.; Botelho, P.F.F.B.; Silva, P.; Rodrigues, N.C.; Gomes, M.M.; Moraes, R.; de Abreu, D.C.C. The effect of supervised and home based exercises on balance in elderly subjects: A randomized controlled trial to prevent falls. Rev. Bras. Geriatr. Gerontol. 2016, 19, 383–397. [Google Scholar] [CrossRef]

| # | Title | Authors and Year | Intervention | Results | Conclusions |
|---|---|---|---|---|---|
| 1 | Pilates exercise improves the clinical and immunological profiles of patients with human T-cell lymphotropic virus-associated myelopathy 1: A pilot study | Klatau et al., 2020 [22] | This pilot intervention study sought to evaluate the effects of serial Pilates exercises on the clinical and immunological profile of patients with HAM/TSP. It evaluated eight patients aged between 39 and 70 years (two men and six women), two wheelchair users, and six individuals with impaired gait. Patients underwent 20 Pilates sessions over 10 weeks. Data were collected in three moments (beginning of the study, after the Pilates sessions, and after 10 weeks without Pilates) to assess pain, spasticity, motor strength, balance, mobility, functional capacity, and quality of life and quantify levels of the cytokines IFN-γ, IL-10, and IL-9. | After the Pilates sessions, pain, static and dynamic balance, trunk control, mobility, and quality of life significantly improved, simultaneously and significantly reducing the serum levels of the cytokines IFN-γ and IL-10. However, after 10 weeks without Pilates, pain and mobility regression significantly increased, with no changes in strength, spasticity, or functional capacity in any of the studied periods. | Results suggest that Pilates can be a promising auxiliary physical therapy for patients with HAM/TSP. |
| 2 | Effects of physical therapy in the treatment of neurogenic bladder in patients infected with the human T lymphotropic virus 1 (HTLV-1) | Andrade et al., 2016 [23] | An open, uncontrolled clinical trial aiming to evaluate the effectiveness of physical therapy for urinary manifestations in patients with lower urinary tract dysfunction associated with HTLV-1. In total, 21 patients were evaluated at the physical therapy clinic at the University Hospital, Bahia, Brazil. The intervention consisted of combined therapy, including behavioral therapy (with health guidelines), kinesiotherapy (with specific exercises for the pelvic floor to improve the contractility and resistance of muscle fibers), and electrical stimulation, with an intravaginal or intra-anal probe. Treatment was carried out twice a week for a total of 60 min in a minimum of 10 sessions and a maximum of 40 sessions, with guidance on maintaining the perineal exercises at home. Clinical improvement was defined as at least a 50% reduction in urinary complaints at the end of therapy compared to baseline urinary complaints. | The mean age was 54 ± 12 years and 67% were women. After treatment, there was an improvement in the symptoms of urinary urgency, frequency, incontinence, nocturia, and feeling of incomplete emptying (p < 0.001). Overactive bladder symptom scores decreased from 10 ± 4 to 6 ± 3 (p < 0.001) and perineal muscle strength increased (p < 0.001). Urodynamic parameters improved, reducing the frequency of patients with detrusor overactivity; detrusor sphincter dyssynergia (DSD); detrusor hypocontractility, and detrusor areflexia, with positive repercussions on the quality of life of all patients. | Physical therapy for urinary incontinence effectively treated NB in HTLV-1-infected individuals, reducing urinary complaints and increasing perineal muscle strength, which reflected positively on patients’ quality of life. However, long-term follow-up and experience are required to determine the details of the used techniques. |
| 3 | Using the International Classification of Functioning, Disability, and Health as a tool for analyzing the effect of physical therapy on spasticity in patients with HAM/TSP | Rodrigues et al., 2015 [24] | This intervention study sought to evaluate spasticity in patients with tropical spastic myelopathy/paraparesis (HAM/TSP) before and after physical therapy, using the International Classification of Functioning, Disability, and Health (ICF). In total, nine individuals underwent physical therapy. Spasticity was estimated using the modified Ashworth scale. The protocol included an initial and final assessment performed after 20 sessions by the same physiotherapist. A professional was instructed to develop a program to improve gait, balance, flexibility, and muscle strength. Exercises were performed for 50 to 60 min once a week for 20 weeks. Obtained scores were converted into ICF body function scores in the b7353 category. | Active and/or passive exercises decrease spasticity, improve balance, and preserve joint integrity. The application of the physical therapy protocol improved quality of life and reduced morbidity due to the disease. Furthermore, abnormal sensory input and motor neuron activity decreased more substantially when the proprioceptive neuromuscular facilitation technique was used in this study. Therefore, strength exercises can reduce muscle spasticity and improve neural control, maintaining the observed extensibility for quadriceps muscles. | The use of ICF codes showed a greater functional independence and quality of life for patients after therapy, emphasizing the effectiveness of physical therapy in controlling spasticity and showing the value of the ICF as a tool for assessing spasticity in patients with HAM/TSP. |
| 4 | Influence of proprioceptive neuromuscular facilitation on muscle tone and range of motion in HTLV-1-infected patients with HAM/TSP | Costa et al., 2018 [9] | Investigation of five cases of physical therapy interventions to evaluate the influence of functional rehabilitation on tone and range of motion (ROM) in HTLV-1 patients with spasticity using proprioceptive neuromuscular facilitation (PNF). ROM and muscle tone were assessed using goniometry and the application of the modified Ashworth scale before and after treatment. | Patients gained ROM, especially in their lower limbs, and showed reduced hypertonia/spasticity after functional treatment. | The reduction in hypertonia increased the ROM. Thus, functional methods may be valuable for the rehabilitation of HTLV-1 patients with neurological injuries. |
| 5 | Effect of repetitive transcranial magnetic stimulation on reducing spasticity in patients with HTLV-1-associated myelopathy | Amiri et al., 2014 [25] | Pre- and post-test intervention studies aimed to evaluate the effectiveness of repetitive transcranial magnetic stimulation in reducing spasticity (as a primary outcome) and pain, in increasing muscle power, and its effect on the quality of life (as a secondary outcome) in patients with HAM/TSP. Volunteers received five consecutive days of daily sessions of high-frequency active stimulation for the motor area of their legs (20 instances of 10 pulses at 5 Hz at an intensity of 90% of the resting motor threshold for their biceps brachii muscle). Mean spasticity was defined as the mean modified Ashworth scale in lower limbs (LLLL). | In total, seven (77.8%) women and two (22.2%) men were recruited, with a mean age of 52 ± 12.67 years and a mean disease duration of 5 ± 3.94 years. A comparison of repeated measurements showed a statistically significant decrease in pain and spasticity in patients’ lower limbs. The decrease in spasticity was persistent even 30 days after the intervention but pain reduction was observed only five days after the procedure. No changes in quality of life and muscle power were detected. | Repetitive transcranial magnetic stimulation may decrease spasticity and pain in patients with HAM/TSP, and this effect can persist for a month, but it failed to influence patients’ muscle power and quality of life. This intervention can be used as adjunctive therapy in patients suffering from HAM/TSP associated with human T-lymphotropic virus type 1. |
| 6 | Proprioceptive neuromuscular facilitation in HTLV-I-associated myelopathy/tropical spastic paraparesis | Britto et al., 2014 [26] | This intervention study sought to estimate the effects of physical therapy on the functionality of patients with HAM/TSP during the stable phase of the disease using PNF and comparing two treatment application methods. In total, 14 patients with HTLV-I were randomly allocated into two groups. In group I (seven patients), PNF was applied by a therapist, facilitating the functional activities of rolling over, sitting and standing up, walking, and moving up and down stairs. In group II (7 patients), PNF was self-administered with an elastic tube, facilitating the same activities. The experiments were conducted for 1 h, twice a week, for 12 weeks. Low back pain, modified Ashworth scale, functional independence measure (FIM), and timed up and go test (TUG) were evaluated before and after the interventions. | In the intragroup assessment, low back pain significantly decreased in both groups, the functional independence measure (FIM) improved in group II, and the timed up and go test (TUG) results improved in group I. | Both PNF protocols effectively treated patients with HAM/TSP. |
| 7 | Tropical spastic paraparesis—HTLV-I-associated myelopathy: possible kinesiotherapeutic strategies to improve gait patterns in symptomatic patients | Lannes et al., 2006 [27] | This review aimed to adapt approaches for motor rehabilitation, with their respective theoretical justifications. It used a method to update the literature by works searched in databases and selected works from 1998 to 2006. | One of the most limiting aspects of the disease is lower limb weakness and spasticity with impaired gait functionality, which, in some cases, can confine patients to a wheelchair. Using a detailed analysis of the pathophysiology of the symptoms, physical therapy procedures may alleviate neurological sequelae and improve the quality of life of affected individuals. | Physical therapy, based on the proposed theoretical foundations, seems to be effective in the functional recovery of patients with HAM/TSP. |
| 8 | Physical therapy for human T-lymphotropic virus 1-associated myelopathy: literature review and future perspectives | SÁ et al., 2015 [8] | A narrative review to address the main problems associated with HTLV-1 infection that can be detected and treated with physical therapy, showing the results of clinical trials and discussing perspectives to develop knowledge in this area. | The main problems for those with HTLV-1 are pain, sensorimotor dysfunction, and urinary symptoms. It has a high impact on quality of life, and recent clinical trials involving exercise, electrotherapeutic modalities, and massage have shown promising effects. | A physical therapy approach appears to be useful for detecting specific problems related to body structures, activity, and movement-related participation in HTLV-1 infection, as well as for treating these conditions. |
| 9 | Muscle strengthening in patients with HTLV-I and its influence on functional performance: A pilot study | Figueiredo Neto et al., 2013 [28] | This intervention and analytical study sought to evaluate the impact of a muscle strengthening program in therapeutic activities on the functional performance of patients with HAM/TSP, applying a treatment protocol to strengthen muscles focused on functional activities. Participants were evaluated before and after treatment using the functional independence measure (FIM), time up and go (TUG), timed gait test (TMC), and the make test. Exercises were performed three times a week for eight consecutive weeks. | In total, 10 individuals with PET/HAM with a mean age of 45.4 years were selected, most of them women (70%), with 30% of the patients using an auxiliary device for walking. All assessment measures significantly improved, except for the make test performed for right knee flexion. | Muscle strengthening in therapeutic activities improved the functional performance of this population after eight weeks of treatment. |
| 10 | Assessment of balance in HTLV-1-associated myelopathy or tropical spastic paraparesis | Patricio et al., 2020 [29] | A cross-sectional study to analyze the most appropriate balance assessment methods for patients with HTLV-1-associated myelopathy or HAM/TSP. It related stabilometric and kinematic variables of postural oscillations with the Berg balance scale (BBS) and timed up and go (TUG) in individuals with HAM/TSP, comparing them to asymptomatic individuals. To evaluate posterior and lateral postural projection, baropodometry and the Footwork® system were used, and the CVMob system was applied to the kinematic parameters. | The sample consisted of 39 subjects (predominantly women). The authors found an increase in baropodometric oscillations, total oscillation area (p = 0.004), anteroposterior oscillation in the left (p = 0.015) and right (p = 0.036) views, and in lateral oscillation (p = 0.039) in the HAM group/tsp. Moderate correlations were found between sway baropodometry and ankle angular variation, as well as with the Berg balance scale (BBS) at the three angles and the timed up and go test (TUG) for lateral sway (p = 0.406). | Each method has advantages and disadvantages, including cost accuracy. The best features available at no additional cost for ambulatory use are kinematic assessment using a simple smartphone camera with a free analysis software and the TUG. |
| 11 | Nintendo Wii use in patients with Ham/Tsp: randomized clinical trial | Arnaut et al., 2014 [30] | A double-blinded randomized clinical trial to verify the effect of Wii therapy as an additional therapeutic resource for patients with HAM/TSP. It was carried out with nine individuals divided into two groups—G1 performed therapeutic exercises associated with the use of Nintendo Wii games, and G2 performed only therapeutic exercises. All participants underwent pain assessment using the visual analog scale (VAS), balance assessment using the Berg scale, and answered a questionnaire on quality of life (SF-36) before and after the 10 sessions. | In the intragroup analysis, a difference was found only in the Berg Scale score on the functional capacity and emotional aspects domains of the test group (p < 0.05). When comparing delta scores between the groups, the emotional aspects (p = 0.027) and functional capacity (p = 0.054) domains differed between groups. | Virtual reality therapy using Nintendo Wii showed a superior positive impact on the functional exercise protocol on balance and the domains of functional capacity and emotional aspects regarding the quality of life of the participants. |
| 12 | Impact of a home exercise program on functional mobility and pain in people with PET/HAM: randomized clinical trial | Mota, 2017 [19] | A randomized clinical trial to evaluate the impact of a home exercise program with and without supervision on functional mobility and pain in people with HAM/TSP. The study was carried out on people with a defined and probable diagnosis for PET/HAM who could walk for six meters without using an auxiliary device. Participants were randomly allocated into three groups: supervised (GCS), unsupervised (GSS), and control (GC). The protocol involved muscle strengthening and stretching exercises. Assessments were performed at baseline, after 12 and 24 weeks of follow-up. The investigated variables were functional mobility, evaluated by the timed up and go test (TUG), and pain condition, assessed using the Brief Pain Inventory (BPI). | Of the 36 participants, 15 were in the supervised group (GCS), 10 were in the unsupervised group (GSS), and 11 were in the control group (GC). The sample consisted mostly of women, Black individuals, and those with low education and socioeconomic status. At baseline, they showed functional mobility restriction (TUG = 31.2 ± 18.6 s), a high prevalence of pain in their lower limbs (69.4%), and moderate lumbar (58.3%) pain. Functional performance improved in the GCS vs. GC (p = 0.047; post-test p < 0.05) and in GSS vs. GC (p = 0.041; post-test p < 0.05). The authors found no changes related to pain. | The home exercise program benefited study participants’ functional mobility in both GCS and GSS, although GCS showed the best results. |
| 13 | The effects of a home exercise program in patients with tropical spastic paraparesis/HTLV-1-associated myelopathy (PET/HAM) | Facchinetti, 2013 [31] | A case series study to evaluate the effects of a home exercise program (PED) and its adherence rate in individuals with PET/HAM. In total, 23 participants with HAM/TSP preserved gait and who had avoided exercising for at least a month participated in the study. Primary outcomes included muscle strength, maximal voluntary isometric contraction (MVIC), lower limb muscle length, pain in lumbar and lower limbs and also the use of IPEC Disability Scale, Barthel Index, and SF-36. Adherence rate and adverse events were also measured. | In the analysis, patients were divided into two groups according to the timed up and go (TUG) test (<the 20 s vs. ≥20 s). The length of the hamstring and plantiflexor muscles, lower limb MVIC, and the “Social Aspects” component of the SF-36 significantly improved in the TUG <20 s group. Individuals in the TUG ≥20 s group significantly improved the “Functional Capacity” component of the SF-36. The adherence rate was 90% overall and adverse events such as fatigue, muscle pain, and cramps were mild to moderate in intensity. | PED effectively improved some disabilities and the quality of life of individuals with PET/HAM. Such results reinforce the need for alternative strategies to the outpatient model that increase the participation of these people in rehabilitation programs. |
| 14 | Balance disorders in patients with human T-cell lymphotropic virus type 1 infection | Vasconcelos et al., 2019 [32] | A comparison of posturographic evaluation findings of asymptomatic HTLV-1-infected individuals, HTLV-1-infected individuals with HAM/TSP, and a control group database. A force platform was used to record postural sway. Analysis of variance and multivariate linear discriminant analysis were used to compare the data obtained in the three groups of participants. | HAM/TSP patients had worse balance control than HTLV-1-infected patients and the control group, but asymptomatic HTLV-1-infected patients represent a state of intermediate balance control between controls and HAM/TSP patients. TSP–posturographic parameters can be used to identify subtle changes in balance in HTLV-1 patients and monitor their functional loss. | Patients infected with HTLV-1 showed an imbalance that can be identified by posturographic parameters. Patients with HAM/TSP had balance problems, whereas HTLV-1 without HAM/TSP had a subtle impairment that was absent from clinical scales, suggesting that these patients were between healthy patients and HAM/TSP and had a risk of developing severe imbalance in postural control. |
| 15 | Postural adjustments in HTLV-1-infected patients during a self-initiated disturbance | Almeida et al., 2022 [33] | An assessment of 26 participants’ (control or infected) lower limb muscle onset and center of pressure (COP) displacements before perturbation and throughout the movement. | The semitendinosus (ST) muscle showed a delayed onset in the infected group compared to the control group. The percentage of attempts with detectable anticipatory postural adjustment was also lower in the tibialis anterior- and ST-infected groups. Moreover, the displacement of the COP in the infected group was delayed, had a smaller amplitude, and took longer to reach maximum displacement. | Patients infected with HTLV-1 have less efficient anticipatory adjustments and greater difficulty regaining postural control during the compensatory phase. Clinical assessment of this population should consider postural stability during rehabilitation programs. |
| 16 | Comparison of static balance control in HTLV-1-infected individuals with different diagnoses of TSP/HAM | Costa et al., 2022 [34] | Comparison of static balance control in HTLV-1-infected patients with different diagnoses of TSP/HAM. The sample consisted of 13 HTLV-1-infected participants and 16 healthy participants. The center of pressure was recorded using a force platform with patients’ eyes open and eyes closed. We divided the recordings into three intervals, T1 (corresponds to the first 10 s); T2 (from 10 to 45 s); and T3 (from 45 to 55 s). | In total, eight HTLV-1-infected participants were classified as probable TSP/HAM and five HTLV-1-infected participants were classified as definitely TSP/HAM. Postural instability significantly increased in patients with definitive HAM/TSP, considering the structural and global variables of body sway compared to control and probable TSP/HAM. | The severity of balance is directly related to the degree of signs and symptoms of TSP/HAM. |
| Legend: HAM/TSP—Tropical Spastic Myelopathy/Paraparesis ICF—International Classification of Functioning, Disability, and Health PNF—Proprioceptive Neuromuscular Facilitation LLL—Lower Limbs FIM—Functional Independence Measure TUG—Timed Up and Go Test TMC—Timed Gait Test BBS—Berg Balance Scale VAS—Visual Analog Scale GSS—Unsupervised Group GC—Control Group GCS—Group supervised BPI—Brief Pain Inventory MVIC—Maximal Voluntary Isometric Contraction PED—Home Exercise Program | |||||
Disclaimer/Publisher’s Note: The statements, opinions and data contained in all publications are solely those of the individual author(s) and contributor(s) and not of MDPI and/or the editor(s). MDPI and/or the editor(s) disclaim responsibility for any injury to people or property resulting from any ideas, methods, instructions or products referred to in the content. |
© 2023 by the authors. Licensee MDPI, Basel, Switzerland. This article is an open access article distributed under the terms and conditions of the Creative Commons Attribution (CC BY) license (https://creativecommons.org/licenses/by/4.0/).
Share and Cite
Assis, I.M.d.; Callegari, B.; Sousa, M.S.d. Physiotherapy Methods Applied in the Prevention of Functional Loss Associated with Human T-Lymphotropic Virus 1 Infection: An Overview. Infect. Dis. Rep. 2023, 15, 478-493. https://doi.org/10.3390/idr15050048
Assis IMd, Callegari B, Sousa MSd. Physiotherapy Methods Applied in the Prevention of Functional Loss Associated with Human T-Lymphotropic Virus 1 Infection: An Overview. Infectious Disease Reports. 2023; 15(5):478-493. https://doi.org/10.3390/idr15050048
Chicago/Turabian StyleAssis, Izabela Mendonça de, Bianca Callegari, and Maisa Silva de Sousa. 2023. "Physiotherapy Methods Applied in the Prevention of Functional Loss Associated with Human T-Lymphotropic Virus 1 Infection: An Overview" Infectious Disease Reports 15, no. 5: 478-493. https://doi.org/10.3390/idr15050048
APA StyleAssis, I. M. d., Callegari, B., & Sousa, M. S. d. (2023). Physiotherapy Methods Applied in the Prevention of Functional Loss Associated with Human T-Lymphotropic Virus 1 Infection: An Overview. Infectious Disease Reports, 15(5), 478-493. https://doi.org/10.3390/idr15050048

