Development of a Personnel Management and Position and Energy Tracking System for Electric Vehicles
Abstract
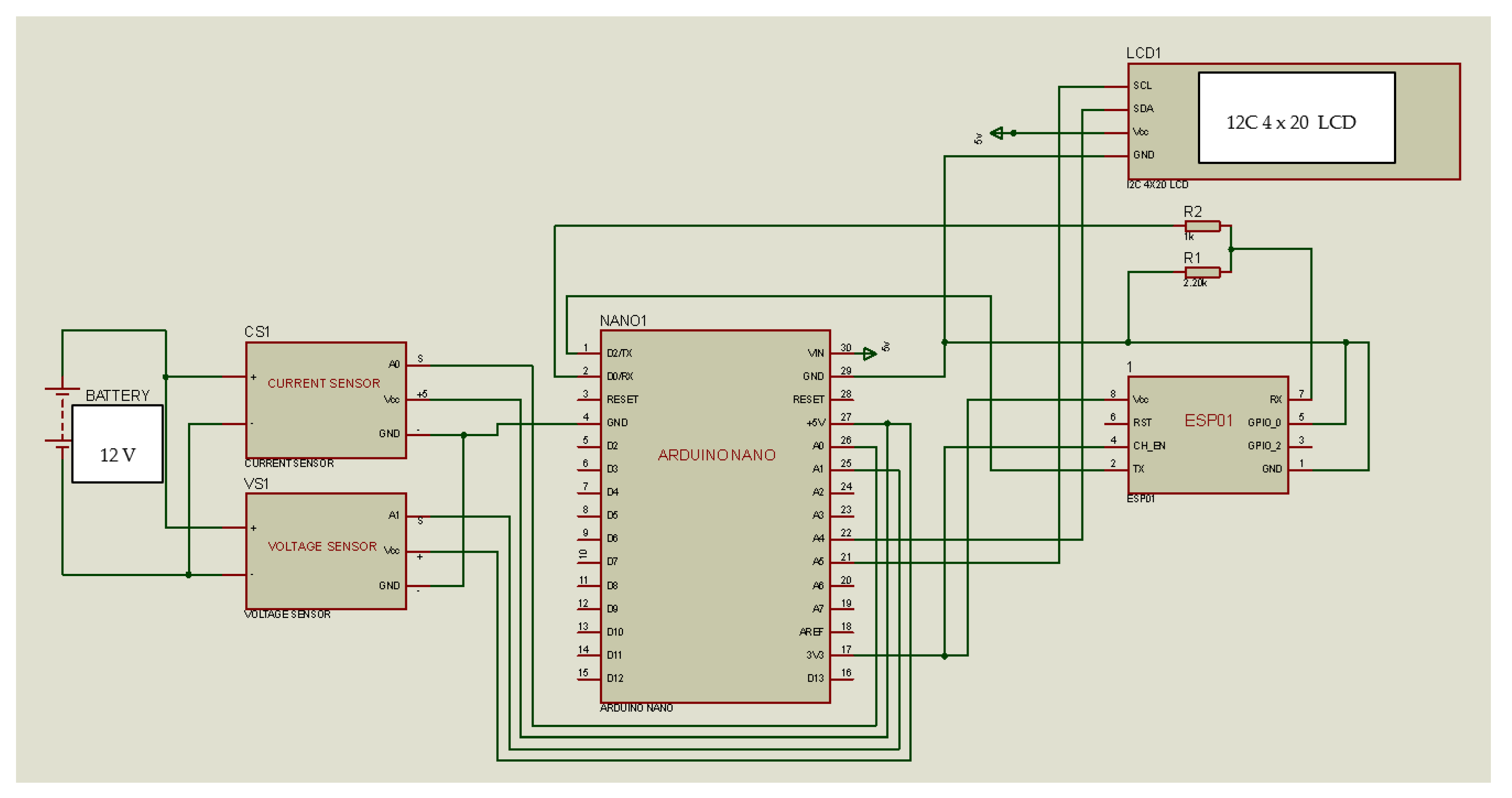
1. Introduction
2. Materials and Method
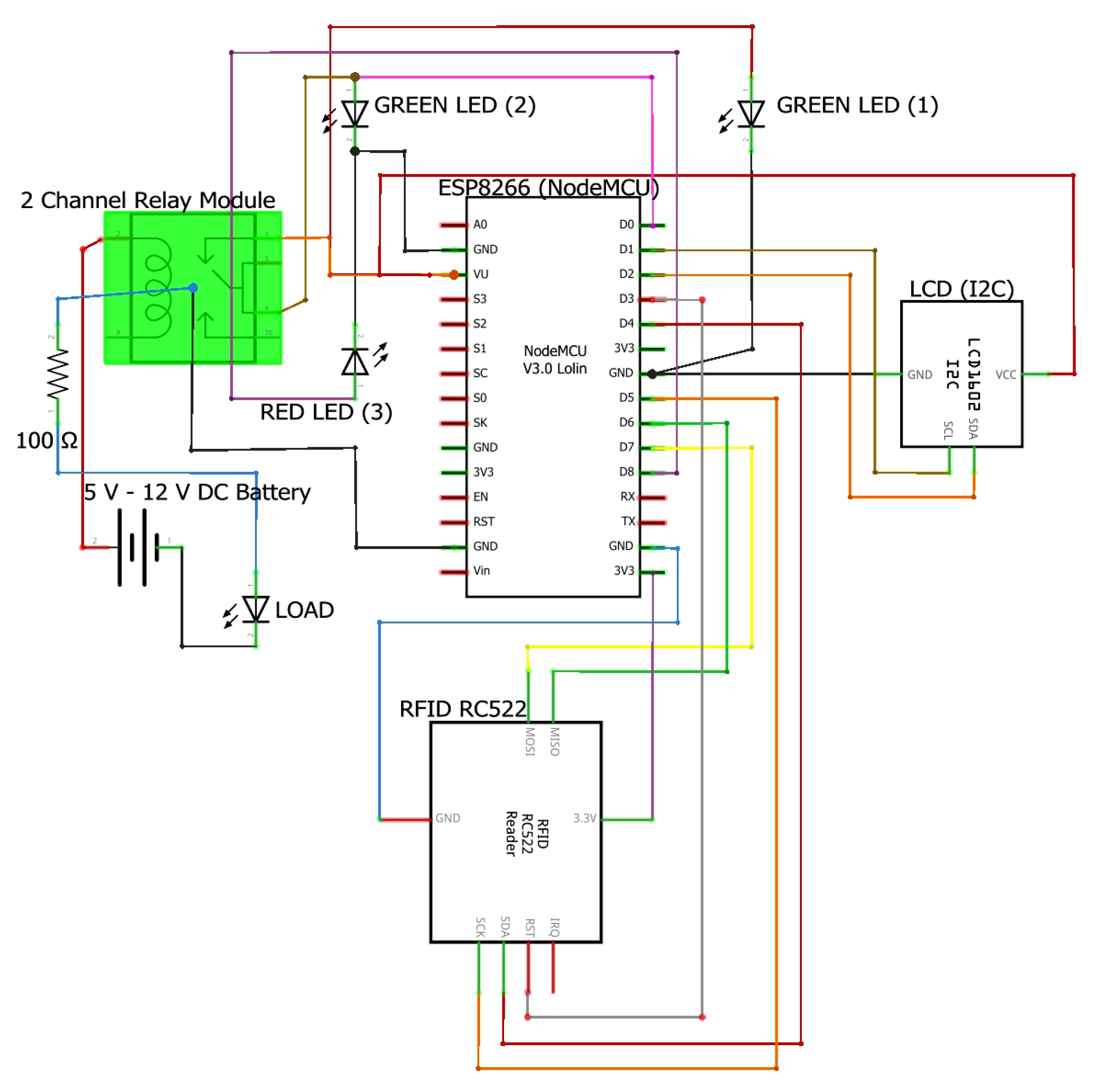
2.1. RFID-based Personnel Tracking and Management
2.2. Position Tracking using GPS
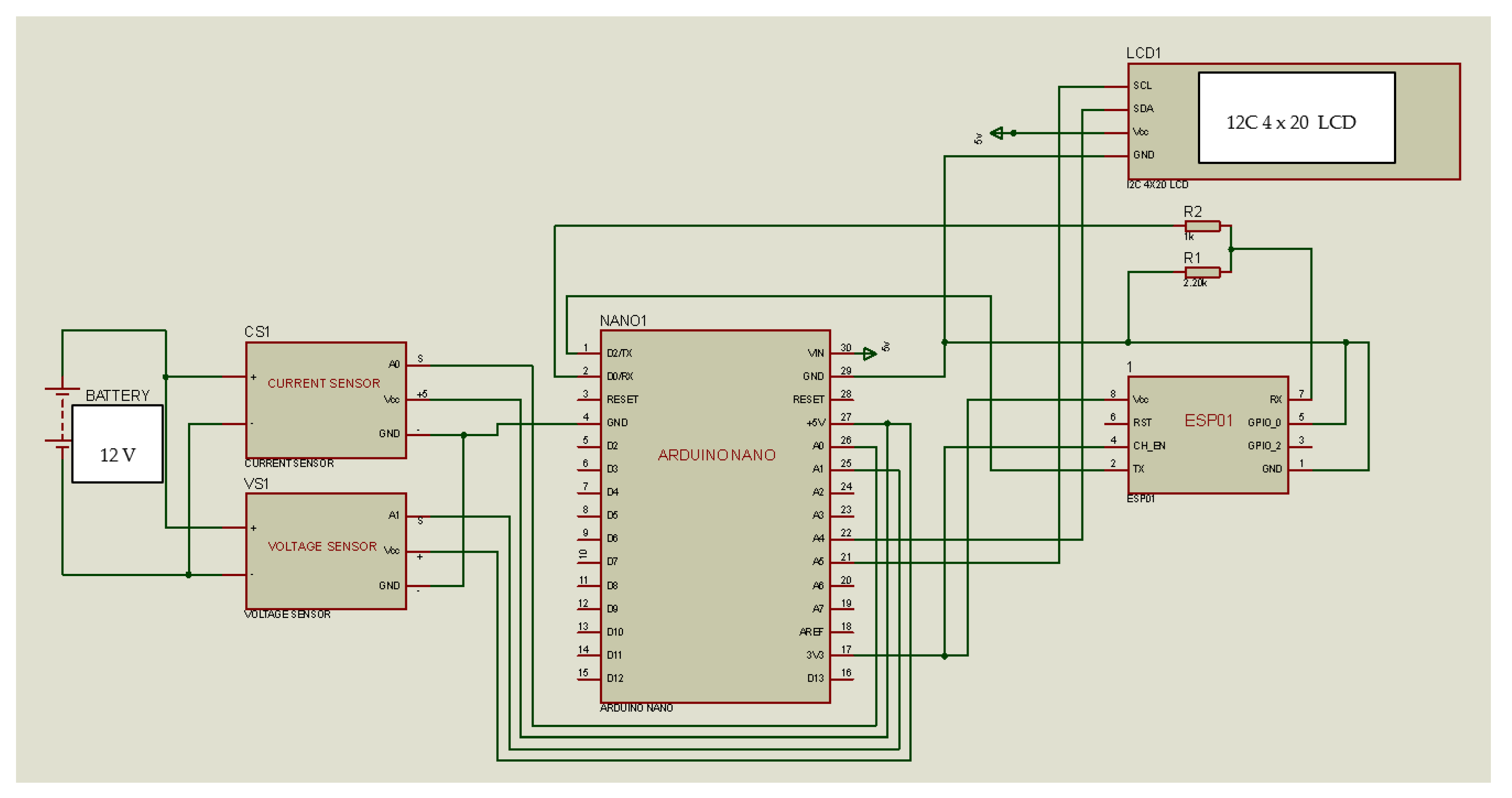
2.3. Energy Tracking and Management
3. Results and Discussion
4. Conclusions
Author Contributions
Funding
Data Availability Statement
Acknowledgments
Conflicts of Interest
References
- Longe, O.M. An Expository Comparison of electric vehicles and internal combustion engine vehicles in Africa - motivations, challenges and adoption strategies. In Proceedings of the 2022 IEEE PES/IAS PowerAfrica, Kigali, Rwanda, 22–26 August 2022; pp. 1–5. [Google Scholar]
- American Barcode and RFID. What is RFID and how does RFID work? Available online: https://www.abr.com/what-is-rfid-how-does-rfid-work/ (accessed on 19 September 2022).
- Ismail, N.; Wahid, S.; Ahmad, N. Arduino Based RFID Vehicle Tracking for Home Security. J. Phys. Conf. Ser. 2020, 1529, 022060. [Google Scholar] [CrossRef]
- Dusit, T.M.; Norjali, R. Garage Automation Door by Using Radio Frequency Identification (RFID). Prog. Eng. Appl. Technol. 2021, 2, 437–442. [Google Scholar]
- Álvarez López, Y.; Franssen, J.; Álvarez Narciandi, G.; Pagnozzi, J.; González-Pinto Arrillaga, I.; Las-Heras Andrés, F. RFID Technology for Management and Tracking: E-Health Applications. Sensors 2018, 18, 2663. [Google Scholar] [CrossRef] [PubMed]
- Maramis, G.; Rompas, P. Radio Frequency Identification (RFID) Based Employee Attendance Management System. IOP Conf. Ser. Mater. Sci. Eng. 2018, 306, 012045. [Google Scholar] [CrossRef]
- Dhanasekar, N.; Valavan, C.; Soundarya, S. IoT based Intelligent Bus Monitoring System. Int. J. Eng. Res. Technol. (IJERT) 2019, 7, 1–5. [Google Scholar]
- Sawant, N.; Sutar, S.; Ghumare, G. Fingerprint Based Car Ignition System Using Arduino and RFID. Int. J. Adv. Sci. Res. Eng. Trends 2021, 6, 203–205. [Google Scholar]
- Hussien, N.; Alsaidi, S.; Ajlan, I.; Mohamed Firdhous, M.; Alrikabi, H. Smart Shopping System with RFID Technology Based on Internet of Things. Int. J. Interact. Mob. Technol. (IJIM) 2020, 14, 17. [Google Scholar] [CrossRef]
- Ahmed, A.A.; Ahmed, A.M.; Mohammed, A.H.; Akram, M.A. Design and implementation of vehicle tracking and theft control system. In Proceedings of the International Conference on Computing, Control, Networking, Electronics and Embedded System Engineering, Khartoum, Sudan, 7–9 September 2015. [Google Scholar]
- Jisha, R.C.; Mathews, P.M.; Kini, S.P.; Kumar, V.; Harisankar, U.V.; Shilpa, M. An Android Application for School Bus Tracking and Student Monitoring System. In Proceedings of the IEEE International Conference on Computational Intelligence and Computing Research, Madurai, India, 13–15 December 2018. [Google Scholar]
- Karthikeyan, R. GPS Based Automotive Monitoring and Control system using Smart phone. Int. J. Mech. Eng. 2021, 6, 454–458. [Google Scholar]
- Kamble, S.J.; Kounte, M.R. Machine learning approach on traffic congestion monitoring system in internet of vehicles. Procedia Comput. Sci. 2020, 171, 2235–2241. [Google Scholar] [CrossRef]
- Khan, M.E.U.H.; Anjum, N.; Arida, F.; Khan, M.M. Hajji Tracker: Development of Web-Based GPS Tracking System for Pilgrims. In Proceedings of the 2021 IEEE 12th Annual Information Technology, Electronics and Mobile Communication Conference (IEMCON), Vancouver, BC, Canada, 27–30 October 2021; IEEE: Piscataway, NJ, USA, 2021; pp. 0896–0901. [Google Scholar]
- Rahman, M.M.; Mou, J.R.; Tara, K.; Sarkar, M.I. Real time Google map and Arduino based vehicle tracking system. In Proceedings of the 2016 2nd International Conference on Electrical, Computer & Telecommunication Engineering (ICECTE), Rajshahi, Bangladesh, 8–10 December 2016; IEEE: Piscataway, NJ, USA, 2016; pp. 1–4. [Google Scholar]
- Wu, X.; Freese, D.; Cabrera, A.; Kitch, W.A. Electric vehicles’ energy consumption measurement and estimation. Transp. Res. Part D Transp. Environ. 2015, 34, 52–67. [Google Scholar] [CrossRef]
- Perişoară, L.A.; Stamati, E.M.; Chiţu, L.R.; Săcăleanu, D.L. Pilot Platform for Remote Monitoring of an Electric Vehicle. In Proceedings of the 2018 IEEE 24th International Symposium for Design and Technology in Electronic Packaging (SIITME), Iasi, Romania, 25–28 October 2018; IEEE: Piscataway, NJ, USA, 2018; pp. 394–397. [Google Scholar]
- Abd Wahab, M.H.; Anuar, N.I.M.; Ambar, R.; Baharum, A.; Shanta, S.; Sulaiman, M.S.; Hanafi, H.F. IoT-based battery monitoring system for electric vehicle. Int. J. Eng. Technol. (IJET) 2018, 7, 505–510. [Google Scholar]
- Ogidan, O.K.; Amusan, A.A.; Temikotan, K.O.; Nkanga, I.E. Optimal solar power for control of smart irrigation system. IOP Conf. Ser. Mater. Sci. Eng. 2021, 1088, 012070. [Google Scholar] [CrossRef]
- Wiseman, Y. Vehicle Identification by OCR, RFID and Bluetooth for Toll Roads. Int. J. Control. Autom. 2018, 11, 67–76. [Google Scholar] [CrossRef]
- Abayomi-Alli, O.; Odusami, M.; Chima, R.; Misra, S.; Ahuja, R.; Damasevicius, R.; Maskeliunas, R. Smart ticketing for academic campus shuttle transportation system based on RFID. In Advances in Data Sciences, Security and Applications; Springer: Singapore, 2020; pp. 237–252. [Google Scholar]
- Pawłowicz, B.; Salach, M.; Trybus, B. Smart city traffic monitoring system based on 5G cellular network, RFID and machine learning. In Proceedings of the KKIO Software Engineering Conference, Pultusk, Poland, 27–28 September 2018; Springer: Cham, Switzerland, 2018; pp. 151–165. [Google Scholar]
- Khosyi’in, M.; Prasetyowati, S.A.D.; Nawawi, Z.; Suprapto, B.Y. Review and design of GPS-RFID localization for autonomous vehicle navigation. In Proceedings of the 2019 2nd International Conference on Electronics and Electrical Engineering Technology, Penang, Malaysia, 25–27 September 2019; pp. 42–46. [Google Scholar]
- Arora, S.; Goel, S.; Chhikara, P.; Singh, H.; Kumar, N.; Rana, P.S. An efficient scheme for wireless charging of electric vehicles using RFID with an optimal path planning. In Proceedings of the 2019 IEEE Globecom Workshops (GC Wkshps), Waikoloa, HI, USA, 9–13 December 2019; pp. 1–6. [Google Scholar]
- Kuongshun 2022. MFRC-522 RC522 RFID. Available online: https://www.kuongshun-ks.com/uno/uno-board-shield/mfrc-522-rc522-rfid-s50-card-keychain.html (accessed on 8 December 2022).
- Arduino. Arduino IDE 1.8. 19. 2022. Available online: https://www.arduino.cc/en/software (accessed on 8 December 2022).
- U-blox. U-Centre. 2022. Available online: https://www.u-blox.com/en/product/u-center (accessed on 8 December 2022).
- LastminuteEngineers. Available online: www.LastMinuteEngineers.com (accessed on 11 December 2022).
- El-Naggar, A.M. Enhancing the accuracy of GPS point positioning by converting the single frequency data to dual frequency data. Alex. Eng. J. 2011, 50, 237–243. [Google Scholar] [CrossRef][Green Version]
- Kim, M.; Kim, J. SBAS-Aided GPS Positioning with an Extended Ionosphere Map at the Boundaries of WAAS Service Area. Remote Sens. 2021, 13, 151. [Google Scholar] [CrossRef]















| Paper | Tracking Device | Parameters Tracked | Object Tracked | Retrieval Method | Limitations | ||
|---|---|---|---|---|---|---|---|
| Position | Personnel | Energy | |||||
| [10] | GPS and radio frequency | ✓ | Vehicle | Visual Basic GUI and Google Maps | Only vehicle position was tracked, using radio frequency to transmit. | ||
| [11] | GPS and GPRS/GSM | ✓ | Vehicle | Android App | Only vehicle position was tracked. | ||
| [12] | GPS, GPRS | ✓ | Vehicle | Web and smart phone | Only vehicle position was tracked. | ||
| [13] | GSM/GPRS, Machine Learning (ML) | ✓ | Vehicle | database | Only vehicle position was tracked. | ||
| [14] | GPS | ✓ | Human | Google Maps | Only human position was tracked. | ||
| [15] | GPS | ✓ | vehicle | LCD, mobile phone and Google Maps | Only vehicle position was tracked. | ||
| [16] | Battery management system and bus | ✓ | Vehicle | Database and web smart phones | Energy was tracked. | ||
| [17] | GPS, GPRS, speed, current, voltage, battery temperature and CAN temperature | ✓ | ✓ | Vehicle | MySQL database, web application and SMS on smart phones | Vehicle position, speed, energy, battery temperature, current and voltage were tracked. | |
| [18] | Voltage sensor, SIM 800 GSM shield and GPS | ✓ | Vehicle | Google Maps and web interface | Only vehicle position was tracked. | ||
| [19] | Voltage sensor and current sensor | ✓ | Irrigation solar battery and PV | LCD | Battery voltage and current (energy) of an irrigation system were tracked. | ||
| Developed device | RFID, GPS, voltage sensor and current sensor | ✓ | ✓ | ✓ | Vehicle/ human/ energy | LCD, web portal, Google Maps and SMS | Combined tracking of EV position and personnel using RFID and energy using appropriate sensors. |
| NodeMCU Pin | MFRC522 Pin |
|---|---|
| D4 | SDA (SS) |
| D5 | SCK |
| D7 | MOSI |
| D6 | MISO |
| IRQ | |
| GND | GND |
| D3 | RST (FLASH) |
| 3 V | 3.3 V |
Disclaimer/Publisher’s Note: The statements, opinions and data contained in all publications are solely those of the individual author(s) and contributor(s) and not of MDPI and/or the editor(s). MDPI and/or the editor(s) disclaim responsibility for any injury to people or property resulting from any ideas, methods, instructions or products referred to in the content. |
© 2022 by the authors. Licensee MDPI, Basel, Switzerland. This article is an open access article distributed under the terms and conditions of the Creative Commons Attribution (CC BY) license (https://creativecommons.org/licenses/by/4.0/).
Share and Cite
Ogidan, O.K.; Aghaukwu, C.; Oluwapelumi, O.; Jeremiah, S.; Adokeme, E.; Longe, O.M. Development of a Personnel Management and Position and Energy Tracking System for Electric Vehicles. World Electr. Veh. J. 2023, 14, 5. https://doi.org/10.3390/wevj14010005
Ogidan OK, Aghaukwu C, Oluwapelumi O, Jeremiah S, Adokeme E, Longe OM. Development of a Personnel Management and Position and Energy Tracking System for Electric Vehicles. World Electric Vehicle Journal. 2023; 14(1):5. https://doi.org/10.3390/wevj14010005
Chicago/Turabian StyleOgidan, Olugbenga Kayode, Celestine Aghaukwu, Oluwagbotemi Oluwapelumi, Success Jeremiah, Edesemi Adokeme, and Omowunmi Mary Longe. 2023. "Development of a Personnel Management and Position and Energy Tracking System for Electric Vehicles" World Electric Vehicle Journal 14, no. 1: 5. https://doi.org/10.3390/wevj14010005
APA StyleOgidan, O. K., Aghaukwu, C., Oluwapelumi, O., Jeremiah, S., Adokeme, E., & Longe, O. M. (2023). Development of a Personnel Management and Position and Energy Tracking System for Electric Vehicles. World Electric Vehicle Journal, 14(1), 5. https://doi.org/10.3390/wevj14010005

