Cerebroprotective Effects of the TLR4-Binding DNA Aptamer ApTOLL in a Rat Model of Ischemic Stroke and Thrombectomy Recanalization
Abstract
1. Introduction
2. Materials and Methods
2.1. Animals
2.2. Ovariectomy
2.3. Ischemic Stroke: Transient Focal Cerebral Ischemia
2.4. Experimental Groups, Treatments and Exclusion Criteria
2.5. Assessment of Outcomes
2.6. Flow Cytometry in Peripheral Blood
2.7. Fluorescent Immunohistochemistry in the Brain
2.8. Statistical Analysis
3. Results
3.1. Cerebroprotective Effects of ApTOLL: Dose–Response and Therapeutic Time Window
3.2. Sex-Dependent Cerebroprotective Effects of ApTOLL
3.3. Cerebroprotective Effects of Clinical-Grade ApTOLL and the Small-Molecule-Specific TLR4 Inhibitor TAK-242
3.4. Effects of ApTOLL on Circulating Leukocyte Populations in Peripheral Blood
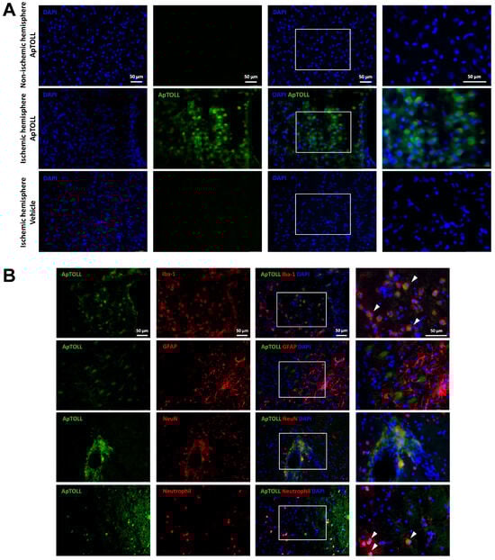
3.5. ApTOLL in the Brain: Cell Types
4. Discussion
5. Conclusions
Author Contributions
Funding
Institutional Review Board Statement
Informed Consent Statement
Data Availability Statement
Acknowledgments
Conflicts of Interest
References
- Saver, J.L.; Goyal, M.; Bonafe, A.; Diener, H.C.; Levy, E.I.; Pereira, V.M.; Albers, G.W.; Cognard, C.; Cohen, D.J.; Hacke, W.; et al. Stent-Retriever Thrombectomy after Intravenous t-PA vs. t-PA Alone in Stroke. N. Engl. J. Med. 2015, 372, 2285–2295. [Google Scholar] [CrossRef] [PubMed]
- Tymianski, M. Combining Neuroprotection with Endovascular Treatment of Acute Stroke: Is There Hope? Stroke 2017, 48, 1700–1705. [Google Scholar] [CrossRef] [PubMed]
- Fisher, M.; Savitz, S.I. Pharmacological Brain Cytoprotection in Acute Ischaemic Stroke—Renewed Hope in the Reperfusion Era. Nat. Rev. Neurol. 2022, 18, 193–202. [Google Scholar] [CrossRef] [PubMed]
- Fernández, G.; Moraga, A.; Cuartero, M.I.; García-Culebras, A.; Peña-Martínez, C.; Pradillo, J.M.; Hernández-Jiménez, M.; Sacristán, S.; Ayuso, M.I.; Gonzalo-Gobernado, R.; et al. TLR4-Binding DNA Aptamers Show a Protective Effect against Acute Stroke in Animal Models. Mol. Ther. 2018, 26, 2047–2059. [Google Scholar] [CrossRef]
- Tang, S.-C.; Arumugam, T.V.; Xu, X.; Cheng, A.; Mughal, M.R.; Gyu Jo, D.; Lathia, J.D.; Siler, D.A.; Chigurupati, S.; Ouyang, X.; et al. Pivotal Role for Neuronal Toll-like Receptors in Ischemic Brain Injury and Functional Deficits. Proc. Nat. Acad. Sci. USA 2007, 104, 13798–13803. [Google Scholar] [CrossRef]
- Cao, C.X.; Yang, Q.W.; Lv, F.L.; Cui, J.; Fu, H.B.; Wang, J.Z. Reduced Cerebral Ischemia-Reperfusion Injury in Toll-like Receptor 4 Deficient Mice. Biochem. Biophys. Res. Commun. 2007, 353, 509–514. [Google Scholar] [CrossRef]
- Caso, J.R.; Pradillo, J.M.; Hurtado, O.; Leza, J.C.; Moro, M.A.; Lizasoain, I. Toll-like Receptor 4 Is Involved in Subacute Stress-Induced Neuroinflammation and in the Worsening of Experimental Stroke. Stroke 2008, 39, 1314–1320. [Google Scholar] [CrossRef]
- Caso, J.R.; Pradillo, J.M.; Hurtado, O.; Lorenzo, P.; Moro, M.A.; Lizasoain, I. Toll-like Receptor 4 Is Involved in Brain Damage and Inflammation after Experimental Stroke. Circulation 2007, 115, 1599–1608. [Google Scholar] [CrossRef]
- Ramirez-Carracedo, R.; Tesoro, L.; Hernandez, I.; Diez-Mata, J.; Piñeiro, D.; Hernandez-Jimenez, M.; Zamorano, J.L.; Zaragoza, C. Targeting TLR4 with ApTOLL Improves Heart Function in Response to Coronary Ischemia Reperfusion in Pigs Undergoing Acute Myocardial Infarction. Biomolecules 2020, 10, 1167. [Google Scholar] [CrossRef]
- Paz-García, M.; Povo-Retana, A.; Jaén, R.I.; Prieto, P.; Peraza, D.A.; Zaragoza, C.; Hernandez-Jimenez, M.; Pineiro, D.; Regadera, J.; García-Bermejo, M.L.; et al. Beneficial Effect of TLR4 Blockade by a Specific Aptamer Antagonist after Acute Myocardial Infarction. Biomed. Pharmacother. 2023, 158, 114214. [Google Scholar] [CrossRef]
- Hernández-Jiménez, M.; Martín-Vílchez, S.; Ochoa, D.; Mejía-Abril, G.; Román, M.; Camargo-Mamani, P.; Luquero-Bueno, S.; Jilma, B.; Moro, M.A.; Fernández, G.; et al. First-in-Human Phase I Clinical Trial of a TLR4-Binding DNA Aptamer, ApTOLL: Safety and Pharmacokinetics in Healthy Volunteers. Mol. Ther. Nucleic Acids 2022, 28, 124–135. [Google Scholar] [CrossRef]
- Hernández-Jiménez, M.; Abad-Santos, F.; Cotgreave, I.; Gallego, J.; Jilma, B.; Flores, A.; Jovin, T.G.; Vivancos, J.; Molina, C.A.; Montaner, J.; et al. APRIL: A Double-Blind, Placebo-Controlled, Randomized, Phase Ib/IIa Clinical Study of ApTOLL for the Treatment of Acute Ischemic Stroke. Front. Neurol. 2023, 14, 1127585. [Google Scholar] [CrossRef] [PubMed]
- Hernández-Jiménez, M.; Abad-Santos, F.; Cotgreave, I.; Gallego, J.; Jilma, B.; Flores, A.; Jovin, T.G.; Vivancos, J.; Hernández-Pérez, M.; Molina, C.A.; et al. Safety and Efficacy of ApTOLL in Patients with Ischemic Stroke Undergoing Endovascular Treatment. JAMA Neurol. 2023, 80, 779–788. [Google Scholar] [CrossRef]
- Lyden, P.; Buchan, A.; Boltze, J.; Fisher, M. Top Priorities for Cerebroprotective Studies-A Paradigm Shift: Report from STAIR XI. Stroke 2021, 52, 3063–3071. [Google Scholar] [CrossRef]
- Sutherland, B.A.; Neuhaus, A.A.; Couch, Y.; Balami, J.S.; DeLuca, G.C.; Hadley, G.; Harris, S.L.; Grey, A.N.; Buchan, A.M. The Transient Intraluminal Filament Middle Cerebral Artery Occlusion Model as a Model of Endovascular Thrombectomy in Stroke. J. Cereb. Blood Flow Metab. 2015, 36, 363–369. [Google Scholar] [CrossRef]
- Lapchak, P.A.; Zhang, J.H.; Noble-Haeusslein, L.J. RIGOR Guidelines: Escalating STAIR and STEPS for Effective Translational Research. Transl. Stroke Res. 2013, 4, 279–285. [Google Scholar] [CrossRef]
- Longa, E.Z.; Weinstein, P.R.; Carlson, S.; Cummins, R. Reversible Middle Cerebral Artery Occlusion without Craniectomy in Rats. Stroke 1989, 20, 84–91. [Google Scholar] [CrossRef] [PubMed]
- Burguete, M.C.; Torregrosa, G.; Pérez-Asensio, F.J.; Castelló-Ruiz, M.; Salom, J.B.; Gil, J.V.; Alborch, E. Dietary Phytoestrogens Improve Stroke Outcome after Transient Focal Cerebral Ischemia in Rats. Eur. J. Neurosci. 2006, 23, 703–710. [Google Scholar] [CrossRef] [PubMed]
- Ma, J.; Zhao, L.; Nowak, T.S. Selective, Reversible Occlusion of the Middle Cerebral Artery in Rats by an Intraluminal Approach. Optimized Filament Design and Methodology. J. Neurosci. Methods 2006, 156, 76–83. [Google Scholar] [CrossRef]
- Bederson, J.B.; Pitts, L.H.; Germano, S.M.; Nishimura, M.C.; Davis, R.L.; Bartkowski, H.M. Evaluation of 2, 3, 5-Triphenyltetrazolium Chloride as a Stain for Detection and Quantification of Experimental Cerebral Infarction in Rats. Stroke 1986, 17, 1304–1309. [Google Scholar] [CrossRef]
- García-Yébenes, I.; Sobrado, M.; Zarruk, J.G.; Castellanos, M.; De La Ossa, N.P.; Dávalos, A.; Serena, J.; Lizasoain, I.; Moro, M.A. A Mouse Model of Hemorrhagic Transformation by Delayed Tissue Plasminogen Activator Administration after in Situ Thromboembolic Stroke. Stroke 2011, 42, 196–203. [Google Scholar] [CrossRef] [PubMed]
- Calabrese, E.J.; Baldwin, L.A. U-Shaped Dose-Responses in Biology, Toxicology, and Public Health. Annu. Rev. Public Health 2001, 22, 15–33. [Google Scholar] [CrossRef] [PubMed]
- Davis, J.M.; Svendsgaard, D.J. U-Shaped Dose-Response Curves—Their Occurrence and Implications for Risk Assessment. J. Toxicol. Environ. Health 1990, 30, 71–83. [Google Scholar] [CrossRef] [PubMed]
- Gu, Y.; Zhou, C.; Piao, Z.; Yuan, H.; Jiang, H.; Wei, H.; Zhou, Y.; Nan, G.; Ji, X. Cerebral Edema after Ischemic Stroke: Pathophysiology and Underlying Mechanisms. Front. Neurosci. 2022, 16, 988283. [Google Scholar] [CrossRef] [PubMed]
- Lo, E.H.; Albers, G.W.; Dichgans, M.; Donnan, G.; Esposito, E.; Foster, R.; Howells, D.W.; Huang, Y.G.; Ji, X.; Klerman, E.B.; et al. Circadian Biology and Stroke. Stroke 2021, 52, 2180–2190. [Google Scholar] [CrossRef] [PubMed]
- Sengupta, P. The Laboratory Rat: Relating Its Age with Human’s. Int. J. Prev. Med. 2013, 4, 624–630. [Google Scholar] [PubMed]
- Agoston, D. V How to Translate Time? The Temporal Aspect of Human and Rodent Biology. Front. Neurol. 2017, 8, 92. [Google Scholar] [CrossRef] [PubMed]
- Dittrich, T.D.; Sporns, P.B.; Kriemler, L.F.; Rudin, S.; Nguyen, A.; Zietz, A.; Polymeris, A.A.; Tränka, C.; Thilemann, S.; Wagner, B.; et al. Mechanical Thrombectomy versus Best Medical Treatment in the Late Time Window in Non-DEFUSE-Non-DAWN Patients: A Multicenter Cohort Study. Stroke 2023, 54, 722–730. [Google Scholar] [CrossRef] [PubMed]
- Nogueira, R.G.; Jadhav, A.P.; Haussen, D.C.; Bonafe, A.; Budzik, R.F.; Bhuva, P.; Yavagal, D.R.; Ribo, M.; Cognard, C.; Hanel, R.A.; et al. Thrombectomy 6 to 24 Hours after Stroke with a Mismatch between Deficit and Infarct. N. Engl. J. Med. 2018, 378, 11–21. [Google Scholar] [CrossRef]
- Spronk, E.; Sykes, G.; Falcione, S.; Munsterman, D.; Joy, T.; Kamtchum-Tatuene, J.; Jickling, G.C. Hemorrhagic Transformation in Ischemic Stroke and the Role of Inflammation. Front. Neurol. 2021, 12, 661955. [Google Scholar] [CrossRef]
- Rexrode, K.M.; Madsen, T.E.; Yu, A.Y.X.; Carcel, C.; Lichtman, J.H.; Miller, E.C. The Impact of Sex and Gender on Stroke. Circ. Res. 2022, 130, 512–528. [Google Scholar] [CrossRef] [PubMed]
- Manwani, B.; McCullough, L.D. Sexual Dimorphism in Ischemic Stroke: Lessons from the Laboratory. Women’s Health 2011, 7, 319–339. [Google Scholar] [CrossRef] [PubMed]
- Carswell, H.V.; Dominiczak, A.F.; Macrae, I.M. Estrogen Status Affects Sensitivity to Focal Cerebral Ischemia in Stroke-Prone Spontaneously Hypertensive Rats. Am. J. Physiol. Heart Circ. Physiol. 2000, 278, H290–H294. [Google Scholar] [CrossRef] [PubMed]
- Zhang, L.; Wang, Y.; Xu, Y.; Lei, H.; Zhao, Y.; Li, H.; Lin, X.; Chen, G.; Tang, H. Metabonomic Analysis Reveals Efficient Ameliorating Effects of Acupoint Stimulations on the Menopause Caused Alterations in Mammalian Metabolism. Sci. Rep. 2014, 4, 3641. [Google Scholar] [CrossRef] [PubMed]
- Nequin, L.G.; Alvarez, J.; Schwartz, N.B. Measurement of Serum Steroid and Gonadotropin Levels and Uterine and Ovarian Variables throughout 4 Day and 5 Day Estrous Cycles in the Rat. Biol. Reprod. 1979, 20, 659–670. [Google Scholar] [CrossRef]
- Li, K.; Futrell, N.; Tovar, S.; Wang, L.C.; Wang, D.Z.; Schultz, L.R. Gender Influences the Magnitude of the Inflammatory Response within Embolic Cerebral Infarcts in Young Rats. Stroke 1996, 27, 498–503. [Google Scholar] [CrossRef] [PubMed]
- Lisabeth, L.; Bushnell, C. Stroke Risk in Women: The Role of Menopause and Hormone Therapy. Lancet Neurol. 2012, 11, 82–91. [Google Scholar] [CrossRef]
- Rice, T.W.; Wheeler, A.P.; Bernard, G.R.; Vincent, J.L.; Angus, D.C.; Aikawa, N.; Demeyer, I.; Sainati, S.; Amlot, N.; Cao, C.; et al. A Randomized, Double-Blind, Placebo-Controlled Trial of TAK-242 for the Treatment of Severe Sepsis. Crit. Care Med. 2010, 38, 1685–1694. [Google Scholar] [CrossRef]
- Li, C.; Che, L.H.; Ji, T.F.; Shi, L.; Yu, J.L. Effects of the TLR4 Signaling Pathway on Apoptosis of Neuronal Cells in Diabetes Mellitus Complicated with Cerebral Infarction in a Rat Model. Sci. Rep. 2017, 7, 43834. [Google Scholar] [CrossRef]
- Hua, F.; Tang, H.; Wang, J.; Prunty, M.C.; Hua, X.; Sayeed, I.; Stein, D.G. TAK-242, an Antagonist for Toll-like Receptor 4, Protects against Acute Cerebral Ischemia/Reperfusion Injury in Mice. J. Cereb. Blood Flow Metab. 2015, 35, 536–542. [Google Scholar] [CrossRef]
- Abdul, Y.; Abdelsaid, M.; Li, W.; Webb, R.C.; Sullivan, J.C.; Dong, G.; Ergul, A. Inhibition of Toll-like Receptor-4 (TLR-4) Improves Neurobehavioral Outcomes after Acute Ischemic Stroke in Diabetic Rats: Possible Role of Vascular Endothelial TLR-4. Mol. Neurobiol. 2019, 56, 1607–1617. [Google Scholar] [CrossRef] [PubMed]
- Camp, P.; James, H.; Werner, R. Acute Dimethyl Sulfoxide Therapy in Experimental Brain Edema: Part I. Effects on Intracranial Pressure, Blood Pressure, Central Venous Pressure, and Brain Water and Electrolyte Content. Neurosurgery 1981, 9, 28–33. [Google Scholar] [CrossRef] [PubMed]
- De La Torre, J.C.; Surgeon, J.W. Dexamethasone and DMSO in Experimental Transorbital Cerebral Infarction. Stroke 1976, 7, 577–583. [Google Scholar] [CrossRef] [PubMed]
- Nagel, S.; Genius, J.; Heiland, S.; Horstmann, S.; Gardner, H.; Wagner, S. Diphenyleneiodonium and Dimethylsulfoxide for Treatment of Reperfusion Injury in Cerebral Ischemia of the Rat. Brain Res. 2007, 1132, 210–217. [Google Scholar] [CrossRef] [PubMed]
- Bardutzky, J.; Meng, X.; Bouley, J.; Duong, T.Q.; Ratan, R.; Fisher, M. Effects of Intravenous Dimethyl Sulfoxide on Ischemia Evolution in a Rat Permanent Occlusion Model. J. Cereb. Blood Flow Metab. 2005, 25, 968–977. [Google Scholar] [CrossRef] [PubMed]
- Scheiermann, C.; Kunisaki, Y.; Frenette, P.S. Circadian Control of the Immune System. Nat. Rev. Immunol. 2013, 13, 190–198. [Google Scholar] [CrossRef] [PubMed]
- Olson, K.E.; Mosley, R.L.; Gendelman, H.E. The Potential for Treg-Enhancing Therapies in Nervous System Pathologies. Clin. Exp. Immunol. 2023, 211, 108–121. [Google Scholar] [CrossRef] [PubMed]
- Zhang, D.H.; Ren, J.X.; Luo, Y.; He, Q.Y.; Zhao, R.Y.; Chang, J.L.; Yang, Y.; Guo, Z.N. T Cell Response in Ischemic Stroke: From Mechanisms to Translational Insights. Front. Immunol. 2021, 12, 707972. [Google Scholar] [CrossRef] [PubMed]
- Seifert, H.A.; Vandenbark, A.A.; Offner, H. Regulatory B Cells in Experimental Stroke. Immunology 2018, 154, 169–177. [Google Scholar] [CrossRef]
- Yin, D.; Wang, C.; Qi, Y.; Wang, Y.C.; Hagemann, N.; Mohamud Yusuf, A.; Dzyubenko, E.; Kaltwasser, B.; Tertel, T.; Giebel, B.; et al. Neural Precursor Cell Delivery Induces Acute Post-Ischemic Cerebroprotection, but Fails to Promote Long-Term Stroke Recovery in Hyperlipidemic Mice Due to Mechanisms That Include pro-Inflammatory Responses Associated with Brain Hemorrhages. J. Neuroinflamm. 2023, 20, 210. [Google Scholar] [CrossRef]
- Gkantzios, A.; Tsiptsios, D.; Karatzetzou, S.; Kitmeridou, S.; Karapepera, V.; Giannakou, E.; Vlotinou, P.; Aggelousis, N.; Vadikolias, K. Stroke and Emerging Blood Biomarkers: A Clinical Prospective. Neurol. Int. 2022, 14, 784–803. [Google Scholar] [CrossRef]
- Planas, A.M. Role of Immune Cells Migrating to the Ischemic Brain. Stroke 2018, 49, 2261–2267. [Google Scholar] [CrossRef] [PubMed]
- Jiang, N.; Moyle, M.; Soule, H.R.; Rote, W.E.; Chopp, M. Neutrophil Inhibitory Factor Is Neuroprotective after Focal Ischemia in Rats. Ann. Neurol. 1995, 38, 935–942. [Google Scholar] [CrossRef] [PubMed]
- Gelderblom, M.; Leypoldt, F.; Steinbach, K.; Behrens, D.; Choe, C.U.; Siler, D.A.; Arumugam, T.V.; Orthey, E.; Gerloff, C.; Tolosa, E.; et al. Temporal and Spatial Dynamics of Cerebral Immune Cell Accumulation in Stroke. Stroke 2009, 40, 1849–1857. [Google Scholar] [CrossRef] [PubMed]
- Durán-Laforet, V.; Peña-Martínez, C.; García-Culebras, A.; Cuartero, M.I.; Lo, E.H.; Moro, M.Á.; Lizasoain, I. Role of TLR4 in Neutrophil Dynamics and Functions: Contribution to Stroke Pathophysiology. Front. Immunol. 2021, 12, 757872. [Google Scholar] [CrossRef]
- García-Culebras, A.; Durán-Laforet, V.; Peña-Martínez, C.; Moraga, A.; Ballesteros, I.; Cuartero, M.I.; de la Parra, J.; Palma-Tortosa, S.; Hidalgo, A.; Corbí, A.L.; et al. Role of TLR4 (Toll-like Receptor 4) in N1/N2 Neutrophil Programming after Stroke. Stroke 2019, 50, 2922–2932. [Google Scholar] [CrossRef]







Disclaimer/Publisher’s Note: The statements, opinions and data contained in all publications are solely those of the individual author(s) and contributor(s) and not of MDPI and/or the editor(s). MDPI and/or the editor(s) disclaim responsibility for any injury to people or property resulting from any ideas, methods, instructions or products referred to in the content. |
© 2024 by the authors. Licensee MDPI, Basel, Switzerland. This article is an open access article distributed under the terms and conditions of the Creative Commons Attribution (CC BY) license (https://creativecommons.org/licenses/by/4.0/).
Share and Cite
Aliena-Valero, A.; Hernández-Jiménez, M.; López-Morales, M.A.; Tamayo-Torres, E.; Castelló-Ruiz, M.; Piñeiro, D.; Ribó, M.; Salom, J.B. Cerebroprotective Effects of the TLR4-Binding DNA Aptamer ApTOLL in a Rat Model of Ischemic Stroke and Thrombectomy Recanalization. Pharmaceutics 2024, 16, 741. https://doi.org/10.3390/pharmaceutics16060741
Aliena-Valero A, Hernández-Jiménez M, López-Morales MA, Tamayo-Torres E, Castelló-Ruiz M, Piñeiro D, Ribó M, Salom JB. Cerebroprotective Effects of the TLR4-Binding DNA Aptamer ApTOLL in a Rat Model of Ischemic Stroke and Thrombectomy Recanalization. Pharmaceutics. 2024; 16(6):741. https://doi.org/10.3390/pharmaceutics16060741
Chicago/Turabian StyleAliena-Valero, Alicia, Macarena Hernández-Jiménez, Mikahela A. López-Morales, Eva Tamayo-Torres, María Castelló-Ruiz, David Piñeiro, Marc Ribó, and Juan B. Salom. 2024. "Cerebroprotective Effects of the TLR4-Binding DNA Aptamer ApTOLL in a Rat Model of Ischemic Stroke and Thrombectomy Recanalization" Pharmaceutics 16, no. 6: 741. https://doi.org/10.3390/pharmaceutics16060741
APA StyleAliena-Valero, A., Hernández-Jiménez, M., López-Morales, M. A., Tamayo-Torres, E., Castelló-Ruiz, M., Piñeiro, D., Ribó, M., & Salom, J. B. (2024). Cerebroprotective Effects of the TLR4-Binding DNA Aptamer ApTOLL in a Rat Model of Ischemic Stroke and Thrombectomy Recanalization. Pharmaceutics, 16(6), 741. https://doi.org/10.3390/pharmaceutics16060741

