Nanoemulsion Loaded with Clotrimazole Based on Rapeseed Oil for Potential Vaginal Application—Development, Initial Assessment, and Pilot Release Studies
Abstract
1. Introduction
2. Materials and Methods
2.1. Materials
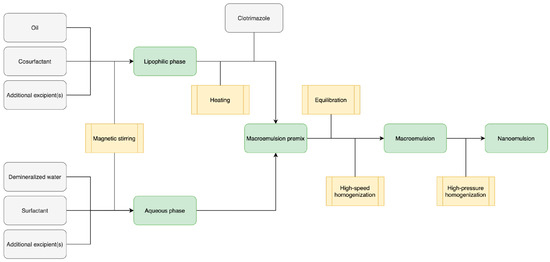
2.2. Selection of the Formulation and Manufacturing Methods
2.3. Qualification of the Formulations for Further Studies
2.4. Optimization of High-Pressure Homogenization Process
2.5. Manufacturing of Experimental S9:1, S8:2, and S7:3 Blank Formulations and Corresponding Batches with CLT for Further Assessment
2.6. Osmolality and pH-Level
2.7. DLS Droplet Size Determination and Zeta Potential Measurements
2.8. Stability Test
2.9. Sample Treatment in CLT Assay
2.10. HPLC Method for CLT Determination
2.11. The Pilot Study of the Changes in the Amount of Free CLT Released from Encapsulated Form—Stationary Method
2.12. The Pilot Study of the Changes in the Amount of Free CLT Released from Encapsulated Form—Dynamic Method with USP IV
2.13. Statistical Analysis
3. Results
3.1. Process of Developing the Formulation Composition, Manufacturing Method, and Selection of Obtained Nanoemulsions for Further Studies
3.2. Physico-Chemical Evaluation of the Batches
3.3. Results of the Stability Test
3.4. Pilot Study of the Changes in the Amount of Free CLT Released from Encapsulated Form—Stationary Method
3.5. Pilot Study of the Changes in the Amount of Free CLT Released from Encapsulated Form—USP IV Method
3.6. Comparison of Changes in Free API Concentration over Time with MIC
4. Discussion
5. Conclusions
6. Patents
Author Contributions
Funding
Institutional Review Board Statement
Informed Consent Statement
Data Availability Statement
Acknowledgments
Conflicts of Interest
References
- Frej-Mądrzak, M.; Golec, S.; Włodarczyk, K.; Choroszy-Król, I.; Nawrot, U. Susceptibility to Clotrimazole of Candida Spp. Isolated from the Genitourinary System—A Single Center Study. Pathogens 2021, 10, 1142. [Google Scholar] [CrossRef]
- Loveless, M.; Myint, O. Vulvovaginitis-Presentation of More Common Problems in Pediatric and Adolescent Gynecology. Best Pract. Res. Clin. Obstet. Gynaecol. 2018, 48, 14–27. [Google Scholar] [CrossRef]
- Mtibaa, L.; Fakhfakh, N.; Kallel, A.; Belhadj, S.; Belhaj Salah, N.; Bada, N.; Kallel, K. Les Candidoses Vulvovaginales: Étiologies, Symptômes et Facteurs de Risque. J. Mycol. Med. 2017, 27, 153–158. [Google Scholar] [CrossRef]
- Ishiwada, N.; Kitajima, H.; Morioka, I.; Takeuchi, N.; Endo, M.; Watanabe, A.; Kamei, K. Nationwide Survey of Neonatal Invasive Fungal Infection in Japan. Med. Mycol. 2018, 56, 679–686. [Google Scholar] [CrossRef]
- Lírio, J.; Giraldo, P.C.; Amaral, R.L.; Sarmento, A.C.A.; Costa, A.P.F.; Goncalves, A.K. Antifungal (Oral and Vaginal) Therapy for Recurrent Vulvovaginal Candidiasis: A Systematic Review Protocol. BMJ Open 2019, 9, e027489. [Google Scholar] [CrossRef]
- Kendirci, M.; Koç, A.N.; Kurtoglu, S.; Keskin, M.; Kuyucu, T. Vulvovaginal Candidiasis in Children and Adolescents with Type 1 Diabetes Mellitus. J. Pediatr. Endocrinol. Metab. 2004, 17, 1545–1549. [Google Scholar] [CrossRef]
- Denning, D.W.; Kneale, M.; Sobel, J.D.; Rautemaa-Richardson, R. Global Burden of Recurrent Vulvovaginal Candidiasis: A Systematic Review. Lancet Infect. Dis. 2018, 18, e339–e347. [Google Scholar] [CrossRef]
- Foxman, B.; Muraglia, R.; Dietz, J.P.; Sobel, J.D.; Wagner, J. Prevalence of Recurrent Vulvovaginal Candidiasis in 5 European Countries and the United States: Results from an Internet Panel Survey. J. Low. Genit. Tract Dis. 2013, 17, 340–345. [Google Scholar] [CrossRef]
- Cooke, G.; Watson, C.; Deckx, L.; Pirotta, M.; Smith, J.; van Driel, M.L. Treatment for Recurrent Vulvovaginal Candidiasis (Thrush). Cochrane Database Syst. Rev. 2022, 2022, CD009151. [Google Scholar] [CrossRef]
- Nyirjesy, P.; Brookhart, C.; Lazenby, G.; Schwebke, J.; Sobel, J.D. Vulvovaginal Candidiasis: A Review of the Evidence for the 2021 Centers for Disease Control and Prevention of Sexually Transmitted Infections Treatment Guidelines. Clin. Infect. Dis. 2022, 74, S162–S168. [Google Scholar] [CrossRef]
- Sobel, J.D.; Nyirjesy, P. Oteseconazole: An Advance in Treatment of Recurrent Vulvovaginal Candidiasis. Future Microbiol. 2021, 16, 1453–1461. [Google Scholar] [CrossRef]
- Bhesania, A.H.; Narayankhedkar, A. Vulvovaginal Candidosis. Int. J. Curr. Microbiol. Appl. Sci. 2017, 6, 240–250. [Google Scholar] [CrossRef]
- Barnes, K.N.; Yancey, A.M.; Forinash, A.B. Ibrexafungerp in the Treatment of Vulvovaginal Candidiasis. Ann. Pharmacother. 2023, 57, 99–106. [Google Scholar] [CrossRef]
- Borhade, V.; Pathak, S.; Sharma, S.; Patravale, V. Clotrimazole Nanoemulsion for Malaria Chemotherapy. Part I: Preformulation Studies, Formulation Design and Physicochemical Evaluation. Int. J. Pharm. 2012, 431, 138–148. [Google Scholar] [CrossRef]
- Balata, G.; Bakera, R.; Mahdi, M. Improvement of Solubility and Dissolution Properties of Clotrimazole by Solid Dispersions and Inclusion Complexes. Indian J. Pharm. Sci. 2011, 73, 517. [Google Scholar] [CrossRef]
- Bolla, P.K.; Meraz, C.A.; Rodriguez, V.A.; Deaguero, I.; Singh, M.; Yellepeddi, V.K.; Renukuntla, J. Clotrimazole Loaded Ufosomes for Topical Delivery: Formulation Development and In-Vitro Studies. Molecules 2019, 24, 3139. [Google Scholar] [CrossRef]
- Srikrishna, S.; Cardozo, L. The Vagina as a Route for Drug Delivery: A Review. Int. Urogynecol. J. 2013, 24, 537–543. [Google Scholar] [CrossRef]
- Das Neves, J.; Palmeira-de-Oliveira, R.; Palmeira-de-Oliveira, A.; Rodrigues, F.; Sarmento, B. Vaginal Mucosa and Drug Delivery. In Mucoadhesive Materials and Drug Delivery Systems; Khutoryanskiy, V.V., Ed.; John Wiley & Sons, Ltd: Chichester, UK, 2014; Volume 9781119941, pp. 99–132. ISBN 9781118794203. [Google Scholar]
- Katz, D.F.; Yuan, A.; Gao, Y. Vaginal Drug Distribution Modeling. Adv. Drug Deliv. Rev. 2015, 92, 2–13. [Google Scholar] [CrossRef]
- Smoleński, M.; Karolewicz, B.; Gołkowska, A.M.; Nartowski, K.P.; Małolepsza-Jarmołowska, K. Emulsion-Based Multicompartment Vaginal Drug Carriers: From Nanoemulsions to Nanoemulgels. Int. J. Mol. Sci. 2021, 22, 6455. [Google Scholar] [CrossRef]
- Campaña-Seoane, M.; Peleteiro, A.; Laguna, R.; Otero-Espinar, F.J. Bioadhesive Emulsions for Control Release of Progesterone Resistant to Vaginal Fluids Clearance. Int. J. Pharm. 2014, 477, 495–505. [Google Scholar] [CrossRef]
- Tedajo, G.M.; Bouttier, S.; Fourniat, J.; Grossiord, J.L.; Marty, J.P.; Seiller, M. Release of Antiseptics from the Aqueous Compartments of a w/o/w Multiple Emulsion. Int. J. Pharm. 2005, 288, 63–72. [Google Scholar] [CrossRef]
- Soriano-Ruiz, J.L.; Calpena-Capmany, A.C.; Cañadas-Enrich, C.; de Febrer, N.B.; Suñer-Carbó, J.; Souto, E.B.; Clares-Naveros, B. Biopharmaceutical Profile of a Clotrimazole Nanoemulsion: Evaluation on Skin and Mucosae as Anticandidal Agent. Int. J. Pharm. 2019, 554, 105–115. [Google Scholar] [CrossRef]
- Campaña-Seoane, M.; Pérez-Gago, A.; Vázquez, G.; Conde, N.; González, P.; Martinez, A.; Martínez, X.; García Varela, L.; Herranz, M.; Aguiar, P.; et al. Vaginal Residence and Pharmacokinetic Preclinical Study of Topical Vaginal Mucoadhesive W/S Emulsions Containing Ciprofloxacin. Int. J. Pharm. 2019, 554, 276–283. [Google Scholar] [CrossRef]
- Bachhav, Y.G.; Patravale, V.B. Microemulsion Based Vaginal Gel of Fluconazole: Formulation, In Vitro and In Vivo Evaluation. Int. J. Pharm. 2009, 365, 175–179. [Google Scholar] [CrossRef]
- Khattab, A.; Ismail, S. Formulation and Evaluation of Oxiconazole Nitrate Mucoadhesive Nanoemulsion Based Gel for Treatment of Fungal Vaginal Infection. Int. J. Pharm. Pharm. Sci. 2016, 8, 33–40. [Google Scholar]
- Bachhav, Y.G.; Patravale, V.B. Microemulsion-Based Vaginal Gel of Clotrimazole: Formulation, In Vitro Evaluation, and Stability Studies. AAPS PharmSciTech 2009, 10, 476–481. [Google Scholar] [CrossRef]
- Soriano-Ruiz, J.L.; Suñer-Carbó, J.; Calpena-Campmany, A.C.; Bozal-de Febrer, N.; Halbaut-Bellowa, L.; Boix-Montañés, A.; Souto, E.B.; Clares-Naveros, B. Clotrimazole Multiple W/O/W Emulsion as Anticandidal Agent: Characterization and Evaluation on Skin and Mucosae. Colloids Surf. B Biointerfaces 2019, 175, 166–174. [Google Scholar] [CrossRef]
- Vaginal preparations. In European Pharmacopea, 11th ed.; EDQM Council of Europe: Strasbourg, France, 2023; Volume 1, pp. 1006–1008, Ph. Eur. 10.0, 1164 (01/2008).
- Parveen, R.; Baboota, S.; Ali, J.; Ahuja, A.; Vasudev, S.S.; Ahmad, S. Oil Based Nanocarrier for Improved Oral Delivery of Silymarin: In Vitro and In Vivo Studies. Int. J. Pharm. 2011, 413, 245–253. [Google Scholar] [CrossRef]
- Sampathi, S.; Mankala, S.K.; Wankar, J.; Dodoala, S. Nanoemulsion Based Hydrogels of Itraconazole for Transdermal Drug Delivery. J. Sci. Ind. Res. 2015, 74, 88–92. [Google Scholar]
- Ferreira, L.M.; Sari, M.H.M.; Cervi, V.F.; Gehrcke, M.; Barbieri, A.V.; Zborowski, V.A.; Beck, R.C.R.; Nogueira, C.W.; Cruz, L. Pomegranate Seed Oil Nanoemulsions Improve the Photostability and in Vivo Antinociceptive Effect of a Non-Steroidal Anti-Inflammatory Drug. Colloids Surf. B Biointerfaces 2016, 144, 214–221. [Google Scholar] [CrossRef]
- Ahmad, J.; Mir, S.R.; Kohli, K.; Chuttani, K.; Mishra, A.K.; Panda, A.K.; Amin, S. Solid-Nanoemulsion Preconcentrate for Oral Delivery of Paclitaxel: Formulation Design, Biodistribution, and γ Scintigraphy Imaging. Biomed. Res. Int. 2014, 2014, 984756. [Google Scholar] [CrossRef]
- Mahamat Nor, S.B.; Woi, P.M.; Ng, S.H. Characterisation of Ionic Liquids Nanoemulsion Loaded with Piroxicam for Drug Delivery System. J. Mol. Liq. 2017, 234, 30–39. [Google Scholar] [CrossRef]
- Sessa, M.; Balestrieri, M.L.; Ferrari, G.; Servillo, L.; Castaldo, D.; D’Onofrio, N.; Donsì, F.; Tsao, R. Bioavailability of Encapsulated Resveratrol into Nanoemulsion-Based Delivery Systems. Food Chem. 2014, 147, 42–50. [Google Scholar] [CrossRef]
- Kaur, A.; Saxena, Y.; Bansal, R.; Gupta, S.; Tyagi, A.; Sharma, R.K.; Ali, J.; Panda, A.K.; Gabrani, R.; Dang, S. Intravaginal Delivery of Polyphenon 60 and Curcumin Nanoemulsion Gel. AAPS PharmSciTech 2017, 18, 2188–2202. [Google Scholar] [CrossRef]
- Song, R.; Yan, F.; Cheng, M.; Dong, F.; Lin, Y.; Wang, Y.; Song, B. Ultrasound-Assisted Preparation of Exopolysaccharide/Nystatin Nanoemulsion for Treatment of Vulvovaginal Candidiasis. Int. J. Nanomed. 2020, 15, 2027–2044. [Google Scholar] [CrossRef]
- Atinderpal, K.; Kapoor, N.; Gupta, S.; Tyag, A.; Sharma, R.K.; Ali, J.; Gabrani, R.; Dang, S. Development and Characterization of Green Tea Catechins and Ciprofloxacin-Loaded Nanoemulsion for Intravaginal Delivery to Treat Urinary Tract Infection. Indian J. Pharm. Sci. 2018, 80, 442–452. [Google Scholar] [CrossRef]
- Özer, Ö.; Özyazici, M.; Tedajo, M.; Taner, M.S.; Köseoglu, K. W/O/W Multiple Emulsions Containing Nitroimidazole Derivates for Vaginal Delivery. Drug Deliv. 2007, 14, 139–145. [Google Scholar] [CrossRef]
- Małolepsza-Jarmołowska, K.; Smoleński, M. Pharmaceutical Composition in the Form of Vegetable Oil-Based Nanoemulsion, Multiphase Composition and Method of Preparation of These Compositions 2022, PCT/PL2022/000039. Available online: https://patentscope.wipo.int/search/en/detail.jsf?docId=WO2023287309 (accessed on 4 May 2023).
- Dos Santos, M.K.; Kreutz, T.; Danielli, L.J.; De Marchi, J.G.B.; Pippi, B.; Koester, L.S.; Fuentefria, A.M.; Limberger, R.P. A Chitosan Hydrogel-Thickened Nanoemulsion Containing Pelargonium Graveolens Essential Oil for Treatment of Vaginal Candidiasis. J. Drug Deliv. Sci. Technol. 2020, 56, 101527. [Google Scholar] [CrossRef]
- Kaur, A.; Gupta, S.; Tyagi, A.; Sharma, R.K.; Ali, J.; Gabrani, R.; Dang, S. Development of Nanoemulsion Based Gel Loaded with Phytoconstituents for the Treatment of Urinary Tract Infection and in Vivo Biodistribution Studies. Adv. Pharm. Bull. 2017, 7, 611–619. [Google Scholar] [CrossRef]
- Mirza, M.A.; Ahmad, S.; Mallick, M.N.; Manzoor, N.; Talegaonkar, S.; Iqbal, Z. Development of a Novel Synergistic Thermosensitive Gel for Vaginal Candidiasis: An In Vitro, In Vivo Evaluation. Colloids Surf. B Biointerfaces 2013, 103, 275–282. [Google Scholar] [CrossRef]
- Skowron, M.; Zalejska-Fiolka, J.; Błaszczyk, U.; Birkner, E. Pro-Health Properties of Rapeseed and Olive Oil. Postepy Hig. Med. Dosw. 2018, 72, 1104–1113. [Google Scholar] [CrossRef]
- Paik, B.; Tong, L. Topical Omega-3 Fatty Acids Eyedrops in the Treatment of Dry Eye and Ocular Surface Disease: A Systematic Review. Int. J. Mol. Sci. 2022, 23, 13156. [Google Scholar] [CrossRef]
- Ishak, W.M.W.; Katas, H.; Yuen, N.P.; Abdullah, M.A.; Zulfakar, M.H. Topical Application of Omega-3-, Omega-6-, and Omega-9-Rich Oil Emulsions for Cutaneous Wound Healing in Rats. Drug Deliv. Transl. Res. 2019, 9, 418–433. [Google Scholar] [CrossRef]
- Fu, Y. Marine N-3 Polyunsaturated Fatty Acids and Inflammatory Diseases. Adv. Diet. Lipids Human. Health 2022, 56, 225–242. [Google Scholar] [CrossRef]
- McClements, D.J. Nanoemulsions versus Microemulsions: Terminology, Differences, and Similarities. Soft Matter 2012, 8, 1719–1729. [Google Scholar] [CrossRef]
- Bhattacharjee, S. DLS and Zeta Potential-What They Are and What They Are Not? J. Control. Release 2016, 235, 337–351. [Google Scholar] [CrossRef]
- Valea, F.A. Reproductive Anatomy Gross and Microscopic, Clinical Correlations. In Comprehensive Gynecology; Lobo, R.A., Gershenson, D.M., Lentz, G.M., Valea, F.A., Eds.; Elsevier: Philadelphia, PA, USA, 2017; pp. 48–77. ISBN 978-0-323-32287-4. [Google Scholar]
- WHO; UNFPA; FHI. Advisory Note Use and Procurement of Additional Lubricants for Male and Female Condoms: WHO/UNFPA/FHI360 Advisory Note; World Health Organization: Geneva, Switzerland, 2011. [Google Scholar]
- Lai, S.K.; O’Hanlon, D.E.; Harrold, S.; Man, S.T.; Wang, Y.-Y.; Cone, R.; Hanes, J. Rapid Transport of Large Polymeric Nanoparticles in Fresh Undiluted Human Mucus. Proc. Natl. Acad. Sci. USA 2007, 104, 1482–1487. [Google Scholar] [CrossRef]
- Wik, J.; Bansal, K.K.; Assmuth, T.; Rosling, A.; Rosenholm, J.M. Facile Methodology of Nanoemulsion Preparation Using Oily Polymer for the Delivery of Poorly Soluble Drugs. Drug Deliv. Transl. Res. 2020, 10, 1228–1240. [Google Scholar] [CrossRef]
- Solans, C.; Izquierdo, P.; Nolla, J.; Azemar, N.; Garcia-Celma, M.J. Nano-Emulsions. Curr. Opin. Colloid. Interface Sci. 2005, 10, 102–110. [Google Scholar] [CrossRef]
- Gupta, A.; Eral, H.B.; Hatton, T.A.; Doyle, P.S. Nanoemulsions: Formation, Properties and Applications. Soft Matter 2016, 12, 2826–2841. [Google Scholar] [CrossRef]
- Anton, N.; Vandamme, T.F. Nano-Emulsions and Micro-Emulsions: Clarifications of the Critical Differences. Pharm. Res. 2011, 28, 978–985. [Google Scholar] [CrossRef]
- Najlah, M.; Suliman, A.S.; Tolaymat, I.; Kurusamy, S.; Kannappan, V.; Elhissi, A.M.A.; Wang, W. Development of Injectable PEGylated Liposome Encapsulating Disulfiram for Colorectal Cancer Treatment. Pharmaceutics 2019, 11, 610. [Google Scholar] [CrossRef]
- Mitri, K.; Shegokar, R.; Gohla, S.; Anselmi, C.; Müller, R.H. Lipid Nanocarriers for Dermal Delivery of Lutein: Preparation, Characterization, Stability and Performance. Int. J. Pharm. 2011, 414, 267–275. [Google Scholar] [CrossRef]
- Mehnert, W. Solid Lipid Nanoparticles Production, Characterization and Applications. Adv. Drug Deliv. Rev. 2001, 47, 165–196. [Google Scholar] [CrossRef]
- Danaei, M.; Dehghankhold, M.; Ataei, S.; Hasanzadeh Davarani, F.; Javanmard, R.; Dokhani, A.; Khorasani, S.; Mozafari, M.R. Impact of Particle Size and Polydispersity Index on the Clinical Applications of Lipidic Nanocarrier Systems. Pharmaceutics 2018, 10, 57. [Google Scholar] [CrossRef]
- Zeng, L.; Xin, X.; Zhang, Y. Development and Characterization of Promising Cremophor EL-Stabilized o/w Nanoemulsions Containing Short-Chain Alcohols as a Cosurfactant. RSC Adv. 2017, 7, 19815–19827. [Google Scholar] [CrossRef]
- Lacey, C.J.; Woodhall, S.; Qi, Z.; Sawant, S.; Cowen, M.; McCormack, S.; Jiang, S. Unacceptable Side-Effects Associated with a Hyperosmolar Vaginal Microbicide in a Phase 1 Trial. Int. J. STD AIDS 2010, 21, 714–717. [Google Scholar] [CrossRef]
- Zhao, M.; Thuret, G.; Piselli, S.; Pipparelli, A.; Acquart, S.; Peoc’h, M.; Dumollard, J.-M.; Gain, P. Use of Poloxamers for Deswelling of Organ-Cultured Corneas. Investig. Opthalmology Vis. Sci. 2008, 49, 550. [Google Scholar] [CrossRef]
- Pham Le Khanh, H.; Nemes, D.; Rusznyák, Á.; Ujhelyi, Z.; Fehér, P.; Fenyvesi, F.; Váradi, J.; Vecsernyés, M.; Bácskay, I. Comparative Investigation of Cellular Effects of Polyethylene Glycol (PEG) Derivatives. Polymers 2022, 14, 279. [Google Scholar] [CrossRef]
- Camargo, D.A.; Carreras, M.R.; Montoya, E.G.; Lozano, P.P.; Ramon, J.; Grau, T.; Maria, J.; Negre, S. Osmolality Predictive Models of Different Polymers as Tools in Parenteral and Ophthalmic Formulation Development. Int. J. Pharm. 2018, 543, 190–200. [Google Scholar] [CrossRef]
- Tian, X.; Wang, Y.; Chu, J.; Zhuang, Y.; Zhang, S. L-Lactic Acid Production Benefits from Reduction of Environmental Osmotic Stress through Neutralizing Agent Combination. Bioprocess Biosyst. Eng. 2014, 37, 1917–1923. [Google Scholar] [CrossRef]
- Vieira, O.V.; Hartmann, D.O.; Cardoso, C.M.P.; Oberdoerfer, D.; Baptista, M.; Santos, M.A.S.; Almeida, L.; Ramalho-Santos, J.; Vaz, W.L.C. Surfactants as Microbicides and Contraceptive Agents: A Systematic In Vitro Study. PLoS ONE 2008, 3, e2913. [Google Scholar] [CrossRef]
- Zhang, S.; Zhang, Y.; Wang, Z.; Guo, T.; Hou, X.; He, Z.; He, Z.; Shen, L.; Feng, N. Temperature-Sensitive Gel-Loaded Composite Nanomedicines for the Treatment of Cervical Cancer by Vaginal Delivery. Int. J. Pharm. 2020, 586, 119616. [Google Scholar] [CrossRef]
- Minamisakamoto, T.; Nishiguchi, S.; Hashimoto, K.; Ogawara, K.I.; Maruyama, M.; Higaki, K. Sequential Administration of PEG-Span 80 Niosome Enhances Anti-Tumor Effect of Doxorubicin-Containing PEG Liposome. Eur. J. Pharm. Biopharm. 2021, 169, 20–28. [Google Scholar] [CrossRef]
- Sanfeld, A.; Steinchen, A. Emulsions Stability, from Dilute to Dense Emulsions-Role of Drops Deformation. Adv. Colloid Interface Sci. 2008, 140, 1–65. [Google Scholar] [CrossRef]
- Mirani, A.; Kundaikar, H.; Velhal, S.; Patel, V.; Bandivdekar, A.; Degani, M.; Patravale, V. Tetrahydrocurcumin-Loaded Vaginal Nanomicrobicide for Prophylaxis of HIV/AIDS: In Silico Study, Formulation Development, and in Vitro Evaluation. Drug Deliv. Transl. Res. 2019, 9, 828–847. [Google Scholar] [CrossRef]
- Robbes, A.S.; Cousin, F.; Mériguet, G. Osmotic Stress on Concentrated Colloidal Suspensions: A Path towards Equilibrium? Braz. J. Phys. 2008, 39, 156–162. [Google Scholar] [CrossRef]
- Briones, E.; Colino, C.I.; Lanao, J.M. Study of the Factors Influencing the Encapsulation of Zidovudine in Rat Erythrocytes. Int. J. Pharm. 2010, 401, 41–46. [Google Scholar] [CrossRef]
- Liao, J.; Pham, K.A.; Breedveld, V. Dewatering Cellulose Nanomaterial Suspensions and Preparing Concentrated Polymer Composite Gels via Reverse Dialysis. ACS Sustain. Chem. Eng. 2021, 9, 9671–9679. [Google Scholar] [CrossRef]
- Arany, P.; Papp, I.; Zichar, M.; Regdon, G.; Béres, M.; Szalóki, M.; Kovács, R.; Fehér, P.; Ujhelyi, Z.; Vecsernyés, M.; et al. Manufacturing and Examination of Vaginal Drug Delivery System by Fdm 3d Printing. Pharmaceutics 2021, 13, 1714. [Google Scholar] [CrossRef]
- Tietz, K.; Klein, S. In Vitro Methods for Evaluating Drug Release of Vaginal Ring Formulations—A Critical Review. Pharmaceutics 2019, 11, 538. [Google Scholar] [CrossRef]
- Tietz, K.; Klein, S. Simulated Genital Tract Fluids and Their Applicability in Drug Release/Dissolution Testing of Vaginal Dosage Forms. Dissolut Technol. 2018, 25, 40–51. [Google Scholar] [CrossRef]








| Solubility Range | <1 mg/g | 1–10 mg/g | 10–60 mg/g | >60 mg/g |
|---|---|---|---|---|
| Components | 10% Pluronic F-68, 10% Pluronic F-127 | Rapeseed oil | Tween 80 | PEG 200, Propylene glycol Span 80 |
| Number | Oil (% w/w) | Surfactant(s) (% w/w) | Additional Excipient(s) | Manufacturing Method(s) | Selection or Rejection a | |||
|---|---|---|---|---|---|---|---|---|
| Rapeseed | Pluronic F-127 | Tween 80 | Span 80 | PEG 200 | Propylene Glycol | |||
| 1 | 40.0 | 10.0 | - | - | - | - | HPH 400 | Rejected, Criteria 1 |
| 2 | 40.0 | 10.0 | - | - | - | - | HPH 800 | Rejected, Criteria 1 |
| 3 | 40.0 | 10.0 | - | - | - | - | HPH 1200 | Rejected, Criteria 1 |
| 4 | 30.0 | 10.0 | - | - | - | - | HPH 800 | Rejected, Criteria 1 |
| 5 | 30.0 | 10.0 | - | - | - | - | HPH 1200 | Rejected, Criteria 1 |
| Number | Oil (% w/w) | Surfactant(s) (% w/w) | Additional Excipient(s) | Manufacturing Method(s) | Selection or Rejection a | |||
|---|---|---|---|---|---|---|---|---|
| Rapeseed | Pluronic F-127 | Tween 80 | Span 80 | PEG 200 | Propylene Glycol | |||
| 6 | 10.0 | - | 10.0 | - | - | - | IM + HSH | Rejected, Criteria 1 |
| 7 | 10.0 | 10.0 | - | - | - | - | IM + HSH | Rejected, Criteria 1 |
| Number | Oil (% w/w) | Surfactant(s) (% w/w) | Additional Excipient(s) | Manufacturing Method(s) | Selection or Rejection a | |||
|---|---|---|---|---|---|---|---|---|
| Rapeseed | Pluronic F-127 | Tween 80 | Span 80 | PEG 200 | Propylene Glycol | |||
| 8 | 40.0 | 10.0 | - | - | 20.0 | - | HSH + HPH 800 | Rejected, Criteria 1 |
| 9 | 40.0 | 20.0 | - | - | 10.0 | - | HSH + HPH 800 | Rejected, Criteria 1 |
| Number | Oil (% w/w) | Surfactant(s) (% w/w) | Additional Excipient(s) | Manufacturing Method(s) | Selection or Rejection a | |||
|---|---|---|---|---|---|---|---|---|
| Rapeseed | Pluronic F-127 | Tween 80 | Span 80 | PEG 200 | Propylene Glycol | |||
| 10 | 40.0 | 10.0 | 10.0 | - | - | - | HPH 400 | Rejected, Criteria 1 |
| 11 | 30.0 | 5.0 | 5.0 | - | - | - | HPH 800 | Rejected, Criteria 1 |
| Number | Oil (% w/w) | Surfactant(s) (% w/w) | Additional Excipient(s) | Manufacturing Method(s) | Selection or Rejection a | |||
|---|---|---|---|---|---|---|---|---|
| Rapeseed | Pluronic F-127 | Tween 80 | Span 80 | PEG 200 | Propylene Glycol | |||
| 12 | 20.0 | 4.5 | - | 4.5 | 0.5 | - | HSH + HPH 800 | Rejected, Criteria 1 |
| 13 | 40.0 | 5.0 | - | 5.0 | - | 0.5 | HSH + HPH 800 | Rejected, Criteria 1 |
| 14 | 20.0 | 4.5 | - | 4.5 | - | - | HSH + HPH 800 | Rejected, Criteria 1 |
| Number | Oil (% w/w) | Surfactant(s) (% w/w) | Additional Excipient(s) | Manufacturing Method(s) | Selection or Rejection a | |||
|---|---|---|---|---|---|---|---|---|
| Rapeseed | Pluronic F-127 | Tween 80 | Span 80 | PEG 200 | Propylene Glycol | |||
| 15 | 40.0 | 18.0 | - | 2.0 | 6.6 | - | HSH + HPH 800 | Rejected, Criteria 1 |
| 16 | 30.0 | 18.0 | - | 2.0 | 6.6 | - | HSH + HPH 800 | Rejected, Criteria 2 |
| Number | Oil (% w/w) | Surfactant(s) (% w/w) | Additional Excipient(s) | Manufacturing Method(s) | Selection or Rejection a | |||
|---|---|---|---|---|---|---|---|---|
| Rapeseed | Pluronic F-127 | Tween 80 | Span 80 | PEG 200 | Propylene Glycol | |||
| 17 | 20.0 | 18.0 | - | 2.0 | 6.6 | - | HSH + HPH 800 | Rejected, gelling |
| 18 | 20.0 | 16.0 | - | 4.0 | 6.6 | - | HSH + HPH 800 | Rejected, gelling |
| 19 | 20.0 | 14.0 | - | 6.0 | 6.6 | - | HSH + HPH 800 | Rejected, gelling |
| Number | Oil (% w/w) | Surfactant(s) (% w/w) | Additional Excipient(s) | Manufacturing Method(s) | Selection or Rejection | |||
|---|---|---|---|---|---|---|---|---|
| Rapeseed | Pluronic F-68 | Tween 80 | Span 80 | PEG 200 | Propylene Glycol | |||
| 20 | 20.0 | 18.0 | - | 2.0 | 6.6 | - | HSH + HPH 800 | Selected |
| 21 | 20.0 | 16.0 | - | 4.0 | 6.6 | - | HSH + HPH 800 | Selected |
| 22 | 20.0 | 14.0 | - | 6.0 | 6.6 | - | HSH + HPH 800 | Selected |
| Ingredients [% w/w] | Batch | ||
|---|---|---|---|
| S9:1 | S8:2 | S7:3 | |
| Rapeseed oil | 20.0 | 20.0 | 20.0 |
| Demineralized water | 52.8 | 52.8 | 52.8 |
| 88.9% Lactic acid | 0.6 | 0.6 | 0.6 |
| Pluronic F-68 | 18.0 | 16.0 | 14.0 |
| Span 80 | 2.0 | 4.0 | 6.0 |
| PEG 200 | 6.6 | 6.6 | 6.6 |
| Ingredients [% w/w] | Batch | ||
|---|---|---|---|
| S9:1-CLT | S8:2-CLT | S7:3-CLT | |
| Rapeseed oil | 20.0 | 20.0 | 20.0 |
| Clotrimazole | 1.0 | 1.0 | 1.0 |
| Demineralized water | 51.8 | 51.8 | 51.8 |
| 88.9% Lactic acid | 0.6 | 0.6 | 0.6 |
| Pluronic F-68 | 18.0 | 16.0 | 14.0 |
| Span 80 | 2.0 | 4.0 | 6.0 |
| PEG 200 | 6.6 | 6.6 | 6.6 |
| Pressure Level [bar] | Efficiency of CLT Loading [%] |
|---|---|
| 1300 ± 100 | 97 ± 2 |
| 1500 ± 100 | 53 ± 2 |
| 1700 ± 100 | 47 ± 4 |
| Batch | Z-Average [nm] | PDI | ζ-Potential [mV] | Osmolality [mOsm/kg] | pH |
|---|---|---|---|---|---|
| S9:1 | 67.39 ± 0.32 | 0.130 ± 0.007 | −4.63 ± 0.34 | – | 3.61 |
| S9:1-CLT | 52.16 ± 0.30 | 0.145 ± 0.010 | 22.00 ± 1.86 | 871 ± 25 | 4.18 |
| S8:2 | 58.13 ± 0.34 | 0.147 ± 0.008 | 16.50 ± 0.25 | – | 3.55 |
| S8:2-CLT | 55.49 ± 0.44 | 0.159 ± 0.009 | 19.70 ± 1.50 | 852 ± 17 | 4.06 |
| S7:3 | 64.01 ± 0.11 | 0.089 ± 0.012 | −2.50 ± 0.15 | – | 3.49 |
| S7:3-CLT | 56.11 ± 0.27 | 0.132 ± 0.005 | 22.90 ± 0.27 | 758 ± 5 | 4.01 |
| Batch | Time [Weeks] | Z-Average [nm] | PDI | ζ-Potential [mV] | pH |
|---|---|---|---|---|---|
| S9:1-CLT | 0 | 52.16 ± 0.30 | 0.145 ± 0.010 | 22.00 ± 1.86 | 4.18 |
| 4 | 52.80 ± 0.06 | 0.141 ± 0.008 | 17.40 ± 0.10 | 4.17 | |
| 28 | 53.22 ± 0.17 | 0.143 ± 0.014 | 21.60 ± 1.49 | 4.13 | |
| S8:2-CLT | 0 | 55.49 ± 0.44 | 0.159 ± 0.009 | 19.70 ± 1.50 | 4.06 |
| 4 | 54.62 ± 0.27 | 0.140 ± 0.010 | 18.40 ± 0.79 | 4.06 | |
| 28 | 55.61 ± 0.15 | 0.131 ± 0.006 | 24.20 ± 0.97 | 4.07 | |
| S7:3-CLT | 0 | 56.11 ± 0.27 | 0.132 ± 0.005 | 22.90 ± 0.27 | 4.01 |
| 4 | 56.20 ± 0.20 | 0.119 ± 0.004 | 22.20 ± 0.81 | 4.02 | |
| 28 | 56.77 ± 0.31 | 0.116 ± 0.006 | 23.50 ± 2.46 | 3.93 |
Disclaimer/Publisher’s Note: The statements, opinions and data contained in all publications are solely those of the individual author(s) and contributor(s) and not of MDPI and/or the editor(s). MDPI and/or the editor(s) disclaim responsibility for any injury to people or property resulting from any ideas, methods, instructions or products referred to in the content. |
© 2023 by the authors. Licensee MDPI, Basel, Switzerland. This article is an open access article distributed under the terms and conditions of the Creative Commons Attribution (CC BY) license (https://creativecommons.org/licenses/by/4.0/).
Share and Cite
Smoleński, M.; Muschert, S.; Haznar-Garbacz, D.; Małolepsza-Jarmołowska, K. Nanoemulsion Loaded with Clotrimazole Based on Rapeseed Oil for Potential Vaginal Application—Development, Initial Assessment, and Pilot Release Studies. Pharmaceutics 2023, 15, 1437. https://doi.org/10.3390/pharmaceutics15051437
Smoleński M, Muschert S, Haznar-Garbacz D, Małolepsza-Jarmołowska K. Nanoemulsion Loaded with Clotrimazole Based on Rapeseed Oil for Potential Vaginal Application—Development, Initial Assessment, and Pilot Release Studies. Pharmaceutics. 2023; 15(5):1437. https://doi.org/10.3390/pharmaceutics15051437
Chicago/Turabian StyleSmoleński, Michał, Susanne Muschert, Dorota Haznar-Garbacz, and Katarzyna Małolepsza-Jarmołowska. 2023. "Nanoemulsion Loaded with Clotrimazole Based on Rapeseed Oil for Potential Vaginal Application—Development, Initial Assessment, and Pilot Release Studies" Pharmaceutics 15, no. 5: 1437. https://doi.org/10.3390/pharmaceutics15051437
APA StyleSmoleński, M., Muschert, S., Haznar-Garbacz, D., & Małolepsza-Jarmołowska, K. (2023). Nanoemulsion Loaded with Clotrimazole Based on Rapeseed Oil for Potential Vaginal Application—Development, Initial Assessment, and Pilot Release Studies. Pharmaceutics, 15(5), 1437. https://doi.org/10.3390/pharmaceutics15051437

