Achieving Effective Multimodal Imaging with Rare-Earth Ion-Doped CaF2 Nanoparticles
Abstract
:1. Introduction
2. Materials and Methods
2.1. Materials
2.2. Synthesis of the CaF2:Y,Gd,Nd NPs
2.3. Characterization
2.4. Stability of CaF2:Y,Gd,Nd NPs
2.5. Hemolysis of CaF2:Y,Gd,Nd NPs
2.6. MTS Cytotoxicity Assay of CaF2:Y,Gd,Nd NPs
2.7. Uptake of CaF2:Y,Gd,Nd NPs
2.8. In Vitro Dendritic Cell (DC) Activation Study
2.9. In Vitro and Ex Vivo Imaging of CaF2:Y,Gd,Nd NPs
2.9.1. NIR-II Imaging
2.9.2. Photoacoustic Imaging
2.9.3. MRI Studies
2.10. Statistical Analysis
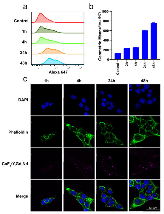
3. Results and Discussion
4. Conclusions
Supplementary Materials
Author Contributions
Funding
Institutional Review Board Statement
Informed Consent Statement
Data Availability Statement
Acknowledgments
Conflicts of Interest
References
- Ahmad, M.Y.; Yue, H.; Tegafaw, T.; Liu, S.; Ho, S.L.; Lee, G.H.; Nam, S.-W.; Chang, Y. Functionalized Lanthanide Oxide Nanoparticles for Tumor Targeting, Medical Imaging, and Therapy. Pharmaceutics 2021, 13, 1890. [Google Scholar] [CrossRef] [PubMed]
- Liu, K.; Yan, X.; Xu, Y.-J.; Dong, L.; Hao, L.-N.; Song, Y.-H.; Li, F.; Su, Y.; Wu, Y.-D.; Qian, H.-S. Sequential growth of CaF2:Yb, Er@CaF2:Gd nanoparticles for efficient magnetic resonance angiography and tumor diagnosis. Biomater. Sci. 2017, 5, 2403–2415. [Google Scholar] [CrossRef] [PubMed]
- Middei, S. Neuroimaging Applications for Diagnosis and Therapy of Pathologies in the Central and Peripheral Nervous System. Brain Sci. 2022, 12, 207. [Google Scholar] [CrossRef] [PubMed]
- Zheng, N.; Zhang, S.; Wang, L.; Qi, Z.; Peng, Q.; Jian, L.; Bai, Y.; Feng, Y.; Shen, J.; Wang, R. Boosting image-guiding radiation therapy through W18O49 nanospheres and the second near-infrared light irradiation. Nano Res. 2022, 15, 2315–2323. [Google Scholar] [CrossRef]
- Williamson, C.W.; Sirák, I.; Xu, R.; Portelance, L.; Wei, L.; Tarnawski, R.; Mahantshetty, U.; Heide, E.S.; Yashar, C.M.; McHale, M.T. Positron emission tomography-guided bone marrow-sparing radiation therapy for locoregionally advanced cervix cancer: Final results from the INTERTECC Phase II/III trial. Int. J. Radiat. Oncol. Biol. Phys. 2022, 112, 169–178. [Google Scholar] [CrossRef]
- Abdalla, A.S.; Sheybani, N.D.; Khan, S.A. Clinical Role of Positron Emission Tomography/Computed Tomography Imaging in Head and Neck Squamous Cell Carcinoma. PET Clin. 2022, 17, 213–222. [Google Scholar] [CrossRef]
- Weber, W.A. Positron emission tomography as an imaging biomarker. J. Clin. Oncol. 2006, 24, 3282–3292. [Google Scholar] [CrossRef]
- Carey, P.D.; Warwick, J.; Niehaus, D.J.; Van der Linden, G.; Van Heerden, B.B.; Harvey, B.H.; Seedat, S.; Stein, D.J. Single photon emission computed tomography (SPECT) of anxiety disorders before and after treatment with citalopram. BMC Psychiatry 2004, 4, 30. [Google Scholar] [CrossRef]
- Das, J.P.; Yeh, R.; Schöder, H. Clinical utility of perfusion (Q)-single-photon emission computed tomography (SPECT)/CT for diagnosing pulmonary embolus (PE) in COVID-19 patients with a moderate to high pre-test probability of PE. Eur. J. Nucl. Med. Mol. Imaging 2021, 48, 794–799. [Google Scholar] [CrossRef]
- Saritas, E.U.; Goodwill, P.W.; Croft, L.R.; Konkle, J.J.; Lu, K.; Zheng, B.; Conolly, S.M. Magnetic particle imaging (MPI) for NMR and MRI researchers. J. Magn. Reson. 2013, 229, 116–126. [Google Scholar] [CrossRef]
- Bulte, J.W. Superparamagnetic iron oxides as MPI tracers: A primer and review of early applications. Adv. Drug Deliv. Rev. 2019, 138, 293–301. [Google Scholar] [CrossRef] [PubMed]
- Lauwerends, L.J.; Galema, H.A.; Hardillo, J.A.; Sewnaik, A.; Monserez, D.; van Driel, P.B.; Verhoef, C.; Baatenburg de Jong, R.J.; Hilling, D.E.; Keereweer, S. Current Intraoperative Imaging Techniques to Improve Surgical Resection of Laryngeal Cancer: A Systematic Review. Cancers 2021, 13, 1895. [Google Scholar] [CrossRef] [PubMed]
- Thompson, J.M.; Miller, L.S. Preclinical optical imaging to study pathogenesis, novel therapeutics and diagnostics against orthopaedic infection. J. Orthop. Res. 2019, 37, 2269–2277. [Google Scholar] [CrossRef] [PubMed]
- Kyrkou, S.G.; Vrettos, E.I.; Gorpas, D.; Crook, T.; Syed, N.; Tzakos, A.G. Design Principles Governing the Development of Theranostic Anticancer Agents and Their Nanoformulations with Photoacoustic Properties. Pharmaceutics 2022, 14, 362. [Google Scholar] [CrossRef]
- Li, P.; He, X.; Li, Y.; Lam, J.W.Y.; Kwok, R.T.K.; Wang, C.C.; Xia, L.G.; Tang, B.Z. Recent advances in aggregation-induced emission luminogens in photoacoustic imaging. Eur. J. Nucl. Med. Mol. Imaging 2022, 1–24. [Google Scholar] [CrossRef]
- Seo, Y.; Mari, C.; Hasegawa, B.H. Technological development and advances in single-photon emission computed tomography/computed tomography. Semin. Nucl. Med. 2008, 38, 177–198. [Google Scholar] [CrossRef]
- Wickline, S.A.; Lanza, G.M. Nanotechnology for molecular imaging and targeted therapy. Circulation 2003, 107, 1092–1095. [Google Scholar] [CrossRef]
- Kasban, H.; El-Bendary, M.; Salama, D. A comparative study of medical imaging techniques. Int. J. Inf. Sci. Intell. Syst. 2015, 4, 37–58. [Google Scholar]
- Fan, Q.; Cui, X.; Guo, H.; Xu, Y.; Zhang, G.; Peng, B. Application of rare earth-doped nanoparticles in biological imaging and tumor treatment. J. Biomater. Appl. 2020, 35, 237–263. [Google Scholar] [CrossRef]
- Ding, M.; Chen, D.; Wan, Z.; Zhou, Y.; Zhong, J.; Xi, J.; Ji, Z. Achieving efficient Tb3+ dual-mode luminescence via Gd-sublattice-mediated energy migration in a NaGdF4 core–shell nanoarchitecture. J. Mater. Chem. C 2015, 3, 5372–5376. [Google Scholar] [CrossRef]
- Dai, Y.; Ma, P.a.; Cheng, Z.; Kang, X.; Zhang, X.; Hou, Z.; Li, C.; Yang, D.; Zhai, X.; Lin, J. Up-conversion cell imaging and pH-induced thermally controlled drug release from NaYF4:Yb3+/Er3+@ hydrogel core–shell hybrid microspheres. ACS Nano 2012, 6, 3327–3338. [Google Scholar] [CrossRef] [PubMed]
- Li, C.; Lin, J. Rare earth fluoride nano-/microcrystals: Synthesis, surface modification and application. J. Mater. Chem. 2010, 20, 6831–6847. [Google Scholar] [CrossRef]
- Kumar, R.; Nyk, M.; Ohulchanskyy, T.Y.; Flask, C.A.; Prasad, P.N. Combined optical and MR bioimaging using rare earth ion doped NaYF4 nanocrystals. Adv. Funct. Mater. 2009, 19, 853–859. [Google Scholar] [CrossRef]
- Gai, S.; Yang, P.; Li, C.; Wang, W.; Dai, Y.; Niu, N.; Lin, J. Synthesis of magnetic, up-conversion luminescent, and mesoporous core–shell-structured nanocomposites as drug carriers. Adv. Funct. Mater. 2010, 20, 1166–1172. [Google Scholar] [CrossRef]
- Zhang, C.; Hou, Z.; Chai, R.; Cheng, Z.; Xu, Z.; Li, C.; Huang, L.; Lin, J. Mesoporous SrF2 and SrF2:Ln3+ (Ln = Ce, Tb, Yb, Er) hierarchical microspheres: Hydrothermal synthesis, growing mechanism, and luminescent properties. J. Phys. Chem. C 2010, 114, 6928–6936. [Google Scholar] [CrossRef]
- Peng, J.; Hou, S.; Liu, X.; Feng, J.; Yu, X.; Xing, Y.; Su, Z. Hydrothermal synthesis and luminescence properties of hierarchical SrF2 and SrF2:Ln3+ (Ln = Er, Nd, Yb, Eu, Tb) micro/nanocomposite architectures. Mater. Res. Bull. 2012, 47, 328–332. [Google Scholar] [CrossRef]
- Chen, D.; Yu, Y.; Huang, F.; Lin, H.; Huang, P.; Yang, A.; Wang, Z.; Wang, Y. Lanthanide dopant-induced formation of uniform sub-10 nm active-core/active-shell nanocrystals with near-infrared to near-infrared dual-modal luminescence. J. Mater. Chem. 2012, 22, 2632–2640. [Google Scholar] [CrossRef]
- Zheng, W.; Zhou, S.; Chen, Z.; Hu, P.; Liu, Y.; Tu, D.; Zhu, H.; Li, R.; Huang, M.; Chen, X. Sub-10 nm Lanthanide-Doped CaF2 Nanoprobes for Time-Resolved Luminescent Biodetection. Angew. Chem. 2013, 125, 6803–6808. [Google Scholar] [CrossRef]
- Li, C.; Quan, Z.; Yang, J.; Yang, P.; Lin, J. Highly uniform and monodisperse β-NaYF4:Ln3+ (Ln = Eu, Tb, Yb/Er, and Yb/Tm) hexagonal microprism crystals: Hydrothermal synthesis and luminescent properties. Inorg. Chem. 2007, 46, 6329–6337. [Google Scholar] [CrossRef]
- Dong, B.; Song, H.; Yu, H.; Zhang, H.; Qin, R.; Bai, X.; Pan, G.; Lu, S.; Wang, F.; Fan, L. Upconversion properties of Ln3+ doped NaYF4/polymer composite fibers prepared by electrospinning. J. Phys. Chem. C 2008, 112, 1435–1440. [Google Scholar] [CrossRef]
- Jia, G.; You, H.; Song, Y.; Jia, J.; Zheng, Y.; Zhang, L.; Liu, K.; Zhang, H. Facile chemical conversion synthesis and luminescence properties of uniform Ln3+ (Ln = Eu, Tb)-doped NaLuF4 nanowires and LuBO3 microdisks. Inorg. Chem. 2009, 48, 10193–10201. [Google Scholar] [CrossRef] [PubMed]
- He, F.; Niu, N.; Zhang, Z.; Zhang, X.; Wang, D.; Bai, L.; Gai, S.; Li, X.; Yang, P. Morphology-controllable synthesis and enhanced luminescence properties of β-NaLuF4:Ln (Ln = Eu, Tb and Ce/Tb) microcrystals by solvothermal process. RSC Adv. 2012, 2, 7569–7577. [Google Scholar] [CrossRef]
- Dong, C.; Pichaandi, J.; Regier, T.; van Veggel, F.C. Nonstatistical dopant distribution of Ln3+-doped NaGdF4 nanoparticles. J. Phys. Chem. C 2011, 115, 15950–15958. [Google Scholar] [CrossRef]
- Song, Y.; Shao, B.; Feng, Y.; Lü, W.; Liu, G.; You, H. A novel strategy to enhance the luminescence performance of NaGdF4:Ln3+ nanocrystals. Dalton Trans. 2016, 45, 9468–9476. [Google Scholar] [CrossRef]
- Wang, F.; Fan, X.; Wang, M.; Zhang, Y. Multicolour PEI/NaGdF4:Ce3+,Ln3+ nanocrystals by single-wavelength excitation. Nanotechnology 2006, 18, 025701. [Google Scholar] [CrossRef]
- Grobner, T. Gadolinium–a specific trigger for the development of nephrogenic fibrosing dermopathy and nephrogenic systemic fibrosis? Nephrol. Dial. Transplant. 2006, 21, 1104–1108. [Google Scholar] [CrossRef]
- Amuluru, L.; High, W.; Hiatt, K.M.; Ranville, J.; Shah, S.V.; Malik, B.; Swaminathan, S. Metal deposition in calcific uremic arteriolopathy. J. Am. Acad. Dermatol. 2009, 61, 73–79. [Google Scholar] [CrossRef]
- Chen, G.; Shen, J.; Ohulchanskyy, T.Y.; Patel, N.J.; Kutikov, A.; Li, Z.; Song, J.; Pandey, R.K.; Ågren, H.; Prasad, P.N. (α-NaYbF4:Tm3+)/CaF2 core/shell nanoparticles with efficient near-infrared to near-infrared upconversion for high-contrast deep tissue bioimaging. ACS Nano 2012, 6, 8280–8287. [Google Scholar] [CrossRef]
- Wang, Y.F.; Sun, L.D.; Xiao, J.W.; Feng, W.; Zhou, J.C.; Shen, J.; Yan, C.H. Rare-Earth Nanoparticles with Enhanced Upconversion Emission and Suppressed Rare-Earth-Ion Leakage. Chem. Eur. J. 2012, 18, 5558–5564. [Google Scholar] [CrossRef]
- Zhan, Q.; Qian, J.; Liang, H.; Somesfalean, G.; Wang, D.; He, S.; Zhang, Z.; Andersson-Engels, S. Using 915 nm laser excited Tm3+/Er3+/Ho3+-doped NaYbF4 upconversion nanoparticles for in vitro and deeper in vivo bioimaging without overheating irradiation. ACS Nano 2011, 5, 3744–3757. [Google Scholar] [CrossRef]
- Becker, A.; Hessenius, C.; Licha, K.; Ebert, B.; Sukowski, U.; Semmler, W.; Wiedenmann, B.; Grötzinger, C. Receptor-targeted optical imaging of tumors with near-infrared fluorescent ligands. Nat. Biotechnol. 2001, 19, 327–331. [Google Scholar] [CrossRef] [PubMed]
- Weissleder, R. A clearer vision for in vivo imaging. Nat. Biotechnol. 2001, 19, 316–317. [Google Scholar] [CrossRef] [PubMed]
- Smith, A.M.; Mancini, M.C.; Nie, S. Second window for in vivo imaging. Nat. Nanotechnol. 2009, 4, 710–711. [Google Scholar] [CrossRef]
- Pokhrel, M.; Mimun, L.; Yust, B.; Kumar, G.; Dhanale, A.; Tang, L.; Sardar, D. Stokes emission in GdF3:Nd3+ nanoparticles for bioimaging probes. Nanoscale 2014, 6, 1667–1674. [Google Scholar] [CrossRef] [PubMed]
- Li, X.; Wang, R.; Zhang, F.; Zhou, L.; Shen, D.; Yao, C.; Zhao, D. Nd3+ sensitized up/down converting dual-mode nanomaterials for efficient in-vitro and in-vivo bioimaging excited at 800 nm. Sci. Rep. 2013, 3, 3536. [Google Scholar] [CrossRef]
- Wang, Y.-F.; Liu, G.-Y.; Sun, L.-D.; Xiao, J.-W.; Zhou, J.-C.; Yan, C.-H. Nd3+-sensitized upconversion nanophosphors: Efficient in vivo bioimaging probes with minimized heating effect. ACS Nano 2013, 7, 7200–7206. [Google Scholar] [CrossRef]
- Bausa, L.; Legros, R.; Muñoz-Yagüe, A. Effect of Nd3+ concentration on the emission spectra of CaF2:Nd layers grown by molecular-beam epitaxy. J. Appl. Phys. 1991, 70, 4485–4489. [Google Scholar] [CrossRef]
- Stroud, J.S. Concentration Quenching of Nd3+ Fluorescence. Appl. Opt. 1968, 7, 751–757. [Google Scholar] [CrossRef]
- Su, L.; Wang, Q.; Li, H.; Brasse, G.; Camy, P.; Doualan, J.; Braud, A.; Moncorgé, R.; Zhan, Y.; Zheng, L. Spectroscopic properties and CW laser operation of Nd, Y-codoped CaF2 single crystals. Laser Phys. Lett. 2013, 10, 035804. [Google Scholar] [CrossRef]
- Quintanilla, M.; Zhang, Y.; Liz-Marzan, L.M. Subtissue plasmonic heating monitored with CaF2:Nd3+,Y3+ nanothermometers in the second biological window. Chem. Mater. 2018, 30, 2819–2828. [Google Scholar] [CrossRef]
- Qin, Z.; Xie, G.; Ma, J.; Ge, W.; Yuan, P.; Qian, L.; Su, L.; Jiang, D.; Ma, F.; Zhang, Q. Generation of 103 fs mode-locked pulses by a gain linewidth-variable Nd, Y:CaF2 disordered crystal. Opt. Lett. 2014, 39, 1737–1739. [Google Scholar] [CrossRef] [PubMed]
- Yu, Z.-f.; Shi, J.-p.; Li, J.-l.; Li, P.-h.; Zhang, H.-w. Luminescence enhancement of CaF2:Nd3+ nanoparticles in the second near-infrared window for in vivo imaging through Y3+ doping. J. Mater. Chem. B 2018, 6, 1238–1243. [Google Scholar] [CrossRef] [PubMed]
- Li, X.; Hao, Q.; Jiang, D.; Wu, Q.; Zhang, Z.; Zhang, Z.; Liu, J.; Su, L. Smooth and flat photoluminescence spectra of Nd3+ active ions in tri-doped CaF2 single crystals. Opt. Mater. Express 2020, 10, 704–714. [Google Scholar] [CrossRef]
- Pedroni, M.; Piccinelli, F.; Passuello, T.; Polizzi, S.; Ueda, J.; Haro-González, P.; Martinez Maestro, L.; Jaque, D.; Garcia-Sole, J.; Bettinelli, M. Water (H2O and D2O) dispersible NIR-to-NIR upconverting Yb3+/Tm3+ doped MF2 (M = Ca, Sr) colloids: Influence of the host crystal. Cryst. Growth Des. 2013, 13, 4906–4913. [Google Scholar] [CrossRef]
- Bensalah, A.; Mortier, M.; Patriarche, G.; Gredin, P.; Vivien, D. Synthesis and optical characterizations of undoped and rare-earth-doped CaF2 nanoparticles. J. Solid State Chem. 2006, 179, 2636–2644. [Google Scholar] [CrossRef]
- Pandurangappa, C.; Lakshminarasappa, B.; Nagabhushana, B. Synthesis and characterization of CaF2 nanocrystals. J. Alloys Compd. 2010, 489, 592–595. [Google Scholar] [CrossRef]
- Gerward, L.; Olsen, J.S.; Steenstrup, S.; Malinowski, M.; Åsbrink, S.; Waskowska, A. X-ray diffraction investigations of CaF2 at high pressure. J. Appl. Crystallogr. 1992, 25, 578–581. [Google Scholar] [CrossRef]
- Monshi, A.; Foroughi, M.R.; Monshi, M.R. Modified Scherrer equation to estimate more accurately nano-crystallite size using XRD. World J. Nano Sci. Eng. 2012, 2, 160. [Google Scholar] [CrossRef]
- Uvarov, V.; Popov, I. Metrological characterization of X-ray diffraction methods at different acquisition geometries for determination of crystallite size in nano-scale materials. Mater. Charact. 2013, 85, 111–123. [Google Scholar] [CrossRef]
- Darwish, M.S.; Stibor, I. Pentenoic acid-stabilized magnetic nanoparticles for nanomedicine applications. J. Dispers. Sci. Technol. 2016, 37, 1793–1798. [Google Scholar] [CrossRef]
- Wang, Z.; Zhang, P.; Yuan, Q.; Xu, X.; Lei, P.; Liu, X.; Su, Y.; Dong, L.; Feng, J.; Zhang, H. Nd3+-sensitized NaLuF4 luminescent nanoparticles for multimodal imaging and temperature sensing under 808 nm excitation. Nanoscale 2015, 7, 17861–17870. [Google Scholar] [CrossRef] [PubMed]
- Yu, Z.; Fu, X.; Zheng, S.; Zhang, H. Nd3+ doped LuOF nanophosphors for bimodality imaging of NIR-to-NIR-II luminescence and X-Ray computed tomography. J. Lumin. 2021, 231, 117753. [Google Scholar] [CrossRef]
- Gruber, J.B.; Burdick, G.W.; Woodward, N.T.; Dierolf, V.; Chandra, S.; Sardar, D.K. Crystal-field analysis and Zeeman splittings of energy levels of Nd3+ (4f3) in GaN. J. Appl. Phys. 2011, 110, 043109. [Google Scholar] [CrossRef]
- Balda, R.; Fernández, J.; Mendioroz, A.; Adams, J.; Boulard, B. Temperature-dependent concentration quenching of Nd3+ fluorescence in fluoride glasses. J. Phys. Condens. Matter 1994, 6, 913. [Google Scholar] [CrossRef]
- Galdino, F.E.; Picco, A.S.; Sforca, M.L.; Cardoso, M.B.; Loh, W. Effect of particle functionalization and solution properties on the adsorption of bovine serum albumin and lysozyme onto silica nanoparticles. Colloids Surf. B Biointerfaces 2020, 186, 110677. [Google Scholar] [CrossRef] [PubMed]
- Karmali, P.P.; Simberg, D. Interactions of nanoparticles with plasma proteins: Implication on clearance and toxicity of drug delivery systems. Expert Opin. Drug Deliv. 2011, 8, 343–357. [Google Scholar] [CrossRef]
- Jain, A.; Fournier, P.G.; Mendoza-Lavaniegos, V.; Sengar, P.; Guerra-Olvera, F.M.; Iñiguez, E.; Kretzschmar, T.G.; Hirata, G.A.; Juárez, P. Functionalized rare earth-doped nanoparticles for breast cancer nanodiagnostic using fluorescence and CT imaging. J. Nanobiotechnol. 2018, 16, 26. [Google Scholar] [CrossRef]
- Dobrovolskaia, M.A.; Aggarwal, P.; Hall, J.B.; McNeil, S.E. Preclinical studies to understand nanoparticle interaction with the immune system and its potential effects on nanoparticle biodistribution. Mol. Pharm. 2008, 5, 487–495. [Google Scholar] [CrossRef]
- Aime, S.; Botta, M.; Terreno, E. Gd (III)-based contrast agents for MRI. Adv. Inorg. Chem. 2005, 57, 173–237. [Google Scholar]
- Bourlinos, A.B.; Bakandritsos, A.; Kouloumpis, A.; Gournis, D.; Krysmann, M.; Giannelis, E.P.; Polakova, K.; Safarova, K.; Hola, K.; Zboril, R. Gd (III)-doped carbon dots as a dual fluorescent-MRI probe. J. Mater. Chem. 2012, 22, 23327–23330. [Google Scholar] [CrossRef]
- Aime, S.; Calabi, L.; Cavallotti, C.; Gianolio, E.; Giovenzana, G.B.; Losi, P.; Maiocchi, A.; Palmisano, G.; Sisti, M. [Gd-AAZTA]-: A new structural entry for an improved generation of MRI contrast agents. Inorg. Chem. 2004, 43, 7588–7590. [Google Scholar] [CrossRef] [PubMed]
- Poornaprakash, B.; Chalapathi, U.; Babu, S.; Park, S.-H. Structural, morphological, optical, and magnetic properties of Gd-doped and (Gd, Mn) co-doped ZnO nanoparticles. Phys. E Low-Dimens. Syst. Nanostruct. 2017, 93, 111–115. [Google Scholar] [CrossRef]
- Visscher, M.; Pouw, J.J.; van Baarlen, J.; Klaase, J.M.; Ten Haken, B. Quantitative analysis of superparamagnetic contrast agent in sentinel lymph nodes using ex vivo vibrating sample magnetometry. IEEE Trans. Biomed. Eng. 2013, 60, 2594–2602. [Google Scholar] [CrossRef] [PubMed]
- Caspani, S.; Magalhães, R.; Araújo, J.P.; Sousa, C.T. Magnetic nanomaterials as contrast agents for MRI. Materials 2020, 13, 2586. [Google Scholar]
- Sheng, Y.; Liao, L.-D.; Bandla, A.; Liu, Y.-H.; Yuan, J.; Thakor, N.; Tan, M.C. Enhanced near-infrared photoacoustic imaging of silica-coated rare-earth doped nanoparticles. Mater. Sci. Eng. C 2017, 70, 340–346. [Google Scholar] [CrossRef]
- Sheng, Y.; Liao, L.-D.; Bandla, A.; Liu, Y.-H.; Thakor, N.; Tan, M.C. Size and shell effects on the photoacoustic and luminescence properties of dual modal rare-earth-doped nanoparticles for infrared photoacoustic imaging. ACS Biomater. Sci. Eng. 2016, 2, 809–817. [Google Scholar] [CrossRef]
- Kadria-Vili, Y.; Neumann, O.; Zhao, Y.; Nordlander, P.; Martinez, G.V.; Bankson, J.A.; Halas, N.J. Gd2O3-mesoporous silica/gold nanoshells: A potential dual T1/T2 contrast agent for MRI-guided localized near-IR photothermal therapy. Proc. Natl. Acad. Sci. 2022, 119, e2123527119. [Google Scholar]
- Montaseri, H.; Kruger, C.A.; Abrahamse, H. Inorganic nanoparticles applied for active targeted photodynamic therapy of breast cancer. Pharmaceutics 2021, 13, 296. [Google Scholar] [CrossRef]
- Sun, M.; Wang, T.; Li, L.; Li, X.; Zhai, Y.; Zhang, J.; Li, W. The application of inorganic nanoparticles in molecular targeted cancer therapy: EGFR targeting. Front. Pharmacol. 2021, 12, 702445. [Google Scholar] [CrossRef]
- Chow, J.C. Application of Nanomaterials in Biomedical Imaging and Cancer Therapy. Nanomaterials 2022, 12, 726. [Google Scholar] [CrossRef]
- Chan, M.-H.; Chang, Z.-X.; Huang, C.-Y.F.; Lee, L.J.; Liu, R.-S.; Hsiao, M. Integrated therapy platform of exosomal system: Hybrid inorganic/organic nanoparticles with exosomes for cancer treatment. Nanoscale Horiz. 2022, 7, 352–367. [Google Scholar] [CrossRef]








Publisher’s Note: MDPI stays neutral with regard to jurisdictional claims in published maps and institutional affiliations. |
© 2022 by the authors. Licensee MDPI, Basel, Switzerland. This article is an open access article distributed under the terms and conditions of the Creative Commons Attribution (CC BY) license (https://creativecommons.org/licenses/by/4.0/).
Share and Cite
Yu, Z.; He, Y.; Schomann, T.; Wu, K.; Hao, Y.; Suidgeest, E.; Zhang, H.; Eich, C.; Cruz, L.J. Achieving Effective Multimodal Imaging with Rare-Earth Ion-Doped CaF2 Nanoparticles. Pharmaceutics 2022, 14, 840. https://doi.org/10.3390/pharmaceutics14040840
Yu Z, He Y, Schomann T, Wu K, Hao Y, Suidgeest E, Zhang H, Eich C, Cruz LJ. Achieving Effective Multimodal Imaging with Rare-Earth Ion-Doped CaF2 Nanoparticles. Pharmaceutics. 2022; 14(4):840. https://doi.org/10.3390/pharmaceutics14040840
Chicago/Turabian StyleYu, Zhenfeng, Yuanyuan He, Timo Schomann, Kefan Wu, Yang Hao, Ernst Suidgeest, Hong Zhang, Christina Eich, and Luis J. Cruz. 2022. "Achieving Effective Multimodal Imaging with Rare-Earth Ion-Doped CaF2 Nanoparticles" Pharmaceutics 14, no. 4: 840. https://doi.org/10.3390/pharmaceutics14040840
APA StyleYu, Z., He, Y., Schomann, T., Wu, K., Hao, Y., Suidgeest, E., Zhang, H., Eich, C., & Cruz, L. J. (2022). Achieving Effective Multimodal Imaging with Rare-Earth Ion-Doped CaF2 Nanoparticles. Pharmaceutics, 14(4), 840. https://doi.org/10.3390/pharmaceutics14040840

