Hybrid Polydimethylsiloxane (PDMS) Incorporated Thermogelling System for Effective Liver Cancer Treatment
Abstract
1. Introduction
2. Materials and Methods
2.1. Materials
2.2. Methods
2.2.1. Copolymer Synthesis of Poly(PDMS/PEG/PPG Urethane)
2.2.2. Transitional Characteristics of Sol-Gel
2.2.3. Rheological Analyses of Poly(PDMS/PEG/PPG Urethane) Based Thermogels
2.2.4. Preparation of Poly(PDMS/PEG/PPG Urethane)-Based Thermogels Loaded with DOX
2.2.5. In Vitro Release Study from Poly(PDMS/PEG/PPG Urethane)-Based Thermogels Loaded with DOX
2.2.6. Cell Culture and Preparation of Polymeric Micelles
2.2.7. Cell Viability Assay
2.2.8. In Vitro Imaging of Cells/Confocal Imaging
2.2.9. In Vivo Therapeutic Evaluation
2.2.10. Analysis of Statistics
3. Results
3.1. Poly(PDMS/PEG/PPG Urethane) Copolymers’ Synthesis and Characterisation
3.2. Sol−Gel Transition Behaviors of DEP-n Copolymers
3.3. Rheological Analyses of Poly(PDMS/PEG/PPG Urethane) Based Thermogels
3.4. Study of In Vitro DOX Release of the Thermogel and HepG2 Cell Growth Inhibition
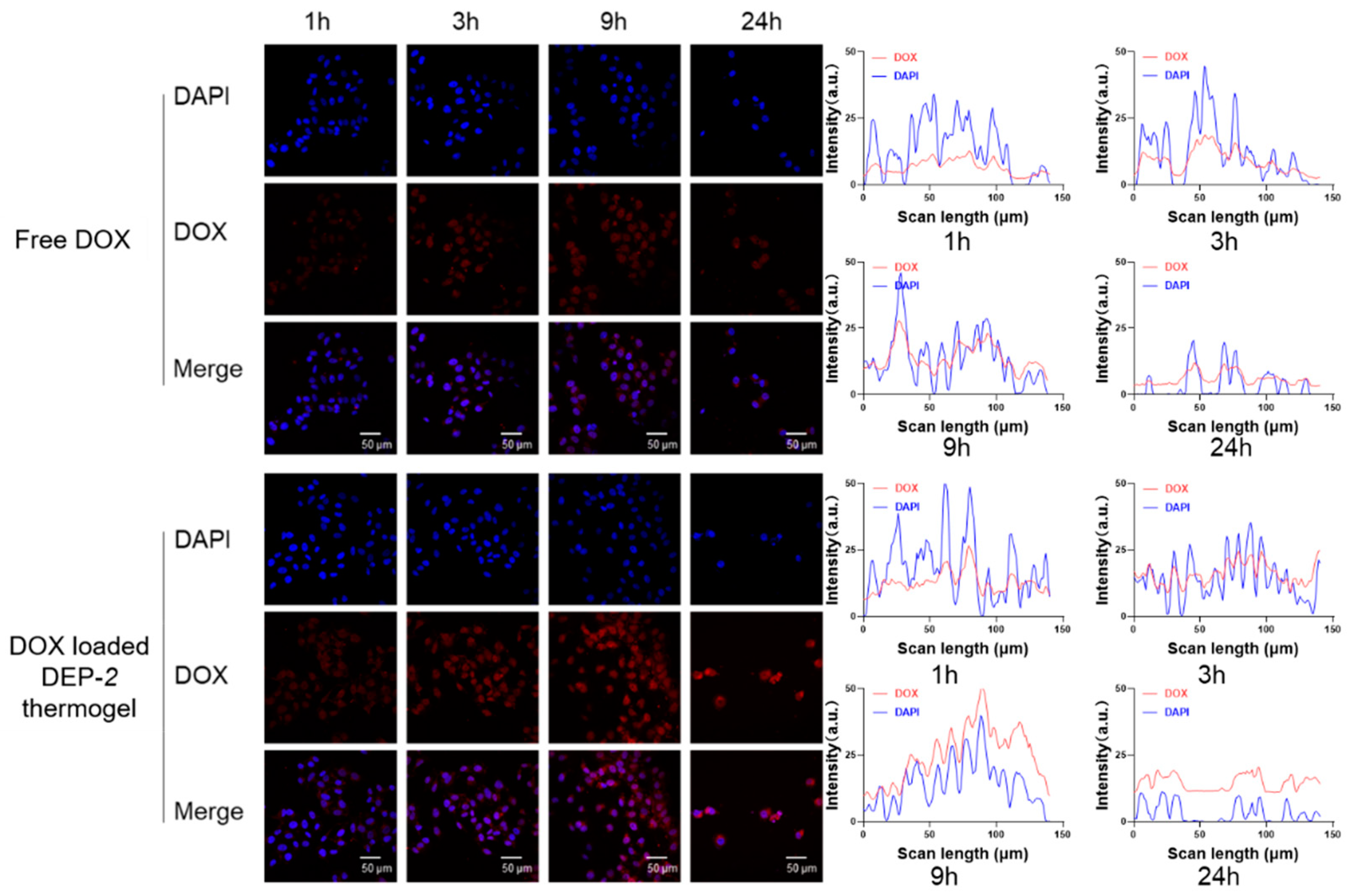
3.5. In Vitro Cellular Uptake
3.6. In Vivo Therapy Study
4. Conclusions
Author Contributions
Funding
Institutional Review Board Statement
Informed Consent Statement
Data Availability Statement
Conflicts of Interest
References
- Cao, W.; Chen, H.-D.; Yu, Y.-W.; Li, N.; Chen, W.-Q. Changing profiles of cancer burden worldwide and in China: A secondary analysis of the global cancer statistics 2020. Chin. Med. J. 2021, 134, 783–791. [Google Scholar] [CrossRef] [PubMed]
- Ferlay, J.; Ervik, M.; Lam, F.; Colombet, M.; Mery, L.; Piñeros, M.; Znaor, A.; Soerjomataram, I.; Bray, F. Global Cancer Observatory: Cancer Today; International Agency for Research on Cancer: Lyon, France, 2020; Volume 149, pp. 778–789.
- Anwanwan, D.; Singh, S.K.; Singh, S.; Saikam, V.; Singh, R. Challenges in liver cancer and possible treatment approaches. Biochim. Biophys. Acta (BBA)—Rev. Cancer 2020, 1873, 188314. [Google Scholar] [CrossRef] [PubMed]
- Kamimura, K.; Yokoo, T.; Abe, H.; Terai, S. Gene therapy for liver cancers: Current status from basic to clinics. Cancers 2019, 11, 1865. [Google Scholar] [CrossRef] [PubMed]
- Zhang, Y.; Zhang, X.; Kuang, M.; Yu, J. Emerging insights on immunotherapy in liver cancer. Antioxid. Redox Signal. 2022. [Google Scholar] [CrossRef]
- Lopes, F.; Tholeti, P.; Adiga, S.K.; Anderson, R.A.; Mitchell, R.T.; Spears, N. Chemotherapy induced damage to spermatogonial stem cells in prepubertal mouse in vitro impairs long-term spermatogenesis. Toxicol. Rep. 2021, 8, 114–123. [Google Scholar] [CrossRef]
- Xia, Y.; Zhong, J.; Zhao, M.; Tang, Y.; Han, N.; Hua, L.; Xu, T.; Wang, C.; Zhu, B. Galactose-modified selenium nanoparticles for targeted delivery of doxorubicin to hepatocellular carcinoma. Drug Deliv. 2019, 26, 1–11. [Google Scholar] [CrossRef]
- Al-malky, H.S.; Al Harthi, S.E.; Osman, A.-M.M. Major obstacles to doxorubicin therapy: Cardiotoxicity and drug resistance. J. Oncol. Pharm. Pract. 2019, 26, 434–444. [Google Scholar] [CrossRef]
- Varela-López, A.; Battino, M.; Navarro-Hortal, M.D.; Giampieri, F.; Forbes-Hernández, T.Y.; Romero-Márquez, J.M.; Collado, R.; Quiles, J.L. An update on the mechanisms related to cell death and toxicity of doxorubicin and the protective role of nutrients. Food Chem. Toxicol. 2019, 134, 110834. [Google Scholar] [CrossRef]
- Gyöngyösi, M.; Lukovic, D.; Zlabinger, K.; Spannbauer, A.; Gugerell, A.; Pavo, N.; Traxler, D.; Pils, D.; Maurer, G.; Jakab, A. Liposomal doxorubicin attenuates cardiotoxicity via induction of interferon-related DNA damage resistance. Cardiovasc. Res. 2020, 116, 970–982. [Google Scholar] [CrossRef]
- Jia, G.; Van Valkenburgh, J.; Chen, A.Z.; Chen, Q.; Li, J.; Zuo, C.; Chen, K. Recent advances and applications of microspheres and nanoparticles in transarterial chemoembolization for hepatocellular carcinoma. WIREs Nanomed. Nanobiotechnol. 2022, 14, e1749. [Google Scholar] [CrossRef] [PubMed]
- Han, Y.; Xu, C.; Shi, H.; Yu, F.; Zhong, Y.; Liu, Z.; Loh, X.J.; Wu, Y.-L.; Li, Z.; Li, C. Engineered bio-adhesive polyhedral oligomeric silsesquioxane hybrid nanoformulation of amphotericin B for prolonged therapy of fungal keratitis. Chem. Eng. J. 2021, 421, 129734. [Google Scholar] [CrossRef]
- Sun, Z.; Song, C.; Wang, C.; Hu, Y.; Wu, J. Hydrogel-based controlled drug delivery for cancer treatment: A review. Mol. Pharm. 2019, 17, 373–391. [Google Scholar] [CrossRef] [PubMed]
- Han, Y.; Jiang, L.; Shi, H.; Xu, C.; Liu, M.; Li, Q.; Zheng, L.; Chi, H.; Wang, M.; Liu, Z.; et al. Effectiveness of an ocular adhesive polyhedral oligomeric silsesquioxane hybrid thermo-responsive FK506 hydrogel in a murine model of dry eye. Bioact. Mater. 2022, 9, 77–91. [Google Scholar] [CrossRef] [PubMed]
- Dreiss, C.A. Hydrogel design strategies for drug delivery. Curr. Opin. Colloid Interface Sci. 2020, 48, 1–17. [Google Scholar] [CrossRef]
- Yu, S.; He, C.; Chen, X. Injectable Hydrogels as Unique Platforms for Local Chemotherapeutics-Based Combination Antitumor Therapy. Macromol. Biosci. 2018, 18, 1800240. [Google Scholar] [CrossRef] [PubMed]
- Karimi, M.; Eslami, M.; Sahandi-Zangabad, P.; Mirab, F.; Farajisafiloo, N.; Shafaei, Z.; Ghosh, D.; Bozorgomid, M.; Dashkhaneh, F.; Hamblin, M.R. pH-Sensitive stimulus-responsive nanocarriers for targeted delivery of therapeutic agents. Wiley Interdiscip. Rev. Nanomed. Nanobiotechnol. 2016, 8, 696–716. [Google Scholar] [CrossRef] [PubMed]
- Rafael, D.; Melendres, M.M.R.; Andrade, F.; Montero, S.; Martinez-Trucharte, F.; Vilar-Hernandez, M.; Durán-Lara, E.F.; Schwartz, S., Jr.; Abasolo, I. Thermo-responsive hydrogels for cancer local therapy: Challenges and state-of-art. Int. J. Pharm. 2021, 606, 120954. [Google Scholar] [CrossRef] [PubMed]
- Xu, S.; Ke, L.; Zhao, S.; Li, Z.; Xiao, Y.; Wu, Y.; Ren, J.; Qiu, Y. Thermosensitive Poly(DHSe/PEG/PPG Urethane)-Based Hydrogel Extended Remdesivir Application in Ophthalmic Medication. Pharmaceutics 2021, 14, 50. [Google Scholar] [CrossRef] [PubMed]
- Liu, M.; Chen, Y.; Zhu, Q.; Tao, J.; Tang, C.; Ruan, H.; Wu, Y.; Loh, X.J. Antioxidant Thermogelling Formulation for Burn Wound Healing. Chem. Asian J. 2022, 17, e202200396. [Google Scholar] [CrossRef] [PubMed]
- Li, Y.; Huang, G.; Zhang, X.; Li, B.; Chen, Y.; Lu, T.; Lu, T.J.; Xu, F. Magnetic hydrogels and their potential biomedical applications. Adv. Funct. Mater. 2013, 23, 660–672. [Google Scholar] [CrossRef]
- Yeingst, T.J.; Arrizabalaga, J.H.; Hayes, D.J. Ultrasound-Induced Drug Release from Stimuli-Responsive Hydrogels. Gels 2022, 8, 554. [Google Scholar] [CrossRef] [PubMed]
- Thoniyot, P.; Tan, M.J.; Karim, A.A.; Young, D.J.; Loh, X.J. Nanoparticle–Hydrogel Composites: Concept, Design, and Applications of These Promising, Multi-Functional Materials. Adv. Sci. 2015, 2, 1400010. [Google Scholar] [CrossRef] [PubMed]
- Cheng, H.; Fan, X.; Ye, E.; Chen, H.; Yang, J.; Ke, L.; You, M.; Liu, M.; Zhang, Y.-W.; Wu, Y.-L.; et al. Dual Tumor Microenvironment Remodeling by Glucose-Contained Radical Copolymer for MRI-Guided Photoimmunotherapy. Adv. Mater. 2022, 34, 2107674. [Google Scholar] [CrossRef]
- Lavrador, P.; Esteves, M.R.; Gaspar, V.M.; Mano, J.F. Stimuli-Responsive Nanocomposite Hydrogels for Biomedical Applications. Adv. Funct. Mater. 2021, 31, 2005941. [Google Scholar] [CrossRef]
- Li, L.; He, Y.; Zheng, X.; Yi, L.; Nian, W. Progress on Preparation of pH/Temperature-Sensitive Intelligent Hydrogels and Applications in Target Transport and Controlled Release of Drugs. Int. J. Polym. Sci. 2021, 2021, 1340538. [Google Scholar] [CrossRef]
- Liu, M.; Luo, Z.; Li, Z.; Lai, X.; Jun Loh, X.; Wu, C.; Li, Z.; Wu, Y.-L. Engineered Celastrol and Plasmid Co-Delivery for in situ Expression and Targeted Mitochondrial Relocation of Nur77 Protein towards Effective Drug Resistance Reversion. Chem. Eng. J. 2022, 453, 139879. [Google Scholar] [CrossRef]
- Jing, X.; Guo, Z. Fabrication of biocompatible super stable lubricant-immobilized slippery surfaces by grafting a polydimethylsiloxane brush: Excellent boiling water resistance, hot liquid repellency and long-term slippery stability. Nanoscale 2019, 11, 8870–8881. [Google Scholar] [CrossRef]
- Luo, Z.; Wu, Y.L.; Li, Z.; Loh, X.J. Recent Progress in Polyhydroxyalkanoates-Based Copolymers for Biomedical Applications. Biotechnol. J. 2019, 14, 1900283. [Google Scholar] [CrossRef]
- Xu, J.; Xu, J.J.; Lin, Q.; Jiang, L.; Zhang, D.; Li, Z.; Ma, B.; Zhang, C.; Li, L.; Kai, D.; et al. Lignin-Incorporated Nanogel Serving As an Antioxidant Biomaterial for Wound Healing. ACS Appl. Bio Mater. 2021, 4, 3–13. [Google Scholar] [CrossRef]
- Chen, L.; Ci, T.; Li, T.; Yu, L.; Ding, J. Effects of Molecular Weight Distribution of Amphiphilic Block Copolymers on Their Solubility, Micellization, and Temperature-Induced Sol–Gel Transition in Water. Macromolecules 2014, 47, 5895–5903. [Google Scholar] [CrossRef]
- Lei, Z.; Wang, Q.; Wu, P. A multifunctional skin-like sensor based on a 3D printed thermo-responsive hydrogel. Mater. Horiz. 2017, 4, 694–700. [Google Scholar] [CrossRef]
- Jiang, L.; Luo, Z.; Loh, X.J.; Wu, Y.-L.; Li, Z. PHA-based thermogel as a controlled zero-order chemotherapeutic delivery system for the effective treatment of melanoma. ACS Appl. Bio Mater. 2019, 2, 3591–3600. [Google Scholar] [CrossRef] [PubMed]






| Sample | Feed Ratio/g | Composition in Copolymer/wt% a | Thermal Analysis | GPC Analysis | ||||||||
|---|---|---|---|---|---|---|---|---|---|---|---|---|
| PDMS | PEG | PPG | PDMS | PEG | PPG | Tm/°C c | Tg/°C c | Tc/°C c | Td/°C b | Mn/Da | ĐM | |
| DEP-1 | 0.2 | 6.53 | 3.27 | 0.5 | 74.6 | 24.9 | 37.2 | −71.9 | −1.3 | 336.7 | 49,669 | 1.47 |
| DEP-2 | 0.5 | 6.33 | 3.17 | 1.3 | 73.4 | 25.3 | 39.1 | −60.8 | 4.7 | 307.0 | 35,629 | 1.57 |
| DEP-3 | 0.8 | 6.13 | 3.07 | 2.2 | 75.6 | 22.2 | 39.9 | −61.8 | 10.1 | 324.2 | 38,654 | 1.57 |
| Sample | CMC/g mL−1 | CGC/(w/v)% | CGT at 12 (w/v)%/°C |
|---|---|---|---|
| DEP-1 | 3.379 × 10−4 | 6 | 30 |
| DEP-2 | 3.564 × 10−4 | 8 | 48 |
| DEP-3 | 3.448 × 10−4 | 8 | 32 |
Publisher’s Note: MDPI stays neutral with regard to jurisdictional claims in published maps and institutional affiliations. |
© 2022 by the authors. Licensee MDPI, Basel, Switzerland. This article is an open access article distributed under the terms and conditions of the Creative Commons Attribution (CC BY) license (https://creativecommons.org/licenses/by/4.0/).
Share and Cite
Ma, P.; Jiang, L.; Luo, X.; Chen, J.; Wang, Q.; Chen, Y.; Ye, E.; Loh, X.J.; Wu, C.; Wu, Y.-L.; et al. Hybrid Polydimethylsiloxane (PDMS) Incorporated Thermogelling System for Effective Liver Cancer Treatment. Pharmaceutics 2022, 14, 2623. https://doi.org/10.3390/pharmaceutics14122623
Ma P, Jiang L, Luo X, Chen J, Wang Q, Chen Y, Ye E, Loh XJ, Wu C, Wu Y-L, et al. Hybrid Polydimethylsiloxane (PDMS) Incorporated Thermogelling System for Effective Liver Cancer Treatment. Pharmaceutics. 2022; 14(12):2623. https://doi.org/10.3390/pharmaceutics14122623
Chicago/Turabian StyleMa, Panqin, Lu Jiang, Xi Luo, Jiayun Chen, Qi Wang, Ying Chen, Enyi Ye, Xian Jun Loh, Caisheng Wu, Yun-Long Wu, and et al. 2022. "Hybrid Polydimethylsiloxane (PDMS) Incorporated Thermogelling System for Effective Liver Cancer Treatment" Pharmaceutics 14, no. 12: 2623. https://doi.org/10.3390/pharmaceutics14122623
APA StyleMa, P., Jiang, L., Luo, X., Chen, J., Wang, Q., Chen, Y., Ye, E., Loh, X. J., Wu, C., Wu, Y.-L., & Li, Z. (2022). Hybrid Polydimethylsiloxane (PDMS) Incorporated Thermogelling System for Effective Liver Cancer Treatment. Pharmaceutics, 14(12), 2623. https://doi.org/10.3390/pharmaceutics14122623

