Genomic, Evolutionary and Phenotypic Insights into Pseudomonas Phage Adele, a Novel Pakpunavirus with Potential for Phage Therapy
Abstract
1. Introduction
2. Materials and Methods
2.1. Phage Isolation, Purification and Sequencing
2.2. Transmission and Scanning Electron Microscopy
2.3. Phage Adsorption, Lytic Efficiency and One-Step Growth Curve
2.4. Testing of Antibiofilm Activity of the Phage
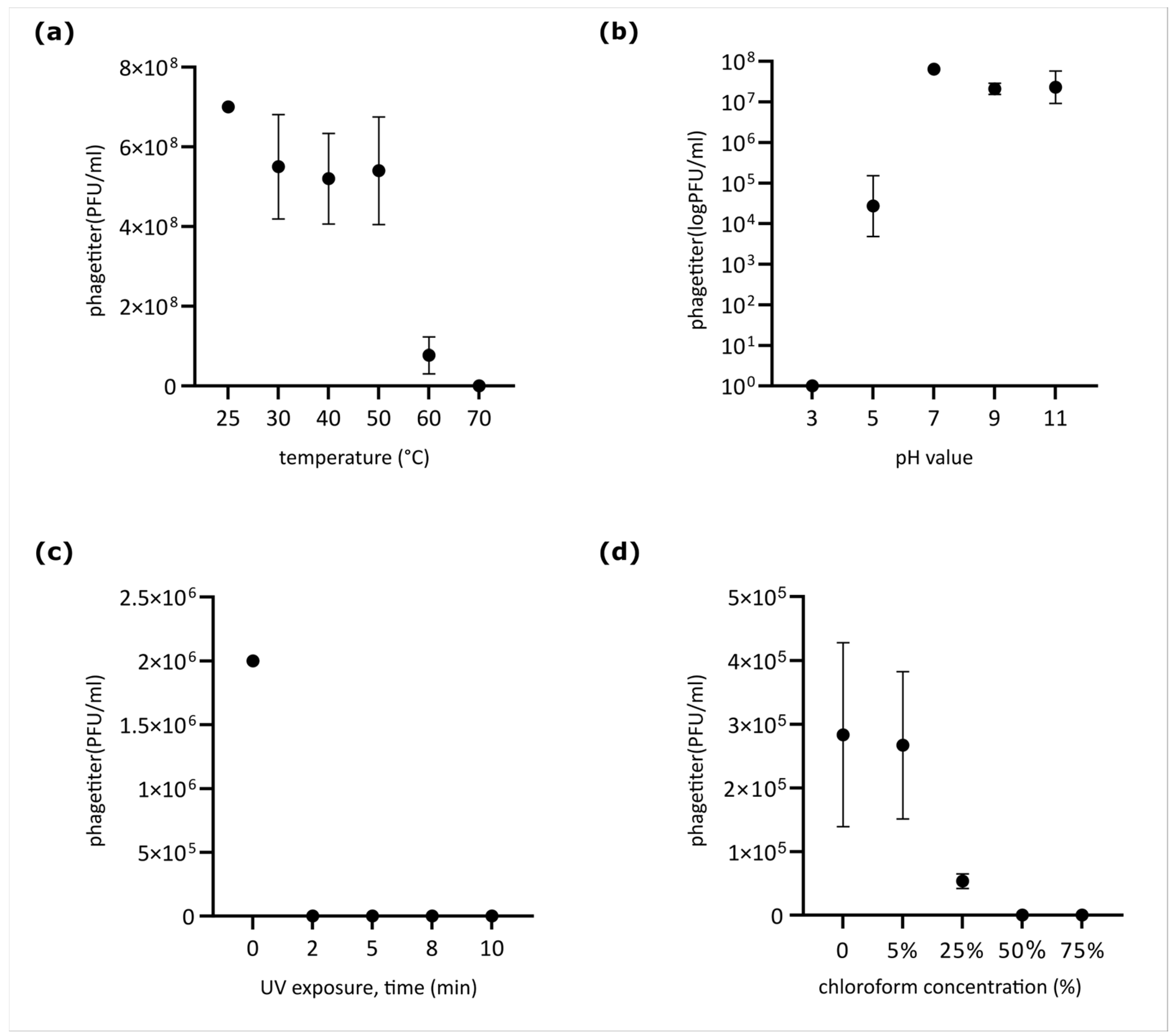
2.5. Phage Stability Under Different Conditions
2.6. Phage Host Range Determination
2.7. Testing Phage Activity in Vivo Using Galleria Mellonella and Zophobas Morio Models
2.8. Bioinformatic Analysis
3. Results
3.1. Virion Structure and Growth
3.2. Phage Reproduction Characterization
3.3. Phage Stability
3.4. Testing Phage Activity in Vivo Using Galleria Mellonella and Zophobas Morio Models
3.5. Phage Host Range
3.6. General Genomics and Taxonomy
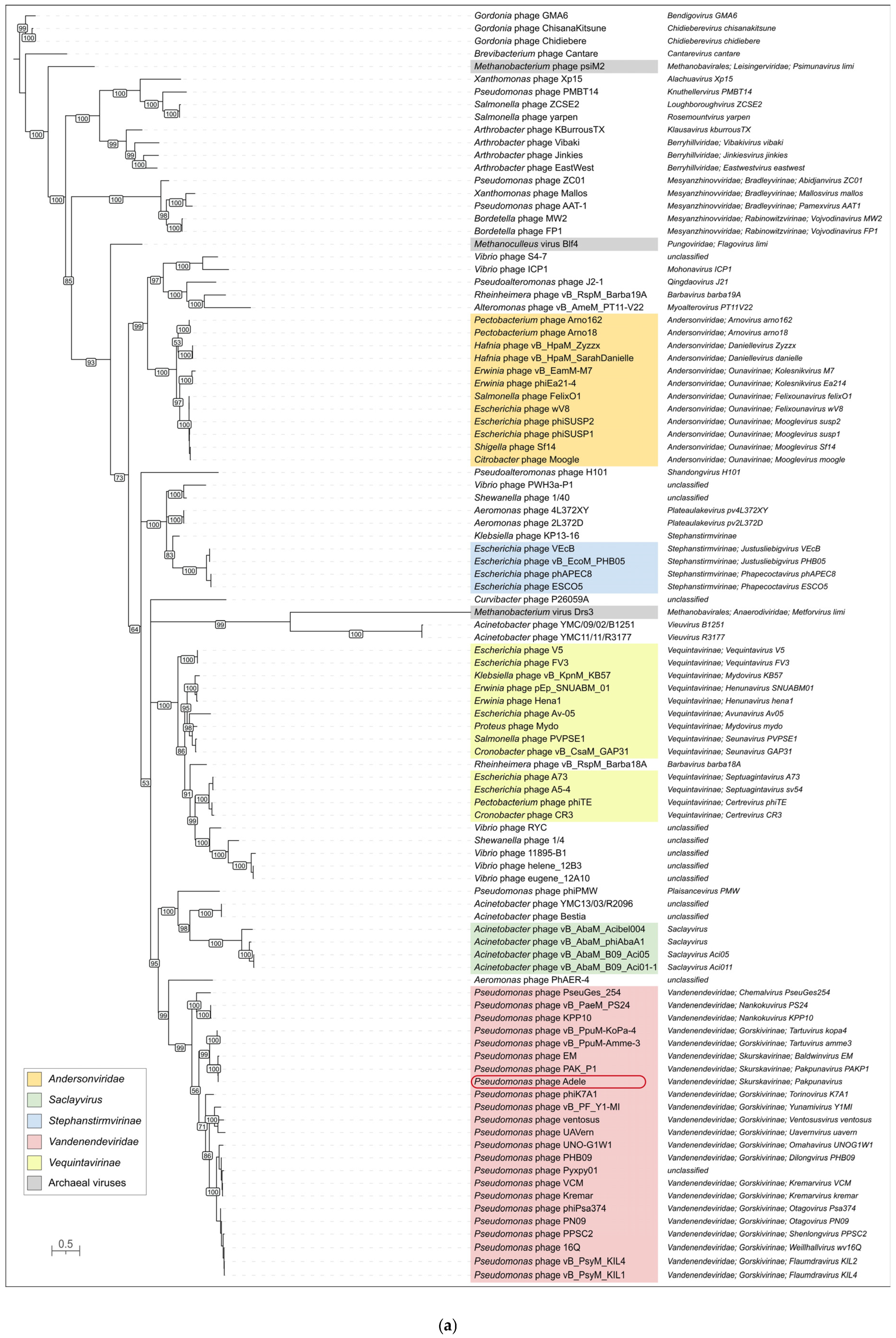
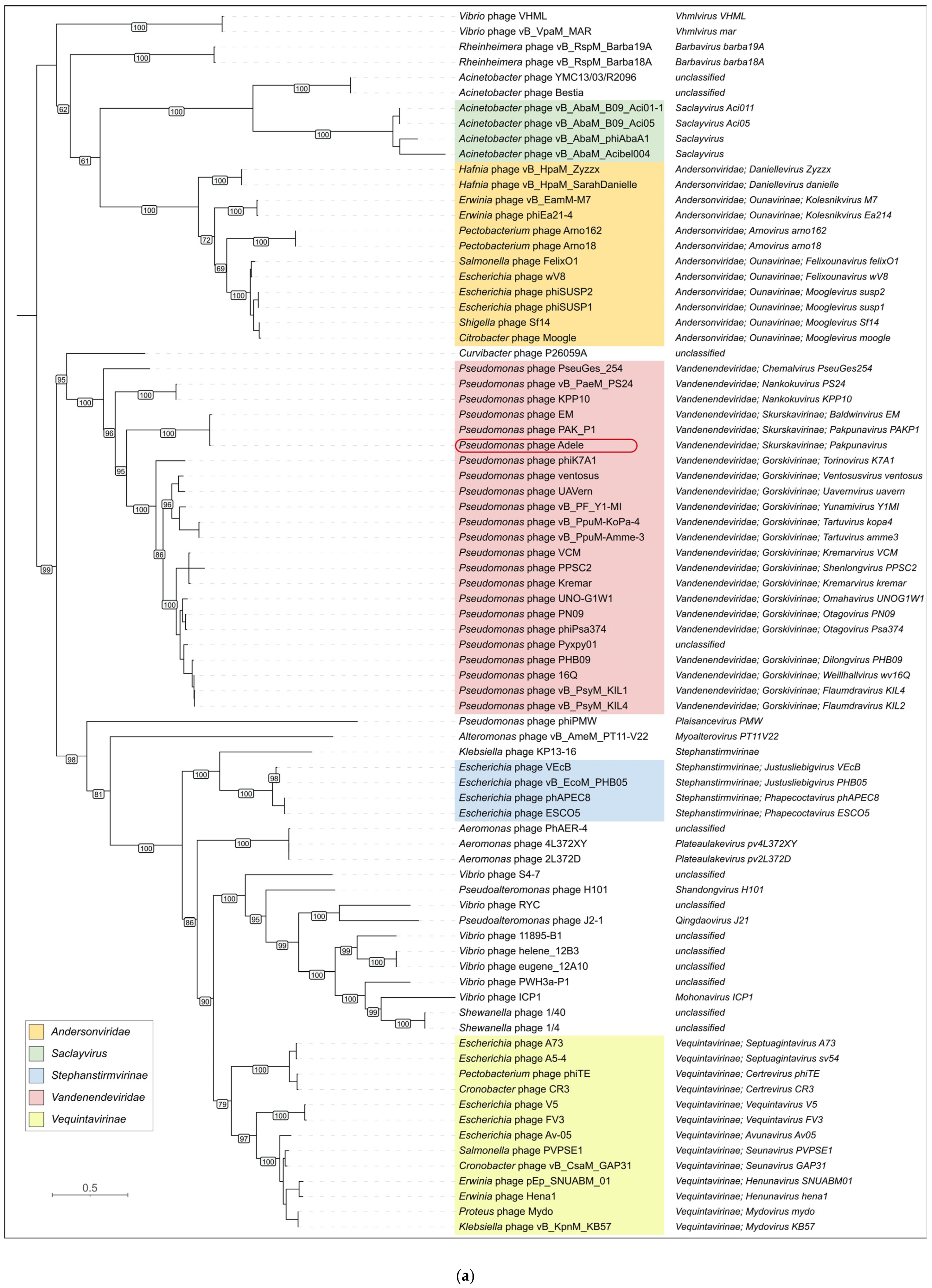
3.7. Phylogenetic Analysis of Conserved Proteins
- As expected, the DALI search found similar (Z-score > 4) proteins among HK97-fold capsid proteins and encapsulin shell proteins, except for an interesting case of a protein of unknown function from the Pfam DUF74 family of Pediococcus pentosaceus (Z-score 4.6), which was published as a pentameric structure (https://www.rcsb.org/structure/3QKB, accessed on 1 November 2025), in which the fold of each identical monomer is similar to that of the P-subdomain of HK97 capsids;
- Other phages infecting Pseudomonas are placed distantly from phage Adele;
- A relatively recently discovered mirusvirus (the sequence from a nearly complete genome published in [72] was used for structural modeling) is clustered close to herpesviruses, branching somewhat earlier;
- Surprisingly, the capsid protein of a phage-like particle cf-PICI (capsid-forming phage-inducible chromosomal island) from Escherichia coli [73] forms a distinct branch together with the capsid protein of the gene transfer agent (GTA) from Rhodobacter capsulatus.
3.8. Analysis of Structural Genomic Module
3.8.1. Comparative Analysis with Related Taxa
3.8.2. Tail Tube Proteins
3.8.3. Tail Assembly Chaperone Locus in Vandenendeviridae and Related Phage Taxa
3.8.4. Tail Fiber Proteins
3.9. Phage Metabolic Reprogramming and Anti-Defense Systems
- Protein PaAdele_006—homologs were found only in phages of the family Vandenendeviridae.
- Protein PaAdele_020—homologous proteins from Salmonella phages of the family Demerecviridae are more similar to the Adele protein than a substantial part of homologs from Vandenendeviridae. In addition, multiple Straboviridae phages also precede proteins from the evolutionarily related taxa identified using conserved protein sequences and discussed in Section 3.7.
- Protein PaAdele_022—homologous proteins from phages of the families Herelleviridae, Ackermannviridae and several other taxa are more similar to the Adele protein than those from the evolutionarily related taxa discussed in Section 3.7.
- Proteins PaAdele_024, 025, 026, 032, 096, 098, 135, 137, 139 and 140—BLAST searches generally produced patterns similar to those observed for 020 and 022, or yielded significant hits to phage proteins belonging to taxa that were not detected at all when searches were conducted using MCP and TLS sequences.
4. Discussion
4.1. Biological Properties, Host Range and Therapeutic Potential of Phage Adele
4.2. Genomic Architecture and Evolutionary Context of Phage Adele
5. Conclusions
Supplementary Materials
Author Contributions
Funding
Institutional Review Board Statement
Informed Consent Statement
Data Availability Statement
Acknowledgments
Conflicts of Interest
Abbreviations
| bp | base pair |
| cf-PICI | Capsid-forming phage-inducible chromosomal island |
| CFU | Colony-forming units |
| GTA | Gene transfer agent |
| ICTV | International Committee on Taxonomy of Viruses |
| MCP | Major capsid protein |
| MOI | Multiplicity of infection |
| OD | Optical density |
| PICI | Phage-inducible chromosomal island |
| PFU | Plaque-forming units |
| SEM | Scanning electron microscopy |
| TLS | Terminase large subunit |
References
- Koonin, E.V.; Dolja, V.V. Virus World as an Evolutionary Network of Viruses and Capsidless Selfish Elements. Microbiol. Mol. Biol. Rev. 2014, 78, 278–303. [Google Scholar] [CrossRef] [PubMed]
- Durzyńska, J.; Goździcka-Józefiak, A. Viruses and Cells Intertwined since the Dawn of Evolution. Virol. J. 2015, 12, 169. [Google Scholar] [CrossRef] [PubMed]
- Suttle, C.A. Marine Viruses-Major Players in the Global Ecosystem. Nat. Rev. Microbiol. 2007, 5, 801–812. [Google Scholar] [CrossRef] [PubMed]
- Botstein, D. A Theory of Modular Evolution for Bacteriophages. Ann. N. Y. Acad. Sci. 1980, 354, 484–490. [Google Scholar] [CrossRef]
- Latka, A.; Lemire, S.; Grimon, D.; Dams, D.; Maciejewska, B.; Lu, T.; Drulis-Kawa, Z.; Briers, Y. Engineering the Modular Receptor-Binding Proteins of Klebsiella Phages Switches Their Capsule Serotype Specificity. mBio 2021, 12, e00455-21. [Google Scholar] [CrossRef]
- Lang, A.S.; Zhaxybayeva, O.; Beatty, J.T. Gene Transfer Agents: Phage-like Elements of Genetic Exchange. Nat. Rev. Microbiol. 2012, 10, 472–482. [Google Scholar] [CrossRef]
- McDaniel, L.D.; Young, E.; Delaney, J.; Ruhnau, F.; Ritchie, K.B.; Paul, J.H. High Frequency of Horizontal Gene Transfer in the Oceans. Science 2010, 330, 50. [Google Scholar] [CrossRef]
- Penadés, J.R.; Christie, G.E. The Phage-Inducible Chromosomal Islands: A Family of Highly Evolved Molecular Parasites. Annu. Rev. Virol. 2015, 2, 181–201. [Google Scholar] [CrossRef]
- de Sousa, J.A.M.; Fillol-Salom, A.; Penadés, J.R.; Rocha, E.P.C. Identification and Characterization of Thousands of Bacteriophage Satellites across Bacteria. Nucleic Acids Res. 2023, 51, 2759–2777. [Google Scholar] [CrossRef]
- Moura de Sousa, J.A.; Rocha, E.P.C. To Catch a Hijacker: Abundance, Evolution and Genetic Diversity of P4-like Bacteriophage Satellites. Philos. Trans. R. Soc. Lond. B Biol. Sci. 2022, 377, 20200475. [Google Scholar] [CrossRef]
- Eppley, J.M.; Biller, S.J.; Luo, E.; Burger, A.; DeLong, E.F. Marine Viral Particles Reveal an Expansive Repertoire of Phage-Parasitizing Mobile Elements. Proc. Natl. Acad. Sci. USA 2022, 119, e2212722119. [Google Scholar] [CrossRef]
- Kortright, K.E.; Chan, B.K.; Koff, J.L.; Turner, P.E. Phage Therapy: A Renewed Approach to Combat Antibiotic-Resistant Bacteria. Cell Host Microbe 2019, 25, 219–232. [Google Scholar] [CrossRef] [PubMed]
- Qin, S.; Xiao, W.; Zhou, C.; Pu, Q.; Deng, X.; Lan, L.; Liang, H.; Song, X.; Wu, M. Pseudomonas Aeruginosa: Pathogenesis, Virulence Factors, Antibiotic Resistance, Interaction with Host, Technology Advances and Emerging Therapeutics. Signal Transduct. Target. Ther. 2022, 7, 199. [Google Scholar] [CrossRef] [PubMed]
- Laborda, P.; Sanz-García, F.; Hernando-Amado, S.; Martínez, J.L. Pseudomonas Aeruginosa: An Antibiotic Resilient Pathogen with Environmental Origin. Curr. Opin. Microbiol. 2021, 64, 125–132. [Google Scholar] [CrossRef] [PubMed]
- Lu, S.; Le, S.; Tan, Y.; Zhu, J.; Li, M.; Rao, X.; Zou, L.; Li, S.; Wang, J.; Jin, X.; et al. Genomic and Proteomic Analyses of the Terminally Redundant Genome of the Pseudomonas Aeruginosa Phage PaP1: Establishment of Genus PaP1-like Phages. PLoS ONE 2013, 8, e62933. [Google Scholar] [CrossRef]
- Henry, M.; Bobay, L.-M.; Chevallereau, A.; Saussereau, E.; Ceyssens, P.-J.; Debarbieux, L. The Search for Therapeutic Bacteriophages Uncovers One New Subfamily and Two New Genera of Pseudomonas-Infecting Myoviridae. PLoS ONE 2015, 10, e0117163. [Google Scholar] [CrossRef]
- Turner, D.; Adriaenssens, E.M.; Amann, R.I.; Bardy, P.; Bartlau, N.; Barylski, J.; Błażejak, S.; Bouzari, M.; Briegel, A.; Briers, Y.; et al. Summary of Taxonomy Changes Ratified by the International Committee on Taxonomy of Viruses (ICTV) from the Bacterial Viruses Subcommittee, 2025. J. Gen. Virol. 2025, 106, 002111. [Google Scholar] [CrossRef]
- Guo, Y.; Chen, P.; Lin, Z.; Wang, T. Characterization of Two Pseudomonas Aeruginosa Viruses vB_PaeM_SCUT-S1 and vB_PaeM_SCUT-S2. Viruses 2019, 11, 318. [Google Scholar] [CrossRef]
- Shi, Z.; Hong, X.; Li, Z.; Zhang, M.; Zhou, J.; Zhao, Z.; Qiu, S.; Liu, G. Characterization of the Novel Broad-Spectrum Lytic Phage Phage_Pae01 and Its Antibiofilm Efficacy against Pseudomonas Aeruginosa. Front. Microbiol. 2024, 15, 1386830. [Google Scholar] [CrossRef]
- Le, S.; He, X.; Tan, Y.; Huang, G.; Zhang, L.; Lux, R.; Shi, W.; Hu, F. Mapping the Tail Fiber as the Receptor Binding Protein Responsible for Differential Host Specificity of Pseudomonas Aeruginosa Bacteriophages PaP1 and JG004. PLoS ONE 2013, 8, e68562. [Google Scholar] [CrossRef]
- Pan, X.; Cui, X.; Zhang, F.; He, Y.; Li, L.; Yang, H. Genetic Evidence for O-Specific Antigen as Receptor of Pseudomonas Aeruginosa Phage K8 and Its Genomic Analysis. Front. Microbiol. 2016, 7, 252. [Google Scholar] [CrossRef] [PubMed]
- Li, G.; Shen, M.; Yang, Y.; Le, S.; Li, M.; Wang, J.; Zhao, Y.; Tan, Y.; Hu, F.; Lu, S. Adaptation of Pseudomonas Aeruginosa to Phage PaP1 Predation via O-Antigen Polymerase Mutation. Front. Microbiol. 2018, 9, 1170. [Google Scholar] [CrossRef] [PubMed]
- Bürkle, M.; Korf, I.H.E.; Lippegaus, A.; Krautwurst, S.; Rohde, C.; Weissfuss, C.; Nouailles, G.; Tene, X.M.; Gaborieau, B.; Ghigo, J.-M.; et al. Phage-Phage Competition and Biofilms Affect Interactions between Two Virulent Bacteriophages and Pseudomonas Aeruginosa. ISME J. 2025, 19, wraf065. [Google Scholar] [CrossRef] [PubMed]
- Garbe, J.; Bunk, B.; Rohde, M.; Schobert, M. Sequencing and Characterization of Pseudomonas Aeruginosa Phage JG004. BMC Microbiol. 2011, 11, 102. [Google Scholar] [CrossRef]
- Sun, L.; You, J.; Li, D.; Zhang, Z.; Qin, X.; Pang, W.; Li, P.; Han, Q.; Li, Y.; Huang, Z.; et al. Variants of a Putative Baseplate Wedge Protein Extend the Host Range of Pseudomonas Phage K8. Microbiome 2023, 11, 18. [Google Scholar] [CrossRef]
- Blasdel, B.G.; Chevallereau, A.; Monot, M.; Lavigne, R.; Debarbieux, L. Comparative Transcriptomics Analyses Reveal the Conservation of an Ancestral Infectious Strategy in Two Bacteriophage Genera. ISME J. 2017, 11, 1988–1996. [Google Scholar] [CrossRef]
- Rieper, F.; Wittmann, J.; Bunk, B.; Spröer, C.; Häfner, M.; Willy, C.; Müsken, M.; Ziehr, H.; Korf, I.H.E.; Jahn, D. Systematic Bacteriophage Selection for the Lysis of Multiple Pseudomonas Aeruginosa Strains. Front. Cell Infect. Microbiol. 2025, 15, 1597009. [Google Scholar] [CrossRef]
- Mohamed, A.A.; El-Zayat, E.M.; El-Shibiny, A. Efficacy of Phage vB_Ps_ZCPS13 in Controlling Pan-Drug-Resistant Pseudomonas Aeruginosa from Urinary Tract Infections (UTIs) and Eradicating Biofilms from Urinary Catheters. Virol. J. 2025, 22, 236. [Google Scholar] [CrossRef]
- Roach, D.R.; Noël, B.; Chollet-Martin, S.; de Jode, M.; Granger, V.; Debarbieux, L.; de Chaisemartin, L. Human Neutrophil Response to Pseudomonas Bacteriophage PAK_P1, a Therapeutic Candidate. Viruses 2023, 15, 1726. [Google Scholar] [CrossRef]
- Roach, D.R.; Leung, C.Y.; Henry, M.; Morello, E.; Singh, D.; Di Santo, J.P.; Weitz, J.S.; Debarbieux, L. Synergy between the Host Immune System and Bacteriophage Is Essential for Successful Phage Therapy against an Acute Respiratory Pathogen. Cell Host Microbe 2017, 22, 38–47.e4. [Google Scholar] [CrossRef]
- Zborowsky, S.; Seurat, J.; Balacheff, Q.; Ecomard, S.; Mulet, C.; Minh, C.N.N.; Titécat, M.; Evrard, E.; Rodriguez-Gonzalez, R.A.; Marchi, J.; et al. Macrophage-Induced Reduction of Bacteriophage Density Limits the Efficacy of in Vivo Pulmonary Phage Therapy. Nat. Commun. 2025, 16, 5725. [Google Scholar] [CrossRef] [PubMed]
- Adams, M.H. Bacteriophages; Interscience Publishers: New York, NY, USA, 1959. [Google Scholar]
- Kropinski, A.M. Measurement of the Rate of Attachment of Bacteriophage to Cells. Methods Mol. Biol. 2009, 501, 151–155. [Google Scholar] [CrossRef] [PubMed]
- Storms, Z.J.; Teel, M.R.; Mercurio, K.; Sauvageau, D. The Virulence Index: A Metric for Quantitative Analysis of Phage Virulence. Phage 2020, 1, 27–36. [Google Scholar] [CrossRef] [PubMed]
- Zhao, J.; Zhang, Z.; Tian, C.; Chen, X.; Hu, L.; Wei, X.; Li, H.; Lin, W.; Jiang, A.; Feng, R.; et al. Characterizing the Biology of Lytic Bacteriophage vB_EaeM_φEap-3 Infecting Multidrug-Resistant Enterobacter Aerogenes. Front. Microbiol. 2019, 10, 420. [Google Scholar] [CrossRef]
- Kosznik-Kwaśnicka, K.; Kaźmierczak, N.; Piechowicz, L. Activity of Phage–Lactoferrin Mixture against Multi Drug Resistant Staphylococcus Aureus Biofilms. Antibiotics 2022, 11, 1256. [Google Scholar] [CrossRef]
- Wdowiak, M.; Paczesny, J.; Raza, S. Enhancing the Stability of Bacteriophages Using Physical, Chemical, and Nano-Based Approaches: A Review. Pharmaceutics 2022, 14, 1936. [Google Scholar] [CrossRef]
- Guo, M.; Gao, Y.; Xue, Y.; Liu, Y.; Zeng, X.; Cheng, Y.; Ma, J.; Wang, H.; Sun, J.; Wang, Z.; et al. Bacteriophage Cocktails Protect Dairy Cows Against Mastitis Caused By Drug Resistant Escherichia coli Infection. Front. Cell. Infect. Microbiol. 2021, 11, 690377. [Google Scholar] [CrossRef]
- Bocharova, Y.; Chebotar, I.; Savinova, T.; Lyamin, A.; Kondratenko, O.; Polikarpova, S.; Fedorova, N.; Semykin, S.; Korostin, D.; Chaplin, A.; et al. Clonal Diversity, Antimicrobial Resistance, and Genome Features among Non-Fermenting Gram-Negative Bacteria Isolated from Patients with Cystic Fibrosis in Russia. Diagn. Microbiol. Infect. Dis. 2023, 108, 116102. [Google Scholar] [CrossRef]
- Chaplin, A.V.; Sykilinda, N.N.; Skvortsov, G.A.; Troshin, K.S.; Vasilyeva, A.A.; Shuraleva, S.A.; Malkov, A.A.; Simonov, V.S.; Efimov, B.A.; Kafarskaia, L.I.; et al. Pseudomonas Phage Banzai: Genomic and Functional Analysis of Novel Pbunavirus with Lytic Activity Against Pseudomonas Aeruginosa. Viruses 2025, 17, 1088. [Google Scholar] [CrossRef]
- Tarakanov, R.I.; Lukianova, A.A.; Evseev, P.V.; Toshchakov, S.V.; Kulikov, E.E.; Ignatov, A.N.; Miroshnikov, K.A.; Dzhalilov, F.S.-U. Bacteriophage Control of Pseudomonas Savastanoi Pv. Glycinea in Soybean. Plants 2022, 11, 938. [Google Scholar] [CrossRef]
- Stutz, E.; Défago, G.; Kern, H. Naturally Occurring Fluorescent Pseudomonads Involved in Suppression. Phytopathology 1986, 76, 181–185. [Google Scholar] [CrossRef]
- Chen, S. Ultrafast One-Pass FASTQ Data Preprocessing, Quality Control, and Deduplication Using Fastp. Imeta 2023, 2, e107. [Google Scholar] [CrossRef] [PubMed]
- Wick, R.R.; Judd, L.M.; Gorrie, C.L.; Holt, K.E. Unicycler: Resolving Bacterial Genome Assemblies from Short and Long Sequencing Reads. PLoS Comput. Biol. 2017, 13, e1005595. [Google Scholar] [CrossRef] [PubMed]
- Garneau, J.R.; Depardieu, F.; Fortier, L.-C.; Bikard, D.; Monot, M. PhageTerm: A Tool for Fast and Accurate Determination of Phage Termini and Packaging Mechanism Using next-Generation Sequencing Data. Sci. Rep. 2017, 7, 8292. [Google Scholar] [CrossRef]
- Bouras, G.; Nepal, R.; Houtak, G.; Psaltis, A.J.; Wormald, P.-J.; Vreugde, S. Pharokka: A Fast Scalable Bacteriophage Annotation Tool. Bioinformatics 2023, 39, btac776. [Google Scholar] [CrossRef]
- Zimmermann, L.; Stephens, A.; Nam, S.-Z.; Rau, D.; Kübler, J.; Lozajic, M.; Gabler, F.; Söding, J.; Lupas, A.N.; Alva, V. A Completely Reimplemented MPI Bioinformatics Toolkit with a New HHpred Server at Its Core. J. Mol. Biol. 2018, 430, 2237–2243. [Google Scholar] [CrossRef]
- van Kempen, M.; Kim, S.S.; Tumescheit, C.; Mirdita, M.; Lee, J.; Gilchrist, C.L.M.; Söding, J.; Steinegger, M. Fast and Accurate Protein Structure Search with Foldseek. Nat. Biotechnol. 2024, 42, 243–246. [Google Scholar] [CrossRef]
- Holm, L.; Laiho, A.; Törönen, P.; Salgado, M. DALI Shines a Light on Remote Homologs: One Hundred Discoveries. Protein Sci. 2023, 32, e4519. [Google Scholar] [CrossRef]
- Abramson, J.; Adler, J.; Dunger, J.; Evans, R.; Green, T.; Pritzel, A.; Ronneberger, O.; Willmore, L.; Ballard, A.J.; Bambrick, J.; et al. Accurate Structure Prediction of Biomolecular Interactions with AlphaFold 3. Nature 2024, 630, 493–500. [Google Scholar] [CrossRef]
- Holm, L. Benchmarking Fold Detection by DaliLite v.5. Bioinformatics 2019, 35, 5326–5327. [Google Scholar] [CrossRef]
- Gilchrist, C.L.M.; Chooi, Y.-H. Clinker & Clustermap.Js: Automatic Generation of Gene Cluster Comparison Figures. Bioinformatics 2021, 37, 2473–2475. [Google Scholar] [CrossRef] [PubMed]
- Moraru, C.; Varsani, A.; Kropinski, A.M. VIRIDIC-A Novel Tool to Calculate the Intergenomic Similarities of Prokaryote-Infecting Viruses. Viruses 2020, 12, 1268. [Google Scholar] [CrossRef] [PubMed]
- Edgar, R.C. Muscle5: High-Accuracy Alignment Ensembles Enable Unbiased Assessments of Sequence Homology and Phylogeny. Nat. Commun. 2022, 13, 6968. [Google Scholar] [CrossRef] [PubMed]
- Minh, B.Q.; Schmidt, H.A.; Chernomor, O.; Schrempf, D.; Woodhams, M.D.; von Haeseler, A.; Lanfear, R. IQ-TREE 2: New Models and Efficient Methods for Phylogenetic Inference in the Genomic Era. Mol. Biol. Evol. 2020, 37, 1530–1534. [Google Scholar] [CrossRef]
- Kalyaanamoorthy, S.; Minh, B.Q.; Wong, T.K.F.; von Haeseler, A.; Jermiin, L.S. ModelFinder: Fast Model Selection for Accurate Phylogenetic Estimates. Nat. Methods 2017, 14, 587–589. [Google Scholar] [CrossRef]
- Petit, R.A., III. Pasty: A Tool Easily Taken Advantage of for in Silico Serogrouping of Pseudomonas aeruginosa Isolates. Available online: https://github.com/rpetit3/pasty (accessed on 10 July 2025).
- Anbo, M.; Jelsbak, L. A Bittersweet Fate: Detection of Serotype Switching in Pseudomonas Aeruginosa. Microb. Genom. 2023, 9, mgen000919. [Google Scholar] [CrossRef]
- Tesson, F.; Hervé, A.; Mordret, E.; Touchon, M.; d’Humières, C.; Cury, J.; Bernheim, A. Systematic and Quantitative View of the Antiviral Arsenal of Prokaryotes. Nat. Commun. 2022, 13, 2561. [Google Scholar] [CrossRef]
- Pospíšil, J.; Vítovská, D.; Kofroňová, O.; Muchová, K.; Šanderová, H.; Hubálek, M.; Šiková, M.; Modrák, M.; Benada, O.; Barák, I.; et al. Bacterial Nanotubes as a Manifestation of Cell Death. Nat. Commun. 2020, 11, 4963. [Google Scholar] [CrossRef]
- Tsai, C.J.-Y.; Loh, J.M.S.; Proft, T. Galleria Mellonella Infection Models for the Study of Bacterial Diseases and for Antimicrobial Drug Testing. Virulence 2016, 7, 214–229. [Google Scholar] [CrossRef]
- Rakovitsky, N.; Temkin, E.; Hameir, A.; Lurie-Weinberger, M.; Keren-Paz, A.; Carmeli, Y. Zophobas Morio Larvae as a Novel Model for the Study of Acinetobacter Virulence and Antimicrobial Resistance. Front. Microbiol. 2024, 15, 1375787. [Google Scholar] [CrossRef]
- Morozova, V.; Babkin, I.; Mogileva, A.; Kozlova, Y.; Tikunov, A.; Bardasheva, A.; Fedorets, V.; Zhirakovskaya, E.; Ushakova, T.; Tikunova, N. The First Pseudomonas Phage vB_PseuGesM_254 Active against Proteolytic Pseudomonas Gessardii Strains. Viruses 2024, 16, 1561. [Google Scholar] [CrossRef] [PubMed]
- Subramanian, S.; Kerns, H.R.; Braverman, S.G.; Doore, S.M. The Structure of Shigella Virus Sf14 Reveals the Presence of Two Decoration Proteins and Two Long Tail Fibers. Commun. Biol. 2025, 8, 222. [Google Scholar] [CrossRef] [PubMed]
- Hodgkinson-Bean, J.; Ayala, R.; Jayawardena, N.; Rutter, G.L.; Watson, B.N.J.; Mayo-Muñoz, D.; Keal, J.; Fineran, P.C.; Wolf, M.; Bostina, M. Global Structural Survey of the Flagellotropic Myophage φTE Infecting Agricultural Pathogen Pectobacterium Atrosepticum. Nat. Commun. 2025, 16, 3257. [Google Scholar] [CrossRef] [PubMed]
- Boyd, C.M.; Subramanian, S.; Dunham, D.T.; Parent, K.N.; Seed, K.D. A Vibrio Cholerae Viral Satellite Maximizes Its Spread and Inhibits Phage by Remodeling Hijacked Phage Coat Proteins into Small Capsids. bioRxiv 2023. [Google Scholar] [CrossRef]
- Evseev, P.; Gutnik, D.; Shneider, M.; Miroshnikov, K. Use of an Integrated Approach Involving AlphaFold Predictions for the Evolutionary Taxonomy of Duplodnaviria Viruses. Biomolecules 2023, 13, 110. [Google Scholar] [CrossRef]
- Lederberg, E.M.; Lederberg, J. Genetic Studies of Lysogenicity in Escherichia coli. Genetics 1953, 38, 51–64. [Google Scholar] [CrossRef]
- Doore, S.M.; Schrad, J.R.; Dean, W.F.; Dover, J.A.; Parent, K.N. Shigella Phages Isolated during a Dysentery Outbreak Reveal Uncommon Structures and Broad Species Diversity. J. Virol. 2018, 92, e02117-17. [Google Scholar] [CrossRef]
- Nichols, R.J.; LaFrance, B.; Phillips, N.R.; Radford, D.R.; Oltrogge, L.M.; Valentin-Alvarado, L.E.; Bischoff, A.J.; Nogales, E.; Savage, D.F. Discovery and Characterization of a Novel Family of Prokaryotic Nanocompartments Involved in Sulfur Metabolism. Elife 2021, 10, e59288. [Google Scholar] [CrossRef]
- Aguilar, A.; Miranda, I.; Nadel, O.; Nayfach, S.; Segall, A.M.; Rohwer, F.L.; Roux, S.; White, S.; Luque, A. Small Uncultured Viral-like Entities Redraw the Origin of Viruses and Cellular Compartments. bioRxiv 2025. [Google Scholar] [CrossRef]
- Gaïa, M.; Meng, L.; Pelletier, E.; Forterre, P.; Vanni, C.; Fernandez-Guerra, A.; Jaillon, O.; Wincker, P.; Ogata, H.; Krupovic, M.; et al. Mirusviruses Link Herpesviruses to Giant Viruses. Nature 2023, 616, 783–789. [Google Scholar] [CrossRef]
- He, L.; Patkowski, J.B.; Wang, J.; Miguel-Romero, L.; Aylett, C.H.S.; Fillol-Salom, A.; Costa, T.R.D.; Penadés, J.R. Chimeric Infective Particles Expand Species Boundaries in Phage-Inducible Chromosomal Island Mobilization. Cell 2025, 188, 6636–6653.e17. [Google Scholar] [CrossRef]
- Warring, S.L.; Malone, L.M.; Jayaraman, J.; Easingwood, R.A.; Rigano, L.A.; Frampton, R.A.; Visnovsky, S.B.; Addison, S.M.; Hernandez, L.; Pitman, A.R.; et al. A Lipopolysaccharide-Dependent Phage Infects a Pseudomonad Phytopathogen and Can Evolve to Evade Phage Resistance. Environ. Microbiol. 2022, 24, 4834–4852. [Google Scholar] [CrossRef] [PubMed]
- Evseev, P.; Shneider, M.; Miroshnikov, K. Evolution of Phage Tail Sheath Protein. Viruses 2022, 14, 1148. [Google Scholar] [CrossRef] [PubMed]
- Vladimirov, M.; Gautam, V.; Davidson, A.R. Identification of the Tail Assembly Chaperone Genes of T4-Like Phages Suggests a Mechanism Other than Translational Frameshifting for Biogenesis of Their Encoded Proteins. Virology 2022, 566, 9–15. [Google Scholar] [CrossRef] [PubMed]
- Nguyen, Q.T.; Luna, A.J.; Hernandez, A.C.; Kuty Everett, G.F. Complete Genome Sequence of Citrobacter Freundii Myophage Moogle. Genome Announc. 2015, 3, e01426-14. [Google Scholar] [CrossRef]
- Buth, S.A.; Shneider, M.M.; Scholl, D.; Leiman, P.G. Structure and Analysis of R1 and R2 Pyocin Receptor-Binding Fibers. Viruses 2018, 10, 427. [Google Scholar] [CrossRef]
- Tran, N.Q.; Lee, S.-J.; Richardson, C.C.; Tabor, S. A Novel Nucleotide Kinase Encoded by Gene 1.7 of Bacteriophage T7. Mol. Microbiol. 2010, 77, 492–504. [Google Scholar] [CrossRef]
- Ahmad, S.; Wang, B.; Walker, M.D.; Tran, H.-K.R.; Stogios, P.J.; Savchenko, A.; Grant, R.A.; McArthur, A.G.; Laub, M.T.; Whitney, J.C. An Interbacterial Toxin Inhibits Target Cell Growth by Synthesizing (p)ppApp. Nature 2019, 575, 674–678. [Google Scholar] [CrossRef]
- Bartoli, J.; Tempier, A.C.; Guzzi, N.L.; Piras, C.M.; Cascales, E.; Viala, J.P.M. Characterization of a (p)ppApp Synthetase Belonging to a New Family of Polymorphic Toxin Associated with Temperate Phages. J. Mol. Biol. 2023, 435, 168282. [Google Scholar] [CrossRef]
- Ahmad, S.; Gordon, I.J.; Tsang, K.K.; Alexei, A.G.; Sychantha, D.; Colautti, J.; Trilesky, S.L.; Kim, Y.; Wang, B.; Whitney, J.C. Identification of a Broadly Conserved Family of Enzymes That Hydrolyze (p)ppApp. Proc. Natl. Acad. Sci. USA 2023, 120, e2213771120. [Google Scholar] [CrossRef]
- Steinchen, W.; Ahmad, S.; Valentini, M.; Eilers, K.; Majkini, M.; Altegoer, F.; Lechner, M.; Filloux, A.; Whitney, J.; Bange, G. Dual Role of a (p)ppGpp- and (p)ppApp-Degrading Enzyme in Biofilm Formation and Interbacterial Antagonism. Mol. Microbiol. 2021, 115, 1339–1356. [Google Scholar] [CrossRef] [PubMed]
- Ho, P.; Chen, Y.; Biswas, S.; Canfield, E.; Abdolvahabi, A.; Feldman, D.E. Bacteriophage Antidefense Genes That Neutralize TIR and STING Immune Responses. Cell Rep. 2023, 42, 112305. [Google Scholar] [CrossRef]
- Rihtman, B.; Bowman-Grahl, S.; Millard, A.; Corrigan, R.M.; Clokie, M.R.J.; Dj, S. Cyanophage MazG Is a Pyrophosphohydrolase but Unable to Hydrolyse Magic Spot Nucleotides. Environ. Microbiol. Rep. 2019, 11, 448–455. [Google Scholar] [CrossRef] [PubMed]
- Bernheim, A.; Millman, A.; Ofir, G.; Meitav, G.; Avraham, C.; Shomar, H.; Rosenberg, M.M.; Tal, N.; Melamed, S.; Amitai, G.; et al. Prokaryotic Viperins Produce Diverse Antiviral Molecules. Nature 2021, 589, 120–124. [Google Scholar] [CrossRef] [PubMed]
- Le, S.; Wei, L.; Wang, J.; Tian, F.; Yang, Q.; Zhao, J.; Zhong, Z.; Liu, J.; He, X.; Zhong, Q.; et al. Bacteriophage Protein Dap1 Regulates Evasion of Antiphage Immunity and Pseudomonas Aeruginosa Virulence Impacting Phage Therapy in Mice. Nat. Microbiol. 2024, 9, 1828–1841. [Google Scholar] [CrossRef]
- Osterman, I.; Samra, H.; Rousset, F.; Loseva, E.; Itkin, M.; Malitsky, S.; Yirmiya, E.; Millman, A.; Sorek, R. Phages Reconstitute NAD+ to Counter Bacterial Immunity. Nature 2024, 634, 1160–1167. [Google Scholar] [CrossRef]
- Chiu, Y.-C.; Tseng, M.-C.; Hsu, C.-H. Expanding the Substrate Specificity of Macro Domains toward 3″-Isomer of O-Acetyl-ADP-Ribose. ACS Catal. 2021, 11, 11075–11090. [Google Scholar] [CrossRef]
- Azam, A.H.; Kondo, K.; Chihara, K.; Nakamura, T.; Ojima, S.; Nie, W.; Tamura, A.; Yamashita, W.; Sugawara, Y.; Sugai, M.; et al. Evasion of Antiviral Bacterial Immunity by Phage tRNAs. Nat. Commun. 2024, 15, 9586. [Google Scholar] [CrossRef]
- van den Berg, D.F.; van der Steen, B.A.; Costa, A.R.; Brouns, S.J. Phage tRNAs Evade tRNA-Targeting Host Defenses through Anticodon Loop Mutations. eLife 2023, 12, e85183. [Google Scholar] [CrossRef]
- Burman, N.; Belukhina, S.; Depardieu, F.; Wilkinson, R.A.; Skutel, M.; Santiago-Frangos, A.; Graham, A.B.; Livenskyi, A.; Chechenina, A.; Morozova, N.; et al. A Virally Encoded tRNA Neutralizes the PARIS Antiviral Defence System. Nature 2024, 634, 424–431. [Google Scholar] [CrossRef]
- Wei, Y.; Li, Z.; Lao, J.; Huang, J.; Chen, H.; Li, J.; Deng, Y.; Mao, X.; Ma, R.; Wu, Y.; et al. Isolation and Characterization of Pseudomonas Phage HJ01 and Its Therapeutic Efficacy in Canine Pyoderma. BMC Vet. Res. 2025, 21, 443. [Google Scholar] [CrossRef] [PubMed]
- Alipour-Khezri, E.; Skurnik, M.; Zarrini, G. Pseudomonas Aeruginosa Bacteriophages and Their Clinical Applications. Viruses 2024, 16, 1051. [Google Scholar] [CrossRef] [PubMed]
- Kassa, T. Bacteriophages Against Pathogenic Bacteria and Possibilities for Future Application in Africa. Infect. Drug Resist. 2021, 14, 17–31. [Google Scholar] [CrossRef] [PubMed]
- Blasco, L.; Ibarguren-Quiles, C.; López-Causape, C.; Armán, L.; Barrio-Pujante, A.; Bleriot, I.; Pacios, O.; Fernández-García, L.; Ortiz-Cartagena, C.; Cantόn, R.; et al. Study of the Probability of Resistance to Phage Infection in a Collection of Clinical Isolates of Pseudomonas Aeruginosa in Relation to the Presence of Pf Phages. Microbiol. Spectr. 2025, 13, e03010-24. [Google Scholar] [CrossRef]
- Lu, S.; Le, S.; Tan, Y.; Li, M.; Liu, C.; Zhang, K.; Huang, J.; Chen, H.; Rao, X.; Zhu, J.; et al. Unlocking the Mystery of the Hard-to-Sequence Phage Genome: PaP1 Methylome and Bacterial Immunity. BMC Genom. 2014, 15, 803. [Google Scholar] [CrossRef]
- Ando, H.; Lemire, S.; Pires, D.P.; Lu, T.K. Engineering Modular Viral Scaffolds for Targeted Bacterial Population Editing. Cell Syst. 2015, 1, 187–196. [Google Scholar] [CrossRef]
- Turner, D.; Kropinski, A.M.; Adriaenssens, E.M. A Roadmap for Genome-Based Phage Taxonomy. Viruses 2021, 13, 506. [Google Scholar] [CrossRef]
- Duda, R.L.; Teschke, C.M. The Amazing HK97 Fold: Versatile Results of Modest Differences. Curr. Opin. Virol. 2019, 36, 9–16. [Google Scholar] [CrossRef]
- Suhanovsky, M.M.; Teschke, C.M. Nature’s Favorite Building Block: Deciphering Folding and Capsid Assembly of Proteins with the HK97-Fold. Virology 2015, 479–480, 487–497. [Google Scholar] [CrossRef]
- De Smet, J.; Zimmermann, M.; Kogadeeva, M.; Ceyssens, P.-J.; Vermaelen, W.; Blasdel, B.; Bin Jang, H.; Sauer, U.; Lavigne, R. High Coverage Metabolomics Analysis Reveals Phage-Specific Alterations to Pseudomonas Aeruginosa Physiology during Infection. ISME J. 2016, 10, 1823–1835. [Google Scholar] [CrossRef]
- Zhao, X.; Shen, M.; Jiang, X.; Shen, W.; Zhong, Q.; Yang, Y.; Tan, Y.; Agnello, M.; He, X.; Hu, F.; et al. Transcriptomic and Metabolomics Profiling of Phage–Host Interactions between Phage PaP1 and Pseudomonas Aeruginosa. Front. Microbiol. 2017, 8, 548. [Google Scholar] [CrossRef]
- Vogt, S.L.; Green, C.; Stevens, K.M.; Day, B.; Erickson, D.L.; Woods, D.E.; Storey, D.G. The Stringent Response Is Essential for Pseudomonas Aeruginosa Virulence in the Rat Lung Agar Bead and Drosophila Melanogaster Feeding Models of Infection. Infect. Immun. 2011, 79, 4094–4104. [Google Scholar] [CrossRef]
- Engelhardt, F.; Turnbull, K.; Gür, M.; Müsken, M.; Preusse, M.; Häussler, S.; Roghanian, M. (P)ppGpp Imposes Graded Transcriptional Changes to Impair Motility and Promote Antibiotic Tolerance in Biofilms. NPJ Biofilms Microbiomes 2025, 11, 148. [Google Scholar] [CrossRef] [PubMed]
- Burke, K.A.; Urick, C.D.; Mzhavia, N.; Nikolich, M.P.; Filippov, A.A. Correlation of Pseudomonas Aeruginosa Phage Resistance with the Numbers and Types of Antiphage Systems. Int. J. Mol. Sci. 2024, 25, 1424. [Google Scholar] [CrossRef] [PubMed]
- Andreas, M.P.; Giessen, T.W. Large-Scale Computational Discovery and Analysis of Virus-Derived Microbial Nanocompartments. Nat. Commun. 2021, 12, 4748. [Google Scholar] [CrossRef] [PubMed]
- Chung, D.; Brask, N.; Matar, S.; Gallot-Lavallée, L.; Pringle, E.S.; Duguay, B.A.; Blais, C.; Latimer, J.; Haro, R.; Slamovits, C.H.; et al. Persistent Mirusvirus Infection in the Marine Protist Aurantiochytrium. Nat. Commun. 2025, 16, 9922. [Google Scholar] [CrossRef]
- Koonin, E.V.; Senkevich, T.G.; Dolja, V.V. The Ancient Virus World and Evolution of Cells. Biol. Direct 2006, 1, 29. [Google Scholar] [CrossRef]

















| MOI | Local Virulence |
|---|---|
| 10−7 | 0.17 |
| 10−6 | 0.16 |
| 10−5 | 0.20 |
| 10−4 | 0.25 |
| 10−3 | 0.68 |
| 0.01 | 0.97 |
| 0.1 | 0.92 |
| 1 | 0.97 |
Disclaimer/Publisher’s Note: The statements, opinions and data contained in all publications are solely those of the individual author(s) and contributor(s) and not of MDPI and/or the editor(s). MDPI and/or the editor(s) disclaim responsibility for any injury to people or property resulting from any ideas, methods, instructions or products referred to in the content. |
© 2025 by the authors. Licensee MDPI, Basel, Switzerland. This article is an open access article distributed under the terms and conditions of the Creative Commons Attribution (CC BY) license.
Share and Cite
Chaplin, A.V.; Skvortsov, G.A.; Sykilinda, N.N.; Troshin, K.S.; Vasilyeva, A.A.; Malkov, A.A.; Leont’eva, M.R.; Miroshnikov, K.A.; Yaitsky, M.A.; Shagin, D.A.; et al. Genomic, Evolutionary and Phenotypic Insights into Pseudomonas Phage Adele, a Novel Pakpunavirus with Potential for Phage Therapy. Viruses 2026, 18, 42. https://doi.org/10.3390/v18010042
Chaplin AV, Skvortsov GA, Sykilinda NN, Troshin KS, Vasilyeva AA, Malkov AA, Leont’eva MR, Miroshnikov KA, Yaitsky MA, Shagin DA, et al. Genomic, Evolutionary and Phenotypic Insights into Pseudomonas Phage Adele, a Novel Pakpunavirus with Potential for Phage Therapy. Viruses. 2026; 18(1):42. https://doi.org/10.3390/v18010042
Chicago/Turabian StyleChaplin, Andrei V., George A. Skvortsov, Nina N. Sykilinda, Konstantin S. Troshin, Anna A. Vasilyeva, Artem A. Malkov, Maria R. Leont’eva, Konstantin A. Miroshnikov, Mikhail A. Yaitsky, Dmitriy A. Shagin, and et al. 2026. "Genomic, Evolutionary and Phenotypic Insights into Pseudomonas Phage Adele, a Novel Pakpunavirus with Potential for Phage Therapy" Viruses 18, no. 1: 42. https://doi.org/10.3390/v18010042
APA StyleChaplin, A. V., Skvortsov, G. A., Sykilinda, N. N., Troshin, K. S., Vasilyeva, A. A., Malkov, A. A., Leont’eva, M. R., Miroshnikov, K. A., Yaitsky, M. A., Shagin, D. A., Efimov, B. A., Kafarskaia, L. I., Komarevtsev, S. K., & Evseev, P. V. (2026). Genomic, Evolutionary and Phenotypic Insights into Pseudomonas Phage Adele, a Novel Pakpunavirus with Potential for Phage Therapy. Viruses, 18(1), 42. https://doi.org/10.3390/v18010042

