Genetic Characterization and Evolutionary Insights of Novel H1N1 Swine Influenza Viruses Identified from Pigs in Shandong Province, China
Abstract
1. Introduction
2. Materials and Methods
2.1. Sample Processing and Sequencing
2.2. Bioinformatic and Phylogenetic Analysis
2.3. Genetic Recombination Analysis
2.4. In Vitro Replication Experiment of Homologous Virus Isolates
3. Results
3.1. Virus Gene Sequencing and Sequence Submission
3.2. Bioinformatic Analysis
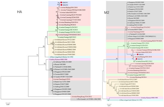
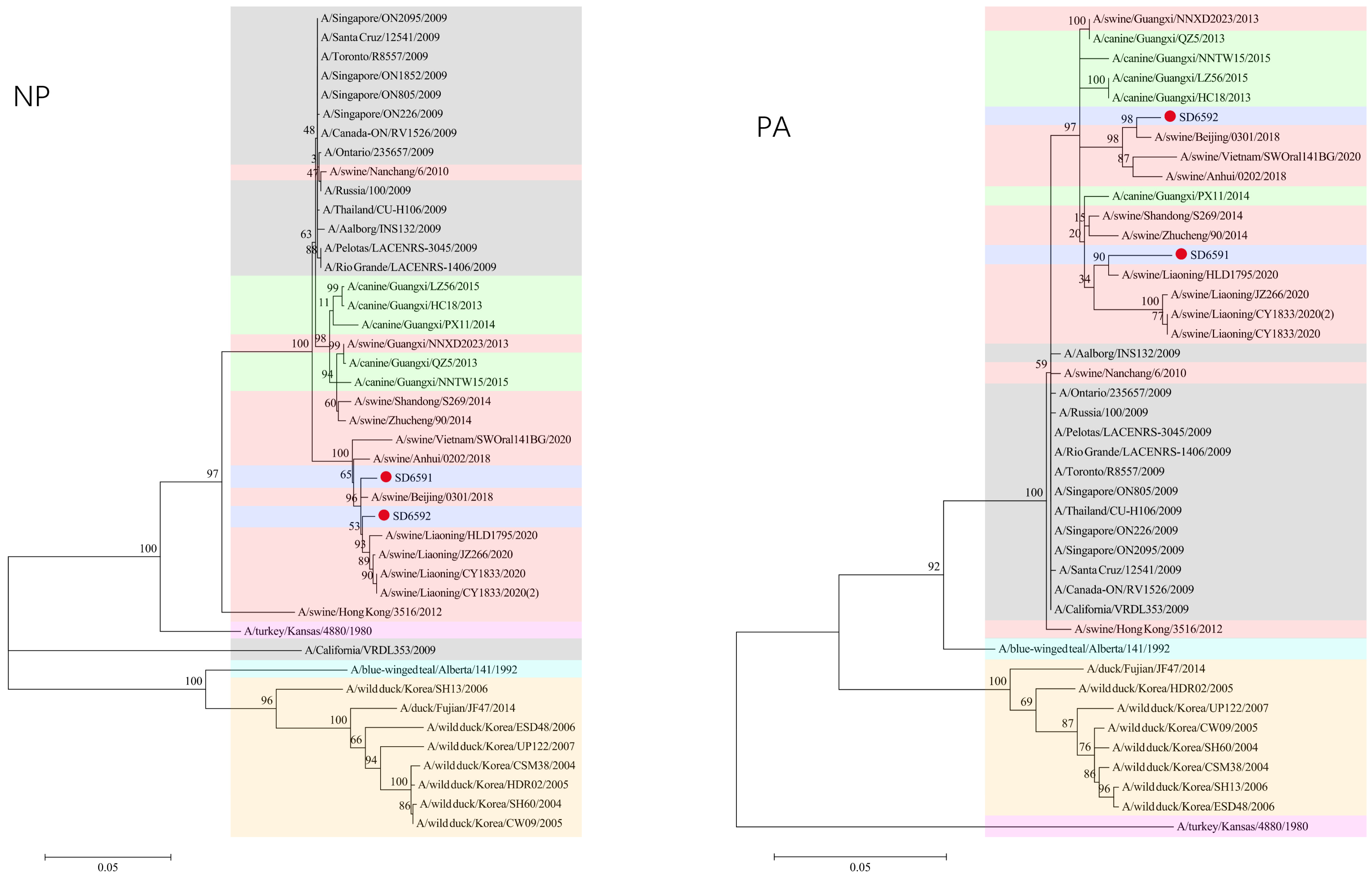
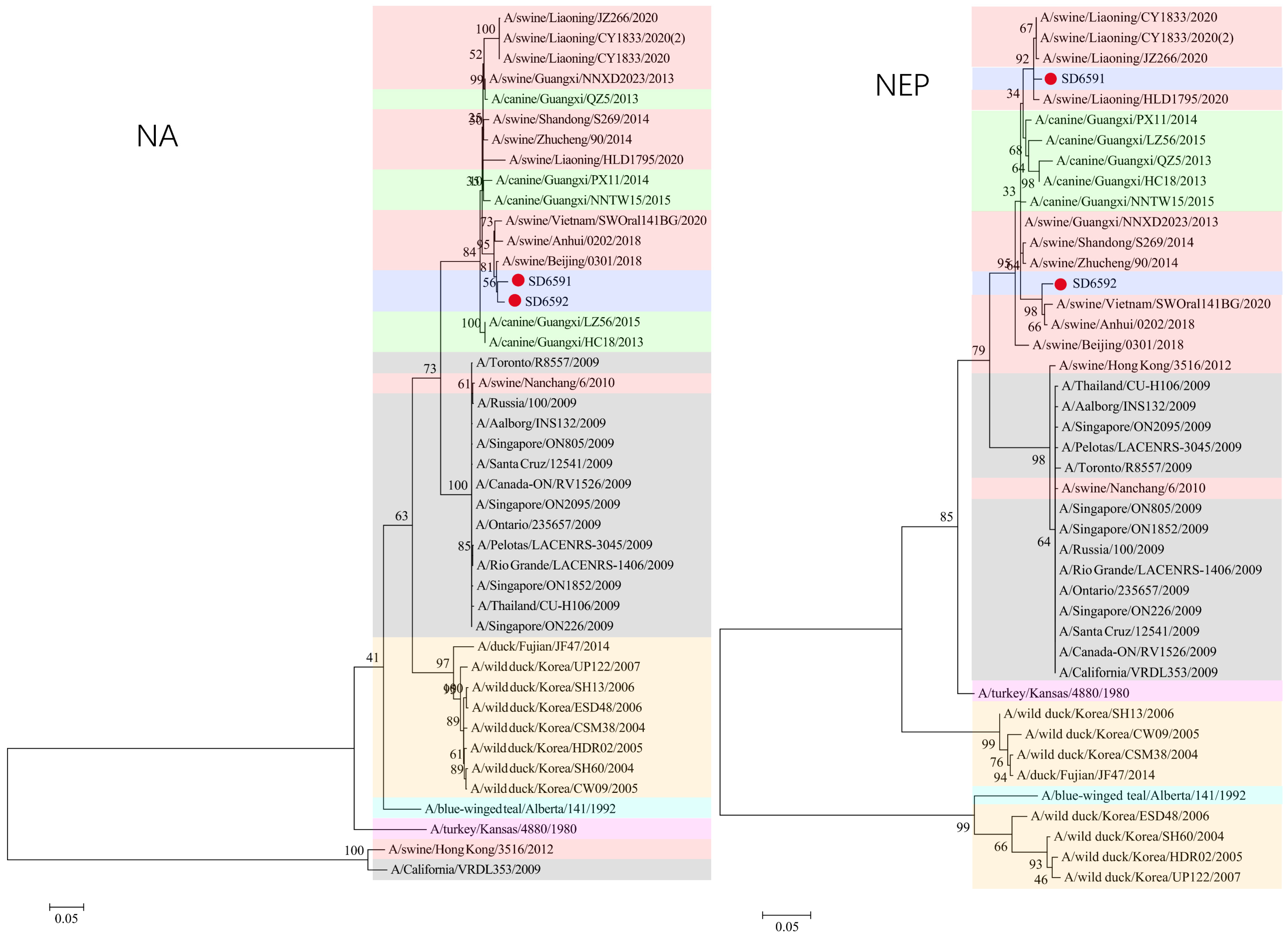
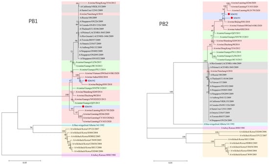
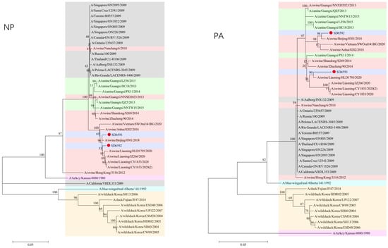
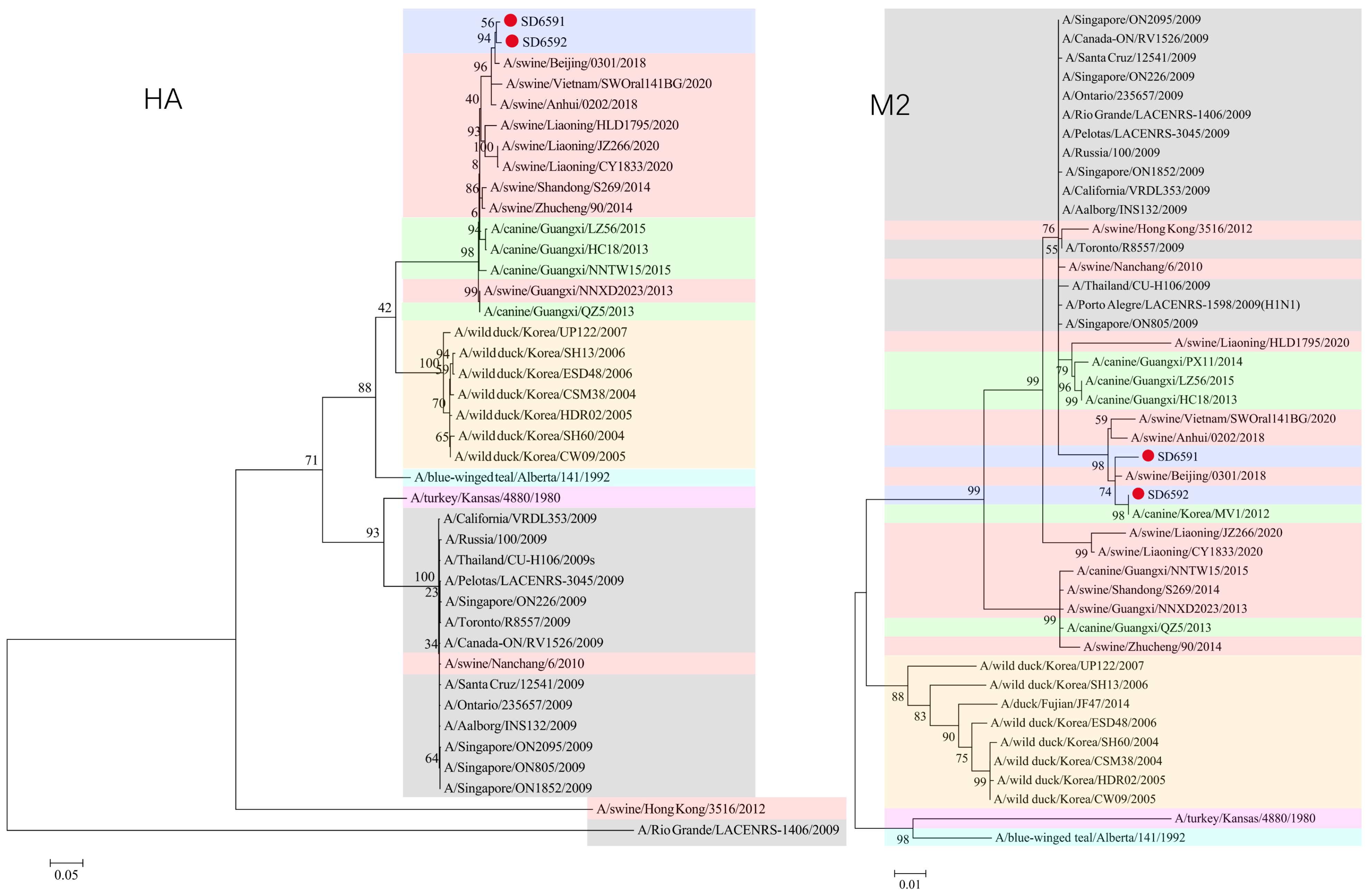
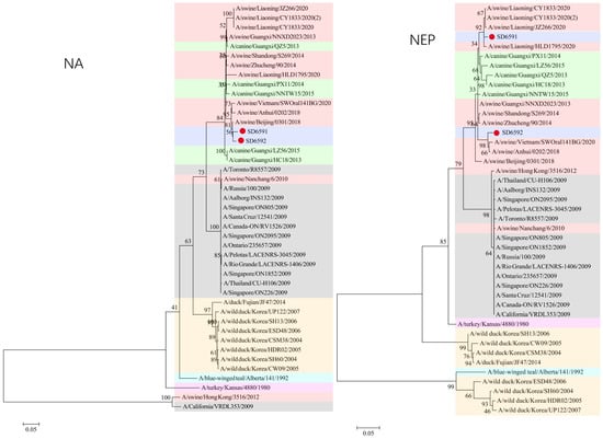
3.3. Phylogenetic Analysis
3.4. Genetic Recombination Analysis
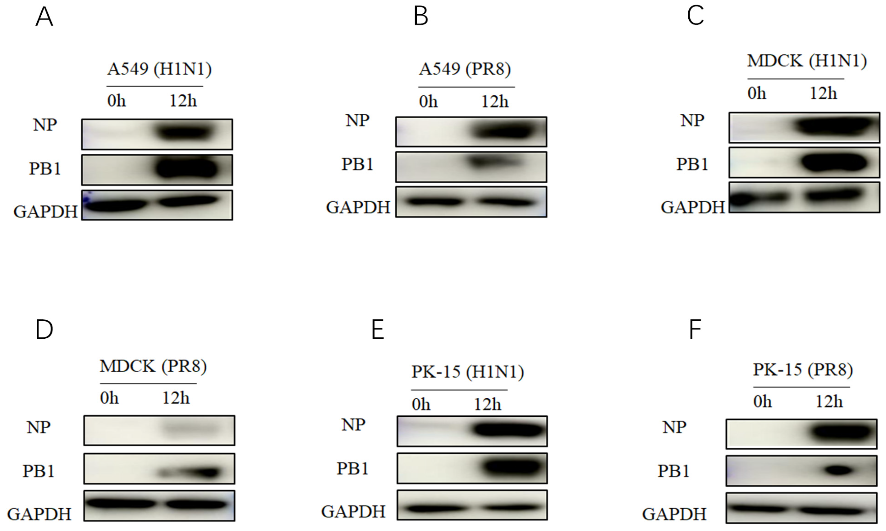
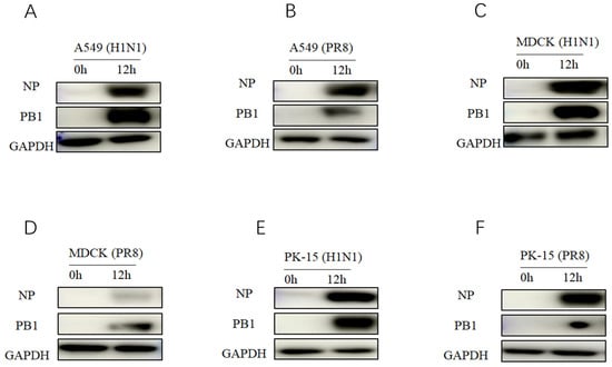
3.5. High Homology and In Vitro Replication Ability of Homologous Isolates
4. Discussion
5. Conclusions
Supplementary Materials
Author Contributions
Funding
Institutional Review Board Statement
Informed Consent Statement
Data Availability Statement
Conflicts of Interest
References
- Yu, H.; Sun, Y.; Zhang, J.; Zhang, W.; Liu, W.; Liu, P.; Liu, K.; Sun, J.; Liang, H.; Zhang, P.; et al. Influenza A virus infection activates caspase-8 to enhance innate antiviral immunity by cleaving CYLD and blocking TAK1 and RIG-I deubiquitination. Cell. Mol. Life Sci. 2024, 81, 355. [Google Scholar] [CrossRef] [PubMed]
- Avanthay, R.; Garcia-Nicolas, O.; Ruggli, N.; Grau-Roma, L.; Parraga-Ros, E.; Summerfield, A.; Zimmer, G. Evaluation of a novel intramuscular prime/intranasal boost vaccination strategy against influenza in the pig model. PLoS Pathog. 2024, 20, e1012393. [Google Scholar] [CrossRef] [PubMed]
- Gray, G.C.; Bender, J.B.; Bridges, C.B.; Daly, R.F.; Krueger, W.S.; Male, M.J.; Heil, G.L.; Friary, J.A.; Derby, R.B.; Cox, N.J. Influenza A(H1N1)pdm09 virus among healthy show pigs, United States. Emerg. Infect. Dis. 2012, 18, 1519–1521. [Google Scholar] [CrossRef] [PubMed]
- Avanthay, R.; Garcia-Nicolas, O.; Zimmer, G.; Summerfield, A. NS1 and PA-X of H1N1/09 influenza virus act in a concerted manner to manipulate the innate immune response of porcine respiratory epithelial cells. Front. Cell. Infect. Microbiol. 2023, 13, 1222805. [Google Scholar] [CrossRef]
- Xing, L.; Chen, Y.; Chen, B.; Bu, L.; Liu, Y.; Zeng, Z.; Guan, W.; Chen, Q.; Lin, Y.; Qin, K.; et al. Antigenic Drift of the Hemagglutinin from an Influenza A (H1N1) pdm09 Clinical Isolate Increases its Pathogenicity In Vitro. Virol. Sin. 2021, 36, 1220–1227. [Google Scholar] [CrossRef]
- Kuznetsova, N.; Siniavin, A.; Butenko, A.; Larichev, V.; Kozlova, A.; Usachev, E.; Nikiforova, M.; Usacheva, O.; Shchetinin, A.; Pochtovyi, A.; et al. Development and characterization of chimera of yellow fever virus vaccine strain and Tick-Borne encephalitis virus. PLoS ONE 2023, 18, e0284823. [Google Scholar] [CrossRef]
- Du, S.; Xu, F.; Lin, Y.; Wang, Y.; Zhang, Y.; Su, K.; Li, T.; Li, H.; Song, Q. Detection of Porcine Circovirus Type 2a and Pasteurella multocida Capsular Serotype D in Growing Pigs Suffering from Respiratory Disease. Vet. Sci. 2022, 9, 528. [Google Scholar] [CrossRef]
- Yu, Z.; Cheng, K.; He, H.; Wu, J. A novel reassortant influenza A (H1N1) virus infection in swine in Shandong Province, eastern China. Transbound. Emerg. Dis. 2020, 67, 450–454. [Google Scholar] [CrossRef]
- Holzer, B.; Rijal, P.; McNee, A.; Paudyal, B.; Martini, V.; Clark, B.; Manjegowda, T.; Salguero, F.J.; Bessell, E.; Schwartz, J.C.; et al. Protective porcine influenza virus-specific monoclonal antibodies recognize similar haemagglutinin epitopes as humans. PLoS Pathog. 2021, 17, e1009330. [Google Scholar] [CrossRef]
- Mac Kain, A.; Joffret, M.L.; Delpeyroux, F.; Vignuzzi, M.; Bessaud, M. A cold case: Non-replicative recombination in positive-strand RNA viruses. Virologie 2021, 25, 62–73. [Google Scholar] [CrossRef]
- Ren, C.; Chen, T.; Zhang, S.; Gao, Q.; Zou, J.; Li, P.; Wang, B.; Zhao, Y.; OuYang, A.; Suolang, S.; et al. PLK3 facilitates replication of swine influenza virus by phosphorylating viral NP protein. Emerg. Microbes Infect. 2023, 12, 2275606. [Google Scholar] [CrossRef] [PubMed]
- Zhu, W.; Wang, L.; Dong, Z.; Chen, X.; Song, F.; Liu, N.; Yang, H.; Fu, J. Comparative Transcriptome Analysis Identifies Candidate Genes Related to Skin Color Differentiation in Red Tilapia. Sci. Rep. 2016, 6, 31347. [Google Scholar] [CrossRef] [PubMed]
- Galindo-Fraga, A.; Del Carmen Guerra-de-Blas, P.; Ortiz-Hernandez, A.A.; Rubenstein, K.; Ortega-Villa, A.M.; Ramirez-Venegas, A.; Valdez-Vazquez, R.; Moreno-Espinosa, S.; Llamosas-Gallardo, B.; Perez-Patrigeon, S.; et al. Prospective cohort study of patient demographics, viral agents, seasonality, and outcomes of influenza-like illness in Mexico in the late H1N1-pandemic and post-pandemic years (2010–2014). IJID Reg. 2024, 12, 100394. [Google Scholar] [CrossRef] [PubMed]
- Tapia, R.; Mena, J.; Garcia, V.; Culhane, M.; Medina, R.A.; Neira, V. Cross-protection of commercial vaccines against Chilean swine influenza A virus using the guinea pig model as a surrogate. Front. Vet. Sci. 2023, 10, 1245278. [Google Scholar] [CrossRef]
- Hernandez-Prera, J.C.; Skalova, A.; Franchi, A.; Rinaldo, A.; Vander Poorten, V.; Zbaren, P.; Ferlito, A.; Wenig, B.M. Pleomorphic adenoma: The great mimicker of malignancy. Histopathology 2021, 79, 279–290. [Google Scholar] [CrossRef]
- Tietjen, I.; Kwan, D.C.; Petrich, A.; Zell, R.; Antoniadou, I.T.; Gavriilidou, A.; Tzitzoglaki, C.; Rallis, M.; Fedida, D.; Sureda, F.X.; et al. Antiviral mechanisms and preclinical evaluation of amantadine analogs that continue to inhibit influenza A viruses with M2(S31N)-based drug resistance. Antivir. Res. 2025, 236, 106104. [Google Scholar] [CrossRef]
- Schmitt, K.; Curlin, J.; Remling-Mulder, L.; Moriarty, R.; Goff, K.; O’Connor, S.; Stenglein, M.; Marx, P.; Akkina, R. Mimicking SIV chimpanzee viral evolution toward HIV-1 during cross-species transmission. J. Med. Primatol. 2020, 49, 284–287. [Google Scholar] [CrossRef]
- Si, L.; Bai, H.; Oh, C.Y.; Jin, L.; Prantil-Baun, R.; Ingber, D.E. Clinically Relevant Influenza Virus Evolution Reconstituted in a Human Lung Airway-on-a-Chip. Microbiol. Spectr. 2021, 9, e0025721. [Google Scholar] [CrossRef]
- Yu, J.; Liu, R.; Zhou, B.; Chou, T.W.; Ghedin, E.; Sheng, Z.; Gao, R.; Zhai, S.L.; Wang, D.; Li, F. Development and Characterization of a Reverse-Genetics System for Influenza D Virus. J. Virol. 2019, 93, e01186-19. [Google Scholar] [CrossRef]
- Simon, P.F.; McCorrister, S.; Hu, P.; Chong, P.; Silaghi, A.; Westmacott, G.; Coombs, K.M.; Kobasa, D. Highly Pathogenic H5N1 and Novel H7N9 Influenza A Viruses Induce More Profound Proteomic Host Responses than Seasonal and Pandemic H1N1 Strains. J. Proteome Res. 2015, 14, 4511–4523. [Google Scholar] [CrossRef]
- Kasturi, S.P.; Kozlowski, P.A.; Nakaya, H.I.; Burger, M.C.; Russo, P.; Pham, M.; Kovalenkov, Y.; Silveira, E.L.V.; Havenar-Daughton, C.; Burton, S.L.; et al. Adjuvanting a Simian Immunodeficiency Virus Vaccine with Toll-Like Receptor Ligands Encapsulated in Nanoparticles Induces Persistent Antibody Responses and Enhanced Protection in TRIM5alpha Restrictive Macaques. J. Virol. 2017, 91, e01844-16. [Google Scholar] [CrossRef]








| Gene Name | Primer Sequence (5’→ 3’) |
|---|---|
| A549-GAPDH-Q-F | ACCCACTCCTCCACCTTTGA |
| A549-GAPDH-Q-R | TGTTGCTGTAGCCAAATTCGTT |
| MDCK-GAPDH-Q-F | GAAGGTCGGAGTGAACGGATTT |
| MDCK-GAPDH-Q-R | TGGGTGGAATCATACTGGAACA |
| PK-15-GAPDH-Q-F | GAGTCAACGGATTTGGTCGT |
| PK-15-GAPDH-Q-R | TTGATTTTGGAGGGATCTCG |
| NP(H1N1)-Q-F | GGGTGAAAATGGTCGAAGGACA |
| NP(H1N1)-Q-R | ATACACACAAGCAGGCAGGCAG |
| Gene | Virus with the Highest Nucleotide Identity | Accession No. | Identity |
|---|---|---|---|
| PB2 | A/swine/Beijing/0301/2018(H1N1) | MN416329.1 | 98.88% |
| PB1 | A/swine/Anhui/HD21/2020(H1N1) | OL744679.1 | 97.65% |
| NA | A/swine/Beijing/0301/2018(H1N1) | MN416693.1 | 98.30% |
| PA | A/Hong Kong/H090-721-V10/2009(H1N1) | CY111816.1 | 96.99% |
| NP | A/swine/Beijing/0301/2018(H1N1) | MN418733.1 | 99.13% |
| HA M2 NEP | A/swine/China/S69-kid/2018(H1N1) | OM149829.1 | 98.98% |
| A/Porto Alegre/LACENRS-1598/2009(H1N1) | KY925142.1 | 97.93% | |
| A/swine/Liaoning/CY1833/2020(H1N1) | OL311131.1 | 98.96% | |
| A/swine/Beijing/0301/2018(H1N1) | MN416329.1 | 98.88% |
| Gene | Virus with the Highest Nucleotide Identity | Accession No. | Identity |
|---|---|---|---|
| PB2 | A/swine/Beijing/0301/2018(H1N1) | MN416329.1 | 99.25% |
| PB1 | A/swine/Beijing/0301/2018(H1N1) | MN416416.1 | 98.94% |
| NP | A/swine/Beijing/0301/2018(H1N1) | MN418733.1 | 99.20% |
| NA | A/swine/Beijing/0301/2018(H1N1) | MN416693.1 | 98.68% |
| PA | A/swine/Beijing/0301/2018(H1N1) | MN416516.1 | 98.70% |
| HA | A/swine/Shandong/LY059/2019(H1N1) | MW127000.1 | 98.53% |
| M2 | A/swine/Shandong/LY059/2019(H1N1) | MW127003.1 | 99.29% |
| NEP | A/swine/Anhui/0202/2018(H1N1) | MN418656.1 | 98.81% |
| Gene | Identity | Accession No. | Identity |
|---|---|---|---|
| PB2 | A/swine/China/Qingdao/2018(H1N1) | MK587711 | 94.37% |
| A/Puerto Rico/8/1934(H1N1) | NC_002023.1 | 84.99% | |
| PB1 | A/swine/China/Qingdao/2018(H1N1) | MK587712 | 93.86% |
| A/Puerto Rico/8/1934(H1N1) | NC_002021.1 | 81.75% | |
| NA | A/swine/China/Qingdao/2018(H1N1) | MK587716 | 91.06% |
| A/Puerto Rico/8/1934(H1N1) | NC_002018.1 | 81.43% | |
| PA | A/swine/China/Qingdao/2018(H1N1) | MK587713 | 97.79% |
| A/Puerto Rico/8/1934(H1N1) | NC_002022.1 | 82.38% | |
| NP | A/swine/China/Qingdao/2018(H1N1) | MK587715 | 94.86% |
| A/Puerto Rico/8/1934(H1N1) | NC_002019.1 | 85.48% | |
| HA | A/swine/China/Qingdao/2018(H1N1) | MK587714 | 92.76% |
| A/Puerto Rico/8/1934(H1N1) | NC_002017.1 | 75.84% | |
| M2 | A/swine/China/Qingdao/2018(H1N1) | MK587717 | 96.54% |
| A/Puerto Rico/8/1934(H1N1) | NC_002016.1 | 89.31% | |
| NEP | A/swine/China/Qingdao/2018(H1N1) | MK587718 | 97.93% |
| A/Puerto Rico/8/1934(H1N1) | NC_002020.1 | 82.73% |
| Gene | Identity | Accession No. | Identity |
|---|---|---|---|
| PB2 | A/swine/China/Qingdao/2018(H1N1) | MK587711 | 94.91% |
| A/Puerto Rico/8/1934(H1N1) | NC_002023.1 | 85.19% | |
| PB1 | A/swine/China/Qingdao/2018(H1N1) | MK587712 | 94.71% |
| A/Puerto Rico/8/1934(H1N1) | NC_002021.1 | 82.45% | |
| NA | A/swine/China/Qingdao/2018(H1N1) | MK587716 | 91.43% |
| A/Puerto Rico/8/1934(H1N1) | NC_002018.1 | 81.94% | |
| PA | A/swine/China/Qingdao/2018(H1N1) | MK587713 | 96.75% |
| A/Puerto Rico/8/1934(H1N1) | NC_002022.1 | 83.18% | |
| NP | A/swine/China/Qingdao/2018(H1N1) | MK587715 | 94.92% |
| A/Puerto Rico/8/1934(H1N1) | NC_002019.1 | 85.69% | |
| HA | A/swine/China/Qingdao/2018(H1N1) | MK587714 | 92.95% |
| A/Puerto Rico/8/1934(H1N1) | NC_002017.1 | 74.97% | |
| M2 | A/swine/China/Qingdao/2018(H1N1) | MK587717 | 96.64% |
| A/Puerto Rico/8/1934(H1N1) | NC_002016.1 | 89.31% | |
| NEP | A/swine/China/Qingdao/2018(H1N1) | MK587718 | 95.23% |
| A/Puerto Rico/8/1934(H1N1) | NC_002020.1 | 83.81% |
Disclaimer/Publisher’s Note: The statements, opinions and data contained in all publications are solely those of the individual author(s) and contributor(s) and not of MDPI and/or the editor(s). MDPI and/or the editor(s) disclaim responsibility for any injury to people or property resulting from any ideas, methods, instructions or products referred to in the content. |
© 2026 by the authors. Licensee MDPI, Basel, Switzerland. This article is an open access article distributed under the terms and conditions of the Creative Commons Attribution (CC BY) license.
Share and Cite
Yuan, Z.; Wei, R.; Shang, R.; Zhang, H.; Cheng, K.; Ma, S.; Zhou, L.; Yu, Z. Genetic Characterization and Evolutionary Insights of Novel H1N1 Swine Influenza Viruses Identified from Pigs in Shandong Province, China. Viruses 2026, 18, 117. https://doi.org/10.3390/v18010117
Yuan Z, Wei R, Shang R, Zhang H, Cheng K, Ma S, Zhou L, Yu Z. Genetic Characterization and Evolutionary Insights of Novel H1N1 Swine Influenza Viruses Identified from Pigs in Shandong Province, China. Viruses. 2026; 18(1):117. https://doi.org/10.3390/v18010117
Chicago/Turabian StyleYuan, Zhen, Ran Wei, Rui Shang, Huixia Zhang, Kaihui Cheng, Sisi Ma, Lei Zhou, and Zhijun Yu. 2026. "Genetic Characterization and Evolutionary Insights of Novel H1N1 Swine Influenza Viruses Identified from Pigs in Shandong Province, China" Viruses 18, no. 1: 117. https://doi.org/10.3390/v18010117
APA StyleYuan, Z., Wei, R., Shang, R., Zhang, H., Cheng, K., Ma, S., Zhou, L., & Yu, Z. (2026). Genetic Characterization and Evolutionary Insights of Novel H1N1 Swine Influenza Viruses Identified from Pigs in Shandong Province, China. Viruses, 18(1), 117. https://doi.org/10.3390/v18010117

