Early Highly Pathogenic Porcine Reproductive and Respiratory Syndrome Virus Infection Induces Necroptosis in Immune Cells of Peripheral Lymphoid Organs
Abstract
1. Introduction
2. Materials and Methods
2.1. Ethics Statement
2.2. Viral Strains
2.3. Antibodies
2.4. Animals and Viral Challenge
2.5. PRRSV Detection of Serum by TCID50
2.6. Histopathology
2.7. Immunohistochemistry (IHC)
2.8. Quantitative Real-Time PCR (RT-qPCR)
2.9. RNA Sequencing and Analysis
2.10. Western Blotting
2.11. Immunofluorescence
2.12. Statistical Analysis
3. Results
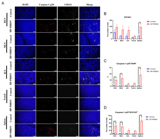
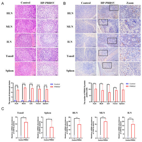
3.1. HP-PRRSV Can Invade All Peripheral Lymphoid Organs During Early Infection
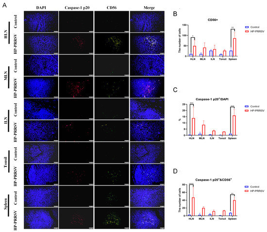
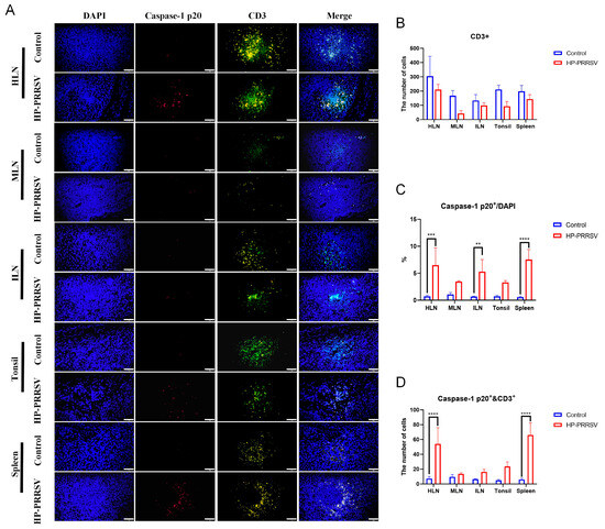
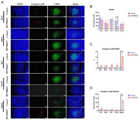
3.2. HP-PRRSV Infection Affects the Population of Immunocytes in the Peripheral Lymphoid Organs
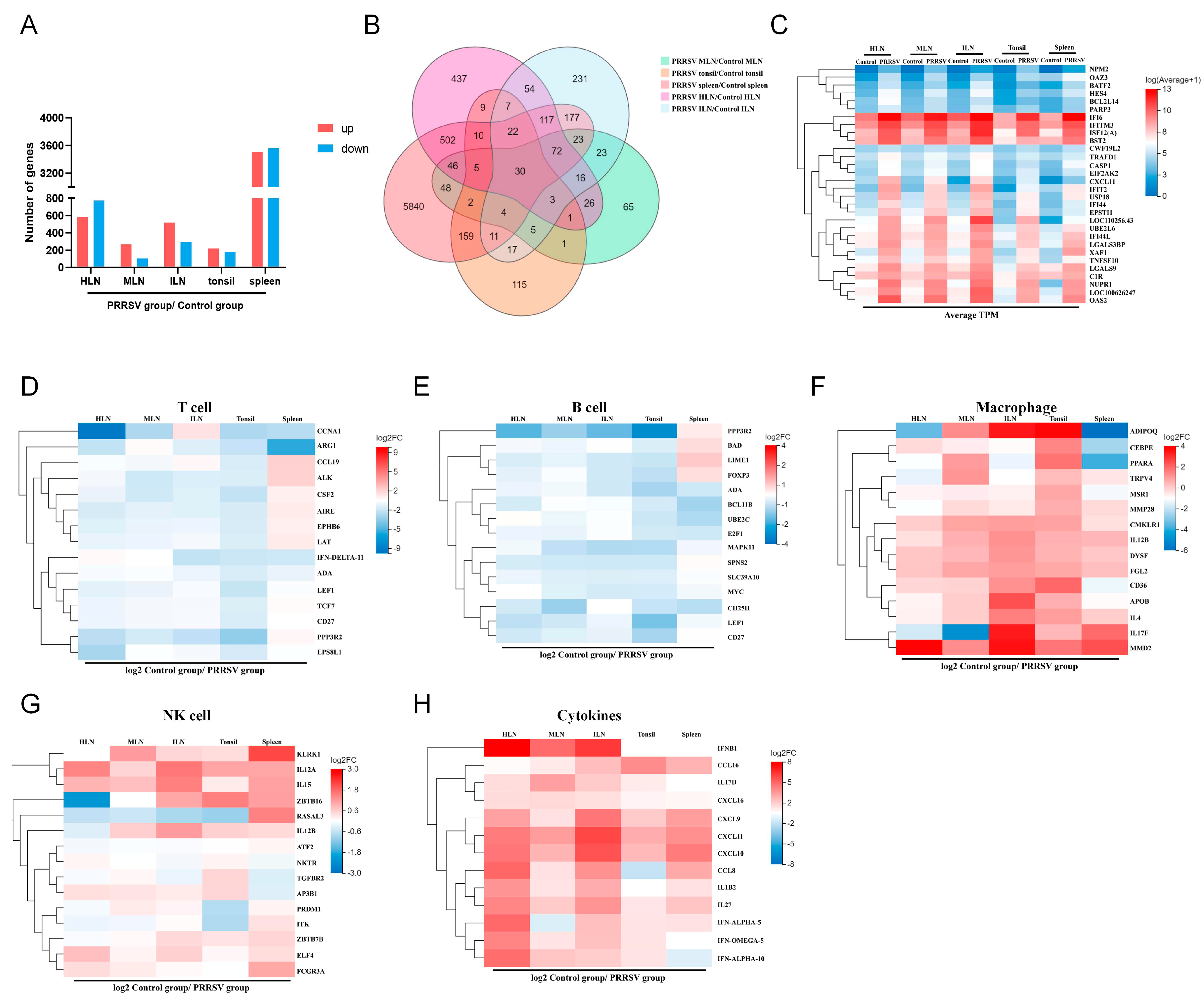
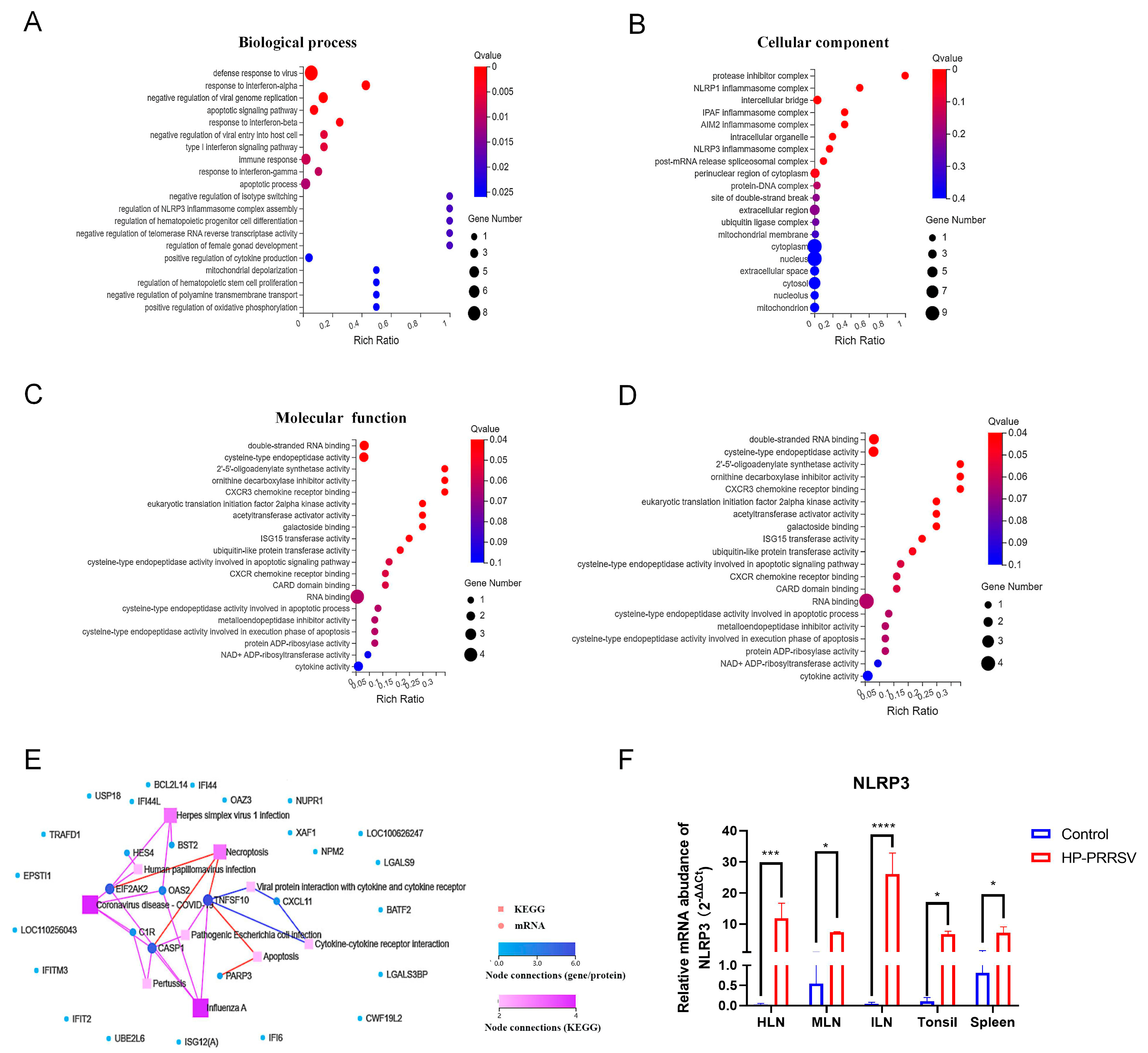
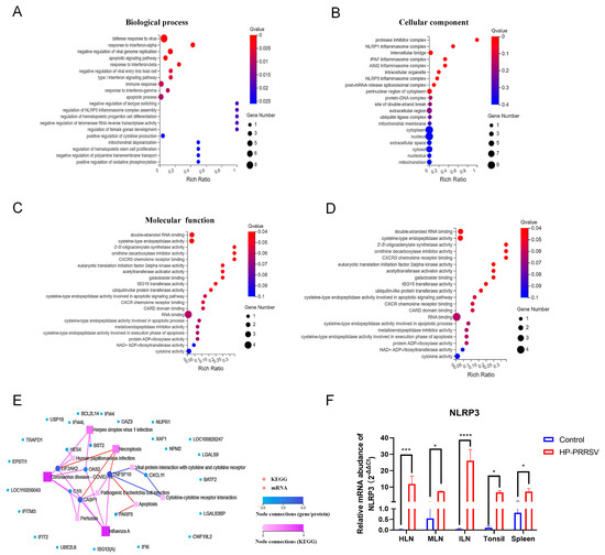
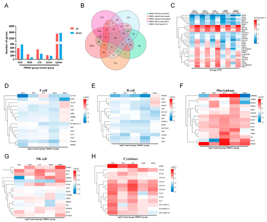
3.3. RNA-Seq Analysis of Peripheral Lymphoid Tissues During Early HP-PRRSV Infection
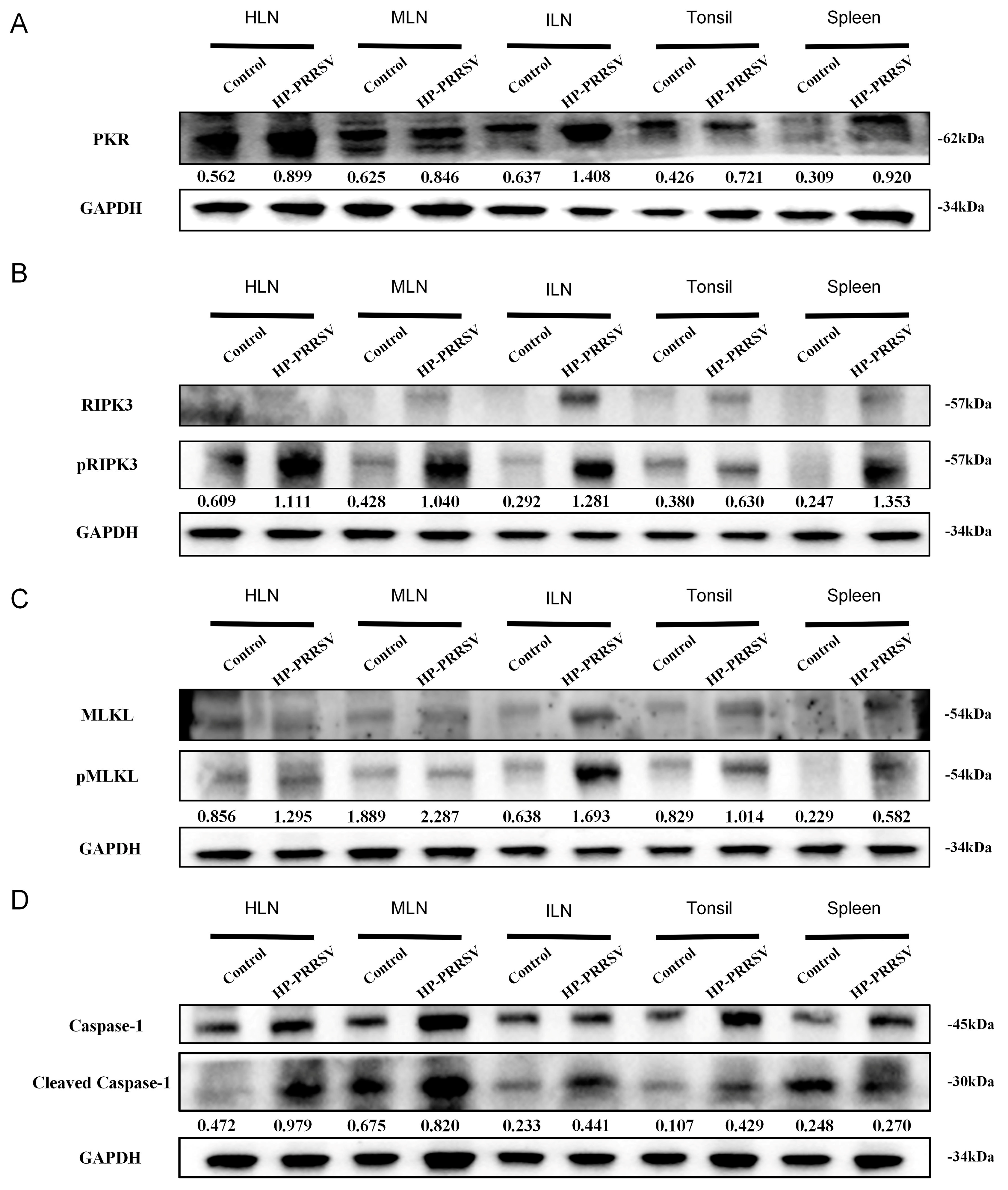
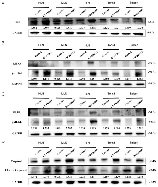
3.4. HP-PRRSV Triggers PKR-Mediated Necroptosis of Immunocytes
4. Discussion
5. Conclusions
Supplementary Materials
Author Contributions
Funding
Institutional Review Board Statement
Informed Consent Statement
Data Availability Statement
Acknowledgments
Conflicts of Interest
Abbreviations
| HP-PRRSV | highly pathogenic porcine reproductive and respiratory syndrome virus |
| HLN | hilar lymph node |
| MLN | mandibulares lymph node |
| ILN | inguinales superficials lymph node |
| dpi | days post infection |
| FFPE | formalin-fixed paraffin-embedded |
| IHC | immunohistochemistry |
| H&E | Hematoxylin–eosin |
References
- Ke, W.; Fang, L.; Tao, R.; Li, Y.; Jing, H.; Wang, D.; Xiao, S. Porcine Reproductive and Respiratory Syndrome Virus E Protein Degrades Porcine Cholesterol 25-Hydroxylase via the Ubiquitin-Proteasome Pathway. J. Virol. 2019, 93, e00767-19. [Google Scholar] [CrossRef]
- Zhou, L.; Ni, Y.Y.; Piñeyro, P.; Cossaboom, C.M.; Subramaniam, S.; Sanford, B.J.; Dryman, B.A.; Huang, Y.W.; Meng, X.J. Broadening the heterologous cross-neutralizing antibody inducing ability of porcine reproductive and respiratory syndrome virus by breeding the GP4 or M genes. PLoS ONE 2013, 8, e66645. [Google Scholar] [CrossRef] [PubMed]
- Chaudhari, J.; Vu, H. Porcine Reproductive and Respiratory Syndrome Virus Reverse Genetics and the Major Applications. Viruses 2020, 12, 1245. [Google Scholar] [CrossRef] [PubMed]
- Xiong, J.; Cui, X.; Zhao, K.; Wang, Q.; Huang, X.; Li, D.; Yu, F.; Yang, Y.; Liu, D.; Tian, Z.; et al. A Novel Motif in the 3′-UTR of PRRSV-2 Is Critical for Viral Multiplication and Contributes to Enhanced Replication Ability of Highly Pathogenic or L1 PRRSV. Viruses 2022, 14, 166. [Google Scholar] [CrossRef]
- Sun, W.; Wu, W.; Jiang, N.; Ge, X.; Zhang, Y.; Han, J.; Guo, X.; Zhou, L.; Yang, H. Highly Pathogenic PRRSV-Infected Alveolar Macrophages Impair the Function of Pulmonary Microvascular Endothelial Cells. Viruses 2022, 14, 452. [Google Scholar] [CrossRef] [PubMed]
- Yan, J.; Peng, B.; Chen, H.; Jin, Z.; Cao, D.; Song, Q.; Ye, J.; Wang, H.; Tang, Y. On-site differential diagnostic detection of HP-PRRSV and C-PRRSV using EuNPs-mAb fluorescent probe-based immunoassay. Anal. Bioanal. Chem. 2021, 413, 5799–5810. [Google Scholar] [CrossRef]
- Wang, J.; Liu, J.Y.; Shao, K.Y.; Han, Y.Q.; Li, G.L.; Ming, S.L.; Su, B.Q.; Du, Y.K.; Liu, Z.H.; Zhang, G.P.; et al. Porcine Reproductive and Respiratory Syndrome Virus Activates Lipophagy To Facilitate Viral Replication through Downregulation of NDRG1 Expression. J. Virol. 2019, 93, 00526-19. [Google Scholar] [CrossRef] [PubMed]
- Amarilla, S.P.; Gómez-Laguna, J.; Carrasco, L.; Rodríguez-Gómez, I.M.; Caridad, Y.O.J.; Graham, S.P.; Frossard, J.P.; Steinbach, F.; Salguero, F.J. Porcine reproductive and respiratory syndrome type 1 viruses induce hypoplasia of erythroid cells and myeloid cell hyperplasia in the bone marrow of experimentally infected piglets independently of the viral load and virulence. Vet. Microbiol. 2017, 201, 126–135. [Google Scholar] [CrossRef] [PubMed]
- Li, Z.; Wang, G.; Wang, Y.; Zhang, C.; Wang, X.; Huang, B.; Li, Q.; Li, L.; Xue, B.; Ding, P.; et al. Rescue and evaluation of a recombinant PRRSV expressing porcine Interleukin-4. Virol. J. 2015, 12, 185. [Google Scholar] [CrossRef] [PubMed]
- Ferrari, L.; Canelli, E.; De Angelis, E.; Catella, A.; Ferrarini, G.; Ogno, G.; Bonati, L.; Nardini, R.; Borghetti, P.; Martelli, P. A highly pathogenic porcine reproductive and respiratory syndrome virus type 1 (PRRSV-1) strongly modulates cellular innate and adaptive immune subsets upon experimental infection. Vet. Microbiol. 2018, 216, 85–92. [Google Scholar] [CrossRef] [PubMed]
- Zhu, Y.C.; Cao, X.Y.; Pang, H.; Wang, T.T.; Li, C.G.; Peng, J. Porcine reproductive and respiratory syndrome virus reinfection causes the distribution of porcine interleukin-4 in close proximity to B lymphocytes within lymphoid follicles and a reduction in B and T lymphocytes. Vet. Microbiol. 2022, 272, 109498. [Google Scholar] [CrossRef] [PubMed]
- Duan, X.; Nauwynck, H.J.; Pensaert, M.B. Virus quantification and identification of cellular targets in the lungs and lymphoid tissues of pigs at different time intervals after inoculation with porcine reproductive and respiratory syndrome virus (PRRSV). Vet. Microbiol. 1997, 56, 9–19. [Google Scholar] [CrossRef] [PubMed]
- Crisci, E.; Fraile, L.; Montoya, M. Cellular Innate Immunity against PRRSV and Swine Influenza Viruses. Vet. Sci. 2019, 6, 26. [Google Scholar] [CrossRef] [PubMed]
- Mathew, N.R.; Jayanthan, J.K.; Smirnov, I.V.; Robinson, J.L.; Axelsson, H.; Nakka, S.S.; Emmanouilidi, A.; Czarnewski, P.; Yewdell, W.T.; Schön, K.; et al. Single-cell BCR and transcriptome analysis after influenza infection reveals spatiotemporal dynamics of antigen-specific B cells. Cell Rep. 2022, 41, 111764. [Google Scholar] [CrossRef]
- Zielinski, C.E. T helper cell subsets: Diversification of the field. Eur. J. Immunol. 2023, 53, e2250218. [Google Scholar] [CrossRef]
- Chen, X.; He, W.T.; Hu, L.; Li, J.; Fang, Y.; Wang, X.; Xu, X.; Wang, Z.; Huang, K.; Han, J. Pyroptosis is driven by non-selective gasdermin-D pore and its morphology is different from MLKL channel-mediated necroptosis. Cell Res. 2016, 26, 1007–1020. [Google Scholar] [CrossRef] [PubMed]
- Li, J.; McQuade, T.; Siemer, A.B.; Napetschnig, J.; Moriwaki, K.; Hsiao, Y.S.; Damko, E.; Moquin, D.; Walz, T.; McDermott, A.; et al. The RIP1/RIP3 necrosome forms a functional amyloid signaling complex required for programmed necrosis. Cell 2012, 150, 339–350. [Google Scholar] [CrossRef]
- Thapa, R.J.; Nogusa, S.; Chen, P.; Maki, J.L.; Lerro, A.; Andrake, M.; Rall, G.F.; Degterev, A.; Balachandran, S. Interferon-induced RIP1/RIP3-mediated necrosis requires PKR and is licensed by FADD and caspases. Proc. Natl. Acad. Sci. USA 2013, 110, E3109–E3118. [Google Scholar] [CrossRef]
- Lawlor, K.E.; Khan, N.; Mildenhall, A.; Gerlic, M.; Croker, B.A.; D’Cruz, A.A.; Hall, C.; Kaur, S.S.; Anderton, H.; Masters, S.L.; et al. RIPK3 promotes cell death and NLRP3 inflammasome activation in the absence of MLKL. Nat. Commun. 2015, 6, 6282. [Google Scholar] [CrossRef]
- Rosenberg, A.; Sibley, L.D. Toxoplasma gondii secreted effectors co-opt host repressor complexes to inhibit necroptosis. Cell Host Microbe 2021, 29, 1186–1198. [Google Scholar] [CrossRef] [PubMed]
- Song, Z.; Song, H.; Liu, D.; Yan, B.; Wang, D.; Zhang, Y.; Zhao, X.; Tian, X.; Yan, C.; Han, Y. Overexpression of MFN2 alleviates sorafenib-induced cardiomyocyte necroptosis via the MAM-CaMKIIδ pathway in vitro and in vivo. Theranostics 2022, 12, 1267–1285. [Google Scholar] [CrossRef] [PubMed]
- He, S.; Li, L.; Chen, H.; Hu, X.; Wang, W.; Zhang, H.; Wei, R.; Zhang, X.; Chen, Y.; Liu, X. PRRSV Infection Induces Gasdermin D-Driven Pyroptosis of Porcine Alveolar Macrophages through NLRP3 Inflammasome Activation. J. Virol. 2022, 96, e212721. [Google Scholar] [CrossRef]
- Sánchez-Carvajal, J.M.; Ruedas-Torres, I.; Carrasco, L.; Pallarés, F.J.; Mateu, E.; Rodríguez-Gómez, I.M.; Gómez-Laguna, J. Activation of regulated cell death in the lung of piglets infected with virulent PRRSV-1 Lena strain occurs earlier and mediated by cleaved Caspase-8. Vet. Res. 2021, 52, 12. [Google Scholar] [CrossRef] [PubMed]
- Ruedas-Torres, I.; Rodríguez-Gómez, I.M.; Sánchez-Carvajal, J.M.; Pallares, F.J.; Barranco, I.; Carrasco, L.; Gómez-Laguna, J. Activation of the extrinsic apoptotic pathway in the thymus of piglets infected with PRRSV-1 strains of different virulence. Vet. Microbiol. 2020, 243, 108639. [Google Scholar] [CrossRef] [PubMed]
- Wang, S.; Xu, M.; Yang, K.; Zhang, Y.; Li, S.; Tang, Y.D.; Wang, J.; Leng, C.; An, T.; Cai, X. Streptococcus suis contributes to inguinal lymph node lesions in piglets after highly pathogenic porcine reproductive and respiratory syndrome virus infection. Front. Microbiol. 2023, 14, 1159590. [Google Scholar] [CrossRef]
- Love, M.I.; Huber, W.; Anders, S. Moderated estimation of fold change and dispersion for RNA-seq data with DESeq2. Genome Biol. 2014, 15, 550. [Google Scholar] [CrossRef]
- Wang, G.; He, Y.; Tu, Y.; Liu, Y.; Zhou, E.M.; Han, Z.; Jiang, C.; Wang, S.; Shi, W.; Cai, X. Comparative analysis of apoptotic changes in peripheral immune organs and lungs following experimental infection of piglets with highly pathogenic and classical porcine reproductive and respiratory syndrome virus. Virol. J. 2014, 11, 2. [Google Scholar] [CrossRef] [PubMed]
- Hu, S.P.; Zhang, Z.; Liu, Y.G.; Tian, Z.J.; Wu, D.L.; Cai, X.H.; He, X.J. Pathogenicity and distribution of highly pathogenic porcine reproductive and respiratory syndrome virus in pigs. Transbound. Emerg. Dis. 2013, 60, 351–359. [Google Scholar] [CrossRef]
- Canelli, E.; Catella, A.; Borghetti, P.; Ferrari, L.; Ogno, G.; De Angelis, E.; Corradi, A.; Passeri, B.; Bertani, V.; Sandri, G.; et al. Phenotypic characterization of a highly pathogenic Italian porcine reproductive and respiratory syndrome virus (PRRSV) type 1 subtype 1 isolate in experimentally infected pigs. Vet. Microbiol. 2017, 210, 124–133. [Google Scholar] [CrossRef] [PubMed]
- Wang, G.; Li, L.; Yu, Y.; Tu, Y.; Tong, J.; Zhang, C.; Liu, Y.; Li, Y.; Han, Z.; Jiang, C.; et al. Highly pathogenic porcine reproductive and respiratory syndrome virus infection and induction of apoptosis in bone marrow cells of infected piglets. J. Gen. Virol. 2016, 97, 1356–1361. [Google Scholar] [CrossRef]
- Zhang, L.; Zhou, L.; Ge, X.; Guo, X.; Han, J.; Yang, H. The Chinese highly pathogenic porcine reproductive and respiratory syndrome virus infection suppresses Th17 cells response in vivo. Vet. Microbiol. 2016, 189, 75–85. [Google Scholar] [CrossRef]
- Fan, B.; Liu, X.; Bai, J.; Li, Y.; Zhang, Q.; Jiang, P. The 15N and 46R Residues of Highly Pathogenic Porcine Reproductive and Respiratory Syndrome Virus Nucleocapsid Protein Enhance Regulatory T Lymphocytes Proliferation. PLoS ONE 2015, 10, e138772. [Google Scholar] [CrossRef] [PubMed]
- Wu, Q.; Han, Y.; Wu, X.; Wang, Y.; Su, Q.; Shen, Y.; Guan, K.; Michal, J.J.; Jiang, Z.; Liu, B.; et al. Integrated time-series transcriptomic and metabolomic analyses reveal different inflammatory and adaptive immune responses contributing to host resistance to PRRSV. Front. Immunol. 2022, 13, 960709. [Google Scholar] [CrossRef] [PubMed]
- Xu, H.; Liu, Z.; Zheng, S.; Han, G.; He, F. CD163 Antibodies Inhibit PRRSV Infection via Receptor Blocking and Transcription Suppression. Vaccines 2020, 8, 592. [Google Scholar] [CrossRef]
- Wang, H.; Shen, L.; Chen, J.; Liu, X.; Tan, T.; Hu, Y.; Bai, X.; Li, Y.; Tian, K.; Li, N.; et al. Deletion of CD163 Exon 7 Confers Resistance to Highly Pathogenic Porcine Reproductive and Respiratory Viruses on Pigs. Int. J. Biol. Sci. 2019, 15, 1993–2005. [Google Scholar] [CrossRef]
- Chen, J.; Wang, H.; Bai, J.; Liu, W.; Liu, X.; Yu, D.; Feng, T.; Sun, Z.; Zhang, L.; Ma, L.; et al. Generation of Pigs Resistant to Highly Pathogenic-Porcine Reproductive and Respiratory Syndrome Virus through Gene Editing of CD163. Int. J. Biol. Sci. 2019, 15, 481–492. [Google Scholar] [CrossRef]
- Freud, A.G.; Mundy-Bosse, B.L.; Yu, J.; Caligiuri, M.A. The Broad Spectrum of Human Natural Killer Cell Diversity. Immunity 2017, 47, 820–833. [Google Scholar] [CrossRef] [PubMed]
- Cooper, M.A.; Fehniger, T.A.; Caligiuri, M.A. The biology of human natural killer-cell subsets. Trends Immunol. 2001, 22, 633–640. [Google Scholar] [CrossRef] [PubMed]
- Rascle, P.; Planchais, C.; Jacquelin, B.; Lazzerini, M.; Contreras, V.; Passaes, C.; Saez-Cirion, A.; Mouquet, H.; Huot, N.; Müller-Trutwin, M. NK cell spatial dynamics and IgA responses in gut-associated lymphoid tissues during SIV infections. Commun. Biol. 2022, 5, 674. [Google Scholar] [CrossRef] [PubMed]
- Ugur, M.; Labios, R.J.; Fenton, C.; Knöpper, K.; Jobin, K.; Imdahl, F.; Golda, G.; Hoh, K.; Grafen, A.; Kaisho, T.; et al. Lymph node medulla regulates the spatiotemporal unfolding of resident dendritic cell networks. Immunity 2023, 56, 1778–1793. [Google Scholar] [CrossRef]
- Romani, N.; Kämpgen, E.; Koch, F.; Heufler, C.; Schuler, G. Dendritic cell production of cytokines and responses to cytokines. Int. Rev. Immunol. 1990, 6, 151–161. [Google Scholar] [CrossRef] [PubMed]
- Renson, P.; Rose, N.; Le Dimna, M.; Mahé, S.; Keranflec’H, A.; Paboeuf, F.; Belloc, C.; Le Potier, M.F.; Bourry, O. Dynamic changes in bronchoalveolar macrophages and cytokines during infection of pigs with a highly or low pathogenic genotype 1 PRRSV strain. Vet. Res. 2017, 48, 15. [Google Scholar] [CrossRef] [PubMed]
- Wang, G.; Song, T.; Yu, Y.; Liu, Y.; Shi, W.; Wang, S.; Rong, F.; Dong, J.; Liu, H.; Cai, X.; et al. Immune responses in piglets infected with highly pathogenic porcine reproductive and respiratory syndrome virus. Vet. Immunol. Immunopathol. 2011, 142, 170–178. [Google Scholar] [CrossRef] [PubMed]
- Gao, W.; Wang, X.; Zhou, Y.; Wang, X.; Yu, Y. Autophagy, ferroptosis, pyroptosis, and necroptosis in tumor immunotherapy. Signal Transduct. Target. 2022, 7, 196. [Google Scholar] [CrossRef]
- Jiao, H.; Wachsmuth, L.; Kumari, S.; Schwarzer, R.; Lin, J.; Eren, R.O.; Fisher, A.; Lane, R.; Young, G.R.; Kassiotis, G.; et al. Z-nucleic-acid sensing triggers ZBP1-dependent necroptosis and inflammation. Nature 2020, 580, 391–395. [Google Scholar] [CrossRef] [PubMed]
- Xie, Y.; Zhao, Y.; Shi, L.; Li, W.; Chen, K.; Li, M.; Chen, X.; Zhang, H.; Li, T.; Matsuzawa-Ishimoto, Y.; et al. Gut epithelial TSC1/mTOR controls RIPK3-dependent necroptosis in intestinal inflammation and cancer. J. Clin. Investig. 2020, 130, 2111–2128. [Google Scholar] [CrossRef] [PubMed]









Disclaimer/Publisher’s Note: The statements, opinions and data contained in all publications are solely those of the individual author(s) and contributor(s) and not of MDPI and/or the editor(s). MDPI and/or the editor(s) disclaim responsibility for any injury to people or property resulting from any ideas, methods, instructions or products referred to in the content. |
© 2025 by the authors. Licensee MDPI, Basel, Switzerland. This article is an open access article distributed under the terms and conditions of the Creative Commons Attribution (CC BY) license (https://creativecommons.org/licenses/by/4.0/).
Share and Cite
Xu, J.; Huo, C.; Yang, Y.; Han, J.; Zhou, L.; Hu, Y.; Yang, H. Early Highly Pathogenic Porcine Reproductive and Respiratory Syndrome Virus Infection Induces Necroptosis in Immune Cells of Peripheral Lymphoid Organs. Viruses 2025, 17, 290. https://doi.org/10.3390/v17030290
Xu J, Huo C, Yang Y, Han J, Zhou L, Hu Y, Yang H. Early Highly Pathogenic Porcine Reproductive and Respiratory Syndrome Virus Infection Induces Necroptosis in Immune Cells of Peripheral Lymphoid Organs. Viruses. 2025; 17(3):290. https://doi.org/10.3390/v17030290
Chicago/Turabian StyleXu, Jiawei, Caiyun Huo, Yaling Yang, Jun Han, Lei Zhou, Yanxin Hu, and Hanchun Yang. 2025. "Early Highly Pathogenic Porcine Reproductive and Respiratory Syndrome Virus Infection Induces Necroptosis in Immune Cells of Peripheral Lymphoid Organs" Viruses 17, no. 3: 290. https://doi.org/10.3390/v17030290
APA StyleXu, J., Huo, C., Yang, Y., Han, J., Zhou, L., Hu, Y., & Yang, H. (2025). Early Highly Pathogenic Porcine Reproductive and Respiratory Syndrome Virus Infection Induces Necroptosis in Immune Cells of Peripheral Lymphoid Organs. Viruses, 17(3), 290. https://doi.org/10.3390/v17030290

