Characterization of Two Novel Single-Stranded RNA Viruses from Agroathelia rolfsii, the Causal Agent of Peanut Stem Rot
Abstract
1. Introduction
2. Materials and Methods
2.1. Total RNA Extraction
2.2. RNA High-Throughput Sequencing
2.3. RT-PCR and Rapid Amplification of cDNA Ends (RACE)
2.4. Sequence Analysis
2.5. Determination of Mitovirus in Other A. rolfsii Strains
2.6. Effect of Mycovirus on A. rolfsii Pathogenicity
3. Results
3.1. Characteristics of ArMV1 and ArMV2 Genome
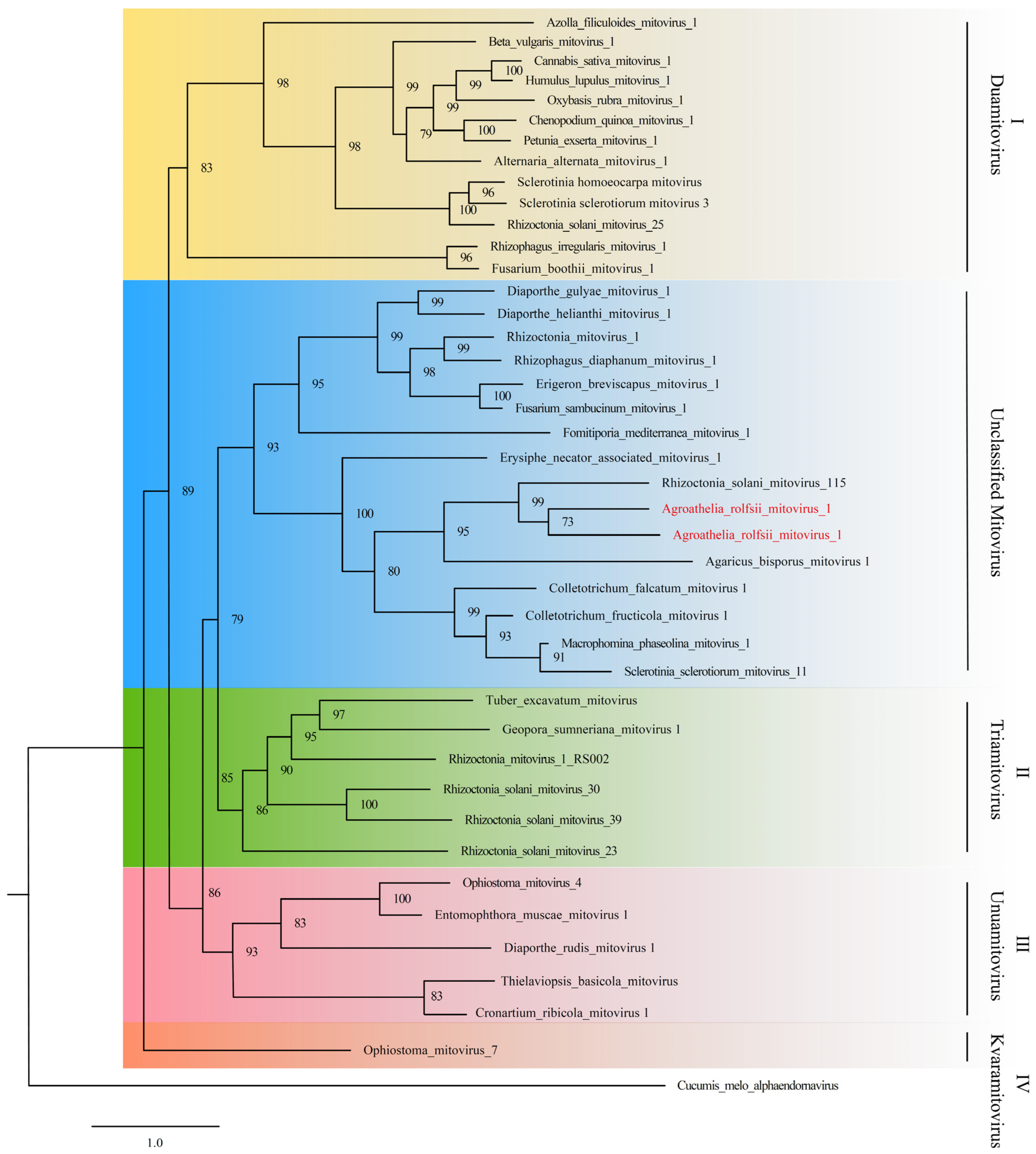
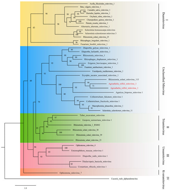
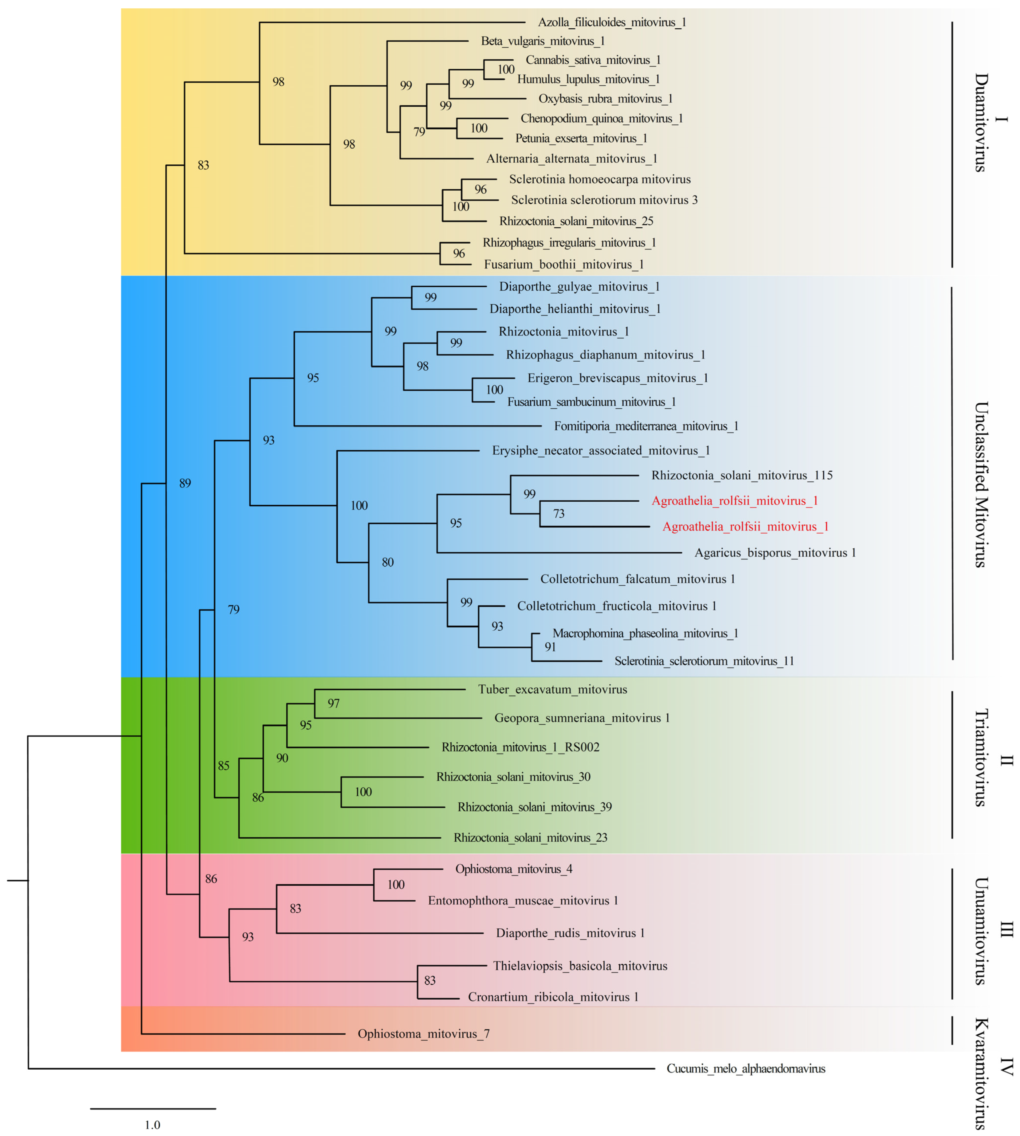
3.2. Phylogenetic Analysis of ArMV1 and ArMV2 with Other Mitoviruses
3.3. Secondary Structure Prediction
3.4. Detection of ArMV1 and ArMV2 in Other A. rolfsii Strains
3.5. High Level of ArMV1 and ArMV2 Accumulation Affects the Pathogenicity of A. rolfsii Strains
4. Discussion
Supplementary Materials
Author Contributions
Funding
Institutional Review Board Statement
Informed Consent Statement
Data Availability Statement
Acknowledgments
Conflicts of Interest
References
- Ghabrial, S.A.; Suzuki, N. Viruses of plant pathogenic fungi. Annu. Rev. Phytopathol. 2009, 47, 353–384. [Google Scholar] [CrossRef] [PubMed]
- Yamashita, S.; Doi, Y.; Yora, K. A polyhedral virus found in rice blast fungus, Pyricularia oryzae Cavara. J. Phytopathol. 1971, 37, 356–359. [Google Scholar] [CrossRef]
- Zhang, R.; Liu, S.; Chiba, S.; Kondo, H.; Kanematsu, S.; Suzuki, N. A novel single-stranded RNA virus isolated from a phytopathogenic filamentous fungus, Rosellinia necatrix, with similarity to hypo-like viruses. Front. Microbiol. 2014, 5, 360. [Google Scholar] [CrossRef] [PubMed]
- Ahn, I.P.; Lee, Y.H. A viral double-stranded RNA up regulates the fungal virulence of Nectria radicicola. Mol. Plant Microbe Interact. 2001, 14, 496–507. [Google Scholar] [CrossRef]
- Jian, J.H.; Lakshman, D.K.; Tavantzis, S.M. A virulence-associated, 6.4-kb, double-stranded RNA from Rhizoctonia solani is phylogenetically related to plant bromoviruses and electron transport enzymes. Mol. Plant Microbe Interact. 1998, 11, 601–609. [Google Scholar] [CrossRef]
- Cho, W.K.; Lee, K.M.; Yu, J.; Son, M.; Kim, K.H. Insight into mycoviruses infecting Fusarium species. Adv. Virus Res. 2013, 86, 273–288. [Google Scholar]
- Wu, M.; Zhang, L.; Li, G.; Jiang, D.; Ghabrial, S.A. Genome characterization of a debilitation-associated mitovirus infecting the phytopathogenic fungus Botrytis cinerea. Virology 2010, 10, 117–126. [Google Scholar] [CrossRef] [PubMed]
- Xiao, X.; Cheng, J.; Tang, J.; Fu, Y.; Jiang, D.; Baker, T.S.; Ghabrial, S.A.; Xie, J. A novel partitivirus that confers hypovirulence on plant pathogenic fungi. J. Virol. 2014, 88, 10120–10133. [Google Scholar] [CrossRef] [PubMed]
- Liao, B.S. A review on progress and prospects of peanut industry in China. Chin. J. Oil Crop Sci. 2020, 42, 161–166. [Google Scholar]
- Punja, Z.K. The biology, ecology, and control of Sclerotium rolfsii. Annu. Rev. Phytopathol. 1985, 23, 97–127. [Google Scholar] [CrossRef]
- Franke, M.D.; Brenneman, T.B.; Stevenson, K.L.; Padgett, G.B. Sensitivity of isolates of Sclerotium rolfsii from peanut in Georgia to selected fungicides. Plant Dis. 1998, 82, 578–583. [Google Scholar] [CrossRef] [PubMed]
- Marinelli, A.; March, G.J.; Rago, A.; Giuggia, J. Assessment ofcrop loss in peanut caused by Sclerotinia sclerotiorum, S. minor, and Sclerotium rolfsii in Argentina. Int. J. Pest. Manag. 1998, 44, 251–254. [Google Scholar] [CrossRef]
- Ikuko, O.; Naoyuki, M. Population stricture of Sclerotium rolfsii in peanut field. Mycosiecnce 2002, 41, 145–148. [Google Scholar]
- Chen, K.R.; Ren, L.; Xu, L.; Chen, W.; Liu, F.; Fang, X.P. Research progress on peanut southern stem rot caused by Sclerotium rolfsii. Chin. J. Oil Crop Sci. 2018, 92, 719–724. [Google Scholar]
- Yan, L.Y.; Song, W.D.; Zang, F.; Lei, Y.; Wan, L.Y.; Huai, D.X.; Kang, Y.P.; Ren, X.P.; Jiang, H.F.; Liao, B.S. Artificial inoculation on technique for peanut stem rot caused by Sclerotium rolfsii and evaluation resistance of peanut seedling in greenhouse. Chin. J. Oil Crop Sci. 2017, 39, 687–692. [Google Scholar]
- Yan, L.Y.; Song, W.D.; Lei, Y.; Wan, L.Y.; Huai, D.X.; Kang, Y.P.; Jiang, H.F.; Liao, B.S. Resistance evaluation and yield loss of peanut lines to peanut stem rot caused by Sclerotium rolfsii. Chin. J. Oil Crop Sci. 2019, 41, 415–420. [Google Scholar]
- Yan, L.Y.; Song, W.D.; Lei, Y.; Wan, L.Y.; Huai, D.X.; Kang, Y.P.; Chen, Y.N.; Liao, B.S. Evaluation of peanut accessions for resistance to Sclerotium stem rot. Chin. J. Oil Crop Sci. 2019, 41, 781–787. [Google Scholar]
- Fan, P.M.; Song, W.D.; Kang, Y.P.; Wan, L.Y.; Lei, Y.; Huai, D.X.; Chen, Y.N.; Wang, X.; Jiang, H.F.; Yan, L.Y.; et al. Phenotypic identification of peanut germplasm for resistance to southern stem rot. Chin. J. Oil Crop Sci. 2020, 5, 174–179. [Google Scholar] [CrossRef]
- Milgroom, M.G.; Cortesi, P. Biological control of chestnut blight with hypovirulence: A critical analysis. Ann. Rev. Phytopathol. 2004, 42, 311–388. [Google Scholar] [CrossRef]
- Nuss, D.L. Hypovirulence: Mycoviruses at the fungal-plant interface. Nat. Rev. Microbiol. 2005, 3, 632–642. [Google Scholar] [CrossRef]
- Grente, J.; Berthelay, S.S. Biological control of chestnut blight in France. RNGR 1978, 5, 30–34. [Google Scholar]
- Yu, X.; Li, B.; Fu, Y.P.; Xie, J.T.; Chen, J.S.; Ghabrial, S.A.; Li, G.Q.; Yi, X.H.; Jiang, D.H. Extracellular transmission of a DNA mycovirus and its use as a natural fungicide. Proc. Natl. Acad. Sci. USA 2013, 110, 1452–1457. [Google Scholar] [CrossRef] [PubMed]
- Zhu, J.Z.; Zhu, H.J.; Gao, B.D.; Zhou, Q.; Zhong, J. Diverse, novel mycoviruses from the virome of a hypovirulent Sclerotium rolfsii strain. Front. Plant Sci. 2018, 9, 1738. [Google Scholar] [CrossRef] [PubMed]
- Zhong, J.; Chen, D.; Zhu, H.J.; Gao, B.D.; Zhou, Q. Hypovirulence of Sclerotium rolfsii caused by associated RNA mycovirus. Front. Microbiol. 2016, 7, 1798. [Google Scholar] [CrossRef] [PubMed]
- Song, W.D.; Yan, L.Y.; Yu, D.; Kang, Y.P.; Chen, Y.N.; Huai, D.X.; Wang, Z.H.; Wang, X.; Luo, H.Y.; Lei, Y.; et al. Pathogenicity variation of Sclerotium rolfsii strains affecting peanut in China. Chin. J. Oil Crop Sci. 2023, 45, 845–854. [Google Scholar]
- Yan, L.Y.; Wang, Z.H.; Song, W.D.; Fan, P.M.; Kang, Y.P.; Lei, Y.; Wan, L.Y.; Huai, D.X.; Chen, Y.N.; Wang, X.; et al. Genome sequencing and comparative genomic analysis of highly and weakly aggressive strains of Sclerotium rolfsii, the causal agent of peanut stem rot. BMC Genom. 2021, 22, 276. [Google Scholar] [CrossRef] [PubMed]
- Buchfink, B.; Xie, C.; Huson, D.H. Fast and sensitive protein alignment using DIAMOND. Nat. Methods 2015, 12, 59–60. [Google Scholar] [CrossRef] [PubMed]
- Potgieter, A.C.; Page, N.A.; Liebenberg, J.; Wright, I.M.; Landt, O.; van Dijk, A.A. Improved strategies for sequence-independent amplification and sequencing of viral double-stranded RNA genomes. J. Gen. Virol. 2009, 90, 1423–1432. [Google Scholar] [CrossRef] [PubMed]
- Nguyen, L.T.; Schmidt, H.A.; von Haeseler, A.; Minh, B.Q. IQ-TREE: A fast and effective stochastic algorithm for estimating maximum-likelihood phylogenies. Mol. Biol. Evol. 2015, 32, 268–274. [Google Scholar] [CrossRef]
- Li, Y.Q.; Sun, Y.; Yu, L.; Chen, W.R.; Liu, H.; Yin, L.F.; Guang, Y.X.; Yang, G.H.; Mo, X.H. Complete genome sequence of a novel mitovirus from binucleate Rhizoctonia AG-K strain FAS2909W. Arch. Virol. 2022, 167, 271–276. [Google Scholar] [CrossRef]
- Lui, H.; Miao, L.; Zhu, H.J.; Zhong, J.; Liao, X.L.; Zhou, Q. Molecular characterization of a novel mitovirus from the plant-pathogenic fungus Botryosphaeria dothidea. Arch. Virol. 2021, 166, 633–637. [Google Scholar]
- Li, S.W.; Li, Y.T.; Hu, C.H.; Han, C.J.; Zhou, T.; Zhao, C.; Wu, X.H. Full genome sequence of a new mitovirus from the phytopathogenic fungus Rhizoctonia solani. Arch. Virol. 2020, 165, 1719–1723. [Google Scholar] [CrossRef] [PubMed]
- Xie, Y.; Li, H.; Luo, X.; Li, H.; Gao, Q.; Zhang, L.; Teng, Y.; Zhao, Q.; Zuo, Z.; Ren, J. IBS 2.0: An upgraded illustrator for the visualization of biological sequences. Nucleic Acids Res. 2022, 5, 420–426. [Google Scholar] [CrossRef] [PubMed]
- Yan, L.Y.; Song, W.D.; Yu, D.Y.; Kishan, S.H.; Kang, Y.P.; Lei, Y.; Huai, D.X.; Wang, Z.H.; Chen, Y.N.; Wang, X.; et al. Genetic, phenotypic, and pathogenic variation among Athelia rolfsii, the causal agent of peanut stem rot in China. Plant Dis. 2022, 106, 2722–2729. [Google Scholar] [CrossRef] [PubMed]
- Nerva, L.; Vigani, G.; di Silvestro, D.; Ciuffo, M.; Forgia, M.; Chitarra, W.; Turina, M. Biological and molecular characterization of Chenopodium quinoa mitovirus 1 reveals a distinct small RNA response compared to those of cytoplasmic RNA viruses. J. Virol. 2019, 93, e01998-18. [Google Scholar] [CrossRef]
- Stielow, J.B.; Bratek, Z.; Klenk, H.P.; Winter, S.; Menzel, W. A novel mitovirus from the hypogeous ectomycorrhizal fungus Tuber excavatum. Arch. Virol. 2012, 157, 787–790. [Google Scholar] [CrossRef]
- Li, Y.; Li, S.; Zhao, Y.; Zhou, T.; Wu, X.; Zhao, C. Six novel mycoviruses containing positive single-stranded RNA and double-stranded RNA genomes co-infect a single strain of the Rhizoctonia solani AG-3 PT. Viruses 2022, 14, 813. [Google Scholar] [CrossRef]
- Nibert, M.L. Mitovirus UGA(Trp) codon usage parallels that of host mitochondria. Virol. J. 2017, 507, 96–100. [Google Scholar] [CrossRef] [PubMed]
- Marzano, S.L.; Nelson, B.D.; Ajayi, O.O.; Bradley, C.A.; Hughes, T.J.; Hartman, G.L.; Eastburn, D.M.; Domier, L.L. Identification of diverse mycoviruses through metatranscriptomics characterization of the viromes of five major fungal plant pathogens. J. Virol. 2016, 90, 6846–6863. [Google Scholar] [CrossRef]
- Xu, Z.Y.; Wu, S.S.; Liu, L.J.; Cheng, J.S.; Fu, Y.P.; Jiang, D.H.; Xie, J.T. A mitovirus related to plant mitochondrial gene confers hypovirulence on the phytopathogenic fungus Sclerotinia sclerotiorum. Virus Res. 2015, 197, 127–136. [Google Scholar] [CrossRef]
- Hong, Y.G.; Cole, T.E.; Brasier, C.M.; Buck, K.W. Evolutionary relationships among putative RNA-dependent RNA polymerases encoded by a mitochondrial virus-like RNA in the dutch elm disease fungus, Ophiostoma novo-ulmi, by other viruses and virus-like RNAs and by the Arabidopsis mitochondrial genome. Virology 1998, 246, 158–169. [Google Scholar] [CrossRef] [PubMed]
- Khalifa, M.E.; Pearson, M.N. Molecular characterization of novel mitoviruses associated with Sclerotinia sclerotiorum. Arch. Virol. 2014, 159, 3157–3160. [Google Scholar] [CrossRef]
- Chen, Y.; Shang, H.; Yang, H.; Gao, B.; Zhong, J. A mitovirus isolated from the phytopathogenic fungus Alternaria brassicicola. Arch. Virol. 2017, 162, 2869–2874. [Google Scholar] [CrossRef] [PubMed]
- King, A.M.Q.; Adams, M.J.; Carstens, E.B.; Lefkowitz, E.J. Virus Taxonomy: Classification and Nomenclature of Viruses: Ninth Report of the International Committee on Taxonomy of Viruses; Elsevier: Amsterdam, The Netherlands, 2012; p. 1327. [Google Scholar]
- Abdoulaye, A.H.; Cheng, J.; Fu, Y.; Jiang, D.; Xie, J. Complete genome sequence of a novel mitovirus from the phytopathogenic fungus Rhizoctonia oryzae-sativae. Arch. Virol. 2017, 162, 1409–1412. [Google Scholar] [CrossRef] [PubMed]
- Sato, Y.; Miura, H.; Tanabe, T.; Okeke, C.U.; Kikuchi, A.; Nishizawa, S. Fluorescence sensing of the panhandle structure of the influenza a virus RNA promoter by thiazole orange base surrogate-carrying peptide nucleic acid conjugated with small molecule. Anal. Chem. 2022, 94, 7814–7822. [Google Scholar] [CrossRef] [PubMed]
- Ran, H.; Liu, L.; Li, B.; Cheng, J.; Fu, Y.; Jiang, D.; Xie, J. Co-infection of a hypovirulent isolate of Sclerotinia sclerotiorum with a new Botybirnavirus and a strain of a mitovirus. Virol. J. 2016, 13, 92. [Google Scholar] [CrossRef]
- Chu, Y.M.; Jeon, J.J.; Yea, S.J.; Kim, Y.H.; Yun, S.H.; Lee, Y.W.; Kim, K.H. Double-stranded RNA mycovirus from Fusarium graminearum. Appl. Environ. Microbiol. 2002, 68, 2529–2534. [Google Scholar] [CrossRef]
- Darissa, O. Molecular Characterization of a Novel Segmented dsRNA Mycovirus and Its Association with Hypovirulence of Fusarium graminearum. Ph.D. Dissertation, Universität Hamburg, Hamburg, Germany, 2011. [Google Scholar]









| Nucleotide Sequence Identity (%) | Amino Acid Sequence Identity (%) | GC Content (%) | UGA Number * | UGG Number * | Trp = UGA (%) | Trp = UGG (%) | |
|---|---|---|---|---|---|---|---|
| ArMV1 | 46.8 | 20.63 | 37 | 1 | 11 | 8.3 | 91.7 | 
| ArMV2 | 39 | 0 | 14 | 0 | 100 | 
| Strain Source (Province) | Mycelial Compatibility Groups (MCGs) | Isolate | Virus | |
|---|---|---|---|---|
| ArMV1 | ArMV2 | |||
| Chongqing | MCG1 | BS1 | + | + | 
| Fujian | MCG2 | BSH1 | - | - | 
| Jiangxi | MCG3 | CHJ1 | + | + | 
| Jilin | MCG4 | FJT | - | + | 
| Guizhou | MCG5 | GZH1 | + | + | 
| Hainan | MCG6 | HN1 | + | + | 
| Guangdong | MCG7 | KL1 | + | + | 
| Shandong | MCG8 | JZ1 | + | + | 
| Anhui | MCG9 | SX1 | + | - | 
| Liaoning | MCG10 | TSH1 | - | - | 
| Hebei | MCG11 | XJ1 | + | + | 
| Sichuan | MCG12 | YD1 | + | + | 
| Huibei | MCG13 | YL1 | + | + | 
| Henan | MCG14 | ZY2 | + | + | 
| Mycovirus | Strain | Virus Amount | Lesion Diameter (cm) | Significance | 
|---|---|---|---|---|
| GP3-1 | 2.568 ± 0.046 | 0.7 ± 0.03 | −0.981 ** | |
| ArMV1 | BL1-1 | 1.014 ± 0.005 | 1.4 ± 0.06 | |
| BG5 | 1.638 ± 0.012 | 1.1 ± 0.05 | ||
| BG10 | 2.405 ± 0.032 | 0.8 ± 0.04 | ||
| GP3-1 | 0.465 ± 0.024 | 0.7 ± 0.03 | −0.967 ** | |
| ArMV2 | BL1-1 | 0.299 ± 0.0179 | 1.4 ± 0.06 | |
| BG5 | 0.342 ± 0.017 | 1.1 ± 0.05 | ||
| BG10 | 0.480 ± 0.018 | 0.8 ± 0.04 | 
| Disclaimer/Publisher’s Note: The statements, opinions and data contained in all publications are solely those of the individual author(s) and contributor(s) and not of MDPI and/or the editor(s). MDPI and/or the editor(s) disclaim responsibility for any injury to people or property resulting from any ideas, methods, instructions or products referred to in the content. | 
© 2024 by the authors. Licensee MDPI, Basel, Switzerland. This article is an open access article distributed under the terms and conditions of the Creative Commons Attribution (CC BY) license (https://creativecommons.org/licenses/by/4.0/).
Share and Cite
Yu, D.; Wang, Q.; Song, W.; Kang, Y.; Lei, Y.; Wang, Z.; Chen, Y.; Huai, D.; Wang, X.; Liao, B.; et al. Characterization of Two Novel Single-Stranded RNA Viruses from Agroathelia rolfsii, the Causal Agent of Peanut Stem Rot. Viruses 2024, 16, 854. https://doi.org/10.3390/v16060854
Yu D, Wang Q, Song W, Kang Y, Lei Y, Wang Z, Chen Y, Huai D, Wang X, Liao B, et al. Characterization of Two Novel Single-Stranded RNA Viruses from Agroathelia rolfsii, the Causal Agent of Peanut Stem Rot. Viruses. 2024; 16(6):854. https://doi.org/10.3390/v16060854
Chicago/Turabian StyleYu, Dongyang, Qianqian Wang, Wanduo Song, Yanping Kang, Yong Lei, Zhihui Wang, Yuning Chen, Dongxin Huai, Xin Wang, Boshou Liao, and et al. 2024. "Characterization of Two Novel Single-Stranded RNA Viruses from Agroathelia rolfsii, the Causal Agent of Peanut Stem Rot" Viruses 16, no. 6: 854. https://doi.org/10.3390/v16060854
APA StyleYu, D., Wang, Q., Song, W., Kang, Y., Lei, Y., Wang, Z., Chen, Y., Huai, D., Wang, X., Liao, B., & Yan, L. (2024). Characterization of Two Novel Single-Stranded RNA Viruses from Agroathelia rolfsii, the Causal Agent of Peanut Stem Rot. Viruses, 16(6), 854. https://doi.org/10.3390/v16060854
 
        



 
       