The Virome of Babaco (Vasconcellea × heilbornii) Expands to Include New Members of the Rhabdoviridae and Bromoviridae
Abstract
1. Introduction
2. Materials and Methods
2.1. Plant Material and Virus Detection
2.2. Virus Sequencing, Assembly, and Annotation
2.3. Phylogenetic Analysis
2.4. Mechanical Transmission and Virus Survey
3. Results
3.1. Virus Detection
3.2. High-Throughput Sequencing
3.3. Genome Organization, Sequence Comparison, and Phylogenetics of a New Ilarvirus
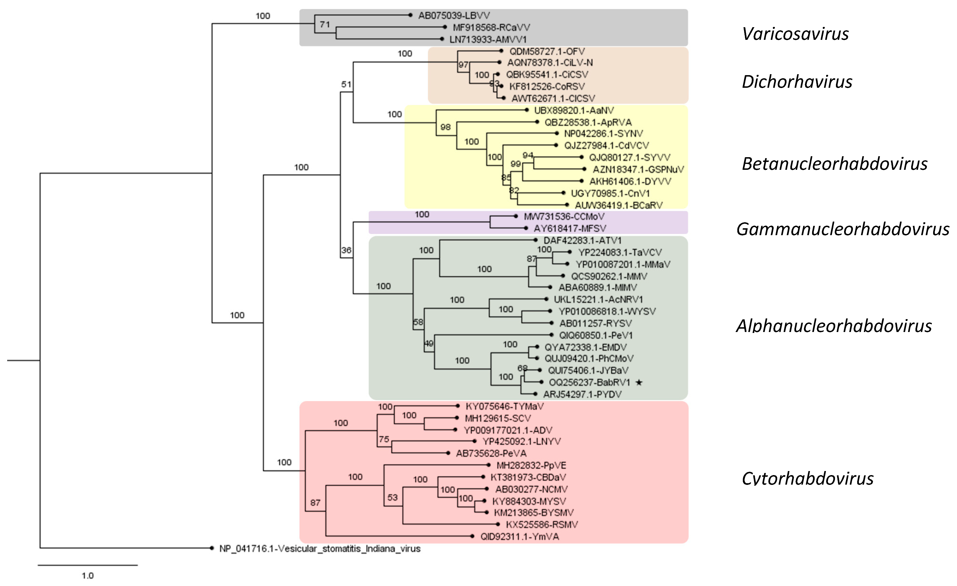
3.4. Genome Organization, Sequence Comparison, and Phylogenetics of a New Alphanucleorhabdovirus
3.5. Mechanical Inoculation and Virus Survey
4. Discussion
Supplementary Materials
Author Contributions
Funding
Institutional Review Board Statement
Informed Consent Statement
Data Availability Statement
Acknowledgments
Conflicts of Interest
References
- Kyndt, T.; Romeijn-Peeters, E.; Van Droogenbroeck, B.; Romero-Motochi, J.P.; Gheysen, G.; Goetghebeur, P. Species relationships in the genus Vasconcellea (Caricaceae) based on molecular and morphological evidence. Am. J. Bot. 2005, 92, 1033–1044. [Google Scholar] [CrossRef] [PubMed]
- Alvarez-Quinto, R.A.; Cornejo-Franco, J.F.; Quito-Avila, D.F. Characterization of a not so new potexvirus from babaco (Vasconcellea × heilbornii). PLoS ONE 2017, 12, e0189519. [Google Scholar] [CrossRef] [PubMed]
- Cornejo-Franco, J.F.; Medina-Salguero, A.; Flores, F.; Chica, E.; Grinstead, S.; Mollov, D.; Quito-Avila, D.F. Exploring the virome of Vasconcellea × heilbornii: The first step towards a sustainable production program for babaco in Ecuador. Eur. J. Plant Pathol. 2020, 157, 961–968. [Google Scholar] [CrossRef]
- Villamor, D.E.V.; Ho, T.; Al Rwahnih, M.; Martin, R.R.; Tzanetakis, I.E. High Throughput Sequencing for Plant Virus Detection and Discovery. Phytopathology 2019, 109, 716–725. [Google Scholar] [CrossRef] [PubMed]
- Simkovich, A.; Kohalmi, S.E.; Wang, A. Ilarviruses (Bromoviridae). In Encyclopedia of Virology, 4th ed.; Bamford, D.H., Zuckerman, M., Eds.; Academic Press: Oxford, UK, 2021; pp. 439–446. [Google Scholar]
- Bujarski, J.; Gallitelli, D.; García-Arenal, F.; Pallás, V.; Palukaitis, P.; Reddy, M.K.; Wang, A. ICTV Report Consortium, ICTV Virus Taxonomy Profile: Bromoviridae. J. Gen. Virol. 2019, 100, 1206–1207. [Google Scholar] [CrossRef]
- Xin, H.W.; Ji, L.H.; Scott, S.W.; Symons, R.H.; Ding, S.W. Ilarviruses encode a Cucumovirus-like 2b gene that is absent in other genera within the Bromoviridae. J. Virol. 1998, 72, 6956–6959. [Google Scholar] [CrossRef]
- Pallas, V.; Aparicio, F.; Herranz, M.C.; Sanchez-Navarro, J.A.; Scott, S.W. The molecular biology of ilarviruses. Adv. Virus Res. 2013, 87, 139–181. [Google Scholar]
- Klose, M.J.; Sdoodee, R.; Teakle, D.S.; Milne, J.R.; Greber, R.S.; Walter, G.H. Transmission of Three Strains of Tobacco Streak Ilarvirus by Different Thrips Species Using Virus-infected Pollen. J. Phytopathol. 1996, 144, 281–284. [Google Scholar] [CrossRef]
- Burrell, C.J.; Howard, C.R.; Murphy, F.A. (Eds.) Chapter 27—Rhabdoviruses. In Fenner and White’s Medical Virology, 5th ed.; Academic Press: London, UK, 2017; pp. 383–394. [Google Scholar]
- Bejerman, N.; Dietzgen, R.G.; Debat, H. Illuminating the Plant Rhabdovirus Landscape through Metatranscriptomics Data. Viruses 2021, 13, 1304. [Google Scholar] [CrossRef]
- Gaafar, Y.Z.A.; Richert-Pöggeler, K.R.; Maaß, C.; Vetten, H.J.; Ziebell, H. Characterisation of a novel nucleorhabdovirus infecting alfalfa (Medicago sativa). Virol. J. 2019, 16, 16–55. [Google Scholar] [CrossRef]
- Dietzgen, R.G.; Kondo, H.; Goodin, M.M.; Kurath, G.; Vasilakise, N. The family Rhabdoviridae: Mono- and bipartite negative-sense RNA viruses with diverse genome organization and common evolutionary origins. Virus Res. 2017, 227, 158–170. [Google Scholar] [CrossRef]
- Walker, P.J.; Dietzgen, R.G.; Joubert, D.A.; Blasdell, K.R. Rhabdovirus accessory genes. Virus Res. 2011, 162, 110–125. [Google Scholar] [CrossRef]
- Halgren, A.; Tzanetakis, I.E.; Martin, R.R. Identification, Characterization, and Detection of Black raspberry necrosis virus. Phytopathology 2007, 97, 44–50. [Google Scholar] [CrossRef] [PubMed]
- Thompson, J.R.; Wetzel, S.; Klerks, M.M.; Vasková, D.; Schoen, C.D.; Spak, J.; Jelkmann, W. Multiplex RT-PCR detection of four aphid-borne strawberry viruses in Fragaria spp. in combination with a plant mRNA specific internal control. J. Virol. Methods 2003, 111, 85–93. [Google Scholar] [CrossRef]
- Tzanetakis, I.E.; Postman, J.D.; Martin, R.R. Identification, detection and transmission of a new vitivirus from Mentha. Arch. Virol. 2007, 152, 2027–2033. [Google Scholar] [CrossRef]
- Bankevich, A.; Nurk, S.; Antipov, D.; Gurevich, A.A.; Dvorkin, M.; Kulikov, A.S.; Lesin, V.M.; Nikolenko, S.I.; Pham, S.; Prjibelski, A.D.; et al. SPAdes: A new genome assembly algorithm and its applications to single-cell sequencing. J. Comput. Biol. 2012, 19, 455–477. [Google Scholar] [CrossRef] [PubMed]
- Dodds, J.A.; Morris, T.J.; Jordan, R.L. Plant Viral Double-Stranded RNA. Annu. Rev. Phytopathol. 1984, 22, 151–168. [Google Scholar] [CrossRef]
- Okonechnikov, K.; Golosova, O.; Fursov, M.; the UGENE team. Unipro UGENE: A unified bioinformatics toolkit. Bioinformatics 2012, 28, 1166–1167. [Google Scholar] [CrossRef] [PubMed]
- Edgar, R.C. MUSCLE: Multiple sequence alignment with high accuracy and high throughput. Nucleic Acids Res. 2004, 32, 1792–1797. [Google Scholar] [CrossRef]
- Kumar, S.; Stecher, G.; Li, M.; Knyaz, C.; Tamura, K. MEGA X: Molecular Evolutionary Genetics Analysis across Computing Platforms. Mol. Biol. Evol. 2018, 35, 1547–1549. [Google Scholar] [CrossRef]
- Stamatakis, A. RAxML version 8: A tool for phylogenetic analysis and post-analysis of large phylogenies. Bioinformatics 2014, 30, 1312–1313. [Google Scholar] [CrossRef] [PubMed]
- Hull, R. Mechanical Inoculation of Plant Viruses. Curr. Protoc. Microbiol 2009, 13, 16B.6.1–16B.6.4. [Google Scholar] [CrossRef] [PubMed]
- Cornejo-Franco, J.F.; Flores, F.; Quito-Avila, D.F. An umbra-related virus found in babaco (Vasconcellea × heilbornii). Arch. Virol. 2021, 166, 2321–2324. [Google Scholar] [CrossRef] [PubMed]
- Orfanidou, C.G.; Xing, F.; Zhou, J.; Li, S.; Katis, N.I.; Maliogka, V.I. Identification and Sequence Analysis of a Novel Ilarvirus Infecting Sweet Cherry. Plants 2021, 10, 514. [Google Scholar] [CrossRef]
- Gallo-García, Y.M.; Jaramillo-Mesa, H.; Toro-Fernández, L.F.; Marín-Montoya, M.; Gutiérrez, P.A. Characterization of the genome of a novel ilarvirus naturally infecting Cape gooseberry (Physalis peruviana). Arch. Virol. 2018, 163, 1713–1716. [Google Scholar] [CrossRef]
- Li, J.; Rahmeh, A.; Morelli, M.; Whelan, S.P. A conserved motif in region v of the large polymerase proteins of nonsegmented negative-sense RNA viruses that is essential for mRNA capping. J. Virol. 2008, 82, 775–784. [Google Scholar] [CrossRef]
- Easton, A.J.; Ling, R. Mononegavirales. In Encyclopedia of Virology, 3rd ed.; Mahy, B.W.J., Van Regenmortel, M.H.V., Eds.; Academic Press: Oxford, UK, 2008; pp. 324–334. [Google Scholar]
- Walker, P.J.; Freitas-Astúa, J.; Bejerman, N.; Blasdell, K.R.; Dietzgen, R.G.; Fooks, A.R.; Kondo, H.; Kurath, G.; Ramos-González, P.L.; Shi, M.; et al. ICTV Virus Taxonomy Profile: Rhabdoviridae. J. Gen. Virol. 2022, 103, 001689. [Google Scholar] [CrossRef]
- James, D.; Varga, A.; Leippi, L.; Godkin, S.; Masters, C. Sequence analysis of RNA 2 and RNA 3 of lilac leaf chlorosis virus: A putative new member of the genus Ilarvirus. Arch. Virol. 2010, 155, 993–998. [Google Scholar] [CrossRef]
- Medina-Salguero, A.X.; Cornejo-Franco, J.F.; Grinstead, S.; Mollov, D.; Mowery, J.D.; Flores, F.; Quito-Avila, D.F. Sequencing, genome analysis and prevalence of a cytorhabdovirus discovered in Carica papaya. PLoS ONE 2019, 14, e0215798. [Google Scholar] [CrossRef]
- Reyes-Proaño, E.; Alvarez-Quinto, R.; Delgado-Jiménez, J.A.; Cornejo-Franco, J.F.; Mollov, D.; Bejerman, N.; Quito-Avila, D.F. Genome Characterization and Pathogenicity of Two New Hyptis pectinata Viruses Transmitted by Distinct Insect Vectors. Phytopathology 2022, 112, 2440–2448. [Google Scholar] [CrossRef]
- Pallas, V.; Aparicio, F.; Herranz, M.C.; Amari, K.; Sanchez-Pina, M.A.; Myrta, A.; Sanchez-Navarro, J.A. Ilarviruses of Prunus spp.: A continued concern for fruit trees. Phytopathology 2012, 102, 1108–1120. [Google Scholar] [PubMed]
- Parrella, G.; Troiano, E. A New Ilarvirus Found in French Hydrangea. Plants 2022, 11, 944. [Google Scholar] [CrossRef] [PubMed]
- Tzanetakis, I.E.; Mackey, I.C.; Martin, R.R. Strawberry necrotic shock virus is a distinct virus and not a strain of Tobacco streak virus. Arch. Virol. 2004, 149, 2001–2011. [Google Scholar] [CrossRef]
- Kozieł, E.; Bujarski, J.J.; Otulak, K. Molecular Biology of Prune Dwarf Virus—A Lesser Known Member of the Bromoviridae but a Vital Component in the Dynamic Virus–Host Cell Interaction Network. Int. J. Mol. Sci. 2017, 18, 2733. [Google Scholar] [CrossRef] [PubMed]
- Thomas-Sharma, S.; Wells-Hansen, L.; Page, R.; Kartanos, V.; Saalau-Rojas, E.; Lockhart, B.E.L.; McManus, P.S. Characterization of Blueberry shock virus, an Emerging Ilarvirus in Cranberry. Plant Dis. 2018, 102, 91–97. [Google Scholar] [CrossRef] [PubMed]
- Van Droogenbroeck, B.; Kyndt, T.; Romeijn-Peeters, E.; Van Thuyne, W.; Goetghebeur, P.; Romero-motochi, J.P.; Gheysen, G. Evidence of Natural Hybridization and Introgression between Vasconcellea Species (Caricaceae) from Southern Ecuador Revealed by Chloroplast, Mitochondrial and Nuclear DNA Markers. Ann. Bot. 2006, 97, 793–805. [Google Scholar] [CrossRef]





| Virus | Contig Length (nt) | Genomic RNA Segment | Number of Reads Assembled into Contig (%) (1) | Average Sequencing Depth (per nt) | GenBank Closest Hit (Accession Number) | Nucleotide Identity (%) (Query Coverage%) to Closest Hit |
|---|---|---|---|---|---|---|
| Babaco virus Q | 4707 | - | 6,534,602 (11.940%) | 144,256 | Babaco virus Q (MN648673) | 98% (100%) |
| New babaco ilarvirus | 3201 | RNA1 | 15,806 (0.028%) | 482.5 | Apple necrotic mosaic virus, RNA1 (KY808376) | 68% (60%) |
| 2508 | RNA2 | 4221 (0.007%) | 153 | Apple necrotic mosaic virus, RNA2 (LC108994) | 71% (53%) | |
| 1719 | RNA3 | 13,788 (0.025%) | 760 | Prunus necrotic ringspot virus, RNA3 (MZ451064) | 67% (36%) | |
| New babaco rhabdovirus | 12,770 | - | 3633 (0.006%) | 32.3 | Joa yellow blotch-associated virus (MW014292) | 68% (91%) |
| Endogenous pararetrovirus (BabEPV) | 632–2682 | - | 3681 (0.007) | 4–108 | Citrus endogenous pararetrovirus (ARO38276) | 89% (45%) |
| Babaco cryptic virus (BabCV) | 360–382 | - | 34 (0.000062) | 3 | Babaco cryptic virus—1 (MN648674) | 98% (87%) |
| Ilarviruses | P1a | RdRp | MP | CP |
|---|---|---|---|---|
| Subgroup 3 | ||||
| Apple mosaic virus | 73.96 | 65.63 | 71.33 | 61.61 |
| Apple necrotic mosaic virus | 74.46 | 71.98 | 72.79 | 70.00 |
| Blueberry shock virus | 74.53 | 66.16 | 73.58 | 68.56 |
| Prunus necrotic ringspot virus | 76.05 | 67.73 | 73.61 | 68.72 |
| Lilac leaf chlorosis virus | 78.24 | 64.97 | 81.79 | 72.85 |
| Average (% identity) | 75.45 | 67.29 | 74.62 | 68.35 |
| Amino Acid Identity (%) | |||||||
|---|---|---|---|---|---|---|---|
| Virus | N | X | P | MP | M | G | L |
| Joa yellow blotch-associated virus | 70.76 | 28.95 | 58.06 | 67.13 | 61.87 | 66.19 | 74.36 |
| Potato yellow dwarf virus | 71.52 | 27.78 | 52.50 | 67.94 | 68.87 | 66.40 | 73.75 |
| Physostegia chlorotic mottle virus | 43.15 | 32.69 | 20.47 | 42.16 | 35.27 | 39.24 | 53.32 |
| Eggplant mottled dwarf virus | 41.70 | 25.47 | 18.52 | 42.16 | 32.56 | 37.69 | 52.91 |
| Peach virus 1 | 24.17 | Not applicable | 15.51 | 10.19 | 14.60 | 21.83 | 33.25 |
Disclaimer/Publisher’s Note: The statements, opinions and data contained in all publications are solely those of the individual author(s) and contributor(s) and not of MDPI and/or the editor(s). MDPI and/or the editor(s) disclaim responsibility for any injury to people or property resulting from any ideas, methods, instructions or products referred to in the content. |
© 2023 by the authors. Licensee MDPI, Basel, Switzerland. This article is an open access article distributed under the terms and conditions of the Creative Commons Attribution (CC BY) license (https://creativecommons.org/licenses/by/4.0/).
Share and Cite
Reyes-Proaño, E.G.; Cañada-Bautista, M.G.; Cornejo-Franco, J.F.; Alvarez-Quinto, R.A.; Mollov, D.; Sanchez-Timm, E.; Quito-Avila, D.F. The Virome of Babaco (Vasconcellea × heilbornii) Expands to Include New Members of the Rhabdoviridae and Bromoviridae. Viruses 2023, 15, 1380. https://doi.org/10.3390/v15061380
Reyes-Proaño EG, Cañada-Bautista MG, Cornejo-Franco JF, Alvarez-Quinto RA, Mollov D, Sanchez-Timm E, Quito-Avila DF. The Virome of Babaco (Vasconcellea × heilbornii) Expands to Include New Members of the Rhabdoviridae and Bromoviridae. Viruses. 2023; 15(6):1380. https://doi.org/10.3390/v15061380
Chicago/Turabian StyleReyes-Proaño, Edison G., Maria G. Cañada-Bautista, Juan F. Cornejo-Franco, Robert A. Alvarez-Quinto, Dimitre Mollov, Eduardo Sanchez-Timm, and Diego F. Quito-Avila. 2023. "The Virome of Babaco (Vasconcellea × heilbornii) Expands to Include New Members of the Rhabdoviridae and Bromoviridae" Viruses 15, no. 6: 1380. https://doi.org/10.3390/v15061380
APA StyleReyes-Proaño, E. G., Cañada-Bautista, M. G., Cornejo-Franco, J. F., Alvarez-Quinto, R. A., Mollov, D., Sanchez-Timm, E., & Quito-Avila, D. F. (2023). The Virome of Babaco (Vasconcellea × heilbornii) Expands to Include New Members of the Rhabdoviridae and Bromoviridae. Viruses, 15(6), 1380. https://doi.org/10.3390/v15061380

