Discovery and Evolutionary Analysis of a Novel Bat-Borne Paramyxovirus
Abstract
:1. Introduction
2. Materials and Methods
2.1. Samples and Ethics
2.2. RNA Extraction and Sequencing
2.3. Viral Genome Characterization
2.4. PCR Screening and Confirmation of the Genome Sequence
2.5. Phylogenetic Analysis
2.6. Co-Divergence Analysis
3. Results
3.1. Discovery of a Novel Paramyxovirus
3.2. Genomic Characteristics
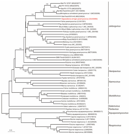
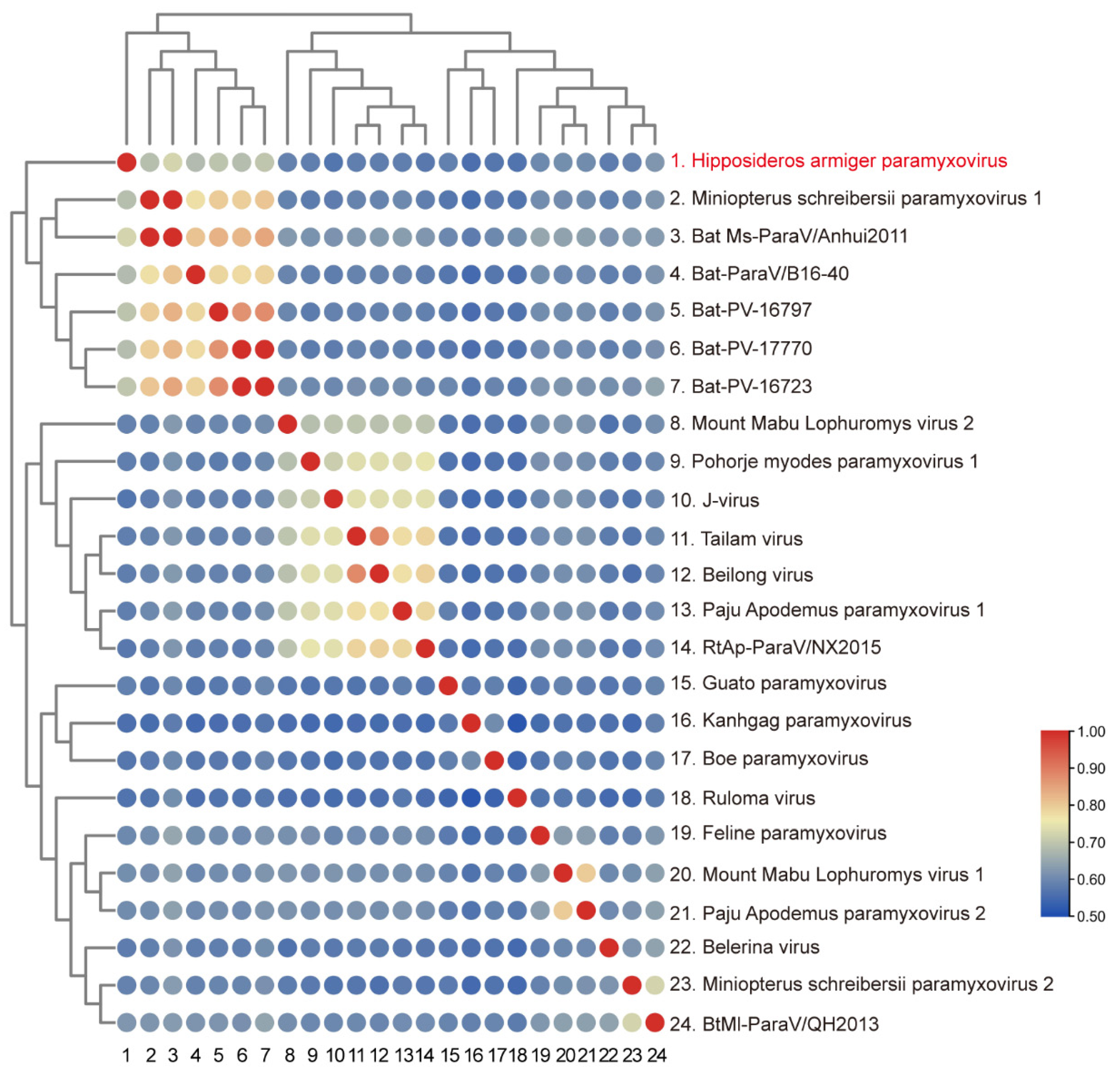
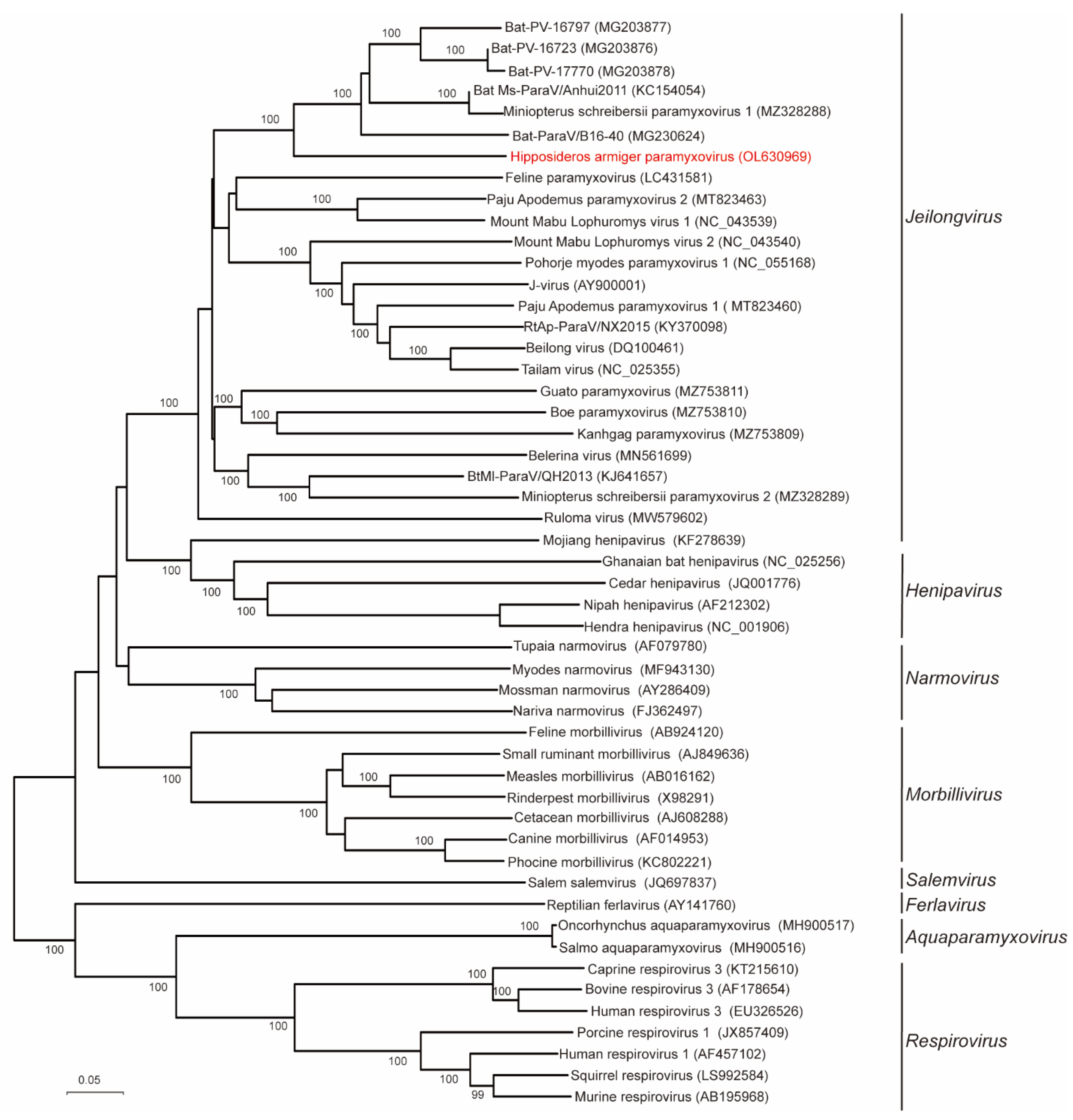
3.3. Phylogenetic Analysis
3.4. Virus-Host Macro-Evolution of Genus Jeilongvirus
4. Discussion
Supplementary Materials
Author Contributions
Funding
Institutional Review Board Statement
Informed Consent Statement
Data Availability Statement
Conflicts of Interest
References
- Vanmechelen, B.; Vergote, V.; Merino, M.; Verbeken, E.; Maes, P. Common occurrence of Belerina virus, a novel paramyxovirus found in Belgian hedgehogs. Sci. Rep. 2020, 10, 19341. [Google Scholar] [CrossRef] [PubMed]
- Clayton, B.A. Nipah virus: Transmission of a zoonotic paramyxovirus. Curr. Opin. Virol. 2017, 22, 97–104. [Google Scholar] [CrossRef] [PubMed]
- Rima, B.; Balkema-Buschmann, A.; Dundon, W.G.; Duprex, P.; Easton, A.; Fouchier, R.; Kurath, G.; Lamb, R.; Lee, B.; Rota, P.; et al. ICTV Virus Taxonomy Profile: Paramyxoviridae. J. Gen. Virol. 2019, 100, 1593–1594. [Google Scholar] [CrossRef] [PubMed]
- Vanmechelen, B.; Bletsa, M.; Laenen, L.; Lopes, A.R.; Vergote, V.; Beller, L.; Deboutte, W.; Korva, M.; Avšič Županc, T.; Goüy de Bellocq, J.; et al. Discovery and genome characterization of three new Jeilongviruses, a lineage of paramyxoviruses characterized by their unique membrane proteins. BMC Genom. 2018, 19, 617. [Google Scholar] [CrossRef] [Green Version]
- Lee, S.H.; Kim, K.; Kim, J.; No, J.S.; Park, K.; Budhathoki, S.; Lee, S.H.; Lee, J.; Cho, S.H.; Cho, S.; et al. Discovery and Genetic Characterization of Novel Paramyxoviruses Related to the Genus Henipavirus in Crocidura Species in the Republic of Korea. Viruses 2021, 13, 2020. [Google Scholar] [CrossRef]
- Lee, S.H.; No, J.S.; Kim, K.; Budhathoki, S.; Park, K.; Lee, G.Y.; Cho, S.; Kim, B.H.; Cho, S.; Kim, J.; et al. Novel Paju Apodemus paramyxovirus 1 and 2, harbored by Apodemus agrarius in the Republic of Korea. Virology 2021, 562, 40–49. [Google Scholar] [CrossRef]
- Shan, S.; Bruce, K.; Stevens, V.; Wong, F.Y.K.; Wang, J.; Johnson, D.; Middleton, D.; O’Riley, K.; McCullough, S.; Williams, D.T.; et al. In Vitro and In Vivo Characterization of a Pigeon Paramyxovirus Type 1 Isolated from Domestic Pigeons in Victoria, Australia 2011. Viruses 2021, 13, 429. [Google Scholar] [CrossRef]
- Woo, P.C.Y.; Wong, A.Y.P.; Wong, B.H.L.; Lam, C.S.F.; Fan, R.Y.Y.; Lau, S.K.P.; Yuen, K.Y. Comparative genome and evolutionary analysis of naturally occurring Beilong virus in brown and black rats. Infect. Genet. Evol. J. Mol. Epidemiol. Evol. Genet. Infect. Dis. 2016, 45, 311–319. [Google Scholar] [CrossRef]
- de Souza, W.M.; Fumagalli, M.J.; Carrera, J.P.; de Araujo, J.; Cardoso, J.F.; de Carvalho, C.; Durigon, E.L.; Queiroz, L.H.; Faria, N.R.; Murcia, P.R.; et al. Paramyxoviruses from neotropical bats suggest a novel genus and nephrotropism. Infect. Genet. Evol. J. Mol. Epidemiol. Evol. Genet. Infect. Dis. 2021, 95, 105041. [Google Scholar] [CrossRef]
- Thibault, P.A.; Watkinson, R.E.; Moreira-Soto, A.; Drexler, J.F.; Lee, B. Zoonotic Potential of Emerging Paramyxoviruses: Knowns and Unknowns. Adv. Virus Res. 2017, 98, 1–55. [Google Scholar] [CrossRef] [Green Version]
- Amman, B.R.; Albariño, C.G.; Bird, B.H.; Nyakarahuka, L.; Sealy, T.K.; Balinandi, S.; Schuh, A.J.; Campbell, S.M.; Ströher, U.; Jones, M.E.; et al. A Recently Discovered Pathogenic Paramyxovirus, Sosuga Virus, is Present in Rousettus aegyptiacus Fruit Bats at Multiple Locations in Uganda. J. Wildl. Dis. 2015, 51, 774–779. [Google Scholar] [CrossRef] [PubMed] [Green Version]
- Drexler, J.F.; Corman, V.M.; Müller, M.A.; Maganga, G.D.; Vallo, P.; Binger, T.; Gloza-Rausch, F.; Cottontail, V.M.; Rasche, A.; Yordanov, S.; et al. Bats host major mammalian paramyxoviruses. Nat. Commun. 2012, 3, 796. [Google Scholar] [CrossRef] [PubMed] [Green Version]
- Wu, Z.; Yang, L.; Ren, X.; He, G.; Zhang, J.; Yang, J.; Qian, Z.; Dong, J.; Sun, L.; Zhu, Y.; et al. Deciphering the bat virome catalog to better understand the ecological diversity of bat viruses and the bat origin of emerging infectious diseases. ISME J. 2016, 10, 609–620. [Google Scholar] [CrossRef] [PubMed] [Green Version]
- Sieg, M.; Heenemann, K.; Rückner, A.; Burgener, I.; Oechtering, G.; Vahlenkamp, T.W. Discovery of new feline paramyxoviruses in domestic cats with chronic kidney disease. Virus Genes 2015, 51, 294–297. [Google Scholar] [CrossRef]
- Zhu, W.; Yang, J.; Lu, S.; Jin, D.; Pu, J.; Wu, S.; Luo, X.L.; Liu, L.; Li, Z.; Xu, J. RNA virus diversity in birds and small mammals from Qinghai-Tibet Plateau of China. Front. Microbiol. 2022; accepted. [Google Scholar]
- Ge, X.Y.; Wang, N.; Zhang, W.; Hu, B.; Li, B.; Zhang, Y.Z.; Zhou, J.H.; Luo, C.M.; Yang, X.L.; Wu, L.J.; et al. Coexistence of multiple coronaviruses in several bat colonies in an abandoned mineshaft. Virol. Sin. 2016, 31, 31–40. [Google Scholar] [CrossRef] [Green Version]
- Zhu, W.; Song, W.; Fan, G.; Yang, J.; Lu, S.; Jin, D.; Luo, X.L.; Pu, J.; Chen, H.; Xu, J. Genomic Characterization of a New Coronavirus from Migratory Birds in Jiangxi Province of China. Virol. Sin. 2021, 36, 1656–1659. [Google Scholar] [CrossRef]
- Bolger, A.M.; Lohse, M.; Usadel, B. Trimmomatic: A flexible trimmer for Illumina sequence data. Bioinformatics 2014, 30, 2114–2120. [Google Scholar] [CrossRef] [Green Version]
- Grabherr, M.G.; Haas, B.J.; Yassour, M.; Levin, J.Z.; Thompson, D.A.; Amit, I.; Adiconis, X.; Fan, L.; Raychowdhury, R.; Zeng, Q.; et al. Full-length transcriptome assembly from RNA-Seq data without a reference genome. Nat. Biotechnol. 2011, 29, 644–652. [Google Scholar] [CrossRef] [Green Version]
- Buchfink, B.; Xie, C.; Huson, D.H. Fast and sensitive protein alignment using DIAMOND. Nat. Methods 2015, 12, 59–60. [Google Scholar] [CrossRef]
- Krogh, A.; Larsson, B.; von Heijne, G.; Sonnhammer, E.L. Predicting transmembrane protein topology with a hidden Markov model: Application to complete genomes. J. Mol. Biol. 2001, 305, 567–580. [Google Scholar] [CrossRef] [PubMed] [Green Version]
- Quevillon, E.; Silventoinen, V.; Pillai, S.; Harte, N.; Mulder, N.; Apweiler, R.; Lopez, R. InterProScan: Protein domains identifier. Nucleic Acids Res. 2005, 33, W116–W120. [Google Scholar] [CrossRef] [PubMed] [Green Version]
- Kumar, S.; Stecher, G.; Tamura, K. MEGA7: Molecular Evolutionary Genetics Analysis Version 7.0 for Bigger Datasets. Mol. Biol. Evol. 2016, 33, 1870–1874. [Google Scholar] [CrossRef] [PubMed] [Green Version]
- Katoh, K.; Standley, D.M. MAFFT multiple sequence alignment software version 7: Improvements in performance and usability. Mol. Biol. Evol. 2013, 30, 772–780. [Google Scholar] [CrossRef] [Green Version]
- Kalyaanamoorthy, S.; Minh, B.Q.; Wong, T.K.F.; von Haeseler, A.; Jermiin, L.S. ModelFinder: Fast model selection for accurate phylogenetic estimates. Nat. Methods 2017, 14, 587–589. [Google Scholar] [CrossRef] [Green Version]
- Zhu, W.; Yang, J.; Lu, S.; Lan, R.; Jin, D.; Luo, X.L.; Pu, J.; Wu, S.; Xu, J. Beta- and Novel Delta-Coronaviruses Are Identified from Wild Animals in the Qinghai-Tibetan Plateau, China. Virol. Sin. 2021, 36, 402–411. [Google Scholar] [CrossRef]
- Guindon, S.; Dufayard, J.F.; Lefort, V.; Anisimova, M.; Hordijk, W.; Gascuel, O. New algorithms and methods to estimate maximum-likelihood phylogenies: Assessing the performance of PhyML 3.0. Syst. Biol. 2010, 59, 307–321. [Google Scholar] [CrossRef] [Green Version]
- Conow, C.; Fielder, D.; Ovadia, Y.; Libeskind-Hadas, R. Jane: A new tool for the cophylogeny reconstruction problem. Algorithms Mol. Biol. AMB 2010, 5, 16. [Google Scholar] [CrossRef] [Green Version]
- Kumar, S.; Stecher, G.; Suleski, M.; Hedges, S.B. TimeTree: A Resource for Timelines, Timetrees, and Divergence Times. Mol. Biol. Evol. 2017, 34, 1812–1819. [Google Scholar] [CrossRef]
- Zhu, W.; Yang, J.; Lu, S.; Huang, Y.; Jin, D.; Pu, J.; Liu, L.; Li, Z.; Shi, M.; Xu, J. Novel pegiviruses infecting wild birds and rodents. Virol. Sin. 2022. [Google Scholar] [CrossRef]
- De Oliveira Carneiro, I.; Sander, A.L.; Silva, N.; Moreira-Soto, A.; Normann, A.; Flehmig, B.; Lukashev, A.N.; Dotzauer, A.; Wieseke, N.; Franke, C.R.; et al. A Novel Marsupial Hepatitis A Virus Corroborates Complex Evolutionary Patterns Shaping the Genus Hepatovirus. J. Virol. 2018, 92. [Google Scholar] [CrossRef] [PubMed] [Green Version]
- Lednicky, J.A.; Tagliamonte, M.S.; White, S.K.; Elbadry, M.A.; Alam, M.M.; Stephenson, C.J.; Bonny, T.S.; Loeb, J.C.; Telisma, T.; Chavannes, S.; et al. Independent infections of porcine deltacoronavirus among Haitian children. Nature 2021. [Google Scholar] [CrossRef] [PubMed]
- Liu, Y.; Chi, M.; Liu, Y.; Wen, H.; Zhao, L.; Song, Y.; Liu, N.; Wang, Z. Roles of the highly conserved amino acids in the second receptor binding site of the Newcastle disease virus HN protein. Virol. J. 2019, 16, 164. [Google Scholar] [CrossRef] [PubMed]
- El Najjar, F.; Schmitt, A.P.; Dutch, R.E. Paramyxovirus glycoprotein incorporation, assembly and budding: A three way dance for infectious particle production. Viruses 2014, 6, 3019–3054. [Google Scholar] [CrossRef] [PubMed] [Green Version]
- Langedijk, J.P.; Daus, F.J.; van Oirschot, J.T. Sequence and structure alignment of Paramyxoviridae attachment proteins and discovery of enzymatic activity for a morbillivirus hemagglutinin. J. Virol. 1997, 71, 6155–6167. [Google Scholar] [CrossRef] [PubMed] [Green Version]
- Williamson, M.M.; Hooper, P.T.; Selleck, P.W.; Westbury, H.A.; Slocombe, R.F. Experimental hendra virus infectionin pregnant guinea-pigs and fruit Bats (Pteropus poliocephalus). J. Comp. Pathol. 2000, 122, 201–207. [Google Scholar] [CrossRef] [PubMed]
- Middleton, D.J.; Morrissy, C.J.; van der Heide, B.M.; Russell, G.M.; Braun, M.A.; Westbury, H.A.; Halpin, K.; Daniels, P.W. Experimental Nipah virus infection in pteropid bats (Pteropus poliocephalus). J. Comp. Pathol. 2007, 136, 266–272. [Google Scholar] [CrossRef]
- Shi, M.; Lin, X.D.; Tian, J.H.; Chen, L.J.; Chen, X.; Li, C.X.; Qin, X.C.; Li, J.; Cao, J.P.; Eden, J.S.; et al. Redefining the invertebrate RNA virosphere. Nature 2016, 540, 539–543. [Google Scholar] [CrossRef]
- Shi, M.; Lin, X.D.; Chen, X.; Tian, J.H.; Chen, L.J.; Li, K.; Wang, W.; Eden, J.S.; Shen, J.J.; Liu, L.; et al. The evolutionary history of vertebrate RNA viruses. Nature 2018, 556, 197–202. [Google Scholar] [CrossRef]
- Tsoleridis, T.; Chappell, J.G.; Onianwa, O.; Marston, D.A.; Fooks, A.R.; Monchatre-Leroy, E.; Umhang, G.; Müller, M.A.; Drexler, J.F.; Drosten, C.; et al. Shared Common Ancestry of Rodent Alphacoronaviruses Sampled Globally. Viruses 2019, 11, 125. [Google Scholar] [CrossRef] [Green Version]
- Lin, X.D.; Wang, W.; Hao, Z.Y.; Wang, Z.X.; Guo, W.P.; Guan, X.Q.; Wang, M.R.; Wang, H.W.; Zhou, R.H.; Li, M.H.; et al. Extensive diversity of coronaviruses in bats from China. Virology 2017, 507, 1–10. [Google Scholar] [CrossRef] [PubMed]






| N | P | C | F | M | SH | TM | G | L | |
|---|---|---|---|---|---|---|---|---|---|
| Bat Ms-ParaV/Anhui2011 | 47.3 | 38.1 | 29.0 | 56.5 | 75.4 | 31.2 | 14.9 | 40.2 | 58.3 |
| Bat-ParaV/B16-40 | 56.2 | 39.8 | 35.2 | 53.6 | 76.3 | 28.9 | 14.6 | 38.0 | 68.2 |
| Bat-PV-16723 | 55.8 | 33.9 | 21.1 | 54.3 | 59.4 | 30.2 | 15.8 | 27.6 | 56.6 |
| Bat-PV-16797 | 56.2 | 36.4 | 25.6 | 53.6 | 77.1 | 29.9 | 6.23 | 40.1 | 69.6 |
| Bat-PV-17770 | 55.8 | 33.7 | 21.6 | 54.7 | 74.6 | 30.6 | 14.1 | 41.8 | 67.7 |
| Beilong virus | 38.2 | 27.2 | 20.1 | 47.4 | 60.3 | 4.2 | 4.3 | 25.0 | 57.3 |
| Belerina virus | 46.6 | 23.2 | 22.2 | 48.3 | 65.0 | – | 3.3 | 33.7 | 57.1 |
| Boe paramyxovirus | 44.1 | 27.7 | 24.4 | 50.0 | 69.8 | – | – | 31.2 | 56.2 |
| BtMl-ParaV/QH2013 | 31.7 | 27.3 | 28.8 | 50.3 | 61.0 | 7.1 | – | 24.1 | 54.0 |
| Feline paramyxovirus | 30.0 | 29.6 | 26.7 | 48.5 | 67.0 | – | 3.7 | 20.5 | 59.3 |
| Guato paramyxovirus | 42.0 | 26.2 | 20.5 | 51.5 | 67.1 | – | – | 30.4 | 57.4 |
| J-virus | 35.8 | 24.9 | 20.5 | 47.1 | 59.5 | 1.9 | 5.6 | 27.7 | 56.1 |
| Kanhgag paramyxovirus | 44.2 | 25.6 | 27.3 | 49.7 | 66.4 | – | – | 33.0 | 55.5 |
| Miniopterus schreibersii paramyxovirus 1 | 57.6 | 38.5 | 29.6 | 56.3 | 75.4 | 31.2 | 14.9 | 40.0 | 68.9 |
| Miniopterus schreibersii paramyxovirus 2 | 45.7 | – | – | 50.9 | 62.3 | 8.5 | – | 29.0 | 58.1 |
| Mount Mabu Lophuromys virus 1 | 38.9 | 31.2 | 25.6 | 49.5 | 63.7 | – | 3.7 | 22.4 | 60.0 |
| Mount Mabu Lophuromys virus 2 | 39.7 | 23.4 | 22.7 | 48.2 | 62.6 | – | 5.1 | 26.2 | 58.6 |
| Paju Apodemus paramyxovirus 1 | 39.3 | 25.6 | 21.6 | 49.7 | 61.2 | 3.2 | 4.3 | 11.9 | 57.6 |
| Paju Apodemus paramyxovirus 2 | 42.5 | 30.9 | 29.6 | 47.2 | 66.3 | – | 3.1 | 21.9 | 59.8 |
| Pohorje myodes paramyxovirus 1 | 35.7 | 26.1 | 19.9 | 49.0 | 58.4 | 3.7 | 3.5 | 12.5 | 57.9 |
| RtAp-ParaV/NX2015 | 35.8 | 28.6 | 25.0 | 47.0 | 61.5 | 3.2 | 5.4 | 12.2 | 56.8 |
| Ruloma virus | 38.2 | 20.7 | 14.0 | 44.5 | 59.8 | – | 3.7 | 21.6 | 56.1 |
| Tailam virus | 38.7 | 27.6 | 19.9 | 49.2 | 60.6 | 4.6 | 3.5 | 18.2 | 57.5 |
Publisher’s Note: MDPI stays neutral with regard to jurisdictional claims in published maps and institutional affiliations. |
© 2022 by the authors. Licensee MDPI, Basel, Switzerland. This article is an open access article distributed under the terms and conditions of the Creative Commons Attribution (CC BY) license (https://creativecommons.org/licenses/by/4.0/).
Share and Cite
Zhu, W.; Huang, Y.; Yu, X.; Chen, H.; Li, D.; Zhou, L.; Huang, Q.; Liu, L.; Yang, J.; Lu, S. Discovery and Evolutionary Analysis of a Novel Bat-Borne Paramyxovirus. Viruses 2022, 14, 288. https://doi.org/10.3390/v14020288
Zhu W, Huang Y, Yu X, Chen H, Li D, Zhou L, Huang Q, Liu L, Yang J, Lu S. Discovery and Evolutionary Analysis of a Novel Bat-Borne Paramyxovirus. Viruses. 2022; 14(2):288. https://doi.org/10.3390/v14020288
Chicago/Turabian StyleZhu, Wentao, Yuyuan Huang, Xiaojie Yu, Haiyun Chen, Dandan Li, Libo Zhou, Qianni Huang, Liyun Liu, Jing Yang, and Shan Lu. 2022. "Discovery and Evolutionary Analysis of a Novel Bat-Borne Paramyxovirus" Viruses 14, no. 2: 288. https://doi.org/10.3390/v14020288
APA StyleZhu, W., Huang, Y., Yu, X., Chen, H., Li, D., Zhou, L., Huang, Q., Liu, L., Yang, J., & Lu, S. (2022). Discovery and Evolutionary Analysis of a Novel Bat-Borne Paramyxovirus. Viruses, 14(2), 288. https://doi.org/10.3390/v14020288

