Recovery Rates of Black Spruce and Tamarack on Lowland Seismic Lines in Alberta, Canada
Abstract
1. Introduction
- Evaluate site and stand characteristics on seismic lines and in the adjacent mature forests, including non-metric multidimensional scaling (NMDS) analysis of edaphic site characteristics and comparisons of soil and vegetation characteristics between the seismic line and adjacent mature forest.
- Determine the postdisturbance lag time preceding the establishment of black spruce and tamarack on seismic lines.
- Model the establishment rate of trees on seismic lines and predict the time required to reach a tree density of 2000 sph.
- Model the growth rate of black spruce and tamarack on seismic lines and the adjacent forest, and predict the time required for these species to reach a height of 3 m on seismic lines.
- Model future growth of the seismic line and adjacent forest stands using the Mixedwood Growth Model (MGM) and evaluate the projected stand characteristics.
2. Materials and Methods
2.1. Site Selection

2.2. Data Collection
2.3. Data Analysis
2.3.1. Site and Stand Characteristics
2.3.2. Post-Disturbance Establishment Lag Times
2.3.3. Establishment and Growth Rate Models
2.3.4. Growth Projections Using MGM
3. Results
3.1. Comparison of Site and Stand Characteristics
3.2. Post-Disturbance Regeneration
3.2.1. Regeneration Lag Times
3.2.2. Tree Establishment Rate
3.3. Black Spruce and Tamarack Growth Rates on Seismic Lines
3.4. MGM Stand Projections
4. Discussion
4.1. Soil and Stand Characteristics
4.2. Regeneration Lag and Establishment Rates
4.3. Tree Growth Rates
4.4. Recovery Time Estimates
4.5. Future Stand Projections
4.6. Management Implications
4.7. Study Limitations
5. Conclusions
Author Contributions
Funding
Data Availability Statement
Acknowledgments
Conflicts of Interest
Abbreviations
| AIC | Akaike Information Criterion |
| BCa | Bias-corrected and accelerated |
| DBH | Diameter at breast height |
| EC | Electrical conductivity |
| GLMM | Generalized linear mixed model |
| LIS | Low-impact seismic |
| MGM | Mixedwood growth model |
| NMDS | Non-metric multi dimensional scaling |
| PERMANOVA | Permutational multivariate analysis of variance |
| SL | Seismic line |
| Sph | Stems per hectare |
| TOC | Total organic carbon |
Appendix A. Raw Data by Site
| Site ID | Location | Organic Soil | Mineral Soil | ||||
|---|---|---|---|---|---|---|---|
| Depth (cm) | pH | EC (ds m−1) | BD (g cm−3) | TOC (%) | pH | ||
| 9 | SL | 19 ± 3 | 7.1 ± 0.1 | 1.26 ± 0.15 | 0.16 ± 0.02 | 30.5 ± 1.5 | 6.4 ± 0.1 |
| Forest | 23 ± 7 | 7.0 ± 0.2 | 0.95 ± 0.03 | 0.19 ± 0.03 | 24.9 ± 2.0 | 6.5 ± 0.1 | |
| 17 | SL | 100+ * | 6.3 ± 0.1 | 0.92 ± 0.05 | 0.10 ± 0.01 | 40.6 ± 0.7 | 5.7 ± 0.0 |
| Forest | 100+ * | 6.1 ± 0.1 | 0.79 ± 0.06 | 0.12 ± 0.02 | 39.6 ± 0.9 | 5.8 ± 0.0 | |
| 23 | SL | 24 ± 7 | 5.4 ± 0.02 | 1.57 ± 0.12 | 0.08 ± 0.01 | 21.7 ± 9.0 | 5.9 ± 0.1 |
| Forest | 33 ± 6 | 4.9 ± 0.4 | 1.14 ± 0.1 | 0.06 ± 0.01 | 15.1 ± NA | 6.0 ± 0.01 | |
| 24 | SL | 102 ± 8 | 3.2 ± 0.0 | 0.72 ± 0.04 | 0.07 ± 0.01 | 1.2 ± 1.2 | 4.3 ± 0.1 |
| Forest | 100 ± 30 | 3.6 ± 0.3 | 0.81 ± 0.15 | 0.08 ± 0.01 | 3.9 ± 8.5 | 3.9 ±0.2 | |
| 30 | SL | 21 ± 4 | 5.5 ± 0.0 | 0.78 ± 0.06 | 0.12 ± 0.01 | 27.4 ± 4.2 | 5.4 ± 0.0 |
| Forest | 21 ± 16 | 5.7 ± 0.2 | 1.16 ± 0.12 | 0.09 ± 0.02 | 33.3 ± 1.8 | 5.7 ± 0.0 | |
| Site ID | Location | Density (sph) | Height (m) | ||
|---|---|---|---|---|---|
| Black Spruce | Tamarack | Black Spruce | Tamarack | ||
| 9 | SL | 500 | 667 | 2.2 ± 0.9 | 3.6 ± 1.9 |
| Forest | 2667 | 333 | 8.5 ± 5.3 | 15.4 ± 3.8 | |
| 17 | SL | 0 | 1667 | NA | 2.1 ± 0.7 |
| Forest | 500 | 5500 | 7.4 ± 4.5 | 12.1 ± 4.7 | |
| 23 | SL | 833 | 1667 | 1.8 ± 0.3 | 2.4 ± 1.2 |
| Forest | 16,000 | 2000 | 2.8 ± 1.1 | 2.2 ± 0.5 | |
| 24 | SL | 833 | 0 | 1.5 ± 0.1 | NA |
| Forest | 2500 | 1000 | 5.3 ± 3.2 | 4.1 ± 1.9 | |
| 30 | SL | 2667 | 1333 | 3.4 ± 1.8 | 2.8 ± 0.66 |
| Forest | 9167 | 1667 | 4.8 ± 2.1 | 6.4 ± 3.9 | |
| Site ID | Location | Density (sph) | Height (m) | ||
|---|---|---|---|---|---|
| Black Spruce | Tamarack | Black Spruce | Tamarack | ||
| 9 | SL | 3167 | 7000 | 0.5 ± 0.2 | 0.5 ± 0.2 |
| Forest | 2167 | 0 | 0.8 ± 0.4 | NA | |
| 17 | SL | 0 | 7333 | NA | 0.7 ± 0.3 |
| Forest | 4167 | 167 | 0.2 ± 0.1 | 0.3 ± 0.0 | |
| 23 | SL | 1667 | 13,333 | 0.8 ± 0.3 | 0.8 ± 0.2 |
| Forest | 19,500 | 4500 | 0.8 ± 0.3 | 0.8 ± 0.2 | |
| 24 | SL | 62,333 | 0 | 0.3 ± 0.2 | NA |
| Forest | 11,000 | 500 | 0.5 ± 0.3 | 1.0 ± 0.1 | |
| 30 | SL | 833 | 500 | 0.6 ± 0.3 | 0.9 ± 0.3 |
| Forest | 4500 | 2833 | 0.7 ± 0.3 | 0.8 ± 0.3 | |
| Site ID | Location | Betula papyrifera | Larix laricinia | Populus balsamifera | Populous tremuloides | Picea mariana | Pinus contorta |
|---|---|---|---|---|---|---|---|
| 9 | SL | 2833 | 7667 | 0 | 0 | 3667 | 0 |
| Forest | 0 | 333 | 0 | 0 | 4833 | 0 | |
| 17 | SL | 0 | 9000 | 0 | 0 | 0 | 0 |
| Forest | 0 | 5667 | 0 | 0 | 4667 | 0 | |
| 23 | SL | 0 | 15,000 | 2500 | 500 | 2500 | 0 |
| Forest | 0 | 6500 | 0 | 0 | 35,500 | 0 | |
| 24 | SL | 0 | 0 | 0 | 0 | 63,167 | 0 |
| Forest | 0 | 1500 | 0 | 0 | 13,500 | 333 | |
| 30 | SL | 0 | 1833 | 0 | 0 | 3500 | 0 |
| Forest | 0 | 4500 | 0 | 0 | 13,667 | 0 |
| Site ID | Location | Alnus incana | Betula spp. | Rhododendron groenlandicum | Ribes spp. | Salix spp. | Symphoricarpos occidetalis | Vaccinium spp. |
|---|---|---|---|---|---|---|---|---|
| 9 | SL | 1167 | 333 | 348,500 | 0 | 11,833 | 0 | 4000 |
| Forest | 0 | 0 | 138,333 | 0 | 0 | 0 | 2333 | |
| 17 | SL | 0 | 5833 | 0 | 0 | 5667 | 0 | 0 |
| Forest | 0 | 0 | 39,833 | 0 | 1167 | 0 | 2667 | |
| 23 | SL | 0 | 5667 | 28,667 | 667 | 62,000 | 0 | 0 |
| Forest | 0 | 0 | 123,167 | 4667 | 833 | 0 | 0 | |
| 24 | SL | 0 | 500 | 437,333 | 0 | 0 | 0 | 0 |
| Forest | 0 | 0 | 831,833 | 0 | 0 | 0 | 0 | |
| 30 | SL | 0 | 3333 | 19,0500 | 167 | 32,167 | 5667 | 0 |
| Forest | 0 | 500 | 21,5500 | 0 | 8500 | 1500 | 0 |

Appendix B. Statistical Model Details
| Response Category | Response Variable | Species | Fixed Effect(s) | Random Effect | Response Variable Transformation | Model Type |
|---|---|---|---|---|---|---|
| Site characteristics | Tree density (sph) | All, Black Spruce, Tamarack | Location | Site ID | - | Gzlm/poisson Log link |
| Seedling density (sph) | All, Black Spruce, Tamarack | Location | Site ID | - | Gzlm/poisson Log link | |
| Total density (sph) | All, Black Spruce, Tamarack | Location | Site ID | - | Gzlm/poisson Log link | |
| Shrub density (sph) | All | Location | Site ID | - | Gzlm/poisson | |
| Tree height (m) | All | Location | Site ID | Square-root | glm/normal | |
| Tree DBH (cm) | All | Location | Site ID | Square-root | glm/normal | |
| Organic soil bulk density (g cm−3) | - | Location | Site ID | - | glm/normal | |
| Organic layer depth (cm) | - | Location | Site ID | - | glm/normal | |
| Organic soil pH | - | Location | Site ID | - | glm/normal | |
| TOC (%) | - | Location | Site ID | - | glm/normal | |
| Post-disturbance Regeneration rates | Tree height (m) | Black spruce, Tamarack | Years since post-line regeneration lag end, Location | Site ID | - | Gzlm/gamma, Log link |
| Stem density (sph) | Black spruce, tamarack | Years since line cut | Site ID | - | Gzlm/poisson Log link |
Appendix C. Mixedwood Growth Model Results by Site


References
- Alberta Environment and Parks. The Alberta Human Footprint Monitroing Program (AHFMP)—A Historical Overview of Geophysical Exploration in Alberta; Government of Alberta: Edmonton, AB, Canada, 2021.
- Dabros, A.; Pyper, M.; Castilla, G. Seismic Lines in the Boreal and Arctic Ecosystems of North America: Environmental Impacts, Challenges, and Opportunities. Environ. Rev. 2018, 26, 214–229. [Google Scholar] [CrossRef]
- Dabros, A.; Higgins, K.L. Vegetation Recovery and Edge Effects of Low Impact Seismic Lines over Eight-Year Period in Boreal Uplands of Northern Alberta. For. Ecol. Manag. 2023, 532, 120850. [Google Scholar] [CrossRef]
- Lovitt, J.; Rahman, M.M.; Saraswati, S.; McDermid, G.J.; Strack, M.; Xu, B. UAV Remote Sensing Can Reveal the Effects of Low-Impact Seismic Lines on Surface Morphology, Hydrology, and Methane (CH4) Release in a Boreal Treed Bog. JGR Biogeosciences 2018, 123, 1117–1129. [Google Scholar] [CrossRef]
- Filicetti, A.T.; Tigner, J.; Nielsen, S.E.; Wolfenden, K.; Taylor, M.; Bentham, P. Low-Impact Line Construction Retains and Speeds Recovery of Trees on Seismic Lines in Forested Peatlands. Can. J. For. Res. 2023, 53, 878–892. [Google Scholar] [CrossRef]
- Weiland, L.; Ketcheson, S.; Strack, M.; McDermid, G.J. The Influence of Seismic Lines on Local Hydrology and Snow Accumulation in the Boreal Region of Northern Alberta. Hydrol. Process. 2024, 38, e70032. [Google Scholar] [CrossRef]
- Shellian, C.A.; Linke, J.; McDermid, G.J.; Cody, M.; Nielsen, S.E. Silviculture Treatments Hasten Seedling Growth on Seismic Disturbances in Boreal Treed Fens. Restor. Ecol. 2024, 32, e14086. [Google Scholar] [CrossRef]
- Dickie, M.; Serrouya, R.; McNay, R.S.; Boutin, S. Faster and Farther: Wolf Movement on Linear Features and Implications for Hunting Behaviour. J. Appl. Ecol. 2017, 54, 253–263. [Google Scholar] [CrossRef]
- Filicetti, A.T.; Nielsen, S.E. Effects of Wildfire and Soil Compaction on Recovery of Narrow Linear Disturbances in Upland Mesic Boreal Forests. For. Ecol. Manag. 2022, 510, 120073. [Google Scholar] [CrossRef]
- Franklin, C.M.A.; Filicetti, A.T.; Nielsen, S.E. Seismic Line Width and Orientation Influence Microclimatic Forest Edge Gradients and Tree Regeneration. For. Ecol. Manag. 2021, 492, 119216. [Google Scholar] [CrossRef]
- Lee, P.; Boutin, S. Persistence and Developmental Transition of Wide Seismic Lines in the Western Boreal Plains of Canada. J. Environ. Manag. 2006, 78, 240–250. [Google Scholar] [CrossRef]
- Van Rensen, C.K.; Nielsen, S.E.; White, B.; Vinge, T.; Lieffers, V.J. Natural Regeneration of Forest Vegetation on Legacy Seismic Lines in Boreal Habitats in Alberta’s Oil Sands Region. Biol. Conserv. 2015, 184, 127–135. [Google Scholar] [CrossRef]
- Davidson, S.J.; Goud, E.M.; Franklin, C.; Nielsen, S.E.; Strack, M. Seismic Line Disturbance Alters Soil Physical and Chemical Properties Across Boreal Forest and Peatland Soils. Front. Earth Sci. 2020, 8, 281. [Google Scholar] [CrossRef]
- Kononovs, D. Characterizing the Impacts of Seismic Exploration Lines on the Hydrology and Vadose Zone for a Watershed in West-Central Alberta. Master’s Thesis, University of Alberta, Edmonton, AB, Canada, 2023. [Google Scholar]
- Dabros, A.; Higgins, K.L.; Santala, K.; Aubin, I. Plant Functional Trait Approach to Assess the Persistence of Seismic Line Footprint in Boreal Peatlands of Alberta, Canada. For. Ecol. Manag. 2022, 503, 119751. [Google Scholar] [CrossRef]
- Weiland, L.; Green-Harrison, T.; Ketcheson, S. The Influence of Seismic Lines on Wildfire Potential in the Boreal Region of Northern Alberta, Canada. Forests 2023, 14, 1574. [Google Scholar] [CrossRef]
- Stern, E.R.; Riva, F.; Nielsen, S.E. Effects of Narrow Linear Disturbances on Light and Wind Patterns in Fragmented Boreal Forests in Northeastern Alberta. Forests 2018, 9, 486. [Google Scholar] [CrossRef]
- Finnegan, L.; MacNearney, D.; Pigeon, K.E. Divergent Patterns of Understory Forage Growth after Seismic Line Exploration: Implications for Caribou Habitat Restoration. For. Ecol. Manag. 2018, 409, 634–652. [Google Scholar] [CrossRef]
- Filicetti, A.T.; Cody, M.; Nielsen, S.E. Caribou Conservation: Restoring Trees on Seismic Lines in Alberta, Canada. Forests 2019, 10, 185. [Google Scholar] [CrossRef]
- Van Dongen, A.; Jones, C.; Doucet, C.; Floreani, T.; Schoonmaker, A.; Harvey, J.; Degenhardt, D. Ground Validation of Seismic Line Forest Regeneration Assessments Based on Visual Interpretation of Satellite Imagery. Forests 2022, 13, 1022. [Google Scholar] [CrossRef]
- Environment and Parks. Interior Habitat Indicator for Alberta; Environment and Parks: Edmonton, AB, Canada, 2022.
- Filicetti, A.T.; Nielsen, S.E. Fire and Forest Recovery on Seismic Lines in Sandy Upland Jack Pine (Pinus Banksiana) Forests. For. Ecol. Manag. 2018, 421, 32–39. [Google Scholar] [CrossRef]
- Stevenson, C.J.; Filicetti, A.T.; Nielsen, S.E. High Precision Altimeter Demonstrates Simplification and Depression of Microtopography on Seismic Lines in Treed Peatlands. Forests 2019, 10, 295. [Google Scholar] [CrossRef]
- Bao, C. Assessing Changes in Peatland Plant Community Functions Following Seismic Line Disturbance of Different Ages. Master’s Thesis, University of Waterloo, Waterloo, ON, Canada, 2024. [Google Scholar]
- James, A.R.C.; Boutin, S.; Hebert, D.M.; Rippin, A.B. Spatial Separation of Caribou from Moose and Its Relation to Predation by Wolves. J. Wildl. Manag. 2004, 68, 799–809. [Google Scholar] [CrossRef]
- Latham, A.D.M.; Latham, M.C.; Boyce, M.S.; Boutin, S. Movement Responses by Wolves to Industrial Linear Features and Their Effect on Woodland Caribou in Northeastern Alberta. Ecol. Appl. 2011, 21, 2854–2865. [Google Scholar] [CrossRef]
- Environment and Climate Change Canada. Defining Habitat Restoration for Boreal Caribou in the Context of National Recovery: A Discussion Paper; Government of Canada: Ottawa, ON, Canada, 2014.
- Sutheimer, C.M.; Filicetti, A.T.; Viliani, L.; Nielsen, S.E. Regeneration Lags and Growth Trajectories Influence Passive Seismic Line Recovery in Western North American Boreal Forests. Restor. Ecol. 2025, 33, e14353. [Google Scholar] [CrossRef]
- Jones, C.; Kononovs, D.; Trepanier, K.; Harvey, J.E.; Petty, A.; Degenhardt, D. Recovery Rates of White Spruce and Balsam Fir on Seismic Lines in NW Alberta, Canada. Can. J. For. Res. 2025, 55, 1–16. [Google Scholar] [CrossRef]
- Government of Alberta. Provincial Restoration and Establishment Framework for Legacy Seismic Lines in Alberta. In Prepared for Alberta Environment and Parks, Land and Environment Planning Branch; Government of Alberta: Edmonton, AB, Canada, 2017. [Google Scholar]
- Environment and Sustainable Resource Development. 2010 Reclamation Criteria for Wellsites and Associated Facilities for Forested Lands; Environment and Sustainable Resource Development: Edmonton, AB, Canada, 2013; p. 81.
- Natural Regions Committee. Natural Regions and Subregions of Alberta: Natural Regions Committee; Government of Alberta: Edmonton, AB, Canada, 2006.
- Beckingham, J.D.; Archibald, J.H. Field Guide to Ecosites of Northern Alberta; UBC Press: Vancouver, BC, 1996; ISBN 0-660-1638-1. [Google Scholar]
- Wang, T.; Hamann, A.; Spittlehouse, D.; Carroll, C. Locally Downscaled and Spatially Customizable Climate Data for Historical and Future Periods for North America. PLoS ONE 2016, 11, e0156720. [Google Scholar] [CrossRef]
- Pulse Seismic Inc. Pulse Seismic Data Map; Pulse Seismic Inc.: Calgary, AB, Canada, 2022. [Google Scholar]
- Alberta Biodiveristy Monitoring Institute. The Human Footprint Inventory (HFI) for Alberta 2021; Alberta Biodiveristy Monitoring Institute: Edmonton, Alberta, Canada, 2021. [Google Scholar]
- Tarnocai, C. Peat Resources of Canada; National Research Council of Canada, Division of Energy, Peat Program: Halifax, NS, Canada, 1984. [Google Scholar]
- Larsson, L. CooRecorder and Cdendro Programs of the Coorecorder/Cdendropackage (Version 9.6). Am. J. Plant Sci. 2022, 12. [Google Scholar]
- Holmes, R.L. Computer-Assisted Quality Control in Tree-Ring Dating and Measurement. Open J. For. 1983, 43, 69–78. [Google Scholar]
- R Core Team. R: A Language and Environment for Statistical Computing; R Core Team: Vienna, Austria, 2021. [Google Scholar]
- Bates, D.; Mächler, M.; Bolker, B.; Walker, S. Fitting Linear Mixed-Effects Models Using Lme4. J. Stat. Soft. 2015, 67, 1–48. [Google Scholar] [CrossRef]
- Fox, J.; Weisberg, S. An R Companion to Applied Regression; Sage Publications: Thousand Oaks, CA, USA, 2019. [Google Scholar]
- Hartig, F. DHARMa: Residual Diagnostics for Hierarchical (Multi-Level/Mixed) Regression Models. In CRAN: Contributed Packages; CRAN: Cape Coast, Ghana, 2016. [Google Scholar]
- Oksanen, J.; Blanchet, F.G.; Friendly, M.; Kindt, R.; Legendre, P.; McGlinn, D.; Minchin, P.R.; O’Hara, R.B.; Simpson, G.L.; Solymos, P.; et al. Vegan: Community Ecology Package; CRAN: Cape Coast, Ghana, 2018. [Google Scholar]
- Canty, A.; Ripley, B.D. Boot: Bootstrap R (S-Plus) Functions; CRAN: Cape Coast, Ghana, 2024. [Google Scholar]
- Helwig, N.E. Nptest: Nonparametric Bootstrap and Permutation Tests; CRAN: Cape Coast, Ghana, 2019. [Google Scholar]
- Wickham, H.; Vaughan, D.; Girlich, M. Tidyr: Tidy Messy Data; CRAN: Cape Coast, Ghana, 2024. [Google Scholar]
- Wickham, H.; Francois, R.; Muller, K.; Vaughan, D. Dplyr: A Grammar of Data Manipulation; CRAN: Cape Coast, Ghana, 2023. [Google Scholar]
- Wickham, H. Ggplot2: Elegant Graphics for Data Analysis; Springer: Berlin/Heidelberg, Germany, 2016. [Google Scholar]
- Metsaranta, J.M.; Fortin, M.; White, J.C.; Sattler, D.; Kurz, W.A.; Penner, M.; Edwards, J.; Hays-Byl, W.; Comeau, R.; Roy, V. Climate Sensitive Growth and Yield Models in Canadian Forestry: Challenges and Opportunities. For. Chron. 2024, 100, 88–106. [Google Scholar] [CrossRef]
- Oboite, F.; Comeau, P. MGM Research Note #2021-3 Updated Height and Diameter Growth Models for Black Spruce in Western Canada; University of Alberta: Edmonton, AB, Canada, 2021. [Google Scholar]
- Bokalo, M.; Stadt, K.; Comeau, P.; Titus, S. The Validation of the Mixedwood Growth Model (MGM) for Use in Forest Management Decision Making. Forests 2013, 4, 1–27. [Google Scholar] [CrossRef]
- Cortini, F.; Comeau, P.G.; Strimbu, V.C.; Hogg, E.H.; Bokalo, M.; Huang, S. Survival Functions for Boreal Tree Species in Northwestern North America. For. Ecol. Manag. 2017, 402, 177–185. [Google Scholar] [CrossRef]
- Johnson, K.; Comeau, P.; Bokalo, M. Best Practices for Using the Mixedwood Growth Model (MGM21—VS8.2.21.39/Rev6378); University of Alberta: Edmonton, AB, Canada, 2022. [Google Scholar]
- Skovsgaard, J.P.; Vanclay, J.K. Forest Site Productivity: A Review of the Evolution of Dendrometric Concepts for Even-Aged Stands. Forestry 2008, 81, 13–31. [Google Scholar] [CrossRef]
- McGaughey, R.J. Visualizing Forest and Stand Dynamics Using Thestand Visualization System; American Society for Photogrammetry and Remote Sensing: Bethesda, MD, USA, 1997. [Google Scholar]
- Filicetti, A.T.; Nielsen, S.E. Tree Regeneration on Industrial Linear Disturbances in Treed Peatlands Is Hastened by Wildfire and Delayed by Loss of Microtopography. Can. J. For. Res. 2020, 50, 936–945. [Google Scholar] [CrossRef]
- Fliesser, J. Local Controls on Tree Seedling Growth Following Mounding on Peatland Seismic Lines in Brazeau County and Lac La Biche, Alberta. Master’s Thesis, University of Waterloo, Waterloo, ON, Canada, 2023. [Google Scholar]
- Howat, D.R. Acceptable Salinity, Sodicity and pH Values for Boreal Forest Reclamation; Alberta Environment, Environmental Sciences Division: Edmonton, AB, Canada, 2000; p. 191.
- Loisel, J.; Yu, Z.; Beilman, D.W.; Camill, P.; Alm, J.; Amesbury, M.J.; Anderson, D.; Andersson, S.; Bochicchio, C.; Barber, K.; et al. A Database and Synthesis of Northern Peatland Soil Properties and Holocene Carbon and Nitrogen Accumulation. Holocene 2014, 24, 1028–1042. [Google Scholar] [CrossRef]
- Strack, M.; Softa, D.; Bird, M.; Xu, B. Impact of Winter Roads on Boreal Peatland Carbon Exchange. Glob. Change Biol. 2018, 24, e201–e212. [Google Scholar] [CrossRef]
- Waddington, J.M.; Roulet, N.T. Carbon Balance of a Boreal Patterned Peatland. Glob. Change Biol. 2000, 6, 87–97. [Google Scholar] [CrossRef]
- Seccombe-Hett, P.; Walker-Larsen, J. Forest Growth after Fire and Clearing for Seismic Lines in the Upland Habitats of the Gwich’in Settlement A; Gwich’in Renewable Resource Board: Inuvik, NT, Canada, 2004. [Google Scholar]
- Lieffers, V.J.; Caners, R.T.; Ge, H. Re-Establishment of Hummock Topography Promotes Tree Regeneration on Highly Disturbed Moderate-Rich Fens. J. Environ. Manag. 2017, 197, 258–264. [Google Scholar] [CrossRef]
- Caners, R.T.; Lieffers, V.J. Divergent Pathways of Successional Recovery for In Situ Oil Sands Exploration Drilling Pads on Wooded Moderate-Rich Fens in Alberta, Canada. Restor. Ecol. 2014, 22, 657–667. [Google Scholar] [CrossRef]
- Montague, T.G.; Givnish, T.J. Distribution of Black Spruce versus Eastern Larch along Peatland Gradients: Relationship to Relative Stature, Growth Rate, and Shade Tolerance. Can. J. Bot. 1996, 74, 1514–1532. [Google Scholar] [CrossRef]
- Hébert, F.; Thiffault, N.; Ruel, J.-C.; Munson, A.D. Ericaceous Shrubs Affect Black Spruce Physiology Independently from Inherent Site Fertility. For. Ecol. Manag. 2010, 260, 219–228. [Google Scholar] [CrossRef]
- Proulx, S.R.; Leduc, A.; Thiffault, N.; Laganière, J. Early Influences of Tamarack (Larix Laricina) on Black Spruce (Picea Mariana) and Its Immediate Environment in Plantations. Can. J. For. Res. 2024, 54, 660–673. [Google Scholar] [CrossRef]
- Jean, S.A.; Pinno, B.D.; Nielsen, S.E. Early Regeneration Dynamics of Pure Black Spruce and Aspen Forests after Wildfire in Boreal Alberta, Canada. Forests 2020, 11, 333. [Google Scholar] [CrossRef]
- Splawinski, T.B.; Boucher, Y.; Bouchard, M.; Greene, D.F.; Gauthier, S.; Auger, I.; Sirois, L.; Valeria, O.; Bergeron, Y. Factors Influencing Black Spruce Reproductive Potential in the Northern Boreal Forest of Quebec. Can. J. For. Res. 2022, 52, 1499–1512. [Google Scholar] [CrossRef]
- Greene, D.F.; Zasada, J.C.; Sirois, L.; Kneeshaw, D.; Morin, H.; Charron, I.; Simard, M.-J. A Review of the Regeneration Dynamics of North American Boreal Forest Tree Species. Can. J. For. Res. 1999, 29, 824–839. [Google Scholar] [CrossRef]
- Wirth, C.; Lichstein, J.W.; Dushoff, J.; Chen, A.; Chapin, F.S. White Spruce Meets Black Spruce: Dispersal, Postfire Establishment, and Growth in a Warming Climate. Ecol. Monogr. 2008, 78, 489–505. [Google Scholar] [CrossRef]
- Holmgren, M.; Lin, C.; Murillo, J.E.; Nieuwenhuis, A.; Penninkhof, J.; Sanders, N.; Van Bart, T.; Van Veen, H.; Vasander, H.; Vollebregt, M.E.; et al. Positive Shrub–Tree Interactions Facilitate Woody Encroachment in Boreal Peatlands. J. Ecol. 2015, 103, 58–66. [Google Scholar] [CrossRef]
- Islam, M.A.; MacDonald, S.E. Ecophysiological Adaptations of Black Spruce (Picea Mariana) and Tamarack (Larix Laricina) Seedlings to Flooding and Nutrition Stress. Trees 2004, 18, 35–42. [Google Scholar] [CrossRef]
- Lieffers, V.J.; Rothwell, R.L. Rooting of peatland black spruce and tamarack in relation to depth of water table. Can. J. Bot. 1987, 65, 817–821. [Google Scholar] [CrossRef]
- Krause, C.; Lemay, A. Development and Growth of Young Black Spruce (Picea Mariana) Trees under Two Different Hydrological Conditions. For. Ecol. Manag. 2023, 541, 121083. [Google Scholar] [CrossRef]
- Hillman, G.R.; Roberts, J.J. Tamarack and Black Spruce Growth on a Boreal Fen in Central Alberta 9 Years after Drainage. New For. 2006, 31, 225–243. [Google Scholar] [CrossRef]
- Takyi, S.K.; Hillman, G.R. Growth of Coniferous Seedlings on a Drained and Mounded Peatland in Central Alberta. North. J. Appl. For. 2000, 17, 71–79. [Google Scholar] [CrossRef]
- Bubier, J.L. Patterns of Picea Mariana (Black Spruce) Growth and Raised Bog Development in Victory Basin, Vermont. Bull. Torrey Bot. Club 1991, 118, 399. [Google Scholar] [CrossRef]
- Grossnickle, S. Ecophysiology of Northern Spruce Species The Performance of Planted Seedlings; NRC Research Press: Ottawa, ON, Canada, 2000; ISBN 0-660-17959-8. [Google Scholar]
- Marfo, J.; Dang, Q.-L. Interactive Effects of Carbon Dioxide Concentration and Light on the Morphological and Biomass Characteristics of Black Spruce and White Spruce Seedlings. Botany 2009, 87, 67–77. [Google Scholar] [CrossRef]
- Dempster, W.R. Representation of Regeneration Dynamics in Growth and Yield Models: A Review. Can. J. For. Res. 2024, 54, 839–850. [Google Scholar] [CrossRef]
- Comeau, P.G.; Bokalo, M. Aspen and Spruce Densities Affect Tree Size, Future Stand Volume, and Aboveground Carbon Following Precommercial Thinning. Forests 2024, 15, 223. [Google Scholar] [CrossRef]
- Echiverri, L.F.I.; Macdonald, S.E.; Nielsen, S.E. Disturbing to Restore? Effects of Mounding on Understory Communities on Seismic Lines in Treed Peatlands. Can. J. For. Res. 2020, 50, 1340–1351. [Google Scholar] [CrossRef]
- Schmidt, M.; Davidson, S.J.; Strack, M. CO2 Uptake Decreased and CH4 Emissions Increased in First Two Years of Peatland Seismic Line Restoration. Wetl. Ecol. Manag. 2022, 30, 313–329. [Google Scholar] [CrossRef]






| Site ID | Ecosite | Dominant Species in Forest | Dominant Species on Seismic Line | Seismic Line Age | Forest Age |
|---|---|---|---|---|---|
| 9 | h—Labrador tea/horsetail | Black spruce | Tamarack | 28 to 29 | 52 |
| 17 | k—Treed rich fen | Tamarack | Tamarack | 23 | 88 |
| 23 | j—Treed poor fen | Black spruce | Tamarack | 41 | 76 |
| 24 | i—Treed bog | Black spruce | Black Spruce | 41 | 67 |
| 30 | j—Treed poor fen | Black spruce | Black Spruce | 46 to 50 | 82 |
| Response Variable | Forest | Seismic Line | p |
|---|---|---|---|
| Organic soil characteristics | |||
| Bulk density (g cm−3) | 0.11 (0.01) | 0.11 (0.01) | 0.756 |
| Depth (cm) | 55.32 (8.02) | 53.84 (5.44) | 0.362 |
| pH | 5.5 (1.3) | 5.5 (1.5) | 0.742 |
| TOC (%) | 21.8 (2.89) | 22.0 (1.64) | 0.917 |
| Tree (>1.3 m) density (sph) | |||
| Black spruce | 6195 (2872) b | 971 (454) a | <0.001 |
| Tamarack | 2143 (933) b | 1072 (325) a | <0.001 |
| Total (all species) | 8406 (2780) b | 2210 (528) a | <0.001 |
| Tree (>1.3 m) characteristics (all species) | |||
| Height (m) * | 6.82 (1.61) b | 2.28 (2.79) a | <0.001 |
| DBH (cm) * | 6.8 (1.4) b | 1.7 (0.2) a | <0.001 |
| Seedling (<1.3 m) density (sph) | |||
| Black spruce | 8305 (3192) a | 13,663 (12,251) b | <0.001 |
| Tamarack | 1607 (892) a | 5659 (2483) b | <0.001 |
| Total (all species) | 9912 (3883) a | 20,227 (10,946) b | <0.001 |
| Total tree and seedling density (sph) | |||
| Black spruce | 14,500 (4294) | 14,634 (12,259) | 0.080 |
| Tamarack | 3750 (1291) a | 6731 (2504) b | <0.001 |
| Total tree (all species) | 18,318 (6663) a | 22,437 (11,474) b | <0.001 |
| Shrub density (sph) | 275,438 (143,039) b | 229,862 (80,080) a | <0.001 |
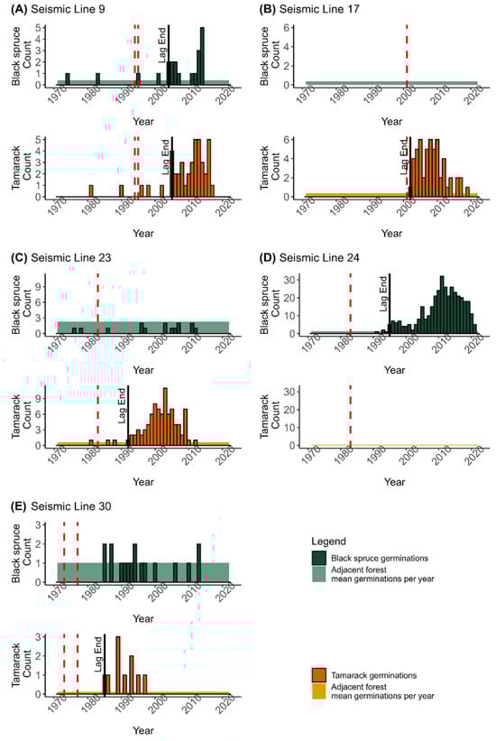
| Seismic Line ID | Seismic Line Year | Lag Time (Years) | Time to Germination Peak (Years) | Peak Germinations (sph Per Year) | |||
|---|---|---|---|---|---|---|---|
| Black Spruce | Tamarack | Black Spruce | Tamarack | Black Spruce | Tamarack | ||
| 9 | 1994 to 1995 | 9 to 10 | 9 to 10 | 19 to 20 | 17 to18 | 837 | 837 |
| 17 | 2001 | >22 | 1 | NA | 7 | 0 | 1005 |
| 23 | 1983 | >40 | 9 | 13 | 20 | 335 | 1842 |
| 24 | 1983 | 10 | >40 | 28 | NA | 5358 | 0 |
| 30 | 1973 to 1977 | 8 to 12 | 9 to 13 | 17 to 21 | 12 to 16 | 502 | 502 |
| Average (SD) | 10 (0.29) | 8 (4.5) | 20 (6.2) | 15 (5.6) | 1406 (2223) | 837 (680) | |
Disclaimer/Publisher’s Note: The statements, opinions and data contained in all publications are solely those of the individual author(s) and contributor(s) and not of MDPI and/or the editor(s). MDPI and/or the editor(s) disclaim responsibility for any injury to people or property resulting from any ideas, methods, instructions or products referred to in the content. |
© 2025 by the authors. Licensee MDPI, Basel, Switzerland. This article is an open access article distributed under the terms and conditions of the Creative Commons Attribution (CC BY) license (https://creativecommons.org/licenses/by/4.0/).
Share and Cite
Degenhardt, D.; Van Dongen, A.; Mader, C.; Bourbeau, B.; Jones, C.; Petty, A. Recovery Rates of Black Spruce and Tamarack on Lowland Seismic Lines in Alberta, Canada. Forests 2025, 16, 1330. https://doi.org/10.3390/f16081330
Degenhardt D, Van Dongen A, Mader C, Bourbeau B, Jones C, Petty A. Recovery Rates of Black Spruce and Tamarack on Lowland Seismic Lines in Alberta, Canada. Forests. 2025; 16(8):1330. https://doi.org/10.3390/f16081330
Chicago/Turabian StyleDegenhardt, Dani, Angeline Van Dongen, Caitlin Mader, Brooke Bourbeau, Caren Jones, and Aaron Petty. 2025. "Recovery Rates of Black Spruce and Tamarack on Lowland Seismic Lines in Alberta, Canada" Forests 16, no. 8: 1330. https://doi.org/10.3390/f16081330
APA StyleDegenhardt, D., Van Dongen, A., Mader, C., Bourbeau, B., Jones, C., & Petty, A. (2025). Recovery Rates of Black Spruce and Tamarack on Lowland Seismic Lines in Alberta, Canada. Forests, 16(8), 1330. https://doi.org/10.3390/f16081330

