Next Article in Journal
Global Navigation Satellite System/Inertial Navigation System-Based Autonomous Driving Control System for Forestry Forwarders
Next Article in Special Issue
Wood Loss in the Felling and Cross-Cutting of Trees from Spruce Stands Affected by Windthrow in the Curvature Carpathians
Previous Article in Journal
Cork Oak Regeneration Prediction Through Multilayer Perceptron Architectures
Previous Article in Special Issue
Timber Harvesting in Mountainous Regions: A Comprehensive Review
 
 
Font Type:
Arial Georgia Verdana
Font Size:
Aa Aa Aa
Line Spacing:
Column Width:
Background:
Article

Forwarder Machine Performance in Eucalyptus Forests in Brazil with Different Productivity Levels: An Analysis of Production Costs

1
Bracell Bahia Especialty Cellulose, Alagoinhas 44030-480, Bahia, Brazil
2
Universidade Estadual do Sudoeste da Bahia—UESB, Vitoria da Conquista 45031-900, Bahia, Brazil
3
Universidade Federal do Reconcavo da Bahia—UFRB, Cruz das Almas 44380-900, Bahia, Brazil
4
Universidade Federal de Viçosa—UFV, Viçosa 36570-900, Minas Gerais, Brazil
5
Universidade Federal de Sergipe—UFS, São Cristovão 49107-230, Sergipe, Brazil
6
Department of Forest Science, Soil and Environment, School of Agriculture, São Paulo State University—UNESP, Botucatu 18610-034, Sao Paulo, Brazil
7
Universidade Federal do Espirito Santo—UFES, Alegre 29500-000, Espirito Santo, Brazil
8
Department of Biological Sciences—DCBIO, Universidade Estadual de Feira de Santana—UEFS, Feira de Sanatana 44036-900, Bahia, Brazil
9
Universidade Federal de Campina Grande—UFCG, Patos 58708-110, Paraiba, Brazil
*
Authors to whom correspondence should be addressed.
Forests 2025, 16(4), 646; https://doi.org/10.3390/f16040646
Submission received: 26 February 2025 / Revised: 29 March 2025 / Accepted: 1 April 2025 / Published: 8 April 2025
(This article belongs to the Special Issue Sustainable Forest Operations Planning and Management)

Abstract

The objective of this study was to evaluate the influence of the mean individual volume per tree (MIV) on the productivity of forwarder machines and the production cost in eucalyptus plantations located in southern Bahia, Brazil. MIV positively influenced the productivity and production costs, promoting a more attractive cost in the latter when the individual volume per tree increased. The machine’s productivity for MIV of 0.13 m3 was 42.06 cubic meters per effective working hour (m3Ewh−1), while the productivity for the MIV of 0.58 m3 reached 60.97 m3Ewh−1, corresponding to an increase of 42.59% between the minimum and maximum MIV classes. The extracted cost (m3) decreased by 30.12% from USD 2.49 to 1.74, respectively, when comparing the minimum and maximum MIV classes. The coefficient of determination obtained in the forwarder productivity modeling was significant (R2 = 92%), indicating the machine’s productivity can be explained by the mean individual volume per tree. The highest forwarder yields in the highest average volume per tree (MIV) classes provided better energy efficiency indices for the machine; that is to say, when the forwarder became more productive, the ratio between fuel consumption per cubic meter of timber harvested decreased, providing better performance for the respective index. There was a difference in extraction costs of USD 147.83 per hectare between the lowest and highest productivity forests (MIV varying from 0.15 to 0.58). The mechanical availability and mean operational efficiency of all forwarders evaluated were above 80%, which contributed to effective machine productivity performance. Maintenance and repairs represented the largest portion of operational costs (33.59%), followed by labor (22.49%), depreciation (14.33%), and fuel (10.11%).

1. Introduction

Forwarders are machines typically used in fully mechanized cut-to-length (CTL) timber harvesting with the aim of extracting timber from the forest to the landing sites [1]. The fully mechanized CTL timber harvesting system has become widely used in many industrialized European countries where the conditions and the stands are favorable, such as in Sweden, Ireland, and Finland, as compared to motor-manual harvesting (Karjalainen et al. [2]. In New Zealand, although full-tree length extraction by grapple skidders is by far the most common ground-based extraction system [3], CTL systems are also common. In the United States, besides being used for the extraction of solid products (wood), the forwarders are widely employed for biomass harvesting [4].
Forwarder machine productivity is influenced by a number of factors, including mean volume per tree, slope, extraction distance, operator experience, type of machine, power, load capacity, crane’s reach, operational efficiency of the machines, wood density, volume per piece, and weather conditions [5,6,7,8,9,10,11,12]. Silvicultural aspects also influence forest harvesting operations, such as stand volume, management regime, and spacing, among others [13]. Forest harvesting is an expensive, complex activity, subject to several variables that affect the productivity of machines and, consequently, operating costs [14,15,16,17,18,19]. Studies showed that as the mean individual volume per tree (MIV) increased, productivity also increased, while the mean extraction distance showed an inverse relationship with productivity [20]. According to the same authors, the highest productivity of the forwarder machine occurred in forests with an MIV from 0.31 to 0.36 m3tree−1 and at the shortest extraction distances. Understanding the influence of such factors on the productivity of forestry machines is essential for improving operational performance and reducing timber harvesting costs.
The mean individual volume per tree (MIV) in the plots can significantly affect the productivity of forestry machines and the cost of mechanized harvesting operations [20,21,22]. Stands having higher merchantable volume, the yield in the extraction operation is higher due to the greater volume of wood in the piles, which contributes to a reduction in the cost per cubic meter in the activity [21]. The greater the volume of wood in the piles, the fewer the number of stops for loading and, consequently, the greater the yield in the extraction process [23].
As mentioned earlier, there are numerous other variables that affect forwarder extraction operations [24,25], which can mean that even in highly productive sites, the extraction yield and the cost per cubic meter extracted may not be efficient. Considering the extraction distance, these authors explained that an increase in the extraction distance resulted in an increase in the time required to complete the operational cycle, leading to a reduction in equipment productivity and an increase in production costs.
The cost per cubic meter extracted can be defined by dividing the total operating cost per effective machine hour [26,27,28] by the productivity per hour in the extraction process, measured in cubic meters per effective working hour [12]. Mechanized timber harvesting operations are challenging and complex due to the occurrence of numerous variables that affect machine performance [29,30,31,32]. The average volume per tree is, however, one of the factors that most affects forwarder productivity and operating costs [33,34], an essential condition for improving machine performance and guaranteeing an economically sustainable harvest [14,35].
The objective of this study was to evaluate the influence of the average individual volume per tree on productivity and extraction costs of the forwarder in order to guide forest companies in planning forest harvesting costs.

2. Materials and Methods

2.1. Study Areas

The research was performed from January to October 2016 in a cellulose-producing company with more than 100,000 hectares of planted forests, located in the south of the state of Bahia, in the Northeast Region of Brazil (Figure 1). The region has an Af (humid tropical) climate, with average precipitation and temperature of 1250 mm and 24 °C, respectively [36]. According to Santos et al. [37], the soils in the study area are cohesive dystrophic yellow argisols. Under the international classification (soil taxonomy), this soil is classified as Ultisols. The tests with the forwarders were conducted in areas where hybrid clones of Eucalyptus grandis and Eucalyptus urophylla were planted, located on flat terrain. The operations were performed in areas with different productivity levels, ranging from 0.08 to 0.58 m3ub (cubic meter under bark), to analyze the influence of the MIV per tree under bark (ub) on the forwarder’s performance. The spacing in all plots evaluated was 12 m2, with four meters between rows and three meters between trees. Trees were between 4.8 and 9.2 years old. The average extraction distance with the forwarder machine was 125 m.

2.2. Technical Characteristics of the Evaluated Machine

The data were collected from 12 Ponsse Elephant model forwarders. The machinery and its equipment were manufactured in Finland. The company is located in the city of Vieremä. The machines were equipped with a Mercedes-Benz OM 906 LA EU Stage IIIA 6-cylinder engine, providing a power of 275 HP (205 kW). The machinery has eight-wheel drive (8 × 8 configuration), which makes it suitable for operation on different types of terrain. The machines weigh 21,800 kg and are equipped with a K100+ M/S crane, with a reach of approximately 7.6 m, featuring a grapple with a capacity of 0.36 m2 [38]. The loading platform has a length of between 4.50 and 6.10 m and an adjustable cross-section (5.20 to 6.25 m), with a load capacity of up to 18 tons. The machine is recommended for terrain with a longitudinal slope of up to 27° and a lateral slope of up to 10°. The average number of hours worked for the 12 machines evaluated during the data collection period was 15,622 h, with the newest registering 13,580 h and the oldest 21,221 h.

2.3. Operational Cycle

The operational cycle commences with the forwarder moving empty, in reverse, until it finds the first bundle of logs in the field, and then it begins the self-loading process with the help of the crane. When the first bundle is finished loading, the machine moves to the next one until the loading platform is full. From this moment, the machinery moves to the place where the wood piles are formed, and then unloading begins. The piles are formed parallel to the road layout, and are on average 6.20 m wide, 3.8 m high, and 30 to 100 m long.

2.4. Operational Productivity

The study included 34,607 h of work, resulting in the extraction of 1,728,239 cubic meters of wood, with an average transshipment distance of 125 m. The 0.25 to 0.40 MIV classes were responsible for the majority of production, contributing more than 70% during the 311 days of data collection. In Brazil, due to climate conditions, the percentage of days worked with forestry machines per year exceeds 300 days, as observed by [21]. It increases the operational efficiency of the machines and contributes to cost reduction and the greater competitiveness of the sector in relation to North American countries.
The forwarder productivity was estimated in cubic meters of extracted wood (under bark) per effective working hour (m3Ewh−1), using Equation (1).
P = V T
In which P = forwarder productivity (m3Ewh−1); V = volume in the plot (m3); and T = time spent in the plot (centesimal hours).
The machinery productivity data (m3Ewh−1) were evaluated in six MIV (mean individual volume per tree) classes, namely: 0.08 to 0.15 m3; 0.15 to 0.25 m3; 0.25 to 0.35 m3; 0.35 to 0.45 m3; 0.45 to 0.55 m3; and 0.55 to 0.60 m3. A regression analysis was performed using the machine productivity data as a function of the volume per tree, obtaining effective productivity (m3Ewh−1) as the dependent variable and the mean individual volume per tree under bark (m3 ub) as the independent variable. The analyses were performed using the R statistical software, version 3.4.3 and Excel 2013 software.

2.5. Mechanical Availability and Operational Efficiency

Mechanical availability represents the proportion of working time scheduled to perform productive tasks, disregarding preventive and/or corrective maintenance periods (operational delay), according to Equation (2). Operational efficiency is the percentage measure of time actually dedicated to work in relation to the total time scheduled for activities, calculated by Equation (3) [21]. It is also referred to as utilization in other research conducted in forest operations. In order to report the aforementioned indicators more accurately, a period of 311 days of operation annually was considered for the calculations.
D M = ( T H M T ) T H   100
O E = E w h ( E w h + D T )   100
In which DM = degree of mechanical availability (%); MT = maintenance time (h); TH = total hours (h); OE = operational efficiency (%); Ewh = effective working hours (h); and DT = delay time (h).

2.6. Cost Analysis

The production costs of the forwarders were calculated based on the stands having higher merchantable volume. The total operating cost was determined based on the fixed and variable cost components of the machine, expressed in dollars per effective working hour (USD Ewh−1) using the accounting method, which combines real and estimated data. The monetary values were converted United States Dollar (USD 1 = BRL 3.2456), according to the exchange rate recorded in September 2016. The estimated values were determined according to the methodologies proposed by Silva et al. [26], the American Society of Agricultural Engineers Standards [27], and Ackerman et al. [28].

2.6.1. Fixed Costs

Fixed costs are defined as those that are independent of the degree of use and the production of the machines, and are composed of depreciation, interest, insurance, taxes, and storage and administration fees [26,28].
Depreciation Cost
Depreciation costs correspond to the devaluation of the asset (machine) throughout its useful life due to physical wear and tear (rust), the degree of use or technological advances, and the emergence of more modern and efficient machines on the market. The linear depreciation method was considered according to Equation (4) [26,28].
D c = A v R v N E h
In which Dc = linear depreciation cost (USD Ewh−1); Av = acquisition value of the machine (USD 388,889.00); Rv = salvage value of the machine (USD 38,888.90); N = economic life (6 years), and Ewh = effective working hours per year (3833 h).
Interest and Insurance Costs
Interest and insurance costs were calculated based on the machine’s value by applying the mean annual investment (MAI) [39]. An interest rate of 12% per year was used. The interest cost refers to the opportunity cost, since the interest resulting from applying the value of the asset (machine) in an investment fund is no longer earned when purchasing a machine for productive purposes, meaning that all possible alternatives regarding the use of their own resources must be evaluated [40]. Insurance is the cost that protects assets in case of fire, accidents, or theft [41]. Equations (5) and (6) were used to determine the interest and insurance cost [26].
M A I = A v R v ( N + 1 ) ( 2 N ) R v
I I c = ( M A I i ) N E w h
In which IIc = interest and insurance cost (USD Ewh−1); MAI = average annual investment (USD); i = interest rate (12%); Av = acquisition value of the machine (USD 388,889.00); Rv = residual value of the machine (Av × 10%); N = estimated useful life (6 years) and Ewh = effective working hours per year (3833 h).
Storage Cost
The storage cost is related to the storage location and monitoring of the machines (Equation (7)). An adjustment factor was considered [26,27].
S c = ( A v A f ) E w h
In which Sc = storage cost (USD Ewh−1); Av = acquisition value (USD 388,889.00); Af = adjustment factor (0.75); and Ewh = effective working hours
Administration Cost
Administrative charges were calculated as a percentage of the machine’s acquisition value [27]. An adjustment factor of 4% was considered. Administrative fee costs were estimated according to Equation (8).
A c = ( A v A f ) E w h
In which Ac = administrative cost (USD Ewh−1); Av = acquisition value of the forestry machine (USD 388,889.00); Af = adjustment factor (4%); and Ewh = effective working hours per year (3833 h).

2.6.2. Variable Costs

Variable costs are those that vary with the degree of machine use, and are composed of fuel, lubricants and greases, hydraulic oil, tires or tracks and repairs, and maintenance [26,41].
Fuel Cost
The hourly fuel cost was determined according to Equation (9) [34]. The mean fuel consumption in liters per hour was used.
F c = P     M f c
In which Fc = fuel cost (USD Ewh−1); P = price per liter of fuel (0.67 USD L−1); and Mfc = mean fuel consumption in liters per effective working hour (16 L h−1)
Cost of Lubricants, Oil, and Greases
Lubricant costs refer to the consumption of oils, greases, and other lubricants used, and are calculated based on an index [26].
L u c = I L G     F c
In which Luc = cost of lubricants, oil, and greases (USD Ewh−1); ILG = index for calculating lubricant costs (8%); and Fc = hourly fuel cost (USD Ewh−1).
Hydraulic Oil Cost
This cost was calculated based on an index for calculating the hourly cost of hydraulic oil, according to Equation (11) [26].
H O c = I H O     F c  
In which Hoc = cost of hydraulic oil (USD Ewh−1); IHO = index for calculating hourly cost of hydraulic oil (9%); and Fc = hourly fuel cost (USD Ewh−1).
Tire Cost
This is the cost related to the machines’ tires. The data on the useful life and price of the tires were obtained from the company, and the aforementioned cost was calculated according to Equation (12) [26].
T c = ( N t T v ) H t
In which Tc = tire cost (USD Ewh−1); Nt = number of tires per machine (8); Tv = unit value of a tire (USD 3.520,00 unit−1); and Ht = useful life of tire (10,000 h).
Maintenance and Repair Costs
These are costs for maintenance and repairs of machines during their useful life, including spare parts and labor. These costs are directly related to the time the machine is used. In the case under study, the methodology proposed by [27] was used as an estimate, according to Equation (13). Repair factor 1 was adjusted to the realities of the machines evaluated (forwarders) based on the historical costs charged by the company.
M R c = A v     R F 1 a h + E w h 1000 R F 2 A v     R F 1 a h 1000 R F 2 E w h
In which MRc = maintenance and repair costs (USD Ewh−1); Av = machine acquisition value (USD); RF1 = repair factor 1 (variable depending on the equipment); ah = accumulated hours of use, up to the beginning of the year under analysis (h); RF2 = repair factor 2 (2.0); and Ewh = effective working hours of use in the analysis year (h).

2.6.3. Other Costs

Labor Cost
Refers to the costs of machine operators, including social charges and benefits, such as monthly salary, 13th salary (year-end bonus in Brazil), vacations, healthcare plan, and food. Equation (14) was used to calculate this cost [26].
L c = ( S o p S S c N o f M ) E w h
In which Lc = labor cost (USD Ewh−1); Sop = monthly salaries of operators (USD 847.30); SSc = social security contributions (200%); M = number of operating months in the year (12); Nof = number of operators per forwarder (3).
Cost of Transporting People
This refers to the cost of personnel travel to the operations site. This cost was obtained considering the average daily travel distance of 280 km according to company information during the two operating shifts (Equation (15)).
P T c = ( a d t c k m d w ) ( E w h N o )
In which PTc = personnel transportation cost (USD Ewh−1); adt = average daily travel (km day−1); ckm = cost per kilometer (1.51 USD km−1); dw = days worked in the year (365); Ewh = effective working hours per year (3833 h), and No = number of operators per transport vehicle (18).
Machinery Transportation Costs
This refers to the costs generated by transporting machines between harvesting projects, estimated according to Equation (16) [26].
M T c = M T I     P T c
In which MTc = machinery transportation cost (USD Ewh−1); MTI = machinery transportation index (75%); and PTc = personnel transportation cost (USD).

2.6.4. Total Operational Cost

This refers to the sum of fixed costs, variable costs, and other costs. Fixed costs occur regardless of the machine’s productivity level, unlike variable costs which only occur when the machine is in operation. The total operating cost was calculated according to Equation (17).
TOc = ( TFc + TVc + Oc )
In which Toc = total operating cost (USD Ewh−1); TFc = total fixed cost (USD Ewh−1); TVc = total variable cost (USD Ewh−1); and Oc = other costs.

2.7. Mean Individual Volume per Tree (MIV) vs. Production Cost

The production cost of the forwarder was determined in dollars per cubic meter extracted (USD m−3), according to Equation (18). The calculation to determine this cost was based on the ratio between the total operating cost and the effective productivity of the machines, considering the most varied MIV scenarios.
F P c = ( T O c ) P r o d
In which FPc = forwarder production cost, in dollars per cubic meter extracted (USDm−3); TOc = total operating cost of the machine (USD Ewh−1); and Prod = productivity of the forwarder machine analyzed as a function of the mean individual volume per tree (m3Ewh−1).

3. Results and Discussion

3.1. Operational Cost and Forwarder Productivity as a Function of Mean Individual Volume per Tree (MIV)

Table 1 illustrates the information used to determine forwarder productivity (m3Ewh−1) and production cost, and dollars per cubic meter extracted (USD m−3) in each MIV class per tree.
The cost per cubic meter extracted (USD·m−3) was determined by dividing the total operating cost per hour of the forwarder (USD 106.33 Ewh−1) by the productivity of the machine per effective hour of work (m3Ewh−1). The type of operation and stand affected forwarder productivity. For example, in Ireland, in clear-cut and thinned working areas, forwarder productivity could range from 13.57 to 27.25 m3/PMH and from 7.28 to 13.92 m3/PMH, respectively [1].
In the current study, an increase of 18.21 m3 per effective working hour (Ewh−1) in forwarder productivity was observed between the lowest and highest MIV class (Table 1). The extraction cost (USD m−3) for the same conditions varied from 2.49 to 1.74 (Table 1). This observation demonstrates the influence of forest productivity on the operational performance of the machine and on the economic sustainability of mechanized forest harvesting.
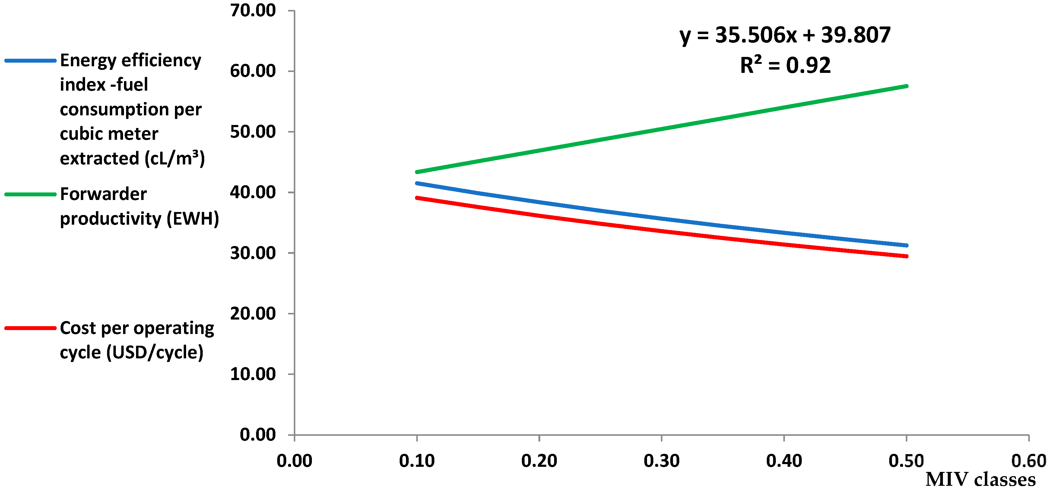
Based on the information in Table 1, a regression analysis was performed to determine the relationship between forwarder productivity and MIV, as shown in Figure 2. The coefficient of determination obtained in the forwarder productivity modeling was significant (R2 = 92%), indicating that the machine’s productivity can be explained by the MIV per tree under the conditions evaluated in this study. According to the productivity modeling, the forwarder production cost for an MIV of 0.36 m3 was USD 2.02 per cubic meter extracted, considering an average extraction distance of 125 m. This value was higher than that estimated by Carmo et al. [42], who found USD 0.97 per cubic meter. This difference can be attributed to the greater productivity of the machinery or the shorter average transport distance. The value found was also higher than that observed by Nunes et al. [20], which can be explained by the greater load capacity of the machinery and the shorter useful life (89% less compared to the present study).
In stands with higher merchantable volume, the machine presents a higher operational yield, with a greater wood volume extracted per effective working hour, which consequently makes the production cost lower [21,43]. It is worth highlighting that a low cost of extraction can be directly connected to the low extraction distance [3]. The relationship between forwarder performance and forest productivity has been previously reported by [21]. The loading stage with the forwarder machine becomes more dynamic in stands with higher merchantable volume, since it completes a load with a smaller number of stacks due to the greater volume of logs, which reduces time per cycle machine as well as cost per operating cycle (Figure 2). The forwarder’s higher productivity also provides a better energy efficiency index, i.e., when the machine becomes more productive, the ratio between fuel consumption per cubic meter of timber extracted decreases (Figure 2).

3.2. Mechanical Availability

According to the results shown in Table 2, the average mechanical availability of the 12 forwarders evaluated for the period of 311 days and two work shifts was 81.60%. In terms of operational efficiency, the forwarders presented an index of 80.40%. It was observed that the forwarders with the highest hours of use presented mechanical problems more frequently. The more hours the machines were delayed, the less time they were available for work, affecting their productivity and indicators, as shown in Table 2. This suggests that the machines used in more productive forests must necessarily present good mechanical availability and operational efficiency to ensure good operational performance during harvesting. The forwarder’s operating efficiency was similar to that observed by Simões and Fenner [44], who found an index of 82.21%. Good operating efficiency means investing in preventive maintenance which, although costly, increases machine productivity [45] and reduces production costs by minimizing operational delays [46].

3.3. Operating Cost of the Forwarder Machine

The forwarder’s operating cost was estimated at USD 106.33 per effective working hour (Table 3), of which 27.69 corresponded to fixed costs and 78.64 to variable costs. The values observed in this study were similar to those found by Ferreira et al. [21], who estimated an operating cost of USD 97.63 per effective working hour for the same forwarder model.
A detailed analysis of operating costs revealed that maintenance and repair costs accounted for the largest share, representing 33.59% of the total. Labor was the second most representative cost (22.49%), followed by depreciation (14.34%) and fuel (10.11%). Together, these components accounted for 80.53% of the operating costs.
The significant influence of depreciation and fuel costs on the machine’s total operating cost corroborates the studies carried out by Leite et al. [8]. The importance of managing the operating cost components of forest harvesting machinery, especially the most representative ones, is highlighted as a way of establishing careful planning aimed at reducing production costs and ensuring the sustainability of mechanized harvesting.
The personnel transportation cost has been considered in this manuscript due to the large planting area of the forestry company. Table 3 illustrates the operating cost components as well as the total operating cost of the forwarder.

3.4. Correlation Coefficient Analysis

In analyzing the influence of the variables related to the operational cost on the extraction cost (USD·m−3), it was observed that the maintenance and repair cost was the most expressive, presenting a positive and very significant relationship with the extraction cost, i.e., in a proportion of 0 to 1, the oscillation of this variable influenced the extraction cost by 0.86 (Figure 3). However, an inverse and very significant relationship with the extraction cost was observed in analyzing the MIV variable (Figure 3).

4. Conclusions

The operational cost components that presented the highest correlation coefficients with extraction cost were maintenance and repair costs, labor costs, and depreciation costs. The MIV (mean individual volume per tree) showed an inverse and significant correlation with the extraction cost (coefficient of 0.32), showing that the costs in more productive forests can be reduced considerably.
Stands with higher merchantable volume presented lower fuel consumption per cubic meter of extracted wood and consequently a greater energy efficiency index.
Production costs were higher for lower MIV classes, with behavior inversely proportional to machinery productivity. The coefficient of determination obtained in the forwarder productivity modeling was significant (R2 = 92%), showing that machine productivity can be explained by the MIV per tree under the conditions evaluated in this study.
Maintenance and repair costs, labor, depreciation, and fuel were shown to be more strategic in the composition of the forwarder’s total operating cost. Forests with higher productivity do not necessarily imply high yields in the forest extraction process and low production cost (USD m−3 extracted), mainly due to other technical and operational factors that can influence machine performance, such as average extraction distance, terrain slope, mechanical availability, and operational efficiency, among others.
Forest productivity and good operational efficiency of mechanized systems can be seen as essential to improving machine performance, reducing costs in harvesting operations, and ensuring the economic sustainability of the activity.

Author Contributions

Writing—original, investigation and data curation: F.F.; conceptualization, data review and analysis, and supervision: L.F.; data analysis and validation: E.L.; data review and analysis: M.S., S.S. and L.S.; review and references: D.S., N.F. and J.S.; manuscript review and editing: J.R.; software and review: F.d.C. All authors have read and agreed to the published version of the manuscript.

Funding

This research was funded by the National Council for Scientific and Technological Development (CNPq).

Data Availability Statement

Data are contained within the article.

Conflicts of Interest

Authors Francisco Ferreira and Jade Souza was employed by the Bracell Bahia Especialty Cellulose. The remaining authors declare that the research was conducted in the absence of any commercial or financial relationships that could be construed as a potential conflict of interest.

References

  1. Tiernan, D.; Zeleke, G.; Owende, P.M.; Kanali, C.; Lyons, J.; Ward, S. Effect of Working Conditions on Forwarder Productivity in Cut-to-length Timber Harvesting on Sensitive Forest Sites in Ireland. Biosyst. Eng. 2004, 87, 167–177. [Google Scholar]
  2. Karjalainen, T.; Zimmer, B.; Berg, S.; Welling, J.; Schwaiger, H.; Finér, L.; Cortijo, P. Energy, carbon and other material flows in the Life Cycle Assessment of forestry and forest products. In Achievements of the Working Group 1 of the COST Action E9; European Forest Institute: Joensuu, Finland, 2001; p. 68. [Google Scholar]
  3. Ghaffarian, M.R.; Stampfer, K.; Sessions, J. Forwarding productivity in Southern Austria. Croat. J. For. Eng. 2007, 28, 169–175. [Google Scholar]
  4. Visser, R. Harvesting Cost and Productivity Benchmarking: 2014 Update; Future Forest Research Technical Note H07-05; Future Forests Research Ltd.: Rotorua, New Zealand, 2015; p. 6. [Google Scholar]
  5. Cambi, M.; Grigolato, S.; Neri, F.; Picchio, R.; Marchi, E. Effects of Forwarder Operation on Soil Physical Characteristics: A Case Study in the Italian Alps. Croat. J. For. Eng. 2017, 37, 233–239. [Google Scholar]
  6. Gagliardi, K.; Ackerman, S.A.; Ackerman, P.A. Multi-product forwarder-based timber extraction: Time consumption and productivity analysis of two forwarder models over multiple products and extraction distances. Croat. J. For. Eng. 2020, 41, 231–242. [Google Scholar] [CrossRef]
  7. Santos, P.H.A.; Souza, A.P.; Marzano, F.L.C.; Minette, L.J. Produtividade e custos de extração de madeira de eucalipto com clambunk skidder. Rev. Árvore 2013, 37, 511–518. [Google Scholar] [CrossRef]
  8. Leite, E.S.; Fernandes, H.C.; Minette, L.J.; Souza, A.P.; Leite, H.G.; Guedes, I.L. Modelagem do desempenho da extração de madeira pelo “forwarder”. Rev. Árvore 2014, 38, 879–887. [Google Scholar] [CrossRef]
  9. Cavalli, R.; Grigolato, S.; Bergomi, L.Z. Esbosco in ambiente montano con Cable-Forwarder. In Proceedings of the Atti del Terzo Congresso Nazionale di Selvicoltura, Firenze, Italy; 2009; pp. 1476–1481. Available online: https://www.researchgate.net/publication/269077704_Esbosco_in_ambiente_montano_con_Cable-Forwarder (accessed on 5 March 2025).
  10. Robert, R.C.G.; Tessaro, F.; Pereira, R.S.; Sampietro, J.A.; Malinovski, R.A. Technical analysis of extraction operation performed by a forwarder with traction aid winch in an Eucalyptus spp. plantation. Nativa 2017, 5, 290–297. [Google Scholar] [CrossRef]
  11. Proto, A.R.; Macrì, G.; Visser, R.; Harrill, H.; Russo, D.; Zimbalatti, G. Factors affecting forwarder productivity. Eur. J. For. Res. 2018, 137, 143–151. [Google Scholar] [CrossRef]
  12. Liski, E.; Jounela, P.; Korpunen, H.; Sosa, A.; Lindroos, O.; Jylhä, P. Modeling the productivity of mechanized CTL harvesting with statistical machine learning methods. Int. J. For. Eng. 2020, 31, 253–262. [Google Scholar]
  13. Machado, C.C. Colheita Florestal, 3rd ed.; UFV: Viçosa, MG, Brazil, 2014; 543p, ISBN 978-85-7269-491-9. [Google Scholar]
  14. Soman, H.; Kizha, A.R.; Roth, B.E. Impacts of silvicultural prescriptions and implementation of best management practices on timber harvesting costs. Int. J. For. Eng. 2019, 30, 14–25. [Google Scholar]
  15. Germain, R.; Regula, J.; Bick, S.; Zhang, L. Factors impacting logging costs: A case study in the Northeast, US. For. Chron. 2019, 95, 16–23. [Google Scholar]
  16. Bilici, E.; Abbas, D. Performance analysis of a harvester during timber extraction activities in Bursa, Turkey. Eur. J. For. Eng. 2018, 4, 7–12. [Google Scholar]
  17. She, J.; Chung, W.; Kim, D. Discrete-event simulation of ground-based timber harvesting operations. Forests 2018, 9, 683. [Google Scholar]
  18. George, A.K.; Kizha, A.R.; Kenefic, L. Economic feasibility of timber harvesting in lowlands. In Exceed Vis For Mech Future, Proceedings of the 52nd Internsational Symposium on Forestry Mechanizations; Imre, C., Ed.; University of Sopron Press: Sopron, Hungary, 2019; pp. 379–393. Available online: https://www.fs.usda.gov/nrs/pubs/jrnl/2019/nrs_2019_george_001.pdf (accessed on 5 March 2025).
  19. Proto, A.R.; Macrì, G.; Visser, R.; Harrill, H.; Russo, D.; Zimbalatti, G. A case study on the productivity of forwarder extraction in small-scale Southern Italian Forests. Small-Scale For. 2018, 17, 71–87. [Google Scholar]
  20. Nunes, I.B.; Lopes, E.S.; Pagnussat, M.B.; Arce, J.A. Productivity curve models in eucalypt timber forwarding. South. For. 2022, 83, 231–239. [Google Scholar] [CrossRef]
  21. Ferreira, F.A.C. Influência do Volume Por Árvore na Produtividade e noss Custos de Máquinas de Colheita Florestal. Master’s Thesis, Forestry Sciences, Universidade Estadual do Sudoeste da Bahia, Vitória da Conquista, BA, Brazil, 2017. Available online: http://www2.uesb.br/ppg/ppgciflor/wp-content/uploads/2020/08/Francisco-de-Assis-Costa-Ferreira.pdf (accessed on 5 March 2025).
  22. Ünver-Okan, S. Modelling of Work Efficiency in Cable Traction with Tractor Implementing the Least-Squares Methods and Robust Regression. Croat. J. For. Eng. 2020, 41, 109–117. [Google Scholar] [CrossRef]
  23. Santos, L.N.; Fernandes, H.C.; Silva, M.L.; Teixeira, M.M.; Souza, A.P. Avaliação de custos da operação de extração da madeira com forwarder. Cerne 2016, 22, 27–34. [Google Scholar] [CrossRef][Green Version]
  24. Munis, R.A.; Almeida, R.O.; Camargo, D.A.; Silva, R.B.G.; Wojciechowski, J.; Simões, D. Tactical Forwarder Planning: A Data-Driven Approach for Timber Forwarding. Forests 2023, 14, 1782. [Google Scholar] [CrossRef]
  25. Sampietro, J.A.; Vargas, D.A.; Souza, F.L.; Nicoletti, M.F.; Bonazza, M.; Topanotti, L.R. Comparison of Forwarder Productivity and Optimal Road Density in Thinning and Clearcutting of Pine Plantation in Southern Brazil. Croat. J. For. Eng. 2022, 43, 65–77. [Google Scholar] [CrossRef]
  26. Silva, M.L.; Miranda, G.M.; Cordeiro, S.A.; Leite, E.S. Custos. In Colheita Florestal, 3rd ed.; Machado, C.C., Ed.; UFV: Viçosa, MG, Brazil, 2014; pp. 253–287. [Google Scholar]
  27. ASAE—American Society of Agricultural Engineers. Standards 2001: Machinery, Equipment and Buildings: Operating Costs, 1st ed.; ASAE: Ames, IA, USA, 2001. [Google Scholar]
  28. Ackerman, P.; Belbo, H.; Eliasson, L.; Jong, A.; Lazdins, A.; Lyons, J. The COST model for calculation of forest operations costs. Int. J. For. Eng. 2014, 25, 75–81. [Google Scholar] [CrossRef]
  29. Aworka, R.; Cedric, L.S.; Adoni, W.Y.H.; Zoueu, J.T.; Mutombo, F.K.; Kimpolo, C.L.M.; Nahhal, T.; Krichen, M. Agricultural decision system based on advanced machine learning models for yield prediction: Case of East African countries. Smart Agric. Technol. 2022, 2, 100048. [Google Scholar] [CrossRef]
  30. Kamarulzaman, A.M.M.; Jaafar, W.S.W.M.; Maulud, K.N.A.; Saad, S.N.M.; Omar, H.; Mohan, M. Integrated Segmentation Approach with Machine Learning Classifier in Detecting and Mapping Post Selective Logging Impacts Using UAV. Imagery. Forests 2022, 13, 48. [Google Scholar] [CrossRef]
  31. Palonen, T.; Hyyti, H.; Visala, A. Augmented Reality in Forest Machine Cabin. IFAC-PapersOnLine 2017, 50, 5410–5417. [Google Scholar] [CrossRef]
  32. Blanco, V.; Brown, C.; Holzhauer, S.; Vulturius, G.; Rounsevell, M.D.A. The importance of socio-ecological system dynamics in understanding adaptation to global change in the forestry sector. J. Environ. Manag. 2017, 196, 36–47. [Google Scholar] [CrossRef]
  33. Eriksson, M.; Lindroos, O. Productivity of harvesters and forwarders in CTL operations in northern Sweden based on large follow-up datasets. Int. J. For. Eng. 2014, 25, 179–200. [Google Scholar] [CrossRef]
  34. Silva, A.A.; Machado, C.C.; Gomes, R.R.M.; Schettini, L.S.; Minette, L.J.; Nunes, I.L.; Villanova, P.H. Forest extraction management with the indicator of Overall Efficiency of Forest Machines (OEFM). Rev. Árvore 2022, 46, 18. [Google Scholar] [CrossRef]
  35. Louis, L.T.; Kizha, A.R. Calculating the cost of integrated harvesting of small-diameter trees dominated stand using various apportioning methods. In Proceedings of the 52nd International Symposium on Forestry Mechanization, Sopron, Hungary, 6–9 October 2019; University of Sopron Press: Sopron, Hungary, 2019; pp. 613–622. [Google Scholar]
  36. Alvares, C.A.; Stape, J.L.; Sentelhas, P.C.; Gonçalves, J.L.d.M.; Sparovek, G. Koppen’s climate classification map for Brazil. Meteorol. Zeitschrif 2013, 22, 711–728. [Google Scholar] [CrossRef]
  37. Santos, H.G.; Jacomine, P.K.T.; Anjos, L.H.C.; Oliveira, V.A.; Lumbreras, J.F.; Coelho, M.R.; Almeida, J.A.; Araujo Filho, J.C.; Oliveira, J.B.; Cunha, T.J.F. Sistema Brasileiro de Classificação de Solos, 5th ed.; Embrapa: Brasília, DF, Brazil, 2018. [Google Scholar]
  38. PONSSE. Forwarder Elephant. 2014. Available online: http://www.ponsse.com/pt/media-archive/folhetos/folhetos-de-produtos/kuormatraktorit/elephant/elephant_pt_br (accessed on 23 July 2017).
  39. Canto, J.L. Colheita Mecanizada de Biomassa Florestal para Energia. Ph.D. Thesis, Universidade Federal de Viçosa, Viçosa, MG, Brazil, 2009. [Google Scholar]
  40. Spiller, S.A. Opportunity cost consideration. J. Cons. Res. 2011, 38, 595–610. [Google Scholar] [CrossRef]
  41. Hogg, G.; Krieg, B.; Ackerman, P.; Langin, D. Harvesting system and equipament costing. In South African Ground Based Harvesting Handbook, 1st ed.; FESA: Scotsville, South Africa, 2010; pp. 107–122. Available online: https://www.researchgate.net/publication/304148284 (accessed on 5 March 2025).
  42. Carmo, F.C.A.; Fiedler, N.C.; Minette, L.J.; Souza, A.P. Otimização do uso do trator florestal forwarder em função da produtividade, custos e capacidade de carga. Rev. Árvore 2015, 39, 561–566. [Google Scholar] [CrossRef][Green Version]
  43. Goglia, V.; Horvat, D.; Sever, S. Technical Characteristics and Test of the Forwarder Valmet 860 Equipped with a Cranab 1200 Crane; Internal Report; University of Zagreb: Zagreb, Croatia, 1999. [Google Scholar]
  44. Simões, D.; Fenner, P.T. Avaliação técnica e econômica do forwarder na extração de madeira em povoamento de eucalipto de primeiro corte. Floresta 2010, 40, 711–720. [Google Scholar] [CrossRef][Green Version]
  45. Cadei, A.; Mologni, O.; Röser, D.; Cavalli, R.; Grigolato, S. Forwarder productivity in salvage logging operations in difficult terrain. Forests 2020, 11, 341. [Google Scholar] [CrossRef]
  46. Routa, J.; Nuutinen, Y.; Asikainen, A. Productivity in mechanizing early tending in spruce seedling stands. Croat. J. For. Eng. 2020, 41, 1–11. [Google Scholar] [CrossRef]
Figure 1. Map of the study area and operational diagram of the timber harvesting system (CTL). Source: https://rondonflorestal.wixsite.com/erondon/colheita-florestal accessed on 5 March 2025.
Figure 1. Map of the study area and operational diagram of the timber harvesting system (CTL). Source: https://rondonflorestal.wixsite.com/erondon/colheita-florestal accessed on 5 March 2025.
Forests 16 00646 g001
Figure 2. Relationship between forwarder productivity, energy efficiency index (fuel consumption per m3 of timber harvested), and cost per operating cycle as a function of mean individual volume per tree (MIV).
Figure 2. Relationship between forwarder productivity, energy efficiency index (fuel consumption per m3 of timber harvested), and cost per operating cycle as a function of mean individual volume per tree (MIV).
Forests 16 00646 g002
Figure 3. Correlation coefficients for the variables “operational cost components” (OCC) and MIV, analyzed according to the extraction cost (USD·m−3).
Figure 3. Correlation coefficients for the variables “operational cost components” (OCC) and MIV, analyzed according to the extraction cost (USD·m−3).
Forests 16 00646 g003
Table 1. Influence of individual volume per tree (MIV) under bark (ub) on forwarder productivity and cost per cubic meter extracted.
Table 1. Influence of individual volume per tree (MIV) under bark (ub) on forwarder productivity and cost per cubic meter extracted.
Volume Class per Tree (m3wb)MIV (m3wb)
(Class Center)
Effective Working HoursFP TotalFP *Cost Extraction
(Total Wood Extracted)(m3Ewh−1)(USD m−3)
0.08 to 0.150.131579.6267,551.9842.762.49
0.15 to 0.250.213185.79153,558.7048.202.21
0.25 to 0.350.3012,196.30648,510.3153.172.00
0.35 to 0.450.3812,470.72650,061.6352.132.04
0.45 to 0.550.494189.04233,843.1355.821.90
0.55 to 0.600.58985.5460,088.6460.971.74
* FP = Forwarder productivity.
Table 2. Technical conditions of 12 freight forwarders assessed over a period of 311 days.
Table 2. Technical conditions of 12 freight forwarders assessed over a period of 311 days.
ForwardersTSHsEWHsDelaysIndicators
MDHsODHsMA (%)OE (%)
148022797132068372.580.4
24816311794775080.380.6
34058285856563286.181.9
447962841127468073.480.7
54333293961577685.879.1
64414301857482087.078.6
74776329763684386.779.6
84077277361468884.980.1
947962841127468073.480.7
104341306755771587.281.1
1145962955110765275.981.9
123645221494448674.182.0
Total52,62534,6019662846081.680.4
TSHs: Total scheduled hours; EWHs: effective working hours; MDHs: mechanical delay time hours; ODHs: operational delay time hours; MA: mechanical availability; OE: operational efficiency.
Table 3. Operating cost components and total operating cost of the forwarder machine.
Table 3. Operating cost components and total operating cost of the forwarder machine.
DcIIcAcScMRcLcFcTcPTcMTcHocLucCOT
15.247.624.070.7635.7223.9110.752.822.251.690.910.59106.33
14.33%7.17%3.83%0.71%33.59%22.49%10.11%2.65%2.12%1.59%0.86%0.55%100.00%
Dc: depreciation cost; IIc: interest and insurance cost; Ac: administration cost; Sc: storage cost; MRc: maintenance and repair costs; Lc: labor cost; Fc: fuel cost; Tc: tire cost; PTc: personnel transportation cost; MTc: machinery transportation cost; Hoc: hydraulic oil cost; Luc: lubricants cost; COT: total operating cost.
Disclaimer/Publisher’s Note: The statements, opinions and data contained in all publications are solely those of the individual author(s) and contributor(s) and not of MDPI and/or the editor(s). MDPI and/or the editor(s) disclaim responsibility for any injury to people or property resulting from any ideas, methods, instructions or products referred to in the content.

Share and Cite

MDPI and ACS Style

Ferreira, F.; Freitas, L.; Leite, E.; Silva, M.; Santos, S.; Simões, D.; Fiedler, N.; Silva, L.; Rocabado, J.; do Carmo, F.; et al. Forwarder Machine Performance in Eucalyptus Forests in Brazil with Different Productivity Levels: An Analysis of Production Costs. Forests 2025, 16, 646. https://doi.org/10.3390/f16040646

AMA Style

Ferreira F, Freitas L, Leite E, Silva M, Santos S, Simões D, Fiedler N, Silva L, Rocabado J, do Carmo F, et al. Forwarder Machine Performance in Eucalyptus Forests in Brazil with Different Productivity Levels: An Analysis of Production Costs. Forests. 2025; 16(4):646. https://doi.org/10.3390/f16040646

Chicago/Turabian Style

Ferreira, Francisco, Luís Freitas, Elton Leite, Márcio Silva, Sérgio Santos, Danilo Simões, Nilton Fiedler, Liniker Silva, Juan Rocabado, Flávio do Carmo, and et al. 2025. "Forwarder Machine Performance in Eucalyptus Forests in Brazil with Different Productivity Levels: An Analysis of Production Costs" Forests 16, no. 4: 646. https://doi.org/10.3390/f16040646

APA Style

Ferreira, F., Freitas, L., Leite, E., Silva, M., Santos, S., Simões, D., Fiedler, N., Silva, L., Rocabado, J., do Carmo, F., & Souza, J. (2025). Forwarder Machine Performance in Eucalyptus Forests in Brazil with Different Productivity Levels: An Analysis of Production Costs. Forests, 16(4), 646. https://doi.org/10.3390/f16040646

Note that from the first issue of 2016, this journal uses article numbers instead of page numbers. See further details here.

Article Metrics

Back to TopTop