Abstract
Forest environments have been demonstrated to promote human health and well-being through rich sensory experiences. However, the mechanisms by which olfactory experience affects visitors’ mental health remain to be thoroughly researched, and discussions on emotional resilience, a key competency affecting an individual’s mental health, are particularly rare. To address the challenges of high subjectivity, difficulty in quantifying, and high context-dependency of olfactory experience and emotional resilience in such studies, large language models were introduced to study the National Forest Parks in China and analyse massive user-generated data. This provided new possibilities for constructing a more comprehensive theoretical paradigm of olfactory experience–emotional resilience. The findings indicate that olfactory experiences in National Forest Parks exert a substantial influence on tourists’ emotional resilience, with diverse olfactory experiences demonstrating a more pronounced impact on emotional resilience compared to a single type of olfactory experience. However, this impact exhibits an inverted U-shaped relationship. Natural environment olfactory experiences were found to be more conducive to attention restoration, while artificial environment olfactory experiences were more likely to induce nostalgic feelings. This study found that nostalgic feelings significantly mediated the relationship between artificial environment olfactory experience and emotional resilience, while attention restoration did not significantly mediate the relationship between natural environment olfactory experience and emotional resilience. This provides a novel perspective on the examination of the complex relationship between forest environments, olfactory experience, and emotional resilience. Semantic analyses revealed the complexity and network characteristics of olfactory experiences in National Forest Parks, and at the same time identified four main types of olfactory experiences and scenarios. This research offers valuable insights for forest recreation and leisure management, as well as public health policy development.
1. Introduction
In recent years, the field of recreation and leisure has become increasingly concerned with the impact of the natural environment on human mental health. This trend reflects the growing importance of ecological well-being in the context of recreation and leisure activities. The concept of ecological well-being emphasises the intrinsic link between human well-being and ecosystem health [], asserting that individual mental health is inherently linked to the surrounding natural environment []. In this context, emotional resilience, a key capacity for maintaining psychological well-being, has received increasing attention in both academic and practical fields [,,]. Emotional resilience refers to an individual’s ability to effectively regulate emotions, maintain psychological equilibrium, and recover from adversity, stress, or trauma [,,]. In a social environment characterised by uncertainty and stress, fostering and enhancing emotional resilience has become an important direction for mental health research and intervention [], with significant implications for achieving the United Nations Sustainable Development Goals (SDGs) related to well-being and mental health.
Natural environments have long been recognised as vital resources for improving human physical and mental well-being. Numerous studies have shown that exposure to natural environments effectively reduces stress, improves emotional states, and increases emotional resilience [,,]. This effect is due to the inherent connection between humans and the natural environment, developed during evolution and still important in modern societies []. The variety of sensory experiences in natural environments plays an essential role in this process [,]. In particular, olfaction, as one of humanity’s most primitive and immediate senses, has unique and profound effects on emotions and memories [,]. Research has shown that certain natural environmental olfaction can activate neural circuits associated with emotion regulation in the brain [], potentially increasing an individual’s level of emotional resilience. These studies further confirm the importance of olfactory experiences for mental health and emotion regulation, and provide new theoretical foundations for exploring the enhancement of emotional resilience through olfactory stimulation [,].
Among various natural environments, forest environments provide particularly rich and beneficial olfactory experiences due to their unique vegetation composition and air quality. Several empirical studies have found that significant psychological and physiological health effects can be observed after even short stays in forests [,]. Vegetative volatile organic compounds (VOCs) in forests not only purify the air, but also positively affect the human body through the olfactory system [,,]. Such effects are reflected not only in subjective experiences such as improved mood and reduced stress, but also in physiological indicators such as reduced blood pressure and increased heart rate variability, further highlighting the potential contribution of forest environments to emotional resilience.
China’s National Forest Parks not only offer visitors an inherent olfactory experiences of natural forest environments, but also due to their comprehensive functions—such as conserving important national forest scenic resources and biodiversity, promoting forest ecological culture, and developing forest eco-tourism—make the olfactory experiences within these parks even more diverse and enriching []. These parks incorporate not only purely natural elements but also human activities and cultural factors, thereby creating a more comprehensive and enriched sensory experience. This provides an ideal research platform for exploring the impact of olfactory experiences on emotional resilience.
Nevertheless, accurately measuring and assessing olfactory experiences in real-world environment represents a considerable challenge for researchers [,]. The use of traditional measurement methods, such as questionnaires, is often constrained by recall bias and social desirability effects, which impede the ability to fully capture the subjectivity and complexity of olfactory experiences [,,]. Furthermore, field experiments may alter the natural state of the environment, which could affect the reliability of the results. Additionally, individual differences in olfactory sensitivity, cultural background variations, and transient environmental factors (e.g., temperature, humidity) increase the difficulty of accurate measurement. These challenges impede researchers from obtaining large-scale, longitudinal data on olfactory experiences, thereby limiting the in-depth understanding of the relationship between olfactory experiences and emotional resilience.
In order to address these challenges, the emergence of large language models offers promising new approaches. Initially, the olfactory experience–emotional resilience theory paradigm is updated. In order to address the issues of strong subjectivity, difficulty in quantification, and strong context-dependence of olfactory experience and emotional resilience, the large language model is able to analyse massive user-generated data, thereby enabling it to understand complex contexts and emotional expressions in depth. This provides new possibilities for constructing a more comprehensive theoretical paradigm of olfactory experience–emotional resilience, which is expected to contribute to deepening understanding of the impact of the natural environment on mental health. Secondly, with regard to interdisciplinary research on the interaction between humans and their environment, the investigation of emotional connections between humans and nature, particularly those established through olfactory experiences, is of considerable importance for the field of ecological conservation. Large language models are capable of distilling insights from travelogue data across broader temporal and spatial scales, thereby revealing the crucial role of olfactory experiences in strengthening human–nature connections. Thirdly, with regard to ecological validity, while traditional laboratory studies are unable to realistically simulate complex olfactory stimuli in forest environments, large language models are capable of capturing visitors’ authentic experiences and emotional responses in National Forest Parks, thereby enhancing the ecological validity of the research. This enables researchers to adopt non-invasive approaches while maintaining scientific rigour, potentially providing research pathways that more closely reflect genuine human experiences.
In light of the aforementioned, this study concentrates on the olfactory experience in National Forest Parks by introducing large language models to investigate its potential influence on visitors’ emotional resilience. This study is designed to achieve the following three objectives: (1) Extend the utilisation of the large language model in the study of the forests’ utilisation for recreational and leisure activities and provide a novel approach to circumvent the constraints of conventional olfactory experience and emotional resilience in data collection, measurement, and research methodologies. (2) Conduct a thorough investigation into the mechanisms through which olfactory experiences of National Forest Parks impact the emotional resilience of visitors, with particular emphasis on the mediating functions of attention restoration and nostalgic feelings. (3) Analyse the complexity of olfactory experience elements and the network characteristics of olfactory experience elements in the National Forest Parks. This will involve exploring the richness of olfactory experience and its basic characteristics in both types of olfactory experience in natural and artificial environments. Furthermore, it will entail further exploration of the associations and internal structures between olfactory experience elements, with the aim of carving out a typical olfactory experience scene. This study will contribute to a deeper comprehension of the intricate relationship between olfactory experience and emotional resilience. It will provide a scientific foundation for enhancing the recreational value of National Forest Parks and optimising their management. Furthermore, this study will also pave the way for new avenues of research into the forests’ utilisation for recreation and leisure in the age of big data, exemplifying the potential of an interdisciplinary approach that incorporates large language models in elucidating the mechanisms of human–nature interaction.
2. Theoretical Analysis and Research Hypotheses
2.1. Emotional Resilience Theory
The term “resilience” is derived from the Latin verb “resilire”, which has been employed in a number of different fields. From the 1950s onwards, resilience studies began to emerge with increasing frequency in the field of psychology, with a particular focus on the psychological capital of individuals undergoing recovery from chronic or acute stress []. The study of emotional resilience is of great importance to comprehending the ways in which individuals cope with negative emotional occurrences and preserve their mental well-being. A number of studies have revealed a significant negative correlation between emotional resilience and negative emotions such as depression and anxiety, as well as a significant positive correlation with positive psychological indicators such as life satisfaction and subjective well-being [,,]. Emotional resilience theory has been widely applied across fields, including clinical psychology and organisational behaviour [,]. In recent years, research into emotional resilience has broadened its perspective to encompass the potential effects of exposure to the natural environment and multisensory experiences on emotional resilience. This research direction aims to elucidate the manner in which environmental factors modulate and enhance individual emotional resilience, thereby providing novel dimensions and empirical foundations for emotional resilience theory. It has been demonstrated that exposure to natural environments can enhance individuals’ emotional resilience levels [,], and the impact of nature experiences on emotional resilience may be attributable to a synergistic effect of multiple sensory pathways [].
Forest environments, as typical natural environments, offer rich sensory experiences that positively impact emotional state and psychological resilience []. For example, at the visual level, the orderliness and harmony of forest landscapes can reduce the cognitive load on the visual system, thereby enhancing an individual’s ability to process emotional stress [,]. In terms of auditory perception, the natural soundscape of bird vocalisations, hydrological acoustics, and vegetation-induced wind sounds have significant emotional regulatory effects []. In terms of tactile experience, direct physical contact with natural elements such as trees facilitates an enhanced physiological connection between humans and the natural environment, thereby improving emotional self-regulation []. In terms of olfactory stimulation, biogenic volatile organic compounds and natural floral scents can activate the parasympathetic nervous system, promoting psychophysiological relaxation and strengthening emotional buffering capacity in the face of stressors [,]. The gustatory experience of outdoor dining integrates sensory pleasure with environmental factors, further enhancing positive emotional responses [].
2.2. Effects of Olfactory Experience on Emotional Resilience
Emotional resilience is influenced by a number of factors. From the existing research, it can be summarised in several ways: Internal factors, such as personality traits, including mindfulness and self-compassion, positively correlate with emotional resilience [,]; cognitive flexibility and emotion regulation strategy choices also affect individual emotional resilience levels []. External environmental factors, such as social support, are considered important protective factors for emotional resilience []; additionally, positive life events and a favourable family atmosphere can enhance individual emotional resilience [].
Recent studies have also focused on the effects of sensory experiences on mental health and emotional states, particularly in natural environments [,]. Olfaction, as a crucial human sense, plays a unique role in mental health and emotion regulation. Studies have shown that olfaction directly connects to the brain’s limbic system, capable of rapidly triggering emotional responses and memories [,]. In mental health interventions, aromatherapy, as an olfactory stimulation-based intervention, has demonstrated positive effects in alleviating negative emotions such as depression and anxiety []. These studies have demonstrated the significance of olfactory experiences for mental health and emotional states, particularly in natural environments. The presence of diverse olfactory stimuli in such environment not only provides a source of pleasure but may also bolster an individual’s psychological resilience through an enhanced sense of connectedness to nature [,,]. In light of the aforementioned analyses, this study puts forth the following hypothesis:
H1:
The olfactory experience in National Forest Parks has a significant positive effect on visitors’ emotional resilience.
As research into the effects of olfactory experience types on emotional resilience progresses, there is increasing recognition of the importance of diversity. The presence of diverse sensory stimuli has been demonstrated to be more conducive to enhancing mental health and emotional resilience than the presence of single stimuli. Existing research shows that natural environments with higher proportions of visual elements, such as greenery and blue sky elements, have superior restorative effects in alleviating depression, anxiety, and stress []. In terms of auditory aspects, a comparative study conducted in Zhangjiajie National Forest Park, China, examined the restorative effects of multi-element combinations of nature sound landscapes and single-element nature sound landscapes. The results showed that combinations of natural sounds produced significantly better restorative effects than single-element nature sound landscapes []. In the context of olfaction, we posit that diverse olfactory experiences may evoke varied emotions and memories, providing richer emotional resources and enhancing individuals’ environmental interest and exploratory drive, thereby facilitating the generation of positive emotions. In complex natural environments such as National Forest Parks, olfactory diversity may arise from a number of sources, including the presence of diverse flora, the aroma of fresh air, and the scents of food from dining facilities. Such rich and diverse olfactory landscapes have the capacity to more comprehensively activate individuals’ olfactory systems than single-type stimuli, thereby providing richer emotional and cognitive resources. In light of the aforementioned analyses, we put forth the following hypothesis:
H1a:
The presence of diverse olfactory experiences within National Forest Parks has been found to exert a more pronounced positive influence on visitors’ emotional resilience, relative to instances where olfactory experiences are limited to a single type.
It is important to note, however, that diversity in olfactory experiences does not necessarily imply that a greater number is more beneficial. The theory of cognitive load posits that the capacity of the human working memory is limited and that it can only process a small amount of information simultaneously []. When the quantity of information exceeds the capacity of working memory, a state of cognitive overload ensues, which in turn affects an individual’s ability to process information []. Excessive sensory stimulation may result in cognitive burden []. This phenomenon may be particularly pronounced in National Forest Parks due to the inherent complexity of natural forest odours. An excess of olfactory experiences may impede visitors’ comprehensive perception of the forest environment, thereby reducing their emotional regulatory capacity. In light of the aforementioned evidence, we put forth the following hypothesis:
H1b:
Visitors’ emotional resilience levels in National Forest Parks do not continuously increase with the number of olfactory experience types. Specifically, we expect that emotional resilience levels initially increase with more types but decline or plateau after reaching a certain threshold.
2.3. Olfactory Experience Types and Their Relationships with Attention Restoration and Nostalgic Feelings
In this study, olfactory experiences in National Forest Parks are categorised into those occurring in the natural environment and those occurring in the artificial environment. In the field of sensory research, scholars have increasingly focused their attention on the impact of stimuli from diverse sources on human perception and experience [,,]. In the area of forest utilisation for recreational and leisure activities, scholars have increasingly focused on the effects of different environments on psychological and physiological well-being [,,,]. Furthermore, the impact of environmental factors on visitor experience remains a pivotal area of investigation within the field of tourism and recreation research []. Accordingly, the olfactory experience in the National Forest Parks was categorised by combining environmental types with olfactory stimuli.
Prior research has indicated that exposure to natural environments can facilitate attention restoration [,], with olfaction being a crucial aspect of experiencing such environments. Olfactory experiences in natural environments, such as the scents of trees, flowers, and fresh air, are typically associated with positive emotions like relaxation and tranquillity []. Such experiences can assist individuals in temporarily evading the pressures of daily life, prompting unconscious attention, and achieving attention restoration. Recent research has demonstrated that biogenic volatile organic compounds (BVOCs) in forest environments can significantly enhance cognitive function and psychological well-being []. From a physiological mechanism perspective, studies have demonstrated that olfactory stimuli from natural environments can activate emotion-regulatory neural circuits in the brain, potentially facilitating emotional relaxation and attention restoration in individuals []. In light of the aforementioned evidence, we put forth the following hypothesis:
H2:
Natural environment olfactory experiences are more effective in promoting attention restoration among National Forest Parks visitors than artificial environment olfactory experiences.
Olfaction is one of the senses most strongly linked to memory and emotion []. The extant literature indicates that particular odours can evoke more vivid and tangible autobiographical memories, which are frequently accompanied by intense emotional experiences, thereby eliciting nostalgic sentiments in individuals—a phenomenon designated as the Proust effect []. The sense of nostalgia evoked by odours has been found to possess more positive emotional characteristics []. Furthermore, both odour-evoked and food-evoked nostalgic feelings have been shown to bring numerous psychological benefits, including enhanced self-esteem, social connectedness, and a deeper sense of meaning in life []. These factors significantly influence the enhancement of emotional resilience []. Furthermore, scholars have highlighted that in the context of tourism, the introduction of artificial environmental odours associated with local culture can significantly enhance visitors’ sense of attachment to the place and elicit feelings of nostalgia [,]. In light of the aforementioned evidence, we put forth the following hypothesis:
H3:
Artificial environment olfactory experiences are more effective in stimulating nostalgic feelings among National Forest Parks visitors than natural environment olfactory experiences.
2.4. Mediating Effects of Attention Restoration and Nostalgic Feelings
The attention restoration theory (ART) posits that exposure to natural environments effectively reduces cognitive fatigue, which may facilitate emotional regulation []. The process of cognitive resource recovery affects emotional resilience through a number of mechanisms. Primarily, cognitive resource recovery directly enhances an individual’s ability to regulate emotions. Improved cognitive processing allows for individuals to recognise and control emotional states more easily, thereby enhancing emotional resilience []. Secondly, attention restoration functions as a stress-buffering mechanism. It was observed that individuals who regularly engaged in attention restoration activities in natural environments demonstrated enhanced adaptability and resilience when confronted with stressful circumstances []. This capacity for sustained stress management can, over time, give rise to a greater degree of emotional resilience []. It is noteworthy that olfactory stimuli may play a distinctive and pivotal role in this process. It was discovered that olfactory stimuli present in forest environments can markedly influence autonomic nervous system activity, thereby promoting physical and mental relaxation []. Such physiological changes may serve as a crucial foundation for attention restoration and emotional resilience. In light of the aforementioned evidence, we put forth the following hypothesis:
H4:
Natural environment olfactory experiences influence emotional resilience through the mediating role of attention restoration.
Nostalgic emotion, as a complex emotional experience, encompasses not only memories of the past but also positive expectations for the present and future. It has been demonstrated that nostalgic experiences have the capacity to evoke a positive self-concept and sense of social connectedness, as well as psychological resources that may serve as a foundation for individuals to cope with emotional challenges, thereby enhancing emotional resilience []. Additionally, nostalgic feelings may influence emotional resilience through the formation of a sense of meaning. It has been proposed that nostalgic feelings facilitate the construction of a sense of meaning and continuity in individuals’ lives through the recollection of positive experiences from the past. This more stable self-concept may enhance individuals’ capacity to cope with emotional fluctuations, thereby improving emotional resilience []. Furthermore, nostalgic feelings are frequently linked with social memories, resulting in an elevated sense of social connectedness. This augmented perception of social support may serve as a crucial source of emotional resilience []. The olfactory experience of artificial environments, such as food, architecture, and heritage, may be uniquely advantageous in triggering nostalgic feelings [,,], which allows for olfactory stimuli to evoke emotional memories associated with past experiences in a more direct and powerful manner []. Accordingly, we propose the following:
H5:
Artificial environment olfactory experiences influence emotional resilience through the mediating role of nostalgic feelings.
3. Materials and Methods
In light of the accelerated advancement of artificial intelligence technology, large language models, characterised by their expansive parameter scales and few-shot learning capabilities that approach those of the human mind, have garnered heightened interest within the domain of social science research. This study introduces large language models to address numerous challenges faced in traditional self-report research and laboratory studies regarding olfactory experiences and emotional resilience. This approach overcomes several traditional research limitations.
First, with regard to the collection of authentic environmental data, large language models employ user-generated data such as travelogues, thereby overcoming the difficulties in data collection and variable control that are caused by the subjective and complex nature of olfactory experiences and emotional resilience. This approach offers a superior reflection of individuals’ olfactory experiences and emotional resilience levels in authentic forest environments, thereby enhancing external and ecological validity. Second, the approach encompasses a variety of contexts. Given the tendency of olfactory experiences and emotional resilience to exhibit strong emotional context dependency, large language models can provide more nuanced insights by analysing textual descriptions across different contexts. Third, this approach enables non-interventional research. The use of traditional laboratory studies and self-report surveys often results in participants being subjected to a number of external influences from their surroundings and the researchers conducting the studies. The analysis of textual data allows for large language models to eliminate potential researcher bias and intervention effects. Furthermore, they can, to a certain extent, mitigate the ethical risks to subjects that traditionally arise from stress induction or negative affect elicitation procedures common in emotional resilience research. Fourth, the identification of latent associations: This research encompasses a number of factors, including olfactory experiences, emotional resilience, attention restoration, and nostalgic feelings. These factors may exhibit complex interrelationships that are challenging to observe directly in real-world environments. However, large language models, through their analysis of unstructured data such as travelogues, demonstrate an enhanced capability in capturing latent associations among these factors and uncovering potential non-linear relationships.
For this reason, this study tries to introduce large language models, on the basis of which the research methodology and analysis route of this paper is formed (Figure 1), which includes a total of three modules: study area and data source, large language models, and hypothesis testing and semantic analysis.

Figure 1.
Research methodology and analysis route. In Figure 1, “马蜂窝” and “携程” are Chinese texts. Among them, Mafengwo (马蜂窝) is the largest user-generated content (UGC) travel website in China, while Ctrip (携程) is one of the largest comprehensive travel service websites in the country.
3.1. Study Area and Data
This study concentrates on China’s National Forest Parks as the subject of investigation. National Forest Parks represent a crucial category of natural protected areas in China, occupying a pivotal role in the country’s ecological civilisation construction. The selection of National Forest Parks as the subject of this study is based on the following considerations: Firstly, these parks represent the pinnacle of China’s forest ecosystems, boasting a plethora of diverse vegetation and an array of species. Furthermore, they serve a variety of functions, including ecological, conservation, leisure, and recreational purposes. In terms of zoning, they are generally divided into core landscape areas, ecological conservation areas, general recreation areas, and management service areas. Different zones offer corresponding services and facilities, which lay the foundation for providing visitors with diverse olfactory experiences []. At the same time, this also creates the possibility for measuring emotional resilience, attention restoration, and nostalgic feelings. Secondly, National Forest Parks have well-established management systems and infrastructure, attracting large numbers of visitors, which provides extensive, high-quality travelogue data for research purposes. Finally, this study’s research area encompasses 897 National Forest Parks distributed across China, covering different geographical regions and climate types, which enhances the universality and ecological validity of the research findings.
The data presented in this paper have been gathered from user-generated travelogues. The suitability of travelogue data for this study is reflected in the following ways: Firstly, travelogues typically contain detailed descriptions of sensory experiences, particularly olfactory experiences, providing an optimal data foundation for investigating the relationship between National Forest Park olfactory experiences and emotional resilience. Secondly, with regard to temporal scope, travelogues frequently encompass visitors’ entire experience, from initial anticipation to subsequent recollection. This enables a quantitative assessment of emotional resilience over an extended period. In the case of short-term travelogues, the emotional peaks and troughs experienced by visitors to National Forest Parks are often captured, with these intense emotional memories having the potential to impact long-term emotional resilience. Thirdly, in terms of sample size advantages, travelogues offer larger sample sizes and richer data characteristics than traditional questionnaires or laboratory data, thereby enhancing statistical power and generalisability of research results. This allows for a more nuanced exploration of the complexity of influencing factors.
In particular, the Mafengwo and Ctrip websites were selected as sources for the collection of travelogue pertaining to National Forest Parks in China. Mafengwo is the largest user-generated content (UGC) travel website in China, while Ctrip is one of the largest comprehensive travel service websites in the country. The data obtained from these platforms have been employed extensively in tourism-related research. The data collection process was divided into two stages: The initial stage of the process entailed the acquisition of a comprehensive list of China’s National Forest Parks, accompanied by the formulation of a meticulous keyword list for the purpose of data retrieval. In the second stage of the process, searches were conducted on both the Mafengwo and Ctrip platforms, using web crawling software such as Train Collector (version 4.0.1), in order to capture all search results based on the keyword list. In conclusion, the data set comprised 1563 travelogues from Mafengwo and 301 from Ctrip, amounting to a total of 3,303,251 words.
3.2. Data Preprocessing
Data preprocessing is a pivotal stage in the research process, as it enables the extraction of meaningful insights from unstructured text. The data preprocessing in this study comprised three stages:
The initial stage of the process entailed standardisation cleaning, which comprised the removal of HTML tags, special characters, and superfluous symbols; the standardisation of Chinese characters (i.e., the conversion of traditional to simplified Chinese); and the rectification of common spelling errors and colloquial expressions. The objective of this stage was to enhance the text’s standardisation and readability.
The second stage was concerned with the selection of travelogues on the basis of their content relevance. The screening criteria were as follows: travelogues with fewer than 200 characters are removed, and only one copy retained in cases of duplicate content. Travelogues that merely mentioned National Forest Park names without substantial content were excluded from this study. For travelogues describing multiple scenic spots, we located and extracted paragraphs containing target National Forest Park names, along with one paragraph before and after, followed by duplicate removal. In instances where the model outputs for emotional resilience, attention restoration, and nostalgic feelings indicated the absence of pertinent content, such entries were subsequently removed following a manual verification process.
The third stage comprised availability processing, which was undertaken in order to meet the input and output requirements of large language models. This included the truncation and segmentation of texts that exceeded the maximum token limit set by the model; the removal of emoji symbols—which are irrelevant to the present study—in order to reduce model calling costs; and the conversion of English-style punctuation marks (such as double quotes, single quotes, and commas) that affect model JSON format parsing to their Chinese counterparts. After data preprocessing, 1163 travelogues, totalling 1967,268 words, were used for subsequent analysis.
3.3. Methodology
This study employs an integrated multi-method research strategy, with a focus on large language models and supplemented by traditional statistical analysis methods. Firstly, large language models are employed to identify variables such as National Forest Park visitors’ olfactory experiences, emotional resilience, attention restoration, and nostalgic feelings. This is achieved by extracting key information from travelogues and conducting quantitative assessments of these variables, as detailed in the subsequent section, entitled “Large Language Models”. Secondly, ANOVA is employed to empirically analyse the relationships between National Forest Park visitors’ olfactory experiences, emotional resilience, attention restoration, and nostalgic feelings. This allows for an investigation into the mechanisms by which olfactory experiences influence emotional resilience. Finally, semantic analysis techniques are utilised to ascertain the specific olfactory experience elements that influence visitors’ emotional resilience. This is achieved through approaches such as semantic element complexity analysis and semantic network feature analysis, which facilitate the investigation of associations and internal structures among elements, as well as the delineation of typical olfactory experience scenarios.
4. Large Language Models
4.1. Prompt Engineering Construction
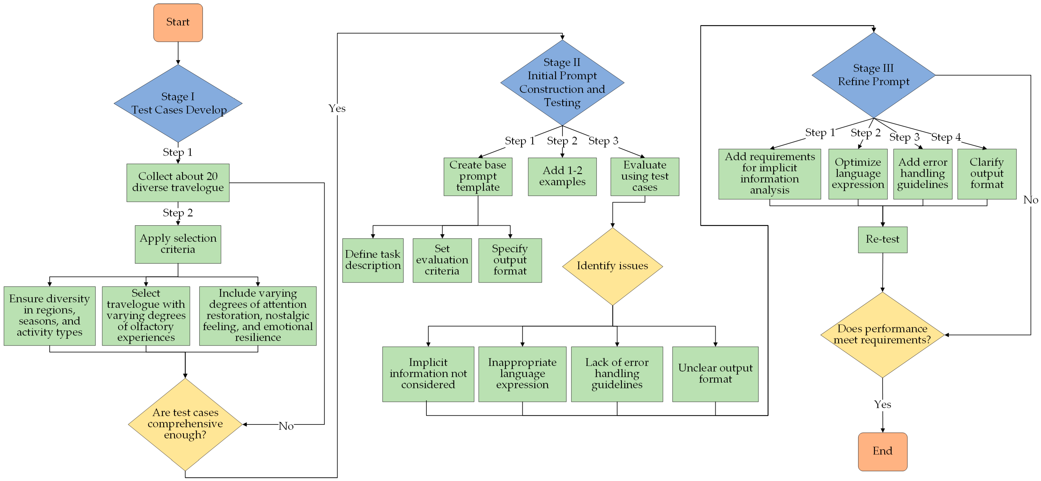
The construction of prompts is crucial to ensure accurate analysis by large language models. In this study, we attempted to construct a systematic process for developing, testing, and optimizing prompts. By using large language models and leveraging visitors’ travelogue texts from National Forest Parks, we generated survey questionnaire data to enable accurate assessment of visitors’ olfactory experiences, attention restoration, nostalgic feelings, and emotional resilience. This process involved three main stages (Figure 2): test case development, initial prompt construction and testing, and prompt refinement.

Figure 2.
Prompt engineering construction process.
During the test case development stage, our primary goal was to construct a representative corpus of travelogues. This corpus would serve as the basis for evaluating and optimising prompts, ensuring the model’s ability to process different types of travelogue content. We selected approximately 20 different travelogues from our full collection of National Forest Park travelogues. The selection principles were threefold: First, the travelogue samples included different regions, seasons, types of tourism activities, and visitor demographics to achieve a comprehensive sample set. Second, in terms of olfactory experiences, texts representing rich, moderate, and minimal olfactory experiences were selected. In addition, travelogues containing positive, neutral, and negative olfactory experiences were included. Thirdly, the selection process considered samples with varying degrees of nostalgic feelings, attention restoration, and emotional resilience. This careful selection process ensured that the test cases could comprehensively evaluate model performance and facilitate the identification of potential areas for improvement.
In the initial stage of prompt construction and testing, the objective was to devise a comprehensive prompt template to facilitate accurate analysis of travelogue content. This stage was pivotal in guaranteeing that the model would be able to accurately comprehend the task requirements and generate meaningful output. The initial step involved the creation of a base prompt template, which included comprehensive task descriptions, scoring criteria, and anticipated output formats. The template delineated four principal criteria for model evaluation: olfactory experiences, nostalgic feelings, attention restoration, and emotional resilience. Among them, the measurement of nostalgic feelings includes seven items, focusing on events, scenes, and people, to assess nostalgic feelings from an individual perspective [,]. The measurement of attention restoration consists of 12 items derived from the perceived restorativeness scale, which includes four dimensions: away, fascination, extent, and compatibility. The scale has demonstrated good reliability and validity in tourism and recreation research across different cultures and contexts []. The measurement of emotional resilience includes 11 items, which assess the ability of visitors to recover quickly from negative emotional experiences and to generate positive emotions in the face of negative emotional stimuli from the dimensions of positive emotions and emotional recovery, respectively []. Subsequently, one or two examples with standard answers were added to the base prompt template. The purpose of these examples was to provide concrete references that would demonstrate how the scoring criteria and output formats should be applied. By providing these examples, it was hoped that the model would gain a deeper understanding of the task requirements and that the consistency and quality of the outputs would be improved. Finally, the previously developed test cases were used to evaluate the model’s performance. As a result of this process, issues with the base prompt template were identified, including a failure to consider implicit information, inappropriate language expression, a lack of error handling guidelines, and unclear output formatting.
In the prompt refinement stage, a comprehensive optimisation and adjustment of prompts was conducted based on the preliminary test results. The objective of this stage was to enhance the model’s analytical accuracy and ensure its capability to capture nuances and implicit information within travelogues. The optimisation process was concentrated on a number of pivotal elements. Primarily, a new step was incorporated into the prompts, requiring the model to consider potentially implicit information within the travelogues. This amendment was devised to prompt a more profound analysis, encompassing not only surface-level descriptions but also underlying emotional and psychological states. To illustrate, while visitors may not explicitly articulate nostalgic sentiments, certain descriptions may indirectly evince a recollection of past experiences. Moreover, each sentence within the prompts was subjected to a meticulous review to guarantee clarity, accuracy, and concision. This approach aimed to reduce model calling costs while maintaining output quality. Additionally, error handling guidelines were incorporated into the prompts, providing instructions for the processing of incomplete or contradictory information. The guidelines included the formulation of reasonable inferences based on other information within the travelogue, accompanied by justifications for such inferences and references to pertinent textual descriptions. Finally, we defined the desired output formats in explicit terms. In light of the current limitations of structured output capabilities in most large language models, we provided detailed instructions regarding the expected format within our prompts, with the aim of facilitating subsequent processing and analysis of the outputs.
4.2. Model Selection
A multi-stage, multi-dimensional evaluation protocol was implemented for the purpose of assessing and selecting from nine prominent large language models. The candidate models comprised four international models—GPT-4o, GPT-4o mini, Claude 3.5 Sonnet, and Claude 3 Haiku—and five domestic models developed within China—Kimi, Doubao, Zhipu GLM-4, Qwen 2.5, and WenXin YiYan 3.5.
4.2.1. Selection Criteria
In order to guarantee the objectivity and comprehensiveness of the model selection process, we established evaluation criteria for large language models across four dimensions, drawing from existing research while considering the specific requirements of our study. The aforementioned dimensions comprise the following four criteria: accuracy, completeness, consistency, and insight. Each of these dimensions is further subdivided into several specific evaluation indicators, as detailed in Table 1.

Table 1.
Model selection criteria.
The accuracy dimension is primarily concerned with the correctness of model identification and analysis. It incorporates three indicators: correctness, relevance, and precision. The completeness dimension assesses the comprehensiveness of model outputs in terms of information coverage and detail richness. The consistency dimension assesses the coherence of model outputs, encompassing internal consistency, stylistic consistency, and format consistency. The insight dimension assesses the depth of model analysis through two indicators: appropriateness and analytical depth. Each indicator is associated with explicit evaluation criteria and scoring standards, utilising a five-point scale (1–5).
4.2.2. Selection Process
The model selection process was divided into four stages, each of which tested specific capabilities of the models in question. A progressive testing strategy was employed, whereby the complexity of the tasks was incrementally increased in order to provide a comprehensive evaluation of the models’ performance in analysing National Forest Park travelogue data.
The initial stage evaluated the models’ general capacity to follow instructions through the completion of straightforward, readily discernible tasks, such as the recognition of visual-related descriptions and the provision of experience ratings. The second stage increased task difficulty, testing the models’ complex instruction-following ability by requiring identification and analysis of olfactory-related descriptions. The third stage was designed to assess the stability of the models, specifically in situations that might give rise to hallucinations or biases. This was achieved through reverse testing, utilising travelogues that lacked the relevant descriptions. The fourth stage of the selection process was designed to assess the ability to engage in higher-order logical processing. This stage involved the adaptation of prompts to include personalised requirements for the measurement of attention restoration, nostalgic feelings, and emotional resilience.
4.2.3. Selection Results
In the initial three stages, the individual models exhibited disparate performance in processing National Forest Park travelogue data (Figure 3). Specifically, during the initial stage of testing, in which the models were evaluated on their general ability to follow instructions, all models demonstrated performance above the mean, with the exception of Zhipu GLM-4, which exhibited notable deficiencies in insight. In the second stage, which tested complex instruction-following ability, the models’ performances diverged significantly into two distinct patterns. Firstly, there were models that demonstrated average performance across all four dimensions, such as Doubao and Zhipu GLM-4, which performed poorly in all dimensions except for a slight advantage in consistency. Secondly, there were models that showed average performance in specific dimensions, with GPT-4o underperforming in accuracy and insight, and Kimi scoring low in completeness and insight dimensions.


Figure 3.
Model performances in the first three stages.
In the third stage of testing, which assessed model stability, the majority of models demonstrated stability, although GPT-4o exhibited suboptimal performance in terms of accuracy, completeness, and insight. Multiple attempts could yield favourable outcomes; however, in accordance with the principle of maintaining consistency in the test environment and conditions, only the initial results were considered. In addition, Zhipu GLM-4 demonstrated suboptimal performance in the accuracy dimension among domestic models.
Overall, the Claude 3.5 Sonnet model exhibited superior performance in recognising olfactory experience descriptions and scoring, particularly achieving near-perfect scores in accuracy and completeness. This demonstrates a precise grasp of complex olfactory information in National Forest Parks. Subsequently, WenXin YiYan 3.5, Doubao, Claude 3 Haiku, and GPT-4omini demonstrated comparable performance. Furthermore, WenXin YiYan 3.5 demonstrated superior accuracy compared to Claude 3.5 Sonnet, yet exhibited average insight. Notably, Doubao and Claude 3 Haiku exhibited above-average performance across all dimensions. The evaluation revealed a number of challenges that were identified as being multidimensional in nature. In terms of accuracy, the primary shortcomings were found to be an inability to score on the appropriate scale and an inadequate performance in reverse validation tests. The completeness dimension demonstrated considerable shortcomings in the identification and extraction of pertinent descriptive elements. With regard to consistency, it was evident that there were significant inconsistencies in the standardisation of scale scoring criteria. The insight dimension exhibited limitations in the depth of scale item analysis, with outputs generally lacking substantive novel interpretations or insights (Figure 4).

Figure 4.
Overall performance of the first three stages of the nine models.
In the fourth stage, we selected Claude 3.5 Sonnet, which had demonstrated exemplary performance in the preceding stages, along with the widely recognised and industry-acclaimed GPT-4o and GPT-4omini, with the objective of comparing their higher-order logical processing capabilities. In comparison to GPT-4o and GPT-4omini, Claude 3.5 Sonnet exhibited clear advantages in terms of accuracy and insight, whereas GPT-4o and GPT-4omini demonstrated superior performance in completeness. In consideration of the evaluation outcomes across all stages, Claude 3.5 Sonnet exhibited notable superiority over the other tested models in terms of overall performance. It demonstrated excellence across all stages and dimensions, particularly in its capacity to handle complex tasks and provide in-depth analysis. In light of the aforementioned evaluation results, Claude 3.5 Sonnet was selected as the optimal model for this study (Figure 5).

Figure 5.
Three models’ performance in stage IV.
4.3. Model Implementation and Evaluation
4.3.1. Model Implementation
In order to fully utilise the capabilities of Claude 3.5 Sonnet, we optimised the parameters of the application programming interface (API) calls. With regard to temperature, the value of 1 was selected to guarantee output consistency in accordance with the research requirements. The maximum number of tokens was increased to 5000, taking into account the typical length of travelogues and the depth of analysis required, particularly for those containing detailed olfactory descriptions and emotional expressions. This configuration guarantees sufficient space for comprehensive analysis, including the identification of specific olfactory elements, descriptions of induced nostalgic feelings, an evaluation of attention restoration states, and a detailed examination of the overall emotional resilience impacts. Furthermore, it optimises computational resources and API call costs. The top_p parameter was set to 0.95, which assisted the model in maintaining output diversity while preventing the generation of off-topic or irrelevant content, which is particularly crucial for processing complex travelogues comprising multiple sensory descriptions.
In light of the aforementioned parameter settings, robust error handling mechanisms have been implemented to manage potential exceptions. These include appropriate timeout limits and retry strategies for API call failures. This guarantees the stability and reliability of the processing of large quantities of travelogue data, ensuring the continuity of the analysis even in the event of network instability or the temporary unavailability of the service. The streaming output functionality was enabled to facilitate real-time monitoring of the model output processes, thereby facilitating a more nuanced understanding of the manner in which the model progressively builds its analysis, from the identification of basic olfactory descriptions to the inference of potential nostalgic feelings and the assessment of impacts on attention restoration and emotional resilience. In conclusion, in consideration of the specificity of the research and the sensitivity of the data, measures were implemented to ensure the privacy and security of the data. All travelogue data transmitted to the API were anonymised in order to remove any potentially identifying information.
4.3.2. Model Evaluation
This study focuses on evaluating the model performance using three metrics: Precision, Recall, and F1 Score, with the following formulas:
where TP denotes the number of true positives, FP denotes the number of false positives, and FN denotes the number of false negatives.
In this study, we focus more on precision rather than recall to ensure the accuracy of the model’s output. We performed accuracy assessments on five aspects: natural and artificial environment olfactory experiences, olfactory experience types, nostalgic feelings, attention restoration, and emotional resilience. As shown in Table 2, the overall accuracy of the classification of natural and artificial environment olfactory experiences reached 76%, with macro-average and weighted-average accuracies of 75% and 77%, respectively. Specifically, in terms of precision and F1 Score, the classification accuracy for natural environment olfactory experiences was higher than that for the artificial environment. Regarding the classification of olfactory experience types, the overall accuracy reached 71%, with macro-average and weighted-average accuracies of 73% and 71%, respectively. In terms of precision, the two-category classification performed better, while the three-category classification had a higher F1 Score. For the classification of nostalgic feelings, the overall accuracy reached 81%, with macro-average and weighted-average accuracies of 78% and 83%, respectively. In terms of both precision and F1 Score, the classification for ratings of 5 and 1 performed better. For the classification of attention restoration, the overall accuracy reached 76%, with macro-average and weighted-average accuracies of 76% each. In terms of precision and F1 Score, the classification for ratings of 1 and 2 performed better. For emotional resilience, the overall accuracy reached 86%, with macro-average and weighted-average accuracies of 87% and 85%, respectively. In terms of both precision and F1 Score, the classification for ratings of 1 and 2 performed better. It can be observed that both lower and higher ratings tend to yield better classification performance, while ratings in the middle range show more instability and larger fluctuations. Therefore, to reduce the impact of such fluctuations on the research outcomes, increasing the sample size or utilizing large-scale data approaches would be necessary.

Table 2.
Model evaluation results.
5. Results
5.1. Olfactory Experience Types and Emotional Resilience
The effects of olfactory experiences on visitors’ emotional resilience in National Forest Parks were compared using a one-way analysis of variance (Figure 6). The results indicated significant differences, with higher emotional resilience evident in the presence of olfactory experiences (Mabsent = 3.306, SDabsent = 0.717; Mpresent = 3.829, SDpresent = 0.774, p < 0.01, F = 56.795). Further examination of the two sub-dimensions of emotional resilience revealed significant differences in both positive emotions (Mabsent = 3.438, SDabsent = 0.74; Mpresent = 4.121, SDpresent = 0.689, p < 0.01, F = 93.519) and emotional recovery (Mabsent = 3.19, SDabsent = 0.809; Mpresent = 3.564, SDpresent = 0.806, p < 0.01, F = 23.191), with higher levels in both dimensions when olfactory experiences were present. This served to corroborate research hypothesis H1. A quantitative analysis employing partial eta squared (ηp2) and Cohen’s f values revealed that the absence of olfactory experiences exerted a more pronounced differential effect on positive emotions (ηp2 = 0.083, Cohen’s f = 0.3).

Figure 6.
The effect of olfactory experience on emotional resilience. *** p < 0.01; ** p < 0.05; * p < 0.1.
In order to gain further insight, we proceeded to examine the impact of olfactory experience types on emotional resilience. The results of the one-way analysis of variance indicated that the presence of multiple olfactory experience types had a more pronounced effect on emotional resilience than single type (Figure 7a). The mean scores for multiple types were significantly higher than those for single type (Mmultiple = 3.873, SDmultiple = 0.755; Msingle = 3.796, SDsingle = 0.787; p < 0.05, F = 29.833), confirming hypothesis H1a. To further investigate whether the presence of multiple olfactory experience types consistently resulted in enhanced emotional resilience, the data were categorised according to the number of olfactory experience types present, with the categories being none, one category, two categories, and three categories (Figure 7b). The results demonstrated that there was no linear relationship between the number of olfactory experience types and emotional resilience, or its sub-dimensions. Instead, the data exhibited an inverted U-shaped relationship. As the number of olfactory experience types increased, emotional resilience and its sub-dimensions initially demonstrated an upward trajectory, reaching relatively high levels with two types of olfactory experiences. This finding supports the hypothesis that H1b is correct.

Figure 7.
The effect of olfactory experience types on emotional resilience.
5.2. Differential Effects of Natural and Artificial Environment Olfactory Experiences
ANOVA was employed to ascertain the impact of olfactory experience types on attention restoration and nostalgic feelings. The results demonstrated that olfactory experiences in natural environments (Mnatural = 3.862, SDnatural = 0.635) were more efficacious in promoting attention restoration among visitors than olfactory experiences in artificial environments (Martificial = 3.476, SDartificial = 1.065; p < 0.01, F = 48.699). Conversely, artificial environment olfactory experiences (Martificial = 3.71, SDartificial = 0.984) were more effective in stimulating nostalgic feelings compared to natural environment olfactory experiences (Mnatural = 3.027, SDnatural = 0.82, p < 0.01, F = 146.044). These findings substantiate the predictions set forth in hypotheses H2 and H3.
5.3. Mediating Effects of Attention Restoration and Nostalgic Feelings
In this study, we employed SPSS mediation analysis models to examine the relationship between olfactory experience type, attention restoration, nostalgic feelings, and emotional resilience. Olfactory experience type was defined as the independent variable, with natural environment olfactory experience coded as 1 and artificial environment olfactory experience coded as 2. Attention restoration and nostalgic feelings were identified as mediating variables, while emotional resilience served as the dependent variable (Table 3).

Table 3.
Mediating model effect test.
The mediation effect of attention restoration was tested (Table 3), and the direct effect of olfactory experience type on emotional resilience was found to be significant (β = 0.074, p = 0.000 **), indicating that olfactory experience type positively predicts changes in emotional resilience. Subsequent analyses revealed that neither the effect of olfactory experience type on attention restoration (β = −0.056, p < 0.069 *) nor the effect of attention restoration on emotional resilience (β = 0.022, p < 0.471) demonstrated a significant positive effect. Further mediation path analysis revealed a mediation effect value of −0.002, with a Bootstrap standard error of 0.003, z-value of −0.669, and corresponding p-value of 0.504, which far exceeds the significance threshold, indicating that the mediation effect is not statistically significant. Additionally, the 95% Bootstrap confidence interval (−0.011 to 0.002) includes 0, further confirming the non-significance of the mediation effect.
The mediating effect of nostalgic feelings was tested, and the results revealed that olfactory experience type had a significant direct effect on emotional resilience (β = 0.075, p = 0.016). Furthermore, the type of olfactory experience was found to have a significant positive influence on nostalgic feelings (β = 0.355, p < 0.001), with nostalgic feelings also demonstrating a significant positive effect on emotional resilience (β = 0.152, p < 0.001). These findings indicate that nostalgic feelings serve as a significant mediator between olfactory experience type and emotional resilience. Further mediation path analysis demonstrated that the mediating effect value (a*b = 0.083) and its Bootstrap standard error (Boot SE = 0.02) provided evidence of the stability and significance of the mediating effect. The z-value (4.098) and corresponding p-value (p < 0.001) further confirmed the high significance of the mediating effect. Furthermore, the 95% Bootstrap confidence interval (0.047–0.126) did not contain zero, thereby reinforcing the existence of a mediating effect.
5.4. Semantic Analysis
A reliance on hypothesis testing alone may prove inadequate for comprehending the meanings embedded within the data, with the potential for undue reliance on p-values and statistical significance. Consequently, in order to gain further insight into the relationship between National Forest Park olfactory experiences and visitors’ emotional resilience, a semantic analysis was conducted, examining both the complexity of olfactory experiences and the characteristics of the networks involved. The former examines the richness of olfactory experiences and their fundamental characteristics in both natural and artificial environments. The latter employs network analysis to investigate associations and internal structures among olfactory experience elements, delineating typical olfactory experience scenarios. This provides theoretical support for National Forest Park olfactory experience-related planning and design.
5.4.1. Element Complexity Analysis
Based on the olfactory experience elements of the model output, the olfactory experience complexity of National Forest Parks was calculated by multiplying the number of elements by the number of olfactory experience categories. The results demonstrated a notable right-skewed distribution of complexity (Figure 8), with a mean value of 11.38 exceeding the median of 6.00 and a relatively high standard deviation of 14.88. This indicates a considerable degree of data dispersion. Most olfactory experiences showed relatively low complexity, possibly containing just a few elements, inspiring our further network characteristic analysis; however, some cases showed high complexity, reflecting individual olfactory experience sensitivity and special circumstances of certain National Forest Parks. Overall, there was considerable variation in the complexity of olfactory experiences in National Forest Parks. A comparison of olfactory experiences in natural and artificial environments revealed that the latter exhibited higher complexity than the former. Descriptions of the natural environment were characterised by a focus on plant fragrances and fresh air, demonstrating notable consistency. In contrast, descriptions of the artificial environment were more diverse, encompassing aromas of meat and seafood cooking, cooking methods, and seasoning fragrances. This reflects a greater variety and complexity of olfactory stimuli in experiences within the artificial environment.

Figure 8.
Distribution of olfactory experience complexity.
5.4.2. Element Network Characteristic Analysis
The application of co-occurrence analysis to construct an olfactory experience co-occurrence network revealed an overall network structure exhibiting a core–periphery pattern, with a number of large nodes situated in the centre and multiple smaller nodes distributed around them. Central core nodes included flower and tree fragrance, fresh air, meat and seafood cooking aromas, cooking styles and flavouring aromas, etc. With regard to the connecting edges, the central area exhibited a high degree of connectivity, indicating the presence of robust associations among the core elements of the olfactory experience. Furthermore, some significant nodes demonstrated not only multiple connections with other nodes but also exhibited clear self-looping phenomena. This is evidenced by the fact that these nodes were mentioned on multiple occasions within a single olfactory experience, thereby reinforcing their perceived importance (Figure 9).

Figure 9.
Olfactory experience network.
To gain further insight into the formation of olfactory experience types and scenarios and their relationship with emotional resilience, network community analysis was employed, resulting in the identification of four communities and the extraction of three representative top elements from each. Community 1 contains tea aroma, tree scents, and flower and tree fragrances. Community 2 contains meat and seafood cooking aromas, tree fragrance, and fresh air. Community 3 contains vegetable and drink aromas, vegetable and beverage scents, and watery scents. Community 4 contains bamboo forest scent, cooking styles, and flavouring aromas. The impact of different types of olfactory experiences on emotional resilience was observed to vary, though the differences were not particularly significant. Community 3 demonstrated slightly higher median emotional resilience scores, indicating that its represented combination of olfactory experiences was relatively more conducive to enhancing emotional resilience. The top elements delineate olfactory experience scenarios that are conducive to the enhancement of emotional resilience for researchers and practitioners in National Forest Parks. To illustrate, the largest community, designated as Community 1, encompasses the most prevalent elements, including tree scents and flower and tree fragrances, which collectively represent the most common olfactory experiences observed in National Forest Parks.
6. Discussion
6.1. Olfactory Experience Types and Emotional Resilience
This study employed large language models to investigate how National Forest Park visitors’ olfactory experiences influence their emotional resilience through attention restoration and nostalgic feelings. The research findings indicated that visitors who had experienced olfactory stimuli exhibited higher levels of emotional resilience than those who had not. Furthermore, the analysis of emotional resilience’s two sub-dimensions, namely, positive emotions and emotional recovery, corroborated this conclusion. This discovery corroborates existing research on the beneficial effects of natural environments on psychological resilience and emotional recovery [], while further emphasising the importance of olfactory experiences in this process. The analysis of olfactory experience types revealed that multiple types had a significantly greater positive effect on visitors’ emotional resilience compared to single type. The simultaneous analysis revealed that an increase in the number of olfactory experience types did not necessarily yield superior results. Instead, an inverted U-shaped relationship was observed between the number of olfactory experience types and emotional resilience. This finding challenges traditional linear thinking. From the perspective of cognitive load theory, moderate olfactory stimulation may help to divert attention and reduce cognitive burden [], thereby enhancing emotional resilience. However, it should be noted that excessive olfactory stimuli may cause sensory overload, thereby increasing cognitive burden and consequently reducing emotional resilience. This is consistent with the stimulus–organism–response (S-O-R) model proposed by Mehrabian and Russell, which suggests that environmental stimuli influence emotional states, which in turn affect behavioural responses []. Furthermore, this inverted U-shaped relationship reflects the equilibrium between visitors’ expectations and their actual experiences of forest environments. In accordance with the tenets of expectation confirmation theory, satisfaction may decline when actual experiences either exceed or fall below expectations []. In the context of National Forest Parks, visitors may anticipate the presence of certain levels of natural scents, yet excessive olfactory stimulation may contravene their expectations of a “pure” olfactory experience.
6.2. Differential Effects of Natural and Artificial Environment Olfactory Experiences
In order to gain further insight into this phenomenon, we conducted a study to examine the differential impacts of different types of olfactory experiences on emotional resilience. The findings indicated that olfactory experiences derived from the natural environment were more conducive to promoting attention restoration, whereas those derived from the artificial environment were more effective at stimulating nostalgic feelings. This differential impact reflects the complexity of olfactory experiences and provides new perspectives for understanding olfactory experiences in forest environments.
The finding that olfactory experiences in natural environments promote attention restoration corroborates the perspective of attention restoration theory regarding the capacity of natural environments to elicit involuntary attention, thereby replenishing directed attention resources [], particularly in the olfactory dimension. The attention restoration effects of certain volatile organic compounds (VOCs) present in forest environments have been corroborated by numerous scholars []. This may be due to the fact that these scents are typically perceived as pleasant and require no active processing, thus allowing for the cognitive system to rest and recover. Furthermore, from the perspective of stress recovery theory, natural environment olfactory experiences in National Forest Parks may indirectly promote attention restoration by reducing stress levels.
The discovery that olfactory experiences in an artificial environment are more effective at triggering nostalgic feelings offers new insights into the understanding of olfactory experiences in forest environments. Olfaction is generally recognised as one of the senses most closely linked to emotion and memory [,], with olfactory cues evoking more autobiographical memories than other sensory cues, these memories often being more emotional and vivid []. Consequently, particular odours may more effectively elicit emotional memories associated with past experiences, a phenomenon known in psychology as the “Proust phenomenon” []. In National Forest Parks, certain artificial environment odours, such as food aromas or specific environmental scents, may evoke memories of past positive experiences, thereby triggering feelings of nostalgia. Moreover, certain scents in National Forest Parks may be linked to specific cultural traditions or collective memories. To illustrate, some National Forest Parks contain renowned temples, such as Jiuhuashan National Forest Park, where visitors may experience pronounced incense aromas deeply embedded in Chinese religious cultural traditions. These aromas may evoke collective memories associated with practices such as blessing-seeking, Buddha worship, or ancestor veneration.
6.3. Mediating Effects of Attention Restoration and Nostalgic Feelings
The non-significant mediating effect of attention restoration challenges our traditional understanding of forest environments’ restorative effects while providing an opportunity to critically reconsider the complex relationships among forest environments, olfactory experiences, and psychological health. Specifically, natural environment olfactory experiences directly influenced emotional resilience and promoted attention restoration, but attention restoration’s effect on emotional resilience was not significant, nor was its mediating effect. This phenomenon may originate from intricate interactions among a multitude of factors, necessitating an examination from diverse perspectives.
On the one hand, attention restoration theory has long been a primary theoretical framework for explaining the positive effects of natural environments on psychological health []. However, the results indicate that, with regard to olfactory experiences, attention restoration may not be the principal mechanism linking forest environments with emotional resilience. Kaplan’s theory is primarily concerned with visual perception, with a particular emphasis on the role of natural environments’ visual elements in promoting attention restoration. However, it should be noted that the pathways for processing olfactory information differ significantly from those for processing visual information. As demonstrated by Purves et al., olfactory information is transmitted directly to the brain’s emotional and memory centres, such as the amygdala and hippocampus, without the involvement of the thalamus []. This distinctive neural pathway may facilitate a more direct influence of olfactory experiences on emotional states, circumventing the attention restoration process that necessitates greater cognitive processing.
On the other hand, attention restoration and emotional resilience represent distinct psychological constructs, with attention restoration primarily involving cognitive function recovery, while emotional resilience concerns emotional regulation and stress-coping abilities. This distinction may elucidate why olfactory experiences in natural environments directly influenced emotional resilience, whereas the indirect pathway through attention restoration proved insignificant. Olfactory experiences may directly elicit emotional responses or activate emotion regulation-related psychological mechanisms without requiring cognitive function improvement. For example, Herz demonstrated that odours can rapidly induce robust emotional reactions, frequently more direct and primitive than those elicited by other sensory modalities []. In forest environments, specific scents may promptly evoke pleasure or positive recollections, directly enhancing emotional resilience without requiring attention restoration mediation. Finally, it has been demonstrated that certain volatile organic compounds (VOCs) present in forest environments, particularly terpenes released by trees, may exert direct physiological effects. In a study conducted by Li et al., it was discovered that these substances have the ability to enhance immune function and directly affect emotional states []. This finding provides a potential explanation for the observed improvement in emotional resilience through physiological arousal. Nevertheless, attention restoration necessitates greater cognitive engagement and may not derive direct benefit from such physiological arousal. This perspective also elucidates why olfactory experiences exert a pronounced influence on emotional resilience, whereas attention restoration exerts a negligible influence on the same.
In contrast to attention restoration, nostalgic feelings were found to exert significant mediating effects between olfactory experiences and emotional resilience. This highlights the unique role of nostalgic feelings in this context. This can be attributed to a number of factors. With regard to olfactory experiences, the olfactory system is distinguished by its unique neuroanatomical connections with the brain’s emotional and memory centres, rendering odours particularly efficacious in evoking emotional memories []. In comparison to other sensory modalities, olfaction is more readily capable of eliciting intense emotional responses and autobiographical memories []. In National Forest Parks, specific scents may evoke memories associated with nature, childhood, or other positive experiences, thereby triggering nostalgic feelings. To illustrate, pine scents may evoke memories of childhood camping experiences, whereas odours of moist soil may elicit pleasant rural memories. It was demonstrated that nostalgic feelings can enhance social connectedness, self-esteem, and life meaning, which are crucial components of emotional resilience [].
The generation and impact of nostalgic feelings are frequently subject to significant cultural and personal influences. In Chinese culture, forests and nature are frequently associated with traditional values and collective memory. To illustrate, pine trees are emblematic of resilience and longevity in Chinese culture [], whereas Chinese parasol trees are frequently associated with the concept of one’s hometown and feelings of homesickness []. It can therefore be posited that forest scents may evoke emotions related to cultural identity and collective nostalgic feelings, thereby enhancing emotional resilience. In forest environments, distinctive olfactory experiences may potently evoke recollections of past positive experiences, thereby eliciting nostalgic feelings. The nostalgic feeling, as a complex positive emotion, has the capacity to enhance cognitive flexibility, stimulate creativity, and reinforce associative thinking, thereby increasing emotional resilience.
6.4. Element Complexity Analysis
The analysis of the complexity of the elements revealed the richness and diversity of the olfactory experiences that can be enjoyed in the National Forest Park. The results of our research indicated that the distribution of olfactory experience complexity exhibited a clear right skewness, suggesting that the majority of visitors’ olfactory experiences were relatively simple, although some highly complex experiences were also observed. This distribution pattern reflects the existence of individual differences in visitors’ olfactory experiences, which may be influenced by factors such as prior experience and cultural background [,]. It is possible that some visitors may be more sensitive to specific odours or capable of identifying a greater number of varieties of scents, which could result in more complex olfactory experiences. Additionally, the diversity of environmental types and climate variability in China’s National Forest Parks exerts a certain influence on the complexity of visitors’ olfactory experiences. This is due to the fact that seasonal changes, weather conditions, and visiting times may affect the types and intensities of perceivable odours. Furthermore, numerous China National Forest Parks serve a multitude of functions, including ecology, conservation, recreation, and leisure. Consequently, visitors’ behavioural patterns and touring routes vary considerably, which in turn gives rise to differences in olfactory experience complexity.
Furthermore, our study revealed that olfactory experiences in artificial environments exhibited greater complexity than those in natural environments. This may be attributed to the fact that artificial environments encompass a greater diversity of human activities and facilities, thereby increasing the complexity of olfactory stimuli. This finding corroborates Porteous’s concept of “smellscape”, indicating that human activities can markedly modify and enhance the olfactory characteristics of the environment [,].
6.5. Element Network Characteristic Analysis
The analysis of the network characteristics of the olfactory experience elements revealed the associative structure among these elements, thus unveiling the intrinsic organisation and features of the olfactory experiences associated with National Forest Parks. The research findings indicate that olfactory experience networks exhibit core–periphery patterns, which reflect the hierarchical and complex nature of forest olfactory experiences. The core nodes represent the most prominent and universal scents in forest environments, such as pine fragrance, fresh air, or moist soil odours. These constitute the basic olfactory perception of National Forest Parks among visitors. This is consistent with Tuan’s concept of “sense of place”, which emphasises the significance of sensory experiences in the formation of place attachment []. Our research provides further clarification of the pivotal role of olfaction in this process. The peripheral nodes represent more subtle or situation-specific olfactory experiences that may be perceived due to seasonal changes, location, or individual sensitivity. Furthermore, some pivotal nodes demonstrated substantial self-looping behaviour, suggesting that these elements were recurrently referenced in individual olfactory experiences. This reinforces the persistence or prominence of these scents as “signature” odours of National Forest Parks, playing a pivotal role in visitors’ olfactory experiences.
Based on network characteristic analysis, we identified four main types of olfactory experience categories and scenarios through community analysis, finding they differently affected emotional resilience. This finding emphasises the multidimensional nature of olfactory experiences and provides new perspectives for understanding the influence of olfaction on emotional resilience. This is consistent with the findings of Herz, who conducted research on the intricate relationships between odours, emotions and behaviour []. This research contributes to the advancement of this understanding by contextualising these relationships within the specific domain of emotional resilience in the complex real-world olfactory stimuli of National Forest Parks. Concurrently, the diverse array of olfactory experiences and scenarios identified through community analysis offers more specific guidance for the olfactory design of forest landscapes.
7. Conclusions and Implications
7.1. Conclusions
This study introduced large language models to investigate mechanisms by which National Forest Park olfactory experiences influence visitors’ emotional resilience through attention restoration and nostalgic feelings. The principal findings are as follows: the olfactory experience in the National Forest Parks exert a significant influence on visitors’ emotional resilience, with those present in the presence of olfactory experiences demonstrating higher levels of emotional resilience than those in the absence of such experiences. This effect was observed to be significant on both the positive emotions and emotional recovery sub-dimensions. Furthermore, the impact of diverse olfactory experiences on emotional resilience proved to be more pronounced than that of a singular olfactory experience. However, this effect exhibited an inverted U-shaped relationship, indicating that as the type of olfactory experience increased, the level of emotional resilience initially increased and subsequently decreased. This study also identified differential effects of different types of olfactory experiences. Specifically, natural environment olfactory experiences were found to facilitate attention restoration, while those in artificial environments were more likely to evoke nostalgic feelings. This highlights the multifaceted nature of olfactory experiences and underscores the need for a more nuanced understanding of their impact on emotional resilience. Further analyses revealed that nostalgic feelings significantly mediated the relationship between artificial environment olfactory experience and emotional resilience, whereas attention restoration did not mediate the relationship between natural environment olfactory experience and emotional resilience. This finding provides a novel perspective on the complex relationship between forest environments, olfactory experience, and emotional resilience. Finally, semantic analyses demonstrated that the elemental complexity of artificial environment olfactory experience was higher than that in the natural environment, and the olfactory experience network exhibited a core–periphery structure. In addition, this study identified four main types of olfactory experience and scenarios.
7.2. Theoretical Contributions
First, this study validated the influence of olfactory experiences on emotional resilience. Previous research has primarily focused on the effects of visual and auditory experiences on mental health in natural environments [,,]. Research on non-visual channels, such as olfaction, remains relatively limited []. In particular, research into olfactory stimulation mechanisms in forest environments is in need of further development. This study corroborates the assertion that olfactory experiences exert an influence on emotional resilience, as evidenced by an analysis of olfactory experiences in forest environments. It is noteworthy that our findings revealed an inverted U-shaped relationship between olfactory experiences and emotional resilience. This challenges the linear assumption that “more nature experiences inevitably lead to better mental health outcomes”.
Second, this study examined the differential mechanisms through which various types of olfactory experiences influence visitors’ emotional resilience. While some scholars have noted the presence of different types of sensory stimuli in the natural environment, they have tended to study them as a whole, with less distinction between the unique contributions of different types of stimuli and, in particular, less categorisation of stimuli specific to the olfactory experience alone []. By differentiating between natural and artificial olfactory experiences, this study not only identified the mechanistic differences between the two but also discovered that they influence visitors’ emotional resilience through two distinct pathways: attention restoration and nostalgic feelings, respectively.
Third, this study clarified mechanisms through which olfactory experiences influence emotional resilience via attention restoration and nostalgic feelings. The majority of previous research on the influence of natural environments on mental health has been based on the principles of attention restoration theory []. The majority of these studies have assumed that natural environments improve mental health by promoting attention restoration. However, our study revealed that attention restoration is not the primary pathway through which natural environment olfactory experiences influence emotional resilience. This unexpected finding gives rise to the need for further theoretical consideration. From the perspective of psychological constructs, attention restoration is primarily concerned with the recovery of cognitive functions, whereas emotional resilience pertains to the regulation of emotions and the ability to cope with stress. This conceptual distinction partially elucidates the non-significant mediating effect. From a neurophysiological standpoint, olfactory stimuli transmit directly to the brain’s emotional and memory centres, such as the amygdala and hippocampus, bypassing the thalamus []. This distinctive neural pathway allows for olfactory experiences to potentially elicit emotional responses or engage emotion regulation mechanisms directly, circumventing the necessity for cognitive function enhancement. This finding indicates a need to re-examine the pathways through which natural environments exert an influence on emotional resilience. Our study has additionally revealed that nostalgic feelings play a significant mediating role in the olfactory experience within artificial environments. It has been demonstrated that nostalgic feelings can enhance individuals’ sense of social connectedness, improve self-esteem, and increase the sense of meaning in life []. The present study further corroborates the assertion that this nostalgic feelings play a particularly salient role in the olfactory experience of artificial environments. These findings not only contribute to the development of the theory of attention restoration but also emphasise the distinctive function of nostalgic feelings in environmental experience. They offer a novel theoretical framework for elucidating the mechanisms through which olfactory experience influences emotional resilience.
Fourth, the introduction of large language models in forest utilisation for recreational and leisure activities research presents a new paradigm for studying sensory experiences and emotions. The use of traditional questionnaire surveys and laboratory studies is constrained by significant limitations in terms of capturing highly subjective, difficult-to-quantify, and context-dependent olfactory experiences [,]. The introduction of large language models for the analysis of travelogues offers a number of theoretical and methodological advantages. From a macro-theoretical perspective, the analysis of extensive user-generated data allows for a more profound comprehension of intricate contexts and a broader range of olfactory experience scenarios. Additionally, it facilitates the development of a more comprehensive theoretical paradigm that connects olfactory experiences to emotional resilience. Moreover, it uncovers emotional interconnections between humans and natural environments across broader spatial and temporal scales, thereby offering novel insights into the ways in which natural environments impact psychological well-being. From a research design perspective, large language models offer a number of methodological advantages: They facilitate the collection and analysis of olfactory experience data from authentic environment, encompassing diverse contexts, thereby overcoming limitations associated with contextual dependency. Additionally, they facilitate the implementation of non-intrusive research methodologies, thereby eliminating the potential for researcher bias. Finally, they are particularly adept at identifying potential associations that traditional methods might overlook, particularly in revealing non-linear relationships [,]. The incorporation of large language models not only enhances the ecological validity of the research but also paves the way for new avenues in forest utilisation for recreational and leisure activities studies, exemplifying the potential of artificial intelligence technologies in decoding human–nature interaction mechanisms.
7.3. Managerial Implications
Firstly, it is imperative that those responsible for the management of National Forest Parks fully recognise the significant role that olfactory experiences play in enhancing the emotional resilience of visitors. The conventional approach to National Forest Park management tends to prioritise visual landscape design and maintenance, with scant consideration given to the significance of the olfactory sensory channel. The findings indicate that olfactory experiences exert a significant influence on visitors’ emotional resilience. It is therefore recommended that managers give due consideration to olfactory landscapes as an important component of National Forest Park design and management. Specifically, managers can create diverse yet not overly complex olfactory experience environments through rational planning and design, with the aim of maximising visitors’ emotional resilience enhancement. For instance, it may be beneficial to arrange different vegetation types along tour routes, thereby providing a rich but not confusing olfactory experience.
Secondly, in consideration of the differential impacts of natural and artificial environments on olfactory experiences, managers may design olfactory landscapes with a focus on different areas’ functional orientations. In areas that are primarily focused on natural experiences, it would be beneficial to emphasise the creation of natural scents that are conducive to attention restoration. This could be achieved by preserving and enhancing the forest’s original odours. In areas with concentrated recreational facilities, they might appropriately introduce artificial environment scents that can stimulate nostalgic feelings, such as local specialty food aromas. Such a differentiated design can simultaneously meet the diverse experience needs of visitors and maximise the positive effects of olfactory experiences on emotional resilience.
Ultimately, based on the findings of the element network characteristic analysis, managers can develop bespoke olfactory experience routes, tailored to different olfactory experience types and scenarios, with a targeted olfactory landscape design and management plan. For instance, they may devise distinct themed olfactory experience routes, such as the “Forest Fragrance Journey” or the “Four Seasons Fragrance Path”, to cater to the varying needs of different visitors.
8. Limitations and Future Research Directions
This study is not without limitations, but it also provides a foundation for new avenues of inquiry.
Primarily, this study was principally based on data from China’s National Forest Parks, which may limit the generalisability of the findings. It is possible that different types of natural environments (e.g., urban green spaces) may affect the relationship between olfactory experience and emotional resilience. Future studies could be extended to encompass different regions (e.g., urban, peri-urban, rural), diverse natural environments (e.g., seashore, grassland, desert), and different cultural contexts to ascertain the generalisability of the findings.
In addition, the olfactory experiences in National Forest Parks and their impact on emotional resilience may vary across different groups. For example, visitors of different age groups may have varying sensitivities to olfactory stimuli; cultural backgrounds may lead to differences in the perception and cognition of certain scents, which in turn affect emotional resilience levels. Furthermore, familiarity with the forest environment may lead to an emotional connection through the sense of familiarity, whereas unfamiliar groups may experience an enhancement in emotional resilience due to novel olfactory stimuli.
Finally, this study employs a new approach, using large language models to extract survey data from travelogues, offering a novel pathway for accurately measuring and assessing olfactory experiences in real-world environments. This method avoids some of the biases inherent in laboratory settings and self-reporting, and at the same time, the exploration the underlying mechanisms of the mediating effect of attention restoration led to the realisation that physiological and neural measurements, particularly neural measurements, offer significant advantages. These methods may help elucidate the mechanisms through which olfactory experiences influence emotional resilience, thereby contributing to a deeper understanding of how natural environments impact psychological health.
Author Contributions
Conceptualisation, Y.W.; Data curation, Y.W. and Y.H.; Formal analysis, Y.W.; Funding acquisition, Y.W.; Methodology, Y.H.; Visualisation, Y.H.; Writing—original draft, Y.W. All authors have read and agreed to the published version of the manuscript.
Funding
This research is funded by the Nanjing Forestry University Metasequoia Research Fund, grant number 163060200.
Data Availability Statement
The data presented in this study are available on request from the corresponding author.
Conflicts of Interest
The authors declare no conflicts of interest.
References
- Huynh, L.T.M.; Gasparatos, A.; Su, J.; Dam Lam, R.; Grant, E.I.; Fukushi, K. Linking the nonmaterial dimensions of human-nature relations and human well-being through cultural ecosystem services. Sci. Adv. 2022, 8, eabn8042. [Google Scholar] [CrossRef] [PubMed]
- Wang, B.; Zhang, Q.; Cui, F. Scientific research on ecosystem services and human well-being: A bibliometric analysis. Ecol. Indic. 2021, 125, 107449. [Google Scholar] [CrossRef]
- Kruize, H.; van Kamp, I.; van den Berg, M.; van Kempen, E.; Wendel-Vos, W.; Ruijsbroek, A.; Swart, W.; Maas, J.; Gidlow, C.; Smith, G. Exploring mechanisms underlying the relationship between the natural outdoor environment and health and well-being–Results from the PHENOTYPE project. Environ. Int. 2020, 134, 105173. [Google Scholar] [CrossRef]
- Polizzi, C.P.; Lynn, S.J. Regulating emotionality to manage adversity: A systematic review of the relation between emotion regulation and psychological resilience. Cogn. Ther. Res. 2021, 45, 577–597. [Google Scholar] [CrossRef]
- Easton-Gomez, S.C.; Mouritz, M.; Breadsell, J.K. Enhancing emotional resilience in the face of climate change adversity: A systematic literature review. Sustainability 2022, 14, 13966. [Google Scholar] [CrossRef]
- Ungar, M. The Social Ecology of Resilience: A Handbook of Theory and Practice; Springer Science & Business Media: Berlin, Germany, 2011. [Google Scholar]
- Rajan-Rankin, S. Self-identity, embodiment and the development of emotional resilience. Br. J. Soc. Work 2014, 44, 2426–2442. [Google Scholar] [CrossRef]
- Luthar, S.S.; Cicchetti, D. The construct of resilience: Implications for interventions and social policies. Dev. Psychopathol. 2000, 12, 857–885. [Google Scholar] [CrossRef]
- Yao, W.; Zhang, X.; Gong, Q. The effect of exposure to the natural environment on stress reduction: A meta-analysis. Urban For. Urban Green. 2021, 57, 126932. [Google Scholar] [CrossRef]
- Sudimac, S.; Sale, V.; Kühn, S. How nature nurtures: Amygdala activity decreases as the result of a one-hour walk in nature. Mol. Psychiatry 2022, 27, 4446–4452. [Google Scholar] [CrossRef] [PubMed]
- Bratman, G.N.; Olvera-Alvarez, H.A.; Gross, J.J. The affective benefits of nature exposure. Soc. Personal. Psychol. Compass 2021, 15, e12630. [Google Scholar] [CrossRef]
- Chang, C.-C.; Cheng, G.J.Y.; Nghiem, T.P.L.; Song, X.P.; Oh, R.R.Y.; Richards, D.R.; Carrasco, L.R. Social media, nature, and life satisfaction: Global evidence of the biophilia hypothesis. Sci. Rep. 2020, 10, 4125. [Google Scholar] [CrossRef] [PubMed]
- Akpınar, A. How perceived sensory dimensions of urban green spaces are associated with teenagers’ perceived restoration, stress, and mental health? Landsc. Urban Plan. 2021, 214, 104185. [Google Scholar] [CrossRef]
- Rickard, S.C.; White, M.P. Barefoot walking, nature connectedness and psychological restoration: The importance of stimulating the sense of touch for feeling closer to the natural world. Landsc. Res. 2021, 46, 975–991. [Google Scholar] [CrossRef]
- Ehrlichman, H.; Bastone, L. Olfaction and Emotion. In Science of Olfaction; Springer: New York, NY, USA, 1992; pp. 410–438. [Google Scholar]
- Gottfried, J.A.; Smith, A.P.; Rugg, M.D.; Dolan, R.J. Remembrance of odors past: Human olfactory cortex in cross-modal recognition memory. Neuron 2004, 42, 687–695. [Google Scholar] [CrossRef] [PubMed]
- Soudry, Y.; Lemogne, C.; Malinvaud, D.; Consoli, S.-M.; Bonfils, P. Olfactory system and emotion: Common substrates. Eur. Ann. Otorhinolaryngol. Head Neck Dis. 2011, 128, 18–23. [Google Scholar] [CrossRef]
- Bentley, P.R.; Fisher, J.C.; Dallimer, M.; Fish, R.D.; Austen, G.E.; Irvine, K.N.; Davies, Z.G. Nature, smells, and human wellbeing. Ambio 2023, 52, 1–14. [Google Scholar] [CrossRef] [PubMed]
- Herz, R.S. The role of odor-evoked memory in psychological and physiological health. Brain Sci. 2016, 6, 22. [Google Scholar] [CrossRef] [PubMed]
- Bielinis, E.; Takayama, N.; Boiko, S.; Omelan, A.; Bielinis, L. The effect of winter forest bathing on psychological relaxation of young Polish adults. Urban For. Urban Green. 2018, 29, 276–283. [Google Scholar] [CrossRef]
- Takayama, N.; Korpela, K.; Lee, J.; Morikawa, T.; Tsunetsugu, Y.; Park, B.-J.; Li, Q.; Tyrväinen, L.; Miyazaki, Y.; Kagawa, T. Emotional, restorative and vitalizing effects of forest and urban environments at four sites in Japan. Int. J. Environ. Res. Public Health 2014, 11, 7207–7230. [Google Scholar] [CrossRef]
- Wu, J.; Long, J.; Liu, H.; Sun, G.; Li, J.; Xu, L.; Xu, C. Biogenic volatile organic compounds from 14 landscape woody species: Tree species selection in the construction of urban greenspace with forest healthcare effects. J. Environ. Manag. 2021, 300, 113761. [Google Scholar] [CrossRef] [PubMed]
- Antonelli, M.; Donelli, D.; Barbieri, G.; Valussi, M.; Maggini, V.; Firenzuoli, F. Forest volatile organic compounds and their effects on human health: A state-of-the-art review. Int. J. Environ. Res. Public Health 2020, 17, 6506. [Google Scholar] [CrossRef] [PubMed]
- Bratman, G.N.; Bembibre, C.; Daily, G.C.; Doty, R.L.; Hummel, T.; Jacobs, L.F.; Kahn, P.H., Jr.; Lashus, C.; Majid, A.; Miller, J.D. Nature and human well-being: The olfactory pathway. Sci. Adv. 2024, 10, eadn3028. [Google Scholar] [CrossRef] [PubMed]
- Administration, F. Notice of the State Forestry Administration on Further Strengthening the Management of National Forest Parks. Available online: https://www.forestry.gov.cn/search/300318 (accessed on 11 December 2024).
- Gebicki, J.; Byliński, H.; Namieśnik, J. Measurement techniques for assessing the olfactory impact of municipal sewage treatment plants. Environ. Monit. Assess. 2024, 188, 32. [Google Scholar] [CrossRef] [PubMed]
- Kern, D.W.; Wroblewski, K.E.; Schumm, L.P.; Pinto, J.M.; McClintock, M.K. Field survey measures of olfaction: The Olfactory Function Field Exam (OFFE). Field Methods 2014, 26, 421–434. [Google Scholar] [CrossRef]
- Oleszkiewicz, A.; Heyne, L.; Sienkiewicz-Oleszkiewicz, B.; Cuevas, M.; Haehner, A.; Hummel, T. Odours count: Human olfactory ecology appears to be helpful in the improvement of the sense of smell. Sci. Rep. 2021, 11, 16888. [Google Scholar] [CrossRef] [PubMed]
- Landis, B.N.; Hummel, T.; Hugentobler, M.; Giger, R.; Lacroix, J. Ratings of overall olfactory function. Chem. Senses 2003, 28, 691–694. [Google Scholar] [CrossRef]
- Vella, S.-L.C.; Pai, N.B. A theoretical review of psychological resilience: Defining resilience and resilience research over the decades. Arch. Med. Health Sci. 2019, 7, 233–239. [Google Scholar] [CrossRef]
- Bajaj, B.; Pande, N. Mediating role of resilience in the impact of mindfulness on life satisfaction and affect as indices of subjective well-being. Personal. Individ. Differ. 2016, 93, 63–67. [Google Scholar] [CrossRef]
- Liu, Y.; Wang, Z.; Lü, W. Resilience and affect balance as mediators between trait emotional intelligence and life satisfaction. Personal. Individ. Differ. 2013, 54, 850–855. [Google Scholar] [CrossRef]
- Davydov, D.M.; Stewart, R.; Ritchie, K.; Chaudieu, I. Resilience and mental health. Clin. Psychol. Rev. 2010, 30, 479–495. [Google Scholar] [CrossRef] [PubMed]
- Min, J.-A.; Yu, J.J.; Lee, C.-U.; Chae, J.-H. Cognitive emotion regulation strategies contributing to resilience in patients with depression and/or anxiety disorders. Compr. Psychiatry 2013, 54, 1190–1197. [Google Scholar] [CrossRef]
- Liang, F.; Cao, L. Linking employee resilience with organizational resilience: The roles of coping mechanism and managerial resilience. Psychol. Res. Behav. Manag. 2021, 14, 1063–1075. [Google Scholar] [CrossRef]
- Yao, W.; Chen, F.; Wang, S.; Zhang, X. Impact of exposure to natural and built environments on positive and negative affect: A systematic review and meta-analysis. Front. Public Health 2021, 9, 758457. [Google Scholar] [CrossRef] [PubMed]
- White, M.P.; Hartig, T.; Martin, L.; Pahl, S.; van den Berg, A.E.; Wells, N.M.; Costongs, C.; Dzhambov, A.M.; Elliott, L.R.; Godfrey, A. Nature-based biopsychosocial resilience: An integrative theoretical framework for research on nature and health. Environ. Int. 2023, 181, 108234. [Google Scholar] [CrossRef]
- Wang, H.; Zou, Z.; Tsai, S.-C. Exploring Environmental Restoration and Psychological Healing from Perspective of Resilience: A Case Study of Xinglin Bay Landscape Belt in Xiamen, China. Int. J. 2022, 2, 44–54. [Google Scholar] [CrossRef]
- Weng, L.; Wu, Y.; Han, G.; Liu, H.; Cui, F. Emotional state, psychological resilience, and travel intention to national forest park during COVID-19. Forests 2022, 13, 750. [Google Scholar] [CrossRef]
- Füger, F.; Huth, F.; Wagner, S.; Weber, N. Can visual aesthetic components and acceptance be traced back to forest structure? Forests 2021, 12, 701. [Google Scholar] [CrossRef]
- Mundher, R.; Abu Bakar, S.; Al-Helli, M.; Gao, H.; Al-Sharaa, A.; Mohd Yusof, M.J.; Maulan, S.; Aziz, A. Visual Aesthetic Quality Assessment of Urban Forests: A Conceptual Framework. Urban Sci. 2022, 6, 79. [Google Scholar] [CrossRef]
- Yamada, Y. Soundscape-based forest planning for recreational and therapeutic activities. Urban For. Urban Green. 2006, 5, 131–139. [Google Scholar] [CrossRef]
- Zhang, T.; Deng, S.; Ma, Q.; Sasaki, K. Evaluations of landscape locations along trails based on walking experiences and distances traveled in the Akasawa Forest Therapy Base, Central Japan. Forests 2015, 6, 2853–2878. [Google Scholar] [CrossRef]
- Kubartz, B. Urban smellscapes: Understanding and designing city smell environments. AAG Rev. Books 2014, 2, 99–101. [Google Scholar] [CrossRef]
- Dann, G.; Jacobsen, J.K.S. Tourism smellscapes. Tour. Geogr. 2003, 5, 3–25. [Google Scholar] [CrossRef]
- Xu, J.; Chen, L.; Liu, T.; Wang, T.; Li, M.; Wu, Z. Multi-sensory experience and preferences for children in an urban forest park: A case study of maofeng mountain forest park in guangzhou, China. Forests 2022, 13, 1435. [Google Scholar] [CrossRef]
- Bluth, K.; Eisenlohr-Moul, T.A. Response to a mindful self-compassion intervention in teens: A within-person association of mindfulness, self-compassion, and emotional well-being outcomes. J. Adolesc. 2017, 57, 108–118. [Google Scholar] [CrossRef] [PubMed]
- Kemper, K.J.; Mo, X.; Khayat, R. Are mindfulness and self-compassion associated with sleep and resilience in health professionals? J. Altern. Complement. Med. 2015, 21, 496–503. [Google Scholar] [CrossRef]
- Nakhostin-Khayyat, M.; Borjali, M.; Zeinali, M.; Fardi, D.; Montazeri, A. The relationship between self-regulation, cognitive flexibility, and resilience among students: A structural equation modeling. BMC Psychol. 2024, 12, 337. [Google Scholar] [CrossRef]
- Sippel, L.M.; Pietrzak, R.H.; Charney, D.S.; Mayes, L.C.; Southwick, S.M. How does social support enhance resilience in the trauma-exposed individual? Ecol. Soc. 2015, 20, 10. [Google Scholar] [CrossRef]
- Bowes, L.; Maughan, B.; Caspi, A.; Moffitt, T.E.; Arseneault, L. Families promote emotional and behavioural resilience to bullying: Evidence of an environmental effect. J. Child Psychol. Psychiatry 2010, 51, 809–817. [Google Scholar] [CrossRef]
- Buckley, R.C.; Cooper, M.A.; Zhong, L. Principal sensory experiences of forest visitors in four countries, for evidence-based nature therapy. People Nat. 2024, 6, 2480–2493. [Google Scholar] [CrossRef]
- Pramova, E.; Locatelli, B.; Valdivia-Díaz, M.; Vallet, A.; Conde, Y.Q.; Djoudi, H.; Colloff, M.; Bousquet, F.; Tassin, J.; Roldan, C.M. Sensing, feeling, thinking: Relating to nature with the body, heart and mind. People Nat. 2022, 4, 351–364. [Google Scholar] [CrossRef]
- Li, D.; Li, Y.; Bai, X.; Wang, M.; Yan, J.; Cao, Y. The effects of aromatherapy on anxiety and depression in people with cancer: A systematic review and meta-analysis. Front. Public Health 2022, 10, 853056. [Google Scholar] [CrossRef]
- Shu, Y.; Wu, C.; Zhai, Y. Impacts of landscape type, viewing distance, and permeability on anxiety, depression, and stress. Int. J. Environ. Res. Public Health 2022, 19, 9867. [Google Scholar] [CrossRef] [PubMed]
- Bai, Z.; Zhang, S. Effects of different natural soundscapes on human psychophysiology in national forest park. Sci. Rep. 2024, 14, 17462. [Google Scholar] [CrossRef] [PubMed]
- Sweller, J. Cognitive load during problem solving: Effects on learning. Cogn. Sci. 1988, 12, 257–285. [Google Scholar] [CrossRef]
- Bannert, M. Managing cognitive load—Recent trends in cognitive load theory. Learn. Instr. 2002, 12, 139–146. [Google Scholar] [CrossRef]
- Arena, E.; Hamburger, K. Olfactory and visual vs. multimodal landmark processing in human wayfinding: A virtual reality experiment. J. Cogn. Psychol. 2023, 35, 688–709. [Google Scholar] [CrossRef]
- Zhang, H.; Zhang, X.; Yang, Y.; Ma, J. From nature experience to visitors’ pro-environmental behavior: The role of perceived restorativeness and well-being. J. Sustain. Tour. 2024, 32, 861–882. [Google Scholar] [CrossRef]
- Zhang, J.; Diao, X.; Zhang, Z.; Wang, J.; Lu, Z.; Wang, Y.; Mu, Y.; Lin, W. Comparison of three indoor viewing models and on-site experiences to assess visual landscape perception in urban forests. Forests 2024, 15, 1566. [Google Scholar] [CrossRef]
- Sun, X.; Li, Q.; Zhang, X.; Sun, M.; Yin, J.; He, J.; Zhong, Y.; Ning, W. Physiological and psychological recovery in two pure forests: Interaction between perception methods and perception durations. Front. Public Health 2024, 12, 1296714. [Google Scholar] [CrossRef]
- Marselle, M.R.; Irvine, K.N.; Warber, S.L. Walking for well-being: Are group walks in certain types of natural environments better for well-being than group walks in urban environments? Int. J. Environ. Res. Public Health 2013, 10, 5603–5628. [Google Scholar] [CrossRef] [PubMed]
- Kang, Y.; Kim, E.J. Differences of restorative effects while viewing urban landscapes and green landscapes. Sustainability 2019, 11, 2129. [Google Scholar] [CrossRef]
- Menardo, E.; Brondino, M.; Hall, R.; Pasini, M. Restorativeness in natural and urban environments: A meta-analysis. Psychol. Rep. 2021, 124, 417–437. [Google Scholar] [CrossRef] [PubMed]
- Sonntag-Öström, E.; Nordin, M.; Lundell, Y.; Dolling, A.; Wiklund, U.; Karlsson, M.; Carlberg, B.; Järvholm, L.S. Restorative effects of visits to urban and forest environments in patients with exhaustion disorder. Urban For. Urban Green. 2014, 13, 344–354. [Google Scholar] [CrossRef]
- Breiby, M.A.; Duedahl, E.; Øian, H.; Ericsson, B. Exploring sustainable experiences in tourism. Scand. J. Hosp. Tour. 2020, 20, 335–351. [Google Scholar] [CrossRef]
- Ohly, H.; White, M.P.; Wheeler, B.W.; Bethel, A.; Ukoumunne, O.C.; Nikolaou, V.; Garside, R. Attention Restoration Theory: A systematic review of the attention restoration potential of exposure to natural environments. J. Toxicol. Environ. Health Part B 2016, 19, 305–343. [Google Scholar] [CrossRef]
- Stevenson, M.P.; Schilhab, T.; Bentsen, P. Attention Restoration Theory II: A systematic review to clarify attention processes affected by exposure to natural environments. J. Toxicol. Environ. Health Part B 2018, 21, 227–268. [Google Scholar] [CrossRef] [PubMed]
- Van Campen, C. The Proust Effect: The Senses as Doorways to Lost Memories; OUP Oxford: Oxford, UK, 2014. [Google Scholar]
- Green, J.D.; Reid, C.A.; Kneuer, M.A.; Hedgebeth, M.V. The proust effect: Scents, food, and nostalgia. Curr. Opin. Psychol. 2023, 50, 101562. [Google Scholar] [CrossRef]
- Kastenholz, E.; Marques, C.P.; Carneiro, M.J. Place attachment through sensory-rich, emotion-generating place experiences in rural tourism. J. Destin. Mark. Manag. 2020, 17, 100455. [Google Scholar] [CrossRef]
- Keskin, E.; Aktaş, F.; Yayla, Ö.; Dedeoğlu, B.B. The importance of nostalgic emotions and memorable tourism experience in the cultural experience. J. Qual. Assur. Hosp. Tour. 2024, 25, 1–21. [Google Scholar] [CrossRef]
- Kaplan, S. The restorative benefits of nature: Toward an integrative framework. J. Environ. Psychol. 1995, 15, 169–182. [Google Scholar] [CrossRef]
- Leong, A.M.W.; Lin, Z.C.; Zhou, Y.; Wong, I.A. Healing the mind and soul through meditation pilgrimage: Understanding recreation specialization, attention restoration, and emotion regulation. Tour. Manag. Perspect. 2024, 50, 101202. [Google Scholar] [CrossRef]
- Sterina, E.; Hermida, A.P.; Gerberi, D.J.; Lapid, M.I. Emotional resilience of older adults during COVID-19: A systematic review of studies of stress and well-being. Clin. Gerontol. 2022, 45, 4–19. [Google Scholar] [CrossRef] [PubMed]
- Song, C.; Ikei, H.; Miyazaki, Y. Physiological effects of forest-related visual, olfactory, and combined stimuli on humans: An additive combined effect. Urban For. Urban Green. 2019, 44, 126437. [Google Scholar] [CrossRef]
- Ju, I.; Kim, J.; Chang, M.J.; Bluck, S. Nostalgic marketing, perceived self-continuity, and consumer decisions. Manag. Decis. 2016, 54, 2063–2083. [Google Scholar] [CrossRef]
- Routledge, C.; Wildschut, T.; Sedikides, C.; Juhl, J.; Arndt, J. The power of the past: Nostalgia as a meaning-making resource. Memory 2012, 20, 452–460. [Google Scholar] [CrossRef] [PubMed]
- Layous, K.; Kurtz, J.L. Nostalgia: A potential pathway to greater well-being. Curr. Opin. Psychol. 2023, 49, 101548. [Google Scholar] [CrossRef] [PubMed]
- Espinoza-Ortega, A. Nostalgia in food consumption: Exploratory study among generations in Mexico. Int. J. Gastron. Food Sci. 2021, 25, 100399. [Google Scholar] [CrossRef]
- Lee, H.K. Beyond “imagined” nostalgia: Gunsan’s heritagization of Japanese colonial architecture in South Korea. Int. J. Asian Stud. 2023, 20, 91–113. [Google Scholar] [CrossRef]
- Chi, O.H.; Chi, C.G. Reminiscing other people’s memories: Conceptualizing and measuring vicarious nostalgia evoked by heritage tourism. J. Travel Res. 2022, 61, 33–49. [Google Scholar] [CrossRef]
- Brianza, G.; Benjamin, J.; Cornelio, P.; Maggioni, E.; Obrist, M. QuintEssence: A probe study to explore the power of smell on emotions, memories, and body image in daily life. ACM Trans. Comput. Hum. Interact. 2022, 29, 1–33. [Google Scholar] [CrossRef]
- Yaoqi, L.; Qiaoyu, G. Nostalgic tourism research: Progress and prospects. Tour. Trib. 2018, 33, 105–116. [Google Scholar]
- Jing, X. Tourism Nostalgia and Its Influential Factors. Ph.D. Dissertation, Southwest University, Chongqing, China, 2012. [Google Scholar]
- Hartig, T. Validation of a Measure of Perceived Environmental Restorativeness; Göteborg University, Department of Psychology: Göteborg, Sweden, 1996. [Google Scholar]
- Min, Z.; Jiamei, L. The Development of adolescents’ emotional resilience questionnaire. J. Psychol. Sci. 2010, 33, 24–27. [Google Scholar]
- Mehrabian, A. An Approach to Environmental Psychology; Massachusetts Institute of Technology: Cambridge, MA, USA, 1974. [Google Scholar]
- Oliver, R.L. Effect of expectation and disconfirmation on postexposure product evaluations: An alternative interpretation. J. Appl. Psychol. 1977, 62, 480. [Google Scholar] [CrossRef]
- Purves, D.; Augustine, G.; Fitzpatrick, D.; Katz, L.; LaMantia, A.; McNamara, J.; Williams, S. The Chemical Senses. Neuroscience, 2nd ed.; Sinauer Associates: Sunderland, MA, USA, 2001. [Google Scholar]
- Li, Q. Effect of forest bathing trips on human immune function. Environ. Health Prev. Med. 2010, 15, 9–17. [Google Scholar] [CrossRef] [PubMed]
- Arshamian, A.; Iannilli, E.; Gerber, J.C.; Willander, J.; Persson, J.; Seo, H.-S.; Hummel, T.; Larsson, M. The functional neuroanatomy of odor evoked autobiographical memories cued by odors and words. Neuropsychologia 2013, 51, 123–131. [Google Scholar] [CrossRef]
- Yang, X.; Xu, T. The image of pine and cypress in view naming of traditional Chinese private gardens. Landsc. Archit. 2019, 26, 109–114. [Google Scholar]
- Liu, H.; Gao, P. The affective meanings of Chinese parasol image in Tang Poetry. J. Hunan Univ. Humanit. Sci. Technol. 2005, 22, 48–51. [Google Scholar]
- Lin, M.-H.; Cross, S.N.; Laczniak, R.N.; Childers, T.L. The sniffing effect: Olfactory sensitivity and olfactory imagery in advertising. J. Advert. 2018, 47, 97–111. [Google Scholar] [CrossRef]
- Ferdenzi, C.; Roberts, S.C.; Schirmer, A.; Delplanque, S.; Cekic, S.; Porcherot, C.; Cayeux, I.; Sander, D.; Grandjean, D. Variability of affective responses to odors: Culture, gender, and olfactory knowledge. Chem. Senses 2013, 38, 175–186. [Google Scholar] [CrossRef]
- Porteous, J.D. Smellscape. Prog. Phys. Geogr. 1985, 9, 356–378. [Google Scholar] [CrossRef]
- Tuan, Y.-F. Place: An experiential perspective. Geogr. Rev. 1975, 65, 151–165. [Google Scholar] [CrossRef]
- Buxton, R.T.; Pearson, A.L.; Allou, C.; Fristrup, K.; Wittemyer, G. A synthesis of health benefits of natural sounds and their distribution in national parks. Proc. Natl. Acad. Sci. USA 2021, 118, e2013097118. [Google Scholar] [CrossRef] [PubMed]
- Jiang, B.; Xu, W.; Ji, W.; Kim, G.; Pryor, M.; Sullivan, W.C. Impacts of nature and built acoustic-visual environments on human’s multidimensional mood states: A cross-continent experiment. J. Environ. Psychol. 2021, 77, 101659. [Google Scholar] [CrossRef]
- Song, C.; Ikei, H.; Miyazaki, Y. Effects of forest-derived visual, auditory, and combined stimuli. Urban For. Urban Green. 2021, 64, 127253. [Google Scholar] [CrossRef]
- Franco, L.S.; Shanahan, D.F.; Fuller, R.A. A review of the benefits of nature experiences: More than meets the eye. Int. J. Environ. Res. Public Health 2017, 14, 864. [Google Scholar] [CrossRef] [PubMed]
- Chan, D. So Why Ask Me? Are Self-Report Data Really That Bad? In Statistical and Methodological Myths and Urban Legends; Routledge: London, UK, 2010; pp. 329–356. [Google Scholar]
- Friedman, A.; Katz, B.A.; Cohen, I.H.; Yovel, I. Expanding the scope of implicit personality assessment: An examination of the questionnaire-based implicit association test (qIAT). J. Personal. Assess. 2021, 103, 380–391. [Google Scholar] [CrossRef] [PubMed]
- Aher, G.V.; Arriaga, R.I.; Kalai, A.T. Using large language models to simulate multiple humans and replicate human subject studies. In Proceedings of the International Conference on Machine Learning, Honolulu, HI, USA, 23–29 July 2023; pp. 337–371. [Google Scholar]
- Shen, H.; Li, T.; Li, T.J.-J.; Park, J.S.; Yang, D. Shaping the emerging norms of using large language models in social computing research. In Proceedings of the Companion Publication of the 2023 Conference on Computer Supported Cooperative Work and Social Computing, Minneapolis, MN, USA, 14–18 October 2023; pp. 569–571. [Google Scholar]
Disclaimer/Publisher’s Note: The statements, opinions and data contained in all publications are solely those of the individual author(s) and contributor(s) and not of MDPI and/or the editor(s). MDPI and/or the editor(s) disclaim responsibility for any injury to people or property resulting from any ideas, methods, instructions or products referred to in the content. |
© 2025 by the authors. Licensee MDPI, Basel, Switzerland. This article is an open access article distributed under the terms and conditions of the Creative Commons Attribution (CC BY) license (https://creativecommons.org/licenses/by/4.0/).