Multi-Agent Reinforcement Learning for Stand Structure Collaborative Optimization of Pinus yunnanensis Secondary Forests
Abstract
1. Introduction
2. Materials and Methods
2.1. Study Areas
2.2. Study Site and Data Collection
2.3. Determination of Spatial Structure Units and Edge Correction
2.4. Stand Structure Indexes
2.4.1. Non-Spatial Structural Indexes
- (1)
- Tree Diameter Classes [6]
- (2)
- Diversity of Tree Species
- (3)
- Cutting Intensity
- (4)
- Plant Density () [7]
2.4.2. Spatial Structural Indexes
- (1)
- M
- (2)
- (3)
- W
- (4)
- S
- (5)
- (6)
- U
2.5. Methods for Selecting Trees for Cutting
2.6. RFI
2.6.1. Number of Replanting Trees and Species Configuration
2.6.2. Maximum Delaunay Generator Area Method (MDGAM)
2.6.3. RFI
2.7. Forest Stand Structure Optimization Model
2.7.1. Objective Function
2.7.2. Traditional Combinatorial Optimization (TCO) Model
- (1)
- Constraints
- (2)
- Solving Algorithm
2.7.3. Collaborative Optimization Model
- (1)
- Constraints
- (2)
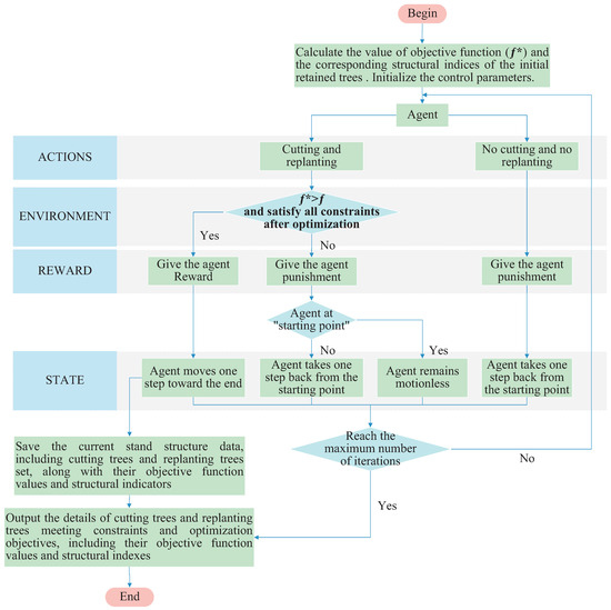
- Solving Algorithm Based on SARL
- (3)
- Solving Algorithm Based on MARL
2.7.4. Experimental Scheme
2.7.5. Parameter Settings
3. Results
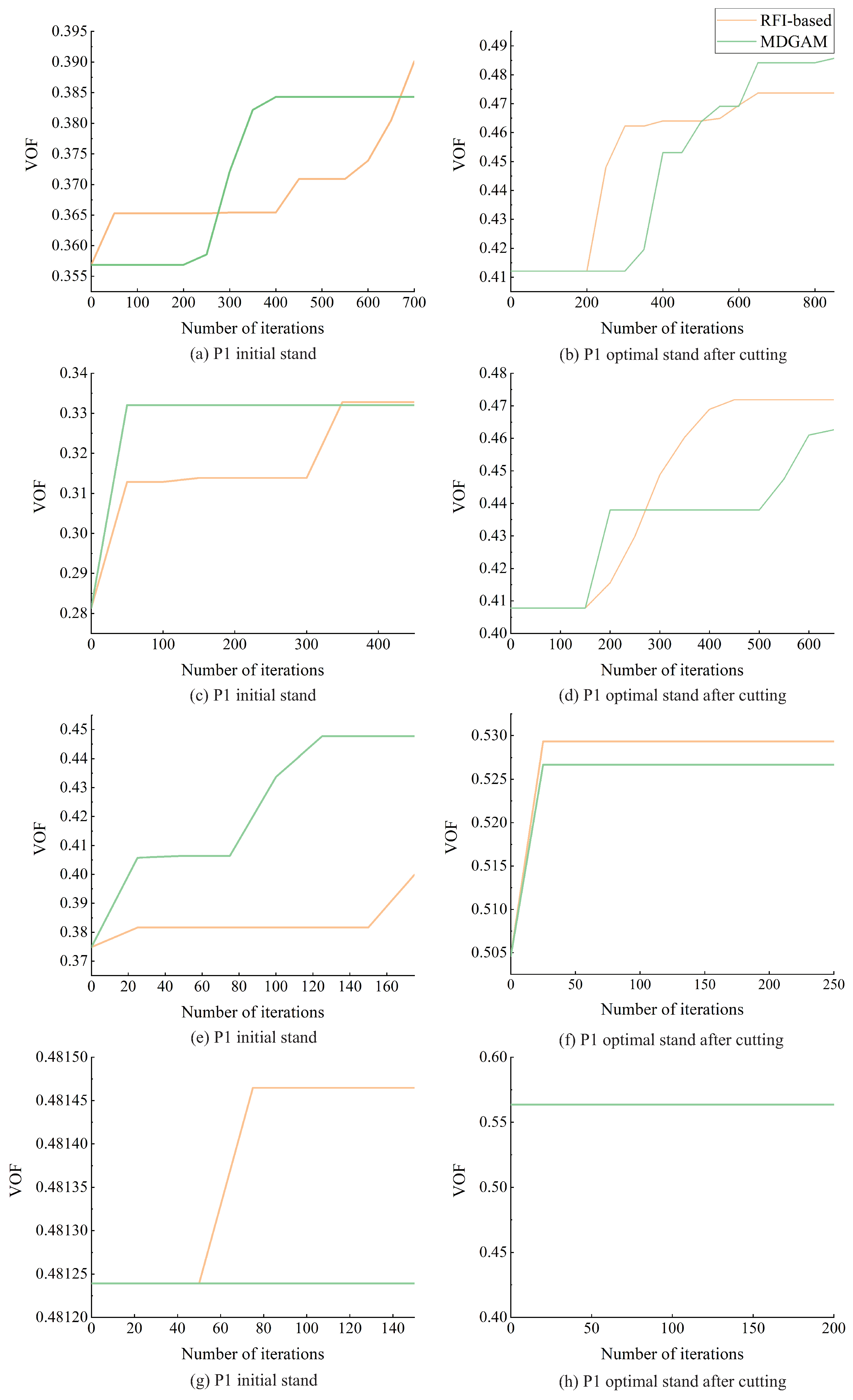
3.1. RFI
3.2. TCO
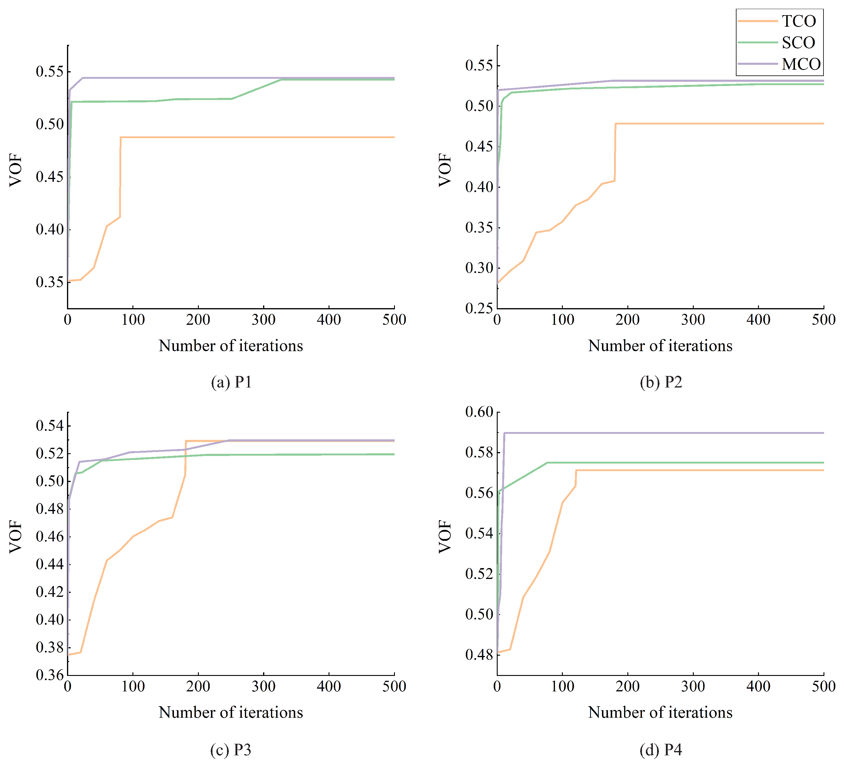
3.3. Collaborative Optimization (CO)
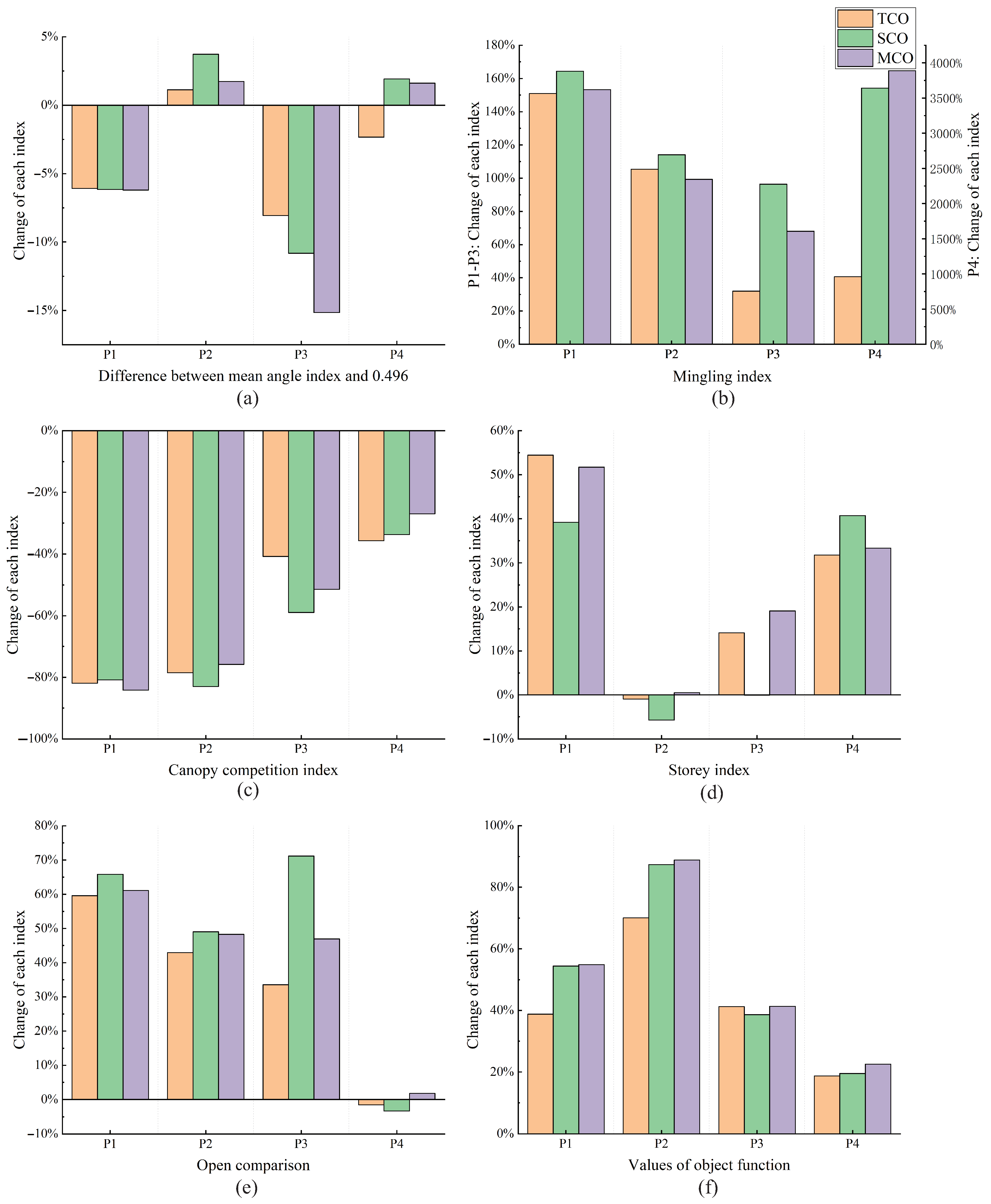
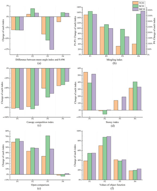
3.4. Changes in Stand Structure Parameters
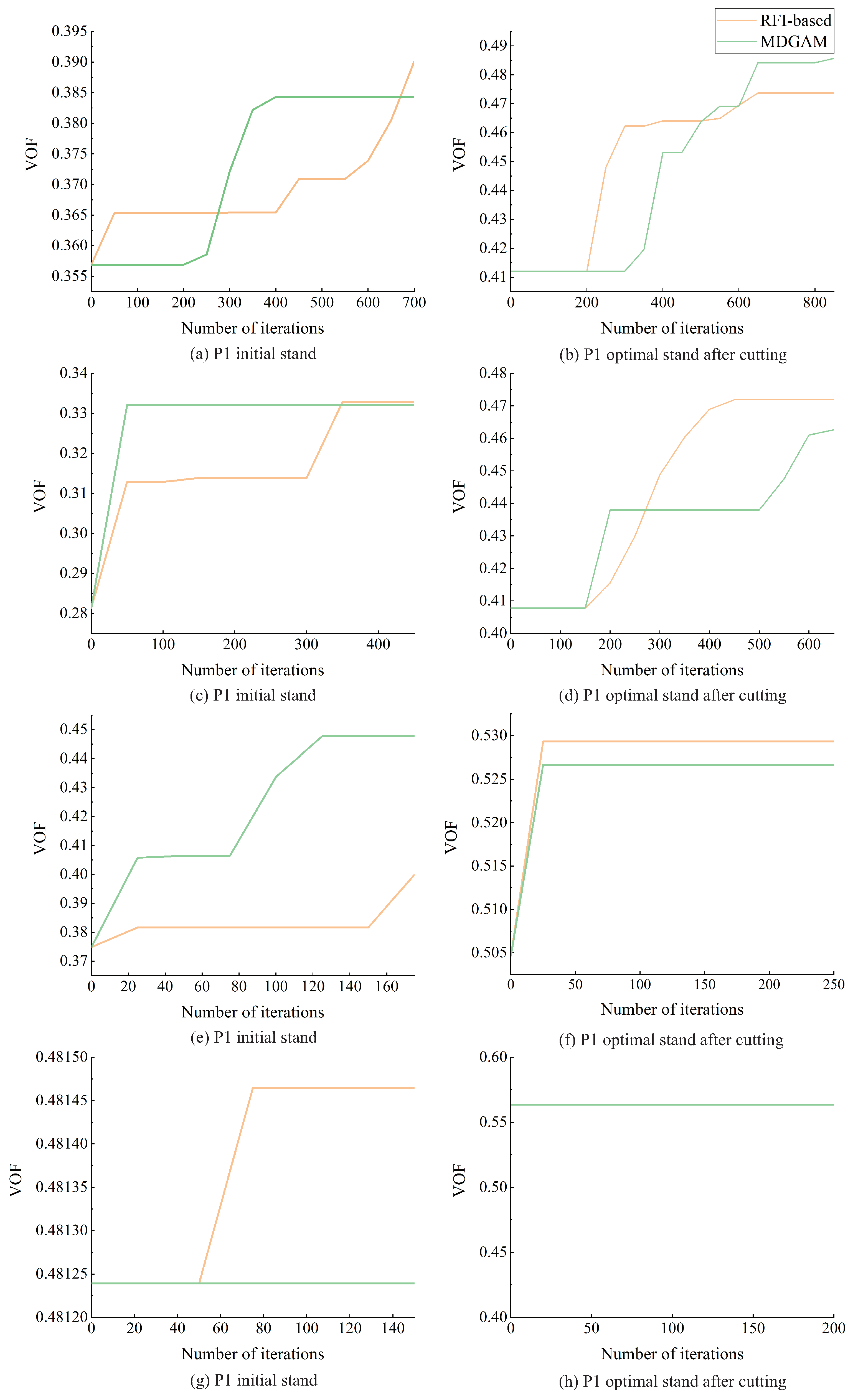
3.5. Algorithm Performance
4. Discussion
4.1. Superiority of RFI
4.2. TCO and CO
4.3. Changes in Stand Structure Parameters and Algorithm Performance
5. Conclusions
Author Contributions
Funding
Data Availability Statement
Conflicts of Interest
Appendix A
Appendix A.1. Algorithmic Pseudocode of TCO
| Algorithm A1: TCO for MOFSS |
![]() |
Appendix A.2. Algorithmic Pseudocode of SARL
| Algorithm A2: SARL for MOFSS |
![]() |
Appendix A.3. Algorithmic Pseudocode of MARL
| Algorithm A3: MARL for MOFSS |
![]() |
References
- Jiang, L.; Lu, Y.C.; Liao, S.X.; Li, K.; Li, G.Q. A study on diameteral structure of Yunnan pine forest in the plateaus of mid-Yunnan Province. For. Res. 2008, 21, 126–130. [Google Scholar]
- Zaizhi, Z. Status and perspectives on secondary forests in tropical China. J. Trop. For. Sci. 2001, 13, 639–651. [Google Scholar]
- Li, L.F.; Han, M.Y.; Zheng, W.; Su, J.W.; Li, W.C.; Zheng, S.H.; Gong, J.B. The causes of formation of low quality forest of Pinus Yunnanensis Their Classif. J. West China For. Sci. 2009, 38, 94–99. [Google Scholar]
- Wu, J.C. Study on Structure and Adjustment of Larch and Spruce-Fir Stands. Master’s Thesis, Chinese Academy of Forestry, Beijing, China, 2008. [Google Scholar]
- Cao, Z. Research on Stand Structure Regulation Technology Based on Forest Health. Ph.D. Thesis, Beijing Forestry University, Beijing, China, 2020. [Google Scholar]
- de Lima, R.A.F.; Batista, J.L.F.; Prado, P.I. Modeling tree diameter distributions in natural forests: An evaluation of 10 statistical models. For. Sci. 2015, 61, 320–327. [Google Scholar] [CrossRef]
- Zeide, B. How to measure stand density. Trees 2005, 19, 1–14. [Google Scholar] [CrossRef]
- Petritan, A.M.; Biris, I.A.; Merce, O.; Turcu, D.O.; Petritan, I.C. Structure and diversity of a natural temperate sessile oak (Quercus petraea L.)–European Beech (Fagus sylvatica L.) forest. For. Ecol. Manag. 2012, 280, 140–149. [Google Scholar] [CrossRef]
- Bettinger, P.; Tang, M.P. Tree-level harvest optimization for structure-based forest management based on the species mingling index. Forests 2015, 6, 1121–1144. [Google Scholar] [CrossRef]
- Bao, Q.; Liang, X.W.; Weng, G.S. The Concept of Tree Crown Overlap and its Calculating Methods of Area. J. Northeast For. Univ. 1995, 23, 103–109. [Google Scholar]
- Wang, J.M. Study on Decision Technology of Tending Felling for Larix Principis-Rupprechtii Plantation Forest. Ph.D. Thesis, Beijing Forestry University, Beijing, China, 2017. [Google Scholar]
- Zhang, G.Q.; Hui, G.Y.; Zhao, Z.H.; Hu, Y.B.; Wang, H.X.; Liu, W.Z.; Zang, R.G. Composition of basal area in natural forests based on the uniform angle index. Ecol. Inform. 2018, 45, 1–8. [Google Scholar] [CrossRef]
- Wan, P.; Zhang, G.Q.; Wang, H.X.; Zhao, Z.H.; Hu, Y.B.; Zhang, G.G.; Hui, G.Y.; Liu, W.Z. Impacts of different forest management methods on the stand spatial structure of a natural Quercus aliena var. acuteserrata forest in Xiaolongshan, China. Ecol. Informatics 2019, 50, 86–94. [Google Scholar] [CrossRef]
- Lu, Y.; Zang, H.; Wan, X.J.; Deng, Z.A.; Li, J.J. Storey structure study of Cyclobalanopsis myrsinaefolia mixed stand based on storey index. For. Resour. Wanagement 2012, 81–84. [Google Scholar] [CrossRef]
- Joshi, C.; De Leeuw, J.; Skidmore, A.K.; Van Duren, I.C.; Van Oosten, H. Remotely sensed estimation of forest canopy density: A comparison of the performance of four methods. Int. J. Appl. Earth Obs. Geoinf. 2006, 8, 84–95. [Google Scholar] [CrossRef]
- Zhao, Z.H.; Hui, G.Y.; Hu, Y.B.; Li, Y.F.; Wang, H.X. Method and application of stand spatial advantage degree based on the neighborhood comparison. J. Beijing For. Univ. 2014, 36, 78–82. [Google Scholar]
- Liu, S. Research on the Analysis and Multi-Objective Intelligent Optimization of Stand Structure of Natural Secondary Forest. Ph.D. Thesis, Central South University of Forestry and Technology, Changsha, China, 2017. [Google Scholar]
- Zhao, C.Y.; Li, J.P. Spatial location and allocation of replanting trees on pure Chinese fir plantation based on Voronoi diagram and Delaunay triangulation. J. Cent. South Univ. For. Technol. 2017, 37, 1–8. [Google Scholar]
- Liu, J.; Xiang, J.; Yu, K.Y.; Yang, S.P.; Zhang, J.Z.; Zhao, Q.Y. Simulation of Replantation of Low-density Ecological Landscape Forest With Coupled Stand Structure. Acta Agric. Univ. Jiangxiensis 2018, 40, 1125–1133. [Google Scholar]
- Li, J.J. Research on the Spatial Structure Optimization of Mangrove Ecosystem in Zhanjiang, Guangdong. Ph.D. Thesis, Central South University of Forestry and Technology, Changsha, China, 2010. [Google Scholar]
- Hui, G.Y.; Hu, Y.B.; Zhao, Z.H. Research progress of structure-based forest management. For. Res. 2018, 31, 85–93. [Google Scholar]
- Dong, L.B.; Wei, H.Y.; Liu, Z.G. Optimizing forest spatial structure with neighborhood-based indices: Four case studies from northeast China. Forests 2020, 11, 413. [Google Scholar] [CrossRef]
- Hu, Y.B. Structure-Based Spatial Optimization Management Model for Natural Uneven-Aged Forest. Ph.D. Thesis, Chinese Academy of Forestry, Beijing, China, 2010. [Google Scholar]
- Tang, M.P.; Tang, S.Z.; Lei, X.D.; Li, X.F. Study on Spatial Structure Optimizing Model of Stand Selection Cutting. Sci. Silvae Sin. 2004, 40, 25–31. [Google Scholar]
- Li, J.J.; Zhang, H.R.; Liu, S.; Kuang, Z.F.; Wang, C.L.; Zang, H.; Cao, X.P. A space optimization model of water resource conservation forest in Dongting Lake based on improved PSO. Acta Ecol. Sin. 2013, 33, 4031–4040. [Google Scholar]
- Nelson, J.; Finn, S. The influence of cut-block size and adjacency rules on harvest levels and road networks. Can. J. For. Res. 1991, 21, 595–600. [Google Scholar] [CrossRef]
- Haight, R.G.; Travis, L.E. Wildlife conservation planning using stochastic optimization and importance sampling. For. Sci. 1997, 43, 129–139. [Google Scholar] [CrossRef]
- Barrett, T.; Gilless, J.; Davis, L. Economic and fragmentation effects of clearcut restrictions. For. Sci. 1998, 44, 569–577. [Google Scholar] [CrossRef]
- Boston, K.; Bettinger, P. An analysis of Monte Carlo integer programming, simulated annealing, and tabu search heuristics for solving spatial harvest scheduling problems. For. Sci. 1999, 45, 292–301. [Google Scholar] [CrossRef]
- Bettinger, P.; Graetz, D.; Boston, K.; Sessions, J.; Chung, W. Eight heuristic planning techniques applied to three increasingly difficult wildlife planning problems. Silva Fenn. 2002, 36, 561–584. [Google Scholar] [CrossRef]
- Zeng, H.; Pukkala, T.; Peltola, H. The use of heuristic optimization in risk management of wind damage in forest planning. For. Ecol. Manag. 2007, 241, 189–199. [Google Scholar] [CrossRef]
- Moore, C.T.; Conroy, M.J.; Boston, K. Forest management decisions for wildlife objectives: System resolution and optimality. Comput. Electron. Agric. 2000, 27, 25–39. [Google Scholar] [CrossRef]
- Öhman, K.; Lämås, T. Clustering of harvest activities in multi-objective long-term forest planning. For. Ecol. Manag. 2003, 176, 161–171. [Google Scholar] [CrossRef]
- Crowe, K.A.; Nelson, J. An evaluation of the simulated annealing algorithm for solving the area-restricted harvest-scheduling model against optimal benchmarks. Can. J. For. Res. 2005, 35, 2500–2509. [Google Scholar] [CrossRef]
- Lichtenstein, M.E.; Montgomery, C.A. Biodiversity and timber in the Coast Range of Oregon: Inside the production possibility frontier. Land Econ. 2003, 79, 56–73. [Google Scholar] [CrossRef]
- Hu, C.Y.; Yao, H.; Yan, X.S. Multiple Particle Swarms Coevolutionary Algorithm for Dynamic Multi-Objective Optimization Problems and Its Application. J. Comput. Res. Dev. 2013, 50, 1313–1323. [Google Scholar]
- Levine, S.; Finn, C.; Darrell, T.; Abbeel, P. End-to-end training of deep visuomotor policies. J. Mach. Learn. Res. 2016, 17, 1334–1373. [Google Scholar]
- Dali Bai Autonomous Prefecture Cangshan Protection and Administration Bureau. Cangshan Chronicle; Yunnan Nationalities Publishing House: Kunming, China, 2008. [Google Scholar]
- Yang, Z.H. Research of pH in the Er Hai plateau Lake of Western Part of Yunnan Province. Environ. Sci. Surv. 1997, 16, 22–25. [Google Scholar]
- Yuan, R.J.; Yang, S.H.; Wang, B.R. Study on the altitudinal pattern of vegetation distribution along the eastern slope of Cangshan Mountain, Yunnan. J. Yunnan Univ. Nat. Sci. Ed. 2008, 30, 318–325. [Google Scholar]
- Liao, J.B.; Li, Z.Q.; Quets, J.J.; Nijs, I. Effects of space partitioning in a plant species diversity model. Ecol. Model. 2013, 251, 271–278. [Google Scholar] [CrossRef]
- Magnussen, S.; Allard, D.; Wulder, M.A. Poisson Voronoi tiling for finding clusters in spatial point patterns. Scand. J. For. Res. 2006, 21, 239–248. [Google Scholar] [CrossRef]
- Sterner, R.W.; Ribic, C.A.; Schatz, G.E. Testing for life historical changes in spatial patterns of four tropical tree species. J. Ecol. 1986, 74, 621–633. [Google Scholar] [CrossRef]
- Xuan, S.; Wang, J.; Chen, Y.L. Reinforcement Learning for Stand Structure Optimization of Pinus yunnanensis Secondary Forests in Southwest China. Forests 2023, 14, 2456. [Google Scholar] [CrossRef]
- Xiang, B.W. Study on the Structure Adjustment and Optimization of Quercus Secondary Forest in Hunan Province. Master’s Thesis, Central South University of Forestry and Technology, Changsha, China, 2019. [Google Scholar]
- Su, J.W.; Li, L.F.; Zheng, W.; Yang, W.B.; Han, M.Y.; Huang, Z.M.; Xu, P.B.; Feng, Z.W. Effect of Intermediate Cutting Intensity on Growth of Pinus yunnanensis Plant. J. West China For. Sci. 2010, 39, 27–32. [Google Scholar]
- Han, M.Y.; Li, L.F.; Zheng, W.; Su, J.W.; Li, W.C.; Gong, J.B.; Zheng, S.H. Effects of different intensity of thinning on the improvement of middle-aged Yunnan pine stand. J. Cent. South Univ. For. Technol. 2011, 31, 27–33. [Google Scholar]
- Zhang, W.; Wu, X.L.; Jiang, S.N.; Liu, Y.; Weng, G.Q.; Shen, Y.C.; Yang, H.; Wang, H.C.; Liu, C.; Zhou, J.M.; et al. Technical Regulation for Forestation; Technical Report GB/T 15776-2023, State Administration for Market Regulation; Standardization Administration: Beijing, China, 2023. [Google Scholar]
- Yu, Y.T. Study on Forest Structure of Different Recovery Stages and Optimization Models of Natural Mixed Spruce-Fir Secondary Forests on Selective Cutting. Ph.D. Thesis, Beijing Forestry University, Beijing, China, 2019. [Google Scholar]
- Hao, Y.L. Study on Cutting Tree Determining Method Based on Forest Stand Spatial Structure Optimization. Ph.D. Thesis, Chinese Academy of Forestry, Beijing, China, 2012. [Google Scholar]
- Sun, Y.; Liu, S.; Wang, S.J.; Zhao, S.B.; Li, E.P.; Luo, J.; Tian, J.X.; Cheng, F.S. Analysis and Evaluation of Forest Spatial Structure Using Weighted Delaunays Triangle Network. J. Northeast For. Univ. 2022, 50, 61–68. [Google Scholar]
- Konak, A.; Coit, D.W.; Smith, A.E. Multi-objective optimization using genetic algorithms: A tutorial. Reliab. Eng. Syst. Saf. 2006, 91, 992–1007. [Google Scholar] [CrossRef]
- Gunantara, N. A review of multi-objective optimization: Methods and its applications. Cogent Eng. 2018, 5, 1502242. [Google Scholar] [CrossRef]
- Hillier, F.S.; Lieberman, G.J. Introduction to Operations Research; McGraw-Hill: New York, NY, USA, 2015. [Google Scholar]
- Yang, Z.Q.; Xie, Y.P. Discussion on the Optimum Retention Density of Natural Forest of Pinus Yunnanensis. J. Sichuan For. Sci. Technol. 1998, 19, 70–72. [Google Scholar]
- Li, Z.Z. Seedling Raising and Afforestation Techniques of Pinus Yunnanensis. Agric. Technol. Equip. 2022; 104–105+108. [Google Scholar] [CrossRef]









| Sample Plots | East Long. | North Lat. | Elevation (m) | Slope (∘) | Slope Dir. | Sample Plot Radius (m) | Tree Species Composition | Stand Density (trees/ha) |
|---|---|---|---|---|---|---|---|---|
| P1 | 100°08.2149″ | 25°41.5280″ | 2254 | 13.45 | East | 35 | 8 PY-2 PA-BA-TG | 1481 |
| P2 | 100°10.9639″ | 25°38.1518″ | 2271 | 16.15 | South | 32 | 7 PY-3 PA | 1822 |
| P3 | 100°09.3947″ | 25°39.9506″ | 2195 | 17.70 | NE | 20 | 7 PY-3 PA-QAC-VBT-GGW-BA | 1830 |
| P4 | 100°07.1906″ | 25°43.5923″ | 2138 | 5.10 | NE | 19 | 10 PY-QAC | 1975 |
| Initial Rewards/Penalties | Subsequent Rewards/Penalties | Final Rewards/Penalties | |||
|---|---|---|---|---|---|
![]() | Increase | Little reward | Little reward | Little reward + Little reward | |
| Otherwise | Little reward | Little reward + Little reward | |||
![]() | Decrease | Little reward | Little reward | Little reward + Little reward | |
| Otherwise | Little reward | Little reward + Little reward | |||
![]() | Convex | Large reward | Little reward | Large reward + Little reward | |
| Otherwise | Large reward | Large reward + Large reward | |||
| Concave | Penalty | Little reward | Penalty + Little reward | |
| Otherwise | Large penalty | Penalty + Large penalty | |||
| Experiment | Cutting Optimization | Replanting Optimization | ||||||
|---|---|---|---|---|---|---|---|---|
| Name | Type | Purpose | Cutting Method | Solution Algorithm | Resulting Stand | Replanting Method | Solution Algorithm | Resulting Stand |
| SR | Comparison Experiment | Compare the effectiveness of the RFI with the MDGAM | None | None | Initial stand | MDGAM RFI | Optimal replanting stand based initial stand | |
| OCR | RSM QVM VMM | MC PSO RL | Optimal cutting stand | Iterate | Optimal replanting stand based optimal cutting stand | |||
| TCO | Validate the effectiveness and generalizability of RFI-based TCO | First three optimal cutting stands | Optimal replanting stand based first three optimal cutting stand | |||||
| SCO | Optimization experiment | Evaluate the performance of SARL and MARL in solving multi-objective co-optimization models with FSSs | RSM | SARL | Optimal cutting stand based on RSM-SARL | RFI | SARL | Optimal replanting stand using RFI after the RSM-SARL optimal cutting was conducted |
| MCO | MARL | Optimal cutting stand based on RSM-MARL | MARL | Optimal replanting stand using RFI after the RSM-MARL optimal cutting was conducted | ||||
| Algorithms | Parameters and Parameter Values | Value Meaning |
|---|---|---|
| Iterate | The initial iteration count | |
| Upper limit of iterations | ||
| Initial count of successive iterations without OF improvement | ||
| Upper limit of successive iterations without OF improvement | ||
| SARL | The initial iteration count | |
| Upper limit of iterations | ||
| Starting position of the agent | ||
| Farthest position of the agent | ||
| , , , , | Reward and penalty values | |
| RL | The initial iteration count | |
| Upper limit of iterations | ||
| Starting position of the agent1 | ||
| Starting position of the agent2 | ||
| Farthest position of the agent1 | ||
| Farthest position of the agent2 | ||
| , , , , , | Reward and penalty values |
| P1 | Initial VOF | 0.3515 | 0.3515 | 0.3515 |
| VOF after Cutting | 0.41211st | 0.40092nd | 0.39753rd | |
| VOF after Replanting | 0.47373rd | 0.48791st | 0.48292nd | |
| P2 | Initial VOF | 0.2814 | 0.2814 | 0.2814 |
| VOF after Cutting | 0.40781st | 0.39832nd | 0.38773rd | |
| VOF after Replanting | 0.47182nd | 0.43483rd | 0.47851st | |
| P3 | Initial VOF | 0.3748 | 0.3748 | 0.3748 |
| VOF after Cutting | 0.50471st | 0.48872nd | 0.47293rd | |
| VOF after Replanting | 0.52931st | 0.51862nd | 0.49083rd | |
| P4 | Initial VOF | 0.4812 | 0.4812 | 0.4812 |
| VOF after Cutting | 0.56351st | 0.55932nd | 0.55373rd | |
| VOF after Replanting | 0.48523rd | 0.51572nd | 0.57131st |
| P1 | P2 | P3 | P4 | Average | Lifting Amplitude | Average Lifting Amplitude | |
|---|---|---|---|---|---|---|---|
| Initial | 0.3515 | 0.2814 | 0.3748 | 0.4812 | 0.3722 | ||
| TCO | 0.4879 | 0.4785 | 0.5293 | 0.5713 | 0.5168 | 38.83% | |
| SCO | 0.5426 | 0.5273 | 0.5196 | 0.5751 | 0.5412 | 45.38% | 43.88% |
| MCO | 0.5444 | 0.5315 | 0.5297 | 0.5897 | 0.5488 | 47.44% |
Disclaimer/Publisher’s Note: The statements, opinions and data contained in all publications are solely those of the individual author(s) and contributor(s) and not of MDPI and/or the editor(s). MDPI and/or the editor(s) disclaim responsibility for any injury to people or property resulting from any ideas, methods, instructions or products referred to in the content. |
© 2024 by the authors. Licensee MDPI, Basel, Switzerland. This article is an open access article distributed under the terms and conditions of the Creative Commons Attribution (CC BY) license (https://creativecommons.org/licenses/by/4.0/).
Share and Cite
Xuan, S.; Wang, J.; Yin, J.; Chen, Y.; Wu, B. Multi-Agent Reinforcement Learning for Stand Structure Collaborative Optimization of Pinus yunnanensis Secondary Forests. Forests 2024, 15, 1143. https://doi.org/10.3390/f15071143
Xuan S, Wang J, Yin J, Chen Y, Wu B. Multi-Agent Reinforcement Learning for Stand Structure Collaborative Optimization of Pinus yunnanensis Secondary Forests. Forests. 2024; 15(7):1143. https://doi.org/10.3390/f15071143
Chicago/Turabian StyleXuan, Shuai, Jianming Wang, Jiting Yin, Yuling Chen, and Baoguo Wu. 2024. "Multi-Agent Reinforcement Learning for Stand Structure Collaborative Optimization of Pinus yunnanensis Secondary Forests" Forests 15, no. 7: 1143. https://doi.org/10.3390/f15071143
APA StyleXuan, S., Wang, J., Yin, J., Chen, Y., & Wu, B. (2024). Multi-Agent Reinforcement Learning for Stand Structure Collaborative Optimization of Pinus yunnanensis Secondary Forests. Forests, 15(7), 1143. https://doi.org/10.3390/f15071143








