Comparative Analysis of Remote Sensing and Geo-Statistical Techniques to Quantify Forest Biomass
Abstract
1. Introduction
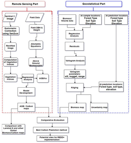
2. Materials and Methods
2.1. Study Area
2.2. Forest Inventory Part
2.3. Sentinel-2 Product Processing
2.4. Geo-Statistical Kriging and Prediction Mapping
2.5. Statistical Analysis
3. Results/Discussion
3.1. Biomass Estimation and Carbon Emissions
3.2. Simple Linear Regression
3.3. Multiple and Stepwise Linear Regression
3.4. Geo-Statistical Biomass Estimation
3.5. Model Accuracy and Biomass Mapping
3.6. Potential Sites for REDD+ Implementation
4. Discussion
4.1. Above-Ground Biomass Estimation
4.2. Sentinel-2 Spectral Indices for AGB Estimation
4.3. Geo-Statistical Kriging-Based AGB Estimation
4.4. Comparison of Remote Sensing and Geo-Statistical Techniques for AGB Estimation
4.5. Present Research Contribution to REDD+ MRV
4.6. Limitations in AGB Modeling in Mountainous Areas
5. Conclusions
Supplementary Materials
Author Contributions
Funding
Data Availability Statement
Conflicts of Interest
References
- Simula, M.; Mansur, E. A global challenge needing local response. Unasylva 2011, 62, 3–7. [Google Scholar]
- Eggleston, S.; Buendia, L.; Miwa, K.; Ngara, T.; Tanabe, K. Volume 4: Agriculture, forestry and other land use. In 2006 IPCC Guidelines for National Greenhouse Gas Inventories; Institute for Global Environmental Strategies (IGES): Hayama, Japan, 2006. [Google Scholar]
- Fry, I. Reducing Emissions from Deforestation and Forest Degradation: Opportunities and Pitfalls in Developing a New Legal Regime. Rev. Eur. Community Int. Environ. Law 2008, 17, 166–182. [Google Scholar] [CrossRef]
- UNFCCC. Factsheet: Reducing Emissions from Deforestation in Developing Countries: Approaches to Stimulate Action. 2011. Available online: http://unfccc.int/files/press/backgrounders/application/pdf/fact_sheet_reducing_emissions_from_deforestation.pdf (accessed on 19 January 2019).
- Page, P. Report of the Ad Hoc Working Group on Long-Term Cooperative Action under the Convention on the First Part of Its Fifteenth Session, Held in Bonn from 15 to 24 May 2012; United Nations: New York, NY, USA, 2012. [Google Scholar]
- Herold, M.; Skutsch, M. Monitoring, reporting and verification for national REDD + programmes: Two proposals. Environ. Res. Lett. 2011, 6. [Google Scholar] [CrossRef]
- Skutsch, M.M.; Torres, A.B.; Mwampamba, T.H.; Ghilardi, A.; Herold, M. Dealing with locally-driven degradation: A quick start option under REDD+. Carbon Balance Manag. 2011, 6, 16. [Google Scholar] [CrossRef]
- Maniatis, D.; Mollicone, D. Options for sampling and stratification for national forest inventories to implement REDD+ under the UNFCCC. Carbon Balance Manag. 2010, 5, 9. [Google Scholar] [CrossRef] [PubMed]
- Köhl, M.; Neupane, P.R.; Mundhenk, P. REDD+ measurement, reporting and verification–A cost trap? Implications for financing REDD+ MRV costs by result-based payments. Ecol. Econ. 2020, 168, 106513. [Google Scholar] [CrossRef]
- Singh, N.; Finnegan, J.; Levin, K.; Rich, D.; Sotos, M.; Tirpak, D.; Wood, D. MRV 101: Understanding measurement, reporting, and verification of climate change mitigation. World Resour. Inst. 2016, 4–5. [Google Scholar]
- Penman, J.; Gytarsky, M.; Hiraishi, T.; Krug, T.; Kruger, D.; Pipatti, R.; Buendia, L.; Miwa, K.; Ngara, T.; Tanabe, K. Definitions and Methodological Options to Inventory Emissions from Direct Human-Induced Degradation of Forests and Devegetation of Other Vegetation Types; IPCC National Greenhouse Gas Inventories Programme-Technical Support Unit: Kanagawa, Japan, 2003; p. 32. [Google Scholar]
- Shrestha, S.; Karky, B.S.; Karki, S. Case Study Report: REDD+ Pilot Project in Community Forests in Three Watersheds of Nepal. Forests 2014, 5, 2425–2439. [Google Scholar] [CrossRef]
- Oy, A.; Iqbal Mohammad, W.; Muhhamad Humza, W.; Usman Akram, W.; Shaheen Arief, W. WWF-Pakistan. In National Forest Monitoring System-Measurement, Reporting and Verification (MRV) System for Pakistan; MoCC/National REDD+ Office: Islamabad, Pakistan, 2018. [Google Scholar]
- Mumtaz, F.; Li, J.; Liu, Q.; Tariq, A.; Arshad, A.; Dong, Y.; Zhao, J.; Bashir, B.; Zhang, H.; Gu, C.; et al. Impacts of Green Fraction Changes on Surface Temperature and Carbon Emissions: Comparison under Forestation and Urbanization Reshaping Scenarios. Remote. Sens. 2023, 15, 859. [Google Scholar] [CrossRef]
- Mitchell, A.L.; Rosenqvist, A.; Mora, B. Current remote sensing approaches to monitoring forest degradation in support of countries measurement, reporting and verification (MRV) systems for REDD+. Carbon Balance Manag. 2017, 12, 1–22. [Google Scholar] [CrossRef] [PubMed]
- Puliti, S. Analyses of the Feasibility of Participatory REDD+ MRV Approaches to Lidar Assisted Carbon Inventories in Nepal. Master Thesis, Sveriges Lantbruksuniversitet, Uppsala, Sweden, 2012. [Google Scholar]
- Dangi, R. REDD+: Issues and challenges from a Nepalese perspective. Clim. Change UNFCCC Negot. Process 2012, 61. [Google Scholar]
- Skutsch, M.; Mccall, M.; Karky, B.; Zahabu, E.; Guarin, G. Case studies on measuring and assessing forest degradation. Community Meas. Carbon Stock Change REDD For. Resour. Assess. Work. Pap. 2009, 156. [Google Scholar]
- Scheyvens, H. Community-Based Forest Monitoring for REDD+: Lessons and Reflflections from the Field; Institute for Global Environmental Strategies: Kanagawa Prefecture, Japan, 2012. [Google Scholar]
- Danielsen, F.; Skutsch, M.; Burgess, N.; Jensen, P.; Andrianandrasana, H.; Karky, B.; Lewis, R.; Lovett, J.; Massao, J.; Ngaga, Y. At the heart of REDD+: A role for local people in monitoring forests? Conserv. Lett. 2011, 4, 158–167. [Google Scholar] [CrossRef]
- Musinguzi, G.B. Assessing In-House Capacity for Participatory GIS in Community-Based Measuring Reporting and Verification (MRY) Systems in Uganda; Makerere University: Kampala, Uganda, 2022. [Google Scholar]
- Murthy, M.S.R.; Wesselman, S.; Gilani, H. Multi-Scale Forest Biomass Assessment and Monitoring in the Hindu Kush Himalayan Region: A Geospatial Perspective; International Centre for Integrated Mountain Development (ICIMOD): Lalitpur, Nepal, 2015. [Google Scholar]
- Vashum, K.T.; Jayakumar, S. Methods to estimate above-ground biomass and carbon stock in natural forests-a review. J. Ecosyst. Ecography 2012, 2, 1–7. [Google Scholar] [CrossRef]
- Ravindranath, N.H.; Ostwald, M. Carbon Inventory Methods: Handbook for Greenhouse Gas Inventory, Carbon Mitigation and Roundwood Production Projects; Springer Science & Business Media: Berlin/Heidelberg, Germany, 2007; Volume 29. [Google Scholar]
- Ismail, I.; Sohail, M.; Gilani, H.; Ali, A.; Hussain, K.; Hussain, K.; Karky, B.; Qamer, F.; Qazi, W.; Ning, W. Forest inventory and analysis in Gilgit-Baltistan: A contribution towards developing a forest inventory for all Pakistan. Int. J. Clim. Change Strateg. Manag. 2018, 10, 616–631. [Google Scholar] [CrossRef]
- Du, L.; Zhou, T.; Zou, Z.; Zhao, X.; Huang, K.; Wu, H. Mapping Forest Biomass Using Remote Sensing and National Forest Inventory in China. Forests 2014, 5, 1267–1283. [Google Scholar] [CrossRef]
- Rahm, M.; Cayet, L.; Anton, V.; Mertons, B. Detecting forest degradation in the Congo Basin by optical remote sensing. In Proceedings of the ESA’s Living Planet Symposium, Edinburgh, UK, 9–13 September 2013. [Google Scholar]
- Mermoz, S.; Le Toan, T.; Villard, L.; Réjou-Méchain, M.; Seifert-Granzin, J. Biomass assessment in the Cameroon savanna using ALOS PALSAR data. Remote. Sens. Environ. 2014, 155, 109–119. [Google Scholar] [CrossRef]
- Santos, M.M.; Machado, I.E.S.; Carvalho, E.V.; Viola, M.R.; Giongo, M. Estimativa de parâmetros florestais em área de cerrado a partir de imagens do sensor landsat 8. Floresta 2017, 47, 75. [Google Scholar] [CrossRef]
- Jakubauskas, M.E.; Price, K. Regression-Based Estimation of Lodgepole Pine Forest Age from Landsat Thematic Mapper Data. Geocarto Int. 2000, 15, 21–26. [Google Scholar] [CrossRef]
- Potter, C.; Dolanc, C. Thirty Years of Change in Subalpine Forest Cover from Landsat Image Analysis in the Sierra Nevada Mountains of California. For. Sci. 2016, 62, 623–632. [Google Scholar] [CrossRef]
- Gu, C.; Clevers, J.G.; Liu, X.; Tian, X.; Li, Z.; Li, Z. Predicting forest height using the GOST, Landsat 7 ETM+, and airborne LiDAR for sloping terrains in the Greater Khingan Mountains of China. ISPRS J. Photogramm. Remote. Sens. 2018, 137, 97–111. [Google Scholar] [CrossRef]
- Xiwen, L.; Yinghui, Z.; Zhen, Z.; Qingbin, W. Forest Vegetation Classification of Landsat-8 Based on Rotation Forest. Available online: https://www.zhangqiaokeyan.com/academic-journal-cn_journal-northeast-forestry-university_thesis/0201261612122.html (accessed on 19 January 2019).
- Asner, G.P.; Brodrick, P.; Philipson, C.; Vaughn, N.; Martin, R.; Knapp, D.; Heckler, J.; Evans, L.; Jucker, T.; Goossens, B. Goossens, Mapped aboveground carbon stocks to advance forest conservation and recovery in Malaysian Borneo. Biol. Conserv. 2018, 217, 289–310. [Google Scholar] [CrossRef]
- Vesakoski, J.-M.; Nylén, T.; Arheimer, B.; Gustafsson, D.; Isberg, K.; Holopainen, M.; Hyyppä, J.; Alho, P. Arctic Mackenzie Delta channel planform evolution during 1983-2013 utilising Landsat data and hydrological time series. Hydrol. Process. 2017, 31, 3979–3995. [Google Scholar] [CrossRef]
- Margono, B.A.; Turubanova, S.; Zhuravleva, I.; Potapov, P.; Tyukavina, A.; Baccini, A.; Goetz, S.; Hansen, M.C. Mapping and monitoring deforestation and forest degradation in Sumatra (Indonesia) using Landsat time series data sets from 1990 to 2010. Environ. Res. Lett. 2012, 7, 034010. [Google Scholar] [CrossRef]
- Gizachew, B.; Solberg, S.; Næsset, E.; Gobakken, T.; Bollandsås, O.M.; Breidenbach, J.; Zahabu, E.; Mauya, E.W. Mapping and estimating the total living biomass and carbon in low-biomass woodlands using Landsat 8 CDR data. Carbon Balance Manag. 2016, 11, 13. [Google Scholar] [CrossRef]
- Reimer, F.; Asner, G.P.; Joseph, S. Advancing reference emission levels in subnational and national REDD+ initiatives: A CLASlite approach. Carbon Balance Manag. 2015, 10, 5. [Google Scholar] [CrossRef]
- Adan, M.S. Integrating Sentinel-2 Derived Vegetation Indices and Terrestrial Laser Scanner to Estimate Above-Ground Biomass/Carbon in Ayer Hitam Tropical Forest Malaysia; University of Twente: Enschede, The Netherlands, 2017. [Google Scholar]
- Ali, A.; Ullah, S.; Bushra, S.; Ahmad, N.; Ali, A.; Khan, M. Quantifying forest carbon stocks by integrating satellite images and forest inventory data. Austrian J. For. Sci./Cent. Für Das Gesamte Forstwes. 2018, 135, 93–117. [Google Scholar]
- Pandit, S.; Tsuyuki, S.; Dube, T. Estimating Above-Ground Biomass in Sub-Tropical Buffer Zone Community Forests, Nepal, Using Sentinel 2 Data. Remote. Sens. 2018, 10, 601. [Google Scholar] [CrossRef]
- Viana, H.; Aranha, J.; Lopes, D.; Cohen, W.B. Estimation of crown biomass of Pinus pinaster stands and shrubland above-ground biomass using forest inventory data, remotely sensed imagery and spatial prediction models. Ecol. Model. 2012, 226, 22–35. [Google Scholar] [CrossRef]
- Wai, P.; Su, H.; Li, M. Estimating Aboveground Biomass of Two Different Forest Types in Myanmar from Sentinel-2 Data with Machine Learning and Geostatistical Algorithms. Remote. Sens. 2022, 14, 2146. [Google Scholar] [CrossRef]
- Silveira, E.M.; Santo, F.D.E.; Wulder, M.A.; Júnior, F.W.A.; Carvalho, M.C.; Mello, C.R.; Mello, J.M.; Shimabukuro, Y.E.; Terra, M.C.N.S.; Carvalho, L.M.T.; et al. Pre-stratified modelling plus residuals kriging reduces the uncertainty of aboveground biomass estimation and spatial distribution in heterogeneous savannas and forest environments. For. Ecol. Manag. 2019, 445, 96–109. [Google Scholar] [CrossRef]
- Chatterjee, S.; Santra, P.; Majumdar, K.; Ghosh, D.; Das, I.; Sanyal, S.K. Geostatistical approach for management of soil nutrients with special emphasis on different forms of potassium considering their spatial variation in intensive cropping system of West Bengal, India. Environ. Monit. Assess. 2015, 187, 183. [Google Scholar] [CrossRef]
- Pierce, K.B.; Ohmann, J.L.; Wimberly, M.; Gregory, M.J.; Fried, J. Mapping wildland fuels and forest structure for land management: A comparison of nearest neighbor imputation and other methods. Can. J. For. Res. 2009, 39, 1901–1916. [Google Scholar] [CrossRef]
- Akhavan, R.; Kia-Daliri, H. Spatial variability and estimation of tree attributes in a plantation forest in the Caspian region of Iran using geostatistical analysis. Casp. J. Environ. Sci. 2010, 8, 163–172. [Google Scholar]
- Chen, L.; Wang, Y.; Ren, C.; Zhang, B.; Wang, Z. Assessment of multi-wavelength SAR and multispectral instrument data for forest aboveground biomass mapping using random forest kriging. For. Ecol. Manag. 2019, 447, 12–25. [Google Scholar] [CrossRef]
- Su, H.; Shen, W.; Wang, J.; Ali, A.; Li, M. Machine learning and geostatistical approaches for estimating aboveground biomass in Chinese subtropical forests. For. Ecosyst. 2020, 7, 64. [Google Scholar] [CrossRef]
- Nizami, S.M. The inventory of the carbon stocks in sub tropical forests of Pakistan for reporting under Kyoto Protocol. J. For. Res. 2012, 23, 377–384. [Google Scholar] [CrossRef]
- McRoberts, R.E.; Tomppo, E.O.; Næsset, E. Advances and emerging issues in national forest inventories. Scand. J. For. Res. 2010, 25, 368–381. [Google Scholar] [CrossRef]
- Molto, Q.; Rossi, V.; Blanc, L. Error propagation in biomass estimation in tropical forests. Methods Ecol. Evol. 2012, 4, 175–183. [Google Scholar] [CrossRef]
- Chave, J.; Andalo, C.; Brown, S.; Cairns, M.A.; Chambers, J.Q.; Eamus, D.; Fölster, H.; Fromard, F.; Higuchi, N.; Kira, T.; et al. Tree allometry and improved estimation of carbon stocks and balance in tropical forests. Oecologia 2005, 145, 87–99. [Google Scholar] [CrossRef]
- Gao, X.; Li, Z.; Yu, H.; Jiang, Z.; Wang, C.; Zhang, Y.; Qi, L.; Shi, L. Modeling of the height–diameter relationship using an allometric equation model: A case study of stands of Phyllostachys edulis. J. For. Res. 2015, 27, 339–347. [Google Scholar] [CrossRef]
- Gao, X.; Jiang, Z.; Guo, Q.; Zhang, Y.; Yin, H.; He, F.; Qi, L.; Shi, L. Allometry and Biomass Production of Phyllostachys Edulis Across the Whole Lifespan. Pol. J. Environ. Stud. 2015, 24, 511–517. [Google Scholar]
- Angulo, C.E.P.; Vilanova, E.; Aguado, I.; Armenta, S.A.M.; Martínez, S. Carbon Emissions from Deforestation and Degradation in a Forest Reserve in Venezuela between 1990 and 2015. Forests 2017, 8, 291. [Google Scholar] [CrossRef]
- Roxburgh, S.H.; Wood, S.W.; Mackey, B.; Woldendorp, G.; Gibbons, P. Assessing the carbon sequestration potential of managed forests: A case study from temperate Australia. J. Appl. Ecol. 2006, 43, 1149–1159. [Google Scholar] [CrossRef]
- Sentinel, E. MSI—Level-2A Prototype Processor Installation and User Manual. Available online: https://sentinels.copernicus.eu/web/sentinel/user-guides/sentinel-2-msi/product-types/level-2a (accessed on 19 January 2019).
- Gascon, F.; Bouzinac, C.; Thépaut, O.; Jung, M.; Francesconi, B.; Louis, J.; Lonjou, V.; Lafrance, B.; Massera, S.; Gaudel-Vacaresse, A.; et al. Copernicus Sentinel-2A Calibration and Products Validation Status. Remote Sens. 2017, 9, 584. [Google Scholar] [CrossRef]
- Simard, M.; Pinto, N.; Fisher, J.B.; Baccini, A. Mapping forest canopy height globally with spaceborne lidar. J. Geophys. Res. Atmos. 2011, 116. [Google Scholar] [CrossRef]
- Hansen, M.C.; Potapov, P.V.; Moore, R.; Hancher, M.; Turubanova, S.A.; Tyukavina, A.; Thau, D.; Stehman, S.V.; Goetz, S.J.; Loveland, T.R.; et al. High-Resolution Global Maps of 21st-Century Forest Cover Change. Science 2013, 342, 850–853. [Google Scholar] [CrossRef]
- Jiang, Z.; Huete, A.R.; Didan, K.; Miura, T. Development of a two-band enhanced vegetation index without a blue band. Remote Sens. Environ. 2008, 112, 3833–3845. [Google Scholar] [CrossRef]
- Chen, J.M. Evaluation of Vegetation Indices and a Modified Simple Ratio for Boreal Applications. Can. J. Remote Sens. 1996, 22, 229–242. [Google Scholar] [CrossRef]
- Tehrani, N.A.; Naimi, B.; Jaboyedoff, M. Modeling current and future species distribution of breeding birds as regional essential biodiversity variables (SD EBVs): A bird perspective in Swiss Alps. Glob. Ecol. Conserv. 2021, 27, e01596. [Google Scholar] [CrossRef]
- Huete, A.R. A soil-adjusted vegetation index (SAVI). Remote Sens. Environ. 1988, 25, 295–309. [Google Scholar] [CrossRef]
- Kaufman, Y.J.; Tanre, D. Atmospherically resistant vegetation index (ARVI) for EOS-MODIS. IEEE Trans. Geosci. Remote Sens. 1992, 30, 261–270. [Google Scholar] [CrossRef]
- Cao, Q.; Miao, Y.; Shen, J.; Yu, W.; Yuan, F.; Cheng, S.; Huang, S.; Wang, H.; Yang, W.; Liu, F. Improving in-season estimation of rice yield potential and responsiveness to topdressing nitrogen application with Crop Circle active crop canopy sensor. Precis. Agric. 2015, 17, 136–154. [Google Scholar] [CrossRef]
- Guyot, G.; Baret, F. Utilisation de la haute resolution spectrale pour suivre l’etat des couverts vegetaux. Spectr. Signat. Objects Remote Sens. 1988, 279. [Google Scholar]
- Penuelas, J.; Baret, F.; Filella, I. Semi-empirical indices to assess carotenoids/chlorophyll a ratio from leaf spectral reflectance. Photosynthetica 1995, 31, 221–230. [Google Scholar]
- Hunt, E.R., Jr.; Wang, L.; Qu, J.J.; Hao, X. Remote sensing of fuel moisture content from canopy water indices and normalized dry matter index. J. Appl. Remote Sens. 2012, 6, 061705. [Google Scholar] [CrossRef]
- Xu, H. Modification of normalised difference water index (NDWI) to enhance open water features in remotely sensed imagery. Int. J. Remote Sens. 2006, 27, 3025–3033. [Google Scholar] [CrossRef]
- Sales, M.H.; Souza, C.M.; Kyriakidis, P.C.; Roberts, D.A.; Vidal, E. Improving spatial distribution estimation of forest biomass with geostatistics: A case study for Rondônia, Brazil. Ecol. Model. 2007, 205, 221–230. [Google Scholar] [CrossRef]
- Propastin, P. Modifying geographically weighted regression for estimating aboveground biomass in tropical rainforests by multispectral remote sensing data. Int. J. Appl. Earth Obs. Geoinf. 2012, 18, 82–90. [Google Scholar] [CrossRef]
- Liu, Y.; Guo, L.; Jiang, Q.; Zhang, H.; Chen, Y. Comparing geospatial techniques to predict SOC stocks. Soil Tillage Res. 2015, 148, 46–58. [Google Scholar] [CrossRef]
- Benítez, F.L.; Anderson, L.O.; Formaggio, A.R. Evaluation of geostatistical techniques to estimate the spatial distribution of aboveground biomass in the Amazon rainforest using high-resolution remote sensing data. Acta Amaz. 2016, 46, 151–160. [Google Scholar] [CrossRef]
- Webster, R.; Oliver, M.A. Geostatistics for Environmental Scientists; John Wiley & Sons: Hoboken, NJ, USA, 2007. [Google Scholar]
- Javed, S.; Ali, A.; Ullah, S. Spatial assessment of water quality parameters in Jhelum city (Pakistan). Environ. Monit. Assess. 2017, 189, 119. [Google Scholar] [CrossRef] [PubMed]
- Webster, R.; Oliver, M.A. Optimal interpolation and isarithmic mapping of soil properties. VI. Disjunctive kriging and mapping the conditional porbability. Eur. J. Soil Sci. 1989, 40, 497–512. [Google Scholar] [CrossRef]
- Kerry, R.; Ingram, B.R.; Goovaerts, P.; Oliver, M.A. How many samples are required to estimate a reliable REML variogram? Dimensions 2008, 30, 5. [Google Scholar]
- Carr, J.R.; Glass, C.E. Use of Geostatistics For Accurate Mapping of Earthquake Ground Motion. Geophys. J. Int. 1989, 97, 31–40. [Google Scholar] [CrossRef]
- Isaaks, E.H.; Srivastava, M.R. Applied Geostatistics; Oxford University Press: Oxford, UK, 1989. [Google Scholar]
- Shrestha, S.; Kazama, F. Assessment of surface water quality using multivariate statistical techniques: A case study of the Fuji river basin, Japan. Environ. Model. Softw. 2007, 22, 464–475. [Google Scholar] [CrossRef]
- Houghton, R.; Lawrence, K.; Hackler, J.; Brown, S. The spatial distribution of forest biomass in the Brazilian Amazon: A comparison of estimates. Glob. Change Biol. 2001, 7, 731–746. [Google Scholar] [CrossRef]
- Śliwiński, D.; Konieczna, A.; Roman, K. Geostatistical Resampling of LiDAR-Derived DEM in Wide Resolution Range for Modelling in SWAT: A Case Study of Zgłowiączka River (Poland). Remote Sens. 2022, 14, 1281. [Google Scholar] [CrossRef]
- Ouyang, Y.; Nkedi-Kizza, P.; Wu, Q.; Shinde, D.; Huang, C. Assessment of seasonal variations in surface water quality. Water Res. 2006, 40, 3800–3810. [Google Scholar] [CrossRef]
- Yingchun, L.; Guirui, Y.; Qiufeng, W.; Yangjian, Z. Huge Carbon Sequestration Potential in Global Forests. J. Resour. Ecol. 2012, 3, 193–201. [Google Scholar] [CrossRef]
- Wang, Z.; Wang, T.; Darvishzadeh, R.; Skidmore, A.K.; Jones, S.; Suarez, L.; Woodgate, W.; Heiden, U.; Heurich, M.; Hearne, J. Vegetation Indices for Mapping Canopy Foliar Nitrogen in a Mixed Temperate Forest. Remote Sens. 2016, 8, 491. [Google Scholar] [CrossRef]
- Ahmad, A.; Mirza, S.N.; Nizami, S. Assessment of biomass and carbon stocks in coniferous forest of Dir Kohistan, KPK. Pak. J. Agric. Sci. 2014, 51, 335–350. [Google Scholar]
- Gairola, S.; Sharma, C.; Ghildiyal, S.; Suyal, S. Live tree biomass and carbon variation along an altitudinal gradient in moist temperate valley slopes of the Garhwal Himalaya (India). Curr. Sci. 2011, 1862–1870. [Google Scholar]
- Naeem, S.; Ghauri, B.; Shahzad, A.; Shaukat, S.S. Estimation of aboveground forest biomass using geospatial techniques in murree and abbottabad areas, Pakistan. Int. J. Biol. Biotechnol. 2017, 14, 203–213. [Google Scholar]
- Mannan, A.; Liu, J.; Zhongke, F.; Khan, T.U.; Saeed, S.; Mukete, B.; ChaoYong, S.; Yongxiang, F.; Ahmad, A.; Amir, M.; et al. Application of land-use/land cover changes in monitoring and projecting forest biomass carbon loss in Pakistan. Glob. Ecol. Conserv. 2019, 17, e00535. [Google Scholar] [CrossRef]
- Dar, D.A. Assessment of biomass and carbon stock in temperate forests of Northern Kashmir Himalaya, India. Proc. Int. Acad. Ecol. Environ. Sci. 2018, 8, 139. [Google Scholar]
- Khan, K.; Iqbal, J.; Ali, A.; Khan, S. Assessment of sentinel-2-derived vegetation indices for the estimation of above-ground biomass/carbon stock, temporal deforestation and carbon emissions estimation in the moist temperate forests of Pakistan. Appl. Ecol. Environ. Res. 2020, 18, 783–815. [Google Scholar] [CrossRef]
- Khan, M.R.; Khan, I.A.; Baig, M.H.A.; Liu, Z.-J.; Ashraf, M.I. Exploring the potential of Sentinel-2A satellite data for aboveground biomass estimation in fragmented Himalayan subtropical pine forest. J. Mt. Sci. 2020, 17, 2880–2896. [Google Scholar] [CrossRef]
- Ali, A.; Ashraf, M.I.; Gulzar, S.; Akmal, M. Estimation of forest carbon stocks in temperate and subtropical mountain systems of Pakistan: Implications for REDD+ and climate change mitigation. Environ. Monit. Assess. 2020, 192, 1–13. [Google Scholar] [CrossRef]
- Sanaei, A.; Ali, A.; Yuan, Z.; Liu, S.; Lin, F.; Fang, S.; Ye, J.; Hao, Z.; Loreau, M.; Bai, E.; et al. Context-dependency of tree species diversity, trait composition and stand structural attributes regulate temperate forest multifunctionality. Sci. Total. Environ. 2020, 757, 143724. [Google Scholar] [CrossRef]
- Pizaña, J.M.G.; Hernández, J.M.N.; Romero, N.C. Remote sensing-based biomass estimation. Environ. Appl. Remote Sens. 2016. [Google Scholar]
- Barati, S.; Rayegani, B.; Saati, M.; Sharifi, A.; Nasri, M. Comparison the accuracies of different spectral indices for estimation of vegetation cover fraction in sparse vegetated areas. Egypt. J. Remote. Sens. Space Sci. 2011, 14, 49–56. [Google Scholar] [CrossRef]
- Clerici, N.; Rubiano, K.; Abd-Elrahman, A.; Hoestettler, J.M.P.; Escobedo, F.J. Estimating Aboveground Biomass and Carbon Stocks in Periurban Andean Secondary Forests Using Very High Resolution Imagery. Forests 2016, 7, 138. [Google Scholar] [CrossRef]
- Basso, L.C.P.; Pesck, V.A.; Roik, M.; Filho, A.F.; Stepka, T.F.; Lisboa, G.D.S.; Konkol, I.; Hess, A.F.; Brandalize, A.P. Aboveground Biomass Estimates of Araucaria angustifolia (Bertol.) Kuntze, Using Vegetation Indexes in Wolrdview-2 Image. J. Agric. Sci. 2019, 11, 93–105. [Google Scholar] [CrossRef]
- Fuchs, H.; Magdon, P.; Kleinn, C.; Flessa, H. Estimating aboveground carbon in a catchment of the Siberian forest tundra: Combining satellite imagery and field inventory. Remote Sens. Environ. 2009, 113, 518–531. [Google Scholar] [CrossRef]
- Imran, A.B.; Ahmed, S.; Ahmed, W.; Zia-Ur-Rehman, M.; Iqbal, A.; Ahmad, N.; Ullah, I. Integration of Sentinel-2 Derived Spectral Indices and In-situ Forest Inventory to Predict Forest Biomass. Pak. J. Sci. Ind. Res. Ser. A Phys. Sci. 2021, 64, 119–130. [Google Scholar] [CrossRef]
- Askar; Nuthammachot, N.; Phairuang, W.; Wicaksono, P.; Sayektiningsih, T. Estimating Aboveground Biomass on Private Forest Using Sentinel-2 Imagery. J. Sens. 2018, 2018, 6745629. [Google Scholar] [CrossRef]
- Imran, A.; Khan, K.; Ali, N.; Ahmad, N.; Ali, A.; Shah, K. Narrow band based and broadband derived vegetation indices using Sentinel-2 Imagery to estimate vegetation biomass. Glob. J. Environ. Sci. Manag. 2020, 6, 97–108. [Google Scholar] [CrossRef]
- Freeman, E.A.; Moisen, G.G. Evaluating Kriging as a Tool to Improve Moderate Resolution Maps of Forest Biomass. Environ. Monit. Assess. 2006, 128, 395–410. [Google Scholar] [CrossRef]
- Lu, D.; Chen, Q.; Wang, G.; Liu, L.; Li, G.; Moran, E. A survey of remote sensing-based aboveground biomass estimation methods in forest ecosystems. Int. J. Digit. Earth 2014, 9, 63–105. [Google Scholar] [CrossRef]
- Reich, R.M.; Aguirre-Bravo, C.; Bravo, V.A.; Briseño, M.M. Empirical evaluation of confidence and prediction intervals for spatial models of forest structure in Jalisco, Mexico. J. For. Res. 2011, 22, 159–166. [Google Scholar] [CrossRef]
- Tuominen, S.; Fish, S.; Poso, S. Combining remote sensing, data from earlier inventories, and geostatistical interpolation in multisource forest inventory. Can. J. For. Res. 2003, 33, 624–634. [Google Scholar] [CrossRef]
- Yadav, B.K.V.; Nandy, S. Mapping aboveground woody biomass using forest inventory, remote sensing and geostatistical techniques. Environ. Monit. Assess. 2015, 187, 1–12. [Google Scholar] [CrossRef]
- Li, C.; Li, M.; Li, Y.; Qian, P. Estimating aboveground forest carbon density using Landsat 8 and field-based data: A comparison of modelling approaches. Int. J. Remote Sens. 2020, 41, 4269–4292. [Google Scholar] [CrossRef]
- Scolforo, H.F.; Scolforo, J.R.S.; de Mello, J.M.; de Mello, C.R.; Morais, V.A. Spatial interpolators for improving the mapping of carbon stock of the arboreal vegetation in Brazilian biomes of Atlantic forest and Savanna. For. Ecol. Manag. 2016, 376, 24–35. [Google Scholar] [CrossRef]
- Maselli, F.; Chiesi, M. Evaluation of statistical methods to estimate forest volume in a mediterranean region. IEEE Trans. Geosci. Remote Sens. 2006, 44, 2239–2250. [Google Scholar] [CrossRef]
- Galeana-Pizaña, J.M.; López-Caloca, A.; López-Quiroz, P.; Silván-Cárdenas, J.L.; Couturier, S. Modeling the spatial distribution of above-ground carbon in Mexican coniferous forests using remote sensing and a geostatistical approach. Int. J. Appl. Earth Obs. Geoinf. 2014, 30, 179–189. [Google Scholar] [CrossRef]
- Roberts, J.; Mwangi, R.; Mukabi, F.; Njui, J.; Nzioka, K.; Ndambiri, J.; Bispo, P.; Espirito-Santo, F.; Gou, Y.; Johnson, S.; et al. Pyeo: A Python package for near-real-time forest cover change detection from Earth observation using machine learning. Comput. Geosci. 2022, 167. [Google Scholar] [CrossRef]
- Simonetti, D.; Marelli, A.; Rodriguez, D.; Vasilev, V.; Strobl, P.; Burger, A.; Soille, P.; Achard, F.; Eva, H.; Stibig, H. Sentinel-2 Web Platform for REDD+ Monitoring; European Commission: Brussels, Belgium, 2017. [Google Scholar]
- Paz-Pellat, F. Sistema de medición/monitoreo, reporte y verificación (MRV) asociado al banco mexicano del carbono: Rasgos principales. Elem. Para Políticas Públicas 2022, 6, 53–68. [Google Scholar]
- Babcock, C.; Finley, A.O.; Andersen, H.-E.; Pattison, R.; Cook, B.D.; Morton, D.C.; Alonzo, M.; Nelson, R.; Gregoire, T.; Ene, L.; et al. Geostatistical estimation of forest biomass in interior Alaska combining Landsat-derived tree cover, sampled airborne lidar and field observations. Remote Sens. Environ. 2018, 212, 212–230. [Google Scholar] [CrossRef]
- Di Lallo, G.; Mundhenk, P.; López, S.E.Z.; Marchetti, M.; Köhl, M. REDD+: Quick Assessment of Deforestation Risk Based on Available Data. Forests 2017, 8, 29. [Google Scholar] [CrossRef]
- Chen, L.; Ren, C.; Bao, G.; Zhang, B.; Wang, Z.; Liu, M.; Man, W.; Liu, J. Improved Object-Based Estimation of Forest Aboveground Biomass by Integrating LiDAR Data from GEDI and ICESat-2 with Multi-Sensor Images in a Heterogeneous Mountainous Region. Remote Sens. 2022, 14, 2743. [Google Scholar] [CrossRef]
- Narine, L.L.; Popescu, S.; Neuenschwander, A.; Zhou, T.; Srinivasan, S.; Harbeck, K. Estimating aboveground biomass and forest canopy cover with simulated ICESat-2 data. Remote Sens. Environ. 2019, 224, 1–11. [Google Scholar] [CrossRef]
- Hernández-Stefanoni, J.L.; Castillo-Santiago, M.; Mas, J.F.; Wheeler, C.E.; Andres-Mauricio, J.; Tun-Dzul, F.; George-Chacón, S.P.; Reyes-Palomeque, G.; Castellanos-Basto, B.; Vaca, R.; et al. Improving aboveground biomass maps of tropical dry forests by integrating LiDAR, ALOS PALSAR, climate and field data. Carbon Balance Manag. 2020, 15, 1–17. [Google Scholar] [CrossRef]
- Wang, D.; Wan, B.; Liu, J.; Su, Y.; Guo, Q.; Qiu, P.; Wu, X. Estimating aboveground biomass of the mangrove forests on northeast Hainan Island in China using an upscaling method from field plots, UAV-LiDAR data and Sentinel-2 imagery. Int. J. Appl. Earth Obs. Geoinf. 2020, 85, 101986. [Google Scholar] [CrossRef]
- González-Jaramillo, V.; Fries, A.; Bendix, J. AGB Estimation in a Tropical Mountain Forest (TMF) by Means of RGB and Multispectral Images Using an Unmanned Aerial Vehicle (UAV). Remote Sens. 2019, 11, 1413. [Google Scholar] [CrossRef]
- Karna, Y.K.; Hussin, Y.A.; Gilani, H.; Bronsveld, M.; Murthy, M.; Qamer, F.M.; Karky, B.S.; Bhattarai, T.; Aigong, X.; Baniya, C.B. Integration of WorldView-2 and airborne LiDAR data for tree species level carbon stock mapping in Kayar Khola watershed, Nepal. Int. J. Appl. Earth Obs. Geoinf. 2015, 38, 280–291. [Google Scholar] [CrossRef]
- Chen, L.; Wang, Y.; Ren, C.; Zhang, B.; Wang, Z. Optimal Combination of Predictors and Algorithms for Forest Above-Ground Biomass Mapping from Sentinel and SRTM Data. Remote Sens. 2019, 11, 414. [Google Scholar] [CrossRef]






| Vegetation Index | Formula | (Sentinel 2 Bands) | Reference |
|---|---|---|---|
| Broadband VIs | |||
| EVI-2—Enhanced VI | 2.5 × (NIR − R/NIR + 2.4 *R + 1) | 2.5 × (B8A − B4/B8A + 2.4 ×B4 + 1) | [62] |
| MSR—Modified Simple Ratio | ((NIR/R − 1)/sqrt((NIR/R) + 1)) | ((B8A/B4-1)/sqrt((B8A/B4) + 1)) | [63] |
| NDVI—Normalized Difference Vegetation Index | (NIR − R)/(NIR + R) | (B8A − B4)/(B8A + B4) | [64] |
| SAVI—Soil-Adjusted Vegetation Index | 1.5 × (NIR − R)/(NIR + R + 0.5) | 1.5 × (B8A − B4)/(B8A + B4 + 0.5) | [65] |
| Narrowband Vis | |||
| ARVI—Atmospherically Resistant Vegetation Index | (NIR − R − (B2 − B4))/(NIR + B4 − (B2 − B4)) | (B8A − B4 − (B2 − B4))/(B8A + B4 − (B2 − B4)) | [66] |
| RERVI—Red Edge Ratio VI | NIR/RE | B8A/B6 | [67] |
| S2REP—Sentinel-2 Red Edge Position | [68] | ||
| Light Use Efficiency Index | |||
| SIPI-Structure Insensitive Pigment Index | (NIR − R)/(NIR − R) | (B8A − B1)/(B8A − B4) | [69] |
| Canopy Water Contents Indices | |||
| NDII—Normalized Difference Infrared Index | NIR − SWIR/NIR + SWIR | B8A − B12/B8A + B12 | [70] |
| NDWI—Normalized Difference Water Index | NIR − SWIR/NIR + SWIR | B8A − B11/B8A + B11 | [71] |
| Statistics | AGB (t/ha) | BGB (t/ha) | Total B (t/ha) | AGC (t/ha) | BGC (t/ha) | Total C (t/ha) |
|---|---|---|---|---|---|---|
| Mean | 274.29 | 71.32 | 345.61 | 128.92 | 18.54 | 147.46 |
| Standard Error | 13.01 | 3.38 | 16.39 | 6.11 | 0.88 | 6.99 |
| Standard Deviation | 100.77 | 26.20 | 126.97 | 47.36 | 6.81 | 54.17 |
| Range | 570.63 | 148.36 | 718.99 | 268.20 | 38.57 | 306.77 |
| Minimum | 40.31 | 10.48 | 50.79 | 18.95 | 2.72 | 21.67 |
| Maximum | 610.94 | 158.84 | 769.78 | 287.14 | 41.30 | 328.44 |
| Sum | 16,457.47 | 4278.94 | 20,736.41 | 7735.01 | 1112.52 | 8847.54 |
| Species | WD (kg/m3) | BEF | Volume (m3) 1984 | Biomass (t) 1984 | C Stocks (t) 1984 | Volume (m3) 2017 | Biomass (t) 2017 | C Stocks (t) 2017 |
|---|---|---|---|---|---|---|---|---|
| Kail | 340 | 1.7 | 7,275,058 | 4,204,984 | 1,976,342 | 2,835,057 | 1,638,663 | 770,172 |
| Fir | 380 | 1.7 | 4,307,354 | 2,782,551 | 1,307,799 | 1,255,683 | 811,171 | 381,250 |
| Deodar | 470 | 1.7 | 79,216 | 63,293 | 29,748 | 73,258 | 58,533 | 27,511 |
| Chir | 330 | 1.7 | 228,975 | 128,455 | 60,374 | 102,440 | 57,469 | 27,010 |
| B/L | 670 | 1.4 | 284,889 | 324,489 | 152,510 | 18,566 | 21,147 | 9939 |
| Total | 12,175,492 | 7,503,772 | 3,526,773 | 4,285,004 | 2,586,983 | 1,215,882 | ||
| Carbon Emissions from Deforestation (1984–2017) | ||||||||
| Departmental Stocked Area (ha) | Landsat Image Area | C Stocks (tons) | C Stocks (t/ha) | |||||
| 1984 | 16,598 | 8896.23 | 3,526,773 | 212 | ||||
| 2017 | 14,988 | 7692.03 | 1,215,882 | 81.12 | ||||
| Difference | 1610 | 1204.2 | ||||||
| Emission Factors [(EFs= AGC1984- AGC2017) × 3.66] EFs1984-2017 = [(212 − 81.12) × 3.66] = 479.02 tCO2 e/ha | ||||||||
| Carbon Emissions (EFs × Deforestation) Carbon Emissions = 479.02 tCO2 e/ha × 1610 ha = 771,190 tCO2 e | ||||||||
| Carbon Sequestration Potential (CSP) * = Carbon Carrying Capacity (CCC)—Carbon Density (CD) CSP = (152 ± 13) ** − (81.12) = 70.88± 13 t/ha divided by forest age. | ||||||||
| Correlations | Regression Summary | |||||
|---|---|---|---|---|---|---|
| Biomass | ARVI | NDVI | NNIR | R | 0.683 | |
| Biomass | 1.000 | Adjusted R Square | 0.430 | |||
| ARVI | 0.679 | 1.000 | R Square | 0.467 | ||
| NDVI | 0.675 | 0.995 | 1.000 | Std. Error | 82.225 | |
| NNIR | 0.666 | 0.992 | 0.977 | 1.000 | F-value | 12.554 |
| Model Equation Biomass = 2678.24*ARVI − 773.59*NDVI − 1439.98*NNIR − 57.373 | Sig | 0.000 | ||||
| Biomass | B2 | B4 | B8A | R | 0.476 | |
| Biomass | 1.000 | Adjusted R Square | 0.173 | |||
| B2 | −0.342 | 1.000 | R Square | 0.227 | ||
| B4 | −0.320 | 0.963 | 1.000 | Std. Error | 99.015 | |
| B8A | −0.042 | 0.743 | 0.788 | 1.000 | F-value | 4.209 |
| Model Equation Biomass = −2652.669*B2 − 1600.920*B4 + 674.487*B8A + 263.281 | Sig | 0.011 | ||||
| Variables | Correlations | Regression Summary | |||||||
|---|---|---|---|---|---|---|---|---|---|
| Entered | Removed | Sig | Biomass | ARVI | NDVI | NNIR | R | 0.679 | |
| ARVI | 0.000 | Biomass | 1.000 | Adjusted R Square | 0.449 | ||||
| NDVI | 0.990 | ARVI | 0.679 | 1.000 | R Square | 0.461 | |||
| NNIR | 0.614 | NDVI | 0.675 | 0.995 | 1.000 | Std. Error | 80.830 | ||
| NNIR | 0.666 | 0.992 | 0.977 | 1.000 | F-value | 38.469 | |||
| Model Equation: Biomass = 804.433*ARVI − 301.711 + e | Sig | 0.000 | |||||||
| Sentinel-2 Bands and Biomass Stepwise Regression | |||||||||
| Variables | Correlations | Regression Summary | |||||||
| Entered | Removed | Sig | Biomass | B1 | B7 | R | 0.460 | ||
| B1 | 0.000 | Biomass | 1 | R Square | 0.211 | ||||
| B7 | 0.037 | B1 | −0.359 | 1 | Adjusted R Square | 0.176 | |||
| B2 | 0.391 | B7 | −0.038 | 0.688 | 1 | Std. Error | 98.86 | ||
| B3 | 0.239 | Model Equation Biomass = −6933.716*B1 + 569.194*B7 + 248.559 | F-value | 5.89 | |||||
| B4 | 0.314 | Sig | 0.005 | ||||||
| B5 | 0.256 | ||||||||
| B6 | 0.365 | Method/decision for variable selection: Criteria: Probability-of-F-to-enter ≤0.050, Probability-of-F-to-remove ≥0.100 | |||||||
| B8A | 0.537 | ||||||||
| B11 | 0.365 | ||||||||
| B12 | 0.470 | ||||||||
| Backward Selection (R2 0.42) | Forward Selection (R2 0.46) | ||||||
|---|---|---|---|---|---|---|---|
| Estimate | Std. Error | p-Value | Estimate | Std. Error | p-Value | ||
| Intercept | 185.390 | 109.91 | 0.097. | Intercept | 74.31 | 56.71 | 0.195 |
| Settlements | 0.0381 | 0.0227 | 0.098. | ARVI | 333.6 | 92.51 | 0.00064 *** |
| ARVI | 275.11 | 96.160 | 0.005 ** | ||||
| Annual Temp | −1.10 | 0.7824 | 0.163 | ||||
| Model Equation: Biomass = 275.11*ARVI + 185.390 | Model Equation: Biomass = 333.6*ARVI + 74.31 | ||||||
| Signif. codes: 0.001 ‘**’ 0.01 ‘*’ 0.05 ‘.’ 0.1 | Signif. codes: 0 ‘***’ 0.001 ‘**’ 0.01 ‘*’ 0.05 | ||||||
| Model | Regression | RMSE | MAE |
|---|---|---|---|
| Biomass = −301.710 + 804.432*arvi | Simple Linear | 48.86 | 42.45 |
| Biomass = 2678.24*ARVI − 773.59*NDVI − 1439.98*NNIR − 57.373 | Multiple Linear | 50.07 | 41.72 |
| Biomass = 804.433*ARVI − 301.711 | Stepwise Linear | 48.86 | 42.45 |
| Biomass = 297.40 − 3940.85*B1 | Simple Linear | 62.5 | 43.53 |
| Biomass = −2652.669*B2 − 1600.920*B4+674.487*B8A + 263.281 | Multiple Linear | 48.53 * | 38.42 * |
| Biomass = −6933.716*B1 + 569.194*B7 + 248.559 | Stepwise Linear | 60.72 | 40.88 |
| ‘ * ’ indicates the best regression model with least RMSE and MAE values |
Disclaimer/Publisher’s Note: The statements, opinions and data contained in all publications are solely those of the individual author(s) and contributor(s) and not of MDPI and/or the editor(s). MDPI and/or the editor(s) disclaim responsibility for any injury to people or property resulting from any ideas, methods, instructions or products referred to in the content. |
© 2023 by the authors. Licensee MDPI, Basel, Switzerland. This article is an open access article distributed under the terms and conditions of the Creative Commons Attribution (CC BY) license (https://creativecommons.org/licenses/by/4.0/).
Share and Cite
Ahmad, N.; Ullah, S.; Zhao, N.; Mumtaz, F.; Ali, A.; Ali, A.; Tariq, A.; Kareem, M.; Imran, A.B.; Khan, I.A.; et al. Comparative Analysis of Remote Sensing and Geo-Statistical Techniques to Quantify Forest Biomass. Forests 2023, 14, 379. https://doi.org/10.3390/f14020379
Ahmad N, Ullah S, Zhao N, Mumtaz F, Ali A, Ali A, Tariq A, Kareem M, Imran AB, Khan IA, et al. Comparative Analysis of Remote Sensing and Geo-Statistical Techniques to Quantify Forest Biomass. Forests. 2023; 14(2):379. https://doi.org/10.3390/f14020379
Chicago/Turabian StyleAhmad, Naveed, Saleem Ullah, Na Zhao, Faisal Mumtaz, Asad Ali, Anwar Ali, Aqil Tariq, Mariam Kareem, Areeba Binte Imran, Ishfaq Ahmad Khan, and et al. 2023. "Comparative Analysis of Remote Sensing and Geo-Statistical Techniques to Quantify Forest Biomass" Forests 14, no. 2: 379. https://doi.org/10.3390/f14020379
APA StyleAhmad, N., Ullah, S., Zhao, N., Mumtaz, F., Ali, A., Ali, A., Tariq, A., Kareem, M., Imran, A. B., Khan, I. A., & Shakir, M. (2023). Comparative Analysis of Remote Sensing and Geo-Statistical Techniques to Quantify Forest Biomass. Forests, 14(2), 379. https://doi.org/10.3390/f14020379

