Financial Analysis of Acorns Chain for Food Production
Abstract
1. Introduction
2. Materials and Methods
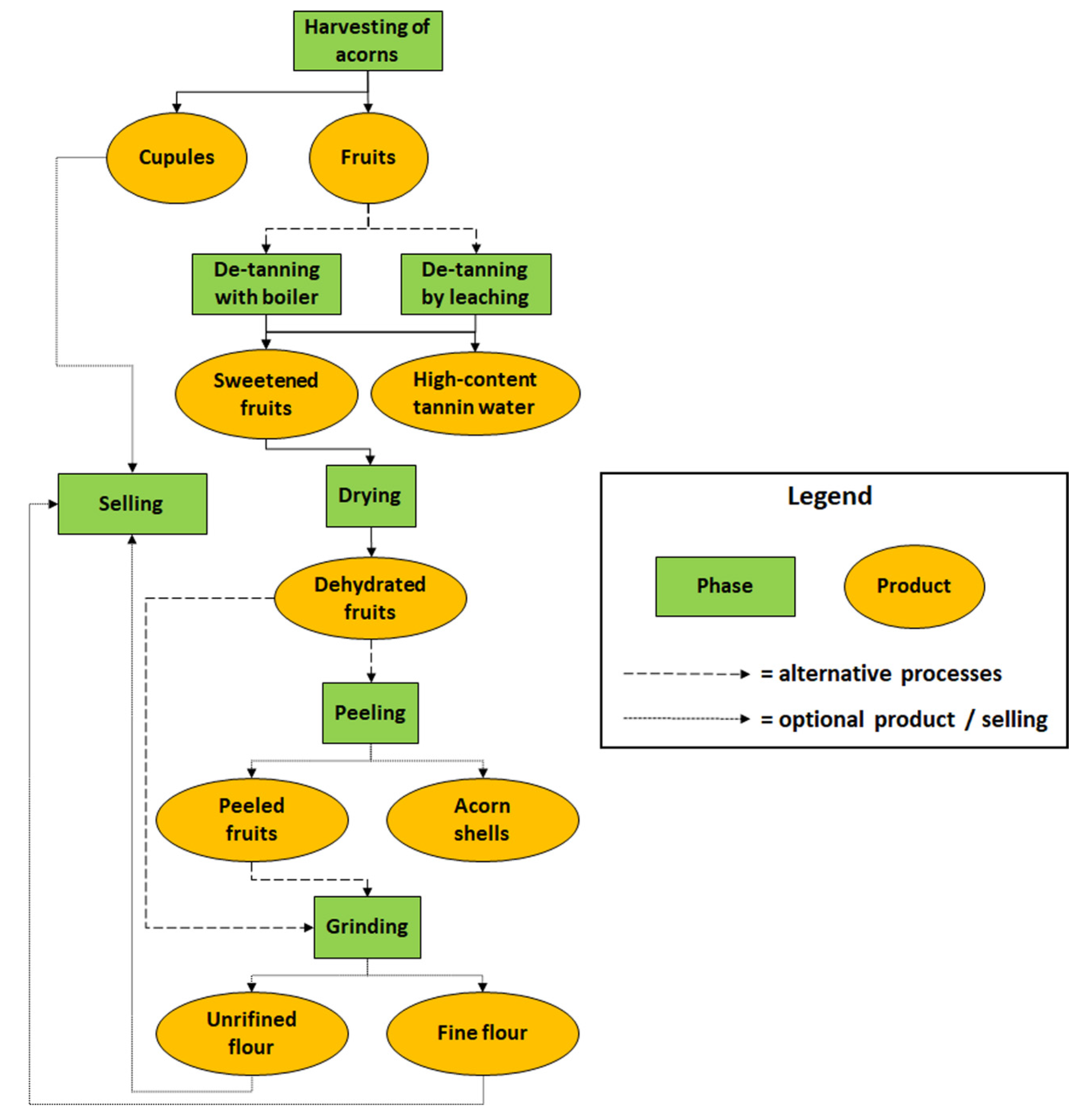
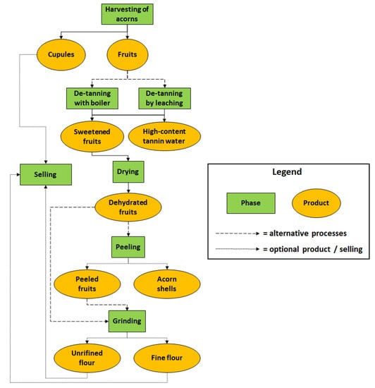
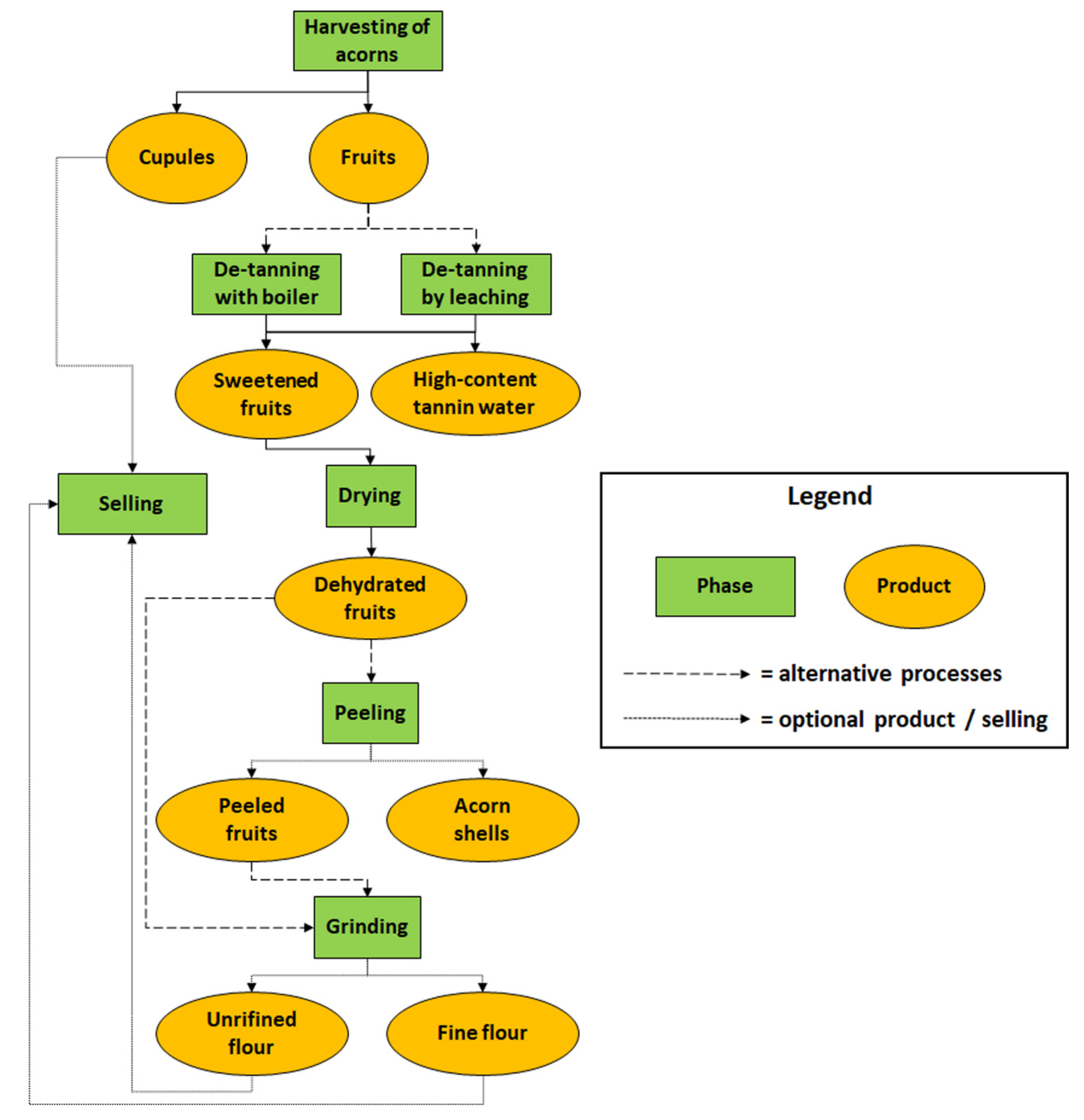
2.1. Structure of Decision Support System (DSS)
2.1.1. Production
2.1.2. Harvesting, De-Tanning, Drying
2.1.3. Peeling
2.1.4. Grinding & Bagging
2.1.5. Revenues
2.1.6. Other Costs and Financial Analysis
- net present value (NPV), the amount of projected cash flows, discounted to the present (Equation (12));
- pay-back period (PBP), the number of years to start recovering investments;
- internal rate of return (IRR), the value of interest rate that makes NPV = 0, defines the efficiency of the investment;
- break even (BE) on prices and productivity, the values that make NPV = 0 and allow for safety margin quantification in respect of current prices and productivity; and
- Safety margin (SM) on both price of flour (ϕ) and quantity (P) of produced acorns (Equations (13) and (14)).
3. Results
4. Discussion
5. Conclusions
Supplementary Materials
Author Contributions
Funding
Conflicts of Interest
Appendix A
- Laboratory rent: https://wwwt.agenziaentrate.gov.it/geopoi_omi/index.php
- Cupules: https://plecocavescanada.ca/products/acorn-caps-tannin; https://www.internationaloaksociety.org/sites/default/files//files/IO/IOS%20Journal%20%2325/04-ios%20journal%2325-maroulis.pdf; https://www.internationaloaksociety.org/sites/default/files//files/IO/IOS%20Journal%20%2325/04-ios%20journal%2325-maroulis.pdf; https://www.internationaloaksociety.org/sites/default/files//files/IO/IOS%20Journal%20%2325/04-ios%20journal%2325-maroulis.pdf
- Flour: https://www.oakmeal.com/store/p16//acornflour.html; https://www.casailgobbo.com/product/farina-di-ghianda-1-kg/; https://www.wempla.com/shop/en/product/organic-acorn-flour; https://highorganic.eu/product/acorn-flour-1000g/; https://highorganic.eu/product/acorn-flour-500g/; https://shop.pacgourmet.com/products/acorn-flour-powder?variant=34412560711838.
- Potential additional products (starch, coffee substitute, pasta, biscuits, liquor): https://www.oakmeal.com/store/p14/NUT-AC.html; https://www.oakmeal.com/store/p8/Acorn_Cookies_300g.html; https://www.oakmeal.com/store/p11/ACORN_PASTA%2C_tagiatellia_style_400g.html; https://www.casailgobbo.com/product/biscotti-farina-di-ghianda/; https://www.amazon.com/ROM-AMERICA-Pound-Starch-Powder/dp/B01NBEO4Z6/ref=pd_lpo_325_img_0/151-3606405-7451540?_encoding=UTF8&pd_rd_i=B01NBEO4Z6&pd_rd_r=e5a3feb6-76f7-464c-ab0d-ce3df7b19a10&pd_rd_w=kk8WJ&pd_rd_wg=TKSac&pf_rd_p=7b36d496-f366-4631-94d3-61b87b52511b&pf_rd_r=3F6RE1J98C4C3P8GDY6W&psc=1&refRID=3F6RE1J98C4C3P8GDY6W; https://healthembassy.co.uk/en/natural-coffee/15-acorn-coffee.html#/28-weight-100g; https://healthembassy.co.uk/en/natural-coffee/15-acorn-coffee.html#/29-weight-200g; https://www.amazon.co.uk/Acorn-Coffee-BIO-100-NATURY/dp/B07Z3KW7FF/ref=sr_1_1?dchild=1&keywords=DARY+NATURY+acorn&qid=1603370118&s=grocery&sr=1-1; https://www.amazon.co.uk/Acorn-Coffee-SACHETS-BIO-70/dp/B082QZ18FQ/ref=sr_1_3?dchild=1&keywords=DARY+NATURY+acorn&qid=1603369746&s=grocery&sr=1-3; https://www.amazon.co.uk/Coffee-Acorn-Ginseng-BIO-100/dp/B08D998HLW/ref=sr_1_2?dchild=1&keywords=DARY+NATURY+acorn&qid=1603370118&s=grocery&sr=1-2; https://www.drinksco.it/liquori-e-creme/licor-de-bellota-beso-extremeno; https://www.cashgolosinas.com/it/spiriti/1156-liquor-de-bellota-extremadura.html.
References
- FAO. FRA 2015—Terms and Definition. Forest Resources Assessment Working Paper 180; FAO: Rome, Italy, 2015; p. 12. [Google Scholar]
- Millennium Ecosystem Assessment. Ecosystem and Human Well-Being: Biodiversity Synthesis; Island Press: Washington, DC, USA, 2005; p. 86. [Google Scholar]
- Weiss, G.; Emery, M.R.; Corradini, G.; Živojinović, I. New Values of Non-Wood Forest Products. Forests 2020, 11, 165. [Google Scholar] [CrossRef]
- García-Gómez, E.; Pérez-Badia, R.; Pereira, J.; Puri, R.K. The Consumption of Acorns (from Quercus spp.) in the Central West of the Iberian Peninsula in the 20th Century. Econ. Bot. 2017, 71, 256–268. [Google Scholar] [CrossRef]
- Cappai, M.G.; Wolf, P.; Pinna, W.; Kamphues, J. Pigs use endogenous proline to cope with acorn (Quercus pubescens Willd.) combined diets high in hydrolysable tannins. Livest. Sci. 2013, 155, 316–322. [Google Scholar] [CrossRef]
- Vinha, A.F.; Costa, A.S.G.; Barreira, J.C.M.; Pacheco, R.; Oliveira, M.B.P.P. Chemical and antioxidant profiles of acorn tissues from Quercus spp.: Potential as new industrial raw materials. Ind. Crop. Prod. 2016, 94, 143–151. [Google Scholar] [CrossRef]
- Antov, M.J.; Šćiban, M.B.; Prodanović, J.M.; Kukić, D.V.; Vasić, V.M.; Đorđević, T.R.; Milošević, M.M. Common oak (Quercus robur) acorn as a source of natural coagulants for water turbidity removal. Ind. Crop. Prod. 2018, 117, 340–346. [Google Scholar] [CrossRef]
- Kuppusamy, S.; Venkateswarlu, K.; Thavamani, P.; Lee, Y.B.; Naidu, R.; Megharaj, M. Quercus robur acorn peel as a novel coagulating adsorbent for cationic dye removal from aquatic ecosystems. Ecol. Eng. 2017, 101, 3–8. [Google Scholar] [CrossRef]
- Šćiban, M.; Klašnja, M.; Antov, M.; Škrbić, B. Removal of water turbidity by natural-coagulants obtained from chestnut and acorn. Bioresour. Technol. 2009, 100, 6639–6643. [Google Scholar] [CrossRef]
- Aziz, A.; Khan, N.M.; Ali, F.; Khan, Z.U.; Ahmad, S.; Jan, A.K.; Rehman, N.; Muhammad, N. Effect of protein and oil volume concentrations on emulsifying properties of acorn protein isolate. Food Chem. 2020, 324, 126894. [Google Scholar] [CrossRef]
- Luo, X.; Bai, R.; Zhen, D.; Yang, Z.; Huang, D.; Mao, H.; Li, X.; Zou, H.; Xiang, Y.; Liu, K.; et al. Response surface optimization of the enzyme-based ultrasound-assisted extraction of acorn tannins and their properties. Ind. Crop. Prod. 2019, 129, 405–413. [Google Scholar] [CrossRef]
- Górnaś, P.; Rudzińska, M.; Grygier, A.; Ying, Q.; Mišina, I.; Urvaka, E.; Rungis, D. Sustainable valorization of oak acorns as a potential source of oil rich in bioactive compounds. Process. Saf. Environ. Prot. 2019, 128, 244–250. [Google Scholar] [CrossRef]
- Şahin, Ö.; Saka, C. Preparation and characterization of activated carbon from acorn shell by physical activation with H2O–CO2 in two-step pretreatment. Bioresour. Technol. 2013, 136, 163–168. [Google Scholar] [CrossRef] [PubMed]
- Chao, B.; Liu, R.; Zhang, X.; Zhang, X.; Tan, T. Tannin extraction pretreatment and very high gravity fermentation of acorn starch for bioethanol production. Bioresour. Technol. 2017, 241, 900–907. [Google Scholar] [CrossRef] [PubMed]
- Li, S.; Wang, C.; Zhuang, X.; Hu, Y.; Chu, F. Renewable Resource-Based Composites of Acorn Powder and Polylactide Bio-Plastic: Preparation and Properties Evaluation. J. Polym. Environ. 2011, 19, 301–311. [Google Scholar] [CrossRef]
- Onem, E.; Gulumser, G.; Akay, S.; Yesil-Celiktas, O. Optimization of tannin isolation from acorn and application in leather processing. Ind. Crop. Prod. 2014, 53, 16–22. [Google Scholar] [CrossRef]
- Mason, S.; Nesbitt, M. Acorn as Food in Southeast Turkey: Implication for Prehistoric Subsistence in Southwest Asia. In From Foragers to Farmers: Papers in Honour of Gordon C. Hillman; Fairbairn, A.S., Weiss, E., Eds.; Oxbow Books: Oxford, UK, 2009; pp. 71–85. [Google Scholar]
- Bainbridge, D.A. Acorns as Food. History, Use, Recipes, and Bibliography; Alliant International University: San Diego, CA, USA, 2001. [Google Scholar]
- Izumi, K. Spatial Distribution of Local Forest Products at the End of the 19th Century: A Case Study of Former Villages in Iwate Prefecture. Forests 2020, 11, 1044. [Google Scholar] [CrossRef]
- Vinha, A.F.; Barreira, J.C.M.; Costa, A.S.; Oliveira, M.B.P.P. A New Age for Quercus spp. Fruits: Review on Nutritional and Phytochemical Composition and Related Biological Activities of Acorns. Compr. Rev. Food Sci. Food Saf. 2016, 15, 947–981. [Google Scholar] [CrossRef] [PubMed]
- Martinson, K.; Hovda, L.; Murphy, M.; Weicherding, P. Plants Poisonous or Harmful to Horses in the North. Central Unites States; University of Minnesota Extension: St. Paul, MN, USA, 2007. [Google Scholar]
- Dogan, A.; Celik, I.; Kaya, M.S. Antidiabetic properties of lyophilized extract of acorn (Quercus brantii Lindl.) on experimentally STZ-induced diabetic rats. J. Ethnopharmacol. 2015, 176, 243–251. [Google Scholar] [CrossRef]
- Papoti, V.T.; Kizaki, N.; Skaltsi, A.; Karayannakidis, P.D.; Papageorgiou, M. The phytochemical rich potential of acorn (Quercus aegilops) products and by products. Food Sci. Biotechnol. 2018, 27, 819–828. [Google Scholar] [CrossRef]
- Xu, J.; Wang, X.; Su, G.; Yue, J.; Sun, Y.; Cao, J.; Zhang, X.; Zhao, Y. The antioxidant and anti-hepatic fibrosis activities of acorns (Quercus liaotungensis) and their natural galloyl triterpenes. J. Funct. Foods 2018, 46, 567–578. [Google Scholar] [CrossRef]
- Gezici, S.; Sekeroglu, N. Neuroprotective potential and phytochemical composition of acorn fruits. Ind. Crop. Prod. 2019, 128, 13–17. [Google Scholar] [CrossRef]
- Wang, Y.; Lei, Y.; Huang, Y.; Wang, Z.; Xu, J.; He, X. Jasmonates from Chinese acorns (Quercus serrata var. brevipetiolata) exert pronounced anti-neuroinflammatory activities. Bioorganic Chem. 2020, 103, 104143. [Google Scholar] [CrossRef]
- Dalar, A.; Dogan, A.; Sukru Bengu, A.; Mukemre, M.; Celik, I. Screening in vivo antioxidant and haematological properties of sumac and acorn bioactive rich extracts. Ind. Crop. Prod. 2018, 124, 20–27. [Google Scholar] [CrossRef]
- Silva, S.; Costa, E.M.; Borges, A.; Carvalho, A.P.; Monteiro, M.J.; Pintado, M.M.E. Nutritional characterization of acorn flour (a traditional component of the Mediterranean gastronomical folklore). Food Meas. 2016, 10, 584–588. [Google Scholar] [CrossRef]
- Beltrão Martins, R.; Gouvinhas, I.; Nunes, M.C.; Alcides Peres, J.; Raymundo, A.; Barros, A.I.R.N.A. Acorn Flour as a Source of Bioactive Compounds in Gluten-Free Bread. Molecules 2020, 25, 3568. [Google Scholar] [CrossRef] [PubMed]
- Masmoudi, M.; Besbes, S.; Bouaziz, M.A.; Khlifi, M.; Yahyaoui, D.; Attia, H. Optimization of acorn (Quercus suber L.) muffin formulations: Effect of using hydrocolloids by a mixture design approach. Food Chem. 2020, 328, 127082. [Google Scholar] [CrossRef] [PubMed]
- Pinna, C. Acorn bread: A traditional food of the past in Sardinia (Italy). J. Cult. Herit. 2013, 14, S71–S74. [Google Scholar]
- Pignone, D.; Laghetti, G. On sweet acorn (Quercus spp.) cake tradition in Italian cultural and ethnic islands. Genet. Resour. Crop. Evol. 2010, 57, 1261–1266. [Google Scholar] [CrossRef]
- Molina Martínez, J.R.; Herrera Machuca, M.; Zamora Díaz, R.; Rodríguez y Silva, F.; González-Cabán, A. Economic losses to Iberian swine production from forest fires. For. Policy Econ. 2011, 13, 614–621. [Google Scholar] [CrossRef]
- Ovando, P.; Campos, P.; Oviedo, J.L.; Caparrós, A. Ecosystem accounting for measuring total income in private and public agroforestry farms. For. Policy Econ. 2016, 71, 43–51. [Google Scholar] [CrossRef]
- Pemberton, R.W.; Lee, N.S. Wild food plants in South Korea; market presence, new crops, and exports to the United States. Econ. Bot. 1996, 50, 57–70. [Google Scholar] [CrossRef]
- Giovannoni, M. Ghiande e Uso Alimentare Umano-Storia e Tecniche; Compagnia delle Foreste: Arezzo, Italy, 2019; p. 90. ISBN 978-8898850358. (In Italian) [Google Scholar]
- Bernetti, I.; Romano, S. Economia delle Risorse Forestali–Volume II; Liguori Editore: Naples, Italy, 2007; pp. 340–355. (In Italian) [Google Scholar]
- International Oak Society. International Oaks-The Journal of the International Oak Society; International Oak Society Publisher: Saint-Jory-de-Chalais, France, 2014; Issue No. 25, ISSN 1941-20612014. [Google Scholar]
- Branco, M.; Branco, C.; Merouani, H.; Almeida, M.H. Germination success, survival and seedling vigour of Quercus suber acorns in relation to insect damage. For. Ecol. Manag. 2002, 166, 159–164. [Google Scholar] [CrossRef]
- Cañellas, I.; Roig, S.; Poblaciones, M.; Gea-Izquierdo, G.; Olea, Æ.L. An approach to acorn production in Iberian dehesas. Agroforest Syst. 2007, 70, 3–9. [Google Scholar] [CrossRef]
- Greenberg, C.H. Individual variation in acorn production by five species of southern Appalachian oaks. For. Ecol. Manag. 2000, 132, 199–210. [Google Scholar] [CrossRef]
- Touzot, L.; Bel-Venner, M.C.; Gamelon, M.; Focardi, S.; Boulanger, V.; Débias, F.; Delzon, S.; Saïd, S.; Schermer, E.; Baubet, E.; et al. The ground plot counting method: A valid and reliable assessment tool for quantifying seed production in temperate oak forests? For. Ecol. Manag. 2018, 430, 143–149. [Google Scholar] [CrossRef]
- Yao, Z.; Sakai, K.; Ye, X.; Akita, T.; Iwabuchi, Y.; Hoshino, Y. Airborne hyperspectral imaging for estimating acorn yield based on the PLS B-matrix calibration technique. Ecol. Inform. 2008, 3, 237–244. [Google Scholar] [CrossRef]
- Korus, A.; Gumul, D.; Krystyjan, M.; Juszczak, L.; Korus, J. Evaluation of the quality, nutritional value and antioxidant activity of gluten-free biscuits made from corn-acorn flour or corn-hemp flour composites. Eur. Food Res. Technol. 2017, 243, 1429–1438. [Google Scholar] [CrossRef]
- Molavi, H.; Keramat, J.; Raisee, B. Evaluation of the cake quality made from acorn-wheat flour blends as a functional food. J. Food Biosence Technol. 2015, 5, 53–60. [Google Scholar]
- Pasqualone, A.; Makhlouf, F.Z.; Barkat, M.; Difonzo, G.; Summo, C.; Squeo, G.; Caponio, F. Effect of acorn flour on the physico-chemical and sensory properties of biscuits. Heliyon 2019, 5, e02242. [Google Scholar] [CrossRef] [PubMed]
- Prokofieva, I.; Górriz-Mifsud, E.; Bonet, J.A.; Martínez de Aragón, J. Viability of Introducing Payments for the Collection of Wild Forest Mushrooms in Catalonia (North-East Spain). Small-Scale For. 2017, 16, 147–167. [Google Scholar] [CrossRef]
- Campbell, J.M. The effect of education in reducing bear attractants on cottage properties: Manitoba’s “Bear Smart” program. For. Policy Econ. 2012, 19, 56–65. [Google Scholar] [CrossRef]



| Variable | Symbol | Unit of Measurement | Value |
|---|---|---|---|
| Acorn productivity | PU.M. | kg/tree y−1 | Average value: 25; sensitivity analysis (15–35) |
| Number of trees | TU.M. | Number of trees | 25 |
| Loss of acorn production | φ | % | 10 |
| Weight of fruit in total production | σ | % | 66 |
| Percentage of unrefined flour | u | % | 15 |
| Percentage of fine flour | f | % | 85 |
| Efficiency in acorn collection (manual picking) | η | kg/h | 10 |
| Efficiency in acorn collection (with shaker) | η | kg/h | 20 |
| Efficiency in de-tanning (boiling) | η | kg/h | 85 |
| Efficiency in de-tanning (leaching) | η | kg/h | 26.7 |
| Efficiency in drying | η | kg/h | 66 |
| Efficiency in peeling | η | kg/h | 40 |
| Efficiency in grinding | η | kg/h | 20 |
| Number of workers (acorn collection) | w | Number of workers | 2 |
| Number of workers (de-tanning, drying, peeling, grinding) | w | Number of workers | 1 |
| Unitary cost for worker | μw | €/h | 11.94 |
| Unitary cost for machinery (shaker) * | μm | €/h | 0.13 |
| Unitary cost for machinery (boiler) *,** | μm | €/h | 1.23 |
| Unitary cost for leaching tub and water ** | μm | €/h | 1.44 |
| Unitary cost for machinery (drier) * | μm | €/h | 0.62 |
| Unitary cost for machinery (peeler) * | μm | €/h | 0.15 |
| Unitary cost for machinery (grinder) * | μm | €/h | 1.56 |
| Purchase cost (shaker, including battery and battery charger) | Q | € | 292.80 |
| Purchase cost (boiler) | Q | € | 10,249.00 |
| Purchase cost (tub) | Q | € | 200.00 |
| Purchase cost (dryer) | Q | € | 23,500.00 |
| Purchase cost (peeler) | Q | € | 4200.00 |
| Purchase cost (grinder) | Q | € | 2350.00 |
| Maintenance coefficient | π | % | 0.05–0.06 |
| Loss in weight due to dehydration | δ | % | 15 |
| Yield of flour | ω | % | 70 |
| Capacity of bag | χ | kg | 0.5 |
| Unitary cost of bag | λ | €/bag | 0.07 |
| Price of unrefined flour | θ | €/kg | 5 |
| Price of fine flour | ϕ | €/kg | Average: 20; sensitivity analysis (10–30) |
| Price of cupules | β | €/kg | 0.50 |
| Surface area occupied by machinery | s | m2 | 30 |
| Annual rent for laboratory | ε | €/m2 y−1 | 36 |
| Coefficient for administrative and marketing costs | m | % | 5 |
| Interest rate | r | % | 2 |
| Investment period | n | years | 15 |
Publisher’s Note: MDPI stays neutral with regard to jurisdictional claims in published maps and institutional affiliations. |
© 2021 by the authors. Licensee MDPI, Basel, Switzerland. This article is an open access article distributed under the terms and conditions of the Creative Commons Attribution (CC BY) license (https://creativecommons.org/licenses/by/4.0/).
Share and Cite
Sacchelli, S.; Cavuta, T.; Borghi, C.; Cipollaro, M.; Fratini, R.; Bernetti, I. Financial Analysis of Acorns Chain for Food Production. Forests 2021, 12, 784. https://doi.org/10.3390/f12060784
Sacchelli S, Cavuta T, Borghi C, Cipollaro M, Fratini R, Bernetti I. Financial Analysis of Acorns Chain for Food Production. Forests. 2021; 12(6):784. https://doi.org/10.3390/f12060784
Chicago/Turabian StyleSacchelli, Sandro, Tommaso Cavuta, Costanza Borghi, Maria Cipollaro, Roberto Fratini, and Iacopo Bernetti. 2021. "Financial Analysis of Acorns Chain for Food Production" Forests 12, no. 6: 784. https://doi.org/10.3390/f12060784
APA StyleSacchelli, S., Cavuta, T., Borghi, C., Cipollaro, M., Fratini, R., & Bernetti, I. (2021). Financial Analysis of Acorns Chain for Food Production. Forests, 12(6), 784. https://doi.org/10.3390/f12060784

