Spatiotemporal Simulation of Green Space by Considering Socioeconomic Impacts Based on A SD-CA Model
Abstract
1. Introduction
2. Study Area and Data Sources
2.1. Study Area
2.2. Data Sources
3. Construction of the SD–CA Coupling Model
3.1. The Principles Underlying the Construction of a SD–CA Coupling Model
3.2. Construction of the SD Model for Conducting a Composite Simulation of Socioeconomic and Green Space Development
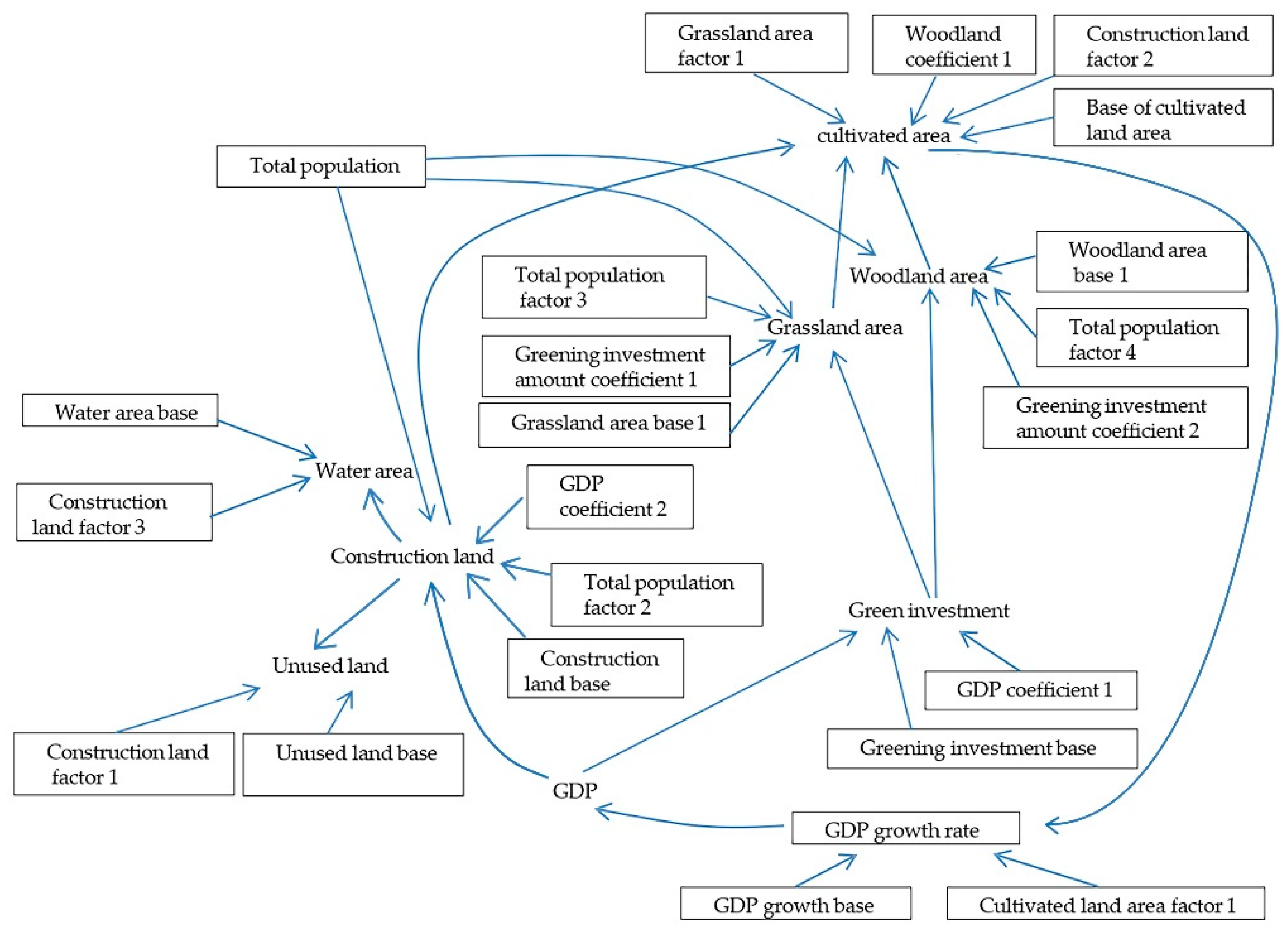
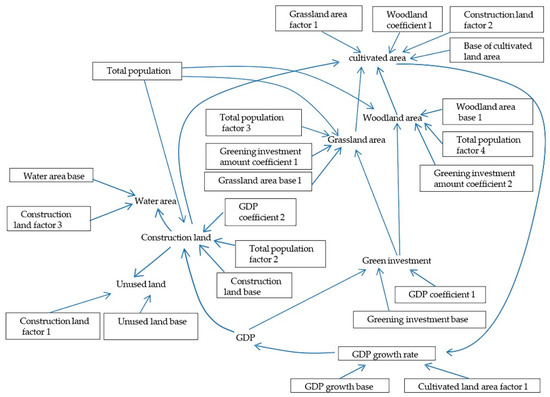
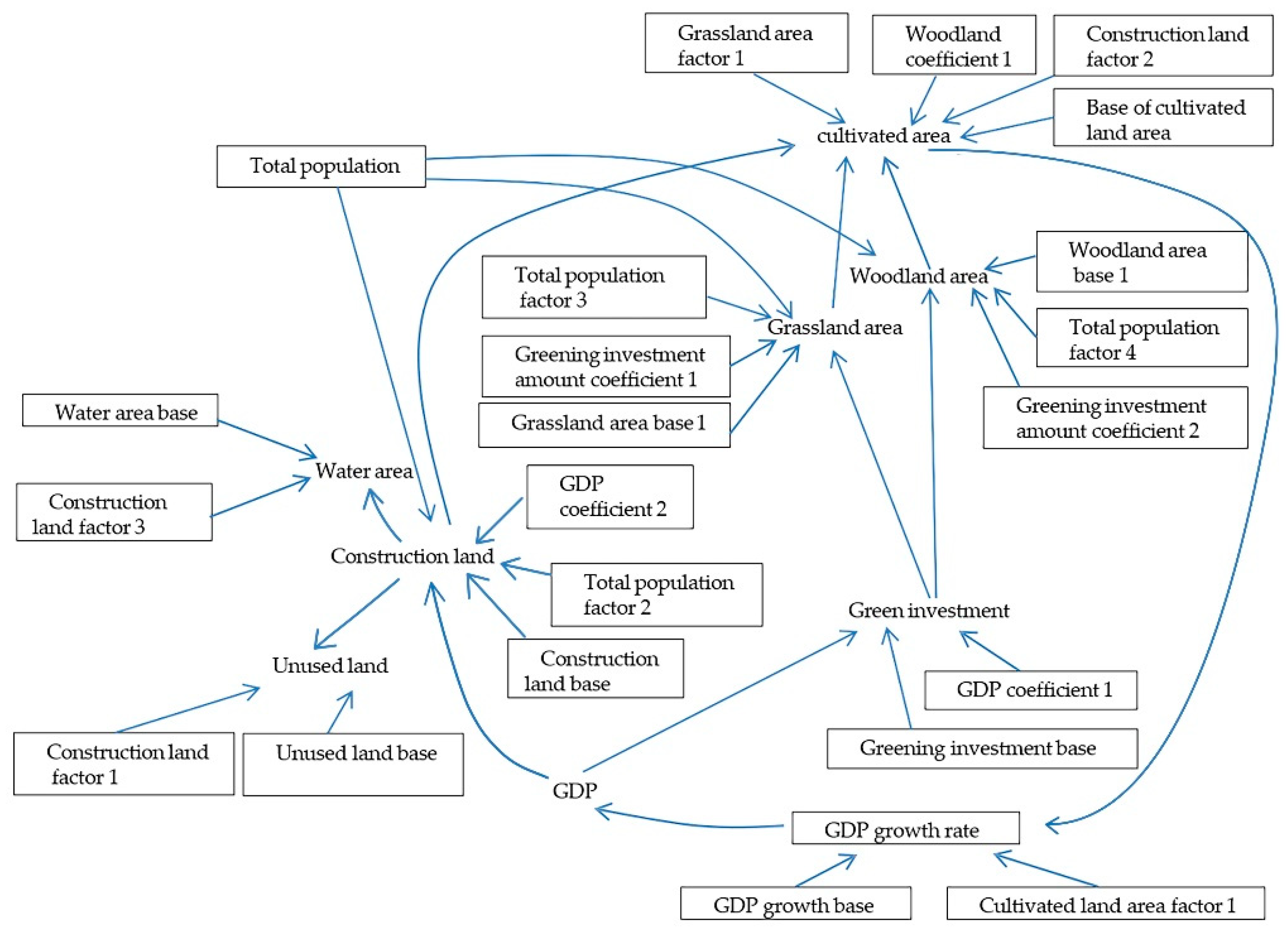
3.2.1. Construction of a Causal Feedback Chart for Simulating Green Space
3.2.2. Construction of the Equation Used for Simulating the Area of Green Space
3.2.3. The Model Precision Test for Simulating the Area of Green Space
3.2.4. Scenario Design
3.3. The CA Model Used to Simulate Green Space in Beijing’s Central District
- (1)
- Cell Definition
- (2)
- Calculation of the Probability of Cell Conversion
- (3)
- Determination of Conversion Rules
- (4)
- Validity Check
3.3.1. Simulation of the Probability of Land Conversion into Green Space
3.3.2. Conversion Rules for Green Space Simulation
3.3.3. Verification and Revision of Green Space Simulations
4. Results and Analysis
4.1. Composite SD Model Simulation Results for Socioeconomic and Green Space Development
4.2. Results of the CA Model Simulation of Green Space
4.3. Prediction and Optimization of Green Space under Different Scenarios
5. Discussion
5.1. Result Analysis
5.2. A Comparative Analysis of the Development of Green Space in International Metropolises
5.3. Policy Recommendations and Limitations of the Study
6. Conclusions
Author Contributions
Funding
Data Availability Statement
Conflicts of Interest
References
- Wolch, J.R.; Byrne, J.; Newell, J.P. Urban green space, public health, and environmental justice: The challenge of making cities ‘just green enough’. Landsc. Urban Plan. 2014, 125, 234–244. [Google Scholar] [CrossRef]
- Chen, T.; Lang, W.; Li, X. Exploring the Impact of Urban Green Space on Residents’ Health in Guangzhou, China. J. Urban Plan. Dev. 2020, 146, 05019022. [Google Scholar] [CrossRef]
- Wu, J.; He, Q.; Chen, Y.; Lin, J.; Wang, S. Dismantling the fence for social justice? Evidence based on the inequity of urban green space accessibility in the central urban area of Beijing. Environ. Plan. B Urban Anal. City Sci. 2020, 47, 626–644. [Google Scholar] [CrossRef]
- Sathyakumar, V.; Ramsankaran, R.; Bardhan, R. Geospatial approach for assessing spatiotemporal dynamics of urban green space distribution among neighbourhoods: A demonstration in Mumbai. Urban For. Urban Green. 2020, 48, 126585. [Google Scholar] [CrossRef]
- Jim, C.Y.; Chen, S.S. Comprehensive greenspace planning based on landscape ecology principles in compact Nanjing city, China. Landsc. Urban Plan. 2003, 65, 95–116. [Google Scholar] [CrossRef]
- Chen, H.; Ganesan, S.; Jia, B. Environmental challenges of post-reform housing development in Beijing. Habitat Int. 2005, 29, 571–589. [Google Scholar] [CrossRef]
- Li, F.; Wang, R.; Paulussen, J.; Liu, X. Comprehensive concept planning of urban greening based on ecological principles: A case study in Beijing, China. Landsc. Urban Plan. 2005, 72, 325–336. [Google Scholar] [CrossRef]
- Koprowska, K.; Łaszkiewicz, E.; Kronenberg, J. Is urban sprawl linked to green space availability? Ecol. Indic. 2020, 108, 105723. [Google Scholar] [CrossRef]
- De Sousa, C.A. Turning brownfields into green space in the City of Toronto. Landsc. Urban Plan. 2003, 62, 181–198. [Google Scholar] [CrossRef]
- Portillo-Quintero, C.A.; Sanchez, A.M.; Valbuena, C.A.; Gonzalez, Y.Y.; Larreal, J.T. Forest cover and deforestation patterns in the Northern Andes (Lake Maracaibo Basin): A synoptic assessment using MODIS and Landsat imagery. Appl. Geogr. 2012, 35, 152–163. [Google Scholar] [CrossRef]
- Gobster, P.H.; Westphal, L.M. The human dimensions of urban greenways: Planning for recreation and related experienc-es. Landsc. Urban Plan. 2004, 68, 147–165. [Google Scholar] [CrossRef]
- Weber, C.; Puissant, A. Urbanization pressure and modeling of urban growth: Example of the Tunis Metropolitan Area. Remote Sens. Environ. 2003, 86, 341–352. [Google Scholar] [CrossRef]
- Ma, J.; Haarhoff, E. The GIS-based research of measurement on accessibility of green infrastructure-a case study in Auck-land. In MIT CUPUM Conference Proceeding, Proceedings of the 14th International Conference on Computers in Urban Planning and Urban Management, Adelaide, Australia, 7–10 July 2015; MIT Press: Cambridge, MA, USA, 2015. [Google Scholar]
- Lu, S.; Guan, X.; He, C.; Zhang, J. Spatio-temporal patterns and policy implications of urban land expansion in metropolitan ar-eas: A case study of Wuhan urban agglomeration, central China. Sustainability 2014, 6, 4723–4748. [Google Scholar] [CrossRef]
- Pan, D.; Domon, G.; De Blois, S.; Bouchard, A. Temporal (1958–1993) and spatial patterns of land use changes in Haut-Saint-Laurent (Quebec, Canada) and their relation to landscape physical attributes. Landsc. Ecol. 1999, 14, 35–52. [Google Scholar] [CrossRef]
- Wu, J.; Hobbs, R. Key issues and research priorities in landscape ecology: An idiosyncratic synthesis. Landsc. Ecol. 2002, 17, 355–365. [Google Scholar] [CrossRef]
- Yokohari, M.; Bolthouse, J. Planning for the slow lane: The need to restore working greenspaces in maturing contexts. Landsc. Urban Plan. 2011, 100, 421–424. [Google Scholar] [CrossRef]
- Aydin, M.B.S.; Çukur, D. Maintaining the carbon–oxygen balance in residential areas: A method proposal for land use plan-ning. Urban For. Urban Green. 2012, 11, 87–94. [Google Scholar] [CrossRef]
- Lee, A.C.K.; Maheswaran, R. The health benefits of urban green spaces: A review of the evidence. J. Public Health 2010, 33, 212–222. [Google Scholar] [CrossRef]
- Du, M.; Zhang, X. Urban greening: A new paradox of economic or social sustainability? Land Use Policy 2020, 92, 104487. [Google Scholar] [CrossRef]
- Jo, H.K. Impacts of urban greenspace on offsetting carbon emissions for middle Korea. J. Environ. Manag. 2002, 64, 115–126. [Google Scholar] [CrossRef]
- De Ridder, K.; Adamec, V.; Bañuelos, A.; Bruse, M.; Bürger, M.; Damsgaard, O.; Dufek, J.; Hirsch, J.; Lefebre, F.; Pérez-Lacorzana, J.M.; et al. An integrated methodology to assess the benefits of urban green space. Sci. Total Environ. 2004, 334, 489–497. [Google Scholar] [CrossRef] [PubMed]
- Xiao, X.D.; Dong, L.; Yan, H.; Yang, N.; Xiong, Y. The influence of the spatial characteristics of urban green space on the urban heat island ef-fect in Suzhou Industrial Park. Sustain. Cities Soc. 2018, 40, 428–439. [Google Scholar] [CrossRef]
- Yamamoto, Y. Measures to Mitigate Urban Heat Islands; NISTEP Science & Technology Foresight Center: Tokyo, Japan, 2006.
- Conine, A.; Xiang, W.-N.; Young, J.; Whitley, D. Planning for multi-purpose greenways in Concord, North Carolina. Landsc. Urban Plan. 2004, 68, 271–287. [Google Scholar] [CrossRef]
- Kong, F.; Yin, H.; Nakagoshi, N.; Zong, Y. Urban green space network development for biodiversity conservation: Identification based on graph theory and gravity modeling. Landsc. Urban Plan. 2010, 95, 16–27. [Google Scholar] [CrossRef]
- Gairola, S.; Noresah, M.S. Emerging trend of urban green space research and the implications for safeguarding biodiversi-ty: A viewpoint. Nat. Sci. 2010, 8, 43–49. [Google Scholar]
- Aida, N.; Sasidhran, S.; Kamarudin, N.; Aziz, N.; Puan, C.L.; Azhar, B. Woody trees, green space and park size improve avian biodiversity in urban landscapes of Peninsular Malaysia. Ecol. Indic. 2016, 69, 176–183. [Google Scholar] [CrossRef]
- Zhang, H.; Chen, B.; Sun, Z.; Bao, Z. Landscape perception and recreation needs in urban green space in Fuyang, Hangzhou, China. Urban For. Urban Green. 2013, 12, 44–52. [Google Scholar] [CrossRef]
- Lu, S.; Zhou, M.; Guan, X.; Tao, L. An integrated GIS-based interval-probabilistic programming model for land-use planning management under uncertainty—A case study at Suzhou, China. Environ. Sci. Pollut. Res. 2014, 22, 4281–4296. [Google Scholar] [CrossRef]
- Dang, A.N.; Kawasaki, A. A Review of Methodological Integration in Land-Use Change Models. Int. J. Agric. Environ. Inf. Syst. 2016, 7, 1–25. [Google Scholar] [CrossRef]
- López, E.; Bocco, G.; Mendoza, M.; Duhau, E. Predicting land-cover and land-use change in the urban fringe: A case in Morelia city, Mexico. Landsc. Urban Plan. 2001, 55, 271–285. [Google Scholar] [CrossRef]
- Cheng, J.; Masser, I. Urban growth pattern modeling: A case study of Wuhan city, PR China. Landsc. Urban Plan. 2003, 62, 199–217. [Google Scholar] [CrossRef]
- Kong, F.; Nakagoshi, N. Spatial-temporal gradient analysis of urban green spaces in Jinan, China. Landsc. Urban Plan. 2006, 78, 147–164. [Google Scholar] [CrossRef]
- Kong, F.; Yin, H.; James, P.; Hutyra, L.R.; He, H.S. Effects of spatial pattern of greenspace on urban cooling in a large metropolitan area of eastern China. Landsc. Urban Plan. 2014, 128, 35–47. [Google Scholar] [CrossRef]
- Batty, M.; Couclelis, H.; Eichen, M. Urban Systems as Cellular Automata. Environ. Plan. B Plan. Des. 1997, 24, 159–164. [Google Scholar] [CrossRef]
- Costanza, R.; Rüth, M. Using Dynamic Modeling to Scope Environmental Problems and Build Consensus. Environ. Manag. 1998, 22, 183–195. [Google Scholar] [CrossRef] [PubMed]
- Shen, Q.; Chen, Q.; Tang, B.-S.; Yeung, S.; Hu, Y.; Cheung, G. A system dynamics model for the sustainable land use planning and development. Habitat Int. 2009, 33, 15–25. [Google Scholar] [CrossRef]
- White, R.; Engelen, G. Cellular automata as the basis of integrated dynamic regional modelling. Environ. Plan. B Plan. Des. 1997, 24, 235–246. [Google Scholar] [CrossRef]
- De Almeida, C.M.; Batty, M.; Monteiro, A.M.V.; Câmara, G.; Soares-Filho, B.S.; Cerqueira, G.C.; Pennachin, C.L. Stochastic cellular automata modeling of urban land use dynamics: Empirical development and estimation. Comput. Environ. Urban Syst. 2003, 27, 481–509. [Google Scholar] [CrossRef]
- Li, X.; Yeh, A.G.O. Modelling sustainable urban development by the integration of constrained cellular automata and GIS. Int. J. Geogr. Inf. Sci. 2000, 14, 131–152. [Google Scholar] [CrossRef]
- Ward, D.; Murray, A.; Phinn, S. A stochastically constrained cellular model of urban growth. Comput. Environ. Urban Syst. 2000, 24, 539–558. [Google Scholar] [CrossRef]
- Barredo, J.I.; Kasanko, M.; McCormick, N.; LaValle, C. Modelling dynamic spatial processes: Simulation of urban future scenarios through cellular automata. Landsc. Urban Plan. 2003, 64, 145–160. [Google Scholar] [CrossRef]
- Caruso, G.; Peeters, D.; Cavailhès, J.; Rounsevell, M. Space–time patterns of urban sprawl, a 1D cellular automata and microeconomic approach. Environ. Plan. B Plan. Des. 2009, 36, 968–988. [Google Scholar] [CrossRef]
- Sterman, J.D. System Dynamics Modeling: Tools for Learning in a Complex World. Calif. Manag. Rev. 2001, 43, 8–25. [Google Scholar] [CrossRef]
- Li, F.; Lu, S.; Sun, Y.; Li, X.; Xi, B.-Y.; Liu, W. Integrated Evaluation and Scenario Simulation for Forest Ecological Security of Beijing Based on System Dynamics Model. Sustainability 2015, 7, 13631–13659. [Google Scholar] [CrossRef]
- Wang, H.; Li, M.; Hu, N.; Gao, Y. Utilization effectiveness of marine functional zones using system dynamics for China: Mod-eling and assessment. J. Coast. Conserv. 2014, 18, 609–616. [Google Scholar] [CrossRef]
- Guo, H.; Liu, L.; Huang, G.; Fuller, G.; Zou, R.; Yin, Y. A system dynamics approach for regional environmental planning and management: A study for the Lake Erhai Basin. J. Environ. Manag. 2001, 61, 93–111. [Google Scholar] [CrossRef]
- Zhang, H. A simulation of the dynamics of soil erosion in the loess hills of Shanxi and Shaanxi provinces. Chin. Sci. Bull. 1997, 42, 743–746. [Google Scholar]
- Li, F.; Zheng, W.; Wang, Y.; Liang, J.; Xie, S.; Guo, S.; Li, X.; Yu, C. Urban Green Space Fragmentation and Urbanization: A Spatiotemporal Perspective. Forests 2019, 10, 333. [Google Scholar] [CrossRef]
- Jin, X.; Xu, X.; Xiang, X.; Bai, Q.; Zhou, Y. System-dynamic analysis on socio-economic impacts of land consolidation in China. Habitat Int. 2016, 56, 166–175. [Google Scholar] [CrossRef]
- Kombe, W.J. Land use dynamics in peri-urban areas and their implications on the urban growth and form: The case of Dar es Salaam, Tanzania. Habitat Int. 2005, 29, 113–135. [Google Scholar] [CrossRef]
- de SI Gonçalves, J.C.; Giorgetti, M.F. Mathematical model for the simulation of water quality in rivers using the VENSIM PLE® software. J. Urban Environ. Eng. 2013, 7, 48–63. [Google Scholar] [CrossRef]
- Beijing Municipal Development and Reform Commission. Outline of the Twelfth Five-Year Plan for Beijing’s National Economic and Social Development; China Population Press: Beijing, China, 2011. [Google Scholar]
- Outline of the Thirteenth Five-Year Plan for Bei-jing’s Na-tional Economic and Social Development. Bull. Standing Comm. Beijing Munic. Peoples Congr. 2016, 001, 20–81. (In Chinese)
- Barlas, Y. Formal aspects of model validity and validation in system dynamics. Syst. Dyn. Rev. J. Syst. Dyn. Soc. 1996, 12, 183–210. [Google Scholar] [CrossRef]
- Landis, J.; Zhang, M. The second generation of the California urban futures model. Part 2: Specification and calibration re-sults of the land-use change submodel. Environ. Plan. B Plan. Des. 1998, 25, 795–824. [Google Scholar] [CrossRef]
- Li, Y.C.; He, C.Y. Scenario simulation and forecast of land use/cover in northern China. Chin. Sci. Bull. 2008, 53, 1401–1412. [Google Scholar] [CrossRef]
- He, C.; Okada, N.; Zhang, Q.; Shi, P.; Zhang, J. Modeling urban expansion scenarios by coupling cellular automata model and system dynamic model in Beijing, China. Appl. Geogr. 2006, 26, 323–345. [Google Scholar] [CrossRef]
- Long, Y.; Shen, Z. An urban model using complex constrained cellular automata: Long-term urban form prediction for Beijing. Int. J. Soc. Syst. Sci. 2011, 3, 159–173. [Google Scholar] [CrossRef]
- Zheng, F.; Hu, Y. Assessing temporal-spatial land use simulation effects with CLUE-S and Markov-CA models in Beijing. Environ. Sci. Pollut. Res. 2018, 25, 32231–32245. [Google Scholar] [CrossRef]
- Sahin, O.; Stewart, R.A.; Porter, M.G. Water security through scarcity pricing and reverse osmosis: A system dynamics approach. J. Clean. Prod. 2015, 88, 160–171. [Google Scholar] [CrossRef]
- Prambudia, Y.; Nakano, M. Integrated Simulation Model for Energy Security Evaluation. Energies 2012, 5, 5086–5110. [Google Scholar] [CrossRef]
- Xu, J.; Ding, Y. Research on early warning of food security using a system dynamics model: Evidence from Jiangsu province in China. J. Food Sci. 2015, 80, R1–R9. [Google Scholar] [CrossRef] [PubMed]
- Li, F.; Sun, Y.; Li, X.; Hao, X.; Li, W.; Qian, Y.; Liu, H.; Sun, H. Research on the Sustainable Development of Green-Space in Beijing Using the Dynamic Systems Model. Sustainability 2016, 8, 965. [Google Scholar] [CrossRef]
- Qian, Y.; Zhou, W.; Li, W.; Han, L. Understanding the dynamic of greenspace in the urbanized area of Beijing based on high resolution satellite images. Urban For. Urban Green. 2015, 14, 39–47. [Google Scholar] [CrossRef]
- Jim, C. Green-space preservation and allocation for sustainable greening of compact cities. Cities 2004, 21, 311–320. [Google Scholar] [CrossRef]
- Barbosa, O.; Tratalos, J.A.; Armsworth, P.R.; Davies, R.G.; Fuller, R.A.; Johnson, P.; Gaston, K.J. Who benefits from access to green space? A case study from Sheffield, UK. Landsc. Urban Plan. 2007, 83, 187–195. [Google Scholar] [CrossRef]








| Time(Year) | GSA (ha) | CLA (ha) | CL (ha) | WDA (ha) | WDWA (ha) | ULA (ha) | |
|---|---|---|---|---|---|---|---|
| 1992 | ALV | 1837 | 32,254 | 54,539 | 16,419 | 3865 | 16 | 
| SIV | 1825.57 | 25,531.4 | 59,132.9 | 11,846.3 | 3589.65 | 14.4498 | |
| ER | 0.0062 | 0.2084 | 0.0842 | 0.2785 | 0.0712 | 0.0968 | |
| 2000 | ALV | 1919 | 21,171 | 70,499 | 12,402 | 2929 | 10 | 
| SIV | 1912.44 | 20,112.4 | 66,971.8 | 12,410.2 | 2899.83 | 11.7846 | |
| ER | 0.0034 | 0.05 | 0.0500 | 0.0006 | 0.0099 | 0.1784 | |
| 2008 | ALV | 2094 | 10,452 | 80,492 | 14,561 | 1322 | 8 | 
| SIV | 2104.68 | 10,613.6 | 80,131.2 | 13,582.8 | 1454.86 | 7.31038 | |
| ER | 0.0051 | 0.0154 | 0.0044 | 0.0671 | 0.1005 | 0.0862 | |
| 2016 | ALV | 2248 | 6251 | 84,811 | 14,176 | 1438 | 5 | 
| SIV | 2232.58 | 5490.92 | 87,141.7 | 14,247 | 1124.88 | 4.92684 | |
| ER | 0.0068 | 0.1215 | 0.0274 | 0.0050 | 0.2177 | 0.0146 | 
| Situation Name | Scenario Description | Involving Indicators Description | 
|---|---|---|
| Scenario 0 | Socioeconomic development keeps the status. | Socioeconomic development keeps the status. | 
| Scenario 1 | Appropriately reduce the speed of economic development, and control population growth. | The population will decrease to 9.29 million by 2035, with an average GDP growth rate of 6.1%. | 
| Scenario 2 | Based on Scenario 1, continue to reduce the speed of economic development, and further control population growth. | Population will be reduced to 8.59 million by 2035, with an average GDP growth rate of 4.9%. | 
| Classification | Variable | Method of Obtaining | Range of Raw Data Values | 
|---|---|---|---|
| Land conversion suitability | Distance from road | GIS measures distance and normalizes according to formula | 0–1 | 
| Distance from city center (Tiananmen) | GIS measures distance and normalizes according to formula | 0–1 | |
| Slope | DEM data and construction land are standardized according to formulas, others see text description | 0–1 | |
| Land grade for agricultural land suitability (cultivated land protection) | Land and Environmental Protection Agency of Beijing Municipal Planning Commission, 1988 | ||
| Neighborhood influence | Units of cultivated land in the neighborhood | 5 × 5 neighborhood unit | 0–24, Need to be standardized | 
| Units of woodland in the neighborhood | 5 × 5 neighborhood unit | 0–24, Need to be standardized | |
| Number of grassland units in the neighborhood | 5 × 5 neighborhood unit | 0–24, Need to be standardized | |
| Number of wetland and waters units in the neighborhood | 5 × 5 neighborhood unit | 0–24, Need to be standardized | |
| Number of units for construction land in the neighborhood | 5 × 5 neighborhood unit | 0–24, Need to be standardized | |
| Number of units in unused neighborhood | 5 × 5 neighborhood unit | 0–24, Need to be standardized | |
| Land inheritance | Land use status type | Land use status map and results of dynamic simulation | 0.65, 0.9, 0.8, 0.7, 1, 0.65 | 
| Policy planning factors | The location of the land cellular | 0.3, 0.1 | 
| Time (Year) | GSA (ha) | CLA (ha) | CL (ha) | WDA (ha) | WDWA (ha) | ULA (ha) | 
|---|---|---|---|---|---|---|
| 2016 | 2199.071 | 6730.502 | 84,411.91 | 14,337.74 | 1247.463 | 3.313752 | 
| 2027 | 2426.956 | 939.582 | 90,272.44 | 14,973.07 | 317.9496 | 0 | 
| 2030 | 2698.368 | 189.582 | 90,713.94 | 15,255.53 | 72.58259 | 0 | 
| 2036 | 2785.402 | 0 | 90,801.42 | 15,342.59 | 0.582586 | 0 | 
| 2037 | 2785.597 | 0 | 90,801.61 | 15,342.79 | 0 | 0 | 
| 2050 | 2785.597 | 0 | 90,801.61 | 15,342.79 | 0 | 0 | 
| CA | PLAND | NP | PD | LPI | ED | LSI | AREA_MN | COHESION | SHDI | |
|---|---|---|---|---|---|---|---|---|---|---|
| Scenario 0 | 18,022.88 | 16.57 | 7557 | 6.95 | 4.33 | 39.84 | 81.98 | 2.38 | 97.74 | 0.44 | 
| Scenario 1 | 21,561.04 | 19.82 | 7687 | 7.06 | 4.41 | 46.63 | 87.94 | 2.80 | 97.86 | 0.49 | 
| Scenario 2 | 48,079.28 | 40.42 | 7312 | 5.25 | 4.92 | 32.26 | 76.45 | 2.98 | 98.25 | 0.52 | 
| PD | COHESION | SHDI | |
|---|---|---|---|
| Beijing’s central district Scenario 0 | 6.9501 | 97.7469 | 0.4491 | 
| Beijing’s central district Scenario 1 | 7.0697 | 97.8603 | 0.4985 | 
| Beijing’s central district Scenario 2 | 5.2561 | 98.2567 | 0.5278 | 
| London built-up area | 7.3694 | 99.3663 | 1.2014 | 
| Paris built-up area | 6.6252 | 99.0174 | 1.4180 | 
| New York built-up area | 7.7823 | 98.3931 | 1.0013 | 
| Publisher’s Note: MDPI stays neutral with regard to jurisdictional claims in published maps and institutional affiliations. | 
© 2021 by the authors. Licensee MDPI, Basel, Switzerland. This article is an open access article distributed under the terms and conditions of the Creative Commons Attribution (CC BY) license (http://creativecommons.org/licenses/by/4.0/).
Share and Cite
Li, F.; Wang, R.; Lu, S.; Shao, M.; Ding, J.; Sun, Q. Spatiotemporal Simulation of Green Space by Considering Socioeconomic Impacts Based on A SD-CA Model. Forests 2021, 12, 202. https://doi.org/10.3390/f12020202
Li F, Wang R, Lu S, Shao M, Ding J, Sun Q. Spatiotemporal Simulation of Green Space by Considering Socioeconomic Impacts Based on A SD-CA Model. Forests. 2021; 12(2):202. https://doi.org/10.3390/f12020202
Chicago/Turabian StyleLi, Fangzheng, Rongfang Wang, Shasha Lu, Ming Shao, Jingyi Ding, and Qianxiang Sun. 2021. "Spatiotemporal Simulation of Green Space by Considering Socioeconomic Impacts Based on A SD-CA Model" Forests 12, no. 2: 202. https://doi.org/10.3390/f12020202
APA StyleLi, F., Wang, R., Lu, S., Shao, M., Ding, J., & Sun, Q. (2021). Spatiotemporal Simulation of Green Space by Considering Socioeconomic Impacts Based on A SD-CA Model. Forests, 12(2), 202. https://doi.org/10.3390/f12020202
 
         
                                                
 
       