Next Article in Journal
Quantifying Impacts of National-Scale Afforestation on Carbon Budgets in South Korea from 1961 to 2014
Next Article in Special Issue
How Do Stakeholders Working on the Forest–Water Nexus Perceive Payments for Ecosystem Services?
Previous Article in Journal
Growth and Tree Water Deficit of Mixed Norway Spruce and European Beech at Different Heights in a Tree and under Heavy Drought
 
 
Font Type:
Arial Georgia Verdana
Font Size:
Aa Aa Aa
Line Spacing:
Column Width:
Background:
Article

ASFORESEE: A Harmonized Model for Economic Evaluation of Forest Protection against Rockfall

Department of Agricultural, Forest and Food Sciences (DISAFA), University of Turin, Largo Paolo Braccini 2, 10095 Grugliasco, TO, Italy
*
Author to whom correspondence should be addressed.
Forests 2019, 10(7), 578; https://doi.org/10.3390/f10070578
Submission received: 17 May 2019 / Revised: 27 June 2019 / Accepted: 9 July 2019 / Published: 11 July 2019
(This article belongs to the Special Issue Assessing, Valuing and Mapping Ecosystem Services)

Abstract

Gravitational hazards, such as rockfall, constitute a major risk in mountainous areas, threatening dwellers, goods, and infrastructures, and ultimately posing a challenge to their development. Ecosystem-based solutions for Disaster Risk Reduction (Eco-DRR), such as protection forests, can play a significant role in mitigating these risks by integrating the protective structures currently adopted, which are often costly and could entail higher environmental impacts. This study develops an economic model called ASFORESEE (Alpine Space FORest Ecosystem Services Economic Evaluation) to assess the protective service forests provide against rockfall within a standardized framework adopting a precautionary approach. The Replacement Cost approach was adopted, measuring the protection effectiveness, the need for protection of the stakeholders and defining a harmonized method for the design of the defensive structures. Applying the model to a case study in the Italian Alps, the results show the forest has a relevant protective effect able to fulfil the stakeholders’ needs, with a value of 30,440 € ha−1, equal to 950 € ha−1 year−1, within the 25-year timespan considered. ASFORESEE could feasibly be adopted in other mountainous contexts, due to its harmonized structure reliant on minimal assumptions. Its adoption would foster the acknowledgment of the forest role and to further support the inclusion of Eco-DRR in local risk management plans.

1. Introduction

The Alpine Region is inhabited by approximately 14 million people, unevenly distributed within its boundaries, making it one of the most densely populated mountainous areas of the world [1]. In this area, and likewise other mountainous regions of Europe, in a perspective of increasing anthropic pressure and more intense and frequent natural hazards triggered by climate change [2,3], there is a rising need for protection from these threats. It is a given certainty that in the future it will be hardly possible to avoid the presence of elements, such as people, goods, infrastructures, and productive activities, located in areas subject to natural disasters [4].
In the Alps, two main strategies to ensure satisfactory risk mitigation from natural hazards have traditionally been adopted: the construction of technical defense measures such as barriers, rockfall nets and dams; or the management of the Alpine ecosystems, e.g., mountain forests, to maintain or improve the protection [5,6]. This service, included in regulation Ecosystem Services (ES), consists of the mitigation of hazards triggered by gravity, such as rockfall, avalanches, and shallow landslides, thanks to the combined effect of superficial stabilization (e.g., of snow cover and rock cliffs) and the impediment created by the trunks of such forests [7]. In the modern era, as the anthropic pressure has risen to its current levels, the first approach, based on artificial structures, has clearly become predominant [6]. Nonetheless, the adoption of such measures implies several drawbacks, such as high maintenance costs, visual impact and alteration of natural environments [6,8]. Conversely, the capacity of Ecosystem-based solutions for Disaster Risk Reduction (Eco-DRR) to provide affordable, low-impact, and multifunctional solutions to risk mitigation is well known and has already been modelled in a number of studies [9,10,11,12]. Hence, recognizing the direct protective service provided by mountain forests to assets and people in local risk management strategies and in decision-making processes is of paramount importance to achieve a resilient and cost-effective protection [13,14]. In this respect, the potential role of Eco-DRR has been underlined by several policy documents of international relevance [15,16].
A reliable assessment of this service represents the cornerstone to give value to Eco-DRR and integrate them into risk management strategies, thus avoiding disproportionate public expenses in building defensive facilities [17]. Such an assessment can be performed in several alternative ways, utilizing both qualitative and quantitative methods, for instance, multi-criteria analysis, and expressed in different alternative measurement units. Among the latter, monetary evaluations stand out for their ability to translate environmental functions into economic terms, favoring their understanding by policy and decision makers. Notwithstanding the important ethical and methodological issues in reducing such complex environmental services into monetary values [18,19], these methods still remain the most effective instrument to measure the value of an ES, that would otherwise be overlooked. Consequently, their evaluation could help draw attention to their management and thus support the integration of Eco-DRR into risk management strategies [20,21]. Several studies have already been conducted, mainly in the alpine space, concerning the economic evaluation of the protective service of forests against the different natural hazards influenced by its presence [22]. Among those, the study from Notaro and Paletto [23] represents a seminal example of the application of the Replacement Cost approach at landscape level. There, the methodological limitations of upscaling this method to areas larger than single protection forest stands were bypassed by involving a focus group of experts, in order to evaluate the influence of several forest features in providing protection from natural hazards in general. This study was followed by several other researches carried out in Italy, Switzerland, and France, where this approach was applied at forest stand-level [11,22,24]. Conversely, a more limited number of studies adopted other indirect evaluation methods, such as the Avoided Damages method, in which the protection service of a forest is valued in relation to the damages it prevents [12,25]. The majority of these studies focused on avalanche protection, narrowly adopting a stand-level focus [24,25]. Other studies instead emphasized the role of forests against other hazards, as shallow landslides [26] and debris flows [17], but without providing a monetary evaluation of this service. Finally, direct methods of elicitation of stakeholders’ beliefs and willingness to pay were seldom adopted for such evaluations [27]. Additionally, their replicability is low, since the results are the consequence of the relation between the considered protection forest stand and its beneficiaries. In a nutshell, these studies showed a large variability of both the available methods and the units of measure of the results, which were alternatively presented as values, i.e., a lump sum of money, or incomes, often expressed as money ha−1 year−1 [22]. This heterogeneity leads to a general lack of consensus on the most suitable methodology to be applied in the evaluation of this ES, undermining its wider adoption in a standardized and replicable way.
In consideration of the lack of the evaluations presented in these studies, the aim of this research is to develop a model for the economic evaluation of the protection forest service, harmonizing data on forest stands with technical and economic parameters into a replicable and standardized framework, able to consider the societal needs of livability and safety. The only natural hazard here considered is rockfall, a typology of landslide confined to the detachment of individual rocks [28], which, despite its high specificity, constitutes a relevant issue for mountainous areas [29]. Moreover, as an additional objective, this model should be suitable to be adopted by decision makers and practitioners of Eco-DRR in any mountainous region affected by rockfall, in order to standardize the assessment process and attribute value to protective forests, supplying easily understandable monetary information. This economic model, developed within the INTERREG Alpine Space project “ROCKtheALPs” is named ASFORESEE (Alpine Space FORest Ecosystem Services Economic Evaluation) and it is based on the traditional Replacement Cost approach, which resulted to be the most suitable method in terms of potential harmonization of the approach and of achievement of effective outputs, as explained above. Its adoption in estimating the regulation ES of a forest is well documented [30], even if limited to only one of the many services that forests provide [31].
The paper is structured as follows: Section 2.1 describes the framework of the model and its components. Then, in the following sections the demand for protection by stakeholders (Section 2.2), the technical data on forest effectiveness (Section 2.3), protective facilities (Section 2.4), forest management (Section 2.5) and the methodology adopted for the economic evaluation (Section 2.6) are extensively explained. In the Results (Section 3), the model is applied to a selected case study, in order to test it on a real rockfall event and evaluate the protection ES supplied by the forest. Finally, findings, limitations, and possible future developments of ASFORESEE are discussed in the Discussion and Conclusion (Section 4) that complete the study.

2. Materials and Methods

2.1. Model Framework

The ASFORESEE evaluation model is based on the Replacement Cost approach, one of the most suitable methods to assess regulation and protective ES [32] and whose adoption in mountainous areas is well documented [22,29,31]. The approach assumes that the value of the protective service ensured by forests against rockfall is equal to the expenditures that would be potentially incurred to reproduce the same service by artificial means. Its application is subject to three requisites: (i) the artificial structure hypothesized to replace the forest must have the same effectiveness; (ii) it must be the least costly option available on the market, notwithstanding the first requisite; (iii) there must be an interest of the stakeholders benefiting the service, to maintain and replace it, when lacking [33]. This approach also presents some limitations. Among others, when dealing with landscape or regional scale evaluations, the uncertainties due to the assumptions needed to adopt the method are high [22]. Moreover, this approach is generally not able to emphasize the importance of the different elements at risk, since it focuses on the forest rather than on the objects of the protection. Moreover, only one of the several ES provided by forests is considered, excluding other relevant regulation, cultural and provisioning ES. Nonetheless, given the aim of the study to provide a replicable model based on a standardized workflow and based on the available literature and empirical evidences, this approach resulted to be the most suitable.
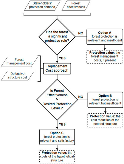
In consideration of the interactions between rockfall events, forest, hypothetical defensive facilities and expenses related to these elements, the model requires several technical, economic, and modelling inputs to be combined. The overall conceptual framework of ASFORESEE, depicting the logical flow underlying its structure in shown in Figure 1.
The present framework defines three possible options to evaluate the protective service, to be selected in consideration of the characteristics of the case study. Firstly, the role of the forest has to be verified in relation to the need for protection of the stakeholders (Section 2.2) and its effectiveness against rockfall events (Section 2.3). In case the latter results insufficient, Option A should be chosen. Alternatively, the Replacement Cost approach is adopted (Section 2.6), assessing the expenditures related to defensive structures (Section 2.4) and forest management (Section 2.5). Finally, a further discrimination is set to evaluate the forest performance in the light of a target protection level set by stakeholders. In the Option B, artificial protective measures (hereinafter “needed facilities”) are necessary to enhance the protection service supplied by the stand, which alone is not sufficient to fulfil the target protection level. Conversely, for Option C the stand effectiveness is sufficient, and the costs of hypothetical artificial protective measures are assessed in order to quantify the forest protective value.

2.2. Demand for Protection

The protection ES against rockfall provided by the forest to society only occurs when there is a need for this protection [34]. Therefore, in order to measure the value of this service, its demand should also be assessed [35]. For the regulation ES, the demand of this service can be defined via a qualitative evaluation, considering both technical (e.g., the economic value of the exposed asset) and social factors (e.g., its frequentation or relevance for the local community) [35]. Nonetheless, the level of protection expected by stakeholders, which defines a threshold of “acceptable risk”, can range widely in relation to the importance of the goods at risk [36]. In some contexts, the effectiveness of a forest in protecting the exposed assets could result sufficient to fulfil stakeholders’ expectations. However, in cases where the goods at risk are considered particularly valuable, the need to resist any possible event, regardless of its intensity and frequency, justifies the implementation of artificial protection measures able to provide the expected level of protection [17]. Therefore, a proper protection demand assessment is essential to understand whether the effectiveness of a forest is sufficient or needs to be integrated. In the ASFORESEE model, the demand for protection is currently assessed in a qualitative way, involving the stakeholders affected by the rockfall risk. The actors involved in the study constituted a focus group of representatives of the academia, local forest officials in charge of the planning and management of the forest, and consultants for the public safety of the area. Their contribution has been collected through a specific workshop set up to acquire their expectations regarding the protection of the goods at risk, in a 3-steps scale (low–medium–high). The variables considered were (i) the frequentation of the area, (ii) its importance for the local community, (iii) the protection measures already implemented, and (iv) its perceived or actual economic value. Finally, as shown in Figure 1, their qualitative evaluation is compared to the effectiveness provided by the forest, determining the most suitable option to assess the value of the protection service.

2.3. Forest Effectiveness

The ability of the forest to mitigate rockfall events has been defined for ASFORESEE by adopting an index capable of measuring the effect of the trees in reducing the frequency and intensity of the phenomena. Therefore, we only took into account those rockfall events where the forest can provide an effective protective service, i.e., in the case of falling blocks with a volume not exceeding 10 m3 [33]. Firstly, the protection forest should be partitioned, if necessary, into stands with homogeneous structural features [37]. The boundaries of these stands might have been already defined within the Forest Management Plan. If the protection forest is composed of different stands, the evaluation should be carried out separately for each homogeneous area and then weighted according to the size of each stand and summed into one single value.
Several methods assessing the stand effectiveness in rockfall protection can be found in literature. In this study, we adopted the Rockfall Protection Index (RPI), developed within the ARANGE project [38] for its ability to provide the model of a synthetic measure of the effectiveness of the forest in stopping the falling blocks. In any case, it is worth underlining how these values remain independent from the model and are therefore adopted as mere input data. This index is based on a statistical approach for the computation of the maximum energy developed by the falling rock along the slope, consequently estimating the effectiveness of the forest to stop it. This service is measured with a value between 0 and 1 in relation to the percentage of falling boulders stopped by the protection forest situated along their trajectory. The input needed to compute this index, whose validity is constant within a homogeneous forest stand, are the following:
  • Volume (m3), mass (kg) and shape of a block having a diameter equal to the 95th percentile of those measured during the field data collection phase;
  • Maximum cliff height (m);
  • Linear distance (m) between the rockfall source and the forest stand;
  • Slope (°);
  • Main dendrometric parameters of the stand, such as density (n ha−1), DBH (cm), and species composition (%).
Further information concerning the features of this index and its parameters can be found in the ARANGE project report [38], where the RPI equation is extensively reported and described.

2.4. Defensive Facilities

In order to harmonize the structural characteristics of the needed or hypothetical defensive facilities (introduced in Section 2.1), capable of supplying the desired protection service, ASFORESEE adopted the most common typology of structure available: rockfall nets. These barriers are a passive defense structure constituted by a hexagonal mesh on metal poles fastened to the slope [39]. The adoption of this structure is supported by several reasons, such as their widespread use in mountainous areas, their versatility, cost-effectiveness, and easy installation [9]. Moreover, due to a specific European regulation defining building and testing methodologies, called ETAG027 [40], it is possible to standardize their sizing, enabling the adoption of a common design. Therefore, these guidelines have been employed by ASFORESEE in sizing the artificial defensive facilities in relation to the features of the rockfall phenomena. The main parameter needed for this operation is the target kinetic energy E k , i.e., the energy developed by a falling block having a 95th percentile diameter. This parameter reflects a standard and precautionary approach commonly adopted in such evaluations [22,41]. Following a probabilistic approach, the value of the 95th percentile of the falling blocks is defined consequent to a field survey, where the fallen blocks, deposited in transects along a slope gradient, are measured by their diameter and density [42]. We purposely adopted this parameter since it is consistent with the input data needed for the RPI, in order to facilitate the field surveys. The equation adopted to compute this value is derived from the ETAG027 and integrated with the ISO 11211-4: 2012 technical norm, which defines the safety factors in designing the nets, in accordance with the precautionary principle [39,43]. In consideration of these aspects, the E k is computed, as shown in Equation (1):
E k = 1 2 · T B · S 2 ·   γ R ·   γ B ·   γ T
where E k is the target kinetic energy in kilojoule (kJ), that is the energy of the target block hitting the net; T B is the mass of the spherical target block, estimated as the product of rock density (in kg·m−3), the diameter of the 95th percentile of the falling rocks (cm), and π value [44]; S is the testing speed of the rock, equal to 25 m s−1, as stated in the ETAG027 regulation [40]; γ R is a risk factor assuming values between 1.00 and 1.20, following an increasing level of risk for people and goods, as established by ETAG027 regulation; γ B is a block factor considering the reliability of the data adopted to estimate the mass of the target block, assuming values from 1.02 to 1.10 with decreasing data quality; and γ T is a topographic factor that considers the uncertainties related to the topographic information available on the area at risk, assuming values from 1.02 to 1.10 with decreasing data quality.
The adoption of the 95th percentile as reference value for the E k proves the precautionary approach laying behind the ASFORESEE, particularly for its influence on the defensive facility sizing. This approach is consistent with several other experiences on protection systems, such as [45,46,47], and inspired by the risk averse attitude of decision-makers responsible for the safety of dwellers and infrastructures. Additional precautionary measures are represented by the adoption of the Service Energy Level (SEL), an additional safety factor acting as a multiplier of the E k with a constant value of 3, as stated in the ETAG027 regulation [40]. The resulting value determines, via a matrix linking value ranges with corresponding parameters of the facility, the most relevant elements of the facility, i.e., height and resistance of the materials. Thus, the designed facility is compliant with current European regulations, capable of withstanding multiple impacts whilst suffering a minimal efficiency reduction and does not require any extraordinary maintenance activity [43]. Once the height and resistance of the facility have been defined, its sizing is completed by its width, equal to the extension of the slope subject to rockfall phenomena. Within the present model, one line of net barrier has been considered sufficient to replace the effectiveness provided by the protection forest. This assumption is consistent with the range of events in which forests can play a relevant role [28] and satisfies the requirements of least expenditure, given an equal level of effectiveness, established by the Replacement Cost approach [33].
The last step is the definition of the overall cost of the structure in a standardized way, supplying the overall sum that constitutes the basis of the Replacement Cost approach [22]. To compute this value, several sources can be applied: among others, national or regional public works price lists; unitary building costs of similar structures, and values derived from scientific and grey literature [40,45,48]. The computation also includes indirect costs related to the implementation of the facility, e.g., administrative and supervising expenditure, direct costs were increased by 25%, in accordance with [49]. Concerning maintenance costs, they were not computed due to their reduced influence on the performance of the barrier within such a limited service life [49]. Similarly, costs for replacing the facility at the end of its service life were not computed because not included within the timespan considered for this case study (25 years). Applying this procedure, the expenses needed to build an artificial defensive facility are estimated adopting a 2% interest rate. According to [50], and as also showed in several similar studies [22], this value is the most suitable for discounting costs of public expenses having a lifetime similar to the one considered in this study and when the benefit and cost flow concerns only the present generation.

2.5. Forest Management

The final element that contributes to the protection value definition is represented by the silvicultural activities carried out in the stand. It is largely acknowledged how the capacity of unmanaged forests to stop falling blocks is naturally subject to fluctuations over time of their ability [28]. Forest effectiveness can be hampered, among other factors, by dead trees, sub-optimal tree densities, or species composition, all factors that active management can improve [5]. Silvicultural activities in rockfall protection forests mainly consists of diversifying the stand structure, by means of interventions routinely performed every 10 to 15 years [51], to support the establishment and development of a 40-cm-or-more diameter tree class and an abundant regeneration. This approach aims to maintain, and possibly increase, the level of protection provided by the forest stand, ensuring in the meanwhile, its resilience, stability, and perpetuation. From an economic perspective, these interventions often result in negative stumpage values, due to the high harvesting costs, the low productivity rates of the operations and the low quality of the achievable assortments, as they are frequently located on steep slopes [22,52]. ASFORESEE estimates the management expenditures, using the following input data:
  • Area of the forest stand subject to the interventions (ha);
  • Number of interventions scheduled in the same area (n);
  • Growing stock (m3 ha−1);
  • Current annual increment of the stand (m3 ha−1);
  • Harvest intensity on the growing stock (%).
Since these data are usually included in the dendrometric information contained in the Forest Management Plan of the stand, their computation does not require any further data collection phase. Whereas the plan was missing, an additional effort is required to hypothesize, together with local forest managers, the features and costs of the forestry operations to be implemented in the stand. In this study, the Spatial-based Economic Model (SEM), developed by [53], was adopted to compute the intervention cost of the planned interventions. SEM enables the computation of the stumpage value of a forest harvest by comparing different working strategies and considering the environmental and logistic features of the stand and their influence on the productivity of the intervention. The net present value and the annuity value [54] of the forest management expenses has been computed by totaling the discounted stumpage values of the planned interventions, based on the price of the assortments collected with a survey on the local timber market.

2.6. Replacement Cost Value

Once the components of the ASFORESEE model have been defined, the monetary evaluation was deployed using three alternative options. These options encompass all the possible conditions determined by the different relationships between forest effectiveness and the stakeholder needs. The description of these options is reported below:
Option A. The forest does not reduce the rockfall risk in a significant way, with the result that it is irrelevant for protection;
Option B. The forest significantly mitigates, but does not eliminate, the rockfall risk;
Option C. The forest is fully effective in mitigating the considered rockfall event and can be considered as a reliable Eco-DRR.
These alternative options represent the cornerstones of ASFORESEE, enabling the definition of the most suitable approach to evaluate the protection ES provided by the forest. Each of these options imply the use of a different equation, developed to provide a protective value capable of reflecting the real role of the stand in risk mitigation. Therefore, in consideration of both supply of and demand for protection, the evaluation is performed for each option as follows:
Option A. Here the protective role of the forest is marginal, as it is unable to significantly reduce the rockfall risk and, consequently, does not satisfy the need for safety of the stakeholders. Hence, in option A, the protective value of the forest is null, because of the inability of the forest to mitigate the risk and/or the lack of interest in the protection service by the stakeholders. Nonetheless, if an opportunity for the stand to develop relevant protective features within the ASFORESEE timespan is detected, the protective value of the forest can be estimated as the expenditures incurred to support this improvement with dedicated silvicultural interventions. This management decision is justified by the legitimate expectation that the benefits deriving from targeted interventions will enable the stand to acquire relevant protective features in the future. Therefore, Equation (2) measures the protective value against rockfall:
P v =   i = 0 t M i   ·   1 ( 1 + r ) i
where P v is the protection value of the forest against rockfall risk; M is the difference between the possible revenues and the expenditures from the forest management, incurred in the period comprised between the present (0 in the equation) and the moment t, which corresponds to the considered timespan of the model, discounted at the present time i adopting the interest rate r.
Option B. The second option is applied when the forest stand cannot guarantee a sufficient safety level to satisfy stakeholder needs. On the other hand, the forest has a relevant and measurable protective effect on rockfall risk that should be acknowledged. Therefore, in order to reflect the benefits that the stand provides, its value is assessed by measuring the difference between the value of a standard defensive facility and the value of a smaller facility providing a protection equal to the forest. The comparison between the necessary facility and the hypothetical one, in the case of the stand having no relevant protective role, is performed adopting the approach described in Section 2.4. Therefore, the measurable reduction of E k provided by the forest determines a defensive structure of smaller size and, consequently, lower expenditure. In option B, the replacement cost value is then estimated, as shown in Equation (3):
P v =   F s   F w f i = 0 t M i   ·   1 ( 1 + r ) i
where P v is the protection value of the forest against rockfall risk; F s would be the expenditures incurred to build a standard defensive facility, and replace it at the end of its service life, if no protective effect of the stand existed; F w f are the expenditures to build a smaller necessary facility, which takes into account the benefits supplied by the forest; M is the difference between the possible revenues and the expenditures from the forest management, incurred in the period comprised between the present (0 in the equation) and the moment t, which corresponds to the considered timespan of the model, discounted at the present time i adopting the interest rate r.
Option C. The third option is adopted when the forest supplies such a high level of protection that the stakeholder need for safety is fully met, ensuring an effectiveness comparable with a defensive facility. Hence, the protection value will be equal to the expenditures of the hypothetical facility able to replace the stand, which provides the same performance [33]. Nonetheless, the equation is integrated with a reduction coefficient applied to the protection value, in order to consider the real performance of the forest, which, even if satisfying the local demand for this ES, not necessarily ensures complete protection. Since this reduction coefficient represents the percentage of falling blocks stopped by the forest, the RPI value mentioned in Section 2.3 has been adopted. Its value has been modelled assuming the target kinetic energy of a falling block of a 95th percentile diameter, in accordance with the defensive facility sizing. This reduction coefficient has not been adopted in option B since, there, the comparison did not focus directly on the forest, but rather involved two structures differing in size: one considering the effects of the forest and one not. As in the previous options, management expenses are considered and subtracted from the overall amount (Equation (4)).
P v =   ( F s · R P I ) i = 0 t M i   ·   1 ( 1 + r ) i
where P v is the protection value of the forest against rockfall risk; F s would be the expenditures incurred to build a standard defensive facility, and replace it at the end of its service life, if there was no forest; R P I is the reduction coefficient, between 0 and 1, to return the forest effectiveness to its actual value of effectiveness, equal to or lower than the designed defensive facility; M is the difference between the possible revenues and the expenditures from the forest management, incurred in the period comprised between the present (0 in the equation) and the moment t, which corresponds to the considered timespan of the model, discounted at the present time i adopting the interest rate r.
Once the protection forest is assigned to one of the available options and all the cost items involved in the model are computed, the protection value of the forest against rockfall events can be assessed. The monetary results of the evaluation can be alternatively expressed as a sum for the whole stand, as a sum per hectare or as an annuity value, obtained by discounting the overall value to the present time, standing the 2% interest rate previously adopted.

2.7. The Case Study

The ASFORESEE model has been tested on a study area in the Western Italian Alps in order to validate its results. The selected forest is situated in the Piedmont region of Italy, above the village of Beaume (45°04′36.1″ N; 6°82′80.8″ E; Figure 2).
This forest is actively managed since decades to preserve its protective service towards buildings and their inhabitants against the risk of rockfall from the cliff above it. The stand, owned by the Municipality itself, is an endalpic Scots Pine forest (Pinus sylvestris L.) of 10 ha, with large trunk diameters prevailing. The need for protection from rockfall risk, manifested by local sources (personal communication of the public forest managers) is high, since the rockfall activities are well-known, with potential partial damages to structures and goods, deriving from the falling blocks.

3. Results

The results of the application of ASFORESEE in the selected study area are reported below. For this study, the model operates within a 25-year timespan, which corresponds both to the service life of artificial facilities in standard conditions [40] and a reliable timespan for forest operation planning [5]. Concerning forest effectiveness, the characteristics of the stand and of the falling blocks were collected. Their values are shown in Table 1.
The second step consisted in the measurement of the kinetic energy generated, in accordance with Equation (1). The values of the components for the study area are listed in Table 2. For the definition of these risk factors, the information collected from the stakeholders while assessing the demand side of the ES resulted relevant. In particular, the γ R factor assumed a value of 1.10, in consideration of the moderate residual risk for people and goods in the area. The remaining two safety factors, γ B and γ T , assumed the least possible value (1.02) due to the high-quality level of the data, respectively resulting from sampling the fallen blocks in the field and the high definition of the Digital Terrain Model (1 × 1m) adopted to compute the RPI.
The size parameters of the hypothetical facility to be built in absence of the forest were computed by employing the SEL coefficient. Therefore, the defensive facility should be 6 m high and 90 m wide. Finally, the forest management interventions were planned together with the local forest managers responsible for the stand and the information available in the FMP. The area to be harvested was measured and two interventions were planned. Detailed information concerning these harvests are reported in Table 3.
Once all the information was collected, data describing the technical performances of the forest and the hypothetical facility were computed (Table 4).
In consideration of the aforementioned evaluation options, ASFORESEE assigned the study case to option C, where the forest satisfies the stakeholder need for protection. In this area, even though the demand for this protection ES of the forest is high, the forest proved to be effective in mitigating the risk, corresponding to only 150 kJ not absorbed by the forest. Therefore, to value the protection service supplied, Equation (4) has been applied. The cost of the hypothetical facility was computed referring to market values reported in the regional price lists of Piedmont. For the study area, the Piedmont Region 2018 price list for public works has been adopted [48]. Based on its values, the overall building costs of the facility resulted in 316,400 €. Concerning the management of the area, the discounted expenses for the interventions were estimated in 8850 €, as computed by the SEM (Table 5).
Therefore, the overall protective value of the forest stand against rockfall risk is 304,380 €, corresponding to 30,440 € ha−1. In order to provide more understandable information to stakeholders and decision makers, the results of ASFORESEE were expressed also as annuity value, i.e., the discounted yearly revenue generated by the forest for its protective role. For our case study, this value is equal to 950 €/ha/year, confirming the high value of the service supplied.

4. Discussion

The Replacement Cost method, which constitutes the basis of ASFORESEE, resulted to be suitable for the aims of the model and capable of estimating the value of a single ES of the forest such as protection against rockfall. When compared to other evaluation methods, this approach enabled the value to be directly derived from the market prices of the goods selected to hypothetically replace the forest, minimizing the subjectivity of the evaluation [41]. This aspect actually represents one of the most relevant results provided by ASFORESEE: the broad reliance on technical data and input from other models (such as the RPI), greatly reduces the assumptions of the users and ensures its wide replicability. Even if, in some cases, this aspect could represent a limitation to the application of this approach, as far as the ES considered is merely a mechanical interaction between trees and rocks, the comparison with a corresponding artificial facility is suitable and reliable [33].
Concerning the need to define the least costly substitute of the forest function [33], ASFORESEE satisfies this requisite by adopting the ETAG027 European guidelines, which allow the design of a standardized and cost-effective structure [40]. Although kinetic energy may not always be a sufficient reference factor to design a facility, it has been proven how this value represents the most relevant factor [55]. Nevertheless, the precautionary approach adopted by ASFORESEE ensures a wide safety margin by including three safety factors in Equation (1) and considering the 95th percentile for the target block. Therefore, we can affirm that the subjective assumptions in the model are minimized both from the perspective of the needed protection level and of the design of the replacement facility.
Further intrinsic limitations of the model concern the substantial difference between defensive facilities and protection forests. Whereas the former can be designed in relation to the safety needs and the specific existing risk, the performances of the latter can be enhanced only partially via dedicated management solutions, often with negative drawbacks in the short term [5]. Moreover, the operations needed to improve their protective effectiveness often leads to negative stumpage values [52], as occurred in our case study. Nonetheless, ASFORESEE does not only consider profitable forest interventions, rather, it computes the stumpage value of all interventions that should be performed in order to maintain or increase the effectiveness of the forest stand. Conscious of the difficulties of performing such interventions, especially in areas interested by abandonment and poor implementation of the planned forest operation [52], we nonetheless aim to highlight their potential returns in terms of safety and risk mitigation, as attested by the high protective value of the stand. Finally, the temporal frame considered by the model represents a relevant variable that may influence its results. The protective function of a defensive facility effectively remains constant in standard environmental conditions during its service life, and then collapses abruptly at its conclusion [45]. Conversely, the forest stand is characterized by much longer dynamics, and is subject to unpredictable biotic and abiotic disturbances that can temporarily or permanently influence the ES provided [56]. For these reasons, we aim to test the model on different timespans in the future, in order to study the variations in value caused by both the benefits of a dedicated forest management and the increased costs of repeatedly substituting the defensive facility at the end of its service life, which are currently excluded from the evaluation. In a similar manner, the influence on the protective value of the forest resulting from the adoption of different interest rates will also be tested.
Although a real comparison with other studies results difficult due to the variety of methods and units of measures described above, the value obtained by testing ASFORESEE on a real case study are aligned to other similar experiences in the Alps where the Replacement Cost methods was adopted [22,41]. These studies, focusing on rockfall or avalanche protection, found comparable monetary values, comprised between 250 and 1900 € ha−1 year−1, in relation to the effectiveness of the stand. On the other hand, studies with a different methodological background, focusing on the damages avoided by the forests, found annuity values close to 100,000 €, due to the high value of the exposed assets [22]. Concerning the defensive facility adopted to replace the forest, we can assume that the design of a real structure would imply further adaptations to local conditions, leading to an increase of the design and building costs. Therefore, we would consider the 950 € ha−1 year−1 value of the protection service we estimated as a lower boundary. Nonetheless, when compared to other previous evaluations performed in similar contexts, we can reasonably assume that ASFORESEE generates valid results and thus provides the possibility to apply it to other contexts with minimal variations. The strengths of ASFORESEE can mainly be attributed to the high standardization of the defensive facility design process and diversified approach in computing the protection value using three alternative options. To all effects, the definition of different evaluation options reflects the specific conditions a protection forest may encounter and represents the principal innovative element of ASFORESEE.
Obviously, further actions are necessary to put the evaluations generated by ASFORESEE into practice. Among others, the definition of the demand side of this ES could be implemented with a deeper involvement of the stakeholders in the phases of facility design. Similarly, further research could enable the model to evaluate several gravitational hazards instead of focusing only on rockfall, since a similar methodological approach seems suitable for all gravitational hazards. Further analysis of the elements affecting the most the model outputs could also be implemented, e.g., applying a sensitivity analysis of the input factors of the model and a MonteCarlo simulation to study their combined influence on the results. Moreover, the relevance of such valuation is deployed only including Eco-DRR as protection forests, into the local risk management strategies (e.g., at municipality or catchment level) aimed at mitigating this natural risk in the most cost-effective way [14,57]. In this respect, it should be noted how the protection value we measured is not an exchange value, but rather, the translation in economic terms of the benefits achievable through a dedicated management of the ecosystem generating it [58]. Nonetheless, as explained previously, similar valuations can represent a stepping-stone for the recognition of the ES value provided by the forest, and foster the implementation of dedicated management operations. In this regard, in order to improve the understanding of its measurement and widen its applicability, ASFORESEE expresses the result of the monetary evaluation in several ways. Therefore, the protective ES can be presented as a total value, in € per stand or in € ha−1, or as a yearly benefit, in € ha−1 year−1. Even if the latter form of valuation could lead to some misunderstanding, its adoption is widespread [22] and results to be the most suitable way to communicate with stakeholders, decision makers and other non-scientific actors given its immediacy and comprehensibility.

5. Conclusions

The risk mitigation against natural hazards, such as rockfall, is only one of the several ES that society benefits from mountain forests [34], whose multi-functionality should be enhanced by targeted management, as stated in several national and international regulations [15]. In this context, our ASFORESEE evaluation model can support in recognizing the role of protection forests as a reliable, cost-effective and forward-looking Eco-DRR and enhance its consideration both among scientists and non-academic stakeholders. Similarly, the monetary evaluation confirms that the active management of protection forests can represent a sound investment to be integrated in local risk management strategies, in order to mitigate rockfall risks and ensure the livability of mountainous areas.

Author Contributions

C.A. was involved in the conceptualization, methodology development and writing (original draft preparation) of the study; E.B. was involved in the conceptualization and methodology development; S.B. was involved in the methodology development and validation of the study; F.B. was involved in the writing (review and editing) and supervision of the paper.

Acknowledgments

This research and the ASFORESEE development were funded by the INTERREG Alpine Space project n. 462 “ROCK the ALPS”.

Conflicts of Interest

The authors declare no conflict of interest.

References

  1. Alpine Convention. Demographic Changes in the Alps; Report on the State of the Alps 5; Permanent Secretariat of the Alpine Convention: Innsbruck, Austria, 2015. [Google Scholar]
  2. UNISDR. Sendai Framework for Disaster Risk Reduction 2015–2030; United Nations: Geneva, Switzerland, 2015. [Google Scholar]
  3. Howard, P.H.; Sterner, T. Few and Not So Far between: A Meta-Analysis of Climate Damage Estimates. Environ. Resour. Econ. 2017, 68, 197–225. [Google Scholar] [CrossRef]
  4. EEA. Mapping the Impacts of Natural Hazards and Technological Accidents in Europe: An Overview of the Last Decade; European Environmental Agency Technical Report 13; Publications Office of the European Union: Luxembourg, 2010. [Google Scholar]
  5. Motta, R.; Haudemand, J.C. Protective forests and silvicultural stability—An example of planning in the Aosta Valley. Mt. Res. Dev. 2000, 20, 180–187. [Google Scholar] [CrossRef]
  6. Keiler, M.; Fuchs, S. Challenges for Natural Hazard and Risk Management in Mountain Regions of Europe. In Oxford Research Encyclopedia of Natural Hazard Science; Oxford University Press: Oxford, UK, 2018. [Google Scholar]
  7. MA. Ecosystems and Human Well-Being: A Framework for Assessment; Island Press: Washington, DC, USA, 2003. [Google Scholar]
  8. Holub, M.; Huebl, J. Local protection against mountain hazards—State of the art and future needs. Nat. Hazards Earth Syst. Sci. 2008, 8, 81–99. [Google Scholar] [CrossRef]
  9. Rimböck, A.; Höhne, R.; Rudolf-Miklau, F.; Pichler, A.; Suda, J.; Mazzorana, B.; Papež, J. Persistence of Alpine natural hazard protection. In Meeting Multiple Demands by Applying Systems Engine Ering and Life Cycle Management Principles in Natural Hazard Protection Systems in the Perimeter of the Alpine Convention; Platform on Natural Hazards of the Alpine Convention: Vienna, Austria, 2014. [Google Scholar]
  10. Miura, S.; Amacher, M.; Hofer, T.; San-Miguel-Ayanz, J.; Thackway, R. Protective functions and ecosystem services of global forests in the past quarter-century. For. Ecol. Manag. 2015, 352, 35–46. [Google Scholar] [CrossRef]
  11. Dupire, S.; Bourrier, F.; Monnet, J.-M.; Bigot, S.; Borgniet, L.; Berger, F.; Curt, T. Novel quantitative indicators to characterize the protective effect of mountain forests against rockfall. Ecol. Indic. 2016, 67, 98–107. [Google Scholar] [CrossRef]
  12. Moos, C.; Bebi, P.; Schwarz, M.; Stoffel, M.; Sudmeier-Rieux, K.; Dorren, L. Ecosystem-based disaster risk reduction in mountains. Earth-Sci. Rev. 2018, 177, 497–513. [Google Scholar] [CrossRef]
  13. Grilli, G.; Nikodinoska, N.; Paletto, A.; de Meo, I. Stakeholders’ Preferences and Economic Value of Forest Ecosystem Services: An Example in the Italian Alps. Balt. For. 2015, 21, 298–307. [Google Scholar]
  14. Onuma, A.; Tsuge, T. Comparing green infrastructure as ecosystem-based disaster risk reduction with gray infrastructure in terms of costs and benefits under uncertainty: A theoretical approach. Int. J. Disaster Risk Reduct. 2018, 32, 22–28. [Google Scholar] [CrossRef]
  15. European Commission. A New EU Forest Strategy: For Forests and the Forest-Based Sector; EC: Brussels, Belgium, 2013. [Google Scholar]
  16. Faivre, N.; Sgobbi, A.; Happaerts, S.; Raynal, J.; Schmidt, L. Translating the Sendai Framework into action: The EU approach to ecosystem-based disaster risk reduction. Int. J. Disaster Risk Reduct. 2018, 32, 4–10. [Google Scholar] [CrossRef]
  17. Fidej, G.; Mikos, M.; Rugani, T.; Jez, J.; Kumelj, S.; Diaci, J. Assessment of the protective function of forests against debris flows in a gorge of the Slovenian Alps. iForest-Biogeosci. For. 2015, 8, 73–81. [Google Scholar] [CrossRef]
  18. Spangenberg, J.H.; Settele, J. Precisely incorrect? Monetising the value of ecosystem services. Ecol. Complex. 2010, 7, 327–337. [Google Scholar] [CrossRef]
  19. Farley, J.; Voinov, A. Economics, socio-ecological resilience and ecosystem services. J. Environ. Manag. 2016, 183, 389–398. [Google Scholar] [CrossRef] [PubMed]
  20. Gret-Regamey, A.; Kytziab, S. Integrating the valuation of ecosystem services into the Input-Output economics of an Alpine region. Ecol. Econ. 2007, 63, 786–798. [Google Scholar] [CrossRef]
  21. Daily, G.C.; Polasky, S.; Goldstein, J.; Kareiva, P.M.; A Mooney, H.; Pejchar, L.; Ricketts, T.H.; Salzman, J.; Shallenberger, R. Ecosystem services in decision making: Time to deliver. Front. Ecol. Environ. 2009, 7, 21–28. [Google Scholar] [CrossRef]
  22. Bianchi, E.; Accastello, C.; Trappmann, D.; Blanc, S.; Brun, F. The Economic Evaluation of Forest Protection Service against Rockfall: A Review of Experiences and Approaches. Ecol. Econ. 2018, 154, 409–418. [Google Scholar] [CrossRef]
  23. Notaro, S.; Paletto, A. Economic evaluation of the protective function of mountain forests: A case study from the Italian Alps. In The Evaluation of Forest Policies and Programmes; European Forest Institute: Joensuu, Finland, 2004. [Google Scholar]
  24. Cahen, M. Ouvrages de Parade Contre les Risques Naturels en Montagne et Fonction de Protection de la Forêt: Analyse Économique Comparative; IRSTEA—Cemagref: Grenoble, France, 2010. [Google Scholar]
  25. Teich, M.; Bebi, P. Evaluating the benefit of avalanche protection forest with GIS-based risk analyses—A case study in Switzerland. For. Ecol. Manag. 2009, 257, 1910–1919. [Google Scholar] [CrossRef]
  26. Vergani, C.; Werlen, M.; Conedera, M.; Cohen, D.; Schwarz, M. Investigation of root reinforcement decay after a forest fire in a Scots pine (Pinus sylvestris) protection forest. For. Ecol. Manag. 2017, 400, 339–352. [Google Scholar] [CrossRef]
  27. Olschewski, R.; Bebi, P.; Teich, M.; Hayek, U.W.; Gret-Regamey, A. Avalanche protection by forests—A choice experiment in the Swiss Alps. For. Policy Econ. 2012, 17, 19–24. [Google Scholar] [CrossRef]
  28. Dorren, L.K.A.; Berger, F. Balancing tradition and technology to sustain rockfall-protection forests in the Alps. For. Snow Landsc. Res. 2006, 80, 87–98. [Google Scholar]
  29. Dorren, L.K.A. A review of rockfall mechanics and modelling approaches. Prog. Phys. Geogr. 2003, 27, 69–87. [Google Scholar] [CrossRef]
  30. Farber, S.C.; Costanza, R.; Wilson, M.A. Economic and ecological concepts for valuing ecosystem services. Ecol. Econ. 2002, 41, 375–392. [Google Scholar] [CrossRef]
  31. de Groot, R.S.; Alkemade, R.; Braat, L.; Hein, L.; Willemen, L. Challenges in integrating the concept of ecosystem services and values in landscape planning, management and decision making. Ecol. Complex. 2010, 7, 260–272. [Google Scholar] [CrossRef]
  32. Haines-Young, R.; Potschin, M. Common International Classification of Ecosystem Eervices (CICES); Version 4.1; European Environmental Agency: Copenhagen, Denmark, 2012. [Google Scholar]
  33. Bockstael, N.E.; Freeman, A.M.; Kopp, R.J.; Portney, P.R.; Smith, V.K. On Measuring Economic Values for Nature. Environ. Sci. Technol. 2000, 34, 1384–1389. [Google Scholar] [CrossRef]
  34. Gret-Regamey, A.; Brunner, S.H.; Kienast, F. Mountain Ecosystem Services: Who Cares? Mt. Res. Dev. 2012, 32, S23–S34. [Google Scholar] [CrossRef]
  35. Villamagna, A.M.; Angermeier, P.L.; Bennett, E.M. Capacity, pressure, demand, and flow: A conceptual framework for analyzing ecosystem service provision and delivery. Ecol. Complex. 2013, 15, 114–121. [Google Scholar] [CrossRef]
  36. Wolff, S.; Schulp, C.J.E.; Verburg, P.H. Mapping ecosystem services demand: A review of current research and future perspectives. Ecol. Indic. 2015, 55, 159–171. [Google Scholar] [CrossRef]
  37. Neuwenhuis, M. Terminology of Forest Management; IUFRO Secretariat: Vienna, Austria, 2000. [Google Scholar]
  38. Cordonnier, T.; Berger, F.; Elkin, C.; Lamas, T.; Martinez, M. Models and Likert Functions (Indicators) for Ecosystem Services; Deliverable D2.2; Institute of Silviculture, University of Natural Resources and Life Sciences: Vienna, Austria, 2014. [Google Scholar]
  39. Gottardi, G.; Govoni, L. Full-Scale Modelling of Falling Rock Protection Barriers. Rock Mech. Rock Eng. 2010, 43, 261–274. [Google Scholar] [CrossRef]
  40. EOTA. ETAG 207—Guideline for European Technical Approval of Falling Rock Protection Kits; European Organization for Technical Approval: Brussels, Belgium, 2012. [Google Scholar]
  41. Notaro, S.; Paletto, A. The economic valuation of natural hazards in mountain forests: An approach based on the replacement cost method. J. For. Econ. 2012, 18, 318–328. [Google Scholar] [CrossRef]
  42. Dussauge, C.; Grasso, J.-R.; Helmstetter, A. Statistical analysis of rockfall volume distributions: Implications for rockfall dynamics. J. Geophys. Res. Solid Earth 2003, 108. [Google Scholar] [CrossRef]
  43. Giacchetti, G.; Grimod, A. Effect of Large Impacts Against Rockfall Barriers. In Landslide Science for a Safer Geoenvironment; Springer: Cham, Switzerland, 2014; Volume 3, pp. 83–89. [Google Scholar]
  44. Bourrier, F.; Lambert, S.; Baroth, J. A Reliability-Based Approach for the Design of Rockfall Protection Fences. Rock Mech. Rock Eng. 2015, 48, 247–259. [Google Scholar] [CrossRef]
  45. Faber, M.H.; Stewart, M.G. Risk assessment for civil engineering facilities: Critical overview and discussion. Reliab. Eng. Syst. Saf. 2003, 80, 173–184. [Google Scholar] [CrossRef]
  46. Bruendl, M.; Romang, H.E.; Bischof, N.; Rheinberger, C.M. The risk concept and its application in natural hazard risk management in Switzerland. Nat. Hazards Earth Syst. Sci. 2009, 9, 801–813. [Google Scholar] [CrossRef]
  47. Howald, E.P.; Abbruzzese, J.M.; Grisanti, C. An approach for evaluating the role of protection measures in rockfall hazard zoning based on the Swiss experience. Nat. Hazards Earth Syst. Sci. 2017, 17, 1127–1144. [Google Scholar] [CrossRef]
  48. Piedmont Region. Regional Price List for Public Expenditures; Regional Department for Public Works: Torino, Italy, 2018. [Google Scholar]
  49. Brun, F.; Mosso, A.; Blanc, S. Valutazioni economiche di interventi in foreste alpine di protezione. In Esperienze di Economia Applicata al Territorio Montano; CELID: Torino, Italy, 2012; Volume 1. [Google Scholar]
  50. Freeman, A.M., III; Herriges, J.A.; Kling, C.L. The Measurement of Environmental and Resource Values: Theory and Methods; RFF Press: New York, NY, USA; Routledge: Abingdon-on-Thames, UK, 2014. [Google Scholar]
  51. Rammer, W.; Brauner, M.; Ruprecht, H.; Lexer, M.J. Evaluating the effects of forest management on rockfall protection and timber production at slope scale. Scand. J. For. Res. 2015, 30, 719–731. [Google Scholar] [CrossRef]
  52. Accastello, C.; Blanc, S.; Mosso, A.; Brun, F. Assessing the timber value: A case study in the Italian Alps. For. Policy Econ. 2018, 93, 36–44. [Google Scholar] [CrossRef]
  53. Accastello, C.; Brun, F.; Borgogno-Mondino, E. A Spatial-Based Decision Support System for wood harvesting management in mountain areas. Land Use Policy 2017, 67, 277–287. [Google Scholar] [CrossRef]
  54. Blanc, S.; Gasol, C.M.; Martínez-Blanco, J.; Muñoz, P.; Coello, J.; Casals, P.; Mosso, A.; Brun, F. Economic profitability of agroforestry in nitrate vulnerable zones in Catalonia (NE Spain). Span. J. Agric. Res. 2019, 17, 0101. [Google Scholar] [CrossRef]
  55. Grimod, A.; Giacchetti, G. Design Approach for Rockfall Barriers Tested According to ETAG 027. In Landslide Science for a Safer Geoenvironment; Springer: Cham, Switzerland, 2014; pp. 91–97. [Google Scholar]
  56. Bebi, P.; Seidl, R.; Motta, R.; Fuhr, M.; Firm, D.; Krumm, F.; Conedera, M.; Ginzler, C.; Wohlgemuth, T.; Kulakowski, D. Changes of forest cover and disturbance regimes in the mountain forests of the Alps. For. Ecol. Manag. 2017, 388, 43–56. [Google Scholar] [CrossRef]
  57. Accastello, C.; Blanc, S.; Brun, F. A Framework for the Integration of Nature-Based Solutions into Environmental Risk Management Strategies. Sustainability 2019, 11, 489. [Google Scholar] [CrossRef]
  58. Laurans, Y.; Rankovic, A.; Bille, R.; Pirard, R.; Mermet, L. Use of ecosystem services economic valuation for decision making: Questioning a literature blindspot. J. Environ. Manag. 2013, 119, 208–219. [Google Scholar] [CrossRef]
Figure 1. Conceptual framework of the ASFORESEE (Alpine Space FORest Ecosystem Services Economic Evaluation) model.
Figure 1. Conceptual framework of the ASFORESEE (Alpine Space FORest Ecosystem Services Economic Evaluation) model.
Forests 10 00578 g001
Figure 2. The image represent the location of Piedmont Region and the village of Beaume (black location pin), where the case study is set.
Figure 2. The image represent the location of Piedmont Region and the village of Beaume (black location pin), where the case study is set.
Forests 10 00578 g002
Table 1. Study area data constituting the ASFORESEE input to compute the Rockfall Protection Index (RPI).
Table 1. Study area data constituting the ASFORESEE input to compute the Rockfall Protection Index (RPI).
ElementInformationValueUnit of Measure
Forest standMean DBH29.4cm
Tree density289n·ha
Stand area10ha
Coniferous89%
Broadleaves11%
BlockDiameter 95th percentile0.65m
Rock density2700kg·m−3
Cliff height60m
SlopeHeight difference120m
Mean slope37°
Width90m
Table 2. Factors used to compute the kinetic energy.
Table 2. Factors used to compute the kinetic energy.
Kinetic Energy ComponentsValueUnit of Measure
Mass of the project block P B 6750kg
Block speed S 25m·s−1
Risk factor γ R (1–1.2)1.10-
Block mass factor γ B (1.02–1.1)1.02-
Topographic factor γ T (1.02–1.1)1.02-
Table 3. Information concerning the harvesting operations planned in the forest.
Table 3. Information concerning the harvesting operations planned in the forest.
Management DataValueUnit of Measure
Harvested area7.27ha
Number of interventions2n
Growing stock293m3·ha−1
Annual increment1.33m3·ha−1
Harvest intensity20%
Table 4. The technical results computed by ASFORESEE.
Table 4. The technical results computed by ASFORESEE.
Technical ResultsValueUnit of Measure
Kinetic energy of the project block2669kJ
RPI0.99-
Kinetic energy absorbed by the forest2519kJ
Residual kinetic energy150kJ
Height of the hypothetical facility6m
Width of the hypothetical facility90m
Table 5. The monetary results computed by ASFORESEE.
Table 5. The monetary results computed by ASFORESEE.
Economic ResultsValueUnit of Measure
Cost of the hypothetical facility316,400
Forest management cost8850
Value of the protection forest304,380
Unitary value30,440€·ha−1
Annuity value950€·ha−1·year−1

Share and Cite

MDPI and ACS Style

Accastello, C.; Bianchi, E.; Blanc, S.; Brun, F. ASFORESEE: A Harmonized Model for Economic Evaluation of Forest Protection against Rockfall. Forests 2019, 10, 578. https://doi.org/10.3390/f10070578

AMA Style

Accastello C, Bianchi E, Blanc S, Brun F. ASFORESEE: A Harmonized Model for Economic Evaluation of Forest Protection against Rockfall. Forests. 2019; 10(7):578. https://doi.org/10.3390/f10070578

Chicago/Turabian Style

Accastello, Cristian, Ettore Bianchi, Simone Blanc, and Filippo Brun. 2019. "ASFORESEE: A Harmonized Model for Economic Evaluation of Forest Protection against Rockfall" Forests 10, no. 7: 578. https://doi.org/10.3390/f10070578

APA Style

Accastello, C., Bianchi, E., Blanc, S., & Brun, F. (2019). ASFORESEE: A Harmonized Model for Economic Evaluation of Forest Protection against Rockfall. Forests, 10(7), 578. https://doi.org/10.3390/f10070578

Note that from the first issue of 2016, this journal uses article numbers instead of page numbers. See further details here.

Article Metrics

Back to TopTop