Next Article in Journal
Enumerating Minimal Vertex Covers and Dominating Sets with Capacity and/or Connectivity Constraints
Previous Article in Journal
Optimized Travel Itineraries: Combining Mandatory Visits and Personalized Activities
Previous Article in Special Issue
Application of Genetic Algorithms for Periodicity Recognition and Finite Sequences Sorting
 
 
Font Type:
Arial Georgia Verdana
Font Size:
Aa Aa Aa
Line Spacing:
Column Width:
Background:
Article

Enhancing Energy Microgrid Sizing: A Multiyear Optimization Approach with Uncertainty Considerations for Optimal Design

by
Sebastián F. Castellanos-Buitrago
1,
Pablo Maya-Duque
1,
Walter M. Villa-Acevedo
2,
Nicolás Muñoz-Galeano
2 and
Jesús M. López-Lezama
2,*
1
Grupo de Investigación ALIADO, Departamento de Ingeniería Industrial, Universidad de Antioquia (UdeA), Calle 70 No. 52-21, Medellin 050010, Colombia
2
Grupo de Investigación en Manejo Eficiente de la Energía (GIMEL), Departamento de Ingeniería Eléctrica, Universidad de Antioquia (UdeA), Calle 70 No. 52-21, Medellin 050010, Colombia
*
Author to whom correspondence should be addressed.
Algorithms 2025, 18(2), 111; https://doi.org/10.3390/a18020111
Submission received: 21 January 2025 / Revised: 5 February 2025 / Accepted: 12 February 2025 / Published: 17 February 2025

Abstract

This paper addresses the challenge of optimizing microgrid sizing to enhance reliability and efficiency in electrical energy supply. A comprehensive framework that integrates multiyear optimization with uncertainty considerations is presented to facilitate optimal microgrid design. The aim is to economically, safely, and reliably supply electrical energy to communities with limited or no access to the main power grid, primarily utilizing renewable sources such as solar and wind technologies. The proposed framework incorporates environmental stochasticity, electrical demand uncertainty, and various electrical generation technologies. Electric power generation models are developed, and a metaheuristic optimization method is employed to minimize total costs while improving power supply reliability. The practical utility of the developed computational tool is emphasized, highlighting its significance in decision-making for microgrid installations. Utilizing real-world data, the approach involves a two-stage process: the first stage focuses on installation decisions, and the second evaluates operational performance using an iterated local search (ILS) optimization algorithm. Additionally, dispatch strategies are implemented to optimize computational time and enable real-time network modeling. The proposed microgrid sizing approach is a valuable asset for optimizing decision-making processes, significantly contributing to extending electricity coverage in non-interconnected zones while minimizing costs and ensuring steadfast reliability.

1. Introduction

Microgrids are decentralized energy systems of interconnected loads and distributed energy resources (DERs) capable of operating independently or in conjunction with the main power grid. They are fundamental to the energy transition facilitating the integration of renewable energy, such as solar and wind, into the power supply. Furthermore, microgrids play a crucial role in advancing sustainable energy solutions by reducing greenhouse gas emissions and providing reliable energy access [1]. Based on their operational modes, microgrids can be divided into three main types: grid-connected, off-grid (standalone), and hybrid. Grid-connected microgrids operate in coordination with the main utility grid, allowing bidirectional energy flow. They can draw power from the main grid during periods of high demand or sell excess power generated by renewable sources back to the grid. Off-grid microgrids, on the other hand, function independently of the main grid and are often deployed in remote or isolated areas. These systems rely entirely on local energy resources, such as solar panels, wind turbines, and battery storage [2]. Hybrid microgrids combine features of both, operating autonomously when the main grid is unavailable and reconnecting seamlessly when it is restored [3].
Numerous studies focus on the planning and operation of microgrids, highlighting the critical importance of optimal sizing during the planning stage. The objective functions in these studies typically revolve around economic metrics such as the levelized cost of electricity (LCOE) or net present cost (NPC). When a second decision objective is involved, the most commonly used is the reliability goal, which is usually handled through loss of power supply probability (LPSP). Optimal sizing involves determining the appropriate capacity for DERs and other key components to ensure that the microgrid meets demand efficiently, reliably, and economically. This stage is crucial because it influences the system’s cost-effectiveness and performance. Furthermore, proper sizing improves the resilience of the microgrid to uncertainties, such as fluctuating DERs and load variations [4].
The optimal sizing of microgrids is a challenging task since it often involves conflicting objectives, such as minimizing costs while ensuring a reliable energy supply. This complexity is further compounded by uncertainties in renewable energy generation, fluctuating energy demands, and varying market conditions. Due to the complexity of the problem, many authors address the optimal sizing of microgrids by employing metaheuristic techniques. In [5], the authors propose a genetic algorithm (GA) approach for the optimal design of hybrid microgrids integrating solar PV, wind, diesel generators, and battery-connected systems. In this case, both LCOE and LPSP objectives are considered. In complementary works, [6] proposes the optimal sizing of a standalone microgrid, considering droop control for better battery management, while [7] executes the study in a grid-connected network considering disconnection costs. Moth flame optimization (MFO) is used in [8], while a multi-objective artificial colony system (MOACS) is developed in [9]. In the latter case, the authors implement a Weibull distribution model to simulate the uncertainty of environmental factors and a normal distribution for the load profile. The Harris hawks algorithm, a metaheuristic inspired by the cooperative hunting behavior of hawks, is employed in [10] for the optimal sizing of a microgrid in a university campus. This work differs from others by considering a number of parameters beyond the typical ones such as solar panel aging, turbine height, conversion of anemometer height to turbine hub height, terrain roughness, ground temperature and distance, power demand, battery charge energy, number of days expected to run autonomously, depth of discharge, preferred battery type, and a smart energy management system (EMS). The joint grey wolf optimization (JGWO) hybrid algorithm for optimal sizing of hybrid systems is proposed in [11], while [12] utilizes a multi-objective particle swarm optimization (PSO) and branch and bound methods for renewable power plant sizing in rural microgrids. A comparison of metaheuristic techniques applied to the optimal sizing of standalone microgrids can be consulted in [13,14].
In [15,16], the authors use mixed-integer nonlinear programming (MINLP) for the optimal sizing of microgrids. The first one uses a prediction neural network, and the second one uses a small-scale PV hybrid connected to the network. The latter takes place in Colombia. Other Colombian authors that have approached this problem   are [17,18], who use commercial software such as IHOGA 2.5 and HOMER 3.14. The authors in [19] propose two interesting new topics: first, they consider land use; second, they use Bayesian regularized artificial neural networks (BRANNs) for demand prediction. Another important addition is the one presented by [20] since the model considers the intra-hour variation in environmental factors, which is not very frequent since hourly periods are more evident. The authors in [21] also consider load shifting and solving the problem as multipurpose optimization, Gauss–Seidel (downward coordination). Due to the uncertainty in the generation resources for the microgrids sizing problem, an electric energy storage device is considered. For this purpose, a revision of energy storage devices for use in microgrids was also performed, finding that in the technical literature, some papers refer to the use of “fuel cells” as a storage alternative. However, this device was discarded due to the high costs represented by its installation compared to batteries and the technical problems [22].
The multifaceted nature of the sizing microgrid problem is evident, this is a topic that has been approached in different ways, with each author seeking an additional contribution to the traditional formulation of the sizing microgrid problem, such as [23], which adds greenhouse gas (GHG) emissions, energy dependence on the main network, and unweighted optimization, or [24], which proposes multi-year optimization and includes in its objective function challenging aspects such as present value, emissions, land use, job creation, and public lighting coverage. Additionally, there are efforts to approximate optimal solutions of the Pareto frontier and multi-year stochastic solutions that consider the load growth uncertainty [25]. Relevant recent works in the field include [26], which addresses the optimal sizing of a hybrid microgrid system using solar, wind, diesel, and battery energy storage in rural Algeria to reduce energy costs and ensure reliable electricity provisions. Similarly, Ref. [27] combines sizing and energy management problems into a joint multi-objective mixed-integer linear programming (MILP) approach to minimize energy cost and carbon emissions in the French electricity grid. The use of temporal decomposition to reduce computing time in MILP problems for optimal microgrid planning is explored in [28]. Furthermore, Ref. [29] introduces an inner–outer layer co-optimization framework for simultaneous sizing and EMS operational optimization, enhancing global optimization capability. The effective use of multi-functional battery storage and consideration of uncertainties in microgrid sizing is presented in [30]. Additionally, a probabilistic approach for optimal sizing and techno-economic assessment of standalone microgrids is demonstrated in [31]. Finally, Ref. [32] extends the model for optimal siting, sizing, and setting of droop-controlled DERs in autonomous microgrids, emphasizing power flow formulation and multi-objective optimization.
The interest in optimal sizing of microgrids has grown significantly in recent years. The authors in [33,34] provide a concise literature review on various approaches to sizing microgrids. These approaches encompass factors such as geographical position, types of connections, mathematical formulations, and other relevant aspects. In [33], it is highlighted that while classic optimization methods are prevalent, metaheuristic approaches, particularly PSO and GA, are more commonly employed in microgrid sizing. In [34], a large range of solution options is presented, with a great variety of heuristics. It is also observed that standalone networks are more common than connected networks. Additionally, it reflects that it is essential to have historical information on temperature, solar irradiation, wind speed, and load or demand profile so that the prediction can be made from these data. Likewise, Refs. [33,34] show that the most common energy sources in the microgrid configuration are solar photovoltaic (PV), batteries, diesel generator (DG), and, on several occasions, wind turbine generation (WT).
This paper contributes to the field by addressing the challenge of optimizing microgrid sizing, particularly focusing on enhancing the reliability and efficiency of energy supply. Our objective is to present a comprehensive framework that integrates a multiyear model with non-linear optimization techniques, considering uncertainties, to facilitate the design of optimal microgrids. We aim to economically, safely, and reliably supply electrical energy to communities with limited or no access to the main power grid, predominantly relying on renewable sources such as solar and wind technologies.
In general terms, an optimization strategy is developed for selecting the microgrid size. This mathematical formulation involves solving a deterministic problem. However, considering the nature of the data, it is important to account for its stochasticity. Additionally, since the time horizon of the sizing model is long-term, multi-year formulations should also be taken into account. Therefore, four models are proposed: deterministic with annual data, stochastic with annual data, multi-year deterministic, and multi-year stochastic. To solve the models, an optimization solution algorithm is utilized. Additionally, it is proposed to decompose the problem into two parts: one for making installation decisions and another for evaluating operational performance. This is accomplished through the use of an iterated local search (ILS) optimization algorithm, which is easy to implement and highly practical as a metaheuristic. To optimize computational time, another solution algorithm is proposed, where operational performance is achieved through dispatch strategies. These strategies enable real-time modeling of the network. To summarize, the main features and contributions of this paper are as follows:
  • A comprehensive framework integrating multiyear optimization and uncertainty is proposed to enhance microgrid design. Environmental stochasticity and electrical demand variability are incorporated, relying on renewable sources such as solar and wind technologies, it also allows the combination of different types of technology generators.
  • A mixed strategy combining optimization and simulation is used to solve the model through a two-stage process. The first stage focuses on installation decisions, while the second evaluates operational performance using an iterated local search (ILS) algorithm.
  • The methodology is validated using real data from a non-interconnected zone in Colombia. This demonstrates the practical applicability of the proposed model. The optimization of renewable-based microgrids facilitates electricity expansion in remote areas where traditional grid extension is unfeasible, ensuring cost-effectiveness and operational reliability.
This paper is organized as follows: Section 2 introduces the proposed model, which includes the mathematical formulation that formally defines the microgrid sizing problem. This section also outlines the multi-year model and incorporates a stochastic algorithm for minimizing errors. Section 3 describes the approach adopted in this research work for solving the microgrid sizing problem. Section 4 presents computational experiments and results analysis, including a case study. Finally, Section 5 concludes the paper and summarizes its most relevant aspects.

2. Proposed Model

2.1. Research Methodology

In this paper, we address the microgrid sizing problem, which involves determining the components to be installed in a microgrid to optimize its cost while prioritizing the reliability and efficiency of energy supply. We focus on three main objectives. First, to develop a comprehensive model that captures the microgrid sizing problem, accounting for specific characteristics such as its multi-period nature and the stochastic behavior of certain components. Second, to design a solution strategy capable of efficiently solving realistically sized instances of the problem. Third, to validate the proposed model using data derived from a real-world case study.
Sizing decisions take into account the characteristics of the power-generating devices and the relevant weather conditions; the goal is to develop a framework that can predict optimal microgrid sizes under various scenarios, incorporating economic, environmental, and reliability aspects primarily using renewable energy sources.
In this study, we consider the four research stages outlined in Figure 1. The process begins with defining the optimization problem. Next, a model formulation is developed to mathematically describe the problem. Due to the complexity of the formulated problem, the design of a solution strategy emerges by pivoting from a pure exact solution approach based on a commercial solver to an approximated solution approach based on the combination of metaheuristics and simulation methods; thus, we applied an iterated local search (ILS) algorithm. We simulated each model under various scenarios to assess the impact of different levels of uncertainty in renewable energy production and demand forecasts.
The proposed model relies on several assumptions. For instance, it assumes that demand grows at a constant linear annual rate and follows two distinct patterns: weekdays and weekends. In the multi-year model, variations in electricity demand, fuel costs, and equipment degradation over time are considered. The latter is modeled using a decreasing geometric progression, which reduces generation capacity over time. Finally, to calculate the LCOE, the total cost is divided by the demanded energy rather than the generated energy, ensuring a linear expression.

2.2. Mathematical Formulation

The microgrid sizing problem is formally defined first. The set or portfolio of generation units is denoted by U , and the set of batteries is denoted by B . Each generator k is associated with a technology t e c k within the set G . The set of time periods in the programming horizon is represented by T . An example of the defined sets is presented in Table 1. Additionally, the decision variables are classified into strategic and operational, as demonstrated in Table 2. Strategic variables determine the infrastructure to be installed, while operational variables are employed to evaluate the performance of the designed microgrid.
The objective function in Equation (1) minimizes the total cost of the system, estimated through the levelized cost of energy (LCOE). It is defined as the sum of the total cost of the system divided by the total annual energy supplied. The LCOE indicates the minimum price level at which each kilowatt generated must be sold for the project to be profitable. It considers the cost of infrastructure ( c o s t _ I n f ), the fixed operational cost ( c o s t _ f o p m ), and the variable operation and maintenance costs ( c o s t _ v o p m ), annually adjusted through the capital recovery factor (CRF), d t indicates the demand at time t. The objective function also incorporates penalties for unsupplied energy ( c o s t _ s ) and surplus energy ( c o s t _ s + ).
min ( c o s t _ I n f + c o s t _ f o p m ) C R F + c o s t _ v o p m + c o s t _ s + t T s t + + c o s t _ s t T s t t T ( d t s t )
The infrastructure cost is given by Equation (2). Note that subscripts have been added to the variables to indicate which set they belong to; for example, for the upfront investment ( c o s t _ u p ), a k has been added, indicating that it belongs to set U (portfolio of generation units). Therefore, c o s t _ u p k represents the upfront investment of generation technology k. The same is done throughout the equations of the document. Equation (2) also considers replacement ( c o s t _ r ), and salvage cost ( c o s t _ s ). Operational costs of Equations (3) and (4) consider expenses associated with energy generation from each source. The variable cost ( c o s t _ o p ) factors in the cost of diesel fuel, which depends on coefficients f 0 and f 1 . These coefficients correspond to the intercept and slope of the fuel consumption curve, with typical values of f 0 = 0.246 L/kW h and f 1 = 0.08145 L/kW h [35]. Diesel cost further depends on the generated power, nominal rate ( G _ max ), and fuel cost ( ρ F C ). Finally, a rate ( Δ ) is included to represent tax incentives for renewable energies (see Appendix B) [35,36].
c o s t _ I n f = k U c o s t _ u p k Δ w k + l B c o s t _ u p l Δ q l + k U c o s t _ r k Δ w k + l B c o s t _ r l Δ q l k U c o s t _ s k w k l B c o s t _ s l q l
c o s t _ f o p m = k U c o s t _ f o p m k w k + l B c o s t _ f o p m b l q l
c o s t _ v o p m = k U , k D w k c o s t _ o p k + l B q l c o s t _ o p l + k U , k = D t T ( f 0 k G _ m a x k v k t + f 1 k p k t ) ρ F C
The CRF of Equation (5) takes into account the real interest rate ( i r ) expected by the shareholder, while inflation ( i n ) and the nominal interest rate ( i f ) are considered in calculating the real interest rate of Equation (6). Additionally, the time horizon ( H ) should be taken into consideration. The purpose of this indicator is to annualize the investment and infrastructure costs, thus enabling the use of the LCOE. This facilitates the analysis of different technologies with varying life cycles, ensuring a fair annual comparison of different energy sources [5,10].
C R F = i r ( 1 + i r ) | H | ( 1 + i r ) | H | 1
i r = i n i f 1 + i f
Note that the objective function is nonlinear, as the denominator involves the not served demand or energy not supplied, s t . To ensure linearity, the denominator is replaced by the total demand ( t T d t ). It implies that the L C O E could be underestimated. However, the constraint of Equation (7) is modeled as part of the objective function to minimize the L P S P by defining a minimum admissible value ( ζ ). A strategy such as an ϵ -constraint can be used to limit the value of the L P S P . The constraint allows for moving average periods with a time interval ( δ ) set by the user. Thus, if this δ value is 1, ζ must be guaranteed for all periods; if it is greater than 1, the  L P S P limit must be met, on average, during the δ period but not necessarily in each individual period within the interval [10].
t = t k δ t k s t t = t k δ t k d t ζ t k T , t k δ
Concerning strategic decision-making, the primary concern is to ensure compliance with the available area ( a max ) for the microgrid, as enforced by the constraints of Equation (8). This constraint incorporates the area occupied by installed generators ( a k ) and batteries ( a l ).
k U a k w k + l B a l q l a max
Regarding operational decisions, the initial constraints pertain to power generation. For diesel generators, the power generated ( p k t ) is determined by both minimum and maximum capacity constraints. As for renewable sources, they contribute the maximum rated power to the network in each period.
The constraint of Equation (9) defines the energy contributed by each installed generator during period t, where f ( t e c k ) represents the generation equation associated with the technology t e c k of generator k. A description of the generation equations is provided in the appendix (Appendix A).
p k t = f ( t e c k ) k U , t T
To allow for the activation and deactivation of diesel generators for each period, the constraint of Equation (10) is employed.
v k t w k k U , k t e c k = D , t T
The constraint of Equation (11) ensures a balance between the power generated and demanded. On the left side, the power of the generators, the power supplied by the battery to the network, and the unsupplied demand are summed. On the right side, the demand, the power sent to batteries, and the surplus energy are aggregated.
k U p k t + l B b l t + s t = d t + l B b l t + + s t + t T
Constraints of Equations (12)–(18) model the behavior of the battery. The constraint of Equation (12) ensures that in a given period the battery is not charging and discharging simultaneously. The constraint of Equation (13) represents the state of charge of the batteries at time t, considering the previous state of charge, the energy received and supplied to the network, the self-discharge coefficient ( α ), and the charge ( η b a t c ) and discharge ( η b a t d ) efficiencies. Additionally, Equation (14) calculates the minimum state of charge of the battery ( s o c _ min ), where D O D _ max represents the maximum depth of discharge of the battery bank, and s o c _ max is the maximum state of charge of the battery. Constraints (15) and (16) set limits for the maximum and minimum energy in the battery, while constraints of Equations (17) and (18) establish limits on the power that can be charged or discharged from the battery in each period [35].
b c l t + b d l t 1                                                       l B , t T
s o c l t = s o c l t 1 ( 1 α ) + b l t + η _ b a t c b l t η _ b a t d l B , t T
s o c _ m i n l = s o c _ m a x l ( 1 D O D _ m a x l )                                 l B
s o c l t s o c _ m a x l q l                                                       l B , t T
s o c l t s o c _ m i n l q l                                                       l B , t T
b l t + s o c _ m a x l b c l t                                                       l B , t T
b l t s o c _ m a x l b d l t                                                       l B , t T
To prevent both energy not supplied and surplus energy in the same period, an additional control constraint of Equation (19) is added. The Not Supplied Cost is presented in Appendix C.
s t d t t T
Additionally, to ensure technical parameters such as the requirement for renewable energies to have a reference, either diesel or battery, constraints of Equations (20) and (21) are employed.
This model utilizes the large M technique, which involves multiplication by a significantly large value, in this instance, the total number of generators | U | . This ensures that solar or wind power is utilized only when they have the mentioned reference.
k U , k D w k | U | ( k U , k = D w k + l B q l )
k U , k D p k t | U | ( k U , k = D v k t + l B s o c l t ) t T
Finally, constraints of Equations (22)–(29) define the variable domains.
w k { 0 , 1 }                                                                                                                   k U
q l { 0 , 1 }                                                                                                             l B
a u x k { 0 , 1 }                                                                       k U , k t e c k D
p k t R +                                                                                             k U , t T
v k t { 0 , 1 }                                                 k U , k t e c k = D , t T
s o c l t , b l t + , b l t R +                                                                   l B , t T
b d l t , b c l t { 0 , 1 }                                                                   l B , t T
s t , s t + R +                                                                                                           t T
The described mathematical formulation allows for solving the model deterministically with annual environmental and demand data. A complementary approach is proposed to model stochasticity and multi-year data.

2.3. Multiyear Model

The CRF fails to adequately represent all costs in the long term. Moreover, while renewable energies are costly in the initial period, their long-term operating costs are lower than diesel generation. Therefore, a multi-year formulation was proposed to address this issue.
Unlike the one-year model, the multi-year model does not assume symmetric data for each year. Instead, it allows for the inclusion of demand and fuel cost growth through an increasing geometric progression. Additionally, it introduces new concepts, such as equipment degradation through a decreasing geometric progression, as the generation capacity diminishes over time. Consequently, the dispatch strategy is not simulated for just one year but for the entire time horizon [25].
The modeling remains consistent with the deterministic model. However, in this case, the input parameters for demand and fuel cost will increase over subsequent years according to Equation (30):
v a l u e f i r s t _ y e a r ( 1 + Λ ) y e a r
where Λ represents the growth rate. For wind and solar generation, no growth is considered, but they are replicated each year for the first year. The degradation of the equipment of Equations (31) and (32) is presented as a reduction of the nominal capacity (rated power) of each of them over time. It is calculated based on the rated power in year 1, and for subsequent years, the capacity will decrease by subtracting the rate Δ and raising it to the corresponding year, for both generators and batteries.
p k t y = p k t 1 ( 1 Λ k ) y k U , t T , y YEARS
s o c _ m a x l y = s o c _ m a x l 1 ( 1 Λ l ) y l B , y YEARS
Therefore, the CRF is now removed, and all costs from year 0 to the final year of the time horizon are aggregated and divided by the generation to calculate the LCOE. The model is tested by assuming all installations occur starting from year zero. Consequently, there might be oversized solutions initially to accommodate the growth in the final years. Environmental forecasts can be derived from the presented calculations, which utilize the first year as a reference. Alternatively, users can input the entire time horizon if they possess their own forecasts.

2.4. Stochasticity

The sizing of microgrids is a strategic decision of great relevance. Making an adequate decision is crucial to avoid cost overruns or failing to meet expected demand. Therefore, it is essential to minimize errors and arrive at a decision that is both robust and flexible [37]. The deterministic model, however, is limited to a single ideal scenario. Given the high level of uncertainty in radiation, wind speed, and demand forecasts, relying solely on the deterministic model can lead to inadequate sizing [38].
Understanding stochasticity involves grappling with decision-making in the presence of various forms of uncertainty, which can be state-independent or dependent. Stochastic models have traditionally focused on making optimal (or robust) decisions. The first step is to identify the sources of randomness, which can include observational errors, forecasting errors, model uncertainty, control uncertainty, and even goal uncertainty (where different decision-makers may have different expectations). Authors in [39] present a consolidation of various methods for modeling stochasticity, encompassing fifteen different models such as decision trees, optimal stopping, Markov decision processes, reinforcement learning, robust optimization, and one particularly noteworthy model is the optimization–simulation model, which combines these two tools.
The approach proposed in this paper, based on an optimization–simulation model, considers variable annual temporal data, which results in multiple potential scenarios. The method evaluates a portfolio of solutions rather than just one, generating solutions with randomness and applying a selection criterion to determine the best alternative, akin to the Monte Carlo method [39]. This approach enables better management of data uncertainty, resulting in a sizing solution that is less sensitive to forecast variations and as cost-effective as possible. Consequently, it becomes possible to conduct sensitivity analyses and achieve improved management of the multi-objective model, thereby identifying variations such as how the percentage use of each technology changes with fluctuations in the forecasts.
The process of generating the scenarios that allow dealing with stochasticity is described below (Algorithm 1):
Algorithm 1 Stochastic Model
Require:  d t and forecast
  (I) Get forecast hourly data divide the data by each hour
  (I) Get demand hourly data divide the data by each hour, separate weekdays with weekends
  (II) Fix distribution for each hourly data set, see which distribution best fits
  (III) Generate random data for the distribution create scenario for forecast and demand
  for  s c n S c e n a r i o s  do
     (IV) Solve the model
     (V) Save best solution lowest LCOE
  end for
  (VI) test robustness test best solutions in each scenario
  (VII) test costing LCOE best solutions in each scenario
  (VIII) Get best solution choose the most economical solution that meets the % of robustness
  (IX) Metrics export the different solutions-portfolio
In summary, from the original data, the probability distribution that fits each hourly interval is determined. Specifically, there are 24 distributions for wind speed and solar irradiation, while for demand, the number is doubled. This is because the demand on weekends is distinct from that on weekdays, as it often exhibits different behavior.
Using the determined distribution, random numbers are generated to fit each distribution, thereby creating a new simulated dataset [40]. Each dataset—simulated demand, simulated forecast, and simulated fuel cost represents a scenario. A certain number of scenarios are generated, and the model is run for each, selecting the best sizing based on the LCOE, which is the optimal solution for that scenario.
The model must be both robust and economical. Therefore, every optimal solution is tested across all scenarios, or a representative sample to evaluate its cost. This process entails a form of cross-validation. Ultimately, the solution chosen is the one that is most economical on average and satisfies the desired percentage of robustness selected. The percentage of robustness is defined as the minimum percentage of scenarios in which the solution must be feasible. This evaluation involves assessing whether, in each scenario utilizing the generators and batteries from the solution, the model is feasible or not.
Finally, the presentation includes not only this chosen solution but also a portfolio of solutions. This allows the user to determine the best option based on additional criteria, such as environmental impact.
An example of the generated scenarios is illustrated in Figure 2, where each line represents a scenario, specifically the wind speed in this case. The model must solve for each of these scenarios.

3. Solution Algorithms

The problem’s complexity is such that solving real-sized instances using the described model could quickly become intractable. Therefore, the solution strategy adopts an iterative two-phase approach in which the problem is decomposed into two parts: First, the strategic/sizing decisions are fixed. Next, the operational decisions are taken into account to evaluate the given sizing strategy. These two phases are iterated until a solution meets acceptability criteria or stopping conditions, such as a total number of iterations or an expected LCOE, as depicted in Figure 3. While this approach sacrifices optimality, the two-phase methodology enables the attainment of high-quality and efficient solutions.
The model instances were run on a 12th Gen INTEL (R) Core (TM) i5-1240P 1.7 GHZ, 8 GB RAM WINDOWS 11 X64 laptop computer. The code was written in Python 3.9, for the instances that are solved with the mathematical model the Pyomo library was used, while for the others, a metaheuristic that uses different native libraries such as Numpy, Scipy, and Pyplot was used.

3.1. Iterated Local Search

To automate the search for optimal sizing decisions, the two-phase approach is implemented using an iterated local search (ILS). ILS is a metaheuristic based on constructing a sequence of locally optimal solutions by perturbing the current local minimum and applying local search after starting from the modified solution. In essence, given a current solution s*, the process begins by applying a change or perturbation that leads to an intermediate state s’ (which belongs to the solution set S). Next, LocalSearch is applied to s’ resulting in a solution s* in S*. If s* passes an acceptance test, it becomes the next element of the walk S*; otherwise, it reverts to s*. This resulting walk represents a case of stochastic search in S*. The search for optimal solutions occurs within a defined reduced space, with improvements sought at each iteration, and the process consists of an initial solution, perturbation, acceptance criteria, local search, and global optimization within ILS [41].
The first phase of the proposed approach guides the search, while the second phase evaluates the quality of solutions. The pseudo code (Algorithm 2) outlines the procedure of the ILS–optimization algorithm. Initially, an initial feasible solution ( S _ i n i t ) is provided, preferably with diesel generators. This solution temporarily serves as the current solution ( S _ c u r r e n t ) and the best solution ( S _ b e s t ). Following this, a set number of iterations, n, are performed, with one of two actions being taken in each. A generator is either removed or added, depending on whether the solution is feasible or not, respectively. When adding a generator, validation is performed to ensure there is space remaining for additional generators. Otherwise, the search reverts to the last feasible solution.
The object to remove from the current solution can be identified based on those that provide the least demand at the highest price. However, to ensure variability in the iterative search and prevent solution deadlocks, it is selected randomly. The variable r e m o v e _ r e p o r t is calculated, serving as an auxiliary dataset providing insight into how much demand was satisfied by a removed generator or how much will be supplied by an added one.
Algorithm 2 Strategical Iterated Local Search
Require:  G , B , U , T
Ensure:  S _ i n i t i n t i a l S o l u t i o n ( )
S _ c u r r e n t S _ i n i t
S _ b e s t S _ i n i t
while Stopping criterion is not met do
   if  S _ c u r r e n t is Feasible then
   S _ f e a s i b l e S _ c u r r e n t
   S _ c u r r e n t r e m o v e o b j e c t ( S _ c u r r e n t )
   else
    if  S _ a v a i l a b l e  then
S _ c u r r e n t a d d o b j e c t ( S _ c u r r e n t )
    else
S _ c u r r e n t S _ f e a s i b l e
      Break
    end if
  end if
  evaluate( S _ c u r r e n t )
  if  S _ c u r r e n t is Feasible & L C O E ( S _ c u r r e n t ) L C O E ( S _ b e s t )  then
S _ b e s t S _ c u r r e n t
  end if
end while
Return S _ b e s t
Similarly, the add function (Algorithm 3) randomly selects whether to add a generator or a battery, allowing for variety in the solution. If it chooses to add a battery, it randomly selects one from the set of available batteries and adds it to S. If a generator is chosen, the function determines the period with the greatest demand supplied by the r e m o v e _ r e p o r t ( m a x _ g e n e r a t i o n ). It then examines the list of available generators of a randomly selected technology to find one with the best-rated power at the lowest cost based on the previous report, creating a list for this criteria. Additionally, it identifies the generator with the lowest variable operating cost at that specific point, creating a separate list for this criterion. The function then randomly selects one of four lists: “ c a p a c i t y ”, “ L C O E ”, “ t e c h n o l o g y ”, “ c o s t _ v o p m ” and chooses a generator from the selected list. Finally, it returns the updated S with the newly added object and updates the r e m o v e _ r e p o r t .
For the ILS–optimization algorithm, once strategical decisions are taken, the remaining optimization problem is solved using the same equations as the one-stage model.
While the two-phase approach significantly reduces the computational burden, the effort required to solve the optimization problem at each iteration remains substantial. Additionally, ILS requires a large number of iterations to converge to an optimal solution [42]. To address this, a simulation algorithm integrated with the ILS is implemented, wherein operational decisions are made through a dispatch strategy instead of the operational optimization algorithm.
Algorithm 3 Add Object
Require:  S _ c u r r e n t , r e m o v e _ r e p o r t
m a x _ g e n e r a t i o n = R a n d o m ( max ( r e m o v e _ r e p o r t ) ) ▹ gets one random longest period of ENS
o b j e c t r a n d o m ( G e n e r a t o r s , B a t t e r i e s ”)
if   o b j e c t = B a t t e r i e s then
   Add  r a n d o m ( b a t t e r y )
else
  g e n e r a t o r s _ s e t r a n d o m ( S o l a r , D i e s e l , W i n d ”)
   for  i g e n e r a t o r s _ s e t  do
    Update  t e c h o n o l o g y _ l i s t
     r a t e d _ g e n e r a t i o n = f ( i )
    if  r a t e d _ g e n e r a t i o n > m a x _ g e n e r a t i o n  then
      Update  c a p a c i t y _ l i s t
      Calculate  L C O E
      Calculate  c o s t _ v o p m
      if  L C O E L C O E _ m i n  then
        Update  L C O E _ m i n _ l i s t
      end if
      if  c o s t _ v o p m c o s t _ v o p m _ m i n  then
        Update  c o s t _ v o p m _ m i n _ l i s t
      end if
     end if
    end for
     s e l e c t i o n _ l i s t r a n d o m ( c a p a c i t y , L C O E , t e c h n o l o g y , c o s t _ v o p m ”)
    Add  r a n d o m ( g e n e r a t o r s e l e c t i o n _ l i s t ) )
end if
Update r e m o v e _ r e p o r t
Return S _ c u r r e n t , r e m o v e _ r e p o r t

3.2. ILS–Simulation with Dispatch Strategy

In the ILS–simulation algorithm, the same methodology as in previous strategies is employed. However, in this case, a dispatch rule is established. The previous mathematical formulation is no longer used as constraints. Instead, the logic remains consistent, and the mathematical constraints are transformed into programming logic for the dispatch strategy simulation algorithm.
The dispatch rules are based on the load following strategy, a generalization of the model from [35]. Here, all renewable energies are grouped into a single category. The order of battery charging and discharging is randomly determined, while for diesel generators, the order depends on which is more economical to produce, on average, the maximum demand. At the end of each iteration, the average of the energy not supplied (ENS) is calculated. If this average exceeds the established limit, the iteration is deemed infeasible. Simultaneously, the algorithm counts the number of hours with ENS.
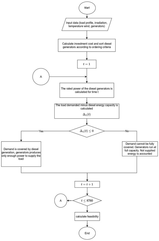
Only four possible configurations are defined for the dispatch strategy, as some are neither feasible nor of interest. The first configuration involves only diesel generators (Figure 4), where all the demand is met by these generators. If the demand is less than the rated power of the generators, they are used until the demand is satisfied, following the previously mentioned order, starting with the least expensive generator that covers the greatest demand. If the demand exceeds the capacity, all generators operate at maximum capacity and the amount of energy not supplied is recorded. Additionally, production below the minimum capacity is to be avoided to ensure the integrity of the equipment.
The second configuration involves the combination of renewable energy and diesel (Figure 5). The renewable energy sources can be wind, solar, or both. Initially, the microgrid (MG) meets the demand using renewable generators at maximum capacity. If the generation exceeds the demand, the surplus energy is recorded. However, if the generation falls short of the demand, diesel generators are utilized to meet the energy shortfall, following a process similar to that of the first strategy.
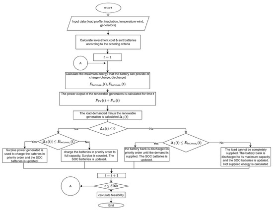
The third configuration involves renewable generators (solar, wind, or both) and batteries (Figure 6). The total generation from all renewable sources is aggregated to satisfy the demand. If the generation exceeds the demand, the batteries begin to charge in a random order, maximizing their capacity. If all batteries are fully charged and there is still surplus energy, this surplus is recorded. However, if the demand is not fully met by the generation, the energy shortfall is covered by discharging the batteries. The discharge priority is determined randomly, with batteries being discharged until the shortfall is met. If the demand exceeds the capacity of the batteries, they are discharged to their maximum capacity, and the percentage of unmet energy is recorded. Finally, the state of charge of the batteries is updated.
Lastly, the fourth configuration (illustrated in Figure 7 and Figure 8) combines all available technologies. It serves as a generalization of the previous cases, always beginning with renewable generators. If the renewable generators can fully satisfy the demand, they are used, and any surplus energy charges the batteries, following the approach of the third strategy. If there is still surplus energy remaining, this surplus is recorded.
However, in cases where there is no renewable generation—such as during nights with low wind—the batteries are used first, similar to the third strategy. If the batteries are discharged to their maximum capacity and there is still unmet energy demand, the diesel generator is engaged. Should the diesel generator not suffice to meet the demand, the unmet energy is recorded.
During periods when there is renewable generation but it is insufficient to cover the demand, the approach varies. If the batteries and renewable energy together can meet the demand, they are used accordingly. If the renewable energy is not enough to fully cover the demand, it is used to charge the batteries rather than directly meeting the demand. Any surplus renewable energy, after charging the batteries, is then used to fulfill a fraction of the remaining demand. The remaining demand is met using the diesel generator, following the approach of the first strategy. If even this combined approach falls short of meeting the demand, the unmet energy is recorded. Finally, the state of charge of the batteries is updated.
It should be noted that in this case, the LCOE includes the ENS in the objective function given by Equation (1), as linearity no longer influences. Based on the entered technologies, the model selects the appropriate configuration. If none of the configurations are applicable, it reports it as infeasible. The algorithm calculates the operating cost, performance, and installation cost, and the installation decision is made using the ILS. This algorithm is efficient in terms of computational time, thereby enabling the solution to the stochasticity and multi-year model.

4. Computational Experiments and Results Analysis

Measuring the performance of stochastic optimization algorithms is crucial, yet it also presents significant challenges [43,44]. In this section, we provide a comprehensive evaluation, including a comparison between models, a multiple-instances analysis, and a robustness assessment through variations in demand and forecasts.

4.1. Case Study Description

Tests were conducted to evaluate the performance of the proposed algorithms in various models. The computational program and data can be consulted in [45]. The proposed models were tested on simulated data constructed from realistic data for four non-interconnected zones in Colombia: San Andrés, Providencia, Puerto Nariño, and Leticia. The first two are insular areas, while the latter two are located in the Colombian Amazonas region. The demand data were obtained from the official report of the UPME (Unidad de Planeación Minero Energética) of Colombia, where they provide the load profile for these areas, specifically for the period from January to December 2018. The availability of renewable resources was estimated using measurement tools such as NASA, PVGIS, and Solcast. Additionally, the portfolio of generators and batteries, along with their technical and cost parameters, was sourced from commercial catalogs.
The models primarily provide information on which generators to install, the percentage and amount they contribute to the network for each hour, the LCOE, and the required area.
Initially, the differences in performance and quality of the sizing solutions provided by the algorithms will be evaluated. Following this, important characteristics of the model will be assessed, such as the utilization of fiscal incentives for renewable energy and the parameter that regulates compliance with the level of service in sets of periods within the planning horizon. Finally, a comparison among the different proposed models will be conducted.

4.2. Comparison Solution Algorithms

In this section, the performance of the ILS–optimization and ILS–simulation with dispatch strategy is evaluated. The one-stage optimization algorithm is not considered due to its limitation in solving instances of low complexity. The computational results indicate that with the same set of instance data, the ILS–optimization algorithm takes 4 min per iteration, whereas ILS–simulation with dispatch strategy model only takes 0.625 s.
Furthermore, in comparing the results of the models using the same generators and batteries, the optimization algorithm demonstrates the ability to avoid continuously activating the diesel generator. Instead, it maximizes the use of the diesel generator to charge the battery. Conversely, the dispatch strategy relies solely on renewable energy sources for charging.
In summary, the ILS–optimization solution is more cost-effective, but the computational time required for the algorithm makes multiple iterations challenging.
Figure 9 and Figure 10 illustrate the results: the gray bar represents the energy charged to the battery, the red bar indicates diesel generation, the light blue bar represents the not served or unsupplied demand, the blue bar represents renewable wind generation, and the green and purple bars show battery discharges. The solid line depicts the demand. It is worth noting that in this case, the model did not install solar generators.

4.3. Evaluation of Model Parameters

Various instances of the deterministic model were executed, with changes made to one of the model parameters or the location data in each instance. Subsequently, the average results of all the solutions from these instances were obtained to assess the impact of the representative parameters.
First, the effect of considering tax incentives on average renewable generation was evaluated. Table 3 illustrates that the use of renewable energies to supply the demand increases, while diesel decreases when the tax incentive Δ is introduced. This finding underscores the significance of public policies in facilitating the energy transition. It is important to note that when using batteries, the sum is different from 100% since a portion is allocated to covering the demand, and another portion charges the batteries.
As mentioned in the mathematical formulation, the δ parameter is utilized to adjust the maximum level of ENS, making it more flexible or rigid. Figure 11 provides a comparison with varying values of this parameter. Initially, the value is set to 1, indicating that the ENS cannot exceed the specified limit in any given hour (see the left side of Figure 11). Subsequently, the parameter is adjusted to allow for weekly flexibility, 168 h, meaning that the weekly average of ENS must be adhered to, but individual hours may exceed this limit (see the right side of Figure 11).
Figure 11 illustrates that the use of renewable energies increases when δ is more flexible. Note that generation resources (Diesel, Wind and Solar) add up to 100%. In this case, the surplus in the pie charts corresponds to the battery storage. This implies that if there is a high level of rigidity in reliability requirements, diesel generators must be installed to ensure demand coverage, thereby affecting environmental objectives.
It is then observed that increasing the allowable hourly ENS results in the model installing more renewable generators, as reliability becomes more flexible as indicated in Figure 12 (the percentages add up more than 100% due to the battery storage).

4.4. Comparison Between Models

In this section, a comparison is made among the one-year deterministic model (“Dt + 1y”), the one-year stochastic model (“St + 1y”), the multi-year deterministic model (“Dt + My”), and the multi-year stochastic model (“St + My”). All models utilize the ILS–simulation with dispatch strategic algorithm, as it is the only one capable of solving all four models.

4.4.1. Single Instance Comparison with δ Variation

Firstly, all the models are compared using a predefined instance in the city of Providencia. Table 4 displays the input parameters for this particular instance, detailing the number of generators and batteries for each type ( l e n ).
Table 5 displays the algorithm parameters, including the number of iterations performed in the ILS and the selected number of scenarios for the stochastic model with cross-validation.
Each model was run with two instances of data from Providencia, one with δ equal to 1, and another with δ equal to 24. The objective of varying the δ values is to provide an option with a flexible LPSP and another with a more constrained LPSP. The results obtained are shown in Table 6.
In Table 6, it can be observed that due to changes in the way LCOE is calculated, direct comparisons between one-year and multi-year models are not straightforward. However, it is worth noting that the stochastic model exhibits a better LCOE compared to the deterministic one. This is attributed to the stochastic model’s ability to explore more options.
Regarding the “Gen” generation variable, there are various alternatives, without a distinct pattern. However, it can be observed that for this specific instance, the deterministic model utilizes less diesel. Another noteworthy factor is the reduction in surplus energy and ENS in multi-year configurations.
In terms of algorithm execution time, multi-year configurations require the longest time, as indicated in Table 7, the use of longest computing time is due to the fact that the multiyear model evaluates the scenarios in a specific time horizon, for this work considered 20 years.

4.4.2. Multiple Instances Comparison

Once again, a comparison is conducted among the four models: deterministic, stochastic, multiyear, and stochastic-multiyear. However, this time, multiple instances are run instead of just one.
Initially, four instances were created using Providencia data, each instance varying the model parameters such as fuel cost and the utilization of tax incentives. The objective was to evaluate the models’ behavior under these variations. The parameters for each instance are detailed in Table 8.
The LCOE results are presented in Table 9. The primary result to highlight is the difference in sizing between the one-year and multi-year models. The installed generators and batteries vary significantly, as the one-year model does not account for demand growth. Consequently, the multi-year model is more conservative and results in higher costs.
Subsequently, new instances were executed, also varying δ and ENS, in addition to the four previous instances. In this case, the stochastic multi-year model was not included in the comparison due to its longer execution time compared to the others. Given the numerous instances, evaluating the stochastic multi-year model would require significant computational resources. The instances are displayed in Table 10.
The results of the instances in Table 11 indicate that between the deterministic and stochastic models, the stochastic model provides superior results. This is attributed to its ability to test a greater number of combinations.
On the other hand, when examining the behavior of renewable generation, Table 12 indicates that in most instances, the stochastic model utilized more renewable energy than the deterministic model. This comparison is solely based on the one-year formulation.

4.4.3. Robustness by Changing Data in the Solutions

A new phase of testing involves taking the sizing provided by each model in a specific instance and modifying the parameters of demand or the forecasts (solar radiation and wind speed), as shown in Table 13. The objective is to evaluate the robustness of the sizing, determining whether the given sizing remains feasible with the new data. Additionally, changes in output data, such as LCOE and generation percentages, are examined.
To better understand the concept described, consider variation 4, depicted in Figure 13, where all the data shift upward (orange line) in relation to the original instance (blue line).
The results of comparing the LCOE in the variations against the original data generally indicate an increase when these changes are implemented. This highlights the importance of having a robust solution strategy to better adapt to uncertainty, as demonstrated in Table 14. Additionally, it is observed that the multi-year model becomes infeasible in some instances due to its higher sensitivity to changes resulting from the growth that must be considered.

4.4.4. Robustness by Changing Data in Stochastic Solutions

Similar to the previous section, in this case, the feasibility of the sizing provided by each stochastic model is tested by introducing changes in demand and forecasts. However, in this scenario, the variations are applied with a level of uncertainty. This involves making random adjustments to the data, increasing or decreasing their original values, as illustrated in Table 15.
For a clearer understanding of the concept, Figure 14 illustrates the changes in uncertainty in Variation 2. The blue line is the original demand data, and the orange line is the new demand, including uncertainty.
The results, when applying uncertainty, as shown in Table 16, indicate that the multi-year model is more sensitive to changes in the data. Particularly, extreme changes such as in variation 6 have a notable impact. For instance, in the one-year model, the LCOE increased significantly, while in the multi-year model, it rendered the solution infeasible. This demonstrates that without reliable data during the sizing process, and in cases of drastic changes in demand or environmental conditions, the sizing may not be adequate. Therefore, incorporating stochasticity helps mitigate this issue compared to deterministic models.
These diverse results highlight the significance of implementing stochasticity. Moreover, the option of incorporating a multi-year model enables comparisons with the one-year model, assisting in determining the most suitable solution for the given problem.
It is also noteworthy that the dispatch strategy algorithm models the real-time operation of the network.

5. Conclusions

This paper presented an optimization approach for microgrid sizing aimed at enhancing energy reliability and efficiency. It culminated in the development of a robust computational tool that integrates multi-year non-linear optimization while accounting for uncertainties inherent in renewable energy sources, demand variability, and environmental stochasticity. The computational experiments conducted across one region in Colombia (San Andrés, Providencia) utilized realistic data to simulate the performance of proposed algorithms, focusing on the optimization of different energy sources, cost-efficiency, and reliability.
The findings from the computational experiments underscore the efficacy of the iterative local search (ILS) optimization algorithm in balancing cost and efficiency, achieving a more sustainable electrical energy mix by minimizing reliance on diesel generators in favor of renewable sources. For instance, the algorithm successfully increased wind generation’s contribution to 19% from 10% when tax incentives were applied, highlighting the critical role of fiscal policies in supporting renewable energy adoption. Furthermore, the flexibility in service level requirements or energy not supplied, as manipulated through δ parameter, allowed for a more substantial integration of renewable sources, revealing the importance of regulatory frameworks in facilitating energy transition.
Comparative analysis between different models revealed the stochastic models, especially the multi-year stochastic model, offered a more nuanced understanding of the interplay between cost (LCOE), energy mix, and reliability. This model, in particular, demonstrated an ability to efficiently allocate resources over a long-term planning horizon, ensuring not only cost-effectiveness but also adherence to environmental and reliability standards.
Future work could incorporate additional sources of uncertainty beyond demand and generation, such as electricity price fluctuations, demand response, and the impact of fiscal incentives. Additionally, other renewable energy sources beyond solar and wind could be included. This would result in a more comprehensive but significantly more challenging model from a solution perspective, requiring the exploration of alternative methods to address problems with a large number of variables and constraints.

Author Contributions

Conceptualization, S.F.C.-B., P.M.-D., W.M.V.-A. and N.M.-G.; data curation, S.F.C.-B., P.M.-D. and W.M.V.-A.; formal analysis, S.F.C.-B., P.M.-D. and W.M.V.-A.; funding acquisition, P.M.-D., W.M.V.-A., N.M.-G. and J.M.L.-L.; investigation, S.F.C.-B., P.M.-D., W.M.V.-A. and N.M.-G.; methodology, S.F.C.-B., P.M.-D., W.M.V.-A. and N.M.-G.; project administration, S.F.C.-B., P.M.-D., W.M.V.-A., N.M.-G. and J.M.L.-L.; resources, S.F.C.-B., P.M.-D., W.M.V.-A., N.M.-G. and J.M.L.-L.; software, S.F.C.-B., P.M.-D., W.M.V.-A. and N.M.-G.; supervision, P.M.-D., W.M.V.-A. and N.M.-G.; validation, S.F.C.-B., P.M.-D. and W.M.V.-A.; visualization, S.F.C.-B., P.M.-D., W.M.V.-A., N.M.-G. and J.M.L.-L.; writing—original S.F.C.-B., P.M.-D. and W.M.V.-A.; writing—review and editing, S.F.C.-B., P.M.-D., W.M.V.-A., N.M.-G. and J.M.L.-L. All authors have read and agreed to the published version of the manuscript.

Funding

This research received no external funding.

Institutional Review Board Statement

Not applicable.

Informed Consent Statement

Not applicable.

Data Availability Statement

Data are available from the authors upon request via email.

Acknowledgments

The authors gratefully acknowledge the financial support provided by the Colombian Ministry of Science, Technology, and Innovation “MinCiencias” through “Patrimonio Autónomo Fondo Nacional de Financiamiento para la Ciencia, la Tecnología y la Innovación, Francisco José de Caldas” (Perseo Alliance, Contract No. 112721-392-2023).

Conflicts of Interest

The authors declare no conflicts of interest.

Abbreviations

The following abbreviations are used in this manuscript:
BRANNBayesian Regularized Artificial Neural Network
CRFCapital Recovery Factor
EMSEnergy Management System
GAGenetic Algorithm
GHGGreenhouse Gas
ILSIterated Local Search
JGWOJoint Grey Wolf Optimization
LCOELevelized Cost of Electricity
LPSPLoss of Power Supply Probability
MFOMoth Flame Optimization
(MILP)Mixed-Integer Linear Programming
MINLPMixed-Integer Nonlinear Programming
MOACSMulti-Objective Artificial Colony System
NPCNet Present Cost
PSOParticle Swarm Optimization
PVPhotovoltaic
WTWind Turbine

Appendix A. Generation Equations

Equation (A1) illustrates the generation process of wind technologies, highlighting its dependency on wind speed forecasts ( W t ), the minimum input ( W i n ), and maximum output ( W o u t ) speeds required for generator operation. Values below the minimum do not generate sufficient energy, while exceeding the maximum speed risks compromising the generator’s proper functioning. The equation takes into account the nominal power ( P γ ) and the nominal speed ( W r a t e ). It also introduces an exponent (m) that shapes the generation curve, typically assuming values of 1, 2, or 3, as per [46].
It is important to note that wind speed varies with height, meaning the speed at ground-level measurement points (such as meteorological stations) differs from the speed at the height of a wind turbine’s axis. To accommodate these variations in speed, the wind speed correction is applied using Hellmann’s exponential law, as detailed in [47].
f ( W ) w k g e n w t = 0 , i f   W t < W i n P y ( W t ) m ( W i n ) m ( W r a t e ) m ( W i n ) m i f   W i n W t W r a t e P y , i f   W r a t e < W t W o u t 0 , i f   W t > W o u t
Furthermore, constraint (A2) determines the minimum and maximum power generation capacities for diesel generators, as explored in [48]. This calculation is crucial for ensuring energy production aligns with operational constraints and environmental standards.
f ( D ) g e n d t = P _ D G k min v k t p k t P _ D G k max v k t
Solar technology generation (A3) depends on the number of panels ( N p v ), the nominal capacity under standard test conditions ( P p v s t c ), the irradiation on the module ( I r r P v ), and the solar radiation under standard test conditions ( G s t c ), typically 1000 W/m2. The temperature coefficient k t (usually assumed to be between 0.003 and 0.006/°C), the cell temperature ( t c t ), the reference temperature t r e f (commonly assumed to be 25 °C), and the derating factor ( f p v ) are also significant factors in this calculation, as detailed in [35].
f ( S ) w k g e n s t = 0 , i f   I r r P v t 0 P _ p v s t c s N _ p v s I r r P v t G s t c ( 1 + k t ( t c t t r e f ) ) f p v , i f   I r r P v t > 0
Note that to guarantee linearity, a set of panels with a determined N p v is introduced into the data; thus, it is not a decision but a parameter.

Appendix B. Tax Incentive

The tax incentive Δ takes the value of one if the generator is Diesel, as the tax incentive only applies to renewable energy and its accessories such as batteries. If it is different from Diesel, the formula according to Law 1715, implies a reduction in the income tax and in the depreciation of assets. Therefore, it takes into account the effective corporate tax income rate t, the maximum number of years to apply the investment tax credit ( T 1 ), assumed to be five years, the sum of investment tax credit (i) in each year (j), the depreciation factor ( d f ) expressed as a percentage of the investment cost over ( T 2 ) years, and the useful life of the power generating facility for accelerated depreciation purposes T 2 , assumed to be five years [35].
Δ = 1 , i f   t e c k = D 1 1 t [ 1 t ( r = 1 T 1 i j ( 1 + i r ) j + r = 1 T 2 d f j ( 1 + i r ) j ] , i f   t e c k D

Appendix C. Not Supplied Cost

To calculate the cost of not-supplied energy, the UPME Historical Incremental Operational Cost of Energy Rationing table is utilized [49], using the latest data from April 2021. The data are then projected to 2022 according to the Consumer Price Index (CPI) presented by the Administrative Department of Statistics (DANE). The national average increase from 2021 to 2022 was 25.9%. Subsequently, the rate is converted from Colombian pesos to dollars using a representative market rate of 3910.
Table A1. Not Supplied Cost.
Table A1. Not Supplied Cost.
Not Supplied Cost
USD/kWhLPSP Condition
0.493466821<1.5%
0.89454365<5%
1.568820258<90%
3.106741887>90%
To ensure the linearity of the model, constraints (A5) to (A12) are included, enabling the calculation of the cost of the energy not supplied.
c o s t _ s t T s t = t T ( 0.56 x 1 t + 1.02 x 2 t + 1.79 x 3 t + 3.54 x 4 t )
s t = x 1 t + x 2 t + x 3 t + x 4 t                                     t T
1.5 % d t z 1 t x 1 t 1.5 % d t                                     t T
3.5 % d t z 2 t x 2 t 3.5 % d t z 1 t                             t T
85 % d t z 3 t x 3 t 85 % d t z 2 t                               t T
0 x 4 t 10 % d t z 3 t                                             t T
z 1 t , z 2 t , z 3 t { 0 , 1 }                 t T
x 1 t , x 2 t , x 3 t , x 4 t R +                 t T

References

  1. Tostado-Véliz, M.; Arévalo, P.; Kamel, S.; El-Sehiemy, R.A.; Senjyu, T. Renewable-Based Microgrids: Design, Control and Optimization. Appl. Sci. 2023, 13, 8235. [Google Scholar] [CrossRef]
  2. Dong, H.; Hu, Q.; Li, D.; Li, Z.; Song, Z. Predictive Battery Thermal and Energy Management for Connected and Automated Electric Vehicles. IEEE Trans. Intell. Transp. Syst. 2024, 26, 2144–2156. [Google Scholar] [CrossRef]
  3. Garip, S.; Ozdemir, S. Optimization of PV and Battery Energy Storage Size in Grid-Connected Microgrid. Appl. Sci. 2022, 12, 8247. [Google Scholar] [CrossRef]
  4. Billanes, J.D.; Jørgensen, B.N.; Ma, Z. A Framework for Resilient Community Microgrids: Review of Operational Strategies and Performance Metrics. Energies 2025, 18, 405. [Google Scholar] [CrossRef]
  5. Suresh, M.; Meenakumari, R. An improved genetic algorithm-based optimal sizing of solar photovoltaic/wind turbine generator/diesel generator/battery connected hybrid energy systems for standalone applications. Int. J. Ambient Energy 2021, 42, 1136–1143. [Google Scholar] [CrossRef]
  6. Rey, J.M.; Jiménez-Vargas, I.; Vergara, P.P.; Osma-Pinto, G.; Solano, J. Sizing of an autonomous microgrid considering droop control. Int. J. Electr. Power Energy Syst. 2022, 136, 107634. [Google Scholar] [CrossRef]
  7. Yang, J.; Su, C. Robust optimization of microgrid based on renewable distributed power generation and load demand uncertainty. Energy 2021, 223, 120043. [Google Scholar] [CrossRef]
  8. Lin, X.M.; Kireeva, N.; Timoshin, A.; Naderipour, A.; Abdul-Malek, Z.; Kamyab, H. A multi-criteria framework for designing of stand-alone and grid-connected photovoltaic, wind, battery clean energy system considering reliability and economic assessment. Energy 2021, 224, 120154. [Google Scholar] [CrossRef]
  9. Pavankumar, Y.; Kollu, R.; Debnath, S. Multi-objective optimization of photovoltaic/wind/biomass/battery-based grid-integrated hybrid renewable energy system. IET Renew. Power Gener. 2021, 15, 1528–1541. [Google Scholar] [CrossRef]
  10. Cetimbas, I.; Tamyurek, B.; Demirtas, M. Sizing optimization and design of an autonomous AC microgrid for commercial loads using Harris Hawks Optimization algorithm. Energy Convers. Manag. 2021, 245, 114562. [Google Scholar] [CrossRef]
  11. Alzahrani, A.; Hayat, M.A.; Khan, A.; Hafeez, G.; Khan, F.A.; Khan, M.I.; Ali, S. Optimum sizing of stand-alone microgrids: Wind turbine, solar photovoltaic, and energy storage system. J. Energy Storage 2023, 73, 108611. [Google Scholar] [CrossRef]
  12. Roldán-Blay, C.; Escrivá-Escrivá, G.; Roldán-Porta, C.; Dasí-Crespo, D. Optimal sizing and design of renewable power plants in rural microgrids using multi-objective particle swarm optimization and branch and bound methods. Energy 2023, 284, 129318. [Google Scholar] [CrossRef]
  13. Lawan Bukar, A.; Wei Tan, C.; Mat Said, D.; Mohammed, A.; Ayop, R.; Alsharif, A. Energy management strategy and capacity planning of an autonomous microgrid: Performance comparison of metaheuristic optimization searching techniques. Renew. Energy Focus 2022, 40, 48–66. [Google Scholar] [CrossRef]
  14. Fathi, M.; Khezri, R.; Yazdani, A.; Mahmoudi, A. Comparative study of metaheuristic algorithms for optimal sizing of standalone microgrids in a remote area community. Neural Comput And Applic 2022, 34, 5181–5199. [Google Scholar] [CrossRef]
  15. Montoya, O.D.; Grisales-Noreña, L.F.; Gil-González, W.; Alcalá, G.; Hernandez-Escobedo, Q. Optimal Location and Sizing of PV Sources in DC Networks for Minimizing Greenhouse Emissions in Diesel Generators. Symmetry 2020, 12, 322. [Google Scholar] [CrossRef]
  16. Guerrero Hernandez, A.S.; de Arruda, L.V.R. Economic viability and optimization of solar microgrids with hybrid storage in a non-interconnected zone in Colombia. Environ. Dev. Sustain. 2021, 23, 12842–12866. [Google Scholar] [CrossRef]
  17. Muñoz, Y.; Angeles, M.; Rosa, M. Sizing of an Island Microgrid using Demand Side Management Strategies. In Proceedings of the International Conference on Electrical, Computer, Communications and Mechatronics Engineering (ICECCME), Mauritius, Mauritius, 7–8 October 2021; pp. 1–5. [Google Scholar] [CrossRef]
  18. García-Vera, Y.E.; Dufo-López, R.; Bernal-Agustín, J.L. Techno-Economic Feasibility Analysis through Optimization Strategies and Load Shifting in Isolated Hybrid Microgrids with Renewable Energy for the Non-Interconnected Zone (NIZ) of Colombia. Energies 2020, 13, 6146. [Google Scholar] [CrossRef]
  19. Graça Gomes, J.; Xu, H.; Yang, Q.; Zhao, C. An optimization study on a typical renewable microgrid energy system with energy storage. Energy 2021, 234, 121210. [Google Scholar] [CrossRef]
  20. Mathiesen, P.; Stadler, M.; Kleissl, J.; Pecenak, Z. Techno-economic optimization of islanded microgrids considering intra-hour variability. Appl. Energy 2021, 304, 117777. [Google Scholar] [CrossRef]
  21. Lavrik, A.; Zhukovskiy, Y.; Tcvetkov, P. Optimizing the Size of Autonomous Hybrid Microgrids with Regard to Load Shifting. Energies 2021, 14, 5059. [Google Scholar] [CrossRef]
  22. Sazali, N.; Wan Salleh, W.N.; Jamaludin, A.S.; Mhd Razali, M.N. New Perspectives on Fuel Cell Technology: A Brief Review. Membranes 2020, 10, 99. [Google Scholar] [CrossRef]
  23. Dougier, N.; Garambois, P.; Gomand, J.; Roucoules, L. Multi-objective non-weighted optimization to explore new efficient design of electrical microgrids. Appl. Energy 2021, 304, 117758. [Google Scholar] [CrossRef]
  24. Petrelli, M.; Fioriti, D.; Berizzi, A.; Bovo, C.; Poli, D. A novel multi-objective method with online Pareto pruning for multi-year optimization of rural microgrids. Appl. Energy 2021, 299, 117283. [Google Scholar] [CrossRef]
  25. Fioriti, D.; Poli, D.; Duenas-Martinez, P.; Perez-Arriaga, I. Multi-year stochastic planning of off-grid microgrids subject to significant load growth uncertainty: Overcoming single-year methodologies. Electr. Power Syst. Res. 2021, 194, 107053. [Google Scholar] [CrossRef]
  26. Bacha, B.; Ghodbane, H.; Dahmani, H.; Betka, A.; Toumi, A.; Chouder, A. Optimal sizing of a hybrid microgrid system using solar, wind, diesel, and battery energy storage to alleviate energy poverty in a rural area of Biskra, Algeria. J. Energy Storage 2024, 84, 110651. [Google Scholar] [CrossRef]
  27. Kassab, F.A.; Celik, B.; Locment, F.; Sechilariu, M.; Liaquat, S.; Hansen, T.M. Optimal sizing and energy management of a microgrid: A joint MILP approach for minimization of energy cost and carbon emission. Renew. Energy 2024, 224, 120186. [Google Scholar] [CrossRef]
  28. Masternak, C.; Meunier, S.; Brisset, S.; Reinbold, V. Microgrid sizing and energy management using Benders decomposition algorithm. Sustain. Energy Grids Netw. 2024, 38, 101314. [Google Scholar] [CrossRef]
  29. Lyu, C.; Zhang, Y.; Bai, Y.; Yang, K.; Song, Z.; Ma, Y.; Meng, J. Inner-outer layer co-optimization of sizing and energy management for renewable energy microgrid with storage. Appl. Energy 2024, 363, 123066. [Google Scholar] [CrossRef]
  30. Ibrahim, I.M.; Abdelaziz, A.Y.; Alhelou, H.H.; Omran, W.A. Sizing of Microgrid System Including Multi-Functional Battery Storage and Considering Uncertainties. IEEE Access 2023, 11, 29521–29540. [Google Scholar] [CrossRef]
  31. Jeyaprabha, S.B.; Milanović, J.V. Probabilistic Techno-Economic Design of Isolated Microgrid. IEEE Trans. Power Syst. 2023, 38, 5267–5277. [Google Scholar] [CrossRef]
  32. Bayat, M.; Farahani, M.G.; Ghadimi, A.A.; Tostado-Véliz, M.; Miveh, M.R.; Jurado, F. Optimal siting, sizing and setting of droop-controlled DERs in autonomous microgrids: A new paradigm in microgrid planning. Electr. Power Syst. Res. 2023, 225, 109850. [Google Scholar] [CrossRef]
  33. Mazzeo, D.; Matera, N.; De Luca, P.; Baglivo, C.; Congedo, P.M.; Oliveti, G. A literature review and statistical analysis of photovoltaic-wind hybrid renewable system research by considering the most relevant 550 articles: An upgradable matrix literature database. J. Clean. Prod. 2021, 295, 126070. [Google Scholar] [CrossRef]
  34. Anoune, K.; Bouya, M.; Astito, A.; Abdellah, A.B. Sizing methods and optimization techniques for PV-wind based hybrid renewable energy system: A review. Renew. Sustain. Energy Rev. 2018, 93, 652–673. [Google Scholar] [CrossRef]
  35. Arráez, O. Methodology for Sizing Hybrid Power Generation Systems (Solar-Diesel), Battery Backed in Non Interconnected Zones Using PSO. Master’s Thesis, Universidad de Antioquia, Medellín, Colombia, 2019. [Google Scholar]
  36. Sharafi, M.; Elmekkawy, T. Multi-objective optimal design of hybrid renewable energy systems using PSO-simulation based approach. Renew. Energy 2014, 68, 67–79. [Google Scholar] [CrossRef]
  37. Wu, D.; Ma, X.; Huang, S.; Fu, T.; Balducci, P. Stochastic optimal sizing of distributed energy resources for a cost-effective and resilient Microgrid. Energy 2020, 198, 117284. [Google Scholar] [CrossRef]
  38. Yang, Z.; Ghadamyari, M.; Khorramdel, H.; Alizadeh, S.; Pirouzi, S.; Muhammed, M.; Banihashemi, F.; Ghadimi, N. Robust multi-objective optimal design of islanded hybrid system with renewable and diesel sources/stationary and mobile energy storage systems. Renew. Sustain. Energy Rev. 2021, 148, 111295. [Google Scholar] [CrossRef]
  39. Powell, W. A unified framework for stochastic optimization. Eur. J. Oper. Res. 2019, 275, 795–821. [Google Scholar] [CrossRef]
  40. Reddy, S.; Sandeep, V.; Jung, C.M. Review of stochastic optimization methods for smart grid. Energy 2017, 11, 197–209. [Google Scholar] [CrossRef]
  41. Lourenço, H.R.; Martin, O.C.; Stützle, T. Iterated local search. In Handbook of Metaheuristics; Springer: Boston, MA, USA, 2003; pp. 320–353. [Google Scholar]
  42. Stützle, T.; Ruiz, R. Iterated greedy. In Handbook of Metaheuristics; Springer: Cham, Switzerland, 2018; pp. 547–577. [Google Scholar] [CrossRef]
  43. Ivkovic, N.; Jakobovic, D.; Golub, M. Measuring Performance of Optimization Algorithms in Evolutionary Computation. Int. J. Mach. Learn. Comput. 2016, 6, 167–171. [Google Scholar] [CrossRef]
  44. Ivković, N.; Kudelić, R.; Črepinšek, M. Probability and Certainty in the Performance of Evolutionary and Swarm Optimization Algorithms. Mathematics 2022, 10, 4364. [Google Scholar] [CrossRef]
  45. SENECA-UDEA. Microgrids Sizing Tool. 2025. Available online: https://github.com/SENECA-UDEA/microgrids_sizing (accessed on 20 January 2025).
  46. Gampa, R.; Das, D. Optimum placement and sizing of DGs considering average hourly variations of load. Int. J. Electr. Power Energy Syst. 2015, 66, 25–40. [Google Scholar] [CrossRef]
  47. Ghorbani, N.; Kasaeian, A.; Toopshekan, A.; Bahrami, L.; Maghami, A. Optimizing a hybrid wind-PV-battery system using GA-PSO and MOPSO for reducing cost and increasing reliability. Energy 2018, 154, 581–591. [Google Scholar] [CrossRef]
  48. Malheiro, A.; Castro, P.; Lima, R.; Estanqueiro, A. Integrated sizing and scheduling of wind/PV/diesel/battery isolated systems. Renew. Energy 2015, 84, 646–657. [Google Scholar] [CrossRef]
  49. UPME. Historico Costo Incremental Operativo de Racionamiento de Energía. 2021. Available online: http://www.upme.gov.co/Historico_Costos.asp (accessed on 8 October 2022).
Figure 1. Research Algorithm.
Figure 1. Research Algorithm.
Algorithms 18 00111 g001
Figure 2. Sample scenario: wind generation.
Figure 2. Sample scenario: wind generation.
Algorithms 18 00111 g002
Figure 3. Two-phase approach for the microgrid sizing problem.
Figure 3. Two-phase approach for the microgrid sizing problem.
Algorithms 18 00111 g003
Figure 4. Diesel dispatch strategy.
Figure 4. Diesel dispatch strategy.
Algorithms 18 00111 g004
Figure 5. Diesel–renewable dispatch strategy.
Figure 5. Diesel–renewable dispatch strategy.
Algorithms 18 00111 g005
Figure 6. Battery–renewable dispatch strategy.
Figure 6. Battery–renewable dispatch strategy.
Algorithms 18 00111 g006
Figure 7. Battery–renewable–diesel dispatch strategy.
Figure 7. Battery–renewable–diesel dispatch strategy.
Algorithms 18 00111 g007
Figure 8. Complement 1.
Figure 8. Complement 1.
Algorithms 18 00111 g008
Figure 9. Two Stage ILS–optimization.
Figure 9. Two Stage ILS–optimization.
Algorithms 18 00111 g009
Figure 10. Two Stage ILS–simulation with Dispatch Strategic.
Figure 10. Two Stage ILS–simulation with Dispatch Strategic.
Algorithms 18 00111 g010
Figure 11. Comparison of different δ values considering different limits of ENS.
Figure 11. Comparison of different δ values considering different limits of ENS.
Algorithms 18 00111 g011
Figure 12. Comparison of different δ values for different levels of allowed ENS: 1% Allowed ENS; 10% Allowed ENS.
Figure 12. Comparison of different δ values for different levels of allowed ENS: 1% Allowed ENS; 10% Allowed ENS.
Algorithms 18 00111 g012
Figure 13. Variation 4—demand rises 10%.
Figure 13. Variation 4—demand rises 10%.
Algorithms 18 00111 g013
Figure 14. Variation 2–1.5% uncertainty in demand.
Figure 14. Variation 2–1.5% uncertainty in demand.
Algorithms 18 00111 g014
Table 1. Definition of sets.
Table 1. Definition of sets.
SetDescription
G : { S : S o l a r P h o t o v o l t a i c , W : W i n d P o w e r , B : B a t t e r y , D : D i e s e l G e n e r a t i o n }
U : { g e n 1 , g e n 2 , g e n 3 , g e n k }
B : { b a t 1 , b a t 2 , b a t 3 , b a t l }
T : { t 1 , t 2 , t H }
Table 2. Decision variables.
Table 2. Decision variables.
Strategical Decision Variables
VariableDescription
w k 1 if the generator k is installed and 0 otherwise
q l 1 if the battery l is installed and 0 otherwise
Operational Decision Variables
VariableDescription
p k t Power generated in the period t by the generator k [kW]
v k t 1 if the generator k is used in time t and 0 otherwise, k t e c k = D
s o c l t State of charge of the battery l in time t [kW]
b l t + Power charged to the battery l in time t [kW]
b l t Power taken from the battery l in time t [kW]
b d l t Binary state, 1 if the battery l is being discharged in time t, and 0 otherwise
b c l t Binary state, 1 if the battery l is being charged in time t, and 0 otherwise
s t Energy not supplied in time t [kW]
s t + Surplus in time t [kW]
Table 3. Impact tax incentive.
Table 3. Impact tax incentive.
Technology Δ OFF Δ ON
Battery0%6%
Diesel78%75%
Solar12%7%
Wind10%19%
Table 4. Input data model.
Table 4. Input data model.
DataValue
a max 110
i r 8.08%
ENS12%
years20
Time horizon1 day, 24 h
s c o s t + 0.2
f u e l c o s t 0.556
Δ 90.38%
l e n d i e s e l 9
l e n s o l a r 42
l e n w i n d 21
l e n b a t t e r i e s 20
Table 5. Input data algorithm.
Table 5. Input data algorithm.
ParameterValue
Iterations200
Scenarios10
Table 6. Results of comparison models.
Table 6. Results of comparison models.
δ = 1 δ = 24
OutputDt + 1ySt + 1yDt + MySt + MyDt + 1ySt + 1yDt + MySt + My
LCOE (USD / kWh)0.1670.1380.2450.2140.1550.140.2380.21
(%) G e n B a t t e r i e s 14.35%0.14%0%0.07%9.49%0.12%1.31%3.39%
(%) G e n D i e s e l 35.17%46.27%79.07%60.03%60.99%39.54%73.62%60.86%
(%) G e n S o l a r 8.96%17.81%20.74%8.82%24.90%10.72%15.64%6.88%
(%) G e n W i n d 59.15%36.74%0.58%31.51%14.86%50.61%10.98%32.37%
S m e a n 0.31%0.74%0.02%0.02%0.82%0.80%0.03%0.31%
S m e a n + 21.08%18.70%5.53%4.81%7.02%19.72%1.32%1.91%
Table 7. Results time—comparison models.
Table 7. Results time—comparison models.
δ = 1 δ = 24
OutputDt + 1ySt + 1yDt + MySt + MyDt + 1ySt + 1yDt + MySt + My
Total time(s)166.171101.183343.2726,699.26102.771141.362606.3426,036.61
Table 8. Parameter comparison.
Table 8. Parameter comparison.
InstanceENS δ LPSPFuel CostTax Incentive
instance15%1 h0.56No
instance25%1 h0.56Yes
instance35%1 h0.8No
instance45%1 h0.8Yes
Table 9. LCOE comparison between models.
Table 9. LCOE comparison between models.
InstanceDt + 1ySt + 1yDt + MySt + My
instance10.1850.1580.2360.220
instance20.1600.1540.2380.218
instance30.2320.1900.4300.288
instance40.2310.1860.3360.286
Table 10. Parameter comparison—three models.
Table 10. Parameter comparison—three models.
InstanceENS δ LPSPFuel CostTax Incentive
instance15%1 h0.56No
instance25%1 h0.56Yes
instance35%1 h0.8No
instance45%1 h0.8Yes
instance55%1 week0.56No
instance65%1 week0.56Yes
instance75%1 week0.8No
instance85%1 week0.8Yes
instance910%1 h0.56No
instance1010%1 h0.56Yes
instance1110%1 h0.8No
instance1210%1 h0.8Yes
instance1310%1 week0.56No
instance1410%1 week0.56Yes
instance1510%1 week0.8No
instance1610%1 week0.8Yes
Table 11. LCOE comparison between deterministic models and stochastic one-year model.
Table 11. LCOE comparison between deterministic models and stochastic one-year model.
InstanceDt + 1ySt + 1yDt + My
instance10.1850.1580.236
instance20.1600.1540.238
instance30.2320.1900.430
instance40.2310.1860.336
instance50.1590.1430.222
instance60.1760.1380.293
instance70.1990.1720.330
instance80.2360.1650.306
instance90.1710.1610.266
instance100.1620.1590.294
instance110.2190.2010.408
instance120.2290.2000.339
instance130.1670.1430.237
instance140.1560.1380.237
instance150.2090.1720.403
instance160.2270.1650.332
Table 12. Comparison of renewable generation between models.
Table 12. Comparison of renewable generation between models.
InstanceDeterministicStochasticDifference
instance147%58%10%
instance238%58%19%
instance346%62%16%
instance449%62%13%
instance543%66%23%
instance653%66%14%
instance749%66%17%
instance843%80%37%
instance943%34%-9%
instance1036%34%-3%
instance1135%41%6%
instance1249%41%-8%
instance1341%66%25%
instance1432%66%34%
instance1549%66%17%
instance1655%80%26%
Table 13. Variations in demand and forecast.
Table 13. Variations in demand and forecast.
VariationDemandForecastData Than Changes
Variation 1Rises 5% All
Variation 2 Drops 5%All
Variation 3Rises 5%Drops 5%All
Variation 4Rises 10% All
Variation 5 Drops 10%All
Variation 6Rises 10%Drops 10%All
Variation 7Rises 5% Percentile 20%
Variation 8 Drops 5%Percentile 20%
Variation 9Rises 5%Drops 5%Percentile 20%
Variation 10Rises 10%Rrops 10%Rercentile 20%
Table 14. Comparison of LCOE instance vs. original data.
Table 14. Comparison of LCOE instance vs. original data.
InstanceDt + 1ySt + 1yDt + MySt + My
Variation 10.02%1.98%−0.51%2.14%
Variation 21.93%4.96%0.68%3.94%
Variation 31.99%7.05%1.28%6.00%
Variation 41.01%4.84% 3.59%
Variation 54.03%10.19%1.39%7.98%
Variation 65.14%13.39% 11.94%
Variation 70.33%0.57%−0.54%1.74%
Variation 80.13%0.71%−1.03%0.41%
Variation 90.47%1.18%−0.42%2.15%
Variation 100.15%0.77% 2.47%
Table 15. Stochastic variations in demand and forecast.
Table 15. Stochastic variations in demand and forecast.
VariationDemandForecast
Variation 1Uncertainty 1%Uncertainty 1%
Variation 2Uncertainty 1.5%
Variation 3 Uncertainty 1.5%
Variation 4Uncertainty 2%Uncertainty 2%
Variation 5Uncertainty 5%Uncertainty 5%
Variation 6Uncertainty 10%Uncertainty 10%
Table 16. Stochastic comparison of LCOE variation vs. original data.
Table 16. Stochastic comparison of LCOE variation vs. original data.
VariationOne-YearMulti-Year
Variation10.06%−20.35%
Variation20.43%−20.66%
Variation30.27%0.51%
Variation41.08%−19.88%
Variation57.05%−18.60%
Variation619.79%
Disclaimer/Publisher’s Note: The statements, opinions and data contained in all publications are solely those of the individual author(s) and contributor(s) and not of MDPI and/or the editor(s). MDPI and/or the editor(s) disclaim responsibility for any injury to people or property resulting from any ideas, methods, instructions or products referred to in the content.

Share and Cite

MDPI and ACS Style

Castellanos-Buitrago, S.F.; Maya-Duque, P.; Villa-Acevedo, W.M.; Muñoz-Galeano, N.; López-Lezama, J.M. Enhancing Energy Microgrid Sizing: A Multiyear Optimization Approach with Uncertainty Considerations for Optimal Design. Algorithms 2025, 18, 111. https://doi.org/10.3390/a18020111

AMA Style

Castellanos-Buitrago SF, Maya-Duque P, Villa-Acevedo WM, Muñoz-Galeano N, López-Lezama JM. Enhancing Energy Microgrid Sizing: A Multiyear Optimization Approach with Uncertainty Considerations for Optimal Design. Algorithms. 2025; 18(2):111. https://doi.org/10.3390/a18020111

Chicago/Turabian Style

Castellanos-Buitrago, Sebastián F., Pablo Maya-Duque, Walter M. Villa-Acevedo, Nicolás Muñoz-Galeano, and Jesús M. López-Lezama. 2025. "Enhancing Energy Microgrid Sizing: A Multiyear Optimization Approach with Uncertainty Considerations for Optimal Design" Algorithms 18, no. 2: 111. https://doi.org/10.3390/a18020111

APA Style

Castellanos-Buitrago, S. F., Maya-Duque, P., Villa-Acevedo, W. M., Muñoz-Galeano, N., & López-Lezama, J. M. (2025). Enhancing Energy Microgrid Sizing: A Multiyear Optimization Approach with Uncertainty Considerations for Optimal Design. Algorithms, 18(2), 111. https://doi.org/10.3390/a18020111

Note that from the first issue of 2016, this journal uses article numbers instead of page numbers. See further details here.

Article Metrics

Back to TopTop