HELIOS-Stack: A Novel Hybrid Ensemble Learning Approach for Precise Joint Roughness Coefficient Prediction in Rock Discontinuity Analysis
Abstract
1. Introduction
2. Research Methodology
2.1. Data Collection
2.2. Methods Used to Evaluate JRC
2.2.1. Visual Comparison Method
2.2.2. Mechanical Test Method
2.2.3. Statistical Parameter Method
2.2.4. Fractal-Based Methods
2.3. Analytical Methods
2.3.1. Latent Class Analysis Using GMMs (Using Python Software Foundation, Wilmington, DE, USA)
2.3.2. Grey Correlation Analysis Framework
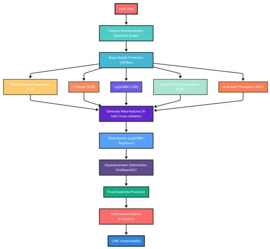
2.3.3. HELIOS-Stack (Hybrid Ensemble Learning with Integrated Optimization and Scaling) Using Python Software Foundation, Wilmington, DE, USA
2.3.4. Hyperparameter Optimization
2.3.5. Performance Metrics
2.3.6. Local Interpretable Model-Agnostic Explanations (LIME)
3. Results and Discussion
3.1. Latent Class Analysis of Rock Discontinuity Roughness Statistical Parameters
3.2. Grey Correlation Grade and Ranking of Rock Discontinuity Roughness Statistical Parameters
3.3. Comparative Analysis of Machine Learning Approaches for JRC Prediction from Statistical Parameters
3.3.1. Comparative Analysis of Machine Learning Approaches for JRC Prediction for Statistical Metrics
3.3.2. JRC Prediction Results from the Comparative Analysis Across Multiple Empirical Regression Models
3.3.3. Statistical Evaluation of JRC Prediction Models Across Multiple Empirical Regression Models
3.3.4. Local Interpretable Model-Agnostic Explanation Feature Importance
4. HELIOS-Stack Computational Implementation
5. Scope, Limitations, and Recommendations
6. Conclusions
- (a)
- The latent class analysis reveals a compelling quantitative relationship between surface roughness complexity and geometric variability, with clusters ranging from highly rough surfaces (JRC 16–20) corresponding to elevated standard deviation of heights (SDh: 1.35–2.58) and significant inclination angle variations (iave: 24–28°, SDi: 40.32°), suggesting that increased surface irregularity is intrinsically linked to greater geometric dispersion and angular heterogeneity in rock discontinuity profiles. Moderately rough (JRC 8–15) and smooth surfaces (JRC 0.4–7) provide unprecedented insights into rock discontinuities’ complex topographical variations.
- (b)
- The grey correlation analysis unveils a critical quantitative insight, demonstrating that the Z2 emerges as the most influential parameter, with a correlation grade (γ) exceeding 0.90. In contrast, first-order parameters like Rp and iave collectively underscore the complex, multidimensional nature of JRC characterization, with the comprehensive parameter hierarchy revealing that roughness estimation requires a nuanced integration of geometric and angular variables beyond simplified single-parameter approaches.
- (c)
- The comparative analysis reveals a definitive quantitative breakthrough with the HELIOS-Stack model, demonstrating exceptional predictive performance characterized by an R2 of 0.9769 during testing, a remarkably low MAE of 1.4097, and a near-negligible systematic bias of −0.0938, which collectively establishes this approach as a statistically superior method for JRC prediction, significantly outperforming alternative machine learning techniques and existing multiple empirical regression models through its unprecedented combination of high explanatory power and minimal predictive deviation.
- (d)
- The surface factor (SF) demonstrates a constrained range between 0.48 and 0.26, indicating a critical parameter that potentially governs system dynamics with a high degree of structural or computational regulation. At the same time, the maximum rate (Rmax) and average rate (Rave), 0.66 and 0.67, respectively, suggest a near-equilibrium state characterized by minimal systemic variability. Future work could investigate the potential for developing dynamic models to track changes in rock discontinuity characteristics over time, incorporating temporal data and considering factors like weathering, tectonic stress, and environmental changes.
Author Contributions
Funding
Institutional Review Board Statement
Informed Consent Statement
Data Availability Statement
Acknowledgments
Conflicts of Interest
References
- Li, Y.; Zhang, Y. Quantitative estimation of joint roughness coefficient using statistical parameters. Int. J. Rock Mech. Min. Sci. 2015, 77, 27–35. [Google Scholar] [CrossRef]
- Monticeli, J.P.; Cantarella, V.; Cacciari, P.; Futai, M. Roughness Characterization of Discontinuity Sets by Profilometer and Scanner Images. In Proceedings of the 8th South American Congress on Rock Mechanics, Buenos Aires, Argentina, 15–18 November 2015. [Google Scholar]
- Saadati, G.; Javankhoshdel, S.; Abad, J.M.N.; Mett, M.; Kontrus, H.; Schneider-Muntau, B. AI-Powered Geotechnics: Enhancing Rock Mass Classification for Safer Engineering Practices. Rock Mech. Rock Eng. 2024. [Google Scholar] [CrossRef]
- Zhou, C.-B.; Chen, Y.-F.; Hu, R.; Yang, Z. Groundwater flow through fractured rocks and seepage control in geotechnical engineering: Theories and practices. J. Rock Mech. Geotech. Eng. 2023, 15, 1–36. [Google Scholar] [CrossRef]
- Liu, Y.; Hua, W.; Chen, Q.; Liu, X. Characterization of Complex Rock Mass Discontinuities from LiDAR Point Clouds. Remote Sens. 2024, 16, 3291. [Google Scholar] [CrossRef]
- Ban, L.; Du, W.; Qi, C. A Peak Dilation Angle Model Considering the Real Contact Area for Rock Joints. Rock Mech. Rock Eng. 2020, 53, 4909–4923. [Google Scholar] [CrossRef]
- Eberhardt, E.; Stead, D.; Stimpson, B.; Read, R.S. Identifying crack initiation and propagation thresholds in brittle rock. Can. Geotech. J. 1998, 35, 222–233. [Google Scholar] [CrossRef]
- Feng, X.-T.; Yu, X.; Zhou, Y.; Yang, C.; Wang, F. A rigid true triaxial apparatus for analyses of deformation and failure features of deep weak rock under excavation stress paths. J. Rock Mech. Geotech. Eng. 2022, 15, 1065–1075. [Google Scholar] [CrossRef]
- Tang, L.; Li, G.; Luo, T.; Jin, L.; Yu, Y.; Sun, Q.; Li, G. Mechanism of shear strength deterioration of soil-rock mixture after freeze–thaw cycles. Cold Reg. Sci. Technol. 2022, 200, 103585. [Google Scholar] [CrossRef]
- Chiloane, N.; Mulenga, F. Revisiting factors contributing to the strength of cemented backfill support system: A review. J. Rock Mech. Geotech. Eng. 2022, 15, 1615–1624. [Google Scholar] [CrossRef]
- Jong, S.; Ong, D.; Oh, E. State-of-the-art review of geotechnical-driven artificial intelligence techniques in underground soil-structure interaction. Tunn. Undergr. Space Technol. 2021, 113, 103946. [Google Scholar] [CrossRef]
- Yaghoubi, E.; Khamees, A.; Vakili, A.H. A systematic review and meta-analysis of artificial neural network, machine learning, deep learning, and ensemble learning approaches in field of geotechnical engineering. Neural Comput. Appl. 2024, 36, 12655–12699. [Google Scholar] [CrossRef]
- Firoozi, A.; Firoozi, A.A. Application of Machine Learning in Geotechnical Engineering for Risk Assessment. In Machine Learning and Data Mining—Annual Volume 2023; IntechOpen: Rijeka, Croatia, 2023; pp. 1–29. [Google Scholar]
- Molnar, C.; König, G.; Herbinger, J.; Freiesleben, T.; Dandl, S.; Scholbeck, C.A.; Casalicchio, G.; Grosse-Wentrup, M.; Bischl, B. General Pitfalls of Model-Agnostic Interpretation Methods for Machine Learning Models. In xxAI-Beyond Explainable AI: International Workshop, Held in Conjunction with ICML 2020, July 18, 2020, Vienna, Austria, Revised and Extended Papers; Holzinger, A., Goebel, R., Fong, R., Moon, T., Müller, K.-R., Samek, W., Eds.; Springer International Publishing: Cham, Switzerland, 2022; pp. 39–68. [Google Scholar]
- Zafar, M.R.; Khan, N. Deterministic Local Interpretable Model-Agnostic Explanations for Stable Explainability. Mach. Learn. Knowl. Extr. 2021, 3, 525–541. [Google Scholar] [CrossRef]
- Xie, S.; Lin, H.; Ma, T.; Peng, K.; Sun, Z. Prediction of joint roughness coefficient via hybrid machine learning model combined with principal components analysis. J. Rock Mech. Geotech. Eng. 2024. [Google Scholar] [CrossRef]
- Barton, N.; Wang, C.; Yong, R. Advances in joint roughness coefficient (JRC) and its engineering applications. J. Rock Mech. Geotech. Eng. 2023, 15, 3352–3379. [Google Scholar] [CrossRef]
- Gravanis, E.; Pantelidis, L. Determining of the Joint Roughness Coefficient (JRC) of Rock Discontinuities Based on the Theory of Random Fields. Geosciences 2019, 9, 295. [Google Scholar] [CrossRef]
- Lin, H.; Qin, J.; Wang, Y.; Chen, Y. Determination of Joint Surface Roughness Based on 3D Statistical Morphology Characteristic. Adv. Civ. Eng. 2021, 1, 8813409. [Google Scholar] [CrossRef]
- Marsch, K.; Fernandez-Steeger, T.M. Comparative Evaluation of Statistical and Fractal Approaches for JRC Calculation Based on a Large Dataset of Natural Rock Traces. Rock Mech. Rock Eng. 2021, 54, 1897–1917. [Google Scholar] [CrossRef]
- Wang, F.; Meng, F.; Wang, S.; Xiu, Z. Quantifying the morphology of rock joints and updating the JRC–JCS criterion considering the asperity distribution. Geomech. Geophys. Geo-Energy Geo-Resour. 2024, 10, 152. [Google Scholar] [CrossRef]
- Luo, Y.; Wang, Y.; Guo, H.; Liu, X.; Luo, Y.; Liu, Y. Relationship between Joint Roughness Coefficient and Statistical Roughness Parameters and Its Sensitivity to Sampling Interval. Sustainability 2022, 14, 13597. [Google Scholar] [CrossRef]
- Hu, G.; Zhang, J.; Liang, W.; Wang, J.; Hu, J.; Wang, L. Effect of joint roughness coefficient and size on shear and characteristic strengths of structural planes. PLoS ONE 2022, 17, e0265916. [Google Scholar] [CrossRef]
- Ankah, M.L.Y.; Kulatilake, P.H.S.W.; Sunkpal, D.T.; Zhao, X. Rock Joint Roughness Quantification Using 2D and 3D Fractal Methods. Fractals 2022, 30, 2250130. [Google Scholar] [CrossRef]
- Kulatilake, P.H.S.W.; Ankah, M.L.Y. Rock Joint Roughness Measurement and Quantification—A Review of the Current Status. Geotechnics 2023, 3, 116–141. [Google Scholar] [CrossRef]
- Wang, C.; Kou, H.; Han, W. Mechanical Properties and Failure Mechanism of Sandstone with Mudstone Interlayer. E3S Web Conf. 2019, 136, 6. [Google Scholar] [CrossRef]
- MacDonald, N.R.; Packulak, T.R.M.; Day, J.J. A Critical Review of Current States of Practice in Direct Shear Testing of Unfilled Rock Fractures Focused on Multi-Stage and Boundary Conditions. Geosciences 2023, 13, 172. [Google Scholar] [CrossRef]
- Azar, H.F. Data-driven estimation of joint roughness coefficient. J. Rock Mech. Geotech. Eng. 2021, 13, 1428–1437. [Google Scholar] [CrossRef]
- Battulwar, R.; Zare-Naghadehi, M.; Emami, E.; Sattarvand, J. A state-of-the-art review of automated extraction of rock mass discontinuity characteristics using three-dimensional surface models. J. Rock Mech. Geotech. Eng. 2021, 13, 920–936. [Google Scholar] [CrossRef]
- Bitenc, M.; Kieffer, D.S.; Khoshelham, K.; Vezočnik, R. Quantification of Rock Joint Roughness Using Terrestrial Laser Scanning. In Engineering Geology for Society and Territory; Lollino, G., Manconi, A., Clague, J., Shan, W., Chiarle, M., Eds.; Springer International Publishing: Cham, Switzerland, 2015; Volume 6, pp. 835–838. [Google Scholar]
- Exadaktylos, G.E.; Tsoutrelis, C.E. Scale effect on rock mass strength and stability. In Scale Effects in Rock Masses 93; CRC Press: Boca Raton, FL, USA, 2020; pp. 101–110. [Google Scholar]
- Rasouli, V.; Harrison, J. Assessment of rock fracture surface roughness using Riemannian statistics of linear profiles. Int. J. Rock Mech. Min. Sci. Géoméch. Abstr. 2010, 47, 940–948. [Google Scholar] [CrossRef]
- Shahri, A.A.; Moud, F.M.; Lialestani, S.P.M. A hybrid computing model to predict rock strength index properties using support vector regression. Eng. Comput. 2020, 38, 579–594. [Google Scholar] [CrossRef]
- Xie, H.; Sun, H.; Ju, Y.; Feng, Z. Study on generation of rock fracture surfaces by using fractal interpolation. Int. J. Solids Struct. 2001, 38, 5765–5787. [Google Scholar] [CrossRef]
- Guida, G.; Casini, F.; Viggiani, G. A fractal analysis method to characterise rock joint morphology. IOP Conf. Ser. Earth Environ. Sci. 2021, 833, 012067. [Google Scholar] [CrossRef]
- Wang, T.; Liu, Z.; Liu, L.; Feng, X. Numerical Study on the Impact of Locked-In Stress on Rock Failure Processes and Energy Evolutions. Materials 2023, 16, 7519. [Google Scholar] [CrossRef]
- Chen, T.; Morris, J.; Martin, E. Probability Density Estimation Via an Infinite Gaussian Mixture Model: Application to Statistical Process Monitoring. J. R. Stat. Soc. Ser. C 2006, 55, 699–715. [Google Scholar] [CrossRef]
- Haruna, I.U.; Kabir, M.; Yalo, S.G.; Muhammad, A.; Ibrahim, A.S. Quantitative Analysis of Solid Waste Generation from Tanneries in Kano State. J. Environ. Eng. Stud. 2022, 7, 23–30. [Google Scholar] [CrossRef]
- McNicholas, P.D. Model-based classification using latent Gaussian mixture models. J. Stat. Plan. Inference 2010, 140, 1175–1181. [Google Scholar] [CrossRef]
- Scrucca, L.; Saqr, M.; López-Pernas, S.; Murphy, K. An Introduction and R Tutorial to Model-Based Clustering in Education via Latent Profile Analysis. In Learning Analytics Methods and Tutorials: A Practical Guide Using; Saqr, M., López-Pernas, S., Eds.; Springer Nature: Cham, Switzerland, 2024; pp. 285–317. [Google Scholar]
- Zhang, W.; Wei, M.; Zhang, Y.; Li, T.; Wang, Q.; Cao, C.; Zhu, C.; Li, Z.; Nie, Z.; Wang, S.; et al. Discontinuity development patterns and the challenges for 3D discrete fracture network modeling on complicated exposed rock surfaces. J. Rock Mech. Geotech. Eng. 2023, 16, 2154–2171. [Google Scholar] [CrossRef]
- Huang, H.; Liao, Z.; Wei, X.; Zhou, Y. Combined Gaussian Mixture Model and Pathfinder Algorithm for Data Clustering. Entropy 2023, 25, 946. [Google Scholar] [CrossRef]
- Umar, I.H.; Firat, M.E.O. A Study on Uniaxial Compressive Strength and Ultrasonic Non-Destructive Analysis of Fine-Grained Soil in Seasonally Frozen Regions. Turk. J. Sci. Technol. 2022, 17, 267–277. [Google Scholar] [CrossRef]
- Zeng, F.; Xu, S. A hybrid container throughput forecasting approach using bi-directional hinterland data of port. Sci. Rep. 2024, 14, 25502. [Google Scholar] [CrossRef]
- Gerus-Gościewska, M.; Gościewski, D. Grey Relational Analysis (GRA) as an Effective Method of Research into Social Preferences in Urban Space Planning. Land 2022, 11, 102. [Google Scholar] [CrossRef]
- Nadkarni, S.B.; Vijay, G.S.; Kamath, R.C. Comparative Study of Random Forest and Gradient Boosting Algorithms to Predict Airfoil Self-Noise. Eng. Proc. 2023, 59, 24. [Google Scholar] [CrossRef]
- Amjad, M.; Ahmad, I.; Ahmad, M.; Wróblewski, P.; Kamiński, P.; Amjad, U. Prediction of Pile Bearing Capacity Using XGBoost Algorithm: Modeling and Performance Evaluation. Appl. Sci. 2022, 12, 2126. [Google Scholar] [CrossRef]
- Parsaie; Haghiabi, A.H. Mathematical expression of discharge capacity of compound open channels using MARS technique. J. Earth Syst. Sci. 2017, 126, 20. [Google Scholar] [CrossRef]
- Chuang, Y.-C.; Shiu, Y.-S. Relationship between landslides and mountain development—Integrating geospatial statistics and a new long-term database. Sci. Total Environ. 2018, 622–623, 1265–1276. [Google Scholar] [CrossRef]
- Adnan, R.M.; Dai, H.-L.; Mostafa, R.R.; Islam, A.R.M.T.; Kisi, O.; Elbeltagi, A.; Zounemat-Kermani, M. Application of novel binary optimized machine learning models for monthly streamflow prediction. Appl. Water Sci. 2023, 13, 110. [Google Scholar] [CrossRef]
- Agarwal, M.; Pasupathy, P.; Wu, X.; Recchia, S.S.; Pelegri, A.A. Multiscale Computational and Artificial Intelligence Models of Linear and Nonlinear Composites: A Review. Small Sci. 2024, 4, 2300185. [Google Scholar] [CrossRef]
- Ahansal, Y.; Bouziani, M.; Yaagoubi, R.; Sebari, I.; Sebari, K.; Kenny, L. Towards Smart Irrigation: A Literature Review on the Use of Geospatial Technologies and Machine Learning in the Management of Water Resources in Arboriculture. Agronomy 2022, 12, 297. [Google Scholar] [CrossRef]
- Umar, H.; Salisu, I.M.A.; Lin, H.; Hassan, J.I. Soil characterization, CBR modeling, and spatial variability analysis for road subgrade: A case study of Danchuwa—Jajere Road, Yobe State, Nigeria. Eng. Res. Express 2024, 6, 035119. [Google Scholar] [CrossRef]
- Al-Atroush, M.E.; Aboelela, A.E.; Hemdan, E.E.-D. Beyond p-y method: A review of artificial intelligence approaches for predicting lateral capacity of drilled shafts in clayey soils. J. Rock Mech. Geotech. Eng. 2024, 16, 3812–3840. [Google Scholar] [CrossRef]
- Ali, M.A.; Elsayed, A.; Elkabani, I.; Akrami, M.; Youssef, M.E.; Hassan, G.E. Artificial Intelligence-Based Improvement of Empirical Methods for Accurate Global Solar Radiation Forecast: Development and Comparative Analysis. Energies 2024, 17, 4302. [Google Scholar] [CrossRef]
- Alkayem, N.F.; Shen, L.; Mayya, A.; Asteris, P.G.; Fu, R.; Di Luzio, G.; Strauss, A.; Cao, M. Prediction of concrete and FRC properties at high temperature using machine and deep learning: A review of recent advances and future perspectives. J. Build. Eng. 2023, 83, 108369. [Google Scholar] [CrossRef]
- Benzaamia, A.; Ghrici, M.; Rebouh, R.; Zygouris, N.; Asteris, P.G. Predicting the shear strength of rectangular RC beams strengthened with externally-bonded FRP composites using constrained monotonic neural networks. Eng. Struct. 2024, 313, 118192. [Google Scholar] [CrossRef]
- Aditya, P.S.R.; Pal, M. Local Interpretable Model Agnostic Shap Explanations for machine learning models. arXiv 2022, arXiv:2210.04533. [Google Scholar]
- Cho, D.; Yoo, C.; Im, J.; Cha, D.-H. Comparative Assessment of Various Machine Learning-Based Bias Correction Methods for Numerical Weather Prediction Model Forecasts of Extreme Air Temperatures in Urban Areas. Earth Space Sci. 2020, 7, e2019EA000740. [Google Scholar] [CrossRef]
- Zimmerman, N.; Presto, A.A.; Kumar, S.P.N.; Gu, J.; Hauryliuk, A.; Robinson, E.S.; Robinson, A.L.; Subramanian, R. A machine learning calibration model using random forests to improve sensor performance for lower-cost air quality monitoring. Atmos. Meas. Tech. 2018, 11, 291–313. [Google Scholar] [CrossRef]
- Chen, L.; Han, B.; Wang, X.; Zhao, J.; Yang, W.; Yang, Z. Machine Learning Methods in Weather and Climate Applications: A Survey. Appl. Sci. 2023, 13, 12019. [Google Scholar] [CrossRef]
- Kim, S.; Kim, H. A new metric of absolute percentage error for intermittent demand forecasts. Int. J. Forecast. 2016, 32, 669–679. [Google Scholar] [CrossRef]
- Longato, E.; Vettoretti, M.; Di Camillo, B. A practical perspective on the concordance index for the evaluation and selection of prognostic time-to-event models. J. Biomed. Inform. 2020, 108, 103496. [Google Scholar] [CrossRef]
- Navarro, C.L.A.; Damen, J.A.A.; Takada, T.; Nijman, S.W.J.; Dhiman, P.; Ma, J.; Collins, G.S.; Bajpai, R.; Riley, R.D.; Moons, K.G.M.; et al. Risk of bias in studies on prediction models developed using supervised machine learning techniques: Systematic review. BMJ 2021, 375, n2281. [Google Scholar] [CrossRef]
- Plevris, V.; Solorzano, G.; Bakas, N.; Ben Seghier, M. Investigation of Performance Metrics in Regression Analysis and Machine Learning-Based Prediction Models. In Proceedings of the ECCOMAS Congress 2022—8th European Congress on Computational Methods in Applied Sciences and Engineering, Oslo, Norway, 5–9 June 2022. [Google Scholar]
- Tse, R.; Cruden, D. Estimating joint roughness coefficients. Int. J. Rock Mech. Min. Sci. Geomech. Abstr. 1979, 16, 303–307. [Google Scholar] [CrossRef]
- Batu, T.; Lemu, H.G.; Shimels, H. Application of Artificial Intelligence for Surface Roughness Prediction of Additively Manufactured Components. Materials 2023, 16, 6266. [Google Scholar] [CrossRef]
- Djurović, S.; Lazarević, D.; Ćirković, B.; Mišić, M.; Ivković, M.; Stojčetović, B.; Petković, M.; Ašonja, A. Modeling and Prediction of Surface Roughness in Hybrid Manufacturing–Milling after FDM Using Artificial Neural Networks. Appl. Sci. 2024, 14, 5980. [Google Scholar] [CrossRef]
- Du, S.; Hu, Y.; Hu, X.; Guo, X. Comparison between empirical estimation by JRC-JCS model and direct shear test for joint shear strength. J. Earth Sci. 2011, 22, 411–420. [Google Scholar] [CrossRef]
- Hülagü, D.; Tobias, C.; Dao, R.; Komarov, P.; Rurack, K.; Hodoroaba, V.-D. Towards 3D determination of the surface roughness of core–shell microparticles as a routine quality control procedure by scanning electron microscopy. Sci. Rep. 2024, 14, 17936. [Google Scholar] [CrossRef]
- Tonietto, L.; Gonzaga, L., Jr.; Veronez, M.R.; de Souza Kazmierczak, C.; Arnold, D.C.M.; da Costa, C.A. New Method for Evaluating Surface Roughness Parameters Acquired by Laser Scanning. Sci. Rep. 2019, 9, 15038. [Google Scholar] [CrossRef]
- Arnold, D.C.M.; de Oliveira, V.C.; Kazmierczak, C.d.S.; Tonietto, L.; Menegotto, C.W.; Gonzaga, L., Jr.; André da Costa, C.; Veronez, M.R. A Critical Analysis of Red Ceramic Blocks Roughness Estimation by 2D and 3D Methods. Remote Sens. 2021, 13, 789. [Google Scholar] [CrossRef]
- Rooney, K.; Dong, Y.; Basak, A.K.; Pramanik, A. Prediction of Mechanical Properties of 3D Printed Particle-Reinforced Resin Composites. J. Compos. Sci. 2024, 8, 416. [Google Scholar] [CrossRef]
- Wakchaure, M.B.; Misra, M.; Menezes, P.L. A Comprehensive Review on Finite Element Analysis of Laser Shock Peening. Materials 2024, 17, 4174. [Google Scholar] [CrossRef]
- Li, R.; Zhu, P.; Li, S.; Ding, C.; Lu, W.; Liu, Y. Fractal Behavior of Size Distribution and Specific Surface Area of Blasting Fragments. Appl. Sci. 2023, 13, 11832. [Google Scholar] [CrossRef]
- Yuan, Z.; Ye, Y.; Luo, B.; Liu, Y. A New Characterization Method for Rock Joint Roughness Considering the Mechanical Contribution of Each Asperity Order. Appl. Sci. 2021, 11, 6734. [Google Scholar] [CrossRef]
- Medina-Salgado, B.; Sánchez-DelaCruz, E.; Pozos-Parra, P.; Sierra, J.E. Urban traffic flow prediction techniques: A review. Sustain. Comput. Inform. Syst. 2022, 35, 100739. [Google Scholar] [CrossRef]
- Ilgen, A.G.; Borguet, E.; Geiger, F.M.; Gibbs, J.M.; Grassian, V.H.; Jun, Y.-S.; Kabengi, N.; Kubicki, J.D. Bridging molecular-scale interfacial science with continuum-scale models. Nat. Commun. 2024, 15, 5326. [Google Scholar] [CrossRef]
- Liu, D.-Y.; Lyu, M.-Z. Uncertainty quantification for granular materials with a stochastic discrete element method. Comput. Geotech. 2023, 161, 105560. [Google Scholar] [CrossRef]
- Ranjan, P.; Owhal, A.; Chakrabarti, D.; Belgamwar, S.U.; Roy, T.; Balasubramaniam, R. Fundamental insights of mechanical polishing on polycrystalline Cu through molecular dynamics simulations. Mater. Today Commun. 2022, 32, 103980. [Google Scholar] [CrossRef]
- Solhjoo, S.; Vakis, A. Continuum mechanics at the atomic scale: Insights into non-adhesive contacts using molecular dynamics simulations. J. Appl. Phys. 2016, 120, 215102. [Google Scholar] [CrossRef]
- Josso, B.; Lalor, M. Wavelet strategy for surface roughness analysis and characterisation. Comput. Methods Appl. Mech. Eng. 2001, 191, 829–842. [Google Scholar] [CrossRef]
- Li, S.; Li, C.; Wang, F. Computational experiments of metal corrosion studies: A review. Mater. Today Chem. 2024, 37, 101986. [Google Scholar] [CrossRef]
- Kong, D.; Zhu, J.; Duan, C.; Lu, L.; Chen, D. Bayesian linear regression for surface roughness prediction. Mech. Syst. Signal Process. 2020, 142, 106770. [Google Scholar] [CrossRef]
- Merrick; Taly, A. The Explanation Game: Explaining Machine Learning Models Using Shapley Values. In Machine Learning and Knowledge Extraction, Proceedings of the 4th IFIP TC 5, TC 12, WG 8.4, WG 8.9, WG 12.9 International Cross-Domain Conference, CD-MAKE 2020, Dublin, Ireland, 25–28 August 2020; Lecture Notes in Computer Science; Springer: Cham, Switzerland, 2020; pp. 17–38. [Google Scholar]
- Loreti, D.; Visani, G. Parallel approaches for a decision tree-based explainability algorithm. Future Gener. Comput. Syst. 2024, 158, 308–322. [Google Scholar] [CrossRef]
- Mi, J.-X.; Li, A.-D.; Zhou, L.-F. Review Study of Interpretation Methods for Future Interpretable Machine Learning. IEEE Access 2020, 8, 191969–191985. [Google Scholar] [CrossRef]
- Bodria, F.; Giannotti, F.; Guidotti, R.; Naretto, F.; Pedreschi, D.; Rinzivillo, S. Benchmarking and survey of explanation methods for black box models. Data Min. Knowl. Discov. 2023, 37, 1719–1778. [Google Scholar] [CrossRef]
- Linardatos, P.; Papastefanopoulos, V.; Kotsiantis, S. Explainable AI: A Review of Machine Learning Interpretability Methods. Entropy 2020, 23, 18. [Google Scholar] [CrossRef] [PubMed]










| S/N | JRC Number | Class |
|---|---|---|
| 1. | 0–2 | Nearly planar surfaces |
| 2. | 2–4 | Smooth surfaces |
| 3. | 4–6 | Slightly rough |
| 4. | 6–8 | Rough surfaces |
| 5. | 8–10 | Moderately rough |
| 6. | 10–12 | Rough |
| 7. | 12–14 | Very rough |
| 8. | 14–16 | Rough-undulating |
| 9. | 16–18 | Rough-undulating |
| 10. | 18–20 | Steep-undulating |
| References | JRC Equations | Parameter Mathematical Equation |
|---|---|---|
| Tse and Cruden, 1976 [26] | JRC = 61.79 × Z2 − 3.47 | |
| Barton and Choubey, 1980 [6] | JRC = 51.85(Z2)0.60 − 10.37 | |
| Yu and Vayssade, 1991 [27] | JRC = 64.22 × Z2 − 2.31 | |
| Tatone and Grasselli, 2010 [28] | JRC = 55.03 (Z2)0.74 − 6.1 | |
| Luo et al., 2022 [22] | JRC = 65.7899 × (Z2) − 6.1936 | |
| Maerz et al., 1990 [29] | JRC = 411(Rp − 1) | |
| Bandis, 1999 [30] | JRC = 57.5 × Rp − 36.6 | |
| Luo et al., 2022 [22] | JRC = 281.8400 × (Rp − 1) + 1.2289 | |
| Harrison and Rasouli, 2001 [31] | JRC = 7.1496In(SF) + 37.014 | |
| Tesfamariam, 2007 [32] | JRC = 241.59(SF) + 2.7478 | |
| Luo et al., 2022 [22] | JRC = 476.2897(SF) + 1.8542 | |
| Abolfazli and Fahimifar, 2020 [33] | JRC = 7.862In(SDi − 5.187) − 3.325 | |
| Correlation Value | <0.7 | 0.7–0.8 | 0.85–0.9 | >0.9 |
|---|---|---|---|---|
| Correlation grades | weak correlation | moderate correlation | strong correlation | very strong correlation |
| Model Parameters | Values |
|---|---|
| Final estimator (n estimators) | 100 |
| LGB n estimators | 200 |
| LGB number leaves | 31 |
| MLP hidden layer sizes | 100 |
| RFR n estimators | 100 |
| RFR max depth | 10 |
| SVR C | 1 |
| SVR kernel | Rbf |
| XGB max depth | 7 |
| XGB n estimators | 100 |
| Model | HELIOS-Stack | LGBMRegressor | Random Forest Regressor | SVR | MLPRegressor |
|---|---|---|---|---|---|
| Metric | Summary of Training Model | ||||
| R2 | 0.9884 | 0.9131 | 0.9801 | 0.85632 | 0.68016 |
| Adj. R2 | 0.9772 | 0.9044 | 0.978 | 0.7865 | 0.6482 |
| MAE | 1.0165 | 0.8519 | 0.4156 | 1.404 | 1.9384 |
| RMSE | 1.3694 | 1.2085 | 0.5786 | 1.8056 | 2.3179 |
| MAPE | 0.02054 | 0.21901 | 0.09068 | 0.28714 | 0.34414 |
| d | 0.991 | 0.976 | 0.9947 | 0.934 | 0.9066 |
| Precision | 1.594 | 0.6847 | 2.987 | 0.3067 | 0.186 |
| CV | 0.4268 | 0.424 | 0.4294 | 0.3415 | 0.349 |
| Systematic Bias | −0.00751 | −25.128 | 0.025 | 0.147 | −1.44 |
| Metric | Summary of Testing Model | ||||
| R2 | 0.9769 | 0.8792 | 0.916 | 0.8357 | 0.6433 |
| Adj. R2 | 0.9066 | 0.8101 | 0.868 | 0.7419 | 0.4394 |
| MAE | 1.4097 | 1.4404 | 1.1136 | 1.4511 | 2.5179 |
| RMSE | 1.7119 | 1.6963 | 1.4139 | 1.9776 | 2.9145 |
| MAPE | 0.1787 | 0.1794 | 0.1611 | 0.1896 | 0.3444 |
| d | 0.987 | 0.9634 | 0.9765 | 0.946 | 0.907 |
| Precision | 1.156 | 0.348 | 0.5 | 0.2557 | 0.1177 |
| CV | 0.461 | 0.428 | 0.4467 | 0.39 | 0.425 |
| Systematic Bias | −0.0938 | −0.0137 | −0.223 | 0.1238 | −1.847 |
Disclaimer/Publisher’s Note: The statements, opinions and data contained in all publications are solely those of the individual author(s) and contributor(s) and not of MDPI and/or the editor(s). MDPI and/or the editor(s) disclaim responsibility for any injury to people or property resulting from any ideas, methods, instructions or products referred to in the content. |
© 2025 by the authors. Licensee MDPI, Basel, Switzerland. This article is an open access article distributed under the terms and conditions of the Creative Commons Attribution (CC BY) license (https://creativecommons.org/licenses/by/4.0/).
Share and Cite
Umar, I.H.; Lin, H.; Liu, H.; Cao, R. HELIOS-Stack: A Novel Hybrid Ensemble Learning Approach for Precise Joint Roughness Coefficient Prediction in Rock Discontinuity Analysis. Materials 2025, 18, 1807. https://doi.org/10.3390/ma18081807
Umar IH, Lin H, Liu H, Cao R. HELIOS-Stack: A Novel Hybrid Ensemble Learning Approach for Precise Joint Roughness Coefficient Prediction in Rock Discontinuity Analysis. Materials. 2025; 18(8):1807. https://doi.org/10.3390/ma18081807
Chicago/Turabian StyleUmar, Ibrahim Haruna, Hang Lin, Hongwei Liu, and Rihong Cao. 2025. "HELIOS-Stack: A Novel Hybrid Ensemble Learning Approach for Precise Joint Roughness Coefficient Prediction in Rock Discontinuity Analysis" Materials 18, no. 8: 1807. https://doi.org/10.3390/ma18081807
APA StyleUmar, I. H., Lin, H., Liu, H., & Cao, R. (2025). HELIOS-Stack: A Novel Hybrid Ensemble Learning Approach for Precise Joint Roughness Coefficient Prediction in Rock Discontinuity Analysis. Materials, 18(8), 1807. https://doi.org/10.3390/ma18081807

