Next Article in Journal
Hydropower Production in Future Climate Scenarios: The Case for Kwanza River, Angola
Next Article in Special Issue
Assessment of the Variability of Biogas Production from Sugar Beet Silage as Affected by Movement and Loss of the Produced Alcohols and Organic Acids
Previous Article in Journal
Dynamic Equivalent Modeling for Small and Medium Hydropower Generator Group Based on Measurements
Previous Article in Special Issue
Regionalized Techno-Economic Assessment and Policy Analysis for Biomass Molded Fuel in China
 
 
Font Type:
Arial Georgia Verdana
Font Size:
Aa Aa Aa
Line Spacing:
Column Width:
Background:
Article

Techno-Economic Analysis of Integrating First and Second-Generation Ethanol Production Using Filamentous Fungi: An Industrial Case Study

by
Karthik Rajendran
1,2,*,
Sreevathsava Rajoli
1 and
Mohammad J. Taherzadeh
1
1
Swedish Centre for Resource Recovery, University of Borås, 50190 Borås, Sweden
2
Department of Molecular Biosciences and Bioengineering, University of Hawai’i at Mānoa, Honolulu, HI 96822, USA
*
Author to whom correspondence should be addressed.
Energies 2016, 9(5), 359; https://doi.org/10.3390/en9050359
Submission received: 2 March 2016 / Revised: 11 April 2016 / Accepted: 6 May 2016 / Published: 12 May 2016
(This article belongs to the Collection Bioenergy and Biofuel)

Abstract

:
The 2nd generation plants producing ethanol from lignocelluloses demand risky and high investment costs. This paper presents the energy- and economical evaluations for integrating lignocellulose in current 1st generation dry mill ethanol processes, using filamentous fungi. Dry mills use grains and have mills, liquefactions, saccharifications, fermentation, and distillation to produce ethanol, while their stillage passes centrifugation, and evaporation to recycle the water and dry the cake and evaporated syrup into animal feed. In this work, a bioreactor was considered to cultivate fungi on the stillage either before or after the centrifugation step together with pretreated lignocellulosic wheat bran. The results showed that the integrated 1st and 2nd generation ethanol process requires a capital investment of 77 million USD, which could yield NPV of 162 million USD after 20 years. Compared to the fungal cultivation on thin stillage modified 1st generation process, the integrated process resulted in 53 million USD higher NPV. The energy analysis showed that the thin stillage modified 1st generation process could reduce the overall energy consumption by 2.5% and increase the ethanol production by 4%. Such modifications in the 1st generation processes and integration concepts could be interesting for the ethanol industries, as integrating lignocelluloses to their existing setup requires less capital investment.

Graphical Abstract

1. Introduction

The current low cost of fossil fuel represents a barrier to the adoption of biofuels requiring they be extremely competitive. This limits the price of the biofuels, so for such industries to be economically sustainable, the need for additional revenue from the valorization of the byproducts plays a pivotal role. Ethanol is the dominant biofuel in the global market. Ethanol production can be divided into different generations based on the raw materials used. The first generation ethanol production uses simple sugar- and starch-based raw materials such as corn, grains, and sugarcane, which are currently common in the industrial setups [1]. The choice of raw material depends on its availability. For instance, sugarcane is available in abundance in Brazil, making it probably the cheapest ethanol producing country in the world at a production cost of 0.18 USD/L [2,3,4]. The second-generation ethanol production includes the use of cellulosic materials such as lignocelluloses to produce ethanol. Unlike the first generation, which has readily available sugars, the lignocelluloses to ethanol process requires an additional pretreatment step, in order to allow for the release of the sugars from the celluloses as well as higher enzyme costs [5,6].
In addition, the profit margin from the ethanol and the byproducts is relatively small, meaning that any small fluctuation could adversely affect the profitability of the plant [7]. For this purpose, the concept of biorefineries is necessary. One possibility is using ascomycetes or zygomycetes fungi to produce fungal biomass for animal feed [8]. This biomass contains high levels of protein, and it could be sold as a feed, thus, the demand for such products is increasing steadily. Other possible products from integrated fungal processes are dietary supplements, and superabsorbents [9]. This study exploits such biorefinery options.
Although the first generation ethanol production is industrialized, this process could be optimized further for an efficient recovery of the leftovers after fermentation and distillation, called stillage. This slurry usually ends up as distiller’s grains, a low value byproduct. Recently, Ferreira et al. [10] developed a process concept to utilize the fungus Neurospora intermedia to consume the leftover sugars in the thin stillage to produce additional ethanol and biomass. The biomass could still be counted as a byproduct, and the additional ethanol could improve the overall economics of the process.
On the other hand, starting a second-generation ethanol production from lignocelluloses represents a drawback from the point of view of the capital investment and economic returns. For this purpose, Lennartsson et al. [7] proposed different options of integrating the first- and second-generation ethanol production, which can actually reduce the overall investment risk and cost, as most of the required downstream operations are already in place in the first generation ethanol plants. Some of the possible options for an integrated process are a mixed fermentation of the first- and second generation raw materials, where the first generation process enters the fermenter after the liquefaction, while for lignocelluloses it could be after the pretreatment and hydrolysis. Other integration methods include the combined processing of pretreated lignocelluloses, along with the thin stillage from the first generation process using fungal cultivation for additional ethanol and biomass production. This shows the importance of biorefinery concepts for the future [7].
Previously, certain techno-economic studies reported modifications performed in the first-generation ethanol production. Arora et al. proposed a micro-filtration process for thin stillage to increase the solids concentration. This modification resulted in a reduction of the operating costs by 50%, while the capital investment increased by 47% [11]. Sosa et al. performed a conceptual modeling of the distillation columns for a corn to ethanol process, including the effect of corn contamination with fumonisins [12]. Some other modifications include the recycling of Dried Distillers Grains with Solubles (DDGS) after pretreatment and hydrolysis with corn to go through fermentation to increase the ethanol yield, which results in 32% increase in NPV [13,14]. Some experimental works have been proposed to improve the first generation processes, including the production of co-products from condensed distillers solubles to a protein-mineral fraction and glycerol fractionation using a chemical method [15]. Another retrofitting analysis included the comparison of conventional corn grind processes and the quick-germ process, in which the quick germ process yielded an additional 4 million USD in NPV [16]. Similarly, many techno-economic studies have been proposed for lignocellulosic ethanol production. Some of the substrates considered were corn stover [17,18,19,20,21], rice straw [22,23], softwood [24,25], and bagasse [26]. In addition, the techno-economic possibility of integrating the first and second-generation ethanol processes was explored using sugar cane bagasse and leaves integrated with a sugar-based process [27].
In this study, retrofitting the thin stillage and the whole-stillage to the ethanol and biomass production was studied through a simulation approach based on laboratory data using the Aspen Plus® software. Furthermore, the integration of the first- and second- generation ethanol production was considered for the modified thin stillage process. Wheat bran with phosphoric acid pretreatment was considered in the integration process for the second-generation ethanol production. Integrating the first- and second-generation ethanol production through a techno-economic analysis and process design has never been attempted before, which shows the significance of this work.

2. Methods

2.1. Process Description

This study was carried out based on a reference ethanol plant located in Norrköping, Sweden, which uses grains as a feedstock. The data for the simulation was obtained from the ethanol plant, and the improvement data such as thin stillage/stillage to ethanol and lignocelluloses to ethanol was based on the laboratory data from Ferreira et al. and Nair et al. [28,29]. The process simulation was carried out using Aspen Plus® (v.8.4) (Aspentech: Burlington, MA, USA). In this ethanol plant, 18.8 t/h grains are dry milled to obtain coarse flour. The coarse flour is mixed with the processing water in a mixing tank, followed by the liquefaction process. The two-step liquefaction step is operated at 73 °C and 88 °C, during which the starch is converted into oligomers. Thereafter, the yeast along with the glucoamylase converts it into ethanol and carbon dioxide in the fermentation units at 33 °C, at a flow rate of 5.4 t/h and 5.1 t/h, respectively. Subsequently, through the distillation process, the mash flows to separate the ethanol from the stillage and dehydrates it to obtain 99% pure ethanol. Thereafter, the stillage undergoes the centrifugation process (decanter) to recover the solids that are sent to the drier. After centrifugation, the thin stillage passes through a series of evaporators to recover the leftover solids, while the evaporated liquid is recycled as processing water. The syrup collected from the evaporator, along with the solids from the stillage is dried to obtain 7.7 t/h distiller’s grains named DDGS [30].

2.1.1. Thin Stillage Modification (Scenario A)

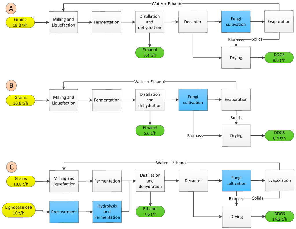
In the base case, after distillation, the leftovers, referred to as whole-stillage were sent through a decanter to remove the solids. This supernatant stream, called thin stillage, entered the evaporation process, while the solid cake was sent to the dryer to obtain the distiller’s grains byproduct. The thin stillage was then evaporated to recycle the water back to the process. The Total Solids (TS) concentration of the thin stillage was about 10%, with a total stream flow rate of 40 t/h, which was obtained after processing 150,400 tons of grains annually. In the modified process, the thin stillage was sent through a fungal cultivation process, where it was converted into ethanol and biomass [28]. The biomass was separated and dried as a fungal animal feed, while the ethanol produced flowed through the evaporator and was recycled back to the process, for further purification. Figure 1 shows the block flow diagram of all the modifications considered in this study, and scenario A shows the thin stillage modified process in the first generation ethanol production.
The following data were used for the simulation purposes, using thin stillage to ethanol and biomass production. The fungal bioreactor was operated continuously at 35 °C and had a dilution rate of 0.1 h−1. The flow rate of the thin stillage was 40 t/h; hence, it required a reactor of 400 m3 working volume. Air was sparged through the reactor in order to mix and fluidize the contents at a rate of 0.5 VVM. From the fungal cultivation on the thin stillage, 5 g/L ethanol, 7.9 g/L CO2, and 4 g/L biomass was obtained. After harvesting the fungi, the liquid, containing mainly water, was recycled to the process in two parts: (1) 85% of the material was sent to the evaporator and (2) the remaining 15% was recycled to the beginning of the process directly. The carbon dioxide was separated and sold as another byproduct, as mentioned in the base case scenario [10].

2.1.2. Whole-Stillage Modification (Scenario B)

Similar to the conversion of the thin stillage into fungal biomass and ethanol, the possibility of converting the whole-stillage into ethanol and biomass was exploited. The whole-stillage possessed higher TS, in the range of 15%–16%; however, it contained more sugars compared to the thin stillage, in which a higher conversion rate to ethanol and biomass could be expected. Since the stillage has higher sugar content, and the cost of the ethanol as a product was higher compared to the biomass, it was important to recover most of the ethanol before the production of the biomass byproduct.
For this purpose, a two-step fungal cultivation process was employed (Figure 1 Scenario B). The objective behind the two-step process is to remove the excess solids from the first bioreactor after the production of ethanol to cultivate fungi in the second step. In the first step, the stillage was sent to a reactor, where the sugars in the stillage were mainly converted into ethanol. The operating conditions for the two-step fungal fermentation for the production of ethanol and biomass from the stillage were as follows: temperature 35 °C and air 0.2 VVM. In addition, 1-FPU/g cellulase enzymes were added to facilitate the breakdown of the sugars with ease. The ethanol production from the first reactor was 6.9 g/L, while the carbon dioxide and biomass productions were 7 g/L and 0.4 g/L, respectively [28]. After the production of the ethanol, the solids were separated using a decanter, and the rest of the stream with less solids passed through the second bioreactor. In the second step, the objective was to convert the remains to produce biomass. It is worth mentioning that the carbon dioxide from both the reactors was to be collected and sold as a byproduct. The operating conditions for the production of the stillage into ethanol and biomass were as follows: temperature 35 °C and air 0.2 VVM. In the second reactor, the dominant reaction was the conversion of the biomass. Around 5.8 g/L biomass was produced, in addition to the 7 g/L carbon dioxide and the 0.7 g/L ethanol [10].

2.1.3. Integration of Lignocelluloses (Scenario C)

Wheat bran, the outer layer of the grain, is a lignocellulose used as a substrate for the integration of the first- and second-generation ethanol production. Table 1 shows the composition of lignocelluloses (wheat bran) used in this study. Figure 1 (scenario C) shows the block flow diagram of the integrated process, and Figure 2 shows the process flow diagram for the integrated process, with the first generation modification from the thin stillage to ethanol and biomass. The flow rate of the grains was 18.8 t/h; for the base case, the lignocellulose integration of 10 t/h wheat bran was considered. Wheat bran had a particle size of <10 mm; thus, no crushing unit operation was required. The wheat bran had 88% TS, while the pretreatment method required a solid loading of 15% TS; hence, water was added to dilute the solids concentration. A chemical pretreatment method was employed using 1.5% phosphoric acid for a residence time of 10 min at 190 °C [29]. It should be noted that the choice of the pretreating acid was dictated by the properties of the feed, as the common sulfuric acid could not be used.
After the pretreatment process, the simultaneous saccharification and fermentation (SSF) process was employed to convert the pretreated lignocellulose into ethanol. For the hydrolysis step, cellulase enzyme was added in the concentration of 10 FPU/g. During the hydrolysis process, most of the cellulosic parts of the lignocelluloses had been released and converted into simple sugars such as glucose, arabinose, and xylose. Subsequently, the fermentation process occurred in the same vessel with the addition of fungi at 35 °C with a residence time of 48 h, where the ethanol yield was 0.12 g/g dry biomass. Carbon dioxide produced during the fermentation was sold along with the carbon dioxide produced from the grains to ethanol process, as a byproduct. All the data for this simulation were based on the laboratory data from a previous work [29].

2.2. Energy and Economics

The energy analysis was conducted using the Aspen Energy Analyzer (Aspentech: Burlington, MA, USA), while the economical evaluations were carried out using the Aspen Process Economic Analyzer. The energy analyzer was integrated as part of the AspenPlus (Aspentech: Burlington, MA, USA), where the energy was calculated based on the flow-rate and unit-operation used. For the Aspen Process Economic Analyzer (Aspentech: Burlington, MA, USA), the simulated data were first exported, and the sizing and specification of the equipment were mentioned. The economic assumptions were fed to the analyzer, and a detailed project report was obtained. The obtained report contains the technical and economic parameters, which were reported here. All the calculations were based on the 2013 first quarter pricing, and the economic assumptions were based on Rajendran et al. [30]. Table 2 shows the economic assumptions carried out in this study. The important parameters including investment, net present value (NPV), cash flow, payback period (PBP), and operational costs were indexed according to Turton et al. [31]. The energy consumption was organized into sections such as liquefaction, fermentation, distillation and dehydration, evaporation and drying, energy for fungi reactor and lignocellulose processes.

2.3. Sensitivity Analysis

For the lignocellulose integration process, a sensitivity analysis was carried out. In the base case, the lignocellulose that integrated with the first generation ethanol production was 10 t/h. In the sensitivity analysis, different percentages of the lignocellulose integration to the first generation ethanol production were examined. For this purpose, the intake of the lignocelluloses was altered by 50%, 100%, and 200%, i.e., 5 t/h, 10 t/h, and 20 t/h, respectively. This suggests how much lignocelluloses could be integrated in the first generation ethanol production. The profitability indexes such as capital investment, PBP, NPV, and cash flow were analyzed. In addition, the energy consumption was also studied.

3. Results and Discussion

3.1. Thin Stillage and Stillage Modification

3.1.1. Technical Analysis

The thin stillage modification using the fungal bioreactor reduced the overall energy consumption of the process. In the base case, the total energy consumption was 19.4 GW, while by cultivating the thin stillage with the fungus, the overall energy consumption was reduced to 18.9 GW (Scenario A). This is equivalent to a 2.5% energy reduction at the ethanol plant [30]. Figure 3 shows the energy consumption for the different modifications employed in this study. The energy was mainly reduced due to the evaporation costs and subsequent drying operations for the concentrated syrup. About 2% of the TS were reduced using the fungi reactor on the thin stillage, which had reduced this energy consumption. By employing the fungi on the thin stillage to produce the ethanol and the biomass, it resulted in 0.2-t/h increase in the ethanol production. In the base case, 41,600 tons of ethanol was produced annually, while employing the thin stillage for ethanol increased the ethanol production by 4%. For the byproduct (DDGS), the flow rate was increased from 7.7 t/h to 8.6 t/h in the base case, which is 14% higher [30]. This overall efficiency also lifted the economic perspective.
The objective for using the thin stillage to produce the ethanol and the biomass is that the energy consumption in the evaporator and the drying process is higher in the base case (existing industrial setup) due to the amount of solids entering [30]. The ultimate goal is to reduce the solids content entering the evaporation process. It is also worth mentioning that the viscosity of the conventional processes and fungal cultivated thin stillage had a significant reduction, which improved the efficiency and the TS concentrate in the evaporator. This also led to a decrease in the overall energy consumption in the drying processes. A similar study by Arora et al. [11] suggested that the thin stillage was sent to a multi-stage microfiltration process to remove the solids before entering the evaporator to reduce the energy consumption in the evaporator. This modified process can only reduce the energy consumption and will not yield additional revenue in the form of ethanol and products. However, in the current study, the modification through the filamentous fungi resulted in reducing the energy consumption as well as the additional ethanol and byproducts, which improved the overall economics substantially [11].
In contrast, for the whole-stillage to ethanol and biomass process, the energy consumption was higher by 20% than with the thin stillage modifications. The overall energy consumption for the whole-stillage process was 22.7 GW (Figure 3 Scenario B). The main reason for the increase in the energy consumption was that in the stillage modification, the TS of the stillage was 15%, and after the biomass and ethanol production the solids concentration was still >10%, which shows that the overall TS concentration did not decrease to less than the base case. This resulted in the overall energy increase. Although the ethanol production and biomass was higher, this did not have a positive effect on the economics, due to the increase in the energy consumption.

3.1.2. Economic Analysis

Compared to the existing first generation ethanol productions, which had an investment around 69 million USD, for the thin stillage (A) modifications, the increase in the capital investment was around 1.2 million USD, while the NPV was increased by 31 million USD. Comparing this data to a similar study which explored the possibility of recycling DDGS after pretreatment and hydrolysis with corn for a fermentation to additional ethanol production resulted in 32% additional NPV. This thin stillage modification to ethanol and DDGS resulted in an increased NPV to 40%, which is 8% higher than the study reported by Perkis et al. [14].
In contrast, for the whole-stillage modification process, the investment was higher than the thin stillage modification, while the NPV was less than the existing industrial setup. Figure 4 shows the different economical evaluations for the modifications considered in this study, and Figure 5 shows the cash flow diagram over the years. The PBP for the thin stillage and the whole stillage modifications was 11.5 years and 14 years, respectively. It is noteworthy that in the base case, the PBP was 13 years. This shows that a thin stillage retrofit improves the overall economics of the process. The thin stillage modification was energy efficient, high product yielding, and an economically attractive process, suggesting an improved scenario for the first generation ethanol production.

3.2. Integration of Lignocelluloses

Thin stillage modification had better energy and economic consequences, compared to the whole-stillage modification. Therefore, the integration of the lignocelluloses, i.e., wheat bran using phosphoric acid pretreatment, was examined on the optimized thin stillage modification process. Lignocelluloses with a flow rate of 10 t/h were integrated to the thin stillage modified first generation ethanol processes. The lignocelluloses integration processes consumed 33% of the total energy, which was 63.4 GW (Figure 3, Scenario C). From 10 t/h wheat bran, 2.1 t/h ethanol was obtained in addition to the ethanol from the first generation and the thin stillage modification.
The capital investment for the integrated lignocellulose process was 77 million USD, while the NPV was 162 million USD (Figure 4 and Figure 5). The cost of the additional investment from the thin stillage modification was 6.8 million USD, while the investments could be recovered in 10.5 years, which was one year less than the optimum thin stillage processes. Most of the ethanol industries are finding it difficult to employ a complete new process for the lignocellulose based ethanol production, as the total investment is extremely high. However, by integrating the first- and second-generation ethanol production, the investment could be greatly reduced; however, the economic returns could be high for a short period of time.
In another study [32], it was reported that to produce 207,000 tons ethanol/year, the capital investment was 220.1 million USD, using corn stover as a lignocellulosic material by employing dilute sulfuric acid pretreatment. The capital investment to produce one ton of ethanol was 106 USD, while a similar calculation to the integrated process using bran and phosphoric acid pretreatment resulted in 130 USD. This cost was calculated only in comparison to ethanol, and the revenue from the byproducts was not accounted for, which would have reduced the overall production cost. The cost was 22% higher in the current study; however, it is worth mentioning that it also included the integrated first generation and second-generation processes, which could yield a higher NPV from a long-term perspective.

3.3. Sensitivity Analysis

A sensitivity analysis was carried out on the different percentages of lignocellulose integration to the first generation ethanol production. The percentages of lignocellulose integration were altered from 50% to 200% for scenario C. The sensitivity analysis revealed the impact of integrating a greater amount of lignocelluloses to the existing ethanol production facility. In the base case, 10 t/h lignocelluloses were integrated to the modified first generation ethanol production. The different techno-economic parameters such as capital investment, PBP, operating cost, and product sales were estimated for the different sensitivities. Figure 6 shows the cash flow diagram and the different economical evaluations considered for the sensitivity analysis. The results showed that there was no significant difference between the payback for the sensitivities, as the payback for all the scenarios was between 10.2 and 10.7 years.
The capital investment for the different sensitivities 50%, 100%, and 200% lignocellulose integration to the first generation ethanol production was 73, 77, and 82 million USD, respectively. The cumulative cash position was the ratio between the net present value and the capital investment, where a higher CCP suggests higher economic returns. For the lignocellulose integration sensitivities, the CCP was the highest for 100% lignocellulose integration, which was 2.41, suggesting that the process was viable for the ethanol plants operating on starch and carbohydrate based raw materials to shift toward lignocellulosic based raw materials with a lower investment and higher returns.

3.4. Limitations and Future Considerations

The data used for the techno-economic assessment were based on a laboratory-pilot reactor of 20 L volume. However for the ethanol industry, a reactor volume of 400 m3 is required. This raises the concern about contamination and scaling up. In this study, the contamination was not considered, which could affect the profitability factor. Currently, an industrial-pilot reactor (80 m3) is being operated in an Agroetanol facility for this purpose, which could evaluate the large-scale technical feasibility. In addition, an environmental impact assessment needs to be performed to check the net energy balance and environmental stress throughout the system. This study has considered only the process level information, but it is worth looking at it on a systems level. Moreover, exploiting the process using the pinch analysis methodology could yield optimized heat integration for the plant.

4. Conclusions

Utilizing filamentous fungi on thin stillage and whole stillage to produce ethanol and biomass was exploited in the first generation ethanol production from grains. The thin stillage to ethanol and biomass was energy- and economically efficient, returning a NPV of 108 million USD after 20 years of operation. This efficient, thin stillage modified first generation process was integrated with lignocellulosic ethanol production with phosphoric acid pretreatment. The results showed that the integration process increased the investment by 6.8 million USD, while the NPV was increased further by 53 million USD. The energy consumption for the lignocellulose-integrated processes was 63 GW, while it was 18.9 GW for the thin stillage modified first-generation process. About 33% of the energy consumption in the integrated process was utilized for the lignocellulosic ethanol production.

Acknowledgments

The authors would like to thank the Swedish Energy Agency for providing the financial support and Lantmännen Agroetanol for providing the data. The authors would also like to thank Jorge Ferreira and Ramkumar Nair for providing adequate discussions on the laboratory data.

Author Contributions

Karthik Rajendran and Mohammad J. Taherzadeh conceived and designed the experiments for simulation; Karthik Rajendran and Sreevathsava Rajoli performed the simulation and analyzed the data; Karthik Rajendran wrote the paper and Mohammad J. Taherzadeh was responsible for the editing and revision of the manuscript.

Conflicts of Interest

The authors declare no conflict of interest.

Abbreviations

The following abbreviations are used in this manuscript:
CCPCumulative Cash Position
DDGSDried Distillers Grains with Solubles
FPUFilter Paper Units
NPVNet Present Value
PBPPayback Period
SSFSimultaneous Saccharification and Fermentation
TSTotal Solids
VVMVolume per Volume per Minute

References

  1. Ljiljana, M.; Olgica, G.; Marica, R. The bioethanol production with the thin stillage recirculation. Chem. Ind. Chem. Eng. Q./CICEQ 2009, 15, 49–52. [Google Scholar]
  2. Chum, H.L.; Warner, E.; Seabra, J.E.; Macedo, I.C. A comparison of commercial ethanol production systems from Brazilian sugarcane and US corn. Biofuels Bioprod. Biorefining 2014, 8, 205–223. [Google Scholar] [CrossRef]
  3. Tao, L.; Aden, A. The economics of current and future biofuels. In Vitro Cell. Dev. Biol. Plant 2009, 45, 199–217. [Google Scholar] [CrossRef]
  4. Chovau, S.; Degrauwe, D.; Van der Bruggen, B. Critical analysis of techno-economic estimates for the production cost of lignocellulosic bio-ethanol. Renew. Sustain. Energy Rev. 2013, 26, 307–321. [Google Scholar] [CrossRef]
  5. Soetaert, W.; Vandamme, E.J. Biofuels in Perspective, Biofuels; John Wiley & Sons, Ltd.: London, UK, 2009. [Google Scholar]
  6. Hamelinck, C.N.; Hooijdonk, G.V.; Faaij, A.P.C. Ethanol from lignocellulosic biomass: Techno-economic performance in short-, middle- and long-term. Biomass Bioenergy 2005, 28, 384–410. [Google Scholar] [CrossRef]
  7. Lennartsson, P.R.; Erlandsson, P.; Taherzadeh, M.J. Integration of the first and second generation bioethanol processes and the importance of by-products. Bioresour. Technol. 2014, 165, 3–8. [Google Scholar] [CrossRef] [PubMed]
  8. Ferreira, J.A.; Lennartsson, P.R.; Edebo, L.; Taherzadeh, M.J. Zygomycetes-based biorefinery: Present status and future prospects. Bioresour. Technol. 2013, 135, 523–532. [Google Scholar] [CrossRef] [PubMed]
  9. Zamani, A. Superabsorbent Polymers from the Cell Wall of Zygomycetes Fungi; Chalmers University of Technology: Gothenburg, Sweden, 2010. [Google Scholar]
  10. Ferreira, J.A.; Lennartsson, P.R.; Taherzadeh, M.J. Production of ethanol and biomass from thin stillage using food-grade Zygomycetes and Ascomycetes filamentous fungi. Energies 2014, 7, 3872–3885. [Google Scholar] [CrossRef]
  11. Arora, A.; Seth, A.; Dien, B.S.; Belyea, R.L.; Singh, V.; Tumbleson, M.; Rausch, K.D. Microfiltration of thin stillage: Process simulation and economic analyses. Biomass Bioenergy 2011, 35, 113–120. [Google Scholar] [CrossRef]
  12. Sosa, M.; Chovau, S.; van der Bruggen, B.; Espinosa, J. Ethanol production from corn contaminated with fumonisins: A preliminary economic analysis including novel processing alternatives. Ind. Eng. Chem. Res. 2013, 52, 7504–7513. [Google Scholar] [CrossRef]
  13. Kim, Y.; Mosier, N.; Ladisch, M.R. Process simulation of modified dry grind ethanol plant with recycle of pretreated and enzymatically hydrolyzed distillers’ grains. Bioresour. Technol. 2008, 99, 5177–5192. [Google Scholar] [CrossRef] [PubMed]
  14. Perkis, D.; Tyner, W.; Dale, R. Economic analysis of a modified dry grind ethanol process with recycle of pretreated and enzymatically hydrolyzed distillers’ grains. Bioresour. Technol. 2008, 99, 5243–5249. [Google Scholar] [CrossRef] [PubMed]
  15. Liu, K.; Barrows, F.T. Methods to recover value-added coproducts from dry grind processing of grains into fuel ethanol. J. Agric. Food. Chem. 2013, 61, 7325–7332. [Google Scholar] [CrossRef] [PubMed]
  16. Rodríguez, L.F.; Li, C.; Khanna, M.; Spaulding, A.D.; Lin, T.; Eckhoff, S.R. An engineering and economic evaluation of quick germ–quick fiber process for dry-grind ethanol facilities: Analysis. Bioresour. Technol. 2010, 101, 5282–5289. [Google Scholar] [CrossRef] [PubMed]
  17. Meyer, P.A.; Tews, I.J.; Magnuson, J.K.; Karagiosis, S.A.; Jones, S.B. Techno-economic analysis of corn stover fungal fermentation to ethanol. Appl. Energy 2013, 111, 657–668. [Google Scholar] [CrossRef]
  18. Sokhansanj, S.; Mani, S.; Tagore, S.; Turhollow, A. Techno-economic analysis of using corn stover to supply heat and power to a corn ethanol plant–Part 1: Cost of feedstock supply logistics. Biomass Bioenergy 2010, 34, 75–81. [Google Scholar] [CrossRef]
  19. Mani, S.; Sokhansanj, S.; Tagore, S.; Turhollow, A. Techno-economic analysis of using corn stover to supply heat and power to a corn ethanol plant–Part 2: Cost of heat and power generation systems. Biomass Bioenergy 2010, 34, 356–364. [Google Scholar] [CrossRef]
  20. Wang, L.; Hanna, M.A.; Weller, C.L.; Jones, D.D. Technical and economical analyses of combined heat and power generation from distillers grains and corn stover in ethanol plants. Energ. Convers. Manag. 2009, 50, 1704–1713. [Google Scholar] [CrossRef]
  21. Kazi, F.K.; Fortman, J.A.; Anex, R.P.; Hsu, D.D.; Aden, A.; Dutta, A.; Kothandaraman, G. Techno-economic comparison of process technologies for biochemical ethanol production from corn stover. Fuel 2010, 89, S20–S28. [Google Scholar] [CrossRef]
  22. Roy, P.; Tokuyasu, K.; Orikasa, T.; Nakamura, N.; Shiina, T. A techno-economic and environmental evaluation of the life cycle of bioethanol produced from rice straw by RT-CaCCO process. Biomass Bioenergy 2012, 37, 188–195. [Google Scholar] [CrossRef]
  23. Tewfik, S.R.; Sorour, M.H.; Abulnour, A.M.; Talaat, H.A.; Mitry, N.R. Techno-economic investigations on the small-scale production of ethanol from egyptian rice straw. Chem. Eng. Trans. 2010, 21, 451–456. [Google Scholar]
  24. Wingren, A.; Galbe, M.; Zacchi, G. Techno-economic evaluation of producing ethanol from softwood: Comparison of SSF and SHF and identification of bottlenecks. Biotechnol. Progr. 2003, 19, 1109–1117. [Google Scholar] [CrossRef] [PubMed]
  25. Barta, Z.; Reczey, K.; Zacchi, G. Techno-economic evaluation of stillage treatment with anaerobic digestion in a softwood-to-ethanol process. Biotechnol. Biofuels 2010, 3. [Google Scholar] [CrossRef] [PubMed]
  26. Mesa, L.; López, N.; Cara, C.; Castro, E.; González, E.; Mussatto, S.I. Techno-economic evaluation of strategies based on two steps organosolv pretreatment and enzymatic hydrolysis of sugarcane bagasse for ethanol production. Renew. Energ. 2016, 86, 270–279. [Google Scholar] [CrossRef]
  27. Macrelli, S.; Mogensen, J.; Zacchi, G. Techno-economic evaluation of 2nd generation bioethanol production from sugar cane bagasse and leaves integrated with the sugar-based ethanol process. Biotechnol. Biofuels 2012, 5. [Google Scholar] [CrossRef] [PubMed]
  28. Ferreira, J.A.; Lennartsson, P.R.; Taherzadeh, M.J. Production of ethanol and biomass from thin stillage by Neurospora intermedia: A pilot study for process diversification. Eng. Life Sci. 2015, 15, 751–759. [Google Scholar] [CrossRef]
  29. Nair, R.B.; Lundin, M.; Brandberg, T.; Lennartsson, P.R.; Taherzadeh, M.J. Dilute phosphoric acid pretreatment of wheat bran for enzymatic hydrolysis and subsequent ethanol production by edible fungi Neurospora intermedia. Ind. Crops Prod. 2015, 69, 314–323. [Google Scholar] [CrossRef]
  30. Rajendran, K.; Rajoli, S.; Teichert, O.; Taherzadeh, M.J. Impacts of retrofitting analysis on first generation ethanol production: Process design and techno-economics. Bioprocess Biosyst. Eng. 2015, 38, 389–397. [Google Scholar] [CrossRef] [PubMed]
  31. Turton, R.; Bailie, R.C.; Whiting, W.B.; Shaeiwitz, J.A. Analysis, Synthesis and Design of Chemical Processes; Pearson Education: Upper Saddle River, NJ, USA, 2008. [Google Scholar]
  32. Aden, A.; Foust, T. Technoeconomic analysis of the dilute sulfuric acid and enzymatic hydrolysis process for the conversion of corn stover to ethanol. Cellulose 2009, 16, 535–545. [Google Scholar] [CrossRef]
Figure 1. Block flow diagram of different scenarios studied, including modifications using filamentous fungi in the thin stillage (A) and the whole-stillage (B) for the grains ethanol production. The integrated processes using lignocelluloses to thin stillage modified grains ethanol production is marked as (C).
Figure 1. Block flow diagram of different scenarios studied, including modifications using filamentous fungi in the thin stillage (A) and the whole-stillage (B) for the grains ethanol production. The integrated processes using lignocelluloses to thin stillage modified grains ethanol production is marked as (C).
Energies 09 00359 g001
Figure 2. Process flow diagram of the integrated lignocellulose to the thin stillage modified first ethanol production (Scenario C). The modified unit operations from the base case are highlighted.
Figure 2. Process flow diagram of the integrated lignocellulose to the thin stillage modified first ethanol production (Scenario C). The modified unit operations from the base case are highlighted.
Energies 09 00359 g002
Figure 3. Section-wise energy consumption for different scenarios in comparison with the existing industrial setup.
Figure 3. Section-wise energy consumption for different scenarios in comparison with the existing industrial setup.
Energies 09 00359 g003
Figure 4. Economical evaluations for the different scenarios considered in this study.
Figure 4. Economical evaluations for the different scenarios considered in this study.
Energies 09 00359 g004
Figure 5. Cash flow diagram for the different scenarios.
Figure 5. Cash flow diagram for the different scenarios.
Energies 09 00359 g005
Figure 6. Cash flow diagram (a) and economic indexes (b) for the sensitivity analysis.
Figure 6. Cash flow diagram (a) and economic indexes (b) for the sensitivity analysis.
Energies 09 00359 g006
Table 1. Wheat bran composition used for the simulation.
Table 1. Wheat bran composition used for the simulation.
ComponentWeight (g/g Dry Basis)
Arabinan0.078 ± 0.013
Galactan0.006 ± 0.009
Glucan0.249 ± 0.005
Mannan0.001 ± 0.003
Xylan0.152 ± 0.01
Starch0.193 ± 0.004
Table 2. Economic indicators used in this study.
Table 2. Economic indicators used in this study.
TypeAssumption
Annual processing capacity150,400 tons grains/year
Cost index2013 1st quarter
Annual operating time8000 h
Depreciation methodStraight line
Working capital15%
Tax rate33%
Interest rate6%
Lifetime of the plant20 years
Salvage value5%
Electricity0.067 USD/kWh
Water0.5 USD/m3
Waste water treatment0.1 USD/m3
Steam0.01 USD/kg
Grains300 USD/ton
Wheat Bran70 USD/ton
Carbon dioxide0.1 USD/kg
Ethanol cost875 USD/ton
DDGS cost370 USD/ton
α-Amylase4.6 USD/kg
Glucoamylase5.3 USD/kg
Cellulase10 USD/kg

Share and Cite

MDPI and ACS Style

Rajendran, K.; Rajoli, S.; Taherzadeh, M.J. Techno-Economic Analysis of Integrating First and Second-Generation Ethanol Production Using Filamentous Fungi: An Industrial Case Study. Energies 2016, 9, 359. https://doi.org/10.3390/en9050359

AMA Style

Rajendran K, Rajoli S, Taherzadeh MJ. Techno-Economic Analysis of Integrating First and Second-Generation Ethanol Production Using Filamentous Fungi: An Industrial Case Study. Energies. 2016; 9(5):359. https://doi.org/10.3390/en9050359

Chicago/Turabian Style

Rajendran, Karthik, Sreevathsava Rajoli, and Mohammad J. Taherzadeh. 2016. "Techno-Economic Analysis of Integrating First and Second-Generation Ethanol Production Using Filamentous Fungi: An Industrial Case Study" Energies 9, no. 5: 359. https://doi.org/10.3390/en9050359

APA Style

Rajendran, K., Rajoli, S., & Taherzadeh, M. J. (2016). Techno-Economic Analysis of Integrating First and Second-Generation Ethanol Production Using Filamentous Fungi: An Industrial Case Study. Energies, 9(5), 359. https://doi.org/10.3390/en9050359

Note that from the first issue of 2016, this journal uses article numbers instead of page numbers. See further details here.

Article Metrics

Back to TopTop