Next Article in Journal
Improving the Eco-Efficiency of High Performance Computing Clusters Using EECluster
Next Article in Special Issue
A Novel Neural Network Vector Control for Single-Phase Grid-Connected Converters with L, LC and LCL Filters
Previous Article in Journal
Enhancement of Fire Safety of an Existing Green Building due to Natural Ventilation
Previous Article in Special Issue
An Improved Current Control Strategy for a Grid-Connected Inverter under Distorted Grid Conditions
 
 
Font Type:
Arial Georgia Verdana
Font Size:
Aa Aa Aa
Line Spacing:
Column Width:
Background:
Article

On Scalability and Replicability of Smart Grid Projects—A Case Study

1
School of Engineering, ICAI of Universidad Pontificia Comillas, Alberto Aguilera 23, Madrid 28015, Spain
2
Department of Electrical Engineering (ESAT) of KU Leuven, Kasteelpark Arenberg 10, Heverlee (PB2445) 3001, Belgium
3
SINTEF Energy Research, Sem Saelands vei 11, Trondheim NO-7465, Norway
4
VITO, Boeretang 200, 2400 Mol, Belgium
*
Author to whom correspondence should be addressed.
These authors contributed equally to this work.
Energies 2016, 9(3), 195; https://doi.org/10.3390/en9030195
Submission received: 19 June 2015 / Revised: 2 February 2016 / Accepted: 10 March 2016 / Published: 14 March 2016

Abstract

:
This paper studies the scalability and replicability of smart grid projects. Currently, most smart grid projects are still in the R&D or demonstration phases. The full roll-out of the tested solutions requires a suitable degree of scalability and replicability to prevent project demonstrators from remaining local experimental exercises. Scalability and replicability are the preliminary requisites to perform scaling-up and replication successfully; therefore, scalability and replicability allow for or at least reduce barriers for the growth and reuse of the results of project demonstrators. The paper proposes factors that influence and condition a project’s scalability and replicability. These factors involve technical, economic, regulatory and stakeholder acceptance related aspects, and they describe requirements for scalability and replicability. In order to assess and evaluate the identified scalability and replicability factors, data has been collected from European and national smart grid projects by means of a survey, reflecting the projects’ view and results. The evaluation of the factors allows quantifying the status quo of on-going projects with respect to the scalability and replicability, i.e., they provide a feedback on to what extent projects take into account these factors and on whether the projects’ results and solutions are actually scalable and replicable.

1. Introduction

The existing electricity networks face numerous challenges, including generation diversification, optimal deployment of expensive assets, demand response, energy conservation, and reduction of the industry’s overall carbon footprint [1]. These challenges require the development of smart grids [2,3]. Smart grids are electricity networks enabling two-way flow of both information and power exchange between suppliers and customers, thanks to the pervasive deployment of intelligent communication, monitoring and management systems [4]. The realization of the physical infrastructure alone is not sufficient, but a smart grid must be complemented by the emergence of new business models and practices, new regulations, and more intangible elements like customers’ behavioral changes and social acceptance [3,4]. In the last few years, initiatives on smart grids have been growing in number, participants and scope with different aims and results. Substantial public and private investments have been made in research and development (R & D), demonstration and deployment activities (in Europe, Brazil and the U.S. 309 Mio. € 77 Mio. € and 4,900 Mio. € have been invested through public funding schemes, respectively [4]) [5,6]. The size of the projects in terms of investment seems to be generally increasing over the last years, indicating that either larger or more complex solutions are studied [7].
Currently, most smart grid projects are still in the R & D or demonstration phases. These projects mainly propose and test solutions related to distributed and renewable energy resources, demand response, smart metering, distribution automation, energy storage, and wide area monitoring protection and control among others [8]. A literature review shows that most projects actually focus on three types of smart grid services within their business models: vehicle-to-grid and grid-to-vehicle services, demand response services, and services to integrate renewable energy sources [9]. The deployment and full roll-out of the solutions tested in R & D and demonstration projects require a suitable degree of scalability and replicability to prevent projects from remaining local experimental exercises unable to transfer their knowledge and solutions to real-life industrial-scale applications. Thus, scalable and replicable solutions are sought [10]. Both, the U.S. Department of Energy and the European Commission insist on the need for scalable and replicable solutions [7,11]. The shift from R & D and demonstration phases to the deployment phase comes along with a significant investment effort [7].
Scalability can be defined as the ability of a system to change its scale in order to meet growing volumes of demand [12]. A system is understood as a set of interacting elements with similar boundary conditions. Note that the ability of a system to scale does not necessarily imply that the scaled-up system performs well. A more restrictive formulation defines scalability then as the ability of a system to maintain its performance (i.e., relative performance) and function, and retain all its desired properties when its scale is increased without having a corresponding increase in the system’s complexity [12]. By contrast, replicability denotes the property of a system that allows it to be duplicated at another location or time. Scalability and replicability are the preliminary requisite to perform scaling-up and replication successfully; therefore, scalability and replicability allow for or at least reduce barriers for the growth and reuse of the results of R & D and demonstration projects. This is of importance for companies and utilities since scaling-up and replication bring major benefits for example through a cost-effective application to a larger group of costumers or by reusing proven solutions in a cost-effective way.
Whereas replicability has not attracted much attention in the literature, scalability has been studied in a wide range of context: telecommunication systems, sensor networks and mostly distributed computing systems [13]. In [14], a method for studying the scaling-up of a distributed computing system has been proposed, which is based on cost-effectiveness. The cost-effectiveness is defined as a function of the system’s throughput (i.e., the amount of work processed in a given time) and its quality of service (i.e., mean response time). The evaluation of the cost-effectiveness is carried out by numerical simulations. In [15], design principles for the scalability of a sensor network are discussed. A sensor network should be ideally scalable without reengineering the existing network. A multi-tier network architecture has been proposed to avoid an enormous amount of data being delivered to the central base-station when increasing the number of sensor nodes. In case of telecommunication systems, the problem of routing IP packets also requires a high degree of scalability since with the continuing growth of Internet, the routing table in each router, containing information on how to reach all the reachable Internet addresses, is also getting bigger and bigger, which can cause memory problems [16]. For other systems, scaling rules can be established as it was the case for Moore’s empirical rule [17] or Dennard’s law [18]. For example and similar to Moore’s empirical rule, it has been found that the router memory tends to double its size every couple of years [16]. The importance of scalability for control schemes and in particular for a control scheme of a PV-Diesel microgrid has been recognized in [19] but without analyzing it further. It has been however found in [20] that a local control structure seems to be more scalable than a centralized control structure. Actually, a bottom-up smart grid design seems to be more appropriate in terms of scalability, privacy and security since information flow from the customer to the operator is reduced, a centralized control is avoided and since diversifying smart meter devices creates technological non-uniformity, improving security [20]. Further, it is worthwhile to mention that some sensitivity analyses found in the literature can be interpreted as approaches to evaluate scaling-up and replication. For instance, in [21] the worthwhileness of scaling-up has been analyzed by evaluating the economic impact of increasing the amount of wind power generation or the number of overload line controllers by dint of numerical simulations. Similarly, reference [22] has simulated the economic impact of an increasing amount of electric vehicles and of different associated charging strategies on several European power systems. Note that these studies on scaling-up and replication inherently assume a scalable and replicable solution. In fact, references [15] and [23] allude to the fact that scalability is design-dependent and that it must be tackled from the very beginning. The focus of this paper is then on scalability and replicability understood as the preliminary requisite to perform scaling-up and replication successfully. Finally and although scaling-up and replication might be interlinked (the growth of a project within a geographic region might bring with a change in the boundary conditions such as terrain conditions, regulation, etc.), scalability and replicability are independent. The former is rather system dependent, whereas the latter depends on the expected change of the boundary conditions.
This paper studies the scalability and replicability of smart grid projects and their demonstrators. Project demonstrators range from physical implementations to software and toolbox applications. A scalable smart grid project is understood as a project that successfully increases its size under the same boundary conditions (e.g., more smart meters in a specific area or a more detailed model of a power system in case of software), whereas a replicable project refers to a project that successfully performs under different boundary conditions (e.g., simulation of market designs of different countries). For this purpose, the paper tackles first the question of what makes a particular project scalable and replicable. In other words, factors are sought and identified that influence and condition a project’s scalability and replicability. These factors involve technical, economic, regulatory and stakeholder acceptance related aspects. Since smart grid projects tackle a wide area of application, the factors need to be sufficiently generic and cannot be too application-specific. In a second step, a case study is performed on on-going European and national smart grid projects in order to evaluate the factors, which allows then quantifying the status quo of the analyzed projects with respect to the scalability and replicability. Further, projects provide a feedback on to what extent they take into account these factors and on whether their results and solutions are actually able to be scaled-up and replicated. Results of that case study are provided. Whereas scalability and replicability factors already describe requirements for scalability and replicability, the case study on on-going projects will show the achievements and barriers with respect to projects’ scalability and replicability.
The paper is organized as follows: Section 2 describes the scalability and replicability factors; Section 3 outlines the methodology for the assessment of the identified scalability and replicability factors. This methodology is applied to a case study on on-going European projects in Section 4; Section 5 presents the conclusions of the paper.

2. Scalability and Replicability Factors

This section proposes relevant factors affecting the scalability and replicability of a smart grid project. These factors already describe requirements for scalability and replicability and they have been identified by means of an in-depth literature review. Both, complex systems such as distributed computing systems, sensor networks or air transportation systems, and several smart grid projects have been analyzed [24]. Although scalability and replicability of each system depends on specific factors, common and sufficiently generic factors have been sought. These identified factors describe technical aspects, economic aspects, and aspects related to regulation and acceptance. For example, distributed computing systems and sensor networks require both a certain degree of modularity to scale up. The literature review also showed that feasibility of scaling up mainly depends on technical factors, whereas feasibility of replication is affected by technical and regulatory factors. Viability of scaling-up and replication mainly depends on economic factors but also on regulatory and acceptance-related factors. Congruently, the factors extracted from the literature review have been classified into four main groups: a technical, an economic, a regulatory, and stakeholder acceptance related group. The four groups play a role in both scalability and replicability, although individual factors and their definition vary in both cases. In general terms, it can be said that:
  • Technical factors determine whether the solution developed in a particular project is inherently scalable and/or replicable, i.e., whether it is feasible to scale-up and/or to replicate. Paying attention to these factors will not automatically guarantee scalability or replicability, but a failure to do so will rule out many chances to it.
  • Economic factors reflect whether it is viable to pursue scaling up or replication. This crucial step —validating whether investment analysis (e.g., internal rate of return, net present value, etc.) and business models hold at a larger scale or in a different setting than the original case—is often neglected and constitutes a major barrier.
  • Factors related to regulation and acceptance of stakeholders such as end users, regulators, authorities, etc., reflect the extent to which the current regulatory and social environment is ready to embrace a scaled-up version of a project or whether a new environment is suitable for receiving a project.
Although certain economic and regulatory factors might be coupled, a distinction has been made since a project can rather influence economic factors (e.g., its costs or business model) than the regulatory ones. Table 1 summarizes the proposed scalability and replicability factors and their classification. The following subsections describe the scalability and replicability factors in more detail.

2.1. Scalability Factors

2.1.1. Technical Factors

The technical factors cover the extent to which the solution itself is inherently scalable. They also address the compatibility with the technical environment the solution will be implemented in, and the interaction between the components of the solution and the outside world.
Modularity is the basic precondition for scaling-up. It refers to whether a solution can be divided into interdependent components. A monolithic solution will seldom be appropriate for implementation at a larger scale. Clearly defined (and separated) constituent parts, on the other hand, allow for the flexibility needed to transfer the setup to a larger scale. For example, substation automation projects are usually designed in order to easily add new utility system functions for monitoring, control and protection applications. It should be easy to add or substitute for instance protection devices [25,26]. This factor asks and studies then to what extent a solution is modular (e.g., how easy it is to add new components or whether there are limits on adding components).
As smart grid projects and their components tend to have a considerable operational lifetime (ranging from years to decades in case of transmission system projects), expected technology evolution is crucial. During the time lapse between the roll-out of the original project and the roll-out of a scaled-up version, the evolving state-of-the-art in underlying technology (computing power and cost, telecommunication speed and capacity, advanced materials, etc.) may turn previously impossible exploits into feasible ones. On the contrary, some projects may reduce their scalability simply because the technology, which they reside on, may become obsolete. Within the bounds of possibility, this aspect needs to be taken into account when assessing the potential for scalability. For instance, progress in communication infrastructure and particularly, a transition from power line carrier to fiber optics could increase the available bandwidth. This in turn allows increasing the number of controllable elements (both loads and generators) within an area. The factor technology evolution asks and determines then to what extent technological advances allow increasing the solution size?
Modularity needs to be complemented by a system setup that does not create an overly-entangled set of relations among the components when scaling up. The number, complexity and intensity of interactions among the components and with the outside world need to remain manageable. Interface design explicitly addresses the number of interactions among components. If they increase more than linearly with the size, the scaled-up solution may become overly complex and redundant at the desired scale, reducing the performance of the scaled-up solution. For instance, within the GridWise Olympic Peninsula Project local and centralized demand-side control designs have been compared. It has been concluded that avoiding centralized top-down control flows reduces complexity by avoiding the need to centrally control individual loads via intermediate entities [20]. Further, new participants in the demand-side control do not add additional cost to the system, leaving the growth of the smart grid unbounded. The factor interface design asks and studies then to what extent interactions between components are locally or centrally controlled.
Apart from the complexity of the solution itself, the software tools used to deploy it (e.g., simulation models, databases, etc.) need to be able to cope with the increased size. Note that this factor can be mitigated by a favorable technological evolution. For example, the computation effort of transient stability simulations explodes with the increasing size of the analyzed power system. The size is not only a question of the number of buses and branches, but also and to a much greater extent a question of the number of elements and their associated states. The explosion of the computation effort could be mitigated by improved CPUs or by using undeployed resources such as GPU [27]. The factor software tools asks and determines then to what extent the performance of software tools is affected when the solution size increases.
Demonstrator projects, by definition, take place in realistic settings and are thus bound by pre-existing conditions. Even if the original project is integrated, the current infrastructure may create limits on the maximum scale that can be reached. These limits can range from mild constraints to insurmountable barriers; therefore, the requirements (of the scaled up solution) on the existing infrastructure have to be analyzed. For instance, the rating of the substation transformer of a photovoltaic plant needs to be taken into account when adding new photovoltaic arrays such that the plant output grows beyond the nominal rating of the substation transformer. Alternatively, the number of parallel substation transformers needs to be increased, increasing the overall costs. The factor current infrastructure asks and studies to what extent the current infrastructure creates limits on the maximum size of the solution.

2.1.2. Economic Factors

A project will only be scaled up if it is viable on the intended scale. This implies both the cost and revenues need to evolve desirably. This essentially means that the marginal cost and revenue functions for a given solution will make scaling-up viable or not. Development of the marginal cost curve according to the number of deployed units is particularly interesting in this context, where increase, decline or stepwise development are the most obvious trends influencing scalability. Note that the original project does not necessarily need to be viable and the analysis only looks at the effect of increasing its size.
Congruently, the percentage increase in costs is at most equal to the percentage increase in project size. In other words, economies of scale should apply [28]. Any other situation will lead to unattractive financial situations. The meaning of project size is very project dependent (e.g., the number of customers, the number of meters, the amount of managed active power, the number of distributed generation units, etc.). For example, the IMPROGRES project analyzed the impact of increasing distribution generation penetration on the distribution costs and depending on the studied area, the increase of the amount of distributed generation was proportional to the increase in distribution cost savings [29]. The factor economy of scale asks and determines then to what extent costs grow when increasing the solution size.
Similarly, the percentage increase in benefits should be at least equal to the percentage increase in project size. In other words, the profitability of the project is at least maintained. This factor asks and determines to what extent benefits grow when increasing the solution size.

2.1.3. Regulatory Factor

Regulation sets the framework for the activities of not only transmission and distribution, but also generation and supply, conditioning how the different agents involved (investors, consumers, etc.) act and interact among themselves. Regulation defines the roles and responsibilities of agents, the rules and requirements to provide services, the rules on how to remunerate regulated activities and the rules on interaction between agents. With regard to scalability, regulation is understood in terms of its impact on size and scope of the project. Usually, the rules and requirements to provide certain services mostly affect scalability. For instance, the ability of photovoltaic plants to choose its economic regime (either selling at a tariff or by participating in the market and obtaining a premium) is restricted to a maximum installed capacity in some countries like in Spain. The photovoltaic plant needs to be connected to the grid trough a single transformer. Enlarging the photovoltaic plant by adding new photovoltaic arrays could be realized by either assuming a change in its economic regime (mandatory participation in the market) or by establishing a new plant and installing a further transformer. The factor regulation asks and studies then whether there are any regulatory barriers with respect to the size and scope of the solution.

2.1.4. Stakeholder Acceptance Related Factor

Finally, this section studies the extent to which stakeholders like regulators, policy makers and end users are ready to embrace an enlarged project. An assessment is necessary of whether acceptance can be gained from the involved stakeholders. Although the solution proposed by a project might have overcome the regulatory and legal barriers (e.g., by adapting the regulatory framework), it is very important that other stakeholders accept the proposed solution. For example, the LINEAR project’s field tests aim at quantifying the amount of flexibility that could be exploited from the customers [30,31]. An important barrier for the field tests arose from the fact that an important financial effort was required from the field test participants since they had to buy the smart appliances installed in their houses. In [32], the feasibility of invoicing various smart meter price components to end customers has been analyzed. The results depend very much on residential electricity customers’ willingness to pay for smart meters. The factor acceptance asks and determines then to what extent stakeholder acceptance has been taken into account and whether any challenges are expected.

2.2. Replicability Factors

2.2.1. Technical Factors

A core requirement for replication in a different environment is that a given solution can interwork with other systems. First of all, the solution itself should conform to published standards. From the point of view of the grid operator this avoids vendor-specific solutions that may only function well in a given setting. For instance, within Iberdrola’s STAR project, clear technical specifications for smart meter communication have been established and eventually a common standard for the OFDM type 1 communication technology has been developed (the PRIME specification) [33]. The huge number of stakeholders, the necessary speed, the many international activities and the still changing solutions pose challenges to the standardization process and the appropriate collection of standards by projects [34,35]. The factor standardization asks and determines to what extent the solution is standard compliant and/or whether the solution can be easily made standard compliant.
Standardization in itself is not sufficient. Solutions have to be interoperable as well. Given the many standards that exist, it is in principle possible to have something standardized that is not interoperable with a given system/setting (that operates according to a different standard). Interoperability refers to the ability of two or more networks, systems, devices, applications, or components to interwork, to exchange and use information to perform required functions. Apart from the PRIME specification, Meters&More and PLC G3 alliances offer further technical standard specifications to support smart metering functionalities. For example, STMicroelectronics’ communication power line platform used in smart metering is compatible with both PRIME and Meters & More specification [33]. The factor interoperability asks and determines to what extent solutions and their components/functions are interoperable or even plug-and-play.
The external conditions imposed by the host network configuration need to be conducive to integrating the solution. This refers to elements, which are given and cannot be changed within the scope of a project (e.g., climate conditions such as temperature, wind, precipitation levels, terrain conditions, local generation mix, demographics, consumption mix and profiles, etc.). For example, if a project focuses on the joint use of storage systems and solar power plants, the replication of these solutions depends very much on the solar irradiation levels of the new host area. If the generation mix further contains already a large amount of renewable and non-controllable energy sources, the introduction of a further amount of renewable, non-controllable energy sources such as photovoltaic arrays might be unfeasible due to stability constraints, etc. The factor network configuration asks and studies to what extent the solution depends on given resources and infrastructures.

2.2.2. Economic Factors

Different settings can have a fundamental impact on the economic prospects of a project/solution. First of all, an analysis of macro-economic factors is needed to assess whether the solution proposed is (still) profitable in other European countries. This can typically be achieved via a limited scenario analysis on a few selected target countries. Carbon costs, inflation and interest rates have an impact on the costs and viability of a project. For example, the discount rate which defines the initial investment is a function of the inflation and the interest rate. Higher interest rates in the host country increase the cost and they also reduce demand. The factor macroeconomics asks and studies then to what extent the solution depends on given macro-economic factors (e.g., discount rate, inflation rate, etc.).
Secondly, the host area’s market design is another determining factor. Market design basically includes the definition of products and services, bid, or offer requirements, and rules for pricing and financial settlement [36]. Market design sometimes also refers to the roles and responsibilities of different market actors and the processes between them [37]. This involves among others questions on what market model is used, who the players are, how they interact, what tariff structure is in place and whether additional constraints as taxes or subsidy schemes may apply. For example, an aggregator, which the solution of a particular project relies on, is not necessarily a recognized market player in another country. The TWENTIES project tested among others the ability of aggregated wind farms to provide secondary frequency regulation in Spain. Wind farms are however not allowed to participate in the secondary reserve market. Finally, in some European countries and under certain conditions, RES can either sell at a feed-in tariff or participate in the market. Feed-in tariffs however vary in Europe considerably [38]. The factor market design asks and determines then to what extent the solution depends on a given market design.
Finally, the viability of the project’s solution under a different business model needs to be checked. It is highly likely that the original project’s business model will not hold—at least not without modification—in a new setting. For example, the deployment of distributed generation could help reducing distribution grid losses. However, not all European countries have regulations that incentivize loss reduction and therefore, a solution which is viable due to loss reduction might not be an attractive solution in another host area [39]. The factor business model asks and determines to what extent the viability of the solution has been analyzed and/or whether the solution is viable under different settings (e.g., another EU member state).

2.2.3. Regulatory Factor

For successful replication, it is important that regulation in the envisaged host area allows the deployment of the project to be replicated. Regulation is understood here in general terms of roles of agents, rules to provide services, rules on how to remunerate regulated agents and of rules on interaction between agents. The definition is intentionally kept generic without focusing on a specific regulatory framework, since project demonstrators work under different frameworks. Most projects are actually driven and led by DSOs or TSOs, which are both regulated entities. Assessing this factor may involve considerable work, as regulatory frameworks tend to be idiosyncratic and continuously evolving. It is, moreover, hampered by a lack of really unified European regulatory framework. As long as this is not in place, it will be difficult to extend the analysis of replication beyond a few well-chosen countries. A good example for the existence of different European regulatory frameworks is given in section 2.2.2 with regard to the incentives for distribution grid loss reduction. Further, network tariffs considerably vary in Europe [40]. The factor regulation asks and studies to what extent the solution depends on current national or local regulation in order to be feasible and viable and whether barriers arise from this dependency.

2.2.4. Stakeholder Acceptance Related Factor

Finally, the acceptance of the solution by key stakeholders is required. This may imply a more fundamental consent than the one required for scalability. After all, stakeholders have to be willing to embrace something entirely new, which may be more difficult than accepting a larger version of something that already exists. The factor acceptance asks and studies then to what extent acceptance problems are expected when exporting the solutions to other countries.

3. Methodology for Assessing the Factors

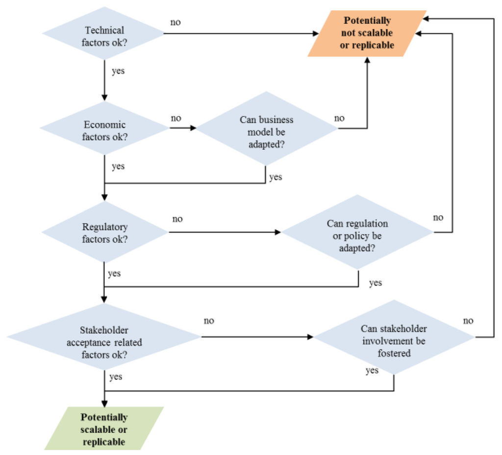
This section describes the methodology for the assessment of the scalability and replicability factors. The methodology consists in collecting data of smart grid project demonstrators by means of a questionnaire to assess and evaluate the identified scalability and replicability factors. The evaluation of the factors allows then quantifying the status quo of on-going and new projects with respect to the scalability and replicability, i.e., they provide a feedback on to what extent projects take into account these factors and on whether the projects’ results and solutions are actually able to be scaled-up and replicated. The methodology is summarized in Figure 1.
Whether a smart grid project is scalable and replicable or not depends on how the scalability and replicability factors have been contemplated. The developed methodology consecutively evaluates the technical, economic, and regulatory and social acceptance related factors of projects. For example, if a particular project is inherently scalable due to its technical design but benefits grow slower than costs do when increasing its size, the project is deemed to be potentially not scalable or it is only partially scalable. Similarly, if a particular project of a country is inherently replicable and its business model focuses on loss reduction but the envisaged country doesn’t incentive loss reduction, the project might be potentially not replicable in that country. However, if this business model can be adapted (e.g., renewable feed in), the project might get replicable again. Ideally, all factors should be contemplated, but the importance of a factor might vary from project to project (e.g., in a project studying the deployment of phasor measurement units, the end user acceptance is of less importance).
The evaluation of the factors has been carried out by means of analyses of the received questionnaires [41]. Project leaders or project coordinators have filled in questionnaires since they have a general view of the project and the actors involved. Answers to the multiple-choice questions have been translated into numerical scores. Whereas scalability and replicability factors already describe the requirements for scalability and replicability, the answers to the questions will show the achievements and barriers of the smart grid projects. It is important to mention that the answers to the questions reflect the projects’ view and results. For instance, when answering the questions related to economic factor profitability on the project’s viability and cost-benefit ratio, the project had to carry out the corresponding analysis in order to answer the questions correctly. The advantage of this approach is that projects provide the information, knowing best their results. A disadvantage resides in the fact that the answers could be biased in order to enhance the final result. This risk has been somehow mitigated by making the answers anonymous, after all since the results could be seen by funding institutions.
The methodology summarized and depicted in Figure 1 inherently suggests certain priorities and a certain order, which could be translated into weights associated to each factor. For instance, if a project is not technically scalable, it could be deemed as potentially not scalable although it is regulatorily scalable. Each factor could thus to be weighted and a weighted sum for each of the four groups (technical, economic and regulatory and stakeholder acceptance) as well as a total weighted sum (over all four groups) is computed. Whenever possible, the weights should also reflect the participants’ experience, i.e., the project demonstrators’ knowledge. Finally, a minimum score is established for each factor in order to avoid incongruence within an area (e.g., a very modular project with very poor interface design should not be directly deemed scalable although the mean score is sufficient).

4. Case Study

This section gives an overview of the results of a case study of a wide variety of publicly funded projects within Europe, tackling diverse challenges within the smart grid domain. This case study is performed in order to evaluate the proposed factors. This way, contacted smart grid projects provide a feedback on to what extent they take into account these factors and on whether their results and solutions are actually able to be scaled-up and replicated. Table 2 shows the projects and the demonstrators that participated in the survey, their status, the network they are connected to (distribution D and/or transmission T), and the main stakeholders involved. All projects include distribution and transmission companies and utilities, manufacturers and research centres. It is interesting that customers or customer associations are underrepresented, which is also true for regulators or policy makers. This can be partially explained by the fact that projects focus on proving feasibility [42]. Note, however, that customers’ willingness to participate is usually analysed ([43,44]).
First, aggregated results of the survey are presented. The use of aggregated results filters somehow the results of particular projects and allows deriving a certain tendency. Equal weights and a minimum score of 0.3 have been used. Second, some challenges and limitations for scalability and replicability detected by the data collection are outlined. Focus is on those scalability and replicability areas and factors, where projects obtained comparatively low scores. Note that although the number of projects is rather small, their answers already give a first impression of what are the major challenges and limitations. Continuous receiving of answered questionnaire will improve this picture, but it will probably also show that challenges and limitations shift.

4.1. Aggregated Results of the Survey

The analysis of the received questionnaires shows that technical, economic, and regulatory and stakeholder related scalability areas score about the same. By contrast, the regulatory and stakeholder related replicability areas score higher than the technical and economic replicability areas. Economic replicability issues seem to have attracted less attention.

4.1.1. Factors

A more detailed picture of the aggregated results can be obtained by analyzing the results on the factor level. Figure 2 shows and compares the average scores of the scalability and replicability factors and their importance as seen by the participants. The scalability factors technology evolution, economies of scale, and existing infrastructure, and the replicability factors standardization and market design obtained lowest scores. According to the survey, issues for technology evolution arise from expected equipment costs, from collecting and handling data with reduced sampling time, missing standardization of the flow of information and control signals from and to distributed generation, and from IT/data security and reliability (data connections will not be 100% available all the time). Evolutions in smart metering, communication infrastructure, standardization of equipment and communication, and distribution management systems are expected to improve feasibility of smart grid solutions in the near future. Particularly, IT/data security evolutions are especially important for scaling up.
Limitations on existing infrastructure are mainly due to the presence of weak elements such as lines or transformers or due to physical size limitations such as in substations. In some cases, the presence of weak elements was desired to show the performance of proposed solutions (e.g., DSM to maximize the use of installed capacity and to postpone grid reinforcements). With respect to the factor network configuration, limitations for replicability might arise from the fact that certain projects require an existing infrastructure such AMS.
In the case of economy of scale, one reason for having a comparatively low factor score is due to the fact that in many cases a corresponding analysis on the avoided costs has not yet been performed or is not available yet. This finding can be partially explained by the nature of the projects, which are mostly demonstration projects focusing on feasibility. Some projects expect a linear or sublinear increase of cost with increase of size; others expect a stepwise development due to for example the need of a sudden infrastructure upgrade. The linear increase in costs with size is the upper limit for economy of scale. It is important to mention that the sublinear increase of costs is mostly expected for standardized equipment where multi-vendors are available. Software projects are expected to have a small increase of costs (very sublinear) with size, but they might have a high setup cost.
The low score on standardization might indicate potential problems (for example by employing only proprietary solutions and proprietary standards). Nonetheless, these potential problems can be somehow mitigated as long as the solutions are interoperable. Note that only a few projects apply solutions that are not compliant with any standard and that over 60% of all projects apply open, voluntary and/or mandatory standards. Challenges arise from the dependency on service providers imposing their standards/protocols, the difficulty of implementing different protocols simultaneously, or from the ability for a standard-conform implementation of components (e.g., electric vehicles and chargepoles). In some cases, a particular project implemented a solution providing a new service for which standards (and regulation) still need to be defined.
In case of market design, strong dependence on a given market design can be a potential barrier when replicating the proposed solution to another environment where a different market design is in use (e.g., prohibition of providing ancillary services with RES, prohibition of interaction between DSO and TSO and distributed generation, etc.). Similarly, uncertainty on remuneration schemes is a limitation on market design. In some cases, market design has not been analyzed yet. 80% of all project indicate potential regulatory and/or legal barriers and difficulties regarding the replication of their approach and solutions. Regulatory limitations might be mitigated by adapting the regulation, but this is usually a slow process.
Congruently, it seems thus that projects and their demonstrators focused on some technical aspect of scalability in general as well as on profitability and regulation, whereas the economy of scale, existing infrastructure, and technology evolution had less priority. It is actually interesting that the replicability factor acceptance scores significantly higher than the homonymous scalability factor. Stakeholder involvement has been considered rather for replication but less for scaling-up or it seems less problematic for replicability. One the hand, scaling up of current demonstrators seems to require additional support from DSO, TSO and regulators and adaption of the current operation procedures and regulations, respectively. Customer involvement is essential to most projects, depending on the application, but the problems arising from customer involvement are hardly addressed since projects focused on feasibility and viability aspects. On the other hand, projects argue that a positive result of a tested solution eases replication. Apart from stakeholder acceptance, projects and their demonstrators focused on the regulatory aspect and partially on the technical aspect of replicability.
Finally, the comparison shown in Figure 2 between the average scores of scalability and replicability factors and their importance as seen by the participants is of particular interest too, since diverging results point to possible barriers and limitations. As long as the average score of a factor is high, no problem arises. When the average score is low and the average importance of the factor is low too, the impact is minimum in case of importance-based weights (the score reflects the importance). It is interesting to point out that the scalability factor acceptance has an average to high importance and an average score, whereas the homonymous replicability factor has a high score and a low importance. Again, stakeholder involvement has been rather addressed for replication or it seems less problematic for replicability. However, interface design, computability analysis, regulation, standardization, and market design have a high importance but score comparatively low. Some barriers might arise there.

4.1.2. Distribution vs. Transmission Projects

Although a majority of smart grid projects focus on distribution networks, an increasing number of projects and demonstrators related to the transmission network can be observed. Figure 3 divides the participants and their answers and corresponding scores according to the network the projects and their demonstrators are connected to.
With regard to scalability, the main difference between distribution and transmission projects are the factors corresponding to economy of scale and existing infrastructure, where distribution projects score clearly worse. It is interesting to see that transmission projects have especially taken into the existing infrastructure, dealing with limits of the infrastructure where a project is deployed at, whereas distribution projects score best for profitability, dealing with the economic benefits of the project. In fact, the scaling-up of distribution projects might be sometimes limited by a weak element of the grid.
In case of replicability, the main differences between distribution and transmission projects can be after all found for the factors standardization, interoperability, and macroeconomics, where transmission projects score clearly better. One reason might be the need for clear standards and interoperability measures, also with regard to the possibility of projects including multiple TSOs and cross-border interactions. Another reason might lie in the nature of the projects. For example, those envisaging the integration and control of wind power generation can count on more established standards. The possibility of multiple TSO in one project might be also the driver for the higher score of macro-economic factors of transmission projects. It is also interesting to see that distribution and transmission projects obtain scores close to the minimum score for market design. One reason might be that so far, projects did not analyze the projects viability under different market designs or the current market design does not include the service (solution) studied and implemented by projects. Varying legislation and regulation among other EU member states (e.g., prohibition of interaction between DSO and TSO and distributed generation, required SAIDI and SAIFI levels, incentives for loss reduction in distribution systems, etc.) further complicates this issue. Finally, it can be seen for both distribution and transmission projects that the scalability factor acceptance scores comparatively low but the homonymous replicability factor acceptance scores comparatively high. Again, this might be because current demonstrators require more support from DSO and TSO and regulators and they need to foster customer involvement to scale up their current solution. Certain participants highlighted the fact that varying distribution networks within Europe require modifications of the projects in order to be replicable.

4.2. Identification of Limitations and Barriers

The detailed analysis of the results of the survey allows identifying main barriers for scalability and replicability. The identified scalability and replicability factors already describe necessary conditions for scaling-up and replication and they represent somehow rules to be contemplated for scalability and replicability. The answers to the questionnaires show the projects’ achievements and barriers with regard to scalability and replicability.
Table 3 summarizes the limitations and challenges perceived and described by the participating smart grid projects. Table 3 also indicates the degree of difficulty for projects to overcome the limitations by themselves, which follows from the received answers of the survey. The degree of difficulty “relatively easy” means that a project is able to overcome the limitations by its own actions (e.g., technical issues such as communication capacity). “Intermediately easy” means that the project can overcome the limitation but with certain additional technical and economic effort (e.g., the use of proprietary standard or provider-specific applications could raise project costs). “Relatively slow/difficult” finally means that the overcoming the limitation mostly depends on factors/actors outside the project (e.g., technical issues such as demographics or issues related to customer behavior are difficult to influence by the project).
In general, difficulties arise after all from the fact that overcoming the barriers mostly depends on actors outside the project with limited influence of the project (e.g., customer behavior). Other factors might or might not pose a problem depending on the project. Note that the limitations detected for the technical scalability factor interface design and for the technical replicability factor network configuration could not have been conclusively judged. The reason is that it is very project dependent whether a limitation might arise or not. For example, a project focusing on energy management systems (EMS) will certainly use a centralized control scheme, but this might not necessarily put at risk its scalability potential. Similarly, the dependency on a particular resource (e.g., solar photovoltaic) might limit the potential zones for replication of the project but it might not necessarily put at risk its replicability potential.
The degree of difficulty of for example the technical scalability factor technology evolution is in general rather low. This factor modestly scored on importance and on the factor itself. Limitations arising from equipment cost, IT/data security and missing standardization of control signal and information flow from/to distributed generation have been detected. The impact on cost and standardization does not depend on the project itself only. By contrast, IT/data security can be handled by the project. Advances in data handling capacities are likely. Modest score together with the uncertainty of predicting technology evolution reduces the importance of the barriers arising from the limitation of this factor. Similarly, the impact of the barriers of the technical scalability factor interface design is reduced since the factor scores modestly because certain solutions (EMS, distribution management systems (DMS), market, etc.) prefer or require a centralized control. Although this factor has high importance but average score, the factor is project and solution dependent and can be handled by the project in a rather straightforward way. By contrast, the economic replicability factor market design obtains a high importance but it scores modestly, indicating a limitation. Actual limitations arise from the lack of remuneration rules, the lack of rules to provide a service, the general dependency on local regulatory frameworks, or the absence of analysis to this end. Only the last limitation can be directly influenced by the project, whereas its influence on regulatory processes is rather small and changes in legal and regulatory frameworks are usually slow. These limitations and varying legal and regulatory framework also affect the scalability and replicability factors profitability, regulation, and business model. Similarly, the technical replicability factor standardization scored modestly too, indicating that there might be problems (for example by employing only proprietary solution and proprietary standards), but the negative impact of proprietary solutions and standards can be somehow mitigated as long as they are interoperable. The use of standards has a positive impact on costs since multiple vendors can provide offers. Open, voluntary and mandatory standards are advantageous since they reduce the existence of multiple proprietary standards, increasing costs of manufacturers. The absence of any standards (in case of new services) has thus a negative impact and adaptation and/or creation of standards is not immediate. Finally, limitations of the homonymous scalability and replicability factors acceptance arise from the difficulty in changing stakeholder behavior (e.g., customers or system operators) and from stakeholder opposition or hesitancy (customer opposition to temporarily limiting power supply to test solutions, system operators’ mistrust of new security principles or manufacturers’ willingness to implement certain functionalities when the core solution seems to work without them, etc.). Apart from stakeholder involvement, certain rules might be necessary to fully and successfully implement a solution (e.g., will electric vehicle (EV) owners connect their car to the grid even if it is not absolutely necessary for them to charge?).

4.3. Lessons Learnt

This section describes the lessons learnt form the survey. In general, it can be said that barriers arising from technical factors can be most easily overcome by the projects; the influence on the lifting of barriers of economic and regulatory and stakeholder related factors is limited and requires considerable effort. Note that although scalability and replicability are design-dependent and should be addressed from the very beginning of the projects, some actions such as computation power upgrade can be easily undertaken during the project or even during the roll-out phase.
Limited communication capacities, limited computation and processing (memory) capacities or limited big data handling capacities do not seem to pose a major problem to scalability. Although they affect the solution, these issues can be usually overcome by the project owner by upgrading its hardware, through advances in computation power or by using data bases more optimally.
Standardization requires some attention, particularly in cases where no standards exist for a new service to be provided. Challenges also arise from vendor-imposed standards and the ability for a standard-conform implementation of components. The fact that some projects do not apply standards confirms IEC’s conclusion on the lack of awareness of standards. Project owners together with operators and manufacturers need to address these issues, and where necessary involve standardization bodies. Certain projects actively contribute to the European standardization activities with regard to equipment and communication protocols. Interoperability is also important and in this regard plug-and-play characteristics of the applied equipment (easing the adding of new components to the solution) are sought by most projects.
The existing infrastructure might impose a limitation on scalability, but this limitation is rather project dependent. A project dealing with asset deferral makes use of such a limitation by increasing distributed generation penetration for example. Whether or not overcoming this barrier is thus often dependent on the project’s scope and the economic consequences of eliminating the barrier (e.g., the need for an additional transformer at the MV/LV substation to increase the capacity so that more distributed generation can be deployed). Further, some projects highlight that a certain existing infrastructure such as AMS is essential for the project to be feasible. Consequently, projects already depend on the availability of a certain infrastructure, an even more demanding requirement for replication. The network configuration of the target location needs to be carefully analysed.
The attention on the economic potential should be increased by carrying out cost-benefit analysis and by taking into account changing macroeconomic environments. Some projects did actually not carry out any cost-benefit analysis and nearly all of them are currently not viable. Clear guidelines for cost-benefit analysis can be found in [45]. Ideally, the cost-benefit analysis is started and carried out at the early development stages of the project. Different scenarios of solution sizes, the varying regulatory frameworks and market designs of the possible host countries, their macro-economic data, etc. need to be taken into account.
Stakeholder involvement (homonymous scalability and replicability factors acceptance) requires an increased attention as the introduction of smart grid may implicate the embracement of potentially something entirely new for most stakeholders. Participants of the reported survey highlight that critical stakeholders are mainly customers, grid operators or manufacturers. High investment costs and unclear benefits seem to be major barriers as also pointed out in [46]. Attention is needed, in both convincing the stakeholders to participate and in establishing rules to involve and make stakeholders participating, as this is a key to a success. Projects indicate that in general they do not have concrete plans or set of rules to attract a higher number of stakeholders outside the scope of their project. This is particularly important with regard of the expected active involvement of customers, which is still highly uncertain.
The dependency on regulatory frameworks and on market designs as well as the absence of regulation require more attention. On the one hand, the majority of the projects implements their proposed solution on a certain regulatory framework and/or market design. This framework is often not implemented and it is tailor made for the purpose of the project itself, which makes it inherently difficult to replicate or to scale up. For example, the TWENTIES project studied the feasibility of providing secondary frequency regulation by wind farms. Current Spanish regulation and market design do however not allow wind farms to provide such service. Regulation lags behind the technological evolution and the technical feasibility, and both regulation and market design pose important barriers not only for viability but even more for scalability and replicability. Inappropriate regulatory frameworks and market designs also act as an important barrier for stakeholder acceptance (e.g., the uncertainty of remuneration or the lack of rules for interaction) as previously mentioned in [46]. On the other hand, it seems that projects did not pay a lot of attention to the potential application of their solution under a different regulatory framework. Within the European Union a patchwork of different rules and regulations can be found. More uniformity in economic regulation (similar to the technical regulation) might be envisaged. For example, NordREG has identified the issues that should be harmonized in order to establish a common Nordic end-user market [37]. Usually, replication in terms of regulation and market design is more difficult outside than inside a national environment.

5. Conclusions

This paper has studied the scalability and replicability of smart grid projects. For this purpose, factors have been sought and identified that influence and condition a project’s scalability and replicability. These factors involve technical, economic, regulatory and stakeholder acceptance related aspects, and they have been chosen based on an in-depth literature review. Briefly, technical factors determine whether the solution developed in a particular project is inherently scalable and/or replicable; economic factors reflect whether it is economically viable to pursue scaling up or replication. Factors related to regulation and stakeholder acceptance reflect the extent to which the current environment is ready to embrace a scaled-up version of a project or whether a new environment is suitable for receiving a project.
The proposed scalability and replicability factors have been applied to a case study performed on on-going European and national smart grid projects in order to evaluate and validate these factors. It seems in general that so far technical, economic, and regulatory and stakeholder-related issues were given the same priority for scalability, whereas regulatory and stakeholder-related issues dominated in replicability. Economic replicability issues seem to have attracted less attention. In fact, the scalability factors technology evolution, economies of scale, and existing infrastructure, and the replicability factors standardization and market design obtained lowest scores. Further, the factors interface design, existing infrastructure, regulation, standardization, and market design have a high importance in comparison to the factor score, bearing some potential risks for scalability and replicability. Finally, barriers mainly arise from those factors of which the detected limitations are rather difficult to overcome since overcoming these limitations mostly depends on actors outside the project with limited influence of the project. Other factors might or might not pose an actual barrier depending on the project. In particular, limitations for scalability and replicability might arise from the absence of standards, the physical limits of the existing infrastructure, the absence of cost-benefit analyses and the neglect of varying macroeconomic factors, stakeholder involvement and from the dependency of projects on regional or national regulatory frameworks and market designs.

Acknowledgments

The research reported in this paper has been developed within the framework of the GRID+ project financed by the European Commission. The authors acknowledge the fruitful discussions and comments provided by the GRID+ members.

Author Contributions

Luis Rouco and Lukas Sigrist carried out the literature review for scalability and replicability of complex systems and determined a first set of scalability and replicability factors. Andrei Morch, Lukas Sigrist and Peter Verboven extended the list of factors and provided definitions. Kristof May, Pieter Vingerhoets, Andrei Morch and Peter Verboven developed the methodology for assessing scalability and replicability. Kristof May, Lukas Sigrist and Pieter Vingerhoets carried out the data collection. Kristof May and Lukas Sigrist analyzed the collected data of the case study.

Conflicts of Interest

The authors declare no conflict of interest.

References

  1. Farhangi, H. The path of the smart grid. IEEE Power Energy Mag. 2010, 8, 18–28. [Google Scholar] [CrossRef]
  2. CEN-CENELEC-ETSI Smart Grid Coordination Group. Smart Grid Reference Architecture; CEN-CENELEC-ETSI Smart Grid Coordination Group: Brussels, Belgium, 2012. [Google Scholar]
  3. Ardito, L.; Procaccianti, G.; Menga, G.; Morisio, M. Smart grid technologies in Europe: An overview. Energies 2013, 6, 251–281. [Google Scholar] [CrossRef]
  4. Jiménez, M.S.; Onyeji, I.; Colta, A.; Papaioannou, I.; Mengolini, A.; Alecu, C.; Maschio, I. Smart Grid projects in Europe: lessons learned and current developments; Publications Office: Luxembourg, Luxembourg, 2011. [Google Scholar]
  5. Di Santo, K.G.; Kanashiro, E.; di Santo, S.G.; Saidel, M.A. A review on smart grids and experiences in Brazil. Renew. Sustain. Energy Rev. 2015, 52, 1072–1082. [Google Scholar] [CrossRef]
  6. Yu, Y.; Yang, J.; Chen, B. The smart grids in China—A review. Energies 2012, 5, 1321–1338. [Google Scholar] [CrossRef]
  7. Jiménez, M.S.; Onyeji, I.; Colta, A.; Papaioannou, I.; Mengolini, A.; Alecu, C.; Maschio, I. Smart Grid Projects in Europe: Lessons Learned and Current Developments; Publications Office: Luxembourg, Luxembourg, 2012. [Google Scholar]
  8. Novosel, D. Experiences with deployment of smart grid projects. In Proceedings of the 2012 IEEE PES Conference on Innovative Smart Grid Technologies (ISGT), Washington, DC, USA, 16–20 January 2012; pp. 1–3.
  9. Niesten, E.; Alkemade, F. How is value created and captured in smart grids? A review of the literature and an analysis of pilot projects. Renew. Sustain. Energy Rev. 2016, 53, 629–638. [Google Scholar] [CrossRef]
  10. Dam, H. W2E Symposium: Distribution Systems of the Future; EC Funding Opportunities: Darmstadt, Germany, 2011. [Google Scholar]
  11. U.S. Departement of Energy. Leading the Nation in Clean Energy Deployment; U.S. Departement of Energy: Washington, DC, USA, 2012.
  12. Philippe, B.; Hansman, R.J. Scalability of the Air Transportation System and Development of Multi-Airport Systems: A Worldwide Perspective; MIT, Report No. ICAT-2008–02; Massachusetts Institute of Technology: Boston, MA, USA, 2008. [Google Scholar]
  13. Duboc, L.; Rosenblum, D.; Wicks, T. A framework for modelling and analysis of software systems scalability. In Proceedings of the 28th International Conference on Software Engineering, Shanghai, China, 20–28 May 2006.
  14. Jogalekar, P.; Woodside, M. Evaluating the scalability of distributed systems. 1998. In Proceedings of the Thirty-First Hawaii International Conference on System Sciences, Kohala Coast, HI, USA, 6–9 January 1998; Volume 7, pp. 524–531.
  15. Sridhar, P.; Madni, A.M. Scalability and performance issues in deeply embedded sensor systems. Int. J. Smart Sens. Intell. Syst. 2009, 2, 1–14. [Google Scholar]
  16. Zhao, X.; Pacella, D.J.; Schiller, J. Routing scalability: An operator’s view. Selected areas in communications. IEEE J. 2010, 28, 1262–1270. [Google Scholar]
  17. Moore, G.E. Progress in digital integrated electronics. In Proceedings of the International Electron Devices Meeting 1975, Washington, DC, USA, 1–3 December 1975; pp. 11–13.
  18. SSCS IEEE SOLID-STATE CIRCUITS SOCIETY NEWS. The Impact of Dennard’s Scaling Theory; SSCS IEEE SOLID-STATE CIRCUITS SOCIETY NEWS: Piscataway, NJ, USA, 2007; Volume 12. [Google Scholar]
  19. Mishra, S.; Ramasubramanian, D.; Sekhar, P.C. A seamless control methodology for a grid connected and isolated PV-diesel microgrid. IEEE Trans. Power Syst. 2013, 28, 4393–4404. [Google Scholar] [CrossRef]
  20. Hines, P.; Bongard, J.; Burkins, M.B. A Scalable Approach to Smart-Grid Technology or A Smarter Smart Grid; UVM, College of Engineering and Mathematical Sciences: Burlington, MA, USA, 2009. [Google Scholar]
  21. TWENTIES Consortium. Project Objectives & KPI—Deliverable nº 2.1 December 2010. Available online: http://www.twenties-project.eu (accessed on 19 June 2015).
  22. Merge Consortium. Evaluation of the Impact that a Progressive Deployment of EV Will Provoke on Electricity Demand, Steady State Operation, Generation Schedules and on the Volume of Carbon Emissions, February 2012. Available online: http://www.ev-merge.eu (accessed on 11 May 2012).
  23. Duboc, L.; Rosenblum, D.S.; Letier, E. Death, taxes, & scalability. Softw. IEEE 2010, 27, 20–21. [Google Scholar]
  24. GRID+ Consortium. D4.1—Review of the State of the Art, January 2013. Available online: http://www.gridplus.eu (accessed on 19 June 2015).
  25. Amantegui, J.; Ojanguren, I.; de Carlos, C.; Cobelo, F.; Quintanilla, R. Automation of HV substations in Iberdrola: Experiences and plans. In Proceedings of the 58th Annual Conference for Protective Relay Engineers, College Station, TX, USA, 5–7 April 2005; pp. 194–200.
  26. Soriano, R.; Alberto, M.; Collazo, J.; Gonzalez, I.; Kupzog, F.; Moreno, L.; Lugmaier, A.; Lorenzo, J. OpenNode. Open Architecture for Secondary Nodes of the Electricity Smartgrid. In Proceedings CIRED 2011 21st International Conference on Electricity Distribution, Frankfurt, Germany, 6–9 June 2011.
  27. Jalili-Marandi, V.; Dinavahi, V. Large-scale transient stability simulation on graphics processing units. In Proceedings of the Power & Energy Society General Meeting, PES 09. IEEE, Calgary, AB, USA, 26–30 July 2009; pp. 1–6.
  28. Gómez, T.; Rothwell, G. Principles of Electricity Economics: Regulation and Deregulation; John Wiley: New York, NJ, USA, 2003. [Google Scholar]
  29. IMPROGRES Consortium. Case Studies of System Costs of Distribution Areas. September 2009. Available online: http://www.improgres.org (accessed on 19 June 2012).
  30. LINEAR Consortium. Research on Smart Grids—Linear, 2010. Available online: http://www.linear-smartgrid.be (accessed on 19 June 2015).
  31. Labeeuw, W.; Deconinck, G. Customer sampling in a smart grid pilot. In Proceedings of the Power and Energy Society General Meeting, 2012 IEEE, San Diego, CA, USA, 22–26 July 2012; pp. 1–7.
  32. Gerpott, T.J.; Paukert, M. Determinants of willingness to pay for smart meters: An empirical analysis of household customers in Germany. Energy Policy 2013, 61, 483–495. [Google Scholar] [CrossRef]
  33. OPEN Meter Consortium. Smart Metering Market Overview: OPEN Meter Related Standards in European Smart Meter Roll-Outs Planned Until 2020. January 2012. Available online: http://www.openmeter.com (accessed on 9 May 2012).
  34. CEN-CENELEC-ETSI. Final Report of the CEN/CENELEC/ETSI Joint Working Group on Standards for Smart Grids; CEN-CENELEC-ETSI: Brussels, Belgium, 2011. [Google Scholar]
  35. IEC. Smart Grid Optimal Electricity Delivery. Available online: http://www.iec.ch/smartgrid/ (accessed on 27 July 2015).
  36. Baldick, R.; Helman, U.; Hobbs, B.F.; O’Neill, R.P. Design of efficient generation markets. Proc. IEEE 2005, 93, 1998–2012. [Google Scholar] [CrossRef]
  37. NordREG. Market design—Common Nordic End-User Market; Report 3/2009; NordREG: Oslo, Norway, 2009. [Google Scholar]
  38. Jenner, S.; Groba, F.; Indvik, J. Assessing the strength and effectiveness of renewable electricity feed-in tariffs in European Union countries. Energy Policy 2013, 52, 385–401. [Google Scholar] [CrossRef]
  39. Cossent, R.; Gómez, T.; Frías, P. Towards a future with large penetration of distributed generation: Is the current regulation of electricity distribution ready? Regulatory recommendations under a European perspective. Energy Policy 2009, 37, 1145–1155. [Google Scholar] [CrossRef]
  40. Eurelectric. Network Tariff Structure for a Smart Energy System; Eurelectric: Brussels, Belgium, 2013. [Google Scholar]
  41. GRID+ Consortium. Questionnaire on Scalability and Replicability. Available online: http://www.gridplus.eu/questionnaire (accessed on 22 September 2014).
  42. Verbong, G.P.J.; Beemsterboer, S.; Sengers, F. Smart grids or smart users? Involving users in developing a low carbon electricity economy. Energy Policy 2013, 52, 117–125. [Google Scholar] [CrossRef]
  43. Dupont, B.; Vingerhoets, P.; Tant, P.; Vanthournout, K.; Cardinaels, W.; de Rybel, T.; Peeters, E.; Belmans, R. LINEAR Breakthrough Project: Large-Scale Implementation of Smart Grid Technologies in Distribution Grids. In Proceedings of the 2012 3rd IEEE PES International Conference and Exhibition on Innovative Smart Grid Technologies (ISGT Europe), Berlin, German, 14–17 October 2012; pp. 1–8.
  44. GRID4EU Consortium. End-Results Including KPIs and Customer Acceptance. October 2015. Available online: http://www.grid4eu.eu (accessed on 27 January 2016).
  45. Jiménez, M.S.; Onyeji, I.; Giordano, V.; Fulli, G.; Filiou, C. Guidelines for Conducting a Cost-Benefit Analysis of Smart Grid Projects; Publications Office: Luxembourg, Luxembourg, 2012. [Google Scholar]
  46. GRID4EU Consortium. Stakeholder acceptance reports involving existing and new barriers. October 2014. Available online: http://www.grid4eu.eu (accessed on 27 July 2015).
Figure 1. Overview of the methodology for assessing the factors.
Figure 1. Overview of the methodology for assessing the factors.
Energies 09 00195 g001
Figure 2. Average scores and average importance of (a) scalability and (b) replicability factors.
Figure 2. Average scores and average importance of (a) scalability and (b) replicability factors.
Energies 09 00195 g002
Figure 3. Comparison of scores: (a) scalability and (b) replicability factors of distribution projects, and (c) scalability and (d) replicability factors of transmission projects.
Figure 3. Comparison of scores: (a) scalability and (b) replicability factors of distribution projects, and (c) scalability and (d) replicability factors of transmission projects.
Energies 09 00195 g003
Table 1. Summary of the factors.
Table 1. Summary of the factors.
AreaScalabilityReplicability
TechnicalModularityStandardization
Technology evolutionInteroperability
Interface designNetwork configuration
Software integration
Existing infrastructure
EconomicEconomy of scaleMacroeconomics
ProfitabilityMarket design
Business model
RegulatoryRegulationRegulation
Stakeholder acceptanceAcceptanceAcceptance
Table 2. Projects that participated in the survey.
Table 2. Projects that participated in the survey.
ProjectsStatusNetworkStakeholders
LinearDemonstration finishedDResearch centers, generation companies, distribution utilities and companies, manufacturers, industry associations, governmental institutions
Grid4EU (6 demonstrators)Demonstration on-goingDResearch centers, generation companies, distribution utilities, manufacturers
EcoGrid EUDemonstration finishedT & DResearch centers, distribution companies, transmission companies, manufacturers
TWENTIES (6 demonstrators)Demonstration finishedTResearch centers, generation companies, transmission companies, manufacturers, industry associations
InovGridDemonstration finishedDDistribution utility *
PRICEDemonstration on-goingDResearch centers, distribution companies, transmission companies, manufacturers
PlanGridEVDemonstration on-goingDResearch centers, distribution utilities and companies, manufacturers
DRIPDemonstration on-goingDResearch centers and consulting companies, distribution companies, industrial customers
GREDORDemonstration on-goingDResearch centers and consulting companies, distribution companies, generation companies, transmission companies, manufacturers
KIC-ASSDemonstration on-goingDResearch centers, generation companies, distribution utilities and companies, manufacturers
UMBRELLADemonstration on-goingTResearch centers, transmission companies
* Other stakeholders have not been specified.
Table 3. Limitation and challenges with regard to scalability and replicability factors.
Table 3. Limitation and challenges with regard to scalability and replicability factors.
Nature of LimitationScalabilityIssuesReplicabilityIssues
TechnicalModularity+ Communication capacities
+ Computation memory
Standardization- New non-standardized services
~ Proprietary standards
~ Ability for standard-conform implementation
Software tool integration+ Big data
Existing infrastructure- Presence of weak elements
- Physical size
Interoperability~ Customized (project/equipment) implementation
~ Provider-specific applications
- New non-standardized services
Interface designDepends on nature of the project and focus*
Technology evolution~ Expected equipment costs
+ IT/data security
~ Missing standardization of control signal and information flow from/to DG
+ Big data
Network configurationFocus/dependency on resource *
- Load/generation mix and situation
~ Infrastructure needs
- Demographics
EconomicProfitability- Uncertainty remuneration
+ Focus on feasibility
Business model- Uncertainty remuneration
- Lack of rules to provide service
Economy of scale+ No detailed cost-benefit analysisMacro-economic factors+ Lack of analysis on macro-economic factors
+ Lack of plans to export solution
Market design- Dependency on market design
- Uncertainty remuneration
+ No corresponding analysis
RegulatoryRegulation+ Data confidentiality
- Lack of rules to provide service
- Lack of rules for interaction
Regulation- Non-existing, unclear or strongly varying regulatory and legal framework
Stakeholder acceptance relatedAcceptance- Change customer behaviour
- Stakeholder opposition or hesitancy
Acceptance- Change customer and operator behaviour
+: Relatively easy; ~: Intermediately difficult; -: Relatively slow/difficult; * No conclusive judgement.

Share and Cite

MDPI and ACS Style

Sigrist, L.; May, K.; Morch, A.; Verboven, P.; Vingerhoets, P.; Rouco, L. On Scalability and Replicability of Smart Grid Projects—A Case Study. Energies 2016, 9, 195. https://doi.org/10.3390/en9030195

AMA Style

Sigrist L, May K, Morch A, Verboven P, Vingerhoets P, Rouco L. On Scalability and Replicability of Smart Grid Projects—A Case Study. Energies. 2016; 9(3):195. https://doi.org/10.3390/en9030195

Chicago/Turabian Style

Sigrist, Lukas, Kristof May, Andrei Morch, Peter Verboven, Pieter Vingerhoets, and Luis Rouco. 2016. "On Scalability and Replicability of Smart Grid Projects—A Case Study" Energies 9, no. 3: 195. https://doi.org/10.3390/en9030195

APA Style

Sigrist, L., May, K., Morch, A., Verboven, P., Vingerhoets, P., & Rouco, L. (2016). On Scalability and Replicability of Smart Grid Projects—A Case Study. Energies, 9(3), 195. https://doi.org/10.3390/en9030195

Note that from the first issue of 2016, this journal uses article numbers instead of page numbers. See further details here.

Article Metrics

Back to TopTop