You are currently viewing a new version of our website. To view the old version click .
Energies
  • Review
  • Open Access

26 August 2013

Demand Response and Economic Dispatch of Power Systems Considering Large-Scale Plug-in Hybrid Electric Vehicles/Electric Vehicles (PHEVs/EVs): A Review

,
,
,
and
1
School of Electrical Engineering, Southeast University, Nanjing 210096, China
2
China Electric Power Research Institute, Nanjing 210000, China
*
Author to whom correspondence should be addressed.

Abstract

Increasing concerns about global environmental issues have led to the urgent development of green transportation. The enthusiasm of governments should encourage the prosperity of the plug-in hybrid electric vehicles/electric vehicles (PHEVs/EVs) industry in the near future. PHEVs/EVs are not only an alternative to gasoline but are also burgeoning units for power systems. The impact of large-scale PHEVs/EVs on power systems is of profound significance. This paper discusses how to use PHEVs/EVs as a useful new tool for system operation and regulation from a review of recent studies and mainly considers two mainstream methods: demand response and economic dispatch. The potential of using PHEVs/EVs to coordinate renewable energy resources is also discussed in terms of accepting more renewable resources without violating the safety and the reliability of power systems or increasing the operation cost significantly.

1. Introduction

Growing awareness about environment issues, especially in fragile urban areas, has inspired enthusiasm in investment and research for alternative fuel vehicles (AFVs) [1]. Avoiding serious if not catastrophic climate change and reversing the business-as-usual growth path over the next two decades requires vehicles that are far less polluting. The most promising solution is replacing internal combustion engine (ICE) vehicles with AFVs, such as plug-in hybrid electric vehicles (PHEVs) or electric vehicles (EVs). Governments all over the world consider the transportation electrification industry of strategic importance for national energy security [2]. Venture capitalists and financiers view this industry as a vital part of the greatest economic growth engine of the future: alternative energy. Thus, the next few decades might be the golden age of electrified vehicles. In the U.S., the Department of Energy (DOE) projected that 1 million PHEVs/EVs will be on the road and 425,000 PHEVs/EVs will be sold in 2015 alone, accounting for 2.5% of all car sales [3]. In China, according to a recent government plan, 100 billion RMB will be invested in new energy vehicles, including PHEVs, hybrid electric vehicles (HEVs), EVs and other new types of green vehicles. By 2015, there might be 1.5 million new energy vehicles on the road, making China the largest green vehicle inventory, and by 2020, the inventory might be as large as 5 million [4]. The European Union (EU) developed a roadmap that defines the development of PHEVs/EVs in the EU through a three-stage program. The goal for the next decade was set at 5 million green vehicles on the road [5]. Other developed countries such as Korea and Japan have also devised their own plans for new green vehicle development [6,7]. AFVs have also drawn the attention of some emerging economies: Iran has undertaken a practical exploration in the promotion of AFVs [8].
Transportation electrification is one of the indispensible trends of the future energy revolution, reshaping the traditional view of industrial power systems [9]. On the one hand, vehicle electrification aims to change the manner in which energy is consumed, replacing fossil-based fuel with multi-source renewable electricity and thus encouraging a new boom in power grid development and construction. On the other hand, the upcoming boom of electrified vehicles will flood old power systems with new problems and new resources, such as portable small electricity storage [10]. It is generally known that the disordered charging of a large number of PHEVs/EVs will jeopardise these power systems. The optimal charge control and dispatch of PHEVs/EVs are becoming increasingly relevant. In particular, when Kempton revealed the idea of vehicle-to-grid (V2G) and its profound significance, PHEVs/EVs were no longer regarded as only loads but also as large capacity energy carriers that can feed power back to the grid if necessary [11]. Kempton also related the fundamentals of V2G applications, including capacity calculations and net revenue [12]. He discussed the possible implementation of V2G, from stabilising the system to supporting large-scale renewable energy [13]. PHEVs/EVs can provide utility services by using demand response programs or dispatch strategies. These services provide extra safety, reliability and efficiency for future smart grids with multiple new integrations, such as that of large-scale renewable energy [14].
This paper focuses on how to use PHEVs/EVs as a new tool for system operation and regulation and is organized as follows. First, in Section 2, the impact of large scale PHEVs/EVs on power systems will be discussed, this section is the foundation of the follow studies and the necessity of optimal dispatch for EVs is discussed. Second, in Section 3 and Section 4, two major approaches to dispatch EVs to support the system, demand response and economic dispatch, are investigated in detail. Then, in Section 5 the potential coordination between PHEVs/EVs and renewable energy which is a special application of demand response and economic dispatch will be discussed. Last, in Section 6, the authors summarize the paper.

2. Impact of Large-Scale PHEVs/EVs on Power Systems

2.1. Characteristics of PHEVs/EVs

According to reference [15], a PHEV can be defined as follows: (1) a battery storage system with a capacity of 4 kWh or more; (2) capable of recharging from other power sources; and (3) capable of driving at least 10 miles without consuming gasoline. A PHEV/EV must obtain energy from the grid to remain functional. However, the methods of interaction with the grid differ. According to an estimate by the U.S. Transportation Department, home-charged PHEVs/EVs will account for 70% of all PHEVs/EVs. This type of interactive facility is widely distributed, which makes it very difficult to follow centralised control. Other PHEVs/EVs will be charged at concentrated facilities served by specific charging service providers (CSPs): (1) large parking lots, such as the parking lots of the central business district (CBD), large corporations or government facilities; (2) exclusive parking lots for taxies, buses, cargo fleets, etc., that provide charge services; and (3) stations that include normal charging stations, fast charging stations, battery exchange stations [16], and intelligent integration stations. These facilities are easily available resources able to meet system requests.
At the grid level, PHEVs/EVs are special load/power sources when they perform charging/discharging operations. For sustainable working, PHEVs/EVs harvest electrical energy like other regular electric equipment. However, PHEVs/EVs have unique characteristics that distinguish them from other loads: (1) energy storage: a certain amount of energy can be stored within PHEVs/EVs, e.g., the Nissan Leaf [17] has a battery capacity of 24 kWh. Energy storage is the basis for the flexibility of PHEVs/EVs because charging and driving (that is, consuming) are two separate processes, unlike traditional electric equipment that obtain and consume energy almost at the same time, which suggests that there is possibility for adjustments; (2) bidirectional power flow: the stored energy in PHEVs/EVs is not only required for driving but can also be of great help to power systems. PHEVs/EVs can be both power consumers and back up power sources; (3) idle most of the time: according to recently conducted transportation research, in the U.S., private cars are idle 96% of the day, and in the U.K., the figure is 94.8%. When idle, PHEVs/EVs are free to respond to instructions from the power grid; and (4) social attributes: the behaviour of PHEVs/EVs is mostly determined by the intent of the owners, which is the major reason for the stochastic nature of the PHEV/EV loads. When a large number of PHEVs/EVs plug into a system randomly, significant uncertainty will be introduced into the system [18]. Social principles, such as those applied in sociology, psychology, and economics, can be implemented to analyse the behaviour of PHEVs/EVs.

2.2. Impacts Caused by the Charging of PHEVs/EVs

The large market penetration of these vehicles is likely to change the configuration of power systems [19]. The impact of PHEVs/EVs penetration into power systems has been measured and calculated by multiple authors in different locations using many different tools that range from analytical techniques to simulations [20]. Most work has focused on the issue of breaking down the established balance of power supply and demand due to the charging of PHEVs/EVs. In the long run, old-fashioned power systems are not capable of handling the upcoming abundance of PHEVs/EVs, so determining whether the existing or planned generation capacity is able to meet the rapid development of PHEVs/EVs is necessary. Therefore, it is very important to calculate the potential capacity of the PHEVs/EVs load and its distribution in both time and space. Hajimiragha [21] conducted simulations and concluded that 6% uniform penetration of PHEVs by 2025 can be realised in Ontario, Canada. Steen [22] estimated the charging behaviour using demographic statistics data. Ikegami [23] assumed trip patterns of 10 million EVs in Tokyo power systems and concluded that charging-time control is urgently needed for the power systems to remain effective. Oak Ridge National Laboratory recently proposed a general comprehensive report that covers 13 regions in the U.S. defined by Natural Environment Research Council (NERC) and DOE Energy Information Administration (EIA). This report addresses the impact of PHEVs/EVs with respect to three main issues: the characteristics and market of PHEVs/EVs, regional power supply/demand and dispatch, and a regional analysis of the price of electricity, generation structure and emission level. The authors conclude that additional generation capacity and demand response programmes (DRPs) designed for EVs are necessary for the large population of PHEVs/EVs [24].
Other scholars are concerned about changes in system feature attributes and are worried about system inefficiency or even failure when a large number of PHEVs/EVs are charging without intervention. Hu [25] conducted a Monte Carlo simulation to calculate the power demand of PHEVs/EVs in China by 2015, 2020 and 2030; the simulation results show that a new peak hour will occur and that the difference between the power demand peaks and valleys will become even larger due to disordered PHEVs/EVs charging. This difference will shrink the abundance of power generation, raising the possibility of losing loads. Even when the generation capacity of the entire area is sufficiently large, the off-limit alarms will still sound at some local substations, transmission lines and transformers because most of the local PHEVs/EVs will be charging at the same time, which may affect distribution transformers in particular. Assessments of the life reduction of transformers caused by the fluctuation of the power demand of PHEVs/EVs have been conducted [26,27,28]. In addition some researchers have focused on the harmonic pollution caused by power electronic equipment in recharge facilities, especially large-capacity fast chargers. The simulation results indicate that chargers are a great threat to power quality, and additional compensation devices or harmonic filters are required [29,30,31]. Some scholars have focused on the transient nature of power systems with PHEVs/EVs penetration, such as the stability of the voltage of the power systems [32].
The impact of PHEVs/EVs on power systems is of profound significance. The recent increase in research of this field has been driven by the promising potential of the upcoming increase in PHEV/EV numbers. Studies in this line of research provide a basic view of this problem: existing power systems are not sufficient due to the rising power demand of the growing population of PHEVs/EVs, especially when a large number of PHEVs/EVs charge at the same time or at the same location. Several solutions have also been proposed: increased spending on power systems construction and updating or optimising the charge behaviour of PHEVs/EVs. Despite initiative and motivation, most studies have been preliminary: due to the lack of real time data, many computer-based simulations have been based on a set of assumptions, and the methods should be further improved.
The troublesome impacts of PHEV/EV implementation has led to potential needs for the optimal dispatch of PHEVs/EVs charging. The dispatch of PHEVs/EVs can benefit power systems by providing extra services for system operation and the regulation of extra peak load reduction, spinning reserve and regulation requests [33]. These services provide extra safety and reliability so that power systems can become stronger, healthier and thus more suitable for distributed generators and renewable energy sources. In other words, taking advantage of PHEVs/EVs for the bulk storage of electricity can help to reshape the distribution of the power demand so that the tension between power supply and demand is heavily relieved.
These advantages can only lead to actual benefits when technological and market strategy bottlenecks are removed. The solutions to this problem are to establish proper DRPs and economic dispatch decision-making strategies. This paper will consider these two issues in detail in the following sections.

3. Demand Response (DR) of PHEVs/EVs

One of the new philosophies of power systems states that a system will be most efficient if fluctuations in demand remain as small as possible [34]. Because electricity consumption on the demand side is flexible and highly capital-intensive, demand response is one of the cheapest resources available for system operation. Demand response can be defined as incentive payments designed to induce lower electricity use at times of high wholesale market prices or when system reliability is jeopardised. PHEVs/EVs are one of the most promising demand response resources for future smart grids.

3.1. Introduction of PHEVs/EVs in DR

Figure 1 shows several mainstream DRPs that may be suitable for PHEV/EV applications. The DRPs are divided into two major groups, incentive-based programs (IBPs) and price-based programs (PBPs). PBPs use dynamic electricity price rates to induce customers to change their energy consumption patterns. The basic type of PBP is time of use (TOU) [35], namely, the price of per unit consumption differs in different blocks of time. TOU is higher in peak blocks and lower in off-peak blocks. Real time programs (RTPs) are based on TOU but in a real-time environment with a small time interval between price adjustments [36]. Critical pricing program (CPP) adds additional penalty costs to electricity consumption in critical blocks [37]. IBPs reward those customers who participate in the programs with a credit bill or a discount rate. Direct load control programs allow utilities to shut down contracting equipment on short notice [38]. Programs that can be curtailed encourage participants to reduce their loads to a predefined value; otherwise, extra penalties will be charged [39]. Demand bidding programs require customers to bid for certain load reductions in an electricity wholesale market. When a bid is accepted, customers should curtail their load by the amount specified in the bid or face a penalty [40].
Figure 1. Catalogue of DRPs.
PHEVs/EVs are valuable resources for demand response, and their importance cannot be overlooked in future demand side management (DSM). In addition, a large penetration of PHEVs/EVs is impossible without optimal dispatch through demand response. DRPs will also make adjustments to cope with different market penetrations of PHEVs/EVs [41].
Many studies have been performed on the use of PHEVs/EVs through DRPs. Some works have focused on using PHEVs/EVs as a powerful tool to address practical issues in power systems through DSM. With proper demand response strategies, PHEVs/EVs can be a load shaping tool in the intelligent grid to tackle the problem of distribution transformer overloading [42] and congestion of power lines [43]. Other works have focused on the potential economic benefits of the participation of PHEVs/EVs in DRPs. Peterson calculated the cost of the replacement of a PHEV/EV battery for a 16 kWh vehicle battery pack: the maximum annual profit with perfect market information can be $10–120 [44]. Tomić and Kempton [45] compared 100 Th!nk City vehicles and 252 Toyota RAV4s in terms of their annual net profit and concluded that economic profit is important in the promotion of PHEV and V2G applications. Luo [46] explored the potential financial return for using PHEVs as a grid resource by joining the interruptible load program. Whereas references [44,45,46] viewed this problem on behalf of PHEV/EV owners, other studies were more interested in comprehensive benefits, such as system operation, environment protection, etc. Steen [47] assessed the environmental, social, economic and health impacts of the wide use of EVs throughout the U.S. by adopting an analytic hierarchy process. The mainstream idea is that economic benefits are one of the major sources of encouragement for the promotion of PHEVs/EVs. However, Lyon and his associates [48] argued that the profit from PHEV/EV response to DRP may be significant, but the profit is still not considerable compared to the total operational cost, not to mention the substantial investment in constructing infrastructure before productive interaction between PHEVs/EVs and the power grid is even possible. Economic efficiency is one of the key problems for DRP designers. More money should be spent to encourage a large participation of PHEVs/EVs so that resources for regulation can be as adequate as possible. However, system operators also want to keep the cost as low as possible. The solution to this dilemma is either to use existing resources most efficiently or to find an optimal balance between these approaches.
Another indispensable goal of DRP design is the satisfaction of end use customers. The request for user-friendly smart DRPs has drawn increasing attention. Indices that value the quality of services have been introduced as important references for energy management through DRPs. Customers desire smart interactive programs that cater to their individual needs so that their personal lives will not be interrupted or will be minimally interrupted by joining the DRPs. If interruption is inevitable, a proportional compensation for this inconvenience is expected [49,50,51]. An advanced energy management system (EMS) and communication network is also required in the process.

3.2. Response of a Single PHEV/EV

In the future, millions of home charge private PHEVs/EVs will have the choice either to join the programs of charging service providers (CSPs) or to plan their own charging schedule, as shown in Figure 2. CSPs are aggregator agencies that act as a liaison between system operators and end-use customers; they provide ready-made charging programs for customers to join [52]. If those who decide not to join CSP programs decide to purchase energy from the day-ahead market at its transaction price, on the next day, options are open for simply using the energy or selling it back to grid when the price of demand bidding is tempting and the power shortfall is acceptable. Once the bid is accepted, users adjust their charging power sequence accordingly. For owners, the question is to measure whether participation is profitable, and offers will be made as long as the demand bidding price is higher than expected. Another option is to purchase energy in the real-time market and adjust their plans with fluctuations in the real-time price.
Figure 2. Choice of Response.
There are three basic adjustments that a single PHEV/EV can make under DRPs.
Reschedule the Charging Period: the price at peak hours is certainly higher than the price during off-peak hours. Off-peak charging is undoubtedly a cost saving solution. However, the fixed amount of energy obtained from the grid should also be retained to ensure the usage of PHEVs/EVs. In addition, the charging period cannot be overlapped with the driving period. If the cost of charging is the primary concern of owners, this situation can be simply interpreted as an optimisation problem, as shown in Equation (1):
where I(t) is the charging decision at time t, which is 0 for not charging and 1 for charging; C(t) is the real-time electricity price at time t; Pc is the rated power of the charger; ∆t is the time interval of operations; Ec is the fixed energy obtained from the grid; D is the driving sequence, which is 0 for not driving and 1 for driving.
Most home-charging PHEVs/EVs may begin charging immediately after returning home from work at 17:00–19:00 if there is no program to regulate their charging. This charging demand overlaps with the power demands of households, such as air conditioning, water heating and the operation of microwave ovens or induction ovens, and results in enormous power demand at approximately 17:00–21:00. Figure 3 shows the electricity consumption of a typical family on a typical summer weekday. Figure 3a shows the overall household demand if the PHEV/EV charges immediately after it arrives home. A peak will emerge if residents share similar behaviour and push the local distribution network to its limits. The higher the penetration of PHEVs/EVs is, the worse the situation will become, as shown in Figure 4a. However, if owners are aware of the benefits of the low price rate during off-peak hours, they tend to postpone charging until after 22:00 when other electric devices are shut down. This postponement not only relaxes the pressure on the power supply at 17:00–21:00 but also increases the power demand after 22:00 until early morning the next day, as shown in Figure 3b. If all residents choose to change their charge times, the power demand of the community will become that shown in Figure 4b.
Figure 3. Household energy consumption: (a) without rescheduling the charging period and (b) with rescheduling the charging period.
Figure 4. Power demand of a community for different PHEV/EV penetrations: (a) without rescheduling the charging period and (b) with rescheduling the charging period.
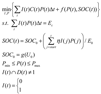
Reschedule the Charging Power: except for optimizing charging periods, there is still another method that can be used to regulate the demand of PHEV/EV that is to reschedule the charging power. Figure 5 shows an example of the implementation of this method. Depending on the health of the battery and the safety of the charger, the charging power has upper and lower limits. If the charger is sufficiently smart, it is allowed to operate at any point within the limits. Usually, it will choose to operate at the rated power, which is considered as the optimal charging power for the battery, as indicated by the red line, but under the requirements of the DRP, the controller of the charger can increase or decrease the charging power through power electronic converters; the actual charging line is the blue line. However, since the P(t) fluctuates with t and not likely to be the rated power, there is an extra cost produced by batteries charging at sub-optimal power which will shorten the battery life. Meanwhile, a certain amount of energy should be obtained, namely, the area of the graph that is enclosed by axes and by the red and blue lines should be the same. This problem can be simplified as Equation (2):
where f(P(t), SOC(t)) means the extra cost of battery depreciation at time t; I(t) is the charging decision at time t, which is 0 for not charging and 1 for charging; C(t) is the real-time electricity price at time t; ∆t is the time interval of operations; P(t) is the charging power at time t; SOC(t) is the state of charge of the battery at time t; Ec is the fixed energy obtained from the grid; η is the energy conversion efficiency; SOC0 is the initial state of charge (SOC) which could be calculated according to the initial terminal voltage U0; g is the function mapping terminal voltage to SOC; Pmin and Pmax are the minimum and maximum charging power respectively; D is the driving sequence, which is 0 for not driving and 1 for driving. In contrast to rescheduling the charging time, rescheduling the charging power is a more complex process; advanced power electronics and control systems are essential to achieve the targeted mission.
Figure 5. Demonstration of rescheduling charging power.
Power Feedback: V2G is a revolutionary innovation that promotes the interaction between PHEVs/EVs and power systems from being unidirectional to being bi-directional. However, rarely pilot projects have tests V2G till now. The study by Casey Quinn shows that, to integrate a V2G system into the existing market and power grid, the V2G system will require: (1) a reliable aggregative architecture; (2) automatic control signal generation; (3) a lower percentage call for V2G; (4) an assessment of vehicle performance degradation due to the response to the grid requirement; and (5) a large-capacity home charger [53]. These requirements are unlikely to be met in a short time and a great amount of time, money and effort must be spent before this idea becomes a reality. Despite all of the disadvantages, V2G is still a very promising technology. Some scholars suggest that power feedback should be activated only as a small, portable backup safety power plant when system reliability is jeopardised during the infancy of V2G technology.

3.3. Response of the PHEVs/EVs Community

3.3.1. Community of Home-Charging PHEVs/EVs

The methods mentioned above are represent the optimisation of the decisions made for an ideal single PHEV/EV. However, the charging decision making of a community is not a simple combination of individuals’ choices but a more complex process, and other factors, such as population, job, living space, construction of charging facilities and even the personality of the owner, should be taken into consideration. It is clear that these factors are highly coupled, and some of them are very difficult to quantify. It is nearly impossible to sort out the relationship between factors and express it elegantly in mathematical terms. It is more likely and practical to analyse databases and try to find probabilistic patterns. Principles that reveal the pattern of human behaviour can be very useful when trying to understand the PHEV/EV community’s response to DRPs. The basic principle in any market is that price is determined by the relationship between supply and demand. This rule can also be applied in the electricity market, as shown in Figure 6. The balance point lies where the supply and demand curves cross. When the demand is larger than the supply, the price rises along the red curve [from state (P0, S0) to (P1, S1)]. When the price exceeds the expectation value of some of the owners, the owners will take action to lower or stop charging at this time, such that the demand decreases until a new balance emerges [(P1, S1) to (P2, S2)]. How owners behave depends on their sensitivity to price. Generally, consumer psychology profiles are applied to illustrate the relation between the price of power and the willingness of end users choose to charge their cars. The relationship between incentive profits from DRPs and the willingness of customers to participate can also be demonstrated.
Figure 6. Psychological profile of an EV customer in a DRP.

3.3.2. Community of PHEVs/EVs under the Management of a CSP

CSPs, also known as aggregators, are transit sites and middle dealers between the grid and end use customers [52]. CSPs can be the managers of a certain number of local home-charging PHEVs/EVs through contracts or the operators of local charge/battery exchange stations. These CSPs earn profits by providing charging services to PHEVs/EVs and regulation services to the grid. For grid operators, coordination with a few regional CSPs is much easier than with thousands of PHEV/EV owners. By using DSM, system operators can regulate the electricity supply for CSPs through support planning to maintain power grid stability [54]. The task of the managers of these CSPs is to balance between two main objectives: meeting the charging demand of customers and responding to the instructions and constraints from grid operators so that their profits are maximised [55,56,57].
For DRP designers, the perfect setting is creating a triple win-win situation, in which the power grid benefits from a smoothly operating environment because of the mobilisation of extra regulation resources, CSPs make profits through discounts or incentive rewards for managing the PHEVs/EVs under their control and revenue for providing charging services, and PHEV/EV owners benefit from lower costs because of customised charging services.

3.4. Conclusion of Demand Response of PHEVs/EVs

DRPs are designed to change the electricity consumption patterns of end-use customers to reduce the differences in power demand during different periods. Figure 7 shows a roadmap of the development of PHEVs/EVs under DRP instructions. The red curve is the power demand of a regular load on a typical summer weekday. If PHEV/EV charging is in disorder, the power systems will be threatened with possible failure because of the newly emerged demand peak, as indicated by the blue curve. If PHEVs/EVs are induced to charge in an ordered sequence through all types of DRPs, not only can a new demand peak be avoided but a low-value power demand in the night can be filled, as indicated by the black curve. When V2G technology is highly developed, PHEVs/EVs can easily charge and discharge their batteries under DRP instructions, and load shifting (decreasing the peak and filling in the valley) can be realised, as indicated by the green curve. Finally, with a sufficient number of PHEVs/EVs, highly advanced technology and DRPs, the ultimate goal of a demand response-flattened load curve, as indicated by the purple curve, can be achieved.
Achieving this objective requires an enormous amount of resources and effort for at least a few years. There are still quite a few technical obstacles that need to be tackled: (1) highly advanced EMS; (2) much smarter power electronic devices and their control systems; (3) faster and more efficient communication systems; and (4) smart meters, interfaces and terminations. There are also some essential practical problems that must be addressed: (1) the policies of governments; (2) the economic environment; (3) the business mode of operation; (4) the maturity of the electricity market; and (5) grid structure and generation portfolio.
Figure 7. Roadmap of the development of PHEVs/EVs under DRPs.

4. Economic Dispatch Considering PHEVs/EVs

The purpose of economic dispatch is to minimise the cost of system operation while not violating the safety and reliability constrains of a system [58]. Economic Dispatch Problem (EDP) is a traditional problem of system operations, and the penetration of PHEVs/EVs has introduced an entirely new dimension of this problem. In this section, new goals and new approaches for EDP when considering the penetration of PHEVs/EVs will be discussed in detail.

4.1. Purposes of EDP

4.1.1. Minimize the Cost of Electricity

In terms of supply, the cost of electricity mainly includes three parts: the cost of the generators, the transmission loss and the maintenance of power equipment.
Cost of Generators: the cost of traditional thermal power generators features three main components: the cost of start-up, the cost of operation without a load and the cost of increment. One basic purpose of electricity production is to maintain a dynamic balance between demand and supply and thus the frequent power-up and power-down, and even start-up and shut-down, operations of generators. This phenomenon results in a tremendous loss of money.
Substantial changes will occur if large capacity energy storage is available, and PHEVs/EVs can contribute to that request once they have reached the mass market. The dispatch of PHEVs/EVs, especially when V2G is widely available, will liberate generators from frequent power up and down and ensure that basic load units operate with a stable output most of the time. Unit commitment (UC) with vehicles equipped with V2G capabilities, which can be considered as small, portable power storage devices can reduce operational costs and emissions. In addition, they increase profit, reserves and reliability [59].
Transmission Loss: transmission loss is the power loss that occurs when power flow travels through a transmission line. The amount of energy lost in power lines is considerable, especially in a distribution network. The amount of transmission loss is mostly determined by the topology of a network and the active/reactive demand/supply conditions.
The penetration of PHEVs/EVs will certainly reshape this problem by changing the power flow. The coordinated charging of PHEVs/EVs is an efficient method for regulating the load factor/load variance so that the transmission loss can be reduced considerably [60]. The coordinated charging of PHEVs can lower power losses and voltage deviations by flattening the peak power [61]. Choosing not only the optimal time but also the optimal location of PHEV/EV operation is an effective way to reduce transmission losses. The selection of connection or access points of PHEVs/EVs is another approach that can curtail transmission loss by removing local congestion.
Equipment Maintenance: one aspect of this problem is that the disordered charging of PHEVs/EVs will deteriorate the overload of power equipment (such as transformers, power lines, chargers, etc.) at the most critical moment, which would cause great damage to the equipment and drastically increase maintenance costs. Moreover, frequent charge/discharge operations will certainly reduce the expected life of a battery pack. Currently, the cost of battery replacement is still very high, and thus, the degeneration of batteries cannot be overlooked and the assessment of degradation is greatly required. Bashash used an electrochemistry-based lithium-ion battery model to predict the battery health degradation of PHEVs over the course of a full daily drive cycle [62]. Because a precise long term model of lithium-ion battery packs is very difficult to construct and the understanding of the mechanisms that govern how frequent charge/discharge operations are associated with the degeneration of the battery is not sufficient, it is still very difficult to estimate the level of battery degradation. Su and Bandyopadhyay provided a helpful contribution in this field by proposing an optimal charging algorithm for potential battery models [63,64].
Reuse and recycle is an easily implemented and practical solution for reducing the cost of expensive battery packs. Price suggested that a battery may be used in other applications even when a battery may no longer be useful in a vehicle. Four strategies for the alternative use of battery packs are discussed: decommissioned batteries for grid storage, vehicles for grid storage, battery recycling and telecommunication UPS [65].

4.1.2. Reliability and Safety of Power Systems

Reliability and safety issues are the major limitations that define the economic dispatch problem. Reliability depends primarily on how much reserve is left to respond to fluctuations in demand and how fast the reserves can respond. The disordered charging of PHEVs/EVs will consume an enormous amount of system reserves, and huge economic cost will be paid on finding new reserve resources.
PHEV/EV is expected to fill the troughs in the reserve availability according to the potential driving and charging profiles [66]. The cost of dispatching PHEVs/EVs is much lower than that of constructing new power plants, expanding the capacity of existing generators or purchasing other reserve resources. In addition, PHEVs/EVs can respond rapidly without engaging in toxic transient processes. These advantages make PHEVs/EVs excellent ancillary regulation service providers. These services include spinning reserves [67], frequency control [68,69], voltage control [70,71,72] and power quality improvement [73].

4.1.3. Environmental Issues

Environmental considerations are major concerns that promote the use of EVs. Except for consuming electricity, EVs are zero tailpipe emission vehicles and PHEVs produce relatively little pollution. Because oil-based ICEs are replacing industrial pollution as the greatest cause of environmental deterioration in urban areas, the use of PHEVs/EVs to replace some petroleum cars will certainly reduce pollution emissions. Silva calculated the effect of PHEVs/EVs on greenhouse CO2 and water vapour emission. The author used the Portuguese power systems as an example, and a potential 23% decrease in CO2 and a potential 31% increase in H2O emissions are forecasted if PHEVs/EVs are widely used [74].
Liu [75] argued that, if PHEVs/EVs are powered by coal-based thermal generators, the pollution discharged during the whole process may be greater than that discharged by gasoline-based cars. Pollution is not reduced but merely transferred from cars to power plants. Thus, PHEVs/EVs can be truly green if their energy supply comes from renewable resources. This idea will be discussed in detail in Section 5.

4.2. Solution for EDP Considering PHEVs/EVs

A large number of PHEVs/EVs connecting randomly to the power grid will flood the system with uncertainty. Thus, EDP considering PHEVs/EVs is a complex optimisation problem that is highly dimensional, nonlinear and stochastic. Many researchers are devoted to finding solutions to this problem.
One key difficulty of this problem is developing a method for estimating the uncertainty of key parameters. A clear approach is probabilistic analysis. However, conducting analytic deduction to seek the required probabilistic distribution is very difficult, especially when the probabilistic principle that governs the key parameters remains unclear or cannot be interpreted using mathematical formulas. Even without those difficulties, advanced mathematical skills are required, and the computation is sometimes time-consuming in the process. Monte Carlo simulation is an easily implemented and practical attempt. The basic idea of Monte Carlo is to replace the probability of a target with its frequency of occurrence [76]. The Monte Carlo method has been applied to the analysis of the charge/discharge behaviour of PHEVs/EVs by building an aggregated model embedded in the EDP framework [77].
Another difficulty is proper optimisation to address this highly dimensional, nonlinear and stochastic problem. Modern heuristic optimisation algorithms offer a solution. Particle swarm optimization (PSO) has been used to address EDP with wind power and EV battery swap stations [78]. PSO has also been applied in reliability constrained unit commitment from EV to grid [79]. The combination of modern heuristic optimisation algorithms and Monte Carlo experiments have proved to be an efficient solution in address the optimisation problem. However, for every iteration of the heuristic algorithm, hundreds or maybe thousands of Monte Carlo experiments should be conducted, which makes the overall computation time-consuming. Thus, stochastic programming is urgently required. The author has performed some trials to cope with EDP considering wind power and PHEVs/EVs with learning automata. The algorithm showed the expected convergence and efficiency [80].

5. PHEVs/EVs and Renewable Energy

Another aspect of the application of PHEVs/EVs is its coordination with renewable energy to promote the acceptance of renewable energy. Renewable energy resources are always associated with uncertainty and instability. In the short term, these resources generate undesirable fluctuations, and, in the long term, renewable energy enhances the temporal and spatial dislocation between energy production and consumption. These disadvantages block high participation in renewable energy: undesirable fluctuations require more expensive compensation devices and greater expenses for regulated operation; temporal and spatial dislocation results in the consumption of more generation resources and a deficiency in the usage of renewable resources. PHEVs/EVs offer new solutions by providing extra stability and reliability. This section will discuss this issue in detail with respect to long-term and short term operation.

5.1. Long-Term Operation

The renewable energy distribution is unbalanced in different blocks of time (where a block could be an hour, a day, a month or a season), and sometimes this distribution does not coordinate with the distribution of energy consumption. This dislocation results in a deficiency of the generation capacity in peak load blocks and a waste of resources when the load is low but renewable resources are abundant. This phenomenon results in higher system operation costs and becomes one of the barriers that reduce the benefits of constructing renewable power plants. Through proper charging and discharging processes, the PHEV fleet can act as an energy storage system when there is excess renewable energy, whereas the energy can be properly returned to the grid in the case of an energy shortage [81]. Shortt [82] showed that electric vehicles that are charged in a manner beneficial to power systems operations can positively influence the future cost-optimal expansion of power generation by providing a substantial reduction in system costs. Thus, additional renewable resources may be able to be brought into the grid. Carvalho [83] showed that a 10% penetration of electric vehicles in the Portuguese fleet would increase the electrical load by 3% and reduce wind curtailment by 26% based on simulation results. Other scholars have shared ideas on the coordination between PHEVs/EVs and renewable energy through unit commitment [84,85,86], demand response [87] and the optimal siting and capacity of stations [88].

5.2. Short-Term Operation

Another aspect of large-scale renewable energy penetration is that the output of renewable energy is not stable. The oscillation of renewable energy is frequently caused by uncertainty in the surrounding natural environment, which is very difficult to forecast. This oscillation results in the break down of the established balance of the system. To restore this balance, adjustments such as the regulation of generators, the activation of compensation devices, or, in some cases, the shut down of renewable energy resources is necessary to ensure system safety and reliability. The energy stored in PHEVs/EVs can be charged or discharged at a high rate and with ramp-up and -down features. Some researchers have suggested a combination of household PHEVs/EVs, PHEV/EV stations or parking lots equipped with charging/discharging devices and a farm of renewable resources to absorb energy waves locally. Thus, toxic harmonic waves can be utilised before they flow into the grid. In this proposal, PHEVs/EVs play a role not only as customers but also as a compensation service. This symbiosis of PHEVs/EVs and small distribution renewable energy can be found in household photovoltaic/home-charging PHEVs/EVs [89], PHEV/EV charge station/solar stations [66] and PHEV/EV parking lots/wind farms [90].
There have also been some discussions on the operations of large systems. Advanced control programs have been designed to use PHEVs/EVs to respond to short time regulation requests [91,92]. States where renewable energy sources are the major sources of power are facing serious problems. Studies have been conducted on how PHEVs/EVs operate in a high-level renewable energy penetration environment. Pillai simulated the environment of western Denmark, where local wind power occupies half of the total generation capacity. In two typical days with high and low wind power production, the power exchange deviations and the regulation power requirements were significantly reduced with the use of faster V2G regulation power [93].

6. Conclusions

System operation and regulation will face challenges and opportunities with the upcoming boom in PHEVs/EVs. This paper focused on this topic and discusses the mainstream methods implemented to make use of PHEVs/EVs. First, the impact of large-scale PHEVs/EVs and the potential benefits of the optimal dispatch of PHEVs/EVs were discussed. Second, DRPs were introduced to induce PHEVs/EVs to change their energy supply patterns, and the response of single home-charging PHEVs/EVs and the community of PHEVs/EVs was demonstrated in detail. Third, this paper established new dimensions of objectives and solutions for EDP when considering the integration of the high penetration of PHEVs/EVs. Finally, the potential coordination of PHEVs/EVs and renewable energy for short- and long-term system operation was discussed.
Research in this field and the PHEV/EV industry is still preliminary. There are many applications of PHEVs/EVs that have yet to be discovered. Taking full advantage of PHEVs/EVs requires highly advanced complementation methods for both the electricity market and power system operation. In this respect, some efforts can be made in the future, for example, the development of DSM and humanised DRPs specially designed for PHEVs/EVs, EMS with an interactive interface with CSPs and end-use customers and local/global dispatch and control methods to coordinate PHEVs/EVs with renewable energy.

Acknowledgements

This work was supported by the National High Technology Research and Development Program of China (863 Program Grant 2012AA050210), the National Science Foundation of China (51277027) and the Fundamental Research Funds for the Central Universities.

References

  1. Romm, J. The car and fuel of the future. Energy Policy 2006, 34, 2609–2614. [Google Scholar] [CrossRef]
  2. Greene, D.L. Measuring energy security: Can the United States achieve oil independence? Energy Policy 2010, 38, 1614–1621. [Google Scholar] [CrossRef]
  3. Sikes, K.; Gross, T.; Lin, Z.; Sullivan, J.; Cleary, T.; Ward, J. Final Report: Plug-In Hybrid Electric Vehicle Market Introduction Study; U.S. Department of Energy: Washington, DC, USA, 2010.
  4. The Central People’s Government of the People’s Republic of China. Avaliable online: http://www.gov.cn/zwgk/2012-07/09/content_2179032.htm (accessed on 26 Janaury 2013).
  5. Green eMotion: Development and Demonstration of a Unique and User-Friendly Framework for Green Electromobility in Europe; EU 7th Framework Programme; CODEMA-City of Dublin Energy Management Agency Ltd.: Dublin, Ireland, 2011.
  6. Kempton, W.; Kubo, T. Electric-drive vehicles for peak power in Japan. Energy Policy 2000, 28, 9–18. [Google Scholar] [CrossRef]
  7. Won, J.R.; Yoon, Y.B.; Lee, K.J. Prediction of Electricity Demand Due to PHEVs (Plug-In Hybrid Electric Vehicles) Distribution in Korea By Using Diffusion Model. In Procceedings of the 2009 IEEE Transmission & Distribution Conference and Exposition: Asia and Pacific, Seoul, Korea, 26–30 October 2009; pp. 824–827.
  8. Jahromi, M.H.M.; Asaei, B.; Haghdadi, N. Demand Response Program Evaluation for Plugin Hybrid Electric Vehicles Purchase Encouragement. In Proceedings of the 2011 2nd International Conference on Electric Power and Energy Conversion Systems, Sharjah, United Arab Emirates, 15–17 November 2011; pp. 1–6.
  9. Su, W.C.; Rahimi-Eichi, H.; Zeng, W.T.; Chow, M.Y. A Survey on the electrification of transportation in a smart grid environment. IEEE Trans. Ind. Inform. 2012, 8, 1–10. [Google Scholar] [CrossRef]
  10. Orecchini, F.; Santiangeli, A. Beyond smart grids—The need of intelligent energy networks for a higher global efficiency through energy vectors integration. Int. J. Hydrog. Energy 2011, 36, 8126–8133. [Google Scholar] [CrossRef]
  11. Kempton, W.; Letendre, S.E. Electric vehicles as a new power source for electric utilities. Transp. Res. Part D Transp. Environ. 1997, 2, 157–175. [Google Scholar] [CrossRef]
  12. Kempton, W.; Tomić, J. Vehicle-to-grid power fundamentals: Calculating capacity and net revenue. J. Power Sources 2005, 144, 268–279. [Google Scholar] [CrossRef]
  13. Kempton, W.; Tomić, J. Vehicle-to-grid power implementation: From stabilizing the grid to supporting large-scale renewable energy. J. Power Sources 2005, 144, 280–294. [Google Scholar] [CrossRef]
  14. Damiano, A.; Marongiu, I.; Porru, M.; Serpi, A. Electric Vehicle Energy Storage Management for Renewable Energy Sources Exploitation. In Proceedings of the 2012 IEEE Electric Vehicle Conference, Greenville, SC, USA, 4–8 March 2012.
  15. Wirasingha, S.G.; Schofield, N.; Emadi, A. Plug-In Hybrid Electric Vehicle Developments in the US: Trends, Barriers, and Economic Feasibility. In Proceedings of the 2008 IEEE Vehicle Power and Propulsion Conference, Harbin, China, 3–5 September 2008; pp. 1–8.
  16. Liu, Y.X.; Hui, F.H.; Xu, R.L.; Chen, T.; Xu, X.; Li, J. Investigation on the Construction Mode of the Charging Station and Battery-Exchange Station. In Proceedings of the 2011 Asia-Pacific Power and Energy Engineering Conference, Wuhan, China, 25–28 March 2011; pp. 1–2.
  17. Hayes, J.G.; de Oliveira, R.P.R.; Vaughan, S.; Egan, M.G. Simplified Electric Vehicle Power Train Models and Range Estimation. In Proceedings of the 2011 IEEE Vehicle Power and Propulsion Conference, Chicago, IL, USA, 6–9 September 2011; pp. 1–5.
  18. Sikai, H.; Infield, D. The Impact of Domestic Plug-In Hybrid Electric Vehicles on Power Distribution System Loads. In Proceedings of the 2010 International Conference on Power System Technology, Hangzhou, China, 24–28 October 2010; pp. 1–7.
  19. Su, W.C.; Wang, J.H.; Zhang, K.L.; Mo-Yuen, C. Framework for Investigating the Impact of PHEV Charging on Power Distribution System and Transportation Network. In Proceedings of the 38th Annual Conference on IEEE Industrial Electronics Society, Montreal, Canada, 25–28 October 2012; pp. 4735–4740.
  20. Green, R.C.; Wang, L.F.; Alam, M. The impact of plug-in hybrid electric vehicles on distribution networks: A review and outlook. Renew. Sustain. Energy Rev. 2011, 15, 544–553. [Google Scholar] [CrossRef]
  21. Hajimiragha, A.; Canizares, C.A.; Fowler, M.W.; Elkamel, A. Optimal transition to plug-in hybrid electric vehicles in Ontario, Canada, considering the electricity-grid limitations. IEEE Trans. Ind. Electron. 2010, 57, 690–701. [Google Scholar] [CrossRef]
  22. Steen, D.; Tuan, L.A.; Carlson, O.; Bertling, L. Assessment of electric vehicle charging scenarios based on demographical data. IEEE Trans. Smart Grid 2012, 3, 1457–1468. [Google Scholar] [CrossRef]
  23. Ikegami, T.; Ogimoto, K.; Yano, H.; Kudo, K.; Iguchi, H. Balancing Power Supply-Demand by Controlled Charging of Numerous Electric Vehicles. In Proceedings of the 2012 IEEE Electric Vehicle Conference, Greenville, SC, USA, 4–8 March 2012.
  24. Hadley, S.W.; Tsvetkova, A.A. Potential impacts of plug-in hybrid electric vehicles on regional power generation. Electr. J. 2009, 22, 56–68. [Google Scholar] [CrossRef]
  25. Luo, Z.W.; Hu, Z.C.; Song, Y.H.; Yang, X.; Zhan, K.Q.; Wu, J.Y. Study on plug-in electric vehicles charging load cauculating. Autom. Electr. Power Syst. 2011, 35, 36–42. [Google Scholar]
  26. Desbiens, C. Electric Vehicle Model for Estimating Distribution Transformer Load for Normal and Cold-Load Pickup Conditions. In Proceedings of the 2012 IEEE PES Innovative Smart Grid Technologies, Washington, DC, USA, 16–20 January 2012.
  27. Su, W.C.; Chow, M.Y. Evaluation on Intelligent Energy Management System for PHEVs/PEVs Using Monte Carlo Method. In Proceedings of the 2011 4th International Conference on Electric Utility Deregulation and Restructuring and Power Technologies, Weihai, China, 6–9 July 2011; pp. 1675–1680.
  28. Turker, H.; Bacha, S.; Chatroux, D.; Hably, A. Low-voltage transformer loss-of-life assessments for a high penetration of plug-in hybrid electric vehicles (PHEVs). IEEE Trans. Power Deliv. 2012, 27, 1323–1331. [Google Scholar] [CrossRef]
  29. Yang, W.H.; Zhang, Z.L.; Wang, J.M.; Gao, Y.J. Simulation of Electric Vehicle Charging Station and Harmonic Treatment. In Proceedings of the 2012 International Conference on Systems and Informatics, Yantai, China, 19–20 May 2012; pp. 609–613.
  30. Staats, P.T.; Grady, W.M.; Arapostathis, A.; Thallam, R.S. A statistical analysis of the effect of electric vehicle battery charging on distribution system harmonic voltages. IEEE Trans. Power Deliv. 1998, 13, 640–646. [Google Scholar] [CrossRef]
  31. Marra, F.; Jensen, M.M.; Garcia-Valle, R.; Traholt, C.; Larsen, E. Power Quality Issues into a Danish Low-Voltage Grid with Electric Vehicles. In Proceedings of the 2011 11th International Conference on Electrical Power Quality and Utilisation, Lisbon, Portugal, 17–19 October 2011; pp. 1–6.
  32. Makasa, K.J.; Venayagamoorthy, G.K. Estimation of Voltage Stability Index in a Power System with Plug-in Electric Vehicles. In Proceedings of the 2010 iREP Symposium on Bulk Power System Dynamics and Control, Rio de Janeiro, Brazil, 1–6 August 2010.
  33. Turton, H.; Moura, F. Vehicle-to-grid systems for sustainable development: An integrated energy analysis. Technol. Forecast. Soc. Chang. 2008, 75, 1091–1108. [Google Scholar] [CrossRef]
  34. Albadi, M.H.; EI-Saadany, E.F. Demand Response in Electricity Markets: An Overview. In Proceedings of the 2007 IEEE Power Engineering Society General Meeting, Tampa, FL, USA, 24–28 June 2007; pp. 1665–1669.
  35. Rahmani-Andebili, M. Intelligent Implementing of TOU (Time-of-Use) Program by a GenCo. In Proceedings of the 2012 17th Conference on Electrical Power Distribution Networks, Tehran, Iran, 2–3 May 2012; pp. 1–6.
  36. Choi, J.Y.; Rim, S.H.; Park, J.H. Optimal real time pricing of real and reactive powers. IEEE Trans. Power Syst. 1998, 13, 1226–1231. [Google Scholar] [CrossRef]
  37. Wang, Z.M.; Li, F.R. Critical Peak Pricing Tariff Design for Mass Consumers in Great Britain. In Proceedings of the 2011 IEEE Power and Energy Society General Meeting, San Diego, CA, USA, 24–29 July 2011.
  38. Wu, Q.W.; Wang, P.; Goel, L. Direct load control (DLC) considering nodal interrupted energy assessment rate (NIEAR) in restructured power systems. IEEE Trans. Power Syst. 2010, 25, 1449–1456. [Google Scholar] [CrossRef]
  39. Caves, D.W.; Herriges, J.A.; Hanser, P.; Windle, R.J. Load impact of interruptible and curtailable rate programs: Evidence from ten utilities [tariff incentives]. IEEE Trans. Power Syst. 1988, 3, 1757–1763. [Google Scholar] [CrossRef]
  40. Singh, K.; Padhy, N.P.; Sharma, J. Influence of price responsive demand shifting bidding on congestion and LMP in pool-based day-ahead electricity markets. IEEE Trans. Power Syst. 2011, 26, 886–896. [Google Scholar] [CrossRef]
  41. Mallette, M.; Venkataramanan, G. The Role of Plug-in Hybrid Electric Vehicles in Demand Response and Beyond. In Proceedings of the 2010 IEEE PES Transmission and Distribution Conference and Exposition, New Orleans, LA, USA, 19–22 April 2010; pp. 1–7.
  42. Shao, S.N.; Pipattanasomporn, M.; Rahman, S. Demand response as a load shaping tool in an intelligent grid with electric vehicles. IEEE Trans. Smart Grid 2011, 2, 624–631. [Google Scholar] [CrossRef]
  43. Galus, M.D.; Andersson, G. Demand Management of Grid Connected Plug-in Hybrid Electric Vehicles (PHEV). In Proceedings of the 2008 IEEE Energy 2030 Conference, Atlanta, GA, USA, 17–18 Noverber 2008; pp. 1–8.
  44. Peterson, S.B.; Whitacre, J.F.; Apt, J. The economics of using plug-in hybrid electric vehicle battery packs for grid storage. J. Power Sources 2010, 195, 2377–2384. [Google Scholar] [CrossRef]
  45. Tomić, J.; Kempton, W. Using fleets of electric-drive vehicles for grid support. J. Power Sources 2007, 168, 459–468. [Google Scholar] [CrossRef]
  46. Luo, Z.W.; Hu, Z.C.; Song, Y.H.; Xu, Z.W.; Liu, H.; Jia, L.; Lu, H.Y. Economic Analyses of Plug-in Electric Vehicle Battery Providing Ancillary Services. In Proceedings of the 2012 IEEE International Electric Vehicle Conference, Greenville, SC, USA, 4–8 March 2012.
  47. Luo, W.B.; Liu, G.H.; Hu, X. The Assessment of the Feasibility of Widely Using Electric Vehicles: Based on the Analytic Hierarchy Process. In Proceedings of the 2012 International Conference on Computer Distributed Control and Intelligent Environmental Monitoring, Xi’An, China, 5–6 March 2012; pp. 705–710.
  48. Lyon, T.P.; Michelin, M.; Jongejan, A.; Leahy, T. Is “smart charging” policy for electric vehicles worthwhile? Energy Policy 2012, 41, 259–268. [Google Scholar] [CrossRef]
  49. Sandoval, M.; Grijalva, S. Electric Vehicle-Intelligent Energy Management System (EV-IEMS) for Frequency Regulation Application. In Proceedings of the 2012 IEEE Transportation Electrification Conference and Expo, Dearborn, MI, USA, 18–20 June 2012; pp. 1–6.
  50. Shao, S.N.; Pipattanasomporn, M.; Rahman, S. Grid integration of electric vehicles and demand response with customer choice. IEEE Trans. Smart Grid 2012, 3, 543–550. [Google Scholar] [CrossRef]
  51. Erol-Kantarci, M.; Sarker, J.H.; Mouftah, H.T. Quality of Service in Plug-in Electric Vehicle Charging Infrastructure. In Proceedings of the 2012 IEEE International Electric Vehicle Conference, Greenville, SC, USA, 4–8 March 2012.
  52. Bessa, R.J.; Matos, M.A. The Role of an Aggregator Agent for EV in the Electricity Market. In Proceedings of the 7th Mediterranean Conference and Exhibition on Power Generation, Transmission, Distribution and Energy Conversion, Agia Napa, Cyprus, 7–10 November 2010; pp. 1–9.
  53. Quinn, C.; Zimmerle, D.; Bradley, T.H. An evaluation of state-of-charge limitations and actuation signal energy content on plug-in hybrid electric vehicle, vehicle-to-grid reliability, and economics. IEEE Trans. Smart Grid 2012, 3, 483–491. [Google Scholar] [CrossRef]
  54. Daehyun, B.; Michailidis, G.; Devetsikiotis, M. Demand Response Control for PHEV Charging Stations by Dynamic Price Adjustments. In Proceedings of the 2012 IEEE PES Innovative Smart Grid Technologies, Washington, DC, USA, 16–20 Janaury 2012.
  55. Su, W.C.; Chow, M.Y. Computational intelligence-based energy management for a large-scale PHEV/PEV enabled municipal parking deck. Appl. Energy 2012, 96, 171–182. [Google Scholar] [CrossRef]
  56. Su, W.C.; Chow, M.Y. Performance Evaluation of a PHEV Parking Station Using Particle Swarm Optimization. In Proceedings of the 2011 IEEE Power and Energy Society General Meeting, San Diego, CA, USA, 24–29 July 2011.
  57. Su, W.C.; Chow, M.Y. Investigating a Large-Scale PHEV/PEV Parking Deck in a Smart Grid Environment. In Proceedings of 2011 North American Power Symposium, Boston, MA, USA, 4–6 August 2011; pp. 1–6.
  58. Villanueva, D.; Feijoo, A.; Pazos, J.L. Simulation of correlated wind speed data for economic dispatch evaluation. IEEE Trans. Sustain. Energy 2012, 3, 142–149. [Google Scholar] [CrossRef]
  59. Saber, A.Y.; Venayagamoorthy, G.K. Intelligent unit commitment with vehicle-to-grid—A cost-emission optimization. J. Power Sources 2010, 195, 898–911. [Google Scholar] [CrossRef]
  60. Sortomme, E.; Hindi, M.M.; MacPherson, S.D.J.; Venkata, S.S. Coordinated charging of plug-in hybrid electric vehicles to minimize distribution system losses. IEEE Trans. Smart Grid 2011, 2, 198–205. [Google Scholar] [CrossRef]
  61. Clement-Nyns, K.; Haesen, E.; Driesen, J. The impact of charging plug-in hybrid electric vehicles on a residential distribution grid. IEEE Trans. Power Syst. 2010, 25, 371–380. [Google Scholar] [CrossRef]
  62. Bashash, S.; Moura, S.J.; Fathy, H.K. On the aggregate grid load imposed by battery health-conscious charging of plug-in hybrid electric vehicles. J. Power Sources 2011, 196, 8747–8754. [Google Scholar] [CrossRef]
  63. Su, W.C.; Chow, M.Y. Sensitivity Analysis on Battery Modeling to Large-Scale PHEV/PEV Charging Algorithms. In Proceedings of the 2011 37th Annual Conference on IEEE Industrial Electronics Society, Melbourne, Australia, 7–10 November 2011; pp. 3248–3253.
  64. Bandyopadhyay, A.; Wang, L.F.; Devabhaktuni, V.K.; Yang, R.; Green, R.C. Assessing the Effect of Fast Charging on the Battery Health of Plug-In Hybrid Electric Vehicles. In Proceedings of the 2012 IEEE Power and Energy Society General Meeting, San Diego, CA, USA, 22–26 July 2012; pp. 1–8.
  65. Richardson, P.; Flynn, D.; Keane, A. Optimal charging of electric vehicles in low-voltage distribution systems. IEEE Trans. Power Syst. 2012, 27, 268–279. [Google Scholar] [CrossRef]
  66. Cutler, S.A.; Schmalberger, B.; Rivers, C. An Intelligent Solar Ecosystem with Electric Vehicles. In Proceedings of the 2012 IEEE International Electric Vehicle Conference, Greenville, SC, USA, 4–8 March 2012.
  67. Sortomme, E. Combined Bidding of Regulation and Spinning Reserves for Unidirectional Vehicle-to-Grid. In Proceedings of the 2012 IEEE PES Innovative Smart Grid Technologies, Washington, DC, USA, 16–20 January 2012.
  68. Ulbig, A.; Galus, M.D.; Chatzivasileiadis, S.; Andersson, G. General Frequency Control with Aggregated Control Reserve Capacity from Time-Varying Sources: The Case of PHEVs. In Proceedings of the 2010 iREP Symposium on Bulk Power System Dynamics and Control (iREP)-VIII (iREP), Rio de Janeiro, Brazil, 1–6 August 2010.
  69. Pillai, J.R.; Bak-Jensen, B. Vehicle-to-Grid Systems for Frequency Regulation in an Islanded Danish Distribution Network. In Proceedings of the 2010 IEEE Vehicle Power and Propulsion Conference, Lille, France, 1–3 September 2010; pp. 1–6.
  70. Deilami, S.; Masoum, A.S.; Moses, P.S.; Masoum, M.A.S. Real-time coordination of plug-in electric vehicle charging in smart grids to minimize power losses and improve voltage profile. IEEE Trans. Smart Grid 2011, 2, 456–467. [Google Scholar] [CrossRef]
  71. Roe, C.; Al-Abdullah, Y.M.; Desai, D.; Stefopoulos, G.K.; Cokkinides, G.J.; Meliopoulos, A.P. Fault-Delayed Voltage Recovery Control with Plug-In Hybrid Electric Vehicles. In Proceedings of 2010 43rd Hawaii International Conference on System Sciences, Honolulu, HI, USA, 5–8 January 2010; pp. 2167–2175.
  72. Carradore, L.; Turri, R. Electric Vehicles Participation in Distribution Network Voltage Regulation. In Proceedings of the 2010 45th International Universities Power Engineering Conference, Cardiff, UK, 31 August–3 September 2010; pp. 1–6.
  73. Klein, J.M.; Hess, H.L.; Johnson, B.K. Voltage Sag Mitigation Technique for an Electric Vehicle. In Proceedings of the 2008 IEEE International Symposium on Industrial Electronics, Cambridge, UK, 30 June–2 July 2008; pp. 111–116.
  74. Silva, C. Electric and plug-in hybrid vehicles influence on CO2 and water vapour emissions. Int. J. Hydrog. Energy 2011, 36, 13225–13232. [Google Scholar] [CrossRef]
  75. Liu, X.Y.; Hildebrandt, D.; Glasser, D. Environmental impacts of electric vehicles in South Africa. South Afr. J. Sci. 2012, 108, 91–96. [Google Scholar]
  76. Pindoriya, N.M.; Jirutitijaroen, P.; Srinivasan, D.; Singh, C. Composite reliability evaluation using monte carlo simulation and least squares support vector classifier. IEEE Trans. Power Syst. 2011, 26, 2483–2490. [Google Scholar] [CrossRef]
  77. Zhao, J.H.; Wen, F.S.; Xue, Y.S.; Dong, Z.Y.; Xin, J.B. Power system stochastic economic dispatch considering uncertain outputs from plug-in electric vehicles and wind generators. Autom. Electr. Power Syst. 2010, 34, 22–29. [Google Scholar]
  78. Gao, Y.J.; Zhao, K.X.; Wang, C. Economic Dispatch Containing Wind Power and Electric Vehicle Battery Swap Station. In Proceedings of the 2012 IEEE PES Transmission and Distribution Conference and Exposition, Orlando, FL, USA, 7–10 May 2012; pp. 1–7.
  79. Ghanbarzadeh, T.; Goleijani, S.; Moghaddam, M.P. Reliability Constrained Unit Commitment with Electric Vehicle to Grid Using Hybrid Particle Swarm Optimization and Ant Colony Optimization. In Proceedings of the 2011 IEEE Power and Energy Society General Meeting, San Diego, CA, USA, 24–29 July 2011.
  80. Yu, H.J.; Gu, W.; Zhang, N. Economic Dispatch Considering Integration of Wind Power Generation and Mixed-Mode Electric Vehicles. In Proceedings of the 2012 IEEE Power and Energy Society General Meeting, San Diego, CA, USA, 22–26 July 2012; pp. 1–7.
  81. Li, Y.F.; Kaewpuang, R.; Wang, P.; Niyato, D.; Zhu, H. An Energy Efficient Solution: Integrating Plug-in Hybrid Electric Vehicle in Smart Grid with Renewable Energy. In Proceedings of the 2012 IEEE Conference on Computer Communications Workshops, Orlando, FL, USA, 25–30 March 2012; pp. 73–78.
  82. Shortt, A.; O’Malley, M. Quantifying the Long-Term Power System Benefits of Electric Vehicles. In Proceedings of 2012 IEEE PES Innovative Smart Grid Technologies, Washington, DC, USA, 16–20 January 2012.
  83. Carvalho, E.; de Sousa, J.; Neves, M.V.; Faias, S. Is the Electric Vehicle a Solution for the Wind Power Integration in the Portuguese Power System? In Proceedings of the 2012 9th International Conference on European Energy Market, Florence, Italy, 10–12 May 2012; pp. 1–6.
  84. Wang, J.H.; Liu, C.; Ton, D.; Zhou, Y.; Kim, J.; Vyas, A. Impact of plug-in hybrid electric vehicles on power systems with demand response and wind power. Energy Policy 2011, 39, 4016–4021. [Google Scholar] [CrossRef]
  85. Saber, A.Y.; Venayagamoorthy, G.K. Resource scheduling under uncertainty in a smart grid with renewables and plug-in vehicles. IEEE Syst. J. 2012, 6, 103–109. [Google Scholar] [CrossRef]
  86. Liu, C.; Wang, J.H.; Botterud, A.; Zhou, Y.; Vyas, A. Assessment of impacts of PHEV charging patterns on wind-thermal scheduling by stochastic unit commitment. IEEE Trans. Smart Grid 2012, 3, 675–683. [Google Scholar] [CrossRef]
  87. Bashash, S.; Fathy, H.K. Robust Demand-side Plug-in Electric Vehicle Load Control for Renewable Energy Management. In Proceedings of the 2011 American Control Conference, San Francisco, CA, USA, 29 June–1 July 2011; pp. 929–934.
  88. Feng, P.; Bent, R.; Berscheid, A.; Izraelevitz, D. Locating PHEV Exchange Stations in V2G. In Proceedings of the 2010 IEEE First International Conference on Smart Grid Communications, Gaithersburg, MD, USA, 4–6 October 2010; pp. 173–178.
  89. Yoshimi, K.; Osawa, M.; Yamashita, D.; Niimura, T.; Yokoyama, R.; Masuda, T.; Kondou, H.; Hirota, T. Practical Storage and Utilization of Household Photovoltaic Energy by Electric Vehicle Battery. In Proceedings of the 2012 IEEE PES Innovative Smart Grid Technologies, Washington, DC, USA, 16–20 Janaury 2012; pp. 1–8.
  90. Venayagamoorthy, G.K.; Mitra, P. SmartPark shock absorbers for wind farms. IEEE Trans. Energy Convers. 2011, 26, 990–992. [Google Scholar] [CrossRef]
  91. Rezaee, S.; Farjah, E. Novel Multi-Input Bi-Directional Hybrid System to Manage Electric Vehicles in V2G and Plug-In Modes. In Proceedings of the 2012 3rd Power Electronics and Drive Systems Technology, Tehran, Iran, 15–16 February 2012; pp. 385–391.
  92. Sortomme, E.; Cheung, K.W. Intelligent Dispatch of Electric Vehicles Performing Vehicle-to-Grid Regulation. In Proceedings of 2012 IEEE International Electric Vehicle Conference (IEVC), Greenville, SC, USA, 4–8 March 2012; pp. 1–6.
  93. Pillai, J.R.; Bak-Jensen, B. Integration of vehicle-to-grid in the western danish power system. IEEE Trans. Sustain. Energy 2011, 2, 12–19. [Google Scholar]

Article Metrics

Citations

Article Access Statistics

Multiple requests from the same IP address are counted as one view.