Design of a Three-Input, Single-Output DC–DC Converter for Electric Charging Station
Abstract
1. Introduction
- It has the ability to transfer power to the load from three independent renewable energy sources through a single converter
- The proposed converter exhibits high efficiency and swiftly adapts to variations in solar isolation, establishing a common ground between the PV port and the output port.
- It effectively manages the transition between different operating modes and ensures that smooth operation is key to the system’s reliability and performance.
- The design uses fewer active and passive components, streamlining the overall structure and minimizing possible failure conditions.
- The system is intended to be operated in continuous conduction mode, ensuring steady and efficient energy flow across various operational states.
2. Comprehensive Modeling and Topology for Hybrid Energy Systems
2.1. Photovoltaic System (PV)
2.2. Fuel Cell System (FC)
2.3. Supercapacitors (SC)
2.4. Proposed Converter
2.5. Modes of Operation
2.5.1. Scenario 1
2.5.2. Scenario 2
2.5.3. Scenario 3
3. Proposed Energy Management Control Strategy and Controller Design
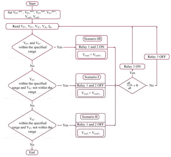
3.1. Energy Management Control Strategy (EMCS) Algorithm
- Step 1: Start—Initialization of the Energy Management System
- Step 2: Set
- Step 3: Read sensor Data
- Step 4: If VPV and VFC are within the specified range, then Relays 1 and 2 are ON. Vref = Vref1. If NO, go to Step 5.
- Step 5: If VPV is within the specified range, then Relays 1, 2, and 3 are OFF. Vref = Vref2. If NO, then go to Step 6.
- Step 6: If VFC is within the specified range, then Relays 1, 2, and 3 are OFF. Vref = Vref2. If NO, then go to Step 7.
- Step 7: End.
3.2. Design of PI Controller
4. Results and Discussion
4.1. Simulation Results
4.1.1. Simulation Waveforms of Scenario 1
4.1.2. Simulation Waveforms of Scenario 2
4.1.3. Simulation Waveforms of Scenario 3
4.2. Experimental Results
4.3. Power Loss Analysis
4.4. Reliability Analysis
5. Conclusions
Author Contributions
Funding
Data Availability Statement
Acknowledgments
Conflicts of Interest
References
- Mastoi, M.S.; Zhuang, S.; Munir, H.M.; Haris, M.; Hassan, M.; Usman, M.; Bukhari, S.S.H.; Ro, J.-S. An in-depth analysis of electric vehicle charging station infrastructure, policy implications, and future trends. Energy Rep. 2022, 8, 11504–11529. [Google Scholar] [CrossRef]
- Abid, M.; Tabaa, M.; Chakir, A.; Hachimi, H. Routing and charging of electric vehicles: Literature review. Energy Rep. 2022, 8, 556–578. [Google Scholar] [CrossRef]
- Dey, S.; Sreenivasulu, A.; Veerendra, G.T.N.; Rao, K.V.; Babu, P.S.S.A. Renewable energy present status and future potentials in India: An overview. Innov. Green Dev. 2022, 1, 100006. [Google Scholar] [CrossRef]
- Best Practices for Achieving a Sustainable Residential EV Charging Ecosystem-Bolt Earth. Available online: https://bolt.earth/blog/best-practices-residential-ev-charging-ecosystems-installation (accessed on 25 April 2024).
- Forsythe, C.R.; Gillingham, K.T.; Michalek, J.J.; Whitefoot, K.S. Technology advancement is driving electric vehicle adoption. Proc. Natl. Acad. Sci. USA 2023, 120, 23. [Google Scholar] [CrossRef]
- BEE|Ministry of Housing and Urban Affairs (MoHUA). Available online: https://evyatra.beeindia.gov.in/central-govt-initiative-details/mohua/ (accessed on 26 April 2024).
- Liang, Y.; Zhang, H.; Du, M.; Sun, K. Parallel coordination control of multi-port DC–DC converter for stand-alone photovoltaic-energy storage systems. CPSS Trans. Power Electron. Appl. 2020, 5, 235–241. [Google Scholar] [CrossRef]
- Khan, S.A.; Islam, M.R.; Guo, Y.; Zhu, J. A New Isolated Multi-Port Converter with Multi-Directional Power Flow Capabilities for Smart Electric Vehicle Charging Stations. IEEE Trans. Appl. Supercond. 2019, 29, 2. [Google Scholar] [CrossRef]
- Zhang, R.; Wang, S.; Ma, J.; Jiang, Y.; Wang, P.; Liu, T.; Yang, Y. An Asymmetric Hybrid Phase-Leg Modular Multilevel Converter With Small Volume, Low Cost, and DC Fault-Blocking Capability. IEEE Trans. Power Electron. 2025, 40, 5336–5351. [Google Scholar] [CrossRef]
- Rizi, A.A.; Rezaei, A.; Rizi, M.G.; Rizi, M.A. Design a New Multiport DC–DC Converter to Charge an Electric Car. Int. J. Robot. Control Syst. 2022, 2, 87–96. [Google Scholar] [CrossRef]
- Zhang, J.; Li, H.; Kong, X.; Zhou, J.; Shi, G.; Zang, J.; Wang, J. A Novel Multiple-Medium-AC-Port Power Electronic Transformer. IEEE Trans. Ind. Electron. 2024, 71, 6568–6578. [Google Scholar] [CrossRef]
- Shi, S.; Xu, S.; Jiang, W.; Hashimoto, S. Design and Analysis of a Step-Up Multi-Port Converter Applicable for Energy Conversion in Photovoltaic Battery Systems. Energies 2024, 17, 223. [Google Scholar] [CrossRef]
- Almutairi, A.; Sayed, K.; Albagami, N.; Abo-Khalil, A.G.; Saleeb, H. Multi-Port PWM DC–DC Power Converter for Renewable Energy Applications. Energies 2021, 14, 3490. [Google Scholar] [CrossRef]
- Liu, Y.; Tang, Y.; Shi, J.; Shi, X.; Deng, J.; Gong, K. Application of small-sized SMES in an EV charging station with DC bus and PV system. IEEE Trans. Appl. Supercond. 2015, 25, 1–6. [Google Scholar] [CrossRef]
- Liu, N.; Chen, Q.; Lu, X.; Liu, J.; Zhang, J. A Charging Strategy for PV-Based Battery Switch Stations Considering Service Availability and Self-Consumption of PV Energy. IEEE Trans. Ind. Electron. 2015, 62, 4878–4889. [Google Scholar] [CrossRef]
- Shariff, S.M.; Alam, M.S.; Ahmad, F.; Rafat, Y.; Asghar, M.S.J.; Khan, S. System Design and Realization of a Solar-Powered Electric Vehicle Charging Station. IEEE Syst. J. 2020, 14, 2748–2758. [Google Scholar] [CrossRef]
- Kim, S.; Cha, H.; Kim, H.G. High-Efficiency Voltage Balancer Having DC–DC Converter Function for EV Charging Station. IEEE J. Emerg. Sel. Top Power. Electron. 2021, 9, 812–821. [Google Scholar] [CrossRef]
- Huang, Y.; Lin, S.; Mo, H. Three Level Bidirectional DC/DC Intelligent Control Technology for Photovoltaic Charging Station of Electric Vehicle Combined with SVPWM Algorithm. IEEE Access 2023, 11, 109367–109378. [Google Scholar] [CrossRef]
- Mishra, D.; Singh, B.; Panigrahi, B.K. Implementation of a Robust PMAE Algorithm to Limit Large Gain Variation in a Fuel-Cell Integrated EV Charging Architecture. IEEE Trans. Energy Convers. 2023, 38, 2671–2683. [Google Scholar] [CrossRef]
- Zabetian-Hosseini, A.; Joos, G.; Boulet, B. Control Design for Effective Usage of Electric Vehicles in V2G-Enabled DC Charging Stations. IEEE Trans. Power Deliv. 2023, 38, 4335–4346. [Google Scholar] [CrossRef]
- AboReada, H.; Williamson, S.S.; Sood, V. Analysis and Control of Multi-Input, Single-Output, Non-Isolated DC/DC Converter for Effective Renewable Energy Management. In Proceedings of the 2019 IEEE Transportation Electrification Conference and Expo (ITEC), Detroit, MI, USA, 17–19 December 2019; pp. 1–6. [Google Scholar]
- Souza, D.F.; Guarda, E.L.A.; Sauer, I.L.; Tatizawa, H. Energy Efficiency Indicators for Water Pumping Systems in Multifamily Buildings. Energies 2021, 14, 7152. [Google Scholar] [CrossRef]
- Rhouma, A.B.; Roboam, X.; Belhadj, J.; Sareni, B. Improved Control Strategy for Water Pumping System Fed by Intermittent Renewable Source. Energies 2023, 16, 7593. [Google Scholar] [CrossRef]
- Karapidakis, E.; Nikologiannis, M.; Markaki, M.; Kouzoukas, G.; Yfanti, S. Enhancing Renewable Energy Integration and Implementing EV Charging Stations for Sustainable Electricity in Crete’s Supermarket Chain. Energies 2025, 18, 754. [Google Scholar] [CrossRef]
- Sikora, R.; Krajewski, L.; Popenda, A.; Korzeniewska, E. Feasibility of Electric Vehicle Charging Stations from MV/LV Stations in Small Cities. Energies 2024, 17, 6357. [Google Scholar] [CrossRef]
- Verma, A.; Singh, B. Multimode Operation of Solar PV Array, Grid, Battery and Diesel Generator Set Based EV Charging Station. In IEEE Transactions on Industry Applications; Institute of Electrical and Electronics Engineers Inc.: Piscataway, NJ, USA, 2020; pp. 5330–5339. [Google Scholar]
- Cantane, D.A.; Tavares Junior, A.T.; Scherer Isernhagen, E.K.; Busti, N.D.; Rospirski, A.; Gottlieb Jahn, T.; Oliveira, F.M. FBM-CSoC Control and Management System for Multi-Port Converter Applied in Hybrid Energy Storage System Used in Microgrid. Energies 2022, 15, 5923. [Google Scholar] [CrossRef]
- Alajmi, B.N.; Marei, M.I.; Abdelsalam, I.; AlHajri, M.F. Analysis and Design of a Multi-Port DC–DC Converter for Interfacing PV Systems. Energies 2021, 14, 1943. [Google Scholar] [CrossRef]
- Ma, F.; Kuang, Y.; Wang, Z.; Huang, G.; Kuang, D.; Zhang, C. Multi-Port and -Functional Power Conditioner and Its Control Strategy with Renewable Energy Access for a Railway Traction System. Energies 2021, 14, 6146. [Google Scholar] [CrossRef]
- Kanouni, B.; Badoud, A.E.; Mekhilef, S.; Bajaj, M.; Zaitsev, I. Advanced efficient energy management strategy based on state machine control for multi-sources PV-PEMFC-batteries system. Sci. Rep. 2024, 14, 1. [Google Scholar] [CrossRef]





















| Quantity | Symbol | Value |
|---|---|---|
| Open-Circuit voltage | Voc | 72.6 V |
| Short-Circuit current | Isc | 31.36 A |
| MPP voltage | Vmpp | 58 V |
| MPP current | Impp | 29.4 A |
| Number of series modules | Ns | 2 |
| Scenario (S) | Current and Voltage Stress | |
|---|---|---|
| Output Voltage, Vdc | ||
| S-1 | ||
| S-2 | ||
| S-3 | ||
| Source Current, IS | ||
| S-1 | ||
| S-2 | ||
| S-3 | ||
| Inductor Ripple Current, ΔIL | ||
| S-1 | ||
| S-2 | ||
| S-3 | ||
| Switch Current, IS | ||
| S-1 | ||
| S-2 | ||
| S-3 | ||
| Diode Current, ID | ||
| S-1 | ||
| S-2 | ||
| S-3 | ||
| S-1 | ||
| S-2 | ||
| S-3 | ||
| Component | Formula Used | Power Loss (Watt) | |||
|---|---|---|---|---|---|
| Scenario 1 | Scenario 2 | Scenario 3 | |||
| Switch | Conduction Loss | ||||
| Switching Loss | |||||
| Inductor | Power Loss | ||||
| Diode | Conduction Loss | ||||
| Turn off Loss | |||||
| Capacitor | Power Loss | ||||
| Ref. | A | B S*/D*/C*/L*/T* | C | D (kHz) | E @ Pout(W) | |
|---|---|---|---|---|---|---|
| Switch | Diode | |||||
| Proposed | 4 | 2/4/2/2/10 | Vout | 50 | 98.2% at 1 kW | |
| [7] | 4 | 18/2/10/9/39 | 400 | 400 | 100 | 93%3 kW |
| [8] | 4 | 26/2/4/7/39 | 320 | 320 | NA | NA |
| [19] | 2 | 6/-/3/2/11 | 430 | - | NA | 4 kW |
| [20] | 2 | 4/2/3/4/13 | 2 Vin | Vout | NA | 2 kW |
| [21] | 2 | 6/2/2/3/13 | 2 Vin | Vout | 30 | 94% 300 W |
| Component | Specification | Failure Rate Parameter |
|---|---|---|
| Switch | (SA&SB) STP30NM30N(300 V,30 A) RDS (on) = 0.09 Ω, ϴJC = 0.78 °C/W | λb = 0.012, πQ = 1.0, πE = 9.0, πA = 10 |
| Diode | (DA-DD) DPG60C300HB(300 V,30 A) RF = 10.5 mΩ, ϴJC = 5 °C/W | λb = 0.003, πQ = 5.5, πE = 9.0, πS = 0.42, πC = 1 |
| Inductor | LA&LB = 1 mH, RL = 0.0028 Ω, Diameter = 65 mm, ΔT = 0.2103 | , πQ = 5.5, πE = 12, πC = 1 |
| Capacitor | 200 V,25 A (CA&CB) =200 μF, ESR = tanφ*XC | , πQ = 10, πE = 12, πCV = 0.073 |
| Device | Formula Used | Scenario 1 | Scenario 2 | Scenario 3 |
|---|---|---|---|---|
| Calculated Failure Rate Failures/106 h | ||||
| Failure rate of the switch | - | |||
| - | ||||
| Failure rate of the diode | - | - | ||
| - | ||||
| - | ||||
| Failure rate of the capacitor | ||||
| Failure rate of the inductor | - | |||
| - | ||||
| Total Failure rate, λ | 3.44968 | 3.609 | 4.6216 | |
| Mean time to failure = 1/λ (106 h/Failure) | 0.2898 | 0.277 | 0.2163 | |
| Mean time to failure (In years) | 33.09 | 31.63 | 24.699 | |
Disclaimer/Publisher’s Note: The statements, opinions and data contained in all publications are solely those of the individual author(s) and contributor(s) and not of MDPI and/or the editor(s). MDPI and/or the editor(s) disclaim responsibility for any injury to people or property resulting from any ideas, methods, instructions or products referred to in the content. |
© 2025 by the authors. Licensee MDPI, Basel, Switzerland. This article is an open access article distributed under the terms and conditions of the Creative Commons Attribution (CC BY) license (https://creativecommons.org/licenses/by/4.0/).
Share and Cite
Vijayanathan, S.N.; Anbazhagan, L.; Ali, J.S.M.; Jayachandran, D.N.; Vishnuram, P.; Kalyan, C.N.S.; Abdullah, M.; Rathore, R.S. Design of a Three-Input, Single-Output DC–DC Converter for Electric Charging Station. Energies 2025, 18, 1005. https://doi.org/10.3390/en18041005
Vijayanathan SN, Anbazhagan L, Ali JSM, Jayachandran DN, Vishnuram P, Kalyan CNS, Abdullah M, Rathore RS. Design of a Three-Input, Single-Output DC–DC Converter for Electric Charging Station. Energies. 2025; 18(4):1005. https://doi.org/10.3390/en18041005
Chicago/Turabian StyleVijayanathan, Sivaram Natarajan, Lavanya Anbazhagan, Jagabar Sathik Mohamed Ali, Divya Navamani Jayachandran, Pradeep Vishnuram, CH. Naga Sai Kalyan, Mustafa Abdullah, and Rajkumar Singh Rathore. 2025. "Design of a Three-Input, Single-Output DC–DC Converter for Electric Charging Station" Energies 18, no. 4: 1005. https://doi.org/10.3390/en18041005
APA StyleVijayanathan, S. N., Anbazhagan, L., Ali, J. S. M., Jayachandran, D. N., Vishnuram, P., Kalyan, C. N. S., Abdullah, M., & Rathore, R. S. (2025). Design of a Three-Input, Single-Output DC–DC Converter for Electric Charging Station. Energies, 18(4), 1005. https://doi.org/10.3390/en18041005

