Enhancing Voltage and Power Stability in Distribution System with Photovoltaic from the Benefits of Battery Energy Storage
Abstract
1. Introduction
2. Photovoltaic Technology
3. Battery Energy Storage System Operation
4. Power Distribution System
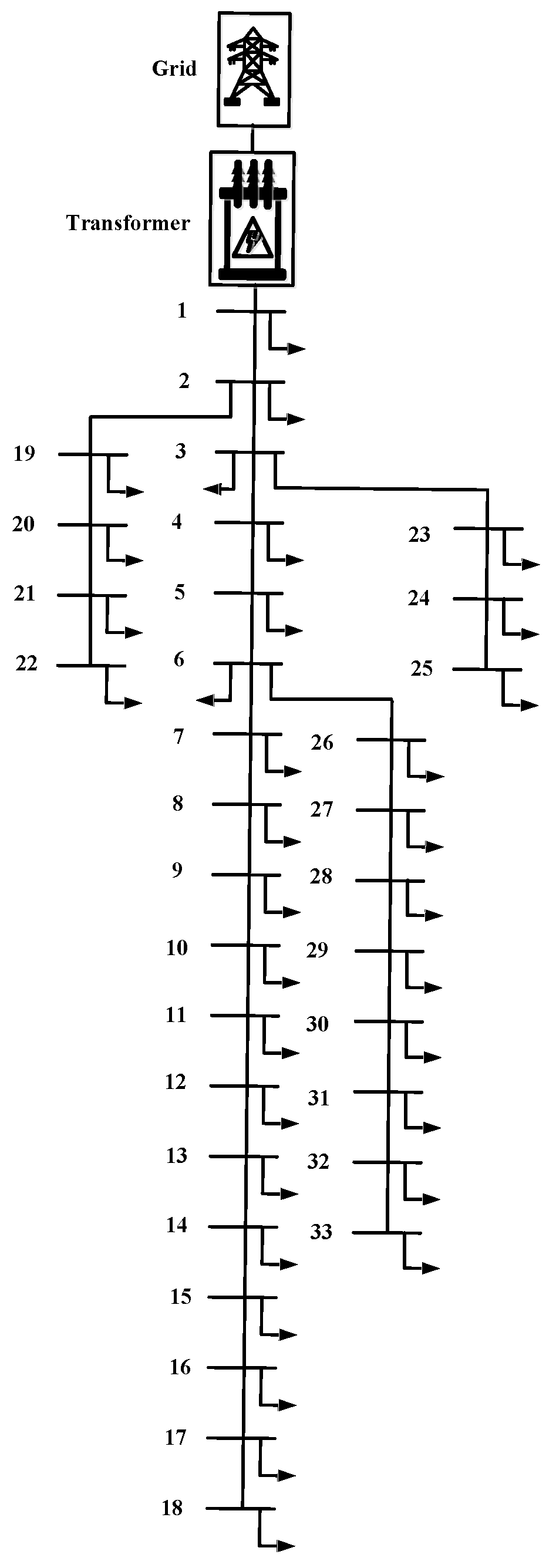
5. IEEE 33 Bus Radial Distribution System
6. Power Loss
7. Power Flow Equation
8. Flowchart
9. Case Study
10. Conclusions
Author Contributions
Funding
Data Availability Statement
Acknowledgments
Conflicts of Interest
References
- Dewantara, M.; Putranto, L.M.; Irnawan, R.; Sarjiya. Minimization of power losses through optimal placement and sizing from solar power and battery energy storage system in distribution system. In Proceedings of the 2020 3rd International Seminar on Research of Information Technology and Intelligent Systems (ISRITI), Yogyakarta, Indonesia, 10–11 December 2020; pp. 400–405. [Google Scholar]
- Wannakarn, P.; Kesphrom, N.; Nedphokaew, S.; Rugthaicharoencheep, N. Power distribution system improvement considering damage cost due to voltage sags. In Proceedings of the 2023 IEEE PES 15th Asia-Pacific Power and Energy Engineering Conference (APPEEC), Chiang Mai, Thailand, 6–9 December 2023. [Google Scholar]
- Da Silva, D.J.; Belati, E.A.; López-Lezama, J.M. Optimal Allocation and Operation of Energy Storage Systems with Photovoltaic Power Generation. In Proceedings of the 2023 15th IEEE International Conference on Industry Applications (INDUSCON), São Bernardo do Campo, Brazil, 22–24 November 2023. [Google Scholar]
- Rugthaicharoencheep, N.; Ruangsap, N.; Nedphokaew, S. Shortening the payback period of greenhouse gas reduction benefits from photovoltaic rooftop systems. Energies 2024, 17, 6159. [Google Scholar] [CrossRef]
- Yang, J.; Zhang, L.; Xu, J.; Yin, T.; Lin, L. The energy management scheme for photovoltaic/battery power conversion system. In Proceedings of the 2024 CPSS & IEEE International Symposium on Energy Storage and Conversion (ISESC), Xi’an, China, 8–11 November 2024; pp. 578–584. [Google Scholar]
- Wan, C.; Zhao, J.; Song, Y.; Xu, Z.; Lin, J.; Hu, Z. Photovoltaic and solar power forecasting for smart grid energy management. CSEE J. Power Energy Syst. 2015, 1, 38–46. [Google Scholar] [CrossRef]
- Papon, N.; Nattachote, R. Optimization technique for voltage sag with integration of photovoltaic energy distributed generation. GMSARN Int. J. 2024, 18, 414–420. [Google Scholar]
- Upasani, M.; Patil, S. Grid connected solar photovoltaic system with battery storage for energy management. In Proceedings of the 2018 2nd International Conference on Inventive Systems and Control (ICISC), Coimbatore, India, 19–20 January 2018; pp. 438–443. [Google Scholar]
- Zhao, H.; Zhang, J.; Gao, B.; Cui, Z. Optimization and Simulation of Photovoltaic Microgrid Composite Energy Storage System Network Format. In Proceedings of the 2023 3rd International Conference on Energy Engineering and Power Systems (EEPS), Dali, China, 28–30 July 2023. [Google Scholar]
- Shavolkin, O.; Shvedchykova, I.; Kravchenko, O. Three-phase grid inverter for combined electric power system with a photovoltaic solar battery. In Proceedings of the 2019 IEEE International Conference on Modern Electrical and Energy Systems (MEES), Kremenchuk, Ukraine, 23–25 September 2019; pp. 318–321. [Google Scholar]
- Wang, Y.C.; Ho, T.; Wang, J.Y. Battery charger for a photovoltaic power source. In Proceedings of the 2013 IEEE International Symposium on Consumer Electronics (ISCE), Hsinchu, Taiwan, 3–6 June 2013; pp. 17–18. [Google Scholar]
- Teja, S.C.; Yemula, P.K. Energy management of grid connected rooftop solar system with battery storage. In Proceedings of the 2016 IEEE Innovative Smart Grid Technologies—Asia (ISGT-Asia), Melbourne, Australia, 28 November–1 December 2016; pp. 438–443. [Google Scholar]
- Dolatabadi, S.H.; Ghorbanian, M.; Siano, P.; Hatziargyriou, N.D. An enhanced IEEE 33 bus benchmark test system for distribution system studies. IEEE Trans. Power Syst. 2021, 36, 2565–2572. [Google Scholar] [CrossRef]
- Laowanitwattana, J.; Uatrongjit, S. Probabilistic power flow analysis based on low rank approximation and principle component analysis. In Proceedings of the 2020 International Conference on Power, Energy and Innovations (ICPEI), Chiangmai, Thailand, 14–16 October 2020; pp. 185–188. [Google Scholar]
- Saonerkar, A.K.; Bagde, B.Y. Optimized DG placement in radial distribution system with reconfiguration and capacitor placement using genetic algorithm. In Proceedings of the 2014 IEEE International Conference on Advanced Communications, Control and Computing Technologies, Ramanathapuram, India, 8–10 May 2014; pp. 1077–1083. [Google Scholar]
- Skok, S.; Havaš, L.; Radosevic, V.; Cvitanovic, M. Impact of electromobility to the power distribution system. In Proceedings of the 2020 IEEE PES/IAS PowerAfrica, Nairobi, Kenya, 25–28 August 2020. [Google Scholar]
- Coria, G.E.; Penizzotto, F.; Romero, A. Probabilistic analysis of impacts on distribution networks due to the connection of diverse models of plug-in electric vehicles. IEEE Lat. Am. Trans. 2020, 18, 2063–2072. [Google Scholar] [CrossRef]
- Puvi, V.; Lehtonen, M. Stochastic Assessment of voltage unbalance mitigation by battery system in case of single-phase solar generation. In Proceedings of the 2018 International Symposium on Power Electronics, Electrical Drives, Automation and Motion (SPEEDAM), Amalfi, Italy, 20–22 June 2018; pp. 171–176. [Google Scholar]
- Nair, V.; Gulur, S.; Chattopadhyay, R.; Bhattacharya, S. Integrating photovoltaics and battery energy storage to grid using triple active bridge and voltage source converters. In Proceedings of the IECON 2020 The 46th Annual Conference of the IEEE Industrial Electronics Society, Singapore, 18–21 October 2020; pp. 3691–3696. [Google Scholar]
- Tamilselvan, V.; Jayabarathi, T. Multi objective Flower Pollination Algorithm for solving capacitor placement in radial distribution system using data structure load flow analysis. Arch. Electr. Eng. J. 2016, 65, 203–220. [Google Scholar] [CrossRef]














| No. Branch | From Bus | To Bus | R (Ω) | X (Ω) | No Load Bus | Load at to Bus | |
|---|---|---|---|---|---|---|---|
| P (kW) | Q (kVAr) | ||||||
| 1 | 1 | 2 | 0.0922 | 0.048 | 1 | 0 | 0 |
| 2 | 2 | 3 | 0.4930 | 0.251 | 2 | 100 | 60 |
| 3 | 3 | 4 | 0.3660 | 0.186 | 3 | 90 | 40 |
| 4 | 4 | 5 | 0.3811 | 0.194 | 4 | 120 | 80 |
| 5 | 5 | 6 | 0.8190 | 0.707 | 5 | 60 | 30 |
| 6 | 6 | 7 | 0.1872 | 0.619 | 6 | 60 | 20 |
| 7 | 7 | 8 | 17.114 | 12.35 | 7 | 200 | 100 |
| 8 | 8 | 9 | 1.0300 | 0.740 | 8 | 200 | 100 |
| 9 | 9 | 10 | 1.0400 | 0.740 | 9 | 60 | 20 |
| 10 | 10 | 11 | 0.1966 | 0.065 | 10 | 60 | 20 |
| 11 | 11 | 12 | 0.3744 | 0.124 | 11 | 45 | 30 |
| 12 | 12 | 13 | 1.4680 | 1.155 | 12 | 60 | 35 |
| 13 | 13 | 14 | 0.5416 | 0.713 | 13 | 60 | 35 |
| 14 | 14 | 15 | 0.5910 | 0.526 | 14 | 120 | 80 |
| 15 | 15 | 16 | 0.7463 | 0.545 | 15 | 60 | 10 |
| 16 | 16 | 17 | 1.2890 | 1.721 | 16 | 60 | 20 |
| 17 | 17 | 18 | 0.7320 | 0.574 | 17 | 60 | 20 |
| 18 | 18 | 19 | 0.1640 | 0.157 | 18 | 90 | 40 |
| 19 | 19 | 20 | 15.042 | 13.55 | 19 | 90 | 40 |
| 20 | 20 | 21 | 0.4095 | 0.478 | 20 | 90 | 40 |
| 21 | 21 | 22 | 0.7089 | 0.937 | 21 | 90 | 40 |
| 22 | 22 | 23 | 0.4512 | 0.308 | 22 | 90 | 40 |
| 23 | 23 | 24 | 0.8980 | 0.709 | 23 | 90 | 50 |
| 24 | 24 | 25 | 0.8960 | 0.701 | 24 | 420 | 200 |
| 25 | 25 | 26 | 0.2030 | 0.103 | 25 | 420 | 200 |
| 26 | 26 | 27 | 0.2842 | 0.145 | 26 | 60 | 25 |
| 27 | 27 | 28 | 1.0590 | 0.934 | 27 | 60 | 25 |
| 28 | 28 | 29 | 0.8042 | 0.701 | 28 | 60 | 20 |
| 29 | 29 | 30 | 0.5075 | 0.259 | 29 | 120 | 70 |
| 30 | 30 | 31 | 0.9744 | 0.963 | 30 | 200 | 600 |
| 31 | 31 | 32 | 0.3105 | 0.362 | 31 | 150 | 70 |
| 32 | 32 | 33 | 0.3410 | 0.530 | 32 | 210 | 100 |
| 33 | 60 | 40 | |||||
| Case | Bus Photovoltaic Installation | Photovoltaic Size (kW) | Total Size of Photovoltaic System (kW) | Bus Battery Energy Storage System Installation | Size of Battery Energy Storage System (kWh) | Total Size of Battery Energy Storage System (kW) |
|---|---|---|---|---|---|---|
| 1 | - | - | - | - | - | - |
| 2 | 16, 18, 31, 33 | 180, 240, 240, 400 | 1060 | - | - | - |
| 3 | 18 | 1060 | 1060 | - | - | - |
| 4 | 18, 33 | 430, 630 | 1060 | - | - | - |
| 5 | 16, 18, 31, 33 | 180, 240, 240, 400 | 1060 | 14, 29 | 40, 40 | 80 |
| No. Bus | Voltage (p.u.) | ||||
|---|---|---|---|---|---|
| Case 1 | Case 2 | Case 3 | Case 4 | Case 5 | |
| 1 | 1.000 | 1.000 | 1.000 | 1.000 | 1.000 |
| 2 | 0.997 | 0.998 | 0.998 | 0.998 | 0.998 |
| 3 | 0.983 | 0.987 | 0.987 | 0.987 | 0.987 |
| 4 | 0.975 | 0.983 | 0.982 | 0.982 | 0.982 |
| 5 | 0.968 | 0.978 | 0.977 | 0.978 | 0.978 |
| 6 | 0.950 | 0.966 | 0.965 | 0.966 | 0.966 |
| 7 | 0.946 | 0.963 | 0.963 | 0.963 | 0.963 |
| 8 | 0.941 | 0.960 | 0.963 | 0.960 | 0.960 |
| 9 | 0.935 | 0.957 | 0.964 | 0.957 | 0.957 |
| 10 | 0.929 | 0.954 | 0.965 | 0.954 | 0.954 |
| 11 | 0.928 | 0.954 | 0.965 | 0.954 | 0.954 |
| 12 | 0.927 | 0.953 | 0.966 | 0.954 | 0.954 |
| 13 | 0.921 | 0.952 | 0.970 | 0.952 | 0.952 |
| 14 | 0.919 | 0.951 | 0.972 | 0.951 | 0.951 |
| 15 | 0.917 | 0.951 | 0.974 | 0.951 | 0.951 |
| 16 | 0.916 | 0.952 | 0.978 | 0.952 | 0.952 |
| 17 | 0.914 | 0.952 | 0.985 | 0.954 | 0.954 |
| 18 | 0.913 | 0.952 | 0.989 | 0.955 | 0.955 |
| 19 | 0.997 | 0.997 | 0.997 | 0.997 | 0.997 |
| 20 | 0.993 | 0.994 | 0.994 | 0.994 | 0.994 |
| 21 | 0.992 | 0.993 | 0.993 | 0.993 | 0.993 |
| 22 | 0.992 | 0.992 | 0.992 | 0.992 | 0.992 |
| 23 | 0.979 | 0.984 | 0.984 | 0.984 | 0.984 |
| 24 | 0.973 | 0.977 | 0.977 | 0.977 | 0.977 |
| 25 | 0.969 | 0.974 | 0.974 | 0.974 | 0.974 |
| 26 | 0.948 | 0.965 | 0.963 | 0.965 | 0.965 |
| 27 | 0.945 | 0.963 | 0.960 | 0.963 | 0.963 |
| 28 | 0.934 | 0.957 | 0.949 | 0.956 | 0.956 |
| 29 | 0.926 | 0.952 | 0.941 | 0.952 | 0.952 |
| 30 | 0.922 | 0.951 | 0.938 | 0.950 | 0.950 |
| 31 | 0.918 | 0.951 | 0.934 | 0.950 | 0.950 |
| 32 | 0.917 | 0.951 | 0.933 | 0.951 | 0.951 |
| 33 | 0.917 | 0.951 | 0.932 | 0.952 | 0.952 |
| Case | Power Loss (kW) | Number of Buses with Voltage Drops | Total Buses with Voltage Drops | The Lowest Voltage Drop |
|---|---|---|---|---|
| 1 | 202.45 | 7–18, 26–33 | 20 | 18 |
| 2 | 108.64 | 0 | 0 | 14,15, 30, 31, 32, 33 |
| 3 | 147.17 | 28–33 | 6 | 32 |
| 4 | 110.65 | 0 | 0 | 30, 31 |
| 5 | 104.55 | 0 | 0 | 30, 31 |
Disclaimer/Publisher’s Note: The statements, opinions and data contained in all publications are solely those of the individual author(s) and contributor(s) and not of MDPI and/or the editor(s). MDPI and/or the editor(s) disclaim responsibility for any injury to people or property resulting from any ideas, methods, instructions or products referred to in the content. |
© 2025 by the authors. Licensee MDPI, Basel, Switzerland. This article is an open access article distributed under the terms and conditions of the Creative Commons Attribution (CC BY) license (https://creativecommons.org/licenses/by/4.0/).
Share and Cite
Charlangsut, N.; Rugthaicharoencheep, N. Enhancing Voltage and Power Stability in Distribution System with Photovoltaic from the Benefits of Battery Energy Storage. Energies 2025, 18, 577. https://doi.org/10.3390/en18030577
Charlangsut N, Rugthaicharoencheep N. Enhancing Voltage and Power Stability in Distribution System with Photovoltaic from the Benefits of Battery Energy Storage. Energies. 2025; 18(3):577. https://doi.org/10.3390/en18030577
Chicago/Turabian StyleCharlangsut, Narate, and Nattachote Rugthaicharoencheep. 2025. "Enhancing Voltage and Power Stability in Distribution System with Photovoltaic from the Benefits of Battery Energy Storage" Energies 18, no. 3: 577. https://doi.org/10.3390/en18030577
APA StyleCharlangsut, N., & Rugthaicharoencheep, N. (2025). Enhancing Voltage and Power Stability in Distribution System with Photovoltaic from the Benefits of Battery Energy Storage. Energies, 18(3), 577. https://doi.org/10.3390/en18030577

