Parametric Optimization of RBC-PTES System: Impact on Round-Trip Efficiency and LCOS
Abstract
1. Introduction
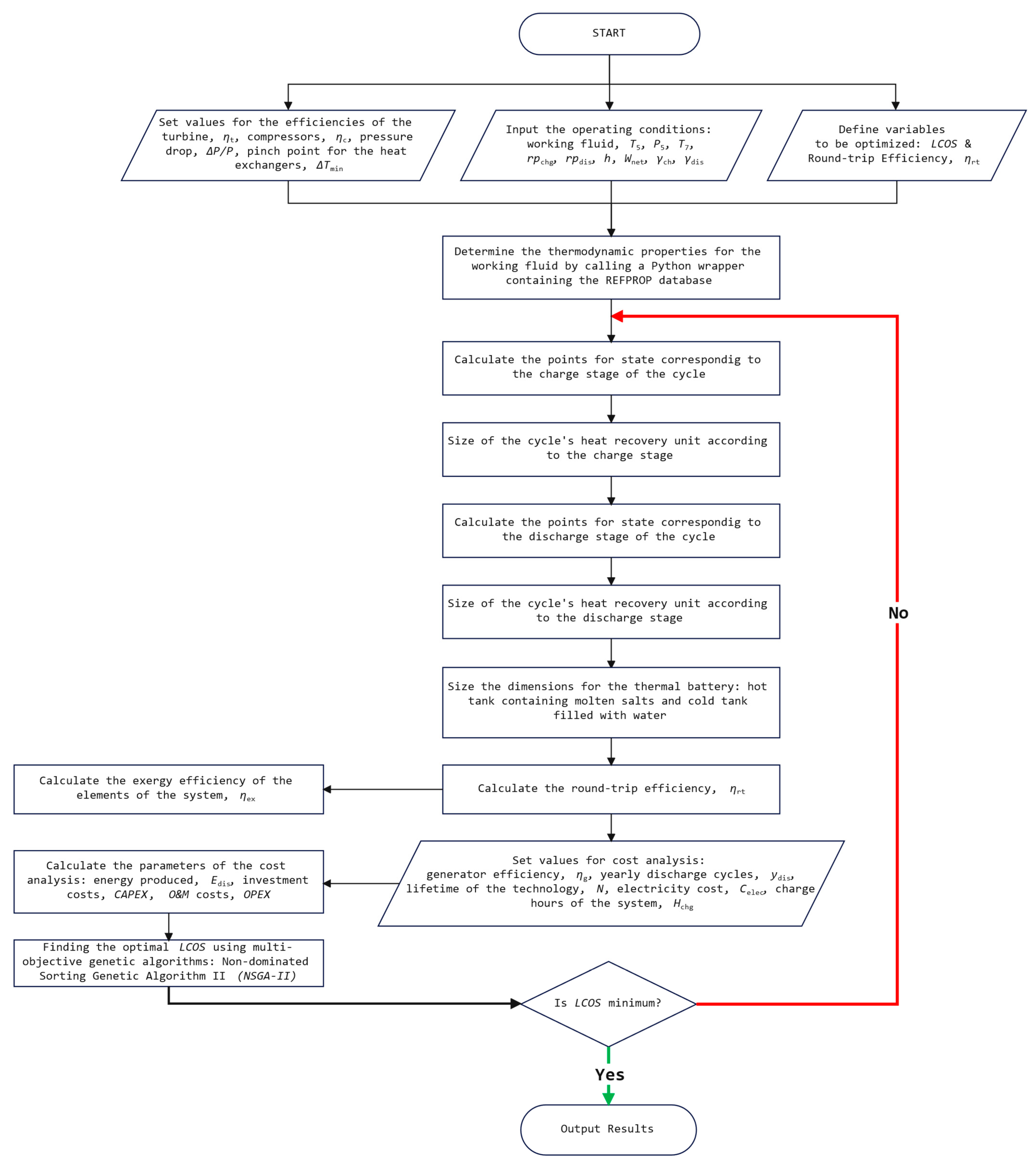
2. Approach
2.1. System Description
2.2. Input Assumptions
| Parameter | Value | Units | |
|---|---|---|---|
| Net power discharge [29,30,31] | 10 | MW | |
| Compressor inlet pressure in charging stage | Optimized | bar | |
| Compressor inlet pressure in discharging stage | 74–84 | bar | |
| Turbine inlet pressure | Optimized | bar | |
| Compressor inlet temperature in charging stage | Optimized | K | |
| Compressor inlet temperature in discharging stage | 305.1–320.1 | K | |
| Turbine inlet temperature in charging stage | Optimized | K | |
| Turbine inlet temperature in discharging stage | 773.2–993.2 | K | |
| Compressor efficiency [21,22,23,24] | 0.80 | - | |
| Turbine efficiency [21,22,23,25] | 0.85 | - | |
| Charge compression ratio | Optimized | - | |
| Discharge compression ratio | Optimized | - | |
| Charge split ratio | 0.06–0.25 | - | |
| Discharge split ratio | 0.06–0.21 | - | |
| Pressure drops for recuperator [26,27] | 1 | % | |
| Pressure drops for precooler [26,27] | 1 | % | |
| Pinch point [28] | 5 | K |
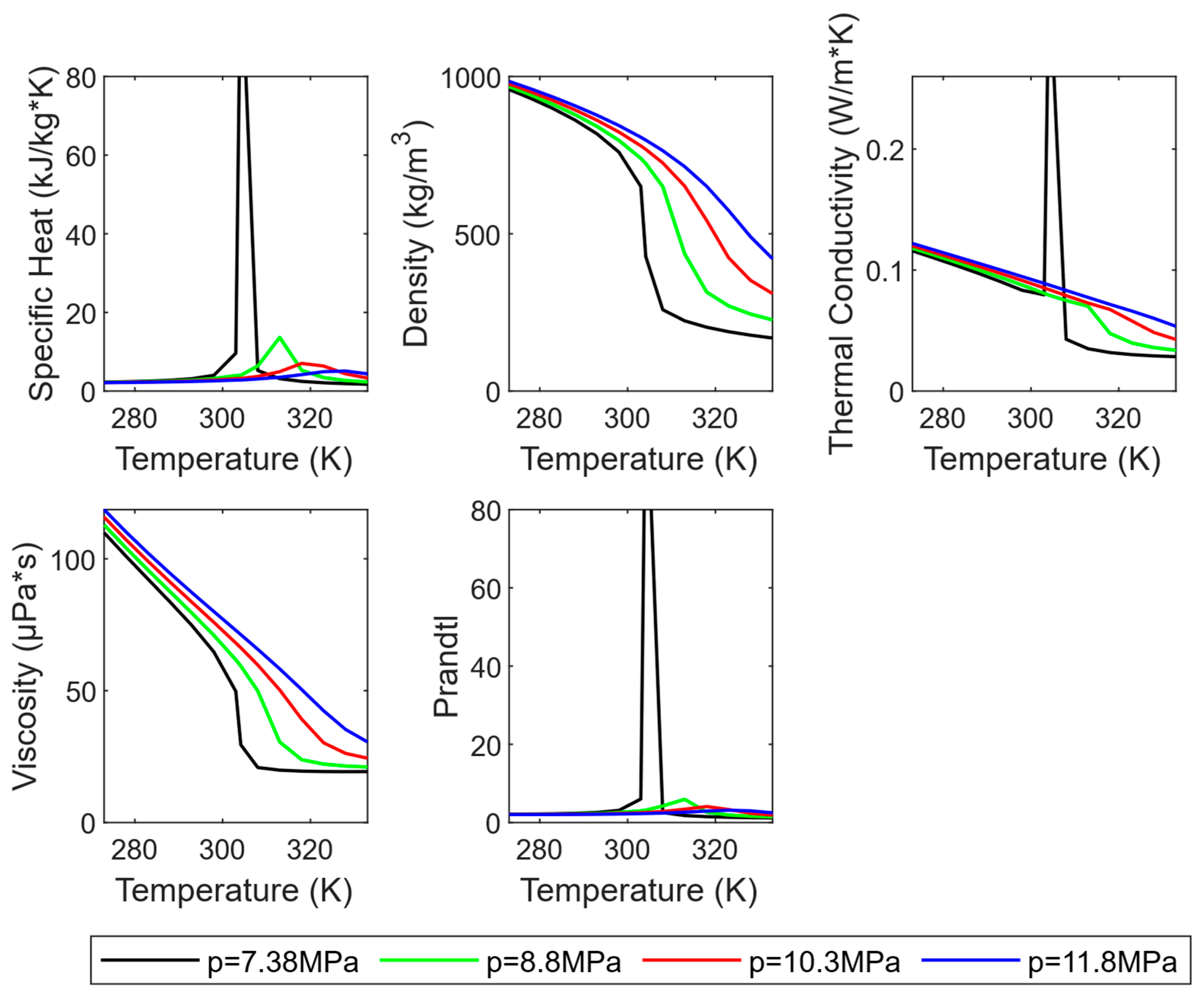
2.3. Working Fluid
2.4. Thermodynamic Analysis
2.5. Costs Analysis
3. Results and Discussion
3.1. Compressor Intel Temperature Sensitive Analysis
3.1.1. Minimum LCOS
3.1.2. Maximum Round-Trip Efficiency
3.2. Turbine Inlet Temperature Sensitive Analysis
3.2.1. Minimum LCOS
3.2.2. Maximum Round-Trip Efficiency
3.3. Compressor Inlet Pressure Sensitive Analysis
3.3.1. Minimum LCOS
3.3.2. Maximum Round-Trip Efficiency
3.4. Charging Mass Fraction Sensitive Analysis
3.4.1. Minimum LCOS
3.4.2. Maximum Round-Trip Efficiency
3.5. Discharging Mass Fraction Sensitive Analysis
3.5.1. Minimum LCOS
3.5.2. Maximum Round-Trip Efficiency
3.6. Three-Dimensional Sensitivity Analysis
3.6.1. Minimum LCOS
3.6.2. Maximizing Round-Trip Efficiency
3.7. Exergy Efficiency Comparison
3.8. Exergy Destruction Comparison
3.9. PTES System Performance Comparison
4. Conclusions
5. Future Work
Author Contributions
Funding
Data Availability Statement
Acknowledgments
Conflicts of Interest
Abbreviations
| CAPEX | Capital cost, M$ |
| Compressor inlet pressure, MPa | |
| Compressor inlet temperature, K | |
| Coefficient of performance | |
| Equivalent Carnot coefficient of performance | |
| LCOS | Levelized cost of storage, $/MWh |
| NSGA-II | Non-dominated Sorting Genetic Algorithm II |
| OPEX | Operational and maintenance cost, M$ |
| PTES | Pumped thermal energy storage |
| REFPROP | Reference fluid properties |
| RBC | Recompression Brayton cycle |
| s-CO2 | Supercritical carbon dioxide |
| Scaling parameter | |
| Turbine inlet temperature, K | |
| Molten salts | |
| Water | |
| Greek symbols | |
| Split ratio | |
| Compressor efficiency | |
| Equivalent Carnot efficiency | |
| Exergetic efficiency | |
| Generator efficiency | |
| Round-trip efficiency | |
| Turbine efficiency | |
| Thermal efficiency | |
| Entropic generation, W/K | |
| Roman symbols | |
| Cost, USD | |
| Specific exergy, J/kg | |
| Exergy destruction rate, kW | |
| Temperature correction factor | |
| Hours of operation of the plant, h | |
| Specific enthalpy, J/kg | |
| Mass flow rate, kg/s | |
| Lifetime of technology, years | |
| Specific year of operation | |
| Pressure, MPa | |
| Heat, W | |
| Discount rate | |
| Compression ratio | |
| Specific entropy, J/kg·K | |
| Temperature, K | |
| Volume, m3 | |
| Yearly cycles |
References
- Hao, Y.; Khan, I. Impact of decarbonization enablers, energy supply between transition and disruption, on renewable energy development. Energy 2025, 324, 135863. [Google Scholar] [CrossRef]
- Rekioua, D. Energy Storage Systems for Photovoltaic and Wind Systems: A Review. Energies 2023, 16, 3893. [Google Scholar] [CrossRef]
- Selänniemi, A.; Hellström, M.; Björklund-Sänkiaho, M. Long-Duration Energy Storage—A Literature Review on the Link between Variable Renewable Energy Penetration and Market Creation. Energies 2024, 17, 3779. [Google Scholar] [CrossRef]
- Sharma, R.; Kumar, H.; Kumar, G.; Sharma, S.; Aneja, R.; Sharma, A.K.; Kumar, R.; Kumar, P. Progress and challenges in electrochemical energy storage devices: Fabrication, electrode material, and economic aspects. Chem. Eng. J. 2023, 468, 143706. [Google Scholar] [CrossRef]
- Tafur-Escanta, P.; Valencia-Chapi, R.; López-Guillem, M.; Fierros-Peraza, O.; Muñoz-Antón, J. Electrical energy storage using a supercritical CO2 heat pump. Energy Rep. 2022, 8, 502–507. [Google Scholar] [CrossRef]
- Held, T.; Miller, J.; Mallinak, J.; Avadhanula, V.; Magyar, L. Pilot-Scale Testing of a Transcritical CO2-Based Pumped Thermal Energy Storage System. In Turbo Expo: Power for Land, Sea, and Air, Proceedings of the ASME Turbo Expo 2024: Turbomachinery Technical Conference and Exposition, London, UK, 24–28 June 2024; The American Society of Mechanical Engineers: New York, NY, USA, 2024. [Google Scholar] [CrossRef]
- Rabi, A.M.; Radulovic, J.; Buick, J.M. Pumped Thermal Energy Storage Technology (PTES): Review. Thermo 2023, 3, 396–411. [Google Scholar] [CrossRef]
- Zhao, Y.; Song, J.; Liu, M.; Zhang, K.; Markides, C.N.; Yan, J. Multi-objective thermo-economic optimisation of Joule-Brayton pumped thermal electricity storage systems: Role of working fluids and sensible heat storage materials. Appl. Therm. Eng. 2023, 223, 119972. [Google Scholar] [CrossRef]
- Frate, G.F.; Ferrari, L.; Desideri, U. Techno-Economic Comparison of Brayton Pumped Thermal Electricity Storage (PTES) Systems Based on Solid and Liquid Sensible Heat Storage. Energies 2022, 15, 9595. [Google Scholar] [CrossRef]
- Cascetta, M.; Licheri, F.; Merchán, R.P.; Petrollese, M. Operating performance of a Joule-Brayton pumped thermal energy storage system integrated with a concentrated solar power plant. J. Energy Storage 2023, 73, 108865. [Google Scholar] [CrossRef]
- Benato, A.; Stoppato, A. Pumped Thermal Electricity Storage: A Technology Overview; Elsevier Ltd.: Amsterdam, The Netherlands, 2018. [Google Scholar] [CrossRef]
- McTigue, J.; Farres-Antunez, P.; Ellingwood, K.; Neises, T.; White, A. Pumped thermal electricity storage with supercritical CO2 cycles and solar heat input. In Proceedings of the VII International Young Researchers’ Conference—Physics, Technology, Innovations (PTI-2020), Ekaterinburg, Russia, 18–22 May 2020; AIP Publishing: Melville, NY, USA, 2020; p. 190024. [Google Scholar] [CrossRef]
- Sun, R.; Zhao, Y.; Liu, M.; Yan, J. Thermodynamic design and optimization of pumped thermal electricity storage systems using supercritical carbon dioxide as the working fluid. Energy Convers. Manag. 2022, 271, 116322. [Google Scholar] [CrossRef]
- Novotny, V.; Basta, V.; Smola, P.; Spale, J. Review of Carnot Battery Technology Commercial Development. Energies 2022, 15, 647. [Google Scholar] [CrossRef]
- Linares, J.I.; Martín-Colino, A.; Arenas, E.; Montes, M.J.; Cantizano, A.; Pérez-Domínguez, J.R. Carnot Battery Based on Brayton Supercritical CO2 Thermal Machines Using Concentrated Solar Thermal Energy as a Low-Temperature Source. Energies 2023, 16, 3871. [Google Scholar] [CrossRef]
- McTigue, J.; Neises, T. Off-design operation and performance of pumped thermal energy storage. J. Energy Storage 2024, 99, 113355. [Google Scholar] [CrossRef]
- Wang, P.; Li, Q.; Wang, S.; He, C.; Wu, C. Off-design performance evaluation of thermally integrated pumped thermal electricity storage systems with solar energy. Energy Convers. Manag. 2024, 301, 118001. [Google Scholar] [CrossRef]
- Liu, H.; Zhang, Y.; Xu, Q.; Han, W.; Shen, J. A Carnot battery system integrating ca(OH)2/CaO thermochemical energy storage and supercritical CO2 cycles for long-term energy storage and residential heat supply. Appl. Energy 2025, 377, 124535. [Google Scholar] [CrossRef]
- Albay, A.; Zhu, Z.; Mercangöz, M. Optimization-based state-of-charge management strategies for supercritical CO2 Brayton cycle pumped thermal energy storage systems. J. Energy Storage 2025, 111, 115387. [Google Scholar] [CrossRef]
- Yang, H.; Du, X. Thermo-economic analysis and multi-objective optimization of pumped thermal electricity storage system with S-CO2 recompression Brayton cycle. J. Energy Storage 2025, 124, 116821. [Google Scholar] [CrossRef]
- Wang, K.; Li, M.J.; Guo, J.Q.; Li, P.; Liu, Z.B. A systematic comparison of different S-CO2 Brayton cycle layouts based on multi-objective optimization for applications in solar power tower plants. Appl. Energy 2018, 212, 109–121. [Google Scholar] [CrossRef]
- Ma, Y.N.; Hu, P.; Jia, C.Q.; Wu, Z.R.; Chen, Q. Thermo-economic analysis and multi-objective optimization of supercritical Brayton cycles with CO2-based mixtures. Appl. Therm. Eng. 2023, 219, 119492. [Google Scholar] [CrossRef]
- Valencia-Chapi, R.; Coco-Enríquez, L.; Muñoz-Antón, J. Supercritical CO2 Mixtures for Advanced Brayton Power Cycles in Line-Focusing Solar Power Plants. Appl. Sci. 2020, 10, 55. [Google Scholar] [CrossRef]
- Song, J.; Wang, Y.; Wang, J.; Markides, C.N. Optimal design of supercritical CO2 (s-CO2) cycle systems for internal combustion engine (ICE) waste-heat recovery considering heat source fluctuations. In Proceedings of the European sCO2 Conference, DuEPublico—Duisburg-Essen Publications Online, Online, 23–24 March 2021; pp. 205–211. [Google Scholar] [CrossRef]
- Thada, S.; Pradeep, A.M.; Sridharan, A. Preliminary aerodynamic design of a supercritical carbon dioxide Compressor Impeller for Waste Heat Recovery Applications. In Proceedings of the European sCO2 Conference, DuEPublico—Duisburg-Essen Publications Online, Online, 23–24 March 2021; pp. 154–163. [Google Scholar] [CrossRef]
- Siddiqui, M.E.; Taimoor, A.A.; Almitani, K.H. Energy and exergy analysis of the S-CO2 Brayton cycle coupled with bottoming cycles. Processes 2018, 6, 153. [Google Scholar] [CrossRef]
- Zhang, R.; Su, W.; Lin, X.; Zhou, N.; Zhao, L. Thermodynamic analysis and parametric optimization of a novel S–CO2 power cycle for the waste heat recovery of internal combustion engines. Energy 2020, 209, 118484. [Google Scholar] [CrossRef]
- Wang, K.; Shi, X.; He, Q. Thermodynamic analysis of novel carbon dioxide pumped-thermal energy storage system. Appl. Therm. Eng. 2024, 255, 123969. [Google Scholar] [CrossRef]
- Parisi, S.; Desai, N.B.; Haglind, F. Techno-Economic Analysis of Using Reversible Turbomachinery for Pumped Thermal Energy Storage Systems. J. Sol. Energy Eng. Trans. ASME 2024, 146, 051003. [Google Scholar] [CrossRef]
- Smallbone, A.; Jülch, V.; Wardle, R.; Roskilly, A.P. Levelised Cost of Storage for Pumped Heat Energy Storage in comparison with Other Energy Storage Technologies. Energy Convers. Manag. 2017, 152, 221–228. [Google Scholar] [CrossRef]
- Valencia-Chapi, R.; Tafur-Escanta, P.; Muñoz-Antón, J. Exergetic-cost analysis of pumped thermal energy storage (PTES) systems using s-CO2 mixtures as a working fluid. J. Energy Storage 2025, 139, 118952. [Google Scholar] [CrossRef]
- Huber, M.L.; Lemmon, E.W.; Bell, I.H.; McLinden, M.O. The NIST REFPROP Database for Highly Accurate Properties of Industrially Important Fluids. Ind. Eng. Chem. Res. 2022, 61, 15449–15472. [Google Scholar] [CrossRef]
- Çengel, Y.; Boles, M.; Kanoglu, M. Thermodynamics: An Engineering Approach, 10th ed.; McGraw Hill: New York, NY, USA, 2024; Available online: https://www.mheducation.com/highered/product/thermodynamics-an-engineering-approach-cengel.html (accessed on 10 February 2025).
- Tafur-Escanta, P.; López-Paniagua, I.; Muñoz-Antón, J. Thermodynamics Analysis of the Supercritical CO2 Binary Mixtures for Brayton Power Cycles. Energy 2023, 270, 126838. [Google Scholar] [CrossRef]
- Nieto-Carlier, R.; Gonzalez-Fernandez, C.; Lopez-Paniagua, I.; Jimenez-Alvaro, A.; Rodriguez-Marin, J. Termodinámica; Dextra Editorial S.L.: Madrid, Spain, 2014. [Google Scholar]
- Winterbone, D.E.; Turan, A. Advanced Thermodynamics for Engineers, 2nd ed.; Elsevier Ltd.: Amsterdam, The Netherlands, 2015. [Google Scholar]
- Sharma, O.P.; Kaushik, S.C.; Manjunath, K. Thermodynamic analysis and optimization of a supercritical CO2 regenerative recompression Brayton cycle coupled with a marine gas turbine for shipboard waste heat recovery. Therm. Sci. Eng. Prog. 2017, 3, 62–74. [Google Scholar] [CrossRef]
- Weiland, N.T.; Lance, B.W.; Pidaparti, S.R. SCO2 power cycle component cost correlations from DOE data spanning multiple scales and applications. In Proceedings of the ASME Turbo Expo, American Society of Mechanical Engineers (ASME), Phoenix, AZ, USA, 17–21 June 2019. [Google Scholar] [CrossRef]
- Delise, T.; Tizzoni, A.; Menale, C.; Telling, M.; Bubbico, R.; Crescenzi, T.; Corsaro, N.; Sau, S.; Licoccia, S. Technical and economic analysis of a CSP plant presenting a low freezing ternary mixture as storage and transfer fluid. Appl. Energy 2020, 265, 114676. [Google Scholar] [CrossRef]
- Schmidt, O.; Melchior, S.; Hawkes, A.; Staffell, I. Projecting the Future Levelized Cost of Electricity Storage Technologies. Joule 2019, 3, 81–100. [Google Scholar] [CrossRef]
- Bodner, J.; Koksharov, J.; Dammel, F.; Stephan, P. Analysis of low-temperature pumped thermal energy storage systems based on a transcritical CO2 charging process. Energy Sci. Eng. 2023, 11, 3289–3306. [Google Scholar] [CrossRef]
- Zhang, Y.; Yin, S.; Yan, X.; Liu, Z. Performance of a CO2-based mixture cycled transcritical pumped thermal energy storage system. Renew Energy 2025, 238, 121893. [Google Scholar] [CrossRef]
- McTigue, J.D.; Farres-Antunez, P.; Sundarnath, J.K.; Markides, C.N.; White, A.J. Techno-economic analysis of recuperated Joule-Brayton pumped thermal energy storage. Energy Convers. Manag. 2021, 252, 115016. [Google Scholar] [CrossRef]
- Georgiou, S.; Shah, N.; Markides, C.N. A thermo-economic analysis and comparison of pumped-thermal and liquid-air electricity storage systems. Appl. Energy 2018, 226, 1119–1133. [Google Scholar] [CrossRef]
- Barberis, S.; Maccarini, S.; Shamsi, S.S.M.; Traverso, A. Untapping Industrial Flexibility via Waste Heat-Driven Pumped Thermal Energy Storage Systems. Energies 2023, 16, 6249. [Google Scholar] [CrossRef]
- McTigue, J.D.; Farres-Antunez, P.; Neises, T.; White, A. Supercritical CO2 Heat Pumps and Power Cycles for Concentrating Solar Power. In Proceedings of the 26th SolarPACES Conference, Almería, Spain, 28 September–2 October 2020; Available online: https://www.nrel.gov/docs/fy21osti/77955.pdf (accessed on 10 February 2025).
- Jülch, V. Comparison of electricity storage options using levelized cost of storage (LCOS) method. Appl. Energy 2016, 183, 1594–1606. [Google Scholar] [CrossRef]
- Ökten, K.; Kurşun, B. Thermo-economic assessment of a thermally integrated pumped thermal energy storage (TI-PTES) system combined with an absorption refrigeration cycle driven by low-grade heat source. J. Energy Storage 2022, 51, 104486. [Google Scholar] [CrossRef]
- Tafur-Escanta, P.; Valencia-Chapi, R.; López-Paniagua, I.; Coco-Enríquez, L.; Muñoz-Antón, J. Supercritical CO2 binary mixtures for recompression brayton s-CO2 power cycles coupled to solar thermal energy plants. Energies 2021, 14, 4050. [Google Scholar] [CrossRef]


















| Component | Parameter | Value | Units |
|---|---|---|---|
| Discount rate [5,47] | 8 | % | |
| Electricity price [5,48] | 55 | $/MWh | |
| Generator efficiency [5,41] | 0.98 | - | |
| Plant life [5,42] | 30 | years | |
| Storage time [5,46] | 10 | h | |
| Yearly discharge cycles [5,42,47] | 350 | 1/year |
| Author | Working Fluid | Brayton Cycle | Storage Materials | Round-Trip Efficiency [%] | LCOS [$/MWh] |
|---|---|---|---|---|---|
| McTigue, 2021 [43] | N2 | Recuperative | Molten salt/ methanol | 59–66 | 130–230 |
| Tafur-Escanta, 2022 [5] | s-CO2 | Recuperative | Solar salt/ pressurized water | 59.63 | 137 |
| Sun, 2022 [13] | s-CO2 | Recompression | Solar salt/ water | 69.38 | - |
| Albay, 2025 [19] | s-CO2 | Recuperative | Molten salt/ water | 35–60 | - |
| Yang & Du, 2025 [20] | s-CO2 | Recompression | Solar salt/ water | 70.75 | 108.2 |
| Present work | s-CO2 | Recompression | Solar salt/ water | 57.1–61.5 | 148.72–158.40 |
| Minimizing LCOS | Units | ||
|---|---|---|---|
| CIP | 76 | 77 | bar |
| CIT | 307.1 | 306.1 | K |
| TIT | 953.2 | 993.2 | K |
| 0.07 | 0.25 | - | |
| 0.21 | 0.21 | - | |
| 3.947 | 3.947 | - | |
| 3.896 | 3.947 | - | |
| 10 | 10 | h | |
| 10.8 | 10.2 | h | |
| LCOS | 148.72 | 158.40 | $/MWh |
| 57.1 | 61.5 | % |
Disclaimer/Publisher’s Note: The statements, opinions and data contained in all publications are solely those of the individual author(s) and contributor(s) and not of MDPI and/or the editor(s). MDPI and/or the editor(s) disclaim responsibility for any injury to people or property resulting from any ideas, methods, instructions or products referred to in the content. |
© 2025 by the authors. Licensee MDPI, Basel, Switzerland. This article is an open access article distributed under the terms and conditions of the Creative Commons Attribution (CC BY) license (https://creativecommons.org/licenses/by/4.0/).
Share and Cite
Tafur-Escanta, P.; Cabrera-Ortega, F.; Valencia-Chapi, R.; Garzón-Pérez, L.; Andrade-Terán, S.; Muñoz-Antón, J. Parametric Optimization of RBC-PTES System: Impact on Round-Trip Efficiency and LCOS. Energies 2025, 18, 6594. https://doi.org/10.3390/en18246594
Tafur-Escanta P, Cabrera-Ortega F, Valencia-Chapi R, Garzón-Pérez L, Andrade-Terán S, Muñoz-Antón J. Parametric Optimization of RBC-PTES System: Impact on Round-Trip Efficiency and LCOS. Energies. 2025; 18(24):6594. https://doi.org/10.3390/en18246594
Chicago/Turabian StyleTafur-Escanta, Paul, Franco Cabrera-Ortega, Robert Valencia-Chapi, Luis Garzón-Pérez, Solimar Andrade-Terán, and Javier Muñoz-Antón. 2025. "Parametric Optimization of RBC-PTES System: Impact on Round-Trip Efficiency and LCOS" Energies 18, no. 24: 6594. https://doi.org/10.3390/en18246594
APA StyleTafur-Escanta, P., Cabrera-Ortega, F., Valencia-Chapi, R., Garzón-Pérez, L., Andrade-Terán, S., & Muñoz-Antón, J. (2025). Parametric Optimization of RBC-PTES System: Impact on Round-Trip Efficiency and LCOS. Energies, 18(24), 6594. https://doi.org/10.3390/en18246594

