A Multi-Source Data-Driven Fault Detection and Diagnosis Method for Pumps
Abstract
1. Introduction
1.1. Background
1.2. Literature Review
1.3. Study Aims and Objectives
2. Methods
2.1. Experimental Platform and Data Collection
2.2. Multi-Source FDD Method
2.2.1. Multi-Source Data Anomaly Detection
- Audio data anomaly detection
- 2.
- Vibration data anomaly detection
- 3.
- Infrared thermal images anomaly detection
- 4.
- Electrical power data anomaly detection
2.2.2. Pump Fault Diagnosis
2.3. Evaluation Method
3. Results and Discussion
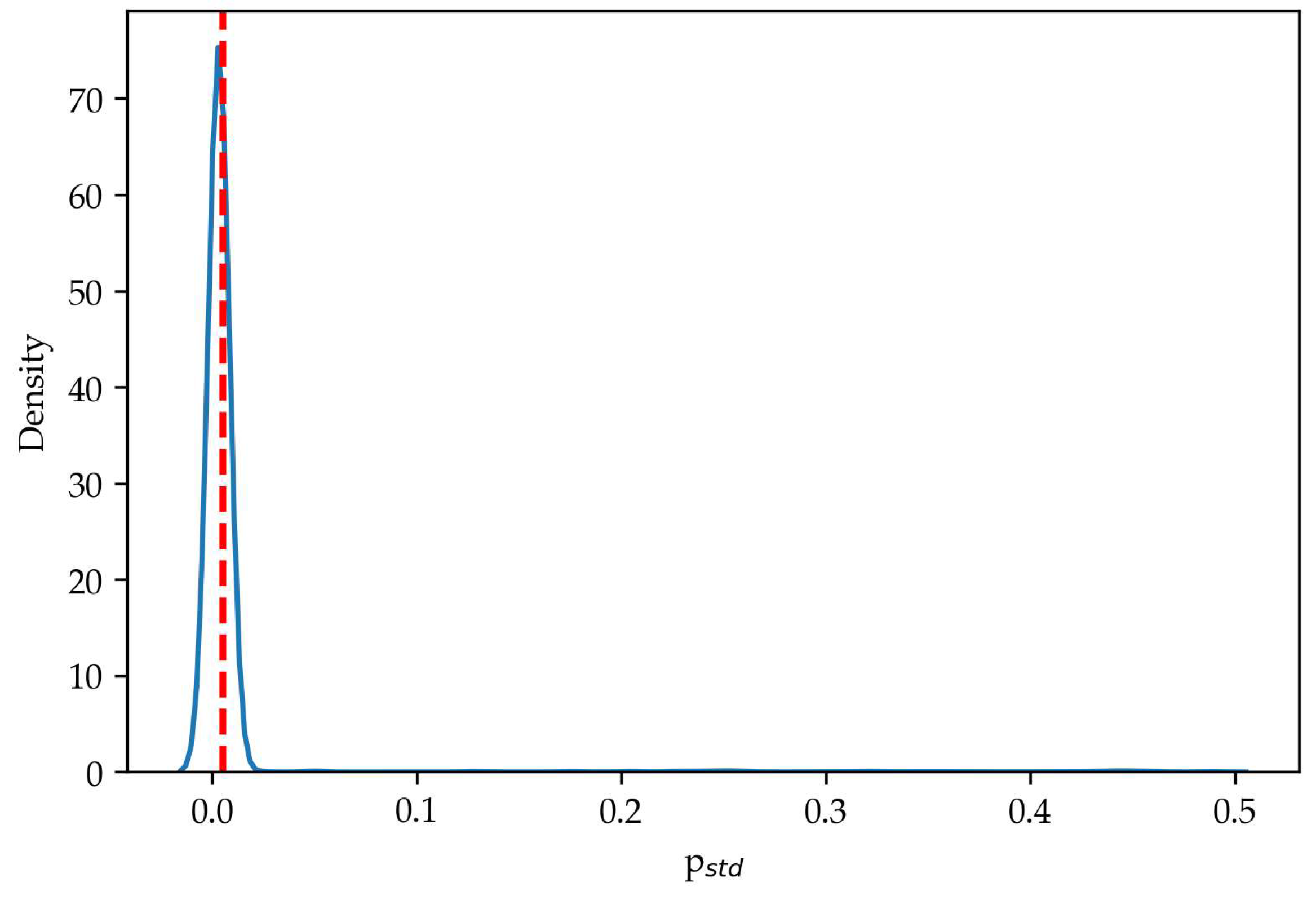
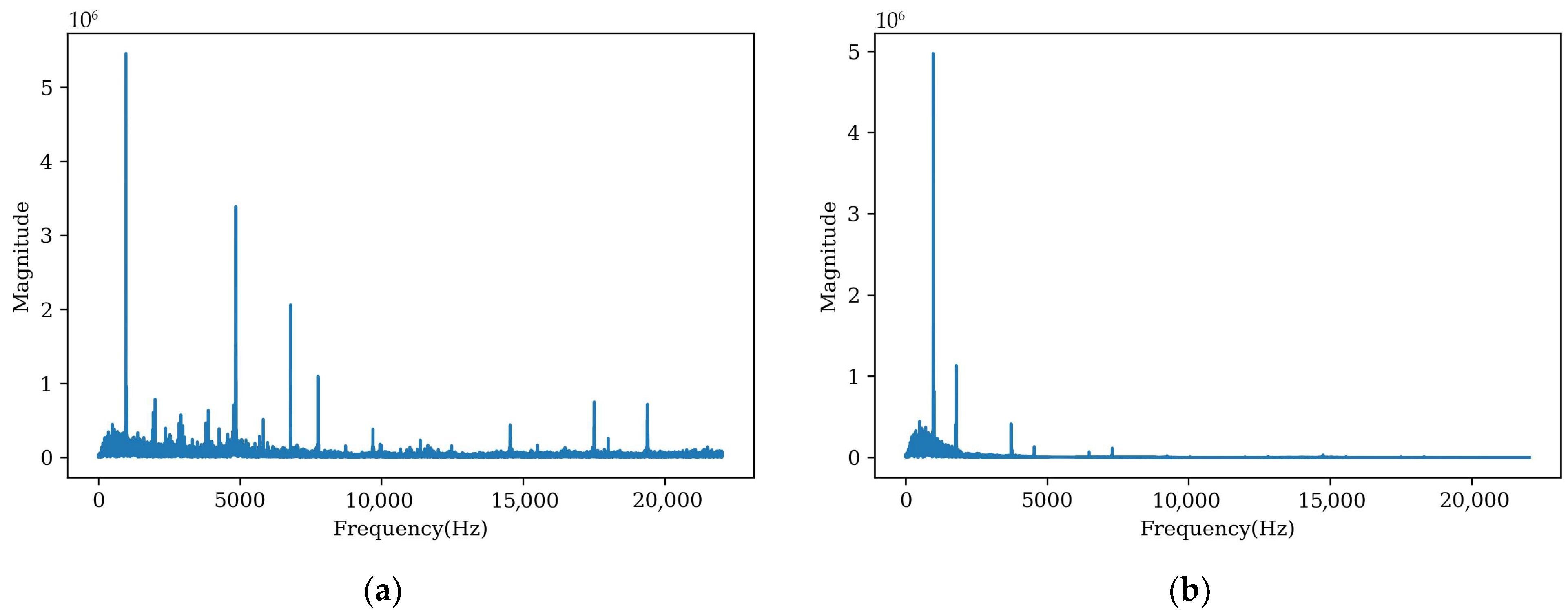
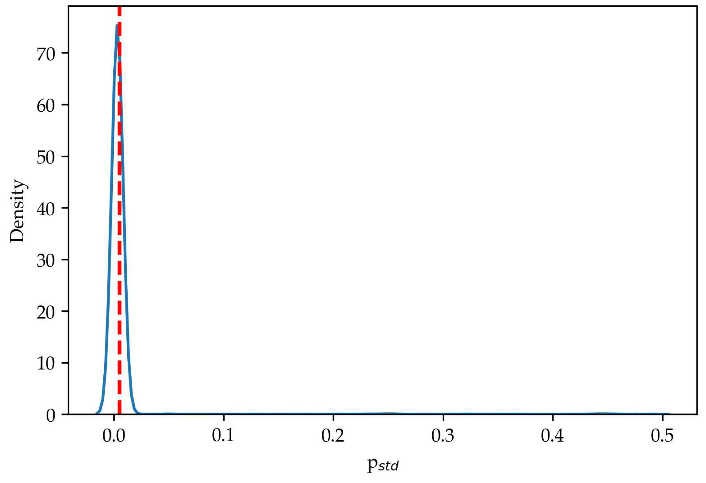
3.1. Results of Audio Data Anomaly Detection
3.2. Results of Vibration Data Anomaly Detection
3.3. Results of Infrared Thermal Images Anomaly Detection
3.4. Results of Electrical Power Data Anomaly Detection
3.5. Results of Pump Fault Diagnosis
4. Conclusions
- A two-step multi-source data-based method is proposed for pump fault diagnosis. The first step performs anomaly detection on each data type individually, followed by a rule-based fusion for comprehensive fault diagnosis. By analyzing anomaly indicators from different data sources, the proposed method reduces the risk of missed fault detection and demonstrates enhanced robustness. Unlike conventional FDD methods that require a lot of sensors or complex models to identify different fault types, which usually needs to retrain the model for a new case, our method can be directly deployed in new pump systems.
- The proposed method operates independently of fault data. The first step only requires detecting abnormal data from normal data, which is a binary classification task. Thus, the anomaly detection method is simple and only needs the normal operation data. In this paper, only audio anomaly detection utilizes an autoencoder model, while other types of data types use statistical threshold methods to identify abnormal data. This method is suitable for real operation cases without historical fault data.
- The integration of non-intrusive data (audio, infrared, and vibration) significantly reduces implementation costs. These data can be collected periodically by facility management people or inspection robots, which reduces the costs of sensor installation and maintenance.
- The current study only addresses four pump faults: voltage fluctuations, shaft or bearing wear and tear, foundation vibration, and inadequate ventilation. And the method is only tested on a vertical fixed-speed centrifugal pump. Other pump fault diagnoses require further experimental discussion and validation.
- This study only considers scenarios where the four fault types occur individually and does not address situations where multiple faults occur simultaneously.
- The use of infrared thermal images for overheating detection introduces an inherent detection delay, because thermal anomalies become visible in the images only after a fault has happened for some time. Practical applications must consider appropriate data collection frequencies.
Author Contributions
Funding
Data Availability Statement
Conflicts of Interest
Abbreviations
| FDD | Fault detection and diagnosis |
| BA | Building automation |
| CAE | Convolutional autoencoder |
| ANN | Artificial neural network |
| CEEMDAN | Complete ensemble empirical mode decomposition with adaptive noise |
| SVD | Singular value decomposition |
| BPNN | Back propagation neural network |
| WGAN-GP | Wasserstein generative adversarial network with gradient penalty |
| EMD | Empirical mode decomposition |
| GRNN | Generalized regression neural network |
| PCA | Principal components analysis |
| KPCA | Kernel principal components analysis |
| PSO | Particle swarm optimization |
| WT | Wavelet transform |
| MSE | Mean squared error |
| CPW | Cepstrum pre-whitening |
References
- United Nations Environment Programme. Accelerating the Global Adoption of Energy-Efficient Electric Motor Systems–Policy Guide; United Nations Environment Programme’s United for Efficiency: Nairobi, Kenya, 2025; ISBN 978-92-807-4216-9. [Google Scholar]
- Cieślicki, R.; Karpenko, M. An investigation of the impact of pump deformations on circumferential gap height as a factor influencing volumetric efficiency of external gear pumps. Transport 2022, 37, 373–382. [Google Scholar] [CrossRef]
- Ji, D.; Lu, W.; Xu, B.; Xu, L.; Lu, L. Study of Energy Loss Characteristics of a Shaft Tubular Pump Device Based on the Entropy Production Method. Entropy 2023, 25, 995. [Google Scholar] [CrossRef]
- Orosnjak, M. Maintenance Practice Performance Assessment of Hydraulic Machinery: West Balkan Meta-Statistics and Energy-Based Maintenance Paradigm. In Proceedings of the 2021 5th International Conference on System Reliability and Safety (ICSRS), Palermo, Italy, 24 November 2021; pp. 108–114. [Google Scholar]
- Orošnjak, M.; Brkljač, N.; Šević, D.; Čavić, M.; Oros, D.; Penčić, M. From Predictive to Energy-Based Maintenance Paradigm: Achieving Cleaner Production through Functional-Productiveness. J. Clean. Prod. 2023, 408, 137177. [Google Scholar] [CrossRef]
- Rapur, J.S.; Tiwari, R. Experimental Fault Diagnosis for Known and Unseen Operating Conditions of Centrifugal Pumps Using MSVM and WPT Based Analyses. Measurement 2019, 147, 106809. [Google Scholar] [CrossRef]
- Yang, Y.; Ding, L.; Xiao, J.; Fang, G.; Li, J. Current Status and Applications for Hydraulic Pump Fault Diagnosis: A Review. Sensors 2022, 22, 9714. [Google Scholar] [CrossRef] [PubMed]
- Rosato, A.; Piscitelli, M.S.; Capozzoli, A. Data-Driven Fault Detection and Diagnosis: Research and Applications for HVAC Systems in Buildings. Energies 2023, 16, 854. [Google Scholar] [CrossRef]
- Cheung, H.; Braun, J.E. Development of Fault Models for Hybrid Fault Detection and Diagnostics Algorithm; National Renewable Energy Laboratory: Golden, CO, USA, 2015. [Google Scholar]
- Lin, B.; Zhu, R.S.; Huang, Q.; Zhang, Y.R.; Fu, Q.; Wang, X.L. Fault Diagnosis of Horizontal Centrifugal Pump Orifice Ring Wear and Blade Fracture Based on Complete Ensemble Empirical Mode Decomposition with Adaptive Noise-Singular Value Decomposition Algorithm. J. Vib. Control 2024, 30, 5228–5236. [Google Scholar] [CrossRef]
- Prosvirin, A.E.; Ahmad, Z.; Kim, J.-M. Global and Local Feature Extraction Using a Convolutional Autoencoder and Neural Networks for Diagnosing Centrifugal Pump Mechanical Faults. IEEE Access 2021, 9, 65838–65854. [Google Scholar] [CrossRef]
- Li, Q.; Chu, L.; Sun, Q.; Tang, Y.; Zhang, Y. Fault Identification of Centrifugal Pump Using WGAN-GP Method with Unbalanced Datasets Based on Kinematics Simulation and Experimental Case. Meas. Sci. Technol. 2024, 35, 096108. [Google Scholar] [CrossRef]
- Cui, X.; Xu, Y.; Gao, S.; Zhang, K.; Lin, Z.; Xia, T. Improved Center Loss-Based Metric Learning for Fault Diagnosis of Water Injection Pump. J. Phys. Conf. Ser. 2024, 2853, 012065. [Google Scholar] [CrossRef]
- Zaman, W.; Ahmad, Z.; Siddique, M.F.; Ullah, N.; Kim, J.-M. Centrifugal Pump Fault Diagnosis Based on a Novel SobelEdge Scalogram and CNN. Sensors 2023, 23, 5255. [Google Scholar] [CrossRef]
- Azizi, R.; Attaran, B.; Hajnayeb, A.; Ghanbarzadeh, A.; Changizian, M. Improving Accuracy of Cavitation Severity Detection in Centrifugal Pumps Using a Hybrid Feature Selection Technique. Measurement 2017, 108, 9–17. [Google Scholar] [CrossRef]
- Panda, A.K.; Rapur, J.S.; Tiwari, R. Prediction of Flow Blockages and Impending Cavitation in Centrifugal Pumps Using Support Vector Machine (SVM) Algorithms Based on Vibration Measurements. Measurement 2018, 130, 44–56. [Google Scholar] [CrossRef]
- Liu, S.; Ding, L.; Jiang, W. Study on Application of Principal Component Analysis to Fault Detection in Hydraulic Pump. In Proceedings of the 2011 International Conference on Fluid Power and Mechatronics, Beijing, China, 17–20 August 2011; pp. 173–178. [Google Scholar]
- Wu, S.; Meng, Y.; Jiang, W.; Zhang, S. Kernel Principal Component Analysis Fault Diagnosis Method Based on Sound Signal Processing and Its Application in Hydraulic Pump. In Proceedings of the 2011 International Conference on Fluid Power and Mechatronics, Beijing, China, 17–20 August 2011; pp. 98–101. [Google Scholar]
- Zhu, Y.; Li, G.; Tang, S.; Wang, R.; Su, H.; Wang, C. Acoustic Signal-Based Fault Detection of Hydraulic Piston Pump Using a Particle Swarm Optimization Enhancement CNN. Appl. Acoust. 2022, 192, 108718. [Google Scholar] [CrossRef]
- Tang, S.; Zhu, Y.; Yuan, S. An Adaptive Deep Learning Model towards Fault Diagnosis of Hydraulic Piston Pump Using Pressure Signal. Eng. Fail. Anal. 2022, 138, 106300. [Google Scholar] [CrossRef]
- Tang, S.; Zhu, Y.; Yuan, S. An Improved Convolutional Neural Network with an Adaptable Learning Rate towards Multi-Signal Fault Diagnosis of Hydraulic Piston Pump. Adv. Eng. Inform. 2021, 50, 101406. [Google Scholar] [CrossRef]
- Du, J.; Wang, S.; Zhang, H. Layered Clustering Multi-Fault Diagnosis for Hydraulic Piston Pump. Mech. Syst. Signal Process. 2013, 36, 487–504. [Google Scholar] [CrossRef]
- Lu, C.; Wang, S.; Wang, X. A Multi-Source Information Fusion Fault Diagnosis for Aviation Hydraulic Pump Based on the New Evidence Similarity Distance. Aerosp. Sci. Technol. 2017, 71, 392–401. [Google Scholar] [CrossRef]
- Rodrigues, D.A.; Martins, G.S.O.; David, E.R.; Reis, F.L.M.; Carneiro, L.E.M.; Correia, J.R.; Lima, L.M.; Silva Freire, A.P. Fault Diagnosis of Electric Submersible Pumps Using Vibration Signals. J Braz. Soc. Mech. Sci. Eng. 2023, 45, 445. [Google Scholar] [CrossRef]
- Zhang, S.; Ma, X.; Nie, Z.; Cheng, W.; Xing, J.; Zhang, L.; Hong, J.; Xu, Z.; Chen, X. Integration of Multi-Relational Graph Oriented Fault Diagnosis Method for Nuclear Power Circulating Water Pumps. Measurement 2025, 242, 115811. [Google Scholar] [CrossRef]
- Shannon, C.E. A Mathematical Theory of Communication. Bell Syst. Tech. J. 1948, 27, 379–423. [Google Scholar] [CrossRef]
- Lee, G.; Gommers, R.; Waselewski, F.; Wohlfahrt, K.; O’Leary, A. PyWavelets: A Python Package for Wavelet Analysis. JOSS 2019, 4, 1237. [Google Scholar] [CrossRef]
- Paszke, A.; Gross, S.; Massa, F.; Lerer, A.; Bradbury, J.; Chanan, G.; Killeen, T.; Lin, Z.; Gimelshein, N.; Antiga, L.; et al. PyTorch: An Imperative Style, High-Performance Deep Learning Library. arXiv 2019, arXiv:1912.01703. [Google Scholar]
- Hinton, G.E.; Salakhutdinov, R.R. Reducing the Dimensionality of Data with Neural Networks. Science 2006, 313, 504–507. [Google Scholar] [CrossRef]
- Borghesani, P.; Pennacchi, P.; Randall, R.B.; Sawalhi, N.; Ricci, R. Application of Cepstrum Pre-Whitening for the Diagnosis of Bearing Faults under Variable Speed Conditions. Mech. Syst. Signal Process. 2013, 36, 370–384. [Google Scholar] [CrossRef]
- Zhang, J. Analysis of Pump Vibration and Research on Vibration Reduction. Master’s Thesis, Dalian University of Technology, Dalian, China, 2013. [Google Scholar]
- Li, B.Q. Study on Fault Diagnosis of Water Pump in Long Pressure Water Supply System—Mechanical and Hydraulic Vibration Fault Diagnosis. Master’s Thesis, North China University of Water Resources and Electric Power, Zhengzhou, China, 2022. [Google Scholar]
- He, R.; Xu, P.; Chen, Z.; Luo, W.; Su, Z.; Mao, J. A Non-Intrusive Approach for Fault Detection and Diagnosis of Water Distribution Systems Based on Image Sensors, Audio Sensors and an Inspection Robot. Energy Build. 2021, 243, 110967. [Google Scholar] [CrossRef]
















| Faults | Inputs | FDD Method | Reference |
|---|---|---|---|
| motor efficiency degradation | flow data and nominal data of pump | semiempirical models | [9] |
| orifice ring wear, blade fracture | vibration data | CEEMDAN-SVD + BPNN | [10] |
| seal scratch/hole, impeller fault | vibration data | CAE-ANN | [11] |
| abrasive wear, broken blade, cavitation, sensor bias, impeller deposit, clearance gap wear | vibration data | WGAN-GP + SVM/KNN/fine-tree model | [12] |
| plunger spring fault, shaft wear, crosshead wear, plunger wear, motor misalignment | vibration data | multi-scale-attention-mechanism based networks | [13] |
| seal hole, seal scratch, impeller faults | vibration data | CNN | [14] |
| cavitation | vibration data | EMD-GRNN | [15] |
| blockage severity and cavitation | vibration data | SVM | [16] |
| spring failure, off-shoe, slipper and loose boot | vibration data | PCA + Q statistics | [17] |
| loose shoe | audio data | KPCA | [18] |
| swash plate wear, slipper wear, loose slipper, spring failure | audio data | PSO-CNN | [19] |
| swash plate wear, slipper wear, loose slipper, spring failure | pressure data | CNN | [20] |
| swash plate wear, slipper wear, loose slipper, spring failure | vibration data, audio data, pressure data | CNN | [21] |
| valve plate abrasion, insufficient inlet pressure, roller bearing wear, swash plate wear, clearance increases between piston and slipper | vibration data, flow data, pressure data | layered clustering algorithm | [22] |
| low system pressure | pressure data, displacement data | D-S evidence theory | [23] |
| impeller damage, axle damage, bearing damage, shock damage | vibration data, motor frequency | random forest | [24] |
| gear root crack/pitting/wear/spalling, tooth breakage, bearing looseness/scratch/pitting/spalling | vibration data, audio data, pressure data, displacement data | multi-relational graph model | [25] |
| Sensors | Parameters |
|---|---|
| microphone |
|
| vibration velocity sensor |
|
| infrared camera |
|
| voltammeter |
|
| Fault | No. | Experimental Methods |
|---|---|---|
| voltage fluctuations | F1 | adjust the power; |
| shaft or bearing wear and tear | F2 | dripping ethanol onto the bearing to dissolve the lubricant; adding sand in water; |
| foundation vibration | F3 | loosening foundation of pump; |
| inadequate ventilation | F4 | blocking heat dissipation outlet of pump. |
Disclaimer/Publisher’s Note: The statements, opinions and data contained in all publications are solely those of the individual author(s) and contributor(s) and not of MDPI and/or the editor(s). MDPI and/or the editor(s) disclaim responsibility for any injury to people or property resulting from any ideas, methods, instructions or products referred to in the content. |
© 2025 by the authors. Licensee MDPI, Basel, Switzerland. This article is an open access article distributed under the terms and conditions of the Creative Commons Attribution (CC BY) license (https://creativecommons.org/licenses/by/4.0/).
Share and Cite
Gu, J.; Li, H.; Gong, C.; Jia, H.; Luo, W.; Xu, P.; Li, L.; Chen, K.; Zhu, L.; Ding, R. A Multi-Source Data-Driven Fault Detection and Diagnosis Method for Pumps. Energies 2025, 18, 6491. https://doi.org/10.3390/en18246491
Gu J, Li H, Gong C, Jia H, Luo W, Xu P, Li L, Chen K, Zhu L, Ding R. A Multi-Source Data-Driven Fault Detection and Diagnosis Method for Pumps. Energies. 2025; 18(24):6491. https://doi.org/10.3390/en18246491
Chicago/Turabian StyleGu, Jiefan, Hongming Li, Chunlin Gong, Hengsheng Jia, Wei Luo, Peng Xu, Linxue Li, Kan Chen, Leqi Zhu, and Renrong Ding. 2025. "A Multi-Source Data-Driven Fault Detection and Diagnosis Method for Pumps" Energies 18, no. 24: 6491. https://doi.org/10.3390/en18246491
APA StyleGu, J., Li, H., Gong, C., Jia, H., Luo, W., Xu, P., Li, L., Chen, K., Zhu, L., & Ding, R. (2025). A Multi-Source Data-Driven Fault Detection and Diagnosis Method for Pumps. Energies, 18(24), 6491. https://doi.org/10.3390/en18246491

