Next Article in Journal
Experimental Evaluation of a Combined Sensible and Latent Heat Thermal Energy Storage System
Previous Article in Journal
The Effects of Biosyngas and Biogas on the Operation of Dual-Fuel Diesel Engines: A Review
 
 
Font Type:
Arial Georgia Verdana
Font Size:
Aa Aa Aa
Line Spacing:
Column Width:
Background:
Article

Research Trends in Renewable Energy Sources in Academic Infrastructure: A Bibliometric Analysis

1
Ignacy Lukasiewicz Doctoral School, Rzeszow University of Technology, 35-959 Rzeszow, Poland
2
Faculty of Civil and Environmental Engineering and Architecture, Rzeszow University of Technology, 35-959 Rzeszow, Poland
*
Author to whom correspondence should be addressed.
Energies 2025, 18(21), 5812; https://doi.org/10.3390/en18215812
Submission received: 1 October 2025 / Revised: 27 October 2025 / Accepted: 29 October 2025 / Published: 4 November 2025

Abstract

A growing interest in renewable energy sources has been observed for over a decade. This stems from the need to reduce the use of fossil fuels, the processing of which leads to significant environmental pollution. Implementing unconventional energy technologies is not only crucial but also their proper management and optimization. This is particularly crucial in hybrid systems based on multiple energy sources. With this in mind, a comprehensive bibliometric analysis of the scientific literature was conducted, relating to research on these systems implemented in academic facilities between 2009 and 2025. The focus was on these facilities because universities, and particularly their research laboratories, increasingly play a key role in the creation, research, development, and implementation of hybrid energy systems. The study utilized professional software: Bibliometrix and VOSviewer. The bibliographic database was created using the most popular international scientific platforms, Web of Science and Scopus. Evolution of research trends and intensive development of research on the management and optimization of hybrid energy systems implemented in academic infrastructure were observed. Analysis of the results showed that, since 2009, there has been a transition from basic research on the efficiency and optimization of renewable energy sources, through the integration of various technologies and the development of management methods, to contemporary issues related to digitalization, energy storage, and economic analysis.

1. Introduction

Climate change is one of the most serious challenges facing the modern world, and the energy sector—with particular emphasis on the construction sector—plays a key role in the transition towards sustainable development. In response to the intensifying effects of global warming, the European Union has implemented a comprehensive legislative package, “Fit for 55,” which aims to reduce greenhouse gas emissions by at least 55% by 2030 compared to 1990 levels [1]. One of the key elements of this package is the amendment to the Energy Performance of Buildings Directive (EPBD), the latest version of which was adopted in April 2024 [2]. Under the new regulations, all new public buildings, including university buildings, will be required to meet the zero-emission building standard from 1 January 2028. Furthermore, existing public and private buildings are also subject to mandatory energy modernization in accordance with the so-called Minimum Energy Efficiency Standards (MEPS) [3]. As part of these activities, by 2030, EU Member States are to thermally modernise 16% of non-residential buildings with the worst energy performance, and by 2033, another 26% are to be modernised [2]. In the case of residential buildings, the average primary energy consumption should be reduced by at least 16% by 2030 and by 20% to 22% by 2035, of which more than half of this reduction must come from the modernisation of buildings with the lowest energy class [4].
The amended directive also introduces a requirement to use Energy Management Systems (EMSs) in larger buildings with technical systems for heating, cooling, ventilation, and hot water production exceeding 70 kW [5]. The aim of this requirement is to improve the monitoring, control, and optimization of energy consumption in real time. At the same time, the use of Energy Performance Certificates (EPCs) has been introduced for all public buildings with an area exceeding 1000 m2 from 2028, and for all newly constructed buildings from 2030. These certificates, unlike previous versions, will also include information on the building’s overall environmental impact, including its carbon footprint throughout its life cycle. In the longer term, the entire building stock is to be transformed into net-zero emission buildings by 2050, providing a strong impetus for the implementation of renewable energy sources (RESs) and energy efficiency technologies [6]. Among RES technologies, the most important are: photovoltaic panels, wind turbines, biomass, geothermal and waste water heat recovery [7,8,9,10,11].
The development of renewable energy sources, such as photovoltaics (PV) and wind turbines (WTs), is one of the main pillars of the energy transformation [12]. These technologies have dominated the new capacity installed in Europe’s energy systems for years [13]. However, their unstable operation due to seasonality and weather conditions poses a serious challenge to ensuring the continuity and reliability of power supply [14], especially in local systems such as microgrids of academic campuses and public buildings [15]. To cope with this variability, two approaches are used: energy storage systems (ESSs) and advanced control algorithms [16,17]. Due to the cost-effectiveness and increasing availability of storage technologies, ESS is considered the most effective solution in the context of integrating RES with local power systems [18]. Optimizing the storage size and operation strategy is crucial, which allows for maximizing energy and economic benefits [19].
University campuses are playing an increasingly important role as energy laboratories, enabling the implementation and testing of energy management solutions. Numerous research projects utilize tools such as HOMER, iHOGA, MATLAB, and artificial neural networks to support the optimization of microgrids involving renewable energy sources and ESS [20,21]. These tools enable real-time modeling of energy system behaviour, taking into account local conditions, costs, emissions, and efficiency.
Given the growing number of scientific publications in this area, there is a need for bibliometric analysis focusing on energy storage systems in public buildings, including universities. Comparing bibliometrics to meta-analyses, systematic analyses, and Primary Path Analysis (PPA), it can be concluded that it is an effective research tool, allowing for the identification of trends, influential publications, key research centers, and thematic niches, as well as the analysis of frequently occurring keywords that reflect current research directions and their evolution over time [22].
In this article, a bibliometric analysis was conducted using two leading databases: Web of Science and Scopus. Using both sources allows for a more comprehensive view of the research area, expanding the scope of identified publications, authors, and institutions. The decision to include two databases is based on methodological recommendations indicating the need to use more than one source to ensure greater reliability and completeness of the analysis [23].
There is a growing number of studies in the literature focusing on public buildings as key units in energy management systems. These analyses address, among other things, ESS optimization, cost-effectiveness, the use of artificial intelligence, and the assessment of compliance with EU regulations. Bibliometric analysis will enable the identification of the most influential works but will also indicate which topics are underrepresented and require further research. It is worth noting the limitations of this approach: bibliometric analyses may favour older publications (due to higher citation counts) and omit important sources not included in the selected database. Nevertheless, the conducted analysis has the potential to capture key scientific trends in the area of renewable energy and ESS in university and public institution buildings.
The novelty of this study lies in considering the specific characteristics of academic buildings and university campuses in the context of the latest European Union regulatory requirements regarding zero emissions and the use of renewable energy sources. Unlike previous literature reviews, the analysis focuses not only on technological and bibliometric trends but also relates them to current legal obligations, such as the EPBD 2024. This allows for a better identification of practical directions for the development of energy systems in the institutional sector, taking into account current and future constraints and trends. As the overview of the studies summarized in Table 1 shows, existing studies mainly focus on systematic reviews and bibliometric analyses, which map the research area but rarely compare the findings with documented implementations in real-world campuses and public buildings. For example, a systematic review of “smart energy” solutions for university campuses in the UK organizes the state of knowledge and identifies integration challenges but does not present detailed analyses of implementations in real-world facilities [24]. Reviews of energy consumption in schools and the implementation of energy management systems in university buildings (including in the context of the ISO 50001 standard [25]) organize existing knowledge and good practices but to a limited extent demonstrate the links between publications and actual results achieved on operating campuses [26]. Studies emphasize that the lack of a coherent implementation approach and poor control over the implementation of sustainable development goals in higher education institutions constitute a significant barrier to their practical implementation [27]. Importantly, all articles included in the table are review articles and specifically address academic infrastructure and its use of renewable energy sources and energy management systems. In this study, the term “academic infrastructure” refers to the physical and functional facilities associated with educational and research institutions. It includes university campuses, academic and laboratory buildings, student dormitories, administrative offices, service and support facilities located within or affiliated with the campus, as well as schools and universities as institutional units. The focus is therefore on buildings and systems directly supporting the operation of universities and related educational environments. Therefore, their selection criteria were based on their direct connection to educational facilities where energy efficiency and renewable energy integration play a key role. This comparison captures both the state of research and the directions of development of energy technologies in the university environment.
This study focuses primarily on bibliometric analysis but also highlights case studies of EMS/RES/ESS implementations in university and public institution buildings, analyzing the potential of such projects over time. This approach allows for combining quantitative analysis with a practical perspective, providing a more comprehensive picture of the development of energy systems in the institutional sector.
The structure of the article is as follows: Section 2 describes the methodology used in the bibliometric analysis; Section 3 presents the results and a discussion of the research results; Section 4 summarizes the research and presents the most important conclusions.

2. Materials and Methods

A literature review covering the use of renewable energy sources in academic infrastructure was conducted using bibliometric analysis, a systematic research method that allows for the quantitative assessment of scientific achievements through the analysis of publications, citations, and keyword co-occurrence. This technique allows for the identification of dominant research trends, measuring the impact of individual works and authors, and pinpointing areas requiring further exploration [30]. To ensure the reliability and comprehensiveness of the bibliometric analysis, this study utilized two leading databases: Web of Science and Scopus. Both platforms are among the most frequently used sources in bibliometric research, but they differ in the scope of indexed journals and their selection approach. As indicated by [31], Web of Science is characterized by greater selectivity and a longer time horizon, whereas Scopus covers a broader range of journals, particularly in the fields of technical and applied sciences, resulting in a larger number of indexed publications in recent years. In turn, ref. [32] emphasizes that bibliometric indicators obtained from both databases are highly correlated, and their combined use increases the reliability and completeness of analyses. Taking both Web of Science and Scopus into account allows for a more representative picture of the researched area, eliminating the limitations resulting from using only one database.
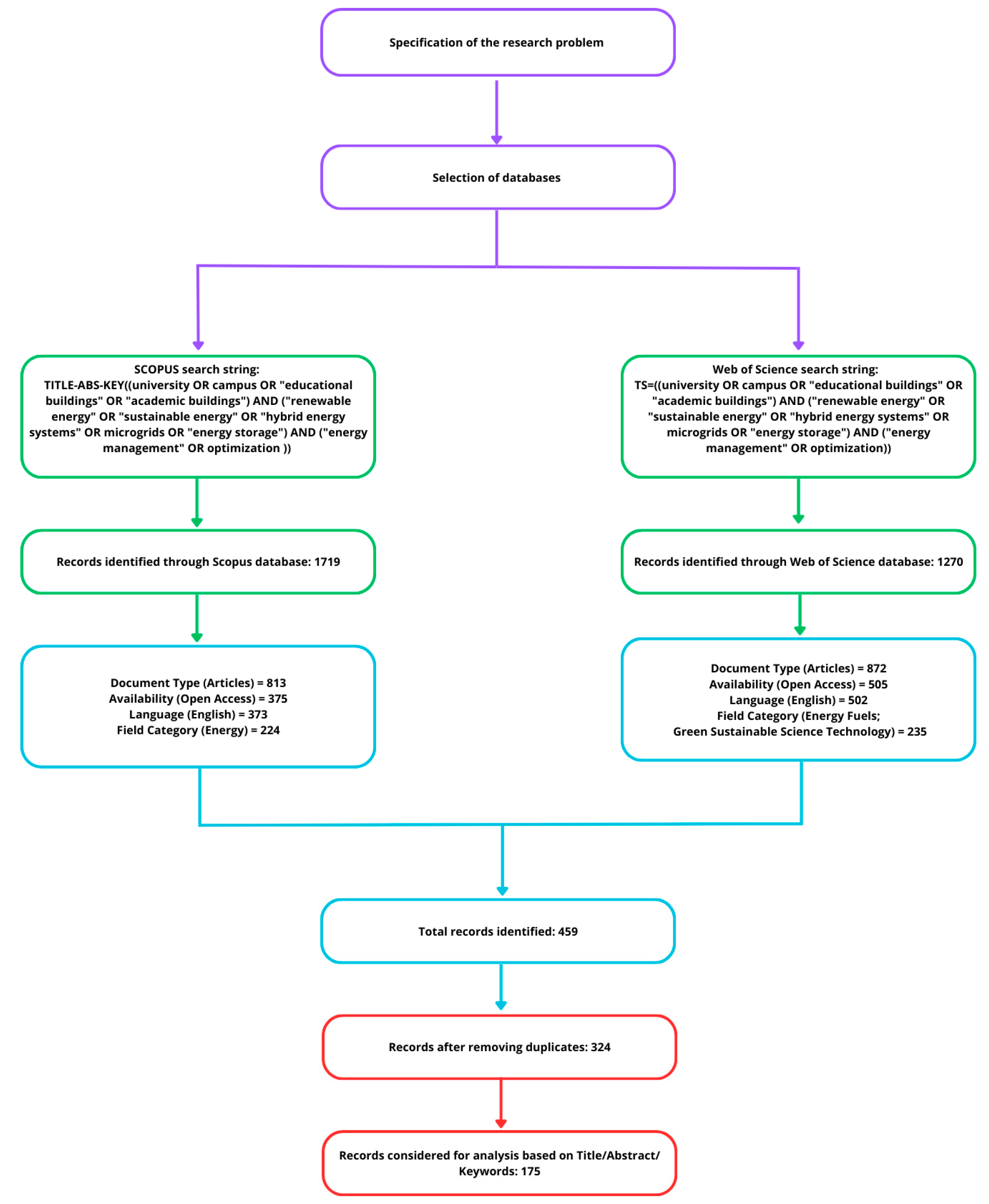
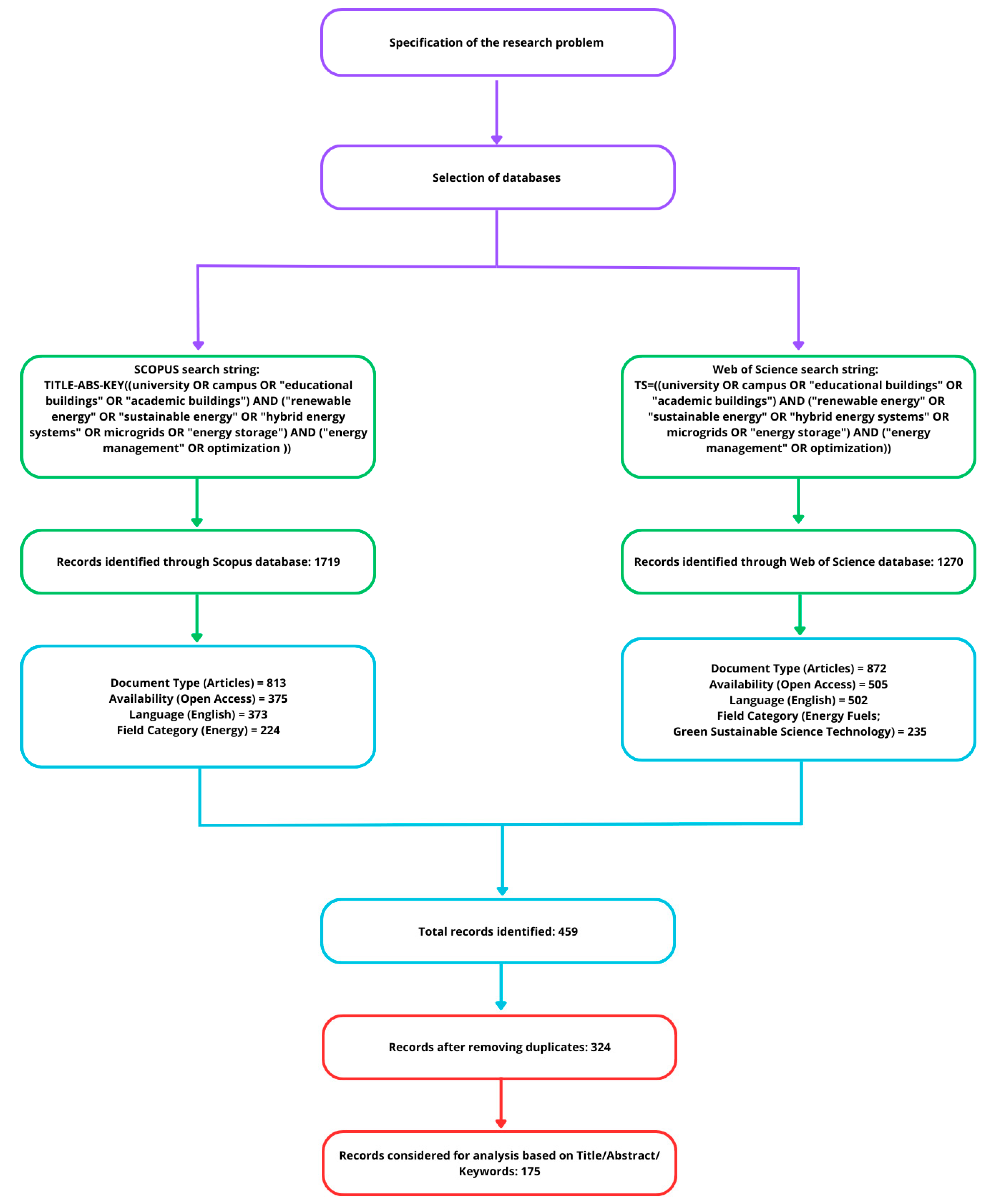
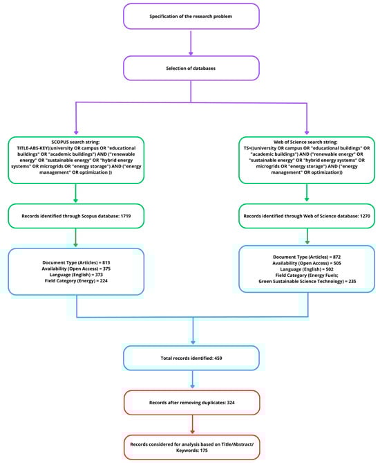
A multi-stage methodology was employed to select literature for bibliometric analysis. After defining the research problem, the databases Scopus and Web of Science, considered the most accurate in the field of engineering, were selected. Keyword definitions were then used, yielding 1719 records in Scopus and 1270 in Web of Science. The results were initially filtered by subject categories, accessibility, language, and document type. Only English-language publications were included to ensure consistency and comparability of results. This language restriction may exclude some relevant non-English studies, which should be considered when interpreting the findings. This process yielded 459 references, which were reduced to 324 after removing duplicates. The final stage involved a thorough analysis of the articles based on content, titles, and abstracts, which led to the selection of 175 articles for research. The individual analysis stages are presented in Figure 1.
The individual analysis stages are presented in Figure 1, which follows the PRISMA (Preferred Reporting Items for Systematic Reviews and Meta-Analyses) methodology and illustrates each step of the identification, screening, eligibility, and inclusion process.
Detailed information about the developed database, which forms the basis for further analyses, is presented in Figure 2.
Bibliometrics enables the analysis of relationships between authors, institutions, countries, journals, keywords, and citations, allowing for a comprehensive understanding of the structure and dynamics of the research area under study [30]. However, processing such large data sets requires specialized software that facilitates the visualization and interpretation of results. Among the available tools, Bibliometrix and Vosviewer are particularly frequently used, currently standard in bibliometric research [33,34]. Developed as an R package (version 4.5.1), Bibliometrix offers a broad set of functions for quantitative data analysis, science mapping, and scientometrics, enabling researchers to conduct comprehensive analyses in an open source environment [33]. VOSviewer, in turn, is free software designed for the creation, visualization, and exploration of bibliometric maps, distinguished by its intuitive interface and high-quality graphical representations of term co-occurrence networks and co-authorship [34]. This article uses both Bibliometrix (version 4.4.3) and VOSviewer (version 1.6.20) to conduct a bibliometric analysis of publications on energy management systems and storage technologies in university and public institution buildings. The process of creating bibliometric maps is based on the association strength method, which determines the intensity of co-occurrence of the analyzed elements [35].

3. Results and Discussion

The dynamic development of renewable energy sources in academic infrastructure stems from the growing need to improve energy efficiency and implement solutions that support sustainable development. A bibliometric analysis identified research trends regarding the implementation and optimization of hybrid energy systems in educational settings. Data analysis captures the changing interest in this area between 2009 and 2025, identifying both key periods of publication growth and periods of greatest scientific impact, measured by citation counts.
At the beginning of the period under review (2009–2014), the number of publications was relatively low (1 to 3 papers per year), and the number of citations remained moderate, suggesting that the topic was just beginning to gain development potential (Figure 3). A gradual increase in interest was observed between 2015 and 2017, evident in both the increasing number of publications and the increasing number of citations. The largest spike occurred between 2018 and 2021, when the number of publications reached over 30 per year, and the number of citations increased dramatically, peaking at over 1200 in 2021. This period can be considered a period of greatest scientific impact, when earlier research became a benchmark for further work. After 2021, the number of citations began to decline, a natural consequence of a shift in interest toward more recent publications and a delayed accumulation of citations. At the same time, the number of publications remained relatively high (approximately 20–30 papers per year), indicating further research development in this area. In 2025, citations are predicted to decline to minimal values, but this does not mean a decrease in the importance of the topic; rather, it reflects the short exposure time of the latest research. These data confirm that interest in renewable energy research within the academic infrastructure remains high. The increase in publications demonstrates the intensification of research activities, while citation analysis identifies key works that have had the greatest impact on the development of this field.
In the analyzed database, the most frequently cited article in this group was “A reference open-source controller for fixed and floating offshore wind turbines” by Abbas et al. [36], which received 189 citations. The authors proposed an open-source control system for wind turbines, enabling the testing and further development of wind energy solutions. This publication was of significant importance for research on the integration of wind turbines in hybrid systems, also in the context of academic infrastructure, where open research platforms facilitate the implementation of innovative technologies. Second place was taken by the work by Jin et al. [37], with 158 citations. The article focuses on optimizing microgrid operation by incorporating demand response mechanisms, which allow for better matching of energy consumption to energy generation. This solution is particularly important in a university environment, where energy demand is highly variable, and the use of flexible management can lead to significant savings and improved operational efficiency. Tagliabue et al. [38] rank third with 147 citations. The authors used digital twin technology to assess the sustainability of educational buildings. This approach allows for accurate monitoring and simulation of energy consumption, identifying areas for improvement, and supporting decision making regarding the modernization of academic infrastructure. This research highlights the growing importance of digital tools in energy management on university campuses and their potential to increase efficiency and reduce emissions.
Table 2 summarizes the articles with the highest number of citations, covering various topics related to microgrids and renewable energy systems. These include research on system control and optimization, the use of advanced digital tools, and the integration of renewable energy sources into educational infrastructure. The results of the analyses indicate that universities and academic facilities are increasingly being treated as testing grounds for modern energy solutions, which promotes both scientific progress and practical transformation towards sustainable development.
In recent years, there has been a noticeable increase in the number of publications using case studies as a primary research method. The analysis showed that, until 2017, this approach was used sporadically, with the number of case studies not exceeding one or two per year. Since 2018, their use has become increasingly frequent, particularly evident in the years 2019–2023, when the number of case studies systematically increased and reached a maximum of 11 per year. This increase indicates a growing interest in the practical application of energy solutions in real-world conditions, especially in academic infrastructure, where universities serve as implementation laboratories. The introduction of case studies in research on renewable energy systems can be considered a novelty in the literature, allowing for a better assessment of the effectiveness of proposed solutions in operational conditions. Among the reviewed studies, the study [38] conducted an in-depth case study employing digital twin technology to evaluate the sustainability performance of an educational building. Their findings demonstrated that digital modeling enables precise monitoring and simulation of energy behavior, thereby facilitating the optimization of energy efficiency measures and supporting data-driven decision making in campus modernization projects. Similarly, the study [40] performed a comprehensive break-even and size optimization analysis of a hybrid photovoltaic–wind energy conversion system integrated with battery storage. The study confirmed that properly optimized hybrid configurations can substantially reduce operational costs and enhance system reliability, underscoring the practical feasibility of renewable energy integration within institutional infrastructures. Collectively, these empirical investigations exemplify how case-based research contributes to bridging the gap between theoretical modeling and the real-world implementation of sustainable energy solutions in academic environments. The results of the analysis are presented in Figure 4.
Along with the growing number of case studies, the use of software and computational models is gaining increasing importance in research articles. HOMER remains the most commonly used tool, whose extensive simulation and analytical capabilities have made it the standard in microgrid design and optimization research. Matlab comes second, often used in conjunction with the Simulink module to model dynamic energy processes and test advanced control algorithms. In addition to these two dominant environments, research also includes solutions such as TRNSYS, primarily used in building energy efficiency analyses, and R/RStudio, used for data processing and statistical modeling. In terms of research approaches, optimization, simulation, and predictive models dominate. In recent years, more advanced methods, such as Mixed-Integer Linear Programming (MILP) and genetic algorithms, have also been increasingly used, enabling the solution of complex decision-making problems related to the integration of multiple energy sources and storage systems. A summary of research tools and models is presented in Table 3.
In summary, the growing number of publications using case studies demonstrates an increased emphasis on the practical dimension of research, particularly in the context of academic infrastructure. At the same time, analysis of software and models indicates that researchers are eager to use proven tools, supporting them with modern optimization and prediction methods. This approach allows for combining theoretical models with practical implementations, fostering intensive knowledge development and bringing research closer to the real challenges of energy transformation.
Bibliometric analysis was conducted using data from the Web of Science and Scopus databases using the VOSviewer tool. Both Author Keywords and Keywords Plus were included in the study, allowing for a more comprehensive picture of thematic connections in the literature. Table 4 presents the characteristics of keywords, including their frequency of occurrence, number of connections in the network, relationship strength, and citations. These data allow for the determination of both the popularity of individual terms and their importance in the broader research context. The most frequently occurring keywords were: optimization (66 occurrences, 1942 citations), energy management (38 occurrences, 940 citations), renewable energy (31 occurrences, 541 citations), and renewable energy resources (31 occurrences, 455 citations). These results indicate the dominant role of issues related to energy management, its optimization, and the integration of renewable sources.
Figure 5 shows the full keyword co-occurrence network. The size of the nodes corresponds to the frequency of a given term, while the thickness and length of the connections reflect the intensity of the relationships between individual concepts. This network allows for the identification of dominant research areas and highlights key connections between concepts.
Additional visualizations were generated to highlight the key concepts. Figure 6 illustrates the connections around the term “optimization,” which plays a central role in the yellow cluster and remains one of the most frequently used keywords throughout the analysis. Figure 7 presents the network centered on the term “energy management,” which is the dominant element in the red cluster. Figure 8 illustrates the connections for the term “renewable energy resources,” which is key in the green cluster. Figure 9 illustrates the importance of the term “renewable energy,” which plays a central role in research on the development of renewable energy sources.
Based on network analysis, four main thematic clusters were identified. The red cluster encompasses topics related to renewable energy sources, energy efficiency, and photovoltaics (energy efficiency, solar energy, renewable energy, photovoltaic cells), as well as energy development and management. The green cluster is available on microgrids, equipped with sources and management of power systems (energy management system, microgrid, renewable energy sources, smart grids), revealing the importance of network infrastructure and alternative solutions. The blue cluster encompasses economic and technological issues, primarily related to cost and energy analysis (economic analysis, electric batteries, electricity storage, fossil fuels), which indicates the research and cost leakage of electricity storage and energy accumulation. The yellow cluster, in turn, addresses aspects of energy system modeling and improvement (optimization, energy storage, photovoltaic system, simulation), strongly associated with practical design and optimization tools. The analysis also examined the distribution of publications and the intensity of international collaboration in renewable energy research and its application in academic infrastructure. The data indicate that Italy (24) and the United States (24) have the highest number of publications, confirming their strong position in research on energy system management and optimization. Spain (20) and China (13) rank next, followed by the United Kingdom (12) and India (9). The results are summarized in Table 5.
The United States (182), Italy (174), and India (129) recorded the highest citation counts. Their high citation counts demonstrate the significant impact of publications from these countries on the development of global knowledge in the field of renewable energy sources. Spain (85) and the United Kingdom (74) also stand out in terms of recognition within the scientific community, while the share of countries such as France, Canada, and China indicates the varied nature of contributions by region (Figure 10). The lower participation of countries from South America, Africa, and Oceania demonstrates the significant potential for further development of research collaboration in these areas.
The map of international collaboration indicates that research in this area relies on strong ties between Europe, Asia, and North America. The most common pairs of countries collaborating include China–USA, China–Denmark, Iran–Finland, Pakistan–Saudi Arabia, and Italy–Denmark. Such links demonstrate the global nature of research and the need to integrate knowledge and technology to develop effective energy solutions. The involvement of developing countries such as India, Pakistan, and Saudi Arabia appears particularly important; they are increasingly participating in international research projects, fostering knowledge transfer and building local competencies (Figure 11).
An analysis of the journals publishing papers on renewable energy sources in the academic infrastructure indicates the dominant role of Energies (EN), which has published nearly 50 articles (CiteScore = 8.0). Sustainability (CH) came in second with over 20 publications (CiteScore = 7.7), followed by Applied Energy (AE) (12 publications, CiteScore = 20.2) and Energy Reports (ER) (9 publications, CiteScore = 11.7). It is worth noting that, despite their smaller number of papers, journals such as Applied Energy and Energy Conversion and Management (ECM, CiteScore = 18.0) have the highest CiteScores, demonstrating the high prestige and high citation rates of the research they publish. CiteScore is a bibliometric indicator developed by Elsevier that measures the average number of citations per article published in a given journal over the last four years. In practice, this means that the higher the CiteScore, the greater the impact of a given journal on the advancement of science and the greater the recognition of its research. The results of the analysis are presented in Figure 12.
The thematic evolution map (Figure 13) allows us to trace changes in research areas related to renewable energy sources in academic infrastructure over five time periods (2009–2025). From 2009 to 2015, topics related to energy efficiency and process optimization played a dominant role. This was the initial stage, when research focused on improving the operating parameters of energy systems and minimizing energy losses. From 2016 to 2019, electric vehicles, energy storage, and solar energy joined the key topics, while research on renewable energy sources as a whole developed in parallel. This was the moment when the integration of various renewable energy technologies and their practical applications began to be more intensively explored. From 2020 to 2022, a clear shift towards topics related to energy management, optimization, and photovoltaics is observed. The topic of heat storage is also emerging with increasing frequency, reflecting the growing importance of technologies enabling the stabilization of renewable energy systems. The most recent period, spanning 2023–2025, is characterized by a broadening research perspective. Key topics include demand-side management, digital energy storage systems, and economic analyses. It is clear that research is entering a more practical and implementation-oriented phase, where cost-effectiveness, digitalization, and end-user interaction with energy systems are gaining increasing importance. This thematic evolution demonstrates a shift from basic research on efficiency and optimization in the initial phase, through the integration of renewable energy technologies and the development of management methods, to contemporary issues related to digitalization, energy storage, and economic analyses.
Despite the comprehensive scope of the bibliometric analysis, several limitations should be acknowledged. The results are based solely on data retrieved from the Scopus and Web of Science databases, which, although widely recognized and reputable, differ in journal coverage and indexing criteria. Consequently, some relevant publications available in other databases may have been omitted. In addition, potential biases could arise from the selection of keywords and search strategies, which may have influenced the representativeness of the dataset. The inclusion of only English-language publications, while ensuring consistency and comparability, might also have excluded significant research conducted in other languages. These factors should be considered when interpreting the results, as they may affect the completeness and generalizability of the findings.

4. Conclusions

The bibliometric analysis revealed a systematic and dynamic development of research on renewable energy sources and energy management systems in academic infrastructure between 2009 and 2025. Initially, publications focused on fundamental issues related to improving the efficiency and optimizing the operation of energy systems, but since 2018, a significant increase in the number of papers and their citations has been observed, demonstrating the growing importance of this issue in the context of the energy transition.
During the period under review, work on the integration of renewable energy sources, demand-side management strategies, and the use of modern digital tools had a significant impact. Universities and academic buildings are increasingly serving as implementation laboratories where innovative energy technologies are tested, confirming the practical dimension of ongoing research.
An analysis of individual country activity indicates the dominant role of Italy, the USA, and Spain, as well as strong research links between Europe, North America, and Asia. At the same time, the relatively limited contribution of countries in South America, Africa, and Oceania demonstrates the significant potential for further development of cooperation in these regions. In terms of scientific publications, the journals Energies and Sustainability dominate, having long been the primary source of research results in this field. High citation rates are also recorded by more prestigious journals, such as Applied Energy and Energy Conversion and Management, confirming that the topic of renewable energy sources in academic infrastructure is part of the mainstream of global energy transition research.
An analysis of thematic clusters and research evolution reveals a clear shift from energy efficiency and process optimization in the first decade, through intensive work on renewable energy integration and energy storage in later years, to contemporary research focusing on digitalization, consumer management, and economic analysis.
At the same time, case studies analyzing specific implementations of EMS, renewable energy, and energy storage systems on campuses and in university buildings are appearing with increasing frequency. This indicates the maturation of this research area and its increasing focus on practical solutions supporting energy transition in the institutional sector.
Future research directions should increasingly emphasize the comprehensive integration of renewable energy sources with intelligent campus management. This process should incorporate advanced forecasting models, artificial intelligence, and blockchain technologies, which can facilitate transparent and efficient energy flow management. Equally important is the examination of the economic and social consequences of the energy transition within academic infrastructure, including investment feasibility, user behavior, and the role of universities in shaping pro-environmental attitudes. Hybrid solutions that combine local energy generation with regional or national systems are also likely to gain significance, contributing to enhanced resilience and energy security. Moreover, comparative studies across different world regions will enable a more systematic identification of best practices and help to reduce current disparities between the most active and less represented research centers.
In methodological terms, future studies could apply dynamic topic modeling, temporal co-word analysis, or machine-learning-based clustering to capture the evolution of research themes over time. Multi-criteria decision analysis (MCDA) and life-cycle assessment (LCA) approaches may also be integrated to evaluate the environmental and economic performance of renewable energy systems implemented in academic campuses. Additionally, coupling bibliometric mapping with GIS-based spatial analysis could provide valuable insights into the geographic distribution of innovation and collaboration networks within academic infrastructure.

Author Contributions

Conceptualization, A.S., D.S. and K.B.; methodology, K.B. and A.S.; software, K.B.; validation, K.B., A.S. and D.S.; formal analysis, K.B.; investigation, K.B.; data curation, K.B.; writing—original draft preparation, K.B., A.S. and D.S.; writing—review and editing, D.S. and A.S.; visualization, K.B.; supervision, A.S. and D.S. All authors have read and agreed to the published version of the manuscript.

Funding

This research was financed by the Minister of Science and Higher Education of the Republic of Poland within the “Regional Excellence Initiative” program for the years 2024–2027 (RID/SP/0032/2024/01).

Data Availability Statement

The original contributions presented in this study are included in the article. Further inquiries can be directed to the corresponding author.

Conflicts of Interest

The authors declare no conflicts of interest.

References

  1. European Commission. Fit for 55: Delivering the EU’s 2030 Climate Target on the Way to Climate Neutrality. 2021. Available online: https://eur-lex.europa.eu/legal-content/EN/TXT/?uri=CELEX%3A52021DC0550 (accessed on 7 July 2025).
  2. Directive (EU) 2024/1275 of the European Parliament and of the Council of 24 April 2024 on the Energy Performance of Buildings (Recast). Available online: https://eur-lex.europa.eu/legal-content/EN/TXT/?uri=CELEX:32024L1275 (accessed on 7 July 2025).
  3. World Green Building Council. Minimum Energy Performance Standards (MEPS) Factsheet. 2024. Available online: https://worldgbc.org/wp-content/uploads/2024/08/WorldGBC-MEPS-factsheet-1.pdf (accessed on 7 July 2025).
  4. European Parliament. Energy Efficiency of Buildings: MEPs Adopt Plans to Decarbonise the Sector. Press Release. 2024. Available online: https://www.europarl.europa.eu/news/en/press-room/20240308IPR19003/energy-efficiency-of-buildings-meps-adopt-plans-to-decarbonise-the-sector (accessed on 9 July 2025).
  5. European Association for Storage of Energy (EASE). Analysis on the Energy Performance of Buildings Directive (EPBD). 2024. Available online: https://ease-storage.eu/wp-content/uploads/2024/05/2024.05.27-EASE-Analysis-on-Energy-Performance-of-Buildings-Directive.pdf (accessed on 9 July 2025).
  6. European Commission. National Building Renovation Plans (EPBD). 2024. Available online: https://energy.ec.europa.eu/topics/energy-efficiency/energy-performance-buildings/national-building-renovation-plans_en (accessed on 9 July 2025).
  7. Pourasl, H.; Barenji, R.; Khojastehnezhad, V. Solar energy status in the world: A comprehensive review. Energy Rep. 2023, 10, 3474–3493. [Google Scholar] [CrossRef]
  8. Pochwat, K.; Kordana-Obuch, S.; Starzec, M.; Piotrowska, B. Financial Analysis of the Use of Two Horizontal Drain Water Heat Recovery Units. Energies 2020, 13, 4113. [Google Scholar] [CrossRef]
  9. Kordana-Obuch, S.; Piotrowska, B.; Starzec, M. Management of waste heat in residential buildings: Predictive modelling and sensitivity analysis of variables characterising shower heat exchanger conditions. Energy 2025, 318, 134743. [Google Scholar] [CrossRef]
  10. Skibko, Z.; Hołdyński, G.; Borusiewicz, A. Impact of Wind Power Plant Operation on Voltage Quality Parameters—Example from Poland. Energies 2022, 15, 5573. [Google Scholar] [CrossRef]
  11. Alfonso-Solar, D.; Vargas-Salgado, C.; Sánchez-Díaz, C.; Hurtado-Pérez, E. Small-Scale Hybrid Photovoltaic-Biomass Systems Feasibility Analysis for Higher Education Buildings. Sustainability 2020, 12, 9300. [Google Scholar] [CrossRef]
  12. Pérez Uc, D.A.; de León Aldaco, S.E.; Aguayo Alquicira, J. Trends in Hybrid Renewable Energy System (HRES) Applications: A Review. Energies 2024, 17, 2578. [Google Scholar] [CrossRef]
  13. IRENA. Renewable Capacity Statistics 2023. 2023. Available online: https://www.irena.org/publications/2023/Mar/Renewable-Capacity-Statistics-2023 (accessed on 9 July 2025).
  14. Rathod, A.A.; Subramanian, B. Scrutiny of Hybrid Renewable Energy Systems for Control, Power Management, Optimization and Sizing: Challenges and Future Possibilities. Sustainability 2022, 14, 16814. [Google Scholar] [CrossRef]
  15. Sharma, P.; Mathur, H.; Mishra, P.; Bansal, R.C. A critical and comparative review of energy management strategies for microgrids. Appl. Energy 2022, 327, 120028. [Google Scholar] [CrossRef]
  16. Stec, A.; Słyś, D.; Ogarek, P.; Bednarz, K.; Bartkowska, I.; Gwoździej-Mazur, J.; Iwanek, M.; Kowalska, B. Assessment of Possibilities of Using Local Renewable Resources in Road Infrastructure Facilities—A Case Study from Poland. Energies 2024, 17, 6351. [Google Scholar] [CrossRef]
  17. Lund, H.; Østergaard, P.A.; Connolly, D.; Mathiesen, B.V. Smart energy and smart energy systems. Energy 2017, 137, 556–565. [Google Scholar] [CrossRef]
  18. Chen, H.; Cong, T.N.; Yang, W.; Tan, C.; Li, Y.; Ding, Y. Progress in electrical energy storage system: A critical review. Prog. Nat. Sci. 2009, 19, 291–312. [Google Scholar] [CrossRef]
  19. Hannan, M.A.; Hoque, M.M.; Mohamed, A.; Ayob, A. Review of energy storage systems for electric vehicle applications: Issues and challenges. Renew. Sustain. Energy Rev. 2018, 69, 771–789. [Google Scholar] [CrossRef]
  20. Ogarek, P.; Stec, A.; Słyś, D. Technical and economic analysis of an autonomous hybrid photovoltaic -hydrogen energy system for academic buildings with the focus on energy Independence—A case study for Poland. Appl. Energy 2025, 392, 125985. [Google Scholar] [CrossRef]
  21. Kavadias, K.A.; Triantafyllou, P. Hybrid renewable energy systems’ optimisation. A review and extended comparison of the most-used software tools. Energies 2021, 14, 8268. [Google Scholar] [CrossRef]
  22. Zupic, I.; Čater, T. Bibliometric methods in management and organization. Organ. Res. Methods 2015, 18, 429–472. [Google Scholar] [CrossRef]
  23. Donthu, N.; Kumar, S.; Mukherjee, D.; Pandey, N.; Lim, W.M. How to conduct a bibliometric analysis: An overview and guidelines. J. Bus. Res. 2021, 133, 285–296. [Google Scholar] [CrossRef]
  24. Kourgiozou, V.; Commin, A.; Dowson, M.; Rovas, D.; Mumovic, D. Scalable pathways to net zero carbon in the UK higher education sector: A systematic review of smart energy systems in university campuses. Renew. Sustain. Energy Rev. 2021, 147, 111234. [Google Scholar] [CrossRef]
  25. ISO 50001:2018; Energy Management Systems—Requirements with Guidance for Use. International Organization for Standardization: Geneva, Switzerland, 2018.
  26. Dias Pereira, L.; Raimondo, D.; Corgnati, S.P.; Gameiro da Silva, M. Energy consumption in schools—A review paper. Renew. Sustain. Energy Rev. 2014, 40, 911–922. [Google Scholar] [CrossRef]
  27. Mohammadalizadehkorde, M.; Weaver, R. Universities as Models of Sustainable Energy-Consuming Communities? Review of Selected Literature. Sustainability 2018, 10, 3250. [Google Scholar] [CrossRef]
  28. Omotayo, T.; Moghayedi, A.; Awuzie, B.; Ajayi, S. Infrastructure Elements for Smart Campuses: A Bibliometric Analysis. Sustainability 2021, 13, 7960. [Google Scholar] [CrossRef]
  29. Quispe, E.C.; Viveros Mira, M.; Chamorro Díaz, M.; Castrillón Mendoza, R.; Vidal Medina, J.R. Energy Management Systems in Higher Education Institutions’ Buildings. Energies 2025, 18, 1810. [Google Scholar] [CrossRef]
  30. Passas, I. Bibliometric Analysis: The Main Steps. Encyclopedia 2024, 4, 1014–1025. [Google Scholar] [CrossRef]
  31. Mongeon, P.; Paul-Hus, A. The Journal Coverage of Web of Science and Scopus: A Comparative Analysis. Scientometrics 2016, 106, 213–228. [Google Scholar] [CrossRef]
  32. Singh, V.K.; Singh, P.; Karmakar, M.; Leta, J.; Mayr, P. The journal coverage of Web of Science, Scopus and Dimensions: A comparative analysis. Scientometrics 2021, 126, 5113–5142. [Google Scholar] [CrossRef]
  33. Aria, M.; Cuccurullo, C. bibliometrix: An R-tool for comprehensive science mapping analysis. J. Informetr. 2017, 11, 959–975. [Google Scholar] [CrossRef]
  34. van Eck, N.J.; Waltman, L. Software survey: VOSviewer, a computer program for bibliometric mapping. Scientometrics 2010, 84, 523–538. [Google Scholar] [CrossRef] [PubMed]
  35. Waltman, L.; van Eck, N.J.; Noyons Ed, C.M. A unfified approach to mapping and clustering of bibliometric networks. J. Informetr. 2010, 4, 629–635. [Google Scholar] [CrossRef]
  36. Abbas, N.J.; Zalkind, D.S.; Pao, L.; Wright, A. A reference open-source controller for fixed and floating offshore wind turbines. Wind Energy Sci. 2022, 7, 53–73. [Google Scholar] [CrossRef]
  37. Jin, M.; Feng, W.; Liu, P.; Marnay, C.; Spanos, C. MOD-DR: Microgrid optimal dispatch with demand response. Appl. Energy 2017, 187, 758–776. [Google Scholar] [CrossRef]
  38. Tagliabue, L.C.; Cecconi, F.R.; Maltese, S.; Rinaldi, S.; Ciribini, A.L.C.; Flammini, A. Leveraging Digital Twin for Sustainability Assessment of an Educational Building. Sustainability 2021, 13, 480. [Google Scholar] [CrossRef]
  39. Kermani, M.; Adelmanesh, B.; Shirdare, E.; Sima, C.A.; Carnì, D.L.; Martirano, L. Intelligent energy management based on SCADA system in a real Microgrid for smart building applications. Renew. Energy 2021, 171, 1115–1127. [Google Scholar] [CrossRef]
  40. Ekren, O.; Ekren, B.Y.; Ozerdem, B. Break-even analysis and size optimization of a PV/wind hybrid energy conversion system with battery storage—A case study. Appl. Energy 2009, 86, 1043–1054. [Google Scholar] [CrossRef]
  41. Arcos-Aviles, D.; Pascual, J.; Guinjoan, F.; Marroyo, L.; Sanchis, P.; Marietta, M.P. Low complexity energy management strategy for grid profile smoothing of a residential grid-connected microgrid using generation and demand forecasting. Appl. Energy 2017, 205, 69–84. [Google Scholar] [CrossRef]
  42. Pal, P.; Mukherjee, V. Off-grid solar photovoltaic/hydrogen fuel cell system for renewable energy generation: An investigation based on techno-economic feasibility assessment for the application of end-user load demand in North-East India. Renew. Sustain. Energy Rev. 2021, 149, 111421. [Google Scholar] [CrossRef]
  43. Vaghefi, A.; Jafari, M.A.; Bisse, E.; Lu, Y.; Brouwer, J. Modeling and forecasting of cooling and electricity load demand. Appl. Energy 2014, 136, 186–196. [Google Scholar] [CrossRef]
  44. Liu, J.; Yang, H.; Zhou, Y. Peer-to-peer energy trading of net-zero energy communities with renewable energy systems integrating hydrogen vehicle storage. Appl. Energy 2021, 298, 117206. [Google Scholar] [CrossRef]
  45. Larwa, B.; Cesari, S.; Bottarelli, M. Study on thermal performance of a PCM enhanced hydronic radiant floor heating system. Energy 2021, 225, 120245. [Google Scholar] [CrossRef]
Figure 1. Literature selection process following the PRISMA methodology.
Figure 1. Literature selection process following the PRISMA methodology.
Energies 18 05812 g001
Figure 2. Key indicators of the database subjected to bibliometric analysis.
Figure 2. Key indicators of the database subjected to bibliometric analysis.
Energies 18 05812 g002
Figure 3. Publication and citation trends in distributed energy system (2009–2025).
Figure 3. Publication and citation trends in distributed energy system (2009–2025).
Energies 18 05812 g003
Figure 4. Trends in the Number of Articles and Case Studies on Energy System (2009–2025).
Figure 4. Trends in the Number of Articles and Case Studies on Energy System (2009–2025).
Energies 18 05812 g004
Figure 5. Distribution of thematic clusters in the analyzed publications.
Figure 5. Distribution of thematic clusters in the analyzed publications.
Energies 18 05812 g005
Figure 6. Connections of the term optimization.
Figure 6. Connections of the term optimization.
Energies 18 05812 g006
Figure 7. Connections of the term energy management.
Figure 7. Connections of the term energy management.
Energies 18 05812 g007
Figure 8. Connections of the term renewable energy resources.
Figure 8. Connections of the term renewable energy resources.
Energies 18 05812 g008
Figure 9. Connections of the term renewable energy.
Figure 9. Connections of the term renewable energy.
Energies 18 05812 g009
Figure 10. Most cited countries.
Figure 10. Most cited countries.
Energies 18 05812 g010
Figure 11. Global distribution of publications and directions of international cooperation in research in 2009–2025.
Figure 11. Global distribution of publications and directions of international cooperation in research in 2009–2025.
Energies 18 05812 g011
Figure 12. Publications on renewable energy management in academic infrastructure in ten leading scientific journals, 2009–2025.
Figure 12. Publications on renewable energy management in academic infrastructure in ten leading scientific journals, 2009–2025.
Energies 18 05812 g012
Figure 13. Diagram of thematic evolution of research on RES infrastructure management in academic infrastructure in 2009–2025.
Figure 13. Diagram of thematic evolution of research on RES infrastructure management in academic infrastructure in 2009–2025.
Energies 18 05812 g013
Table 1. A review of bibliometric and review publications selected from Scopus and Web of Science regarding energy systems in academic infrastructure.
Table 1. A review of bibliometric and review publications selected from Scopus and Web of Science regarding energy systems in academic infrastructure.
ReferenceTitleYearCitation
[26]Energy consumption in schools—A review paper2014152
[24]Scalable pathways to net zero carbon in the UK higher education sector: A systematic review of smart energy systems in university campuses202179
[27]Universities as Models of Sustainable Energy-Consuming Communities? Review of Selected Literature201837
[28]Infrastructure Elements for Smart Campuses: A Bibliometric Analysis202128
[29]Energy Management Systems in Higher Education Institutions’ Buildings20251
Table 2. Articles with the most citations in 2009–2025.
Table 2. Articles with the most citations in 2009–2025.
AuthorsTitleJournalYear of
Publication
CitationsImpact Factor
Abbas et al. [36]A reference open-source controller for fixed and floating offshore wind turbinesWind Energy Science20221894.9
Jin et al. [37]MOD-DR: Microgrid optimal dispatch with demand responseApplied
Energy
201715811
Tagliabue et al. [38]Leveraging Digital Twin for Sustainability Assessment of an Educational BuildingSustainability20211473.3
Kermani et al. [39]Intelligent energy management based on SCADA system in a real Microgrid for smart building applicationsRenewable
Energy
20211439.1
Ekren et al. [40]Break-even analysis and size optimization of a PV/wind hybrid energy conversion system with battery storage—A case studyApplied
Energy
200912911
Arcos-Aviles et al. [41]Low complexity energy management strategy for grid profile smoothing of a residential grid-connected microgrid using generation and demand forecastingApplied
Energy
201712111
Pal et al. [42]Off-grid solar photovoltaic/hydrogen fuel cell system for renewable energy generation: An investigation based on techno-economic feasibility assessment for the application of end-user load demand in North-East IndiaRenewable and
Sustainable
Energy
Reviews
202110016.3
Vaghefi et al. [43]Modeling and forecasting of cooling and electricity load demandApplied
Energy
20149311
Liu et al. [44]Peer-to-peer energy trading of net-zero energy communities with renewable energy systems integrating hydrogen vehicle storageApplied
Energy
20218811
Larwa et al. [45]Study on thermal performance of a PCM-enhanced hydronic radiant floor heating systemEnergy2021869.4
Table 3. Overview of software tools and research models applied in the analyzed publications.
Table 3. Overview of software tools and research models applied in the analyzed publications.
SoftwareModels
Type of ProgramNumbersType of ModelNumbers
HOMER Pro29Optimization131
MATLAB12Simulation49
TRNSYS7Forecasting/prediction14
R/RStudio4MILP11
Simulink4Genetic algorithm8
Table 4. The most frequently occurring keywords in the identified clusters.
Table 4. The most frequently occurring keywords in the identified clusters.
KeywordClusterOccurrencesLinksTotal Link StrengthTotal
Citations
Average
Citations
energy112234618615.5
energy efficiency121268247222.5
energy
management
1383615894024.7
energy utilization112286137731.4
photovoltaic113234331326.1
photovoltaic cells111224537834.4
renewable energies120329147123.6
renewable energy131349354117.5
solar energy120307846823.4
solar power generation1263512777829. 9
sustainable development112275714512.1
cost reduction212276736730.6
digital storage215307148432.3
electric power transmission networks2173010886250.7
energy management system2212811461429.2
microgrid2243411865927.5
microgrids217256939924.9
renewable energy resources2303415994031.3
renewable energy source213307145535
smart grid217339755132.4
smart power grids210256730730.7
carbon dioxide311264726023.6
cost benefit analysis311234829026.4
costs315296730720.5
economic analysis313347934426.5
electric batteries311276644240.2
electric energy storage312306431526,2
fossil fuels311295734231.1
optimisations3122450224232.5
alternative energy419308247124.8
design412193845037.5
energy storage4253410472228.9
optimization46636188194229.4
photovoltaic system414286538916.9
power generation411254865159.2
simulation410172738638.6
sustainability411214627424.9
Table 5. Frequency of article publication by different countries.
Table 5. Frequency of article publication by different countries.
CountryFrequency
Italy24
The United States of America24
Spain20
China13
The United Kingdom12
India9
Pakistan8
Saudi Arabia8
France7
Poland7
Disclaimer/Publisher’s Note: The statements, opinions and data contained in all publications are solely those of the individual author(s) and contributor(s) and not of MDPI and/or the editor(s). MDPI and/or the editor(s) disclaim responsibility for any injury to people or property resulting from any ideas, methods, instructions or products referred to in the content.

Share and Cite

MDPI and ACS Style

Bednarz, K.; Stec, A.; Słyś, D. Research Trends in Renewable Energy Sources in Academic Infrastructure: A Bibliometric Analysis. Energies 2025, 18, 5812. https://doi.org/10.3390/en18215812

AMA Style

Bednarz K, Stec A, Słyś D. Research Trends in Renewable Energy Sources in Academic Infrastructure: A Bibliometric Analysis. Energies. 2025; 18(21):5812. https://doi.org/10.3390/en18215812

Chicago/Turabian Style

Bednarz, Kacper, Agnieszka Stec, and Daniel Słyś. 2025. "Research Trends in Renewable Energy Sources in Academic Infrastructure: A Bibliometric Analysis" Energies 18, no. 21: 5812. https://doi.org/10.3390/en18215812

APA Style

Bednarz, K., Stec, A., & Słyś, D. (2025). Research Trends in Renewable Energy Sources in Academic Infrastructure: A Bibliometric Analysis. Energies, 18(21), 5812. https://doi.org/10.3390/en18215812

Note that from the first issue of 2016, this journal uses article numbers instead of page numbers. See further details here.

Article Metrics

Back to TopTop