In the original publication [1], “Gbiete, D.; Narra, S.; Mani Kongnine, D.; Narra, M.-M.; Nelles, M. Insights into Biohydrogen Production Through Dark Fermentation of Food Waste: Substrate Properties, Inocula, and Pretreatment Strategies. Energies 2024, 17, 6350. https://doi.org/10.3390/en17246350” was not cited. The citation has now been inserted in Section 3.1, paragraph number one, and should read:
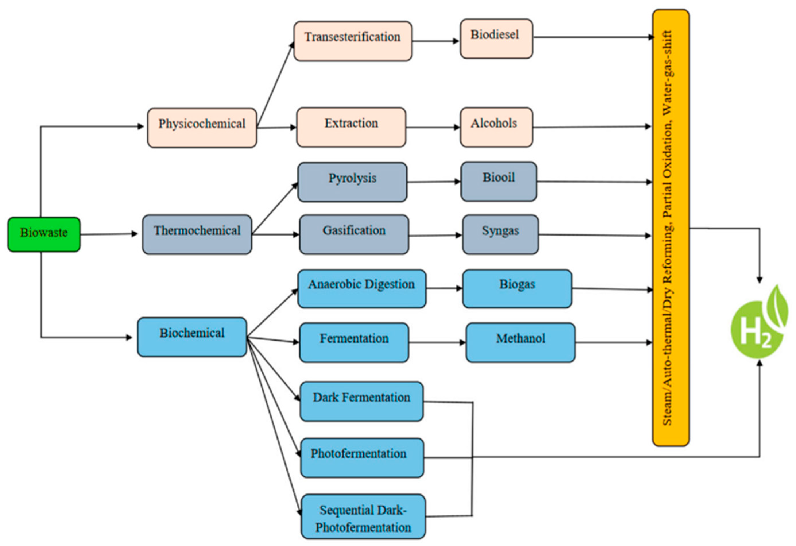
Thermochemical conversion technologies present promising avenues for sustainable hydrogen production from organic waste streams. They offer high efficiency and versatility. Recent research efforts by various scholars have contributed to advancing these technologies [35]. Figure 3 shows the general framework of thermochemical pathways for producing hydrogen from organic biomass.
Figure 3.
Overall scheme of thermochemical conversion routes of hydrogen production from organic biomass [36].
With this correction, the order of some references has been adjusted accordingly. The authors state that the scientific conclusions are unaffected. This correction was approved by the Academic Editor. The original publication has also been updated.
Reference
- Abawalo, M.; Pikoń, K.; Landrat, M.; Ścierski, W. Hydrogen Production from Biowaste: A Systematic Review of Conversion Technologies, Environmental Impacts, and Future Perspectives. Energies 2025, 18, 4520. [Google Scholar] [CrossRef]
Disclaimer/Publisher’s Note: The statements, opinions and data contained in all publications are solely those of the individual author(s) and contributor(s) and not of MDPI and/or the editor(s). MDPI and/or the editor(s) disclaim responsibility for any injury to people or property resulting from any ideas, methods, instructions or products referred to in the content. |
© 2025 by the authors. Licensee MDPI, Basel, Switzerland. This article is an open access article distributed under the terms and conditions of the Creative Commons Attribution (CC BY) license (https://creativecommons.org/licenses/by/4.0/).
