Simulation and Experimental Study of Arc Model in a Low-Voltage Distribution Network †
Abstract
1. Introduction
2. Materials and Methods
2.1. Mayr Arc Theoretical Model
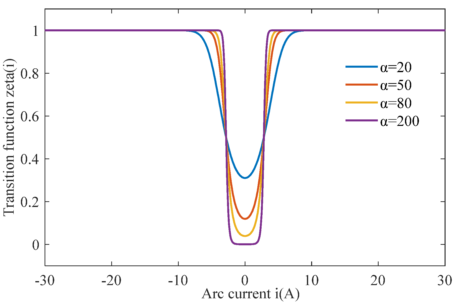
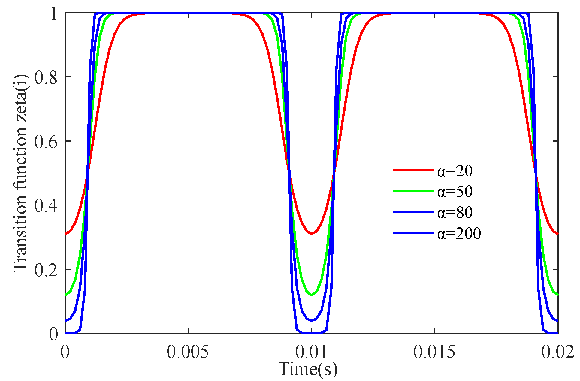
2.2. Improved Control Theory Arc Model
3. Single Arc Pulling System Experiment
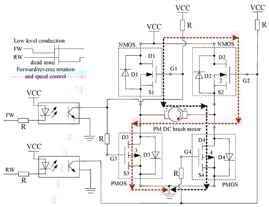
3.1. Working Principle and Platform Construction of Single Arc Pulling System
3.2. Pure Resistance Load Test
3.3. Resistive Load Test
3.4. Multi-Branch Parallel Load Experiment
4. Conclusions
- Arc dissipation power directly determines the arc voltage amplitude. The arc time constant affects the arc voltage waveform. Arc current is mainly determined by the load resistance.
- Arc length and voltage drop per unit length can be set based on the improved control theory arc theoretical model. The arc length can directly correspond to the actual distance between the two electrodes of the experimental platform, and the arc voltage waveform obtained is very close to the shape of the experimental waveform. This arc model is more suitable for reflecting the arc characteristics of low voltage and small current. Research has found that the improved control theory arc model can control the arc length, and the simulation wave of the arc voltage is similar to the experiment results.
- In the simulation of the low-voltage and low-current platform, arc voltage arc-quenching and zero arc current can hardly be combined. This phenomenon is also verified in the experiments of pure resistance, resistive load and multi-branch load. Multi-branch load is beneficial to increase the arc current, to obtain continuous arc pulling, and to facilitate the collection of experimental data.
- The developed permanent magnet DC brush motor matching the large speed reducer ratio speed reducer scheme, combined with the PWM controlled stepless governor and positive and negative switch, can cause the adjustment of the two electrodes, while preventing the risk of arc discharge shock, improving the safety of the experiment. By collecting arc voltage and arc current waveforms, it is helpful to identify and remove faults in the later stage.
Supplementary Materials
Author Contributions
Funding
Data Availability Statement
Acknowledgments
Conflicts of Interest
References
- Schavemaker, P.H.; der Sluis, L.V. An improved Mayr-type arc model based on current-zero measurements. IEEE Trans. Power Electron. 2000, 15, 580–584. [Google Scholar] [CrossRef]
- Wei, M.J.; Shi, F.; Zhang, H.X.; Yang, F.; Chen, W.J. A high-efficiency method to determine parameters of high impedance arc fault models. IEEE Trans. Power Deliv. 2022, 37, 1203–1214. [Google Scholar] [CrossRef]
- Wang, F.; Gao, H.L.; Sun, Y.; Zhang, L.L. Arc grounding model and simulation in non-effectively grounded system. In Proceedings of the 5th International Conference on Electric Utility Deregulation and Restructuring and Power Technologies, Changsha, China, 26–29 November 2015; pp. 358–362. [Google Scholar]
- Cheng, Y.; Liu, Z.G.; Huang, K. Transient analysis of electric arc burning at insulated rail joints in high-speed railway stations based on state-space modeling. IEEE Trans. Transp. Electrif. 2017, 3, 750–760. [Google Scholar] [CrossRef]
- Zheng, J.C.; Lin, J.J.; Kong, X.P.; Ning, J.X. PSCAD/EMTDC based arc model simulation method for single-pole grounding fault. In Proceedings of the 2022 IEEE 5th International Electrical and Energy Conference (CIEEC), Nangjing, China, 27–29 May 2022. [Google Scholar]
- Ji, C.; Chen, Q.; Zhang, Q.; Wang, Q.; Ju, L.; Chen, Q. Evolution of Arc Model and Its Application in Low-Voltage Single-Phase Grounding Fault. In Proceedings of the 2023 13th International Conference on Power and Energy Systems (ICPES), Chengdu, China, 8–10 December 2023; pp. 13–18. [Google Scholar]
- Tong, H.X.; Zeng, X.J.; Yu, K.; Mu, J.R.; Luo, C.; Liu, B.Y. Research on the identification method of series arc fault based on the feature sensitivity analysis and the TVA coefficient optimized random forest. IEEE Trans. Power Del. 2024, 39, 751–762. [Google Scholar] [CrossRef]
- Ren, L.; Lv, W.; Jiang, S.; Xiao, Y. Fault diagnosis using a joint model based on sparse representation and SVM. IEEE Trans. Instrum. Meas. 2016, 65, 2313–2320. [Google Scholar] [CrossRef]
- Jiang, R.; Zheng, Y.S. Series arc fault detection using regular signals and time-series reconstruction. IEEE Trans. Ind. Electron. 2023, 70, 2026–2036. [Google Scholar] [CrossRef]
- Wang, Y.; Hou, L.M.; Paul, K.C. ArcNet: Series AC arc fault detection based on raw current and convolutional neural network. IEEE Trans. Ind. Inform. 2022, 18, 77–86. [Google Scholar] [CrossRef]
- Li, W.; Liu, Y.; Li, Y.; Guo, F. Series arc fault diagnosis and line selection method based on recurrent neural network. IEEE Access 2020, 8, 177815–177822. [Google Scholar] [CrossRef]
- Yao, X.; Herrera, L.; Ji, S.; Zou, K.; Wang, J. Characteristic study and time-domain discrete-wavelet-transform based hybrid detection of series dc arc faults. IEEE Trans. Power Electron. 2013, 29, 3103–3115. [Google Scholar] [CrossRef]
- Costa, F.B. Fault-induced transient detection based on real-time analysis of the wavelet coefficient energy. IEEE Trans. Power Del. 2014, 29, 140–153. [Google Scholar] [CrossRef]
- Gao, H.X.; Wang, Z.Y.; Han, C.X. Feature extraction method of series arc fault occurred in three-phase motor with inverter circuit. IEEE Trans. Power Electron. 2021, 37, 11164–11173. [Google Scholar] [CrossRef]
- Zhang, S.; Qu, N.; Zheng, T.F.; Hu, C.Q. Series arc fault detection based on wavelet compression reconstruction data enhancement and deep residual network. IEEE Trans. Instrum. Meas. 2022, 71, 3508409. [Google Scholar] [CrossRef]























| Parameter | Case 1 | Case 2 |
|---|---|---|
| Arc time constant τ (s) | 5 × 10−4 | 5 × 10−4 |
| Arc dissipation power Ploss (W) | 1 | 50 |
| Arc conductance constant g0 (S) | 1 × 106 | 1 × 106 |
| Breaker separation start time St0 (s) | 0 | 0 |
| Load resistance R (Ω) | 20 | 20 |
| AC supply voltage uac (V) | 220 | 220 |
| AC power frequency f (Hz) | 50 | 50 |
| Parameter | Case 1 | Case 2 |
|---|---|---|
| Voltage drop per unit length U0 (V/cm) | 15 | 50 |
| Arc length LC (cm) | 0.02 | 0.4 |
| Peak current IC (A) | 5 | 5 |
| Coefficient β | 5 × 10−6 | 5 × 10−6 |
| Arc conductance constant g0 (S) | 1 × 104 | 1 × 104 |
| Breaker separation start time St0 (s) | 0 | 0 |
| Load resistance R (Ω) | 5 | 5 |
| Alternating voltage uac (V) | 220 | 220 |
| Frequency f (Hz) | 50 | 50 |
Disclaimer/Publisher’s Note: The statements, opinions and data contained in all publications are solely those of the individual author(s) and contributor(s) and not of MDPI and/or the editor(s). MDPI and/or the editor(s) disclaim responsibility for any injury to people or property resulting from any ideas, methods, instructions or products referred to in the content. |
© 2025 by the authors. Licensee MDPI, Basel, Switzerland. This article is an open access article distributed under the terms and conditions of the Creative Commons Attribution (CC BY) license (https://creativecommons.org/licenses/by/4.0/).
Share and Cite
Zhang, B.; Zhang, J.; Cheng, Y.; Chen, Q.; Zhang, Q. Simulation and Experimental Study of Arc Model in a Low-Voltage Distribution Network. Energies 2025, 18, 420. https://doi.org/10.3390/en18020420
Zhang B, Zhang J, Cheng Y, Chen Q, Zhang Q. Simulation and Experimental Study of Arc Model in a Low-Voltage Distribution Network. Energies. 2025; 18(2):420. https://doi.org/10.3390/en18020420
Chicago/Turabian StyleZhang, Binbin, Jiaqing Zhang, Yifeng Cheng, Qixu Chen, and Qian Zhang. 2025. "Simulation and Experimental Study of Arc Model in a Low-Voltage Distribution Network" Energies 18, no. 2: 420. https://doi.org/10.3390/en18020420
APA StyleZhang, B., Zhang, J., Cheng, Y., Chen, Q., & Zhang, Q. (2025). Simulation and Experimental Study of Arc Model in a Low-Voltage Distribution Network. Energies, 18(2), 420. https://doi.org/10.3390/en18020420

