Next Article in Journal
Tuning the Activity of NbOPO4 with NiO for the Selective Conversion of Cyclohexanone as a Model Intermediate of Lignin Pyrolysis Bio-Oils
Next Article in Special Issue
Green Hydrogen Production for Decarbonizing the Steel Industry: Energy and Economic Assessment of Electrolysis and Ammonia Cracking Systems
Previous Article in Journal
Friction and Regenerative Braking Shares Under Various Laboratory and On-Road Driving Conditions of a Plug-In Hybrid Passenger Car
Previous Article in Special Issue
Techno-Economic Assessment of Hydrogen-Based Power-to-Power Systems: Operational Strategies and Feasibility Within Energy Communities
 
 
Font Type:
Arial Georgia Verdana
Font Size:
Aa Aa Aa
Line Spacing:
Column Width:
Background:
Article

Hydrogen Cost and Carbon Analysis in Hollow Glass Manufacturing

1
Department of Industrial Engineering, University of Rome Tor Vergata, 00133 Rome, Italy
2
Department of Energy Technologies and Renewable Sources, Energy and Sustainable Economic Development Research Centre of Casaccia, ENEA, Italian National Agency for New Technologies, Santa Maria di Galeria, 00123 Rome, Italy
3
Department of Chemical Engineering Materials Environment, ”Sapienza” University of Rome, via Eudossiana 18, 00184 Rome, Italy
4
Stazione Sperimentale del Vetro—The Italian Glass Research Centre, 30141 Venice, Italy
5
Department of Enterprise Engineering, University of Rome Tor Vergata, 00133 Rome, Italy
*
Authors to whom correspondence should be addressed.
Energies 2025, 18(15), 4105; https://doi.org/10.3390/en18154105
Submission received: 5 July 2025 / Revised: 21 July 2025 / Accepted: 31 July 2025 / Published: 2 August 2025
(This article belongs to the Special Issue Techno-Economic Evaluation of Hydrogen Energy)

Abstract

The European Union promotes decarbonization in energy-intensive industries like glass manufacturing. Collaboration between industry and researchers focuses on reducing CO2 emissions through hydrogen (H2) integration as a natural gas substitute. However, to the best of the authors’ knowledge, no updated real-world case studies are available in the literature that consider the on-site implementation of an electrolyzer for autonomous hydrogen production capable of meeting the needs of a glass manufacturing plant within current technological constraints. This study examines a representative hollow glass plant and develops various decarbonization scenarios through detailed process simulations in Aspen Plus. The models provide consistent mass and energy balances, enabling the quantification of energy demand and key cost drivers associated with H2 integration. These results form the basis for a scenario-specific techno-economic assessment, including both on-grid and off-grid configurations. Subsequently, the analysis estimates the levelized costs of hydrogen (LCOH) for each scenario and compares them to current and projected benchmarks. The study also highlights ongoing research projects and technological advancements in the transition from natural gas to H2 in the glass sector. Finally, potential barriers to large-scale implementation are discussed, along with policy and infrastructure recommendations to foster industrial adoption. These findings suggest that hybrid configurations represent the most promising path toward industrial H2 adoption in glass manufacturing.

1. Introduction

In the current context, energy- and emission-intensive industrial sectors—often referred to as ‘hard-to-abate’ due to the significant technical and economic barriers to reducing their greenhouse gas emissions, such as the glass industry—are under growing obligation to fulfill decarbonization pledges. This is driven by increasingly stringent regulations at both European and national levels, alongside shifting market expectations. Many interventions have been implemented in the field of CCUS (Carbon Capture, Utilization, and Storage), as they are generally considered easier to retrofit into existing plants. Among the CO2 capture technologies for decarbonization, absorption currently remains the one with the highest Technology Readiness Level (TRL) [1]. However, relying solely on downstream approaches inevitably leads to higher costs and lower overall efficiency, making it challenging to achieve full decarbonization. In contrast, upstream interventions, which directly target process emissions and integrate low-carbon solutions from the design stage, can enable more substantial and cost-effective emission reductions. As a result, significant interventions in production processes are required [2]. The hollow glass sub-sector, in particular, is among the most impacted by these decarbonization efforts [3]. In response, it is actively collaborating with the scientific research community to explore and develop innovative technologies aimed at reducing greenhouse gas emissions. After using as many energy efficiency measures as possible, it becomes imperative to embrace new technological solutions for decarbonizing the production process; one of the most promising and researched solutions is the replacement of natural gas with H2 in glass furnaces. The analysis provides insight into the sector’s production capacity and highlights the strategic advantages of promoting low-emission technologies within this industrial domain. The subsequent section of the paper focuses on the use of H2 for decarbonizing plants. The following section provides an overview of the current state of knowledge regarding hydrogen combustion in glass production. It summarizes existing research findings and presents a selection of ongoing industrial and research projects focused on testing and implementing H2 as a decarbonization strategy in the glass sector. In the following section, a simulation is conducted: starting from a previously described case study plant, the installation of an electrolyzer near the facility is hypothesized in different scenarios, on-grid and off-grid, with a 20% volume H2 blending replacing natural gas used in the melting furnace. An environmental techno-economic assessment is carried out by the authors to assess the feasibility of the proposed solutions. Furthermore, the introduction of the levelized cost of H2 (LCOH) allows for completing an assessment of the economic viability of the proposed configuration. Finally, in the last sections, the state of the art and the challenges the sector is facing for the implementation of this energy vector in replacing the entire consumption of natural gas in the melting furnace and the entire glass sector are reported. For the simulation scenarios, assumptions were based on existing data from the literature, and the levelized cost of energy (LCOE) method was applied to evaluate economic feasibility. Given the limited availability of detailed studies on hydrogen applications in the glass sector—due to the novelty of the topic and the confidentiality surrounding many ongoing projects—the analysis of state-of-the-art developments and technical limitations was complemented by interviews with experts from both the research and industrial sectors. These interviews allowed for a deeper understanding of key aspects, such as technical barriers, by providing information not otherwise documented in the existing literature. The main contribution of this study lies in the hydrogen methane blending concept for glass industry decarbonization. In Italy, this analysis has previously been studied only through simplified theoretical models [4,5]. This research distinguishes itself by relying on real data made available anonymously by an industry.

2. Hydrogen Used in the Glass Sector

Reaching the EU’s 2050 decarbonization target for the glass industry is a significant challenge, primarily due to the long lifespan of glass melting furnaces—around 15 years—which limits the number of reconstruction opportunities before the target year. With only two furnace overhauls remaining, the industry must act promptly. Research institutions and global companies are therefore investing in innovative solutions to eliminate CO2 emissions, launching a wide range of projects, from pilot-scale tests to full-scale demonstrators, aimed at different decarbonization strategies. Among these, hydrogen (H2) has emerged as one of the most promising and closely examined options [6,7,8,9,10]. Investigations are underway to assess its potential across various stages of the glass production process, especially where high-temperature heat is required. While full electrification of the melting phase is not yet feasible from a technical or economic standpoint, H2 could serve as a viable alternative. In principle, existing batch compositions and refractory materials are compatible with hydrogen combustion. However, further research is required to optimize performance and to redesign furnace systems, particularly in response to the distinct properties and combustion behavior of hydrogen. Addressing the technical challenges outlined in Section 6 is essential in this regard. A notable limitation of H2 lies in its energy efficiency: producing green hydrogen via electrolysis achieves 80–90% efficiency, but burning it for heat reduces the overall efficiency to 50–70%. Nevertheless, given that hybrid furnaces still require a minimum of 20% combustion energy and considering H2’s zero direct CO2 emissions, it remains a leading candidate for decarbonization. This has spurred both research on direct blending of H2 into natural gas networks and plans for dedicated infrastructure. Initial studies raised concerns about the low luminosity of H2 flames potentially impairing heat transfer to the glass melt. However, subsequent trials have shown that radiative heat transfer from air/H2 and oxygen/H2 flames is comparable to that of traditional air- and oxy-fuel combustion [11,12,13]. Several noteworthy projects illustrate the current momentum:
  • HyGlass Project (Germany): BV Glas and the GWI Institute in Essen conducted a joint study to examine the substitution of natural gas with hydrogen in glass furnaces. The project investigated key performance indicators, including combustion efficiency, heat transfer behavior, pollutant emissions (particularly NOx), temperature profiles, CO2 reduction potential, safety concerns, product quality, and the durability of furnace components [14].
  • The Horizon H2GLASS Project: This EU-funded initiative aims to perform extended trials (lasting 4–6 months) with high hydrogen blending levels in both regenerative and oxy-combustion furnaces at industrial scale. The goal is to better understand the impact on energy consumption, emission profiles, product quality, and refractory performance (which requires longer-term testing). Initial short-term tests began at the end of 2023, with further trials scheduled throughout 2024 and full-duration tests expected to launch in late 2025 [15].
  • HYREX Project (France): Led by SEFPRO, International Cookware Group (producer of Pyrex and Duralex), GRTGaz, and Air Liquide and supported by the French Glass and Crystal Federations, this project explored oxy-H2 combustion at industrial scale. Trials involved varying hydrogen blends (e.g., 20%) with natural gas for borosilicate glass used in cookware. Testing campaigns were conducted between 2022 and 2023, with financial backing from the French government’s France Relance program [16,17].
  • DNV-GL Consortium Project (Netherlands): DNV-GL coordinated a large-scale hydrogen combustion project involving over 30 stakeholders from energy-intensive sectors (glass, ceramics, food), along with technology providers, gas suppliers, transport companies, public authorities, and research institutions like Celsian. The project’s primary goal is to develop hydrogen-compatible burner designs within two years, enabling fast and sustainable decarbonization. Glass melting furnaces are one of the main application areas [18].
  • NSG Group Industrial Trials (UK): In 2021, the NSG Group carried out full-scale industrial trials of air–hydrogen combustion in its float glass furnace in St. Helens as part of the UK government’s “HyNet Industrial Fuel Switching” initiative. The tests showed successful conversion of port no. 1 to 100% H2 for several hours and the use of a 15% H2–NG blend in all ports for several days without compromising product quality, furnace temperature, or emissions. HyNet North-West has been selected for Track 1 of the UK’s Cluster Sequencing Process, with industrial decarbonization scheduled to begin in 2025. The results are also relevant to the hollow glass industry [19,20].
  • Glass Futures Pilot Plant (UK): Glass Futures, a non-profit research and technology organization, is developing a 30-ton/day pilot furnace in St. Helens to trial alternative fuels, automation systems, recycled feedstocks, quality control methods, and other innovations. Supported by BEIS, UKRI, and local governments, the center previously published findings from an early BEIS-funded study on alternative fuels. A second GBP 7.1 million grant was awarded in 2020 to carry out practical demonstrations and economic assessments of low-carbon fuel options for the glass sector [21].

3. The Italian Case Study Establishment

For this study, a plant was selected to serve as a representative model of hollow glass manufacturing. The analysis is based on data from the plant’s operations in 2021. Located in Italy, the facility focuses on the large-scale, automated production of hollow glass containers—such as wine, beer, and mineral water bottles—and is distinguished by its significant energy consumption.
The plant operates on a continuous cycle, running 24 h a day, 365 days a year. Operations are only interrupted for planned maintenance activities, which include both cold and hot repairs. Emergency cold repairs are carried out when critical damage occurs, such as breaches in the furnace floor or throat that could result in major glass leakage and threaten adjacent equipment, or when significant deterioration of the regenerator requires partial or complete replacement of its checker bricks.
Energy consumption at the plant remains relatively stable year-round, with variations largely driven by the furnace’s pull rate, the volume of molten glass produced. Annual molten glass production is approximately 88 kilotonnes.
A crucial factor influencing energy use and emissions is the proportion of glass cullet incorporated into the process. Since cullet is already vitrified, its use eliminates the need for energy-intensive chemical reactions between raw minerals, thereby reducing both energy consumption and direct CO2 emissions. At this facility, cullet usage typically hovers around 80%.
The facility utilizes five potential energy carriers: natural gas, electricity, fuel oil, diesel, and acetylene. However, natural gas and electricity remain the primary sources. Unlike other plants that have partially reverted to using fuel oil due to the economic repercussions of the Russia–Ukraine conflict, this facility has consistently avoided its use. Diesel and acetylene are used only minimally—diesel powers forklifts and emergency generators, while acetylene is used for automatic mold lubrication. The bulk of natural gas consumption occurs during the melting process, with additional use in the forehearth, distribution channels, and annealing lehrs for finished products.
The starting data for the study are the same as those already used for the definition of energy efficiency indicators in another paper [22].

4. Methodology, Assumptions for Hydrogen Scenarios

At the current state of technology, H2 can only partially replace natural gas as a fuel in glass furnace burners. H2 could be fed to the plant through national infrastructure (in Italy, TSO gas SNAM is organizing to inject low percentages of H2 blending into the existing gas pipelines), or alternatively, the company could opt for self-sufficiency by installing an electrolyzer on-site. This manuscript presents a technical and economic analysis of implementing an electrolyzer to produce H2 within the company, using the same facility previously described in [22] facility as a case study. A dedicated process simulation was carried out using Aspen Plus® V12.1 [23] to characterize the system’s energy behavior under different decarbonization strategies. Four hydrogen production routes were analyzed, each modelled based on specific assumptions, including operating hours, hydrogen blending ratio, electrolyzer specifications, and energy demands, as summarized in Table 1 and Table 2. The resulting mass and energy balances provided the basis for a consistent and scenario-specific techno-economic assessment. The proposed plant configuration involves blending H2 with natural gas to provide heat for the melting phase. A H2 blending ratio of 20% by volume was assumed. Different scenarios have been developed, both on-grid and off-grid. The technical results obtained give the data to perform the LCOH (levelized cost of H2) analysis as ultimate goal of this study.

4.1. Assumptions and Hydrogen Scenarios Description

The initial data for H2 demand calculations are reported in Table 1.
The electrolyzer considered in this simulation is of the alkaline type; this choice is motivated by the fact that the “alkaline” technology is the most mature and widely adopted in the market. The technical specifications of the electrolyzer are reported in Table 2.
It the assumption to supply the same natural gas thermal energy demand was considered. In order to apply this assumption, the mixture lower heating value was calculated with the following formula:
L o w e r   H e a t i n g   V a l u e   L H V b l e n d   = L H V C H 4 %   V o l u m e C H 4 +   L H V H 2 %   V o l u m e H 2
The lower heating value (LHV) of the mixture was calculated assuming standard reference conditions of 0 °C and 1 atm.
To substitute 20% by volume of natural gas with hydrogen, the total volumetric amount of blend required to fulfil the annual energy demand of the furnace amounts to 8,569,867 Nm3/year; within this total volume requirement, 1,713,973 Nm3/year is attributed to H2. The previously reported data are summarized in Table 3.
To understand the impact of the possible future increasing quantities of hydrogen on the final mixture volumes, an analysis was performed substituting different percentages of natural gas with hydrogen; the final volumes of H2 were calculated as a function of the percentage of H2 used. It is noted that, actually, the current technological limit for a glass melting furnace without dedicated technology upgrades is around 20% of H2/natural gas [5,26,27]; this is the reason for the hypothesis adopted, as stated above. In Figure 1, the yearly H2 demands in volume as a function of blending percentages are illustrated, up to a complete replacement of natural gas.
The container glass sector is a major CO2 emitter due to the high temperatures required, typically achieved through natural gas combustion. Emission data and specific indicators are available in the literature [26]. However, not all emissions stem from combustion alone. In one case study [28], emissions are divided into three scopes. As noted in the literature [29], burning 1 m3 of natural gas produces 1.98 kg of CO2. In the cited case, using a 20% H2/natural gas blend resulted in a reduction of 961 tCO2/year. To assess potential CO2 savings from different hydrogen blending ratios, a dedicated analysis was carried out. The initial assumption is that 20% of the natural gas volume is replaced with hydrogen. This substitution is carried out through different scenarios and methods. Consequently, the emissions saved from combustion—i.e., the direct emissions avoided by the industry—remain the same across all scenarios, since the proportion of natural gas replaced is constant. Therefore, the total CO2 savings are identical for all scenarios analyzed.
In addition to CO2 emissions, other environmental aspects such as water use, NOx formation, and land occupation should be considered in future assessments. While hydrogen combustion is carbon-free, it can still generate thermal NOx under high-temperature conditions, depending on burner design. Furthermore, the integration of PV systems implies a non-negligible land footprint. However, to make an immediate analysis, it is possible to use a land use medium value of about 8 m2 for each 0.125 kWp installed.
For the development of scenarios with different configurations, the following additional technical assumptions were used as reported in Table 4:
To explore the technical and economic feasibility of hydrogen implementation in the glass manufacturing process, four distinct scenarios were developed and analyzed. Each scenario reflects a different configuration of hydrogen production and energy supply. These include an on-grid electrolyzer powered by the national electrical grid and three off-grid options powered by dedicated photovoltaic (PV) systems, with variations in energy storage strategies (hydrogen storage, battery storage, and a hybrid optimized solution).
A brief description of each scenario is provided below.

4.1.1. Plant with Electrolyzer Connected to the National Electrical Grid—On-Grid Scenario

In the ‘on-grid’ scenario, illustrated in Figure 2, the facility utilizes a proprietary alkaline electrolyzer. The electrolyzer is powered directly from the national grid, ensuring continuous availability of electrical energy.
For continuous operation of the glass melting furnace in this configuration, as reported, the electrolyzer is required to produce 196 Nm3/h of H2, equivalent to 0.0176 t/h. In this scenario, the electrolyzer operates for the maximum possible hours, totaling 8234 h, as it is continuously powered by the national electricity grid, excluding 526 h of downtime for its maintenance. Considering the electrolyzer maintenance downtimes, a compression and storage system for hydrogen was required to ensure continuous supply to the furnace during those hours. The electrolyzer is partially oversized as it needs to produce additional hydrogen to compensate for the non-operational hours and the storage system losses. This approach was proposed to make the plant as independent as possible from external sources for the supply of this energy carrier. However, it is more likely that a company would purchase the limited quantities of hydrogen externally via tanker trucks.

4.1.2. Plant with Photovoltaic System Dedicated to the Electrolyzer—Off-Grid Scenario with Hydrogen Storage System

In this ‘off-grid’ scenario illustrated in Figure 3, the facility incorporates a dedicated electrolyzer, powered not by the national grid but by a dedicated photovoltaic plant designed to satisfy the electrolyzer energy demand. Assuming the plant is located in Rome, the photovoltaic system would work 1400 h/year, with a capacity factor to be 3,84 h per day on average. On the one hand, photovoltaics are an unpredictable and intermittent energy source; this means that electricity production is concentrated in a few hours of the day, while for the rest, production is reduced or zero. On the other hand, the demand for hydrogen from the melting furnace, and therefore the electricity demand for the electrolyzer, is constant throughout the day. It is therefore necessary to overproduce and to store electricity or hydrogen to cover the hours when the PV modules are not producing electricity and thus cannot power the electrolyzer. In this first off grid scenario, an intermediate storage system is added in order to ensure a continuous hydrogen flow to the glass melting furnace during the year in order to balance the seasonal variability in electrical energy produced by photovoltaic system. The inclusion of a hydrogen storage system leads to increased investment costs compared to the previous scenario.
During the hours when the electrolyzer is powered by the photovoltaic system, it must therefore produce, in addition to the 196 Nm3/h mentioned in the previous case, an additional amount for compression storage, totalling a total of 754 Nm3/h. In this scenario, the electrolyzer operates for many fewer hours, as it is constrained by the operation of the photovoltaic system. During the downtime (7360 h), maintenance operations are carried out. In addition to the storage system, a hydrogen compression system is present. The electrolyzer is thus oversized, as it needs to produce enough hydrogen to cover the non-operating hours and the losses of the storage system.

4.1.3. Plant with a Photovoltaic System Dedicated to the Electrolyzer—Off-Grid Scenario with Battery Pack

As in the previous scenario, the plant is considered not connected to the electrical grid but equipped with a photovoltaic system, with the addition of a battery pack instead of the storage system (Figure 4). The compression and storage system is still included to cover the downtime of the electrolyzer for maintenance, but with a reduced capacity.
The integration of a battery enables a consistent energy supply, even during periods when the photovoltaic system (PV) is inactive. Similarly to the on-grid scenario, the electrolyzer in this configuration operates at its maximum potential, totaling 8234 h of activity, sustained either directly by the PV system or indirectly via the battery charged by it. As in other scenarios, a downtime of 526 h for electrolyzer maintenance is accounted for.

4.1.4. Plant with a Photovoltaic System Dedicated to the ElectrolyzerOff-Grid Optimized Scenario

In the end, a mixed off-grid scenario was developed, featuring a photovoltaic system with a battery pack and a hydrogen compression and storage system not limited solely to operation during electrolyzer maintenance. By varying the utilization factors of storage methods and recalculating energy and hydrogen requirements accordingly, the optimal configuration for this setup was identified to minimize the cost per kilogram of hydrogen.
Savings as a function of blending are reported.

4.2. Process Modelling in Aspen Plus

To thoroughly simulate the behavior of the proposed hydrogen production systems, a detailed process model was developed using Aspen Plus. This model supports the techno-economic assessment by enabling consistent mass and energy balances and facilitating a robust comparison among different scenarios. The thermodynamic method selected was NRTL (Non-Random Two-Liquid), deemed suitable for accurately representing multicomponent systems involving water, hydrogen, and oxygen.
A schematic representation of the hydrogen production process for the on-grid scenario (Scenario 1) is shown in Figure 5, illustrating the main process sections: electrolysis, compression and storage, and fuel blending. The layout reflects the modular architecture implemented in the Aspen Plus environment.
Each scenario was defined according to the annual hydrogen demand, estimated based on the thermal energy requirements of the glass melting furnace and converted into an hourly flow rate, accounting for actual operating hours, system losses, and efficiency levels. This hourly hydrogen production was split into two streams: a constant flow of 17.6 kg/h was routed directly to the furnace, while the remaining portion was sent to a compression and storage system to ensure supply continuity during electrolyzer downtime.
Hydrogen generation was assigned to alkaline electrolyzer stacks, each operating at 220 kW and a fixed temperature of 72 °C. The number of stacks varied across scenarios, depending on the required production rate. An additional 8% of electrical consumption was included to account for auxiliary systems (Balance of Plant—BoP), such as water pumps, gas–liquid separators, water purification units, and control devices [24].
Demineralized water, initially at ambient conditions, was pressurized to 6.7 bar—the operating pressure of the electrolyzers—and fed to the stacks, which were organized into hierarchical blocks within the main Aspen Plus flowsheet to improve modularity and clarity. The resulting product gas was processed further: oxygen was discharged as a waste stream, while hydrogen was separated from residual water. The purified hydrogen stream was then divided into two branches. The first, controlled by a design specification (FC-1), maintained a constant flow of 17.6 kg/h to the furnace. The second stream was sent to a multistage compression system with intercooling (45 °C outlet temperature, 75% efficiency) and compressed to 250 bar before being routed to storage.
The hydrogen designated for immediate furnace use was blended with methane in a dedicated mixing chamber, where a second design specification (FC-2) adjusted the CH4 feed rate to ensure a stable blend containing 20% hydrogen by volume. This configuration preserved the heating value of the mixture within the operational specifications of the glass furnace.
To enable a more accurate representation of the electrochemical behavior, the alkaline electrolyzer stack was modelled in Aspen Custom Modeler (ACM) and integrated into the Aspen Plus flowsheet. The model is based on the framework proposed by Sánchez et al. (2020) [30] and was recalibrated and scaled to reflect the specific operating conditions, system boundaries, and power scale of the present study. The stack configuration was designed to match a nominal power of 220 kW, with 250 series-connected cells and an individual active area of 0.1 m2, consistent with typical industrial alkaline electrolyzers.
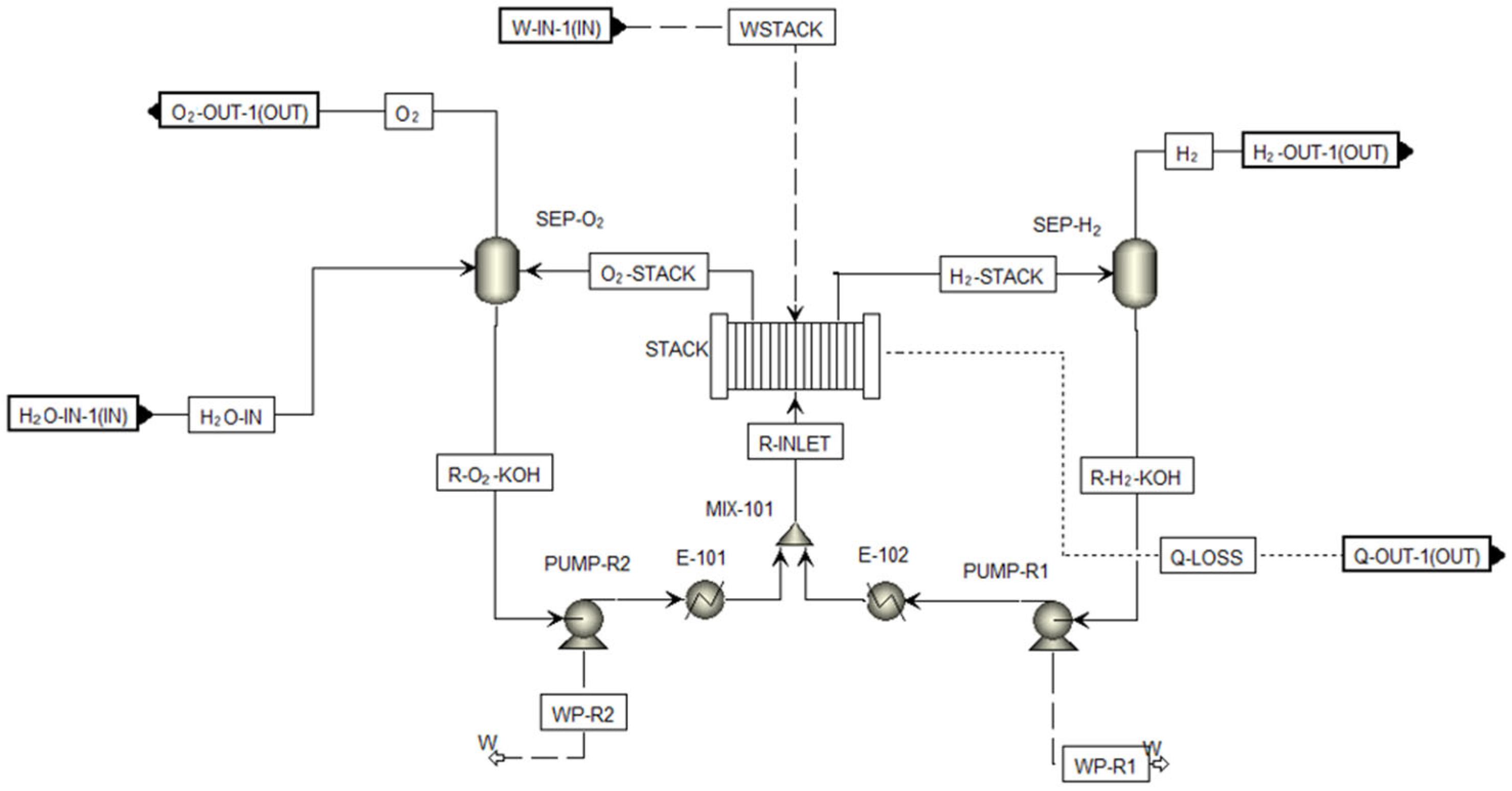
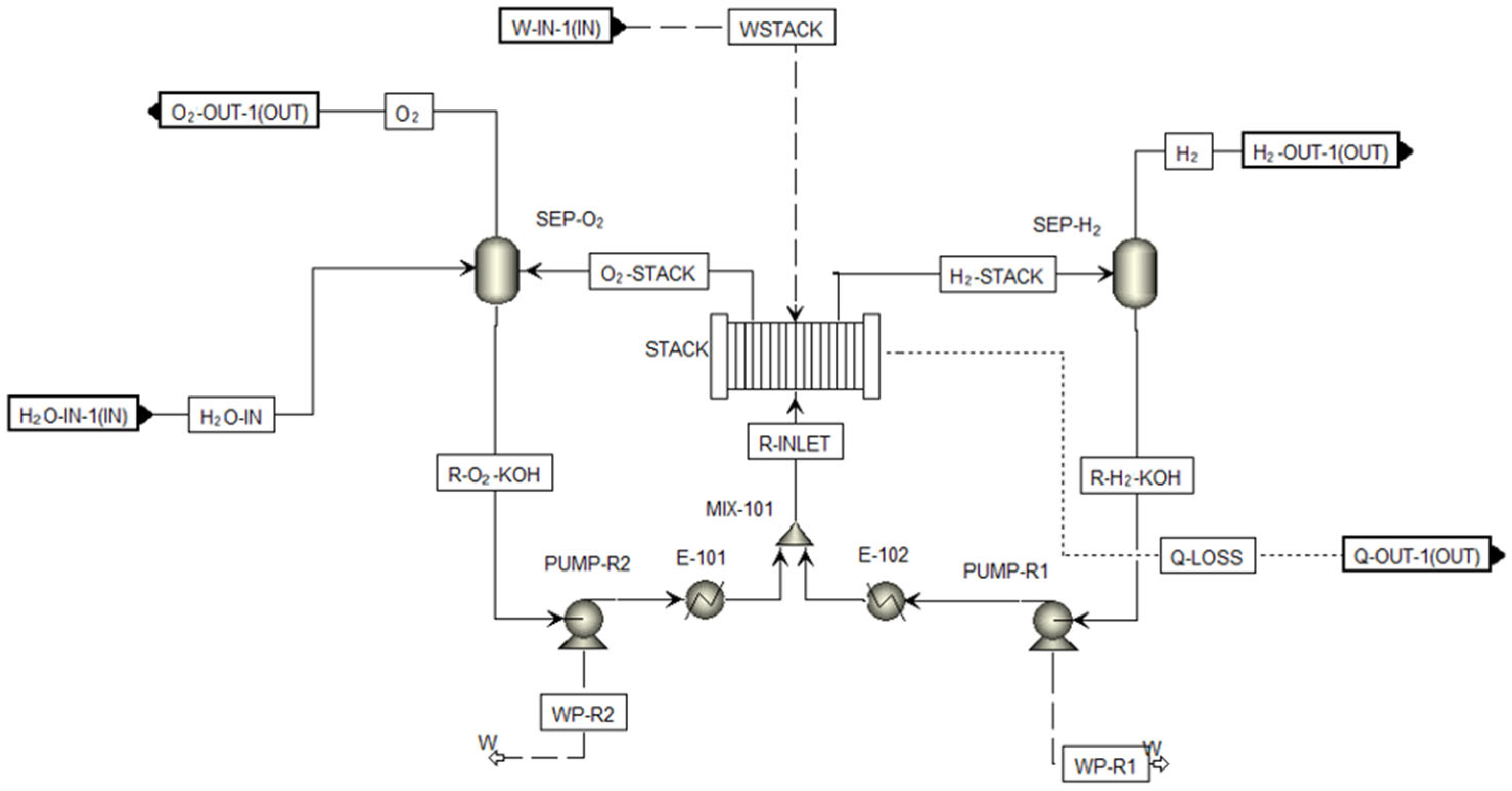
A schematic overview of the custom electrolyzer stack model, including water and electrolyte handling, hydrogen and oxygen separation, and heat loss integration, is shown in Figure 6.
The operational behavior of the stack was described using semi-empirical correlations, relating the main performance indicators—cell voltage, Faraday efficiency, and the fraction of hydrogen transferred to the anode (Hydrogen-To-Oxygen—HTO)—to the system’s temperature T, pressure p, and current density i. The parameters ri, di, ti, fi, Ci, and Ei used in these models are semi-empirical constants derived and validated through nonlinear regression based on experimental data. Each parameter is associated with a specific physical influence—such as temperature dependence, pressure effect, or current-related behavior—and maintains consistency with the dimensional order of the corresponding variable [31].
The cell voltage Vcell is given by:
V c e l l = V r e v + r 1 + d 1 + r 2 T + d 2 p i + s   l o g t 1 + t 2 / T + t 3 / T 2 i + 1
The Faraday efficiency ηF is calculated as:
η F = i 2 f 11 + f 12 T + i 2 ( f 21 + f 22 T )
The hydrogen crossover to the anode (HTO) is expressed as:
H T O = C 1 + C 2 T + C 3 T 2 + C 4 + C 5 T + C 6 T 2 exp C 7 + C 8 T + C 9 T 2 i + E 1 + E 2 p + E 3 p 2 + E 4 + E 5 p + E 6 p 2 exp E 7 + E 8 p + E 9 p 2 i
The electric power consumption of the stack is calculated as:
W s t a c k = V c e l l · N · i · A c e l l
where N = 250 is the number of cells, and Acell is the active surface area per cell.
The hydrogen production rate, expressed as the reaction extent ζ, is determined by:
ζ = η F · i A c e l l · N c e l l 2 F
where F is Faraday’s constant. The gaseous products are then separated into hydrogen and oxygen streams (SEP-H2 and SEP-O2), with hydrogen crossover into the anodic stream accounted for via the HTO term.
The thermal behavior of the stack includes a fixed heat loss equivalent to 10% of the reaction enthalpy:
Q l o s s = Q f · ζ · H r
where Qf = 0, 1 and ΔHr = 0.288 GJ/kmol.
This modelling strategy provided a realistic and scalable representation of the electrolyzer stack under industrially relevant conditions. Moreover, the flexibility afforded by ACM allowed for the customization of key features—such as power scale and thermal management—ensuring consistency with the broader process model developed in Aspen Plus and improving the robustness of the comparative evaluation across decarbonization scenarios [32].

4.3. Economic Analysis Assumption

The input data utilized for computing the levelized cost of H2, as outlined in Table 5, were sourced from the literature, such as the Brynolf review [33], or acquired through confidential discussions with technology providers.
The levelized cost of H2 production (LCOH) was determined through the application of the levelized cost method. LCOH represents the unit price at which renewable H2 must be priced to attain a net present value of the investment equal to zero. A thorough formulation of LCOH can be referenced in the publication by Vartiainen [36]. In this study, the first scenario excludes an investment in a photovoltaic system. In the other scenarios, the costs associated with implementing the photovoltaic system are considered:
L C O H =     t = 1 N   ( C A P E X a +   O P E X f i x +   O P E X v a r +   R E P L E X a S a v ) P r o d u c t i o n h y d r o g e n
Following are the terms of the formula:
  • CAPEXa (Capital Expenditure for Assets): this represents the yearly cost calculated as initial investment, including the cost of the electrolyzer, civil works, transformer, electrical works, construction services, as well as the costs of photovoltaic panels, battery pack, compression system, and storage system.
  • OPEXfix (Operational Fixed Expenditure): this represents the operational maintenance and operating costs, considered to be a percentage of CAPEX. Costs of desalination water are considered too.
  • OPEXvar (Operational Variable Expenditure): this epresents the variable costs, linked to the cost of electrical energy.
  • REPLEXa: the annualized replacement cost represents the expenses associated with the periodic replacement of components that have a lifespan shorter than the overall project duration.
  • Savings: this term represents savings regarding ETS allowances (represents the savings related to the non-purchase of CO2 quotas for the ETS scheme).
For the calculation of the annualized costs, CAPEXa and REFLEXa, the CRF (Capital Recovery Factor) was used. This is a financial method that converts a one-time cost incurred over a specific period into an equivalent annual cost.
C R F =     r     ( 1 + r ) t   ( 1 + r ) t 1  
And thus, using the parameter:
C A P E X a = I n v e s t m e n t   C o s t C R F
R E P L E X a   =   C R F   r e p l e c e m e n t   c o s t   ( 1 + r ) n

5. Results of the Hydrogen Scenarios

5.1. Modelling Results

The process modelling performed using Aspen Plus allowed for a detailed estimation of the electrical power required to operate both the electrolyzer and the hydrogen compression system in each of the four proposed scenarios. In an initial step, hourly hydrogen flows directed to the furnace and to the storage system were determined based on the annual thermal demand and the available operating hours. These flow values, together with key technical parameters, are summarized in Table 6.
For each scenario, a dedicated process model was developed, reflecting its specific operational setup. A constant hydrogen flow of 17.6 kg/h was assumed to be delivered to the furnace in all configurations, corresponding to a 20% volumetric share in the H2/CH4 blend. The distinguishing element among the scenarios is the amount of hydrogen to be stored, which, in turn, affects the size, power, and operation strategy of the electrolyzer and associated utilities.
In the on-grid scenario and off-grid scenario with a battery, the electrolyzer operates continuously for 8234 h per year with a required power of 1.2 MW. Storage is only used during electrolyzer downtime for maintenance, resulting in a low compression power requirement—3.2 kW and 6.0 kW, respectively.
The off-grid scenario with hydrogen storage is the most energy-intensive. Since the system is powered solely by photovoltaics and operates only for 1400 h/year, the electrolyzer must be significantly oversized (7.4 MW installed power) to meet the same annual hydrogen demand. This results in a much higher compression power (266 kW), due to the large flow directed to the storage system. Hydrogen production in this case is highly discontinuous and follows the solar irradiance profile, causing a dramatic drop in the capacity factor and leading to increased capital (Capex) and operating (Opex) costs.
The optimized off-grid scenario offers an intermediate solution. With 5290 h/year of operation, it combines both battery and hydrogen storage systems. The electrolyzer is sized at 2 MW, and the compression power is 36 kW. This configuration aims to balance investment and performance by optimizing storage distribution and smoothing production variability.
Although water consumption is relatively low in absolute terms, water purity and availability must be ensured.
A comprehensive overview of the electrolyzer configuration, stack sizing, and specific energy consumption is reported in Table 7, which complements the operational assessment and supports subsequent cost analysis.
In terms of resource consumption, the on-grid scenario results in annual water usage of approximately 3.1 million kg, while the off-grid scenarios require about 3.3 million kg/year. The slight increase is mainly due to higher hydrogen production to compensate for storage losses. Similarly, electricity demand is estimated at 9.3 million kWh/year in the on-grid case, rising to 10.0–10.4 million kWh/year in off-grid configurations. This increase is attributed not only to greater hydrogen output but also to the additional energy needed for compression and storage system operation, including inefficiencies associated with batteries.
The photovoltaic system required in the off-grid configurations ranges from 7.0 to 7.4 MW, with values rounded to standard commercial options due to the relatively small differences in energy consumption between scenarios. Battery packs are sized at 6.0 MW in the battery-based scenario and 3.1 MW in the optimized one, with one replacement expected over the plant’s lifetime, as is the case for the electrolyzer stacks.
Regarding compression and storage infrastructure, the on-grid and battery scenarios require minimal equipment, as storage is only used occasionally. Conversely, the hydrogen storage scenario necessitates 23 compressors, considering 50 Nm3/h as the H2 hourly input, and six storage cylinders. The optimized configuration, with its hybrid setup, requires three compressors and three cylinders, offering a more balanced approach between operational flexibility and capital investment.
These modelling results, detailed in Table 7 and Table 8, provide the technical foundation for the subsequent evaluation of the levelized cost of hydrogen (LCOH) in each scenario.

5.2. Economic Results

The results from the economic analysis report a total Capex value ranging from about EUR 1.4 M relating to the on-grid scenario to about EUR 17 M for the off-grid H2 storage scenario.
Using the levelized cost of hydrogen (LCOH) formula, the cost per kilogram of H2 is calculated as EUR 8.98/kgH2 for the on-grid scenario and EUR 11.56/kgH2 and EUR 7.88/kgH2 for the first and second off-grid scenarios, respectively. The optimized case results in a reduced cost of EUR 6.90/kgH2. In Table 8, the economic results for the different scenarios are reported.
In Figure 7, costs are disaggregated into the various components.
Electricity cost emerges as the dominant contributor to the overall expenditure, exerting a significantly greater influence compared to other factors. This impact becomes even more relevant as annual operating hours increase. Given its critical role in determining the levelized cost of hydrogen (LCOH)—as well as the inherent difficulty in forecasting future electricity prices—an additional sensitivity analysis was carried out. The results show that, within a typical electricity price range of 65 to 175 EUR/MWh, the corresponding LCOH spans from approximately 4.90 EUR/kgH2 to 11.50 EUR/kgH2. The outcomes of this global analysis are consistent with those reported in previous studies [37,38], suggesting that the deployment of small-scale electrolyzers for the glass industry in Italy does not necessarily entail a substantial increase in hydrogen production costs.

6. Technical Barriers and Recommendations

One of the most relevant challenges currently facing the combustion of H2 instead of natural gas in melting furnaces is related to technical feasibility. Several issues are currently under investigation, as mentioned in the section concerning ongoing projects:
  • Life of Refractories: The combustion of H2 in place of natural gas in melting furnaces poses a challenge to the lifespan of refractories. H2 combustion produces atmospheres enriched in H2O compared to natural gas, resulting in increased Na2O stripping from the bath and greater corrosion of all “standard” refractories (aggression to Al2O3 in the AZS superstructure and especially to SiO2 in the furnace crown). For low blending values or regenerative systems, building furnaces with refractory materials that today are used in oxy-fuel furnaces could be a solution. However, oxy-combustion with high H2 blending values may require different furnace materials. Refractory manufacturers are currently investigating this issue. One manufacturer, for instance, suggests using MgAl2O4 spinels, which appear to offer better performance compared to silica-based materials.
  • Potential Increase in NOx Emissions: The quantity of NOx emitted heavily depends on the technology of each burner used and the furnace type. Currently, it seems necessary to adopt high-velocity burners with innovative nozzle solutions to prevent overheating of the burner itself and high NOx production due to the higher flame temperature. However, other cases, such as flameless oxy-burners in well-sealed furnaces (with minimal air infiltration carrying N2), exhibit NOx production comparable to traditional burners with O2 and methane, or even slightly lower.
  • Thermal Efficiency of the Flame: Studies conducted by various institutes (DNV, GWI, etc.) show that the increase in the H2O band radiation can compensate for the lower emissivity of the H2 flame. For instance, the H2–air flame, with high H2 blending values, becomes invisible. Therefore, the efficiency of radiative heat transfer to the glass bath and the composition should remain largely comparable to the traditional operation of melting furnaces with methane.
  • Percentage Blending Values: Various studies, such as the one conducted by DNV, indicate that a 20% volume blending (equivalent to 7.3% energy blending) is the maximum point at which H2 can be burned without significantly altering combustion and without the need to adapt burner technologies (including domestic applications like boilers, water heaters, and stoves). Higher H2 blending values risk flame flashback, and the natural gas distribution network itself could start experiencing issues (such as embrittlement, valve sealing problems, etc.).
It should also be clarified that most present research projects are focused on replacing natural gas in the melting furnace and not in other phases of the production process. This is primarily because, as reported in the following paragraphs, the furnace accounts for the majority of the total energy consumption of the entire facility.
The other fundamental theme, after the technical aspect, is the economic one. Although the initial investment costs are substantial, the main obstacle lies in the other operational cost values, primarily the electricity needed to produce H2. Considering that the European Union is focusing on green H2, production costs are even more challenging and certainly not competitive with current natural gas prices, which are in a ratio of 5:1 or 4:1. Without government action supporting operational expenses to drive the adoption of this vector, its establishment will be difficult.
In addition to the considerations already made about the technical and economic feasibility of converting to H2 combustion the glass manufacturing process itself, there are several necessary boundary conditions (such as those related to energy supply, infrastructure readiness, and economic feasibility) for the operation of this proposed solution. Given the extensive use of renewable electricity that will be necessary to replace natural gas by producing H2 (as well as for electrifying consumption), the issue arises of producing this energy and the infrastructure for its transportation and distribution. Currently, even considering that not only the glass sector but all other converted thermal processes will need electricity, the infrastructure in Italy is significantly underdeveloped. The availability of areas to build renewable electricity production plants will be another constraint.
It is essential for institutions to address this issue by prompting changes through modifications to the energy market and incentives for H2 use, as well as the development of appropriate infrastructure.
A promising technological avenue is oxy-combustion. In furnace operation, a mix of fuel and preheated air is typically burned. It is possible to replace a portion or, more frequently, all of the air with pure oxygen. This technological solution has been well-established for years, offering energy savings by avoiding the need to heat up inert nitrogen to the temperatures of the combustion chamber, thus reducing both fuel consumption and the amount of produced flue gases. As a result, it contributes to lowering both CO2 and NOx emissions. However, this approach has its drawbacks, including slightly increased wear on refractory materials, leading to a comparatively reduced furnace service lifetime. Additionally, there are cost and electrical power consumption increases associated with producing oxygen on site, tied to the electricity costs at the production site. Currently, various studies explore the preheating of oxygen using waste gas heat, as seen in technologies like Air Liquide’s Heat-Ox [39], for further enhanced energy efficiency.
Considering that the primary limitation is associated with the costs of electricity generation and that these costs could potentially be reduced with the future development of green electricity generation, the simultaneous production of oxygen and H2 using electrolyzers, oxy-combustion, and particularly oxy-H2 combustion may witness widespread application in the coming decades. This development could contribute to reducing the still-high production costs of H2 [40].

7. Conclusions and Future Outlook

The decarbonization of hard-to-abate sectors has become a priority in the current energy transition, with the glass industry representing one of the most critical cases. Among the various stages of the production process, the melting furnace stands out as the primary energy consumer, making it a focal point for emission reduction strategies. This study specifically explored the role of hydrogen as an alternative fuel for the partial substitution of natural gas in glass furnaces, assessing its feasibility from regulatory, technical, and economic perspectives. A preliminary regulatory analysis identified key limitations introduced by the Delegated Acts governing the production of Renewable Fuels of Non-Biological Origin (RFNBOs) under Article 27(3) of the RED. These include requirements for temporal correlation, geographical proximity, and additionality—factors that currently hinder the scalability of renewable hydrogen deployment. In light of these constraints, a revision of the regulatory framework appears necessary to enable wider industrial adoption of hydrogen. Subsequently, multiple scenarios were simulated, each representing different configurations for hydrogen production, storage, and use. The analysis demonstrated that even moderate hydrogen blending (20% by volume) can yield substantial environmental benefits, such as a 7% reduction in natural gas consumption and a proportional decrease in direct CO2 emissions from the furnace. These findings reaffirm hydrogen’s strategic relevance in the decarbonization of industrial processes that are difficult to electrify. A key contribution of this study lies in the process simulations conducted using Aspen Plus, which enabled a quantitative evaluation of energy demand, water consumption, system sizing, and compression/storage needs across different scenarios. These simulations provided realistic input data for the Levelized Cost of Hydrogen (LCOH) assessment and offered valuable insights into trade-offs between design parameters, such as electrolyzer operating hours, PV capacity, and storage configurations. From an economic standpoint, the LCOH values ranged between approximately EUR 7 and EUR 11.5 per kg, depending on the system layout. Configurations based on a single storage solution—either battery or hydrogen—proved less competitive due to limited flexibility and higher costs. Although this study focuses on discrete scenario comparisons, further work could include probabilistic methods (e.g., Monte Carlo simulations) to assess the economic risk under variable electricity prices and Capex/Opex assumptions.
Hybrid systems, combining electrical and hydrogen storage, demonstrated the most favourable performance, balancing supply continuity, system autonomy, and cost-effectiveness. In some cases, these hybrid solutions even outperformed on-grid alternatives, despite operating independently from the national electricity grid. Both the technical and economic results pointed to the superior performance of hybrid configurations and emphasized the importance of adopting flexible, integrated approaches in the design of future hydrogen infrastructure. The study compared on-grid and off-grid configurations for hydrogen production. While on-grid systems benefit from higher electrolyzer utilization factors, their sustainability and economic viability are strongly influenced by the carbon intensity and especially the cost of grid electricity—which in Italy remains significantly higher than the European average. Given that electricity price is the dominant component of the hydrogen production cost in on-grid scenarios, this becomes a critical limitation in the Italian context.
Conversely, off-grid systems powered by photovoltaic sources and supported by hybrid storage (battery and hydrogen) offer full renewable integration and greater independence from price volatility. The analysis showed that these off-grid systems can achieve competitive—and in some cases even superior—LCOH values compared to on-grid configurations. In particular, hybrid off-grid setups proved effective in maximizing energy use, extending electrolyzer operation hours, and minimizing dependence on external electricity supplies.
These findings suggest that in the specific Italian context, where grid electricity is expensive and still partially carbon-intensive, renewables-based systems with hybrid storage may represent not only a sustainable but also a cost-effective solution for industrial hydrogen production.
As highlighted in other studies [35], one of the main challenges remains the high sensitivity of LCOH to electricity prices, which in Italy are significantly above the EU average. This structural disadvantage impairs the competitiveness of domestic hydrogen production, particularly from renewable sources. One potential mitigation strategy involves the creation of centralized production hubs—so-called Hydrogen Valleys—serving multiple users within industrial districts and benefiting from economies of scale to reduce both capital and operational expenditures. Beyond cost and regulation, technical challenges persist, particularly concerning the compatibility of hydrogen combustion with existing furnace technologies and the limitations associated with higher blending ratios. These issues require dedicated R&D programs and industrial-scale pilot demonstrations. Therefore, active intervention from national and European institutions is crucial. Support measures should include direct funding—both capital and operational—as well as incentives for the deployment of enabling infrastructure and advanced energy vector systems. Decarbonizing hard-to-abate sectors is not only a necessary objective but also an urgent one. Hydrogen is poised to serve as a key enabler in bridging the gap between current industrial practices and future climate targets. Despite the challenges related to its cost and scalability, the results of this study confirm that hydrogen, when deployed strategically and supported by coherent policies, represents a viable and effective pathway for reducing emissions in energy-intensive sectors such as glass manufacturing. The responsibility now lies with institutions to transform this potential into tangible progress.

Author Contributions

Conceptualization, D.A., C.B., E.R., and S.T.; methodology, D.A., C.B., E.R., and S.T.; writing—original draft preparation, D.A., E.R., and S.T. writing—review and editing, D.A., C.B., E.R., and. S.C.; supervision, S.C. and A.S. All authors have read and agreed to the published version of the manuscript.

Funding

This research received no external funding.

Data Availability Statement

The original contributions presented in this study are included in the article. Further inquiries can be directed to the corresponding author.

Conflicts of Interest

The authors declare no conflicts of interest.

References

  1. Valentina, S.; Antonio, T.; Nelson, L.; Leonardo, C.; Mattia, M.; Giorgio, V. Nanoparticles Used for CO2 Capture by Adsorption: A Review. Chem. Eng. Trans. 2023, 101, 133–138. [Google Scholar] [CrossRef]
  2. Trinca, A.; Segneri, V.; Mpouras, T.; Libardi, N.; Vilardi, G. Recovery of Solid Waste in Industrial and Environmental Processes. Energies 2022, 15, 7418. [Google Scholar] [CrossRef]
  3. Segneri, V.; Ferrasse, J.H.; Trinca, A.; Vilardi, G. An Overview of Waste Gasification and Syngas Upgrading Processes. Energies 2022, 15, 6391. [Google Scholar] [CrossRef]
  4. Confindustria, Anima Modelli di Business per l’utilizzo dell’H2 e lo sviluppo della Filiera in Italia. September 2023. Available online: https://public.confindustria.it/repository/2025/03/27015938/Modelli-di-Business-per-lutilizzo-dellH2-e-lo-sviluppo-della-Filiera-in-Italia.pdf (accessed on 14 January 2024).
  5. Beccarello, M.; Graditi, G. Position Paper_Piano d’azione per l’idrogeno Focus Offtaker Industriali Confindustria; Confindustria ENEA: Stockholm, Sweden, 2022. [Google Scholar]
  6. Papadogeorgos, I.; Schure, K.M. Decarbonisation Options for the Dutch Container and Tableware Glass Industry; PBL Netherlands Environmental Assessment Agency: The Hague, The Netherlands, 2019; Available online: https://www.pbl.nl/sites/default/files/downloads/pbl-2019-decarbonisation-options-for-the-dutch-container_and_tableware_glass_industry_3720.pdf (accessed on 10 June 2021).
  7. Zier, M.; Stenzel, P.; Kotzur, L.; Stolten, D. A review of decarbonization options for the glass industry. Energy Convers. Manag. X 2021, 10, 100083. [Google Scholar] [CrossRef]
  8. Glass Alliance Europe. The European Glass Sector Contribution to a Climate Neutral Economy. May 2021. Available online: https://glassallianceeurope.eu/wp-content/uploads/2021/05/2021-05-05-gae-position-paper-on-decarbonisation-v2_file.pdf (accessed on 10 June 2025).
  9. Furszyfer Del Rio, D.D.; Sovacool, B.K.; Foley, A.M.; Griffiths, S.; Bazilian, M.; Kim, J.; Rooney, D. Decarbonizing the glass industry: A critical and systematic review of developments, sociotechnical systems and policy options. Renew. Sustain. Energy Rev. 2022, 155, 111885. [Google Scholar] [CrossRef]
  10. Rispoli, A.L.; Tizzano, C.; Verdone, N.; Segneri, V.; Vilardi, G. Sustainable production of hydrogen, pyridine and biodiesel from waste-to-chemicals valorization plant: Energy, exergy and CO2-cycle analysis. J. Clean. Prod. 2023, 425, 139051. [Google Scholar] [CrossRef]
  11. Hubert, M. IMI-NFG Course on Processing in Glass: Lecture 3: Basics of Industrial Glass Melting Furnaces; Celsian Glass & Solar: Eindhoven, The Netherland, 2015. [Google Scholar]
  12. Shelby, J.E. Introduction to Glass Science and Technology; Royal Society of Chemistry: London, UK, 2005; ISBN 978-0-85404-639-3. [Google Scholar]
  13. Adendorff, M.; Robert, L. Bell and Hisashi (Sho) Kobayashi Hydrogen Fired Oxyfuel Burners for Glass Melters. In Proceedings of the ICG 2022 Conference, Berlin, Germany, 3–8 July 2022. [Google Scholar]
  14. BV GLAS; ESSEN. HyGlass Hydrogen Utilization as a Decarbonization Measure for Glass Industry. In Glass International: Hydrogen in Glass Manufactruing. Available online: https://www.glass-international.com/hydrogen-in-glass-manufacturing/hydrogen-in-glass-manufacturing-programme (accessed on 16 June 2021).
  15. H2GLASS. Available online: https://h2-glass.eu/ (accessed on 8 September 2023).
  16. International Cookware Plots Latest Furnace Rebuild. Glass International. Available online: https://www.glass-international.com/features/international-cookware-plots-latest-furnace-rebuild (accessed on 4 December 2023).
  17. Hyvolution. Projet HYREX: La Place de l’Hydrogène Dans la Trajectoire de Décarbonation du Four PYREX©. 28 October 2021. Available online: https://www.youtube.com/watch?v=fZW4wBv17rw (accessed on 4 December 2023).
  18. Slater, N.J. DNV GL Launches Hydrogen Industry Consortium to Reduce Carbon Emissions from Manufacturing. DNV. Available online: https://www.dnv.com/news/dnv-gl-launches-hydrogen-industry-consortium-to-reduce-carbon-emissions-from-manufacturing-181919 (accessed on 4 December 2023).
  19. Architectural Glass Production Powered by Hydrogen in World First. Available online: https://www.nsg.com/en/media/ir-updates/archive/announcements-2021/ag-production-powered-by-hydrogen (accessed on 14 May 2024).
  20. Rudge, J. HyNet selected by Government as Track 1 Industry Cluster. HyNet. Available online: https://hynet.co.uk/hynet-selected-by-government-as-track-1-industry-cluster/ (accessed on 4 December 2023).
  21. Ireson, R.; Pearcy, P.; Pudner, M. Written Evidence Submitted by Glass Futures and British Glass (HNZ0035). Available online: https://committees.parliament.uk/writtenevidence/19721/pdf/ (accessed on 13 May 2024).
  22. Atzori, D.; Bassano, C.; Tiozzo, S.; Corasaniti, S.; Spena, A. Energy Efficiency Indicators About an Italian Representative Hollow Glass Plant. Energies 2025, 18, 1737. [Google Scholar] [CrossRef]
  23. AspenTech: Knowledge Base. Available online: https://esupport.aspentech.com/S_Article?id=000062943 (accessed on 20 July 2025).
  24. Taibi, E.; Blanco, H.; Miranda, R.; Carmo, M.; Gielen, D.; Roesch, R. Green Hydrogen Cost Reduction: Scaling Up Electrolysers to Meet the 1.5C Climate Goal; International Renewable Energy Agency (IRENA): Abu Dhabi, United Arab Emirates, 2020. [Google Scholar]
  25. Data and Assumptions—The Future of Hydrogen—Analysis, IEA. Available online: https://www.iea.org/reports/the-future-of-hydrogen/data-and-assumptions (accessed on 31 October 2023).
  26. Atzori, D.; Tiozzo, S.; Vellini, M.; Gambini, M.; Mazzoni, S. Industrial Technologies for CO2 Reduction Applicable to Glass Furnaces. Thermo 2023, 3, 682–710. [Google Scholar] [CrossRef]
  27. Franco, A.; Rocca, M. Industrial Decarbonization through Blended Combustion of Natural Gas and Hydrogen. Hydrogen 2024, 5, 519–539. [Google Scholar] [CrossRef]
  28. UNI EN ISO 14064-1:2019; UNI Ente Italiano di Normazione. ISO: Geneva, Switzerland, 2019. Available online: https://store.uni.com/uni-en-iso-14064-1-2019 (accessed on 6 May 2024).
  29. Caserini, S.; Baglione, P.; Cottafava, D.; Gallo, M.; Laio, F.; Magatti, G.; Maggi, V.; Maugeri, M.; Moreschi, L. Fattori di emissione di CO2 per consumi energetici e trasporti per gli inventari di fas serra degli atenei italiani. Ing. DellAmbiente 2019, 6, 43–59. [Google Scholar] [CrossRef]
  30. Sánchez, M.; Amores, E.; Abad, D.; Rodríguez, L.; Clemente-Jul, C. Aspen Plus model of an alkaline electrolysis system for hydrogen production. Int. J. Hydrogen Energy 2020, 45, 3916–3929. [Google Scholar] [CrossRef]
  31. Sánchez, M.; Amores, E.; Rodríguez, L.; Clemente-Jul, C. Semi-empirical model and experimental validation for the performance evaluation of a 15 kW alkaline water electrolyzer. Int. J. Hydrogen Energy 2018, 43, 20332–20345. [Google Scholar] [CrossRef]
  32. Amores, E.; Rodríguez, J.; Oviedo, J.; De Lucas-Consuegra, A. Development of an operation strategy for hydrogen production using solar PV energy based on fluid dynamic aspects. Open Eng. 2017, 7, 141–152. [Google Scholar] [CrossRef]
  33. Brynolf, S.; Taljegard, M.; Grahn, M.; Hansson, J. Electrofuels for the transport sector: A review of production costs. Renew. Sustain. Energy Rev. 2018, 81, 1887–1905. [Google Scholar] [CrossRef]
  34. Terlouw, T.; Bauer, C.; McKenna, R.; Mazzotti, M. Large-scale hydrogen production via water electrolysis: A techno-economic and environmental assessment. Energy Environ. Sci. 2022, 15, 3583–3602. [Google Scholar] [CrossRef]
  35. Prezzi CO2—Sendeco2. Available online: https://www.sendeco2.com/it/prezzi-co2 (accessed on 13 May 2024).
  36. Vartiainen, E.; Breyer, C.; Moser, D.; Román Medina, E.; Busto, C.; Masson, G.; Bosch, E.; Jäger-Waldau, A. True Cost of Solar Hydrogen. Sol. RRL 2022, 6, 2100487. [Google Scholar] [CrossRef]
  37. Christensen, A. Assessment of Hydrogen Production Costs from Electrolysis: United States and Europe. 2020. Available online: https://theicct.org/publication/assessment-of-hydrogen-production-costs-from-electrolysis-united-states-and-europe/ (accessed on 13 May 2024).
  38. Gado, M.G.; Nasser, M.; Hassan, H. Potential of solar and wind-based green hydrogen production frameworks in African countries. Int. J. Hydrogen Energy 2024, 68, 520–536. [Google Scholar] [CrossRef]
  39. LIFE Eco-HeatOx|LIFE Eco-HeatOx. Available online: https://www.ecoheatox.com/ (accessed on 26 June 2025).
  40. De Diego, J. Hydrogen in Glass Manufacturing—Nippon Gases. Available online: https://www.glass-international.com/hydrogen-in-glass-manufacturing/view-the-presentations (accessed on 16 June 2023).
Figure 1. Mixture, H2, and natural gas demand with % blending variable.
Figure 1. Mixture, H2, and natural gas demand with % blending variable.
Energies 18 04105 g001
Figure 2. Scenario 1: electrolyzer connected to the national electricity grid.
Figure 2. Scenario 1: electrolyzer connected to the national electricity grid.
Energies 18 04105 g002
Figure 3. Off-grid scenario with hydrogen storage system.
Figure 3. Off-grid scenario with hydrogen storage system.
Energies 18 04105 g003
Figure 4. Off-grid scenario with battery pack.
Figure 4. Off-grid scenario with battery pack.
Energies 18 04105 g004
Figure 5. Process flowsheet of the on-grid scenario (Scenario 1) developed in Aspen Plus.
Figure 5. Process flowsheet of the on-grid scenario (Scenario 1) developed in Aspen Plus.
Energies 18 04105 g005
Figure 6. Electrolyzer stack model implemented in Aspen Custom Modeler.
Figure 6. Electrolyzer stack model implemented in Aspen Custom Modeler.
Energies 18 04105 g006
Figure 7. LCOH disaggregated into individual components [EUR/kgH2].
Figure 7. LCOH disaggregated into individual components [EUR/kgH2].
Energies 18 04105 g007
Table 1. Summary assumptions related to the case study.
Table 1. Summary assumptions related to the case study.
Total required energy supplied by natural gas in melting phase per year [kWh/year] 77,738,220
Total yearly natural gas demand for the melting furnace [Nm3/year]7,799,821
Operating hours of plant [h]8760
Blending H2/total combustion gas [-]20%
Table 2. Alkaline electrolyzer technical and economic data.
Table 2. Alkaline electrolyzer technical and economic data.
Alkaline Electrolyzer Technical Data
ParameterValue
Specific energy consumption for a plant, including auxiliaries [kWh/kgH2]60 [4]
Specific water consumption [kgH2O/kgH2]20 [4,24]
Lifetime stack [h]95,000 [25]
Change stack in 20 years1
Time plant life horizon [years] 20 [4]
Operational uptime for industrial electrolyzers94%
Table 3. Alkaline electrolyzer technical data.
Table 3. Alkaline electrolyzer technical data.
Instantaneous hourly hydrogen demand for the melting furnace [Nm3/h]196
Instantaneous hourly hydrogen demand for the melting furnace [kg/h]17.6
Total yearly hydrogen demand for the melting furnace [Nm3/year]1,713,973
Total yearly hydrogen demand for the melting furnace [kg/year]154,086
Table 4. Synthesis of parameters used for all scenario calculations.
Table 4. Synthesis of parameters used for all scenario calculations.
ParameterValueUnit of Measure
Photovoltaic load factor (Rome)1400h/year
Photovoltaic daily hour3.84h/d
PV lifetime30years
Battery roundtrip efficiency0.91[-]
Battery pack lifetime13years
Power unit lifetime20years
Storage efficiency0.90[-]
Storage lifetime20years
Storage pression220bar
Cylinder volume (220 bar)3m3
Inlet pressure (compressor)3bar
Outlet pressure (compressor)250bar
Flow rate (compressor)50Nm3/h
Compression system lifetime10years
Table 5. Synthesis of parameters used for the calculation of the specific cost of H2 production (LCOH).
Table 5. Synthesis of parameters used for the calculation of the specific cost of H2 production (LCOH).
ParameterValueUnit of Measure
Specific cost of water (desalination) 0.018 [34]EUR/kgH2
Electrolyzer Capex per MW1000kEUR/MW
% Electrolyzer stack cost on Capex25%-
Electrolyzer opex (% of Capex)3%(Of Capex) kEUR
Cost per single compressor215,000EUR/compressor
Storage system cost24,050EUR/cylinder
Capex battery pack180EUR/kW
Capex power unit140EUR/kW
Battery system opex10EUR/kW
Photovoltaic Capex700EUR/kWp
Photovoltaic Opex2%%
Cost due to ETS allowance per tCO283.50 [35]EUR/tonCO2
Interest rate r6%[-]
Table 6. Main operational and consumption parameters for each scenario.
Table 6. Main operational and consumption parameters for each scenario.
ParameterScenarios
On-GridOff-Grid + H2 StorageOff-Grid + BatteryOff-Grid Optimized
Total electrolyzer size [MW]1.27.41.22.0
Electrolyzer operating hours [h]8234140082345290
Photovoltaic power [kW]0740071007200
Battery pack power [kW]0060003100
Energy per battery cycle [kWh]0023,00011,000
Hydrogen mass produced [kg/y]155,000166,000163,700165,800
Average H2 from electrolyzer [kg/h]18.82118.5719.8831.34
H2 to storage [kg/h]1.22100.972.2813.74
Electricity consumed [kWh/y]9,300,00010,400,00010,000,00010,000,000
Water consumed [kg H2O/y]3,100,0003,300,0003,300,0003,300,000
Total CO2 saved [t CO2]961
Table 7. Technical details of electrolyzer and compression systems.
Table 7. Technical details of electrolyzer and compression systems.
ParameterScenarios
On-GridOff-Grid + H2 StorageOff-Grid + BatteryOff-grid Optimized
Number of stacks53258
H2 production per stack [kg/h]3.763.713.983.92
Total stacks power [MW]1.076.751.141.80
Total electrolyzer size [MW]1.27.41.22.0
Specific consumption w/o BoP [kWh/kg H2]56.9756.9457.4457.30
Specific consumption incl. BoP [kWh/kg H2]61.9261.8962.4362.28
Compressor specific consumption [kWh/kg H2]0.0650.8520.1150.438
Storage system [nr. cylinders]1613
Table 8. Economic results for the different scenarios.
Table 8. Economic results for the different scenarios.
ParameterScenarios
On-gridOff Grid—H2 StorageOff Grid—Battery SystemOff Grid—Optimized
Water desalination cost [EUR]55,00060,00055,00060,000
Electrolyzer Capex [EUR]1,200,0007,200,0001,200,0002,000,000
Stack cost [EUR]300,0001,800,000300,000500,000
Electrolyzer opex [EUR/year]45,000270,50045.00070,500
Storage system cost [EUR]24,000144,00024,00072,000
Compression system cost [kEUR]215,0005,160,000215,000645,000
PV capex [EUR]05,180,0005,000,0005,000,000
PV opex [EUR]0103,000100,000100,000
Electricity cost [EUR/year]1,250,000000
Battery pack capex [EUR]004,100,0002,100,000
Capex power unit [EUR]00830,000430,000
Capex replex battery pack004,100,0002,100,000
Opex battery [EUR]0060,00031,000
Economic savings due to CO2 avoided [kEUR]78,802
LCOH [EUR/kgH2]8.9811.567.886.90
Disclaimer/Publisher’s Note: The statements, opinions and data contained in all publications are solely those of the individual author(s) and contributor(s) and not of MDPI and/or the editor(s). MDPI and/or the editor(s) disclaim responsibility for any injury to people or property resulting from any ideas, methods, instructions or products referred to in the content.

Share and Cite

MDPI and ACS Style

Atzori, D.; Bassano, C.; Rossi, E.; Tiozzo, S.; Corasaniti, S.; Spena, A. Hydrogen Cost and Carbon Analysis in Hollow Glass Manufacturing. Energies 2025, 18, 4105. https://doi.org/10.3390/en18154105

AMA Style

Atzori D, Bassano C, Rossi E, Tiozzo S, Corasaniti S, Spena A. Hydrogen Cost and Carbon Analysis in Hollow Glass Manufacturing. Energies. 2025; 18(15):4105. https://doi.org/10.3390/en18154105

Chicago/Turabian Style

Atzori, Dario, Claudia Bassano, Edoardo Rossi, Simone Tiozzo, Sandra Corasaniti, and Angelo Spena. 2025. "Hydrogen Cost and Carbon Analysis in Hollow Glass Manufacturing" Energies 18, no. 15: 4105. https://doi.org/10.3390/en18154105

APA Style

Atzori, D., Bassano, C., Rossi, E., Tiozzo, S., Corasaniti, S., & Spena, A. (2025). Hydrogen Cost and Carbon Analysis in Hollow Glass Manufacturing. Energies, 18(15), 4105. https://doi.org/10.3390/en18154105

Note that from the first issue of 2016, this journal uses article numbers instead of page numbers. See further details here.

Article Metrics

Back to TopTop