Research on Fault Identification of Hybrid Multi-Feed High-Voltage Direct Current System Based on Line Commutated Converter and Voltage Source Converter
Abstract
1. Introduction
2. Protection Configuration of Hybrid Multi-Infeed HVDC System
2.1. LCC HVDC System Protection Configuration
2.1.1. Protection Configuration of Converter Transformer Protection Area in LCC HVDC System
2.1.2. Protection Configuration of Converter Protection Zone in LCC HVDC System
2.1.3. Protection Configuration of Grounding Electrode Protection Area in LCC HVDC System
2.1.4. Protection Configuration of DC Line Protection Area in LCC HVDC System
2.2. VSC-HVDC System Protection Configuration
- The differential protection of VSC AC connection line collects the three-phase current IvT of the converter valve side and the three-phase current of the starting circuit IvC and processes the data, compares it with the set value, and finally, outputs the protection signal.
- VSC AC connection line overcurrent protection collects the current at both ends of the AC connection line and compares it with their respective setting values, and outputs the protection signal through logical judgment.
- The converter bridge arm overcurrent protection is installed in the converter protection zone in the VSC system. The three-phase current IbP of the upper bridge arm and the three-phase current IbN of the lower bridge arm are used as the action criterion.
- VSC DC under-voltage and over-current protection collects DC line positive voltage UdP, DC line negative voltage UdN, the difference between DC line positive current IdP, UdP, and UdN, and IdP compared with their respective setting values for logic judgment and protection signal output.
2.3. Protection Configuration of Near Area AC System
3. Fault Analysis of Hybrid Multi-Infeed HVDC System
3.1. Analysis of AC Feed Bus Current Differential Protection in Near Area AC System
3.2. Analysis of Fault Transient Characteristics of LCC HVDC System
3.3. Analysis of Transient Characteristics of AC Connection Line Fault
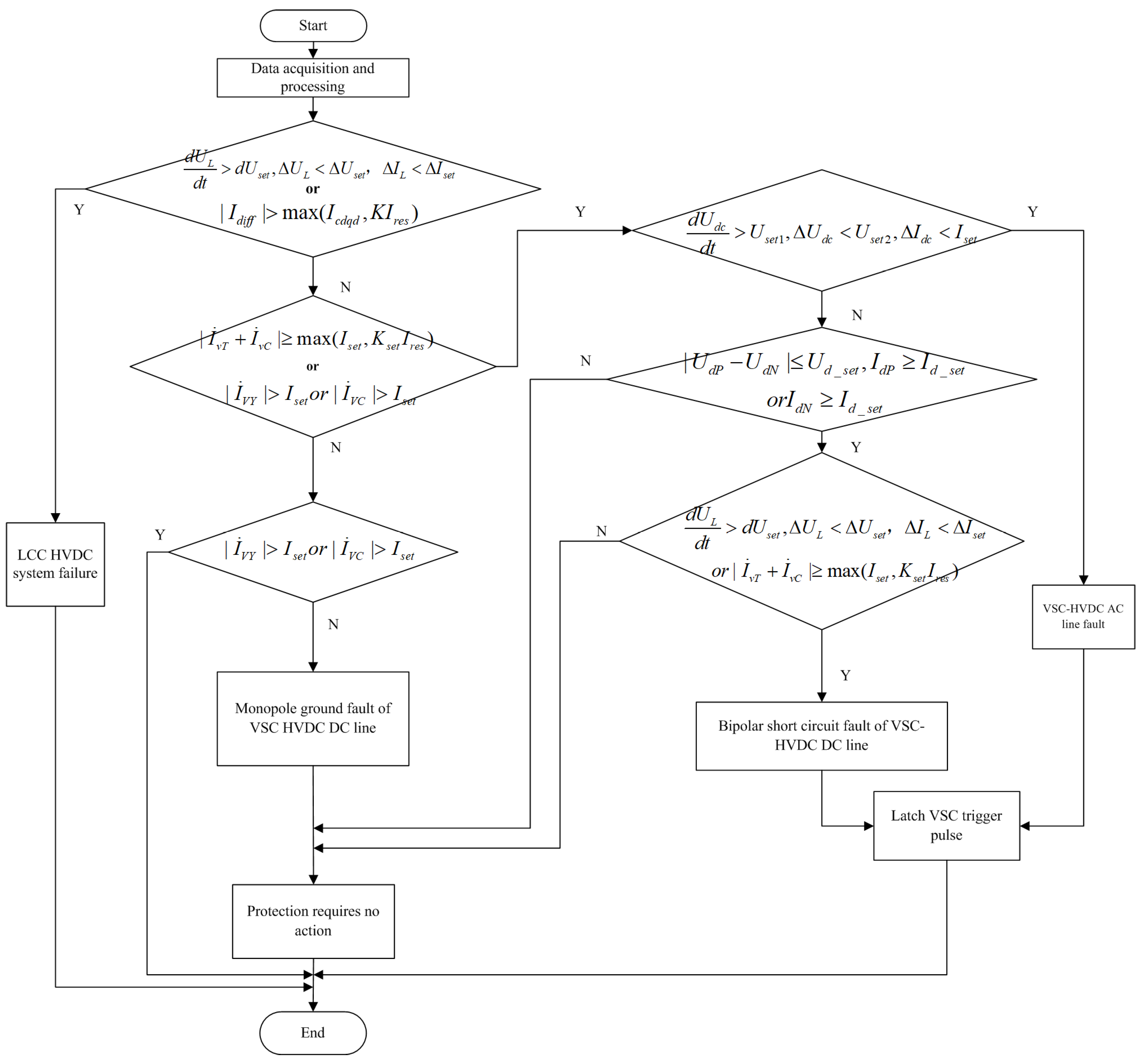
4. Fault Identification Method for Hybrid Multi-Infeed HVDC System
4.1. Logic Judgment of Protection Signal Output
4.1.1. LCC HVDC System Fault Identification Logic Judgment
4.1.2. VSC HVDC System Fault Identification Logic Judgment
4.2. Simulation of Fault Identification Strategy for Hybrid Multi-Infeed HVDC System
- For LCC HVDC DC line mono-pole ground fault and LCC HVDC DC line short circuit fault, the fault point is set on the DC line.
- The fault points of single-phase grounding, two-phase grounding, three-phase grounding, and inter-phase faults of LCC HVDC AC bus are set on the AC bus.
- For VSC HVDC DC line mono-pole ground fault and VSC HVDC DC line short circuit fault, the fault point is set on the DC line.
- For single-phase grounding, two-phase grounding, three-phase grounding, and inter-phase short circuit faults of VSC HVDC AC connection lines, the fault point is set on the AC connection lines.
4.2.1. DC Line Fault of LCC-HVDC Subsystem
4.2.2. AC Bus Failure of LCC-HVDC Subsystem
4.2.3. DC Line Fault of VSC-HVDC Subsystem
4.2.4. AC Line Failure of VSC-HVDC Subsystem
4.3. Verification Results of Fault Identification Strategy for Hybrid Multi-Infeed HVDC System
5. Conclusions
Author Contributions
Funding
Data Availability Statement
Conflicts of Interest
References
- Wang, W.; Wang, D.; Jia, H.; Chen, Z.; Guo, B.; Zhou, H.; Fan, M. Review of steady-state analysis of typical regional integrated energy system under the background of energy Internet. Proc. CSEE 2016, 36, 3292–3306. [Google Scholar] [CrossRef]
- Geidl, M.; Koeppel, G.; Favre-Perrod, P.; Klockl, B.; Andersson, G.; Frohlich, K. Energy hubs for the future. IEEE Power Energy Mag. 2007, 5, 24–30. [Google Scholar] [CrossRef]
- Dong, L.; Li, L.H.; Liu, F.; Chen, L.J.; Wei, W.; Mei, S.W. Development path and practice of regional fully clean power supply: A case study of Qinghai Province. J. Glob. Energy Interconnect. 2020, 3, 385–392. [Google Scholar] [CrossRef]
- Chen, Z.X.; Yu, Y.; Liang, C.H.; Ni, Y.; Song, F.L.; Li, P.; Xiao, J.Y.; Li, J.Y. Coordinative Development of Multi Clean Energy Complementation Based on Global Energy Interconnection. J. Glob. Energy Interconnect. 2020, 6, 126–138. [Google Scholar] [CrossRef]
- Chen, G.P.; Dong, Y.; Liang, Z.F. Analysis and reflection on high-quality development of new energy with Chinese characteristics in energy transition. Proc. CSEE 2020, 40, 5493–5506. [Google Scholar] [CrossRef]
- Shen, J.; Cheng, C.; Cao, R.; Lu, J. Key issues and development in large-scale hydropower absorption and peak regulation. Autom. Electr. Power Syst. 2018, 42, 174–183. [Google Scholar]
- Xin, B.; Guo, M.; Wang, S.; Li, X. Friendly HVDC transmission technologies for large-scale renewable energy and their engineering practice. Autom. Electr. Power Syst. 2021, 45, 1–8. [Google Scholar]
- Pan, Y.; Yin, X.; Hu, J.; He, J. Friendly Centralized exploitation and large-scale delivery of wind and solar energies in west China based on flexible DC grid. Power Syst. Technol. 2016, 40, 3621–3629. [Google Scholar] [CrossRef]
- Zhou, X.; Lu, Z.; Liu, Y.; Chen, S. Development models and key technologies of future grid in China. Proc. CSEE 2014, 34, 4999–5008. [Google Scholar] [CrossRef]
- Jian, D.; Fang, X.; Song, Y. Conception of electricity and hydrogen integrated energy network for renewable energy transmission in Western China under background of carbon neutralization. Autom. Electr. Power Syst. 2021, 45, 1–9. [Google Scholar]
- Li, H.L. Sending-Terminal DC Power Grid in Western China and Its Operation Characteristics in the Context of New Power System. Electr. Power 2023, 56, 166–174. [Google Scholar]
- Xiao, J.; Zhang, Y.; Wan, L.; Li, H. Application of DC grid in global energy interconnection and case study. J. Glob. Energy Interconnect. 2018, 1, 32–38. [Google Scholar] [CrossRef]
- Zhang, D.; Feng, X.; Sun, J.; Zhong, J. Research of VSC HVDC application to China Southern Power Grid. South. Power Syst. Technol. 2011, 5, 1–6. [Google Scholar] [CrossRef]
- Tang, G.; He, Z.; Pang, H. Research, application, and development of VSC-HVDC engineering technology. Autom. Electr. Power Syst. 2013, 37, 3–14. [Google Scholar]
- Chen, L.X.; Yuan, S.; Yan, J.; Jia, X.F.; Xu, J.Z.; Zhao, C.Y. DC fault protection and recovery strategy for VSC-HVDC grid considering multi terminal cooperation. Proc. CSEE 2022, 42, 8164–8177. [Google Scholar] [CrossRef]
- Zou, C.; Wei, R.; Feng, J.; Zhou, Y. Development Status and Application Prospect of VSC-HVDC. South. Power Syst. Technol. 2022, 16, 1–7. [Google Scholar] [CrossRef]
- Rao, H.; Zhou, Y.; Li, W.; Zou, C.; Wang, Z. Engineering Application and Development Prospect of VSC-HVDC Transmission Technology. Autom. Electr. Power Syst. 2023, 47, 1–10. [Google Scholar]
- Wang, Y.; Zhao, W.; Yang, J.; Wang, N.; Lu, Y. Hybrid high-voltage direct current transmission technology and its development analysis. Autom. Electr. Power Syst. 2017, 41, 156–167. [Google Scholar]
- Zhang, S.Y.; Zhou, M.; Huang, H.Y.; Huang, Y.H.; Li, G.Y. Operational flexibility optimization of renewables generation multi-terminal flexible DC collector system. Power Syst. Technol. 2020, 44, 3846–3856. [Google Scholar] [CrossRef]
- Li, G.Q.; Lou, W.T.; Xin, Y.C.; Jiang, S.Q.; Wang, T. AC fault ride-through control strategy for sending end of LCC-MMC hybrid DC transmission system. Power Syst. Technol. 2021, 45, 2586–2595. [Google Scholar] [CrossRef]
- Xiao, L.; Wang, G.T.; Xu, Y.Z.; You, G.Z.; Xu, Z. Methods for power flow calculation and electro-mechanical transient modeling of LCC-MMC hybrid multi-terminal HVDC system. High Volt. Eng. 2019, 45, 2578–2586. [Google Scholar] [CrossRef]
- Tang, G.; Xu, Z.; Xue, Y.L. A LCC-MMC hybrid HVDC transmission system. Trans. China Electrotech. Soc. 2013, 28, 301–310. [Google Scholar] [CrossRef]
- Xu, F.; Xu, Z. Hybrid HVDC system based on LCC and FHMMC. High Volt. Eng. 2014, 40, 2520–2530. [Google Scholar] [CrossRef]
- Li, S.; Wang, X.; Li, T.; Peng, Z. Optimal design for hybrid MMC and its DC fault ride-through strategy. Proc. CSEE 2016, 36, 1849–1858. [Google Scholar] [CrossRef]
- Li, D.; Wang, Y.; Ding, L.; Li, X.; Dai, H.; Su, G. Blocking and deblocking strategy of single UHVDC converter group under joint control mode of dual 12-pulse converter groups. Electr. Power Autom. Equip. 2014, 34, 148–154. [Google Scholar]
- Zhou, Y.Z.; Xu, Z.; Tabf, G. Analysis of Power System Transient Stability Characteristics Under Three Different DC Line Fault Clearance Solutions of MMC-HVDC Systems. Proc. CSEE 2015, 35, 1621–1627. [Google Scholar] [CrossRef]
- Li, H.; Zhang, K.; Wang, G.; Huang, D.; Li, M.; Guo, Z. Fault Area Discrimination Method for Parallel Multi-terminal Hybrid HVDC Line. Autom. Electr. Power Syst. 2019, 43, 119–125+179. [Google Scholar] [CrossRef]
- Cai, Y.J.; Wen, M.H.; Chen, Y.; Shi, Y.G.; Qin, Y. Control strategy of LCC-MMC hybrid HVDC system under rectifier side fault Power System Protection and Control. Power Syst. Prot. Control. 2019, 46, 1–8. [Google Scholar] [CrossRef]
- Bin, L.I.; Ye, L.I.; Jiawei, H.E. Research on the Key Properties of MMC Sub-modules With DC Fault Eliminating Capability. Proc. CSEE 2016, 36, 2114–2122. [Google Scholar] [CrossRef]
- Liu, Z.; Shi, B.N.; Liu, B.; Xiong, Q.; Hong, C. Control Strategies of LCC-MMC Hybrid HVDC Transmission Under AC System Fault Based on Maximum Modulation Index. Autom. Electr. Power Syst. 2017, 41, 125–130. [Google Scholar] [CrossRef]
- Jung, J.J.; Cui, S.; Lee, J.H.; Sul, S.K. A New Topology of Multilevel VSC Converter for a Hybrid HVDC Transmission System. IEEE Trans. Power Electron. 2017, 32, 4199–4209. [Google Scholar] [CrossRef]
- Wang, L.; Sun, X.; Wang, B.; Zhao, W.; Li, X. Research on Protection Scheme of DC Line Fault in LCC-MMC Hybrid HVDC System. Proc. CSEE 2021, 41, 7339–7352. [Google Scholar] [CrossRef]
- Ren, X.C.; Wang, Y.; Du, Y.L.; Cui, Y. A new protection scheme for hybrid cascaded HVDC transmission lines based on cosine similarity algorithm. J. Xi’an Polytech. Univ. 2024, 38, 26–33. [Google Scholar] [CrossRef]














| Fault Location | Protection Signal Output | Fault Identification Result | Protective Action |
|---|---|---|---|
| LCC DC line fault | signal1 | Mono-pole ground fault or bipolar short circuit fault of LCC DC line | Latch LCC trigger pulse |
| LCC AC bus single-phase ground fault | signal2 | LCC AC bus single-phase short circuit grounding fault | Automatic re-closing of LCC AC line |
| LCC AC bus two-phase fault | Signal2 and signal6 | Two-phase short circuit grounding or inter-phase short circuit faults of LCC AC bus-bar | Automatic re-closing of LCC AC line |
| Three-phase fault of LCC AC bus-bar | Signal1, signal2, signal5, and signal6 | Three-phase short circuit grounding or three-phase inter-phase short circuit fault of LCC AC bus | Automatic re-closing of LCC AC line |
| Mono-pole fault of VSC DC line | Signal3 and signal4 | Mono-pole ground fault of VSC DC line | The control part enables the system to resume stable operation without protective action. |
| Bipolar fault of VSC DC line | Signal4 and signal6 | Bipolar short circuit fault of VSC DC line | Latch VSC trigger pulse |
| Single-phase grounding of VSC AC line | Signal3, signal4, signal5, and signal6 | Single-phase ground fault of VSC AC connection line | Latch VSC trigger pulse |
| Phase-to-phase short circuit or ground fault of VSC AC lines | Signal3 and signal5 | VSC AC connection line two-phase short circuit grounding or two-phase inter-phase short circuit or three-phase short circuit grounding or three-phase inter-phase short circuit fault | Latch VSC trigger pulse |
Disclaimer/Publisher’s Note: The statements, opinions and data contained in all publications are solely those of the individual author(s) and contributor(s) and not of MDPI and/or the editor(s). MDPI and/or the editor(s) disclaim responsibility for any injury to people or property resulting from any ideas, methods, instructions or products referred to in the content. |
© 2024 by the authors. Licensee MDPI, Basel, Switzerland. This article is an open access article distributed under the terms and conditions of the Creative Commons Attribution (CC BY) license (https://creativecommons.org/licenses/by/4.0/).
Share and Cite
Wang, T.; Chen, K.; Zhang, L.; Hu, X.; Li, H.; Ye, P. Research on Fault Identification of Hybrid Multi-Feed High-Voltage Direct Current System Based on Line Commutated Converter and Voltage Source Converter. Energies 2024, 17, 2215. https://doi.org/10.3390/en17092215
Wang T, Chen K, Zhang L, Hu X, Li H, Ye P. Research on Fault Identification of Hybrid Multi-Feed High-Voltage Direct Current System Based on Line Commutated Converter and Voltage Source Converter. Energies. 2024; 17(9):2215. https://doi.org/10.3390/en17092215
Chicago/Turabian StyleWang, Ting, Kun Chen, Long’en Zhang, Xingyang Hu, Hengxuan Li, and Pangqi Ye. 2024. "Research on Fault Identification of Hybrid Multi-Feed High-Voltage Direct Current System Based on Line Commutated Converter and Voltage Source Converter" Energies 17, no. 9: 2215. https://doi.org/10.3390/en17092215
APA StyleWang, T., Chen, K., Zhang, L., Hu, X., Li, H., & Ye, P. (2024). Research on Fault Identification of Hybrid Multi-Feed High-Voltage Direct Current System Based on Line Commutated Converter and Voltage Source Converter. Energies, 17(9), 2215. https://doi.org/10.3390/en17092215
