Due to scheduled maintenance work on our servers, there may be short service disruptions on this website between 11:00 and 12:00 CEST on March 28th.
Sign in to use this feature.

Years

Between: -

Subjects

remove_circle_outline
remove_circle_outline
remove_circle_outline
remove_circle_outline
remove_circle_outline
remove_circle_outline
remove_circle_outline
remove_circle_outline
remove_circle_outline

Journals

remove_circle_outline
remove_circle_outline
remove_circle_outline
remove_circle_outline
remove_circle_outline
remove_circle_outline

Article Types

Countries / Regions

remove_circle_outline
remove_circle_outline
remove_circle_outline
remove_circle_outline
remove_circle_outline

Search Results (1,532)

Search Parameters:
Keywords = fault identification

Order results
Result details
Results per page
Select all
Export citation of selected articles as:
15 pages, 4130 KB  
Article
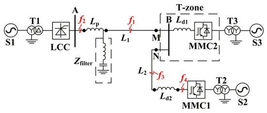
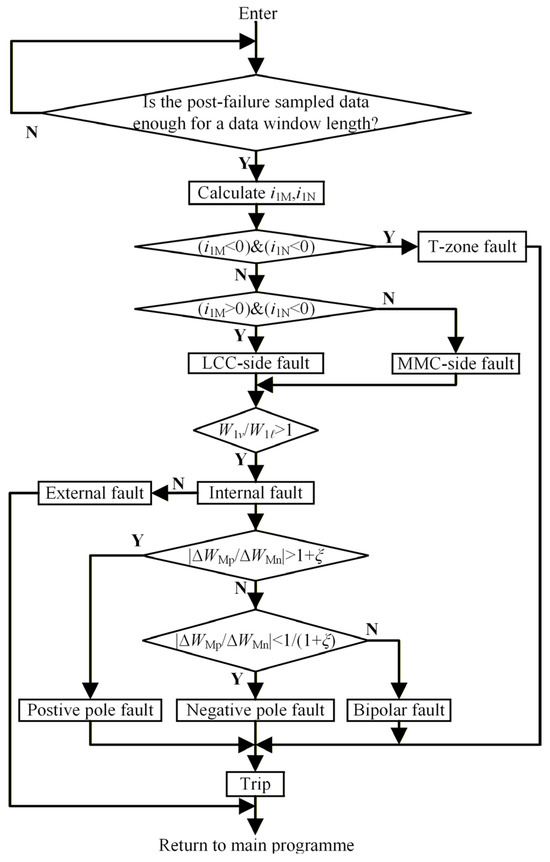
T-Connected Line Protection for Hybrid DC Systems Based on the Attenuation Characteristics of Electromagnetic Wave Energy
by Yanxia Zhang, Yunfei Wu and Fucheng Li
Appl. Sci. 2026, 16(7), 3185; https://doi.org/10.3390/app16073185 - 26 Mar 2026
Abstract
T-connected lines are increasingly applied in hybrid DC systems due to their excellent flexibility and scalability. However, their asymmetric boundaries and the unclear physical boundaries at both ends of the LCC-side boundary element pose challenges for relay protection. To address the inability of [...] Read more.
T-connected lines are increasingly applied in hybrid DC systems due to their excellent flexibility and scalability. However, their asymmetric boundaries and the unclear physical boundaries at both ends of the LCC-side boundary element pose challenges for relay protection. To address the inability of conventional DC line protection to identify internal and external faults on the LCC side, this paper proposes an identification method based on the attenuation characteristics of electromagnetic wave energy. On this basis, a complete protection scheme for T-connected lines is proposed. The protection is initiated by the rate of voltage change of the T-connected bus; faults inside and outside the T-zone are identified by the direction of the line-mode current on the T-zone outgoing lines; and internal and external faults on the LCC side are identified by the line-mode energy ratio of electromagnetic waves at both ends of the boundary element. Additionally, the fault pole is selected by the electromagnetic wave energy change of the positive and negative poles. A simulation model of a hybrid DC system containing a T-connected line is constructed on PSCAD/EMTDC, and the effectiveness of the method for identifying internal and external faults on the LCC side and the protection scheme are verified. Full article
(This article belongs to the Section Electrical, Electronics and Communications Engineering)
Show Figures

Figure 1

20 pages, 20474 KB  
Article
The Sequence Stratigraphic Division and Geological Significance of Lower-Middle Ordovician Carbonate Rocks in Fuman Area, Tarim Basin, China
by Hongyu Xu, Xi Zhang, Zhou Xie, Chong Sun, Pingzhou Shi, Ruidong Liu, Lubiao Gao, Jinyu Luo and Tenghui Lu
Geosciences 2026, 16(4), 136; https://doi.org/10.3390/geosciences16040136 (registering DOI) - 25 Mar 2026
Abstract
Oil and gas exploration conducted in the main fault zone of the Fuman Oilfield has yielded large-scale and high-production results. Against this background, the non-fault zone has emerged as a new domain for oil exploration endeavors. Nevertheless, the establishment of a unified sequence [...] Read more.
Oil and gas exploration conducted in the main fault zone of the Fuman Oilfield has yielded large-scale and high-production results. Against this background, the non-fault zone has emerged as a new domain for oil exploration endeavors. Nevertheless, the establishment of a unified sequence division scheme for the study area remains unachieved, primarily constrained by two key factors: first, the high costs associated with ultra-deep high-density coring operations; and second, the inconspicuous response characteristics exhibited by logging curves. This absence of a standardized scheme has further impeded the progress of oil and gas exploration in the non-main fault inter-region within the study area. Consequently, the present study is based on multi-source data, including seismic data, logging data, and field outcrop data. Magnetic susceptibility measurements from the cement plant section and natural gamma-ray logging data from the Yangjikan section were systematically analyzed to establish cyclostratigraphic frameworks. A sedimentary noise model (SNM) was employed to reconstruct Holocene sea-level fluctuations, enabling precise sequence stratigraphic subdivision within the Fuman Area. Results demonstrate that the Middle-Lower Ordovician Yijianfang–Penglaiba Formations retain robust astronomical cyclicity, validated by high-fidelity orbital forcing signals. Notably, the DYNOT (Dynamic Noise After Orbital Tuning) model effectively decouples orbital-driven sea-level oscillations from local depositional noise, offering a novel approach for sequence boundary identification. This methodology reveals a hierarchical sequence architecture comprising four third-order sequences and 11 fourth-order sequences within the Yijianfang–Penglaiba Formations. Such a framework provides critical insights into facies distribution patterns and non-fault-controlled exploration potential in the Fuman Basin. Full article
Show Figures

Figure 1

27 pages, 7833 KB  
Article
Multiscale Feature Extraction and Decoupled Diagnosis for EHA Compound Faults via Enhanced Continuous Wavelet Transform Capsule Network
by Shuai Cao, Weibo Li, Xiaoqing Deng, Kangzheng Huang and Rentai Li
Processes 2026, 14(7), 1043; https://doi.org/10.3390/pr14071043 - 25 Mar 2026
Viewed by 49
Abstract
The vibration signals of Electro-Hydrostatic Actuators (EHAs) exhibit strong non-linearity and non-stationarity, particularly under complex coupling mechanisms, making the extraction of intrinsic fault features computationally challenging. Conventional deep learning approaches often lack mathematical interpretability and struggle to decouple superimposed fault signatures from incomplete [...] Read more.
The vibration signals of Electro-Hydrostatic Actuators (EHAs) exhibit strong non-linearity and non-stationarity, particularly under complex coupling mechanisms, making the extraction of intrinsic fault features computationally challenging. Conventional deep learning approaches often lack mathematical interpretability and struggle to decouple superimposed fault signatures from incomplete datasets. To address these issues, this paper proposes the Enhanced Continuous Wavelet Transform Capsule Network (ECWTCN), an intelligent decoupled diagnosis framework designed for multiscale signal analysis. The architecture integrates a wavelet-kernel convolution layer to extract physically interpretable time–frequency features across multiple scales, effectively capturing transient impulses associated with incipient faults. Furthermore, a novel maximized aggregation routing algorithm is introduced to optimize the dynamic routing process, enhancing global feature aggregation. A distinct advantage of the ECWTCN is its capability to generalize distinct fault patterns, enabling the identification of unseen compound faults by training exclusively on normal and single-fault samples. Comparative experiments show that the proposed method delivers strong multi-label classification performance under operating condition A, achieving a Subset Accuracy of 93.7% and a Label Ranking Average Precision of 0.998. Complexity analysis further confirms the method’s efficiency in terms of FLOPs and parameter size. This work presents a robust, lightweight, and mathematically interpretable solution for the analysis of complex signals in high-reliability equipment. Full article
(This article belongs to the Section Automation Control Systems)
Show Figures

Figure 1

21 pages, 6402 KB  
Article
A New Method for Diagnosing Transformer Winding Faults Based on mRMR-RF Feature Selection and an Inverse Distance Weighted KNN Model
by Chenyang Wang, Huan Peng, Zirui Liu, Song Wang, Danyu Li, Fei Xie and Jian Yang
Algorithms 2026, 19(3), 241; https://doi.org/10.3390/a19030241 - 23 Mar 2026
Viewed by 85
Abstract
Accurately extracting deviation features in frequency response curves, which reflect winding deformation states, and selecting appropriate machine learning algorithms are critical for achieving a precise quantitative diagnosis of winding deformation based on frequency response analysis (FRA). To address the existing challenges in transformer [...] Read more.
Accurately extracting deviation features in frequency response curves, which reflect winding deformation states, and selecting appropriate machine learning algorithms are critical for achieving a precise quantitative diagnosis of winding deformation based on frequency response analysis (FRA). To address the existing challenges in transformer winding fault diagnosis, including the absence of a systematic feature evaluation framework for frequency response data and the limited recognition accuracy of machine learning models, a novel hybrid feature selection and diagnostic framework was developed. First, a high-dimensional feature pool comprising 25 numerical indices was extracted from experimental FRA curves. To eliminate feature redundancy and arbitrary selection, a hybrid mechanism integrating maximum-relevance, minimum-redundancy (mRMR) with random forest (RF) was developed to dynamically construct task-specific optimal feature subsets. Furthermore, an inverse-distance-weighted K-nearest neighbors (IKNN) model was introduced to enhance diagnostic sensitivity by accounting for feature-space distance variations. Experimental results obtained from a laboratory winding model demonstrate that the proposed mRMR-RF-IKNN model significantly outperforms traditional and optimized benchmarks across multiple macro-evaluation metrics. This study provides a systematic, intelligent screening mechanism that ensures high-precision identification of both the types and severity of faults in power transformers. Full article
(This article belongs to the Special Issue Optimization in Renewable Energy Systems (2nd Edition))
Show Figures

Figure 1

16 pages, 1864 KB  
Article
Research on Inertial Navigation-Aided GNSS Integrity Monitoring Algorithm Under Constraints
by Jie Zhang, Zhibo Fang and Jiashuang Yan
Electronics 2026, 15(6), 1333; https://doi.org/10.3390/electronics15061333 - 23 Mar 2026
Viewed by 143
Abstract
To address the challenge that prolonged interruptions of Global Navigation Satellite System (GNSS) signals—such as those caused by urban obstructions—hinder signal re-locking and thereby reduce the number of available satellites for integrity monitoring algorithms, this study proposes an inertial navigation-assisted GNSS re-locking method [...] Read more.
To address the challenge that prolonged interruptions of Global Navigation Satellite System (GNSS) signals—such as those caused by urban obstructions—hinder signal re-locking and thereby reduce the number of available satellites for integrity monitoring algorithms, this study proposes an inertial navigation-assisted GNSS re-locking method based on vehicle motion information constraints. This method leverages vehicle motion constraints to confine the primary direction of Inertial Navigation System (INS) velocity errors to the vehicle’s forward direction. Upon GNSS signal recovery, frequency error compensation is employed to mitigate Doppler errors of the previously obstructed satellites. Simulation results show that this method significantly improves the re-lock capability after a long period of satellite signal interruption, increasing the number of available satellites from 7 to 10 and optimizing the satellite geometry. At a horizontal alarm threshold of 80 m, the availability of the GNSS integrity monitoring algorithm reaches 95.7%, which is 53.7 percentage points higher than the unassisted scheme. Moreover, it can achieve 100% fault detection and identification rate even with a pseudorange deviation of 82 m, significantly improving the performance of the integrity monitoring algorithm. Full article
Show Figures

Figure 1

20 pages, 5714 KB  
Article
GeoCLA: An Integrated CNN-BiLSTM-Attention Framework for Geochemical Anomaly Detection in the Hatu Region, Xinjiang
by Yuheng Zhou, Yongzhi Wang, Shibo Wen, Yan Ning, Shaohui Wang, Guangpeng Zhang and Jingjing Wen
Minerals 2026, 16(3), 330; https://doi.org/10.3390/min16030330 - 20 Mar 2026
Viewed by 117
Abstract
Geochemical anomaly detection is a critical stage in mineral exploration, playing a key role in predicting potential mineral targets. Traditional methodologies often struggle to integrate the spatial structure of geochemical data with underlying geological constraints effectively. To address this limitation, we propose GeoCLA, [...] Read more.
Geochemical anomaly detection is a critical stage in mineral exploration, playing a key role in predicting potential mineral targets. Traditional methodologies often struggle to integrate the spatial structure of geochemical data with underlying geological constraints effectively. To address this limitation, we propose GeoCLA, a geochemical anomaly detection framework that integrates Convolutional Neural Networks (CNNs), Bidirectional Long Short-Term Memory (BiLSTM) networks, and an Attention Mechanism (AM). This integrated spatial-attention architecture captures complex correlations among multiple features to improve anomaly identification. The method constructs spatial sequential samples from geochemical data. The CNNs extract local spatial patterns, the BiLSTM models sequential dependencies, and the AM enhances the representation of critical features. Anomaly scores are computed using the reconstruction error between the model output and the original data. In addition, a fault-distance weighting factor is incorporated to build a comprehensive anomaly evaluation index. The proposed model was applied to the Hatu gold district in Xinjiang, China. Both visual analysis and quantitative evaluation demonstrate effectiveness, achieving a ROC-AUC of 0.86 and a mineral occurrence coverage rate of 97% within moderate-to-high anomaly prospective areas, significantly outperforming baseline methods. Full article
(This article belongs to the Special Issue Geochemical Exploration for Critical Mineral Resources, 2nd Edition)
Show Figures

Figure 1

20 pages, 1943 KB  
Article
Adaptive Moving-Window Dual-Test Granger Causality for Root Cause Diagnosis of Non-Stationary Industrial Processes
by Jingjing Gao, Yuting Li and Xu Yang
Processes 2026, 14(6), 986; https://doi.org/10.3390/pr14060986 - 19 Mar 2026
Viewed by 195
Abstract
The presence of non-stationary features poses a major challenge to root cause diagnosis in industrial processes, as they can distort fault propagation paths inferred through causal testing. To address this issue, an adaptive moving-window dual-test Granger causality framework is proposed for non-stationary industrial [...] Read more.
The presence of non-stationary features poses a major challenge to root cause diagnosis in industrial processes, as they can distort fault propagation paths inferred through causal testing. To address this issue, an adaptive moving-window dual-test Granger causality framework is proposed for non-stationary industrial processes. First, a dual non-stationary test mechanism, which integrates the Augmented Dickey–Fuller and Kwiatkowski–Phillips–Schmidt–Shin tests, is developed to assess the stationarity of process variables. Next, an adaptive moving-window strategy is designed to adjust window lengths based on the non-stationarity test results. Time series are then segmented according to the selected windows, and a vector error-correction model is fitted to provide a robust basis for causal testing. Subsequently, Granger causality tests are conducted within each window to capture the true causal relationships among variables. Finally, window-wise scores are aggregated to identify the root cause and infer the fault propagation path. The proposed framework is evaluated on the Tennessee Eastman Process, and the results demonstrate that it effectively improves the accuracy of root cause diagnosis. Full article
(This article belongs to the Section Automation Control Systems)
Show Figures

Figure 1

31 pages, 13082 KB  
Article
Design and Evaluation of Chaos-Based Excitation Strategies for Brushless DC Motor Drives: A Multi-Domain Framework for Application-Specific Selection
by Asad Shafique, Georgii Kolev, Oleg Bayazitov, Varvara Sheptunova and Ekaterina Kopets
Designs 2026, 10(2), 33; https://doi.org/10.3390/designs10020033 - 17 Mar 2026
Viewed by 182
Abstract
This paper presents the design and multi-domain evaluation of three chaos-based excitation strategies for brushless DC (BLDC) motor drives implemented using Chua circuit-generated deterministic chaotic signals injected at three distinct control points: the PWM duty cycle, the commutation sequence, and the current feedback [...] Read more.
This paper presents the design and multi-domain evaluation of three chaos-based excitation strategies for brushless DC (BLDC) motor drives implemented using Chua circuit-generated deterministic chaotic signals injected at three distinct control points: the PWM duty cycle, the commutation sequence, and the current feedback loop. A systematic design methodology is established for each injection architecture, including signal normalization, amplitude parameterization, and injection point characterization, evaluated across the electromagnetic, thermal, mechanical, and acoustic domains through MATLAB (R2024a) simulation and physical test stand validation. PWM injection produces controlled spectral dispersion with 5–7% speed reduction and a 10–15 dB SNR decrease, making it the recommended design choice for acoustic signature masking in stealth UAV applications. Commutation injection achieves severe system destabilization with speed reduction exceeding 56% and SNR losses greater than 30 dB, establishing it as a design tool for accelerated stress testing and fault emulation. Current feedback injection delivers a balanced excitation profile with 12–20% efficiency loss and 16–30% SNR reduction, making it suitable as a design method for online parameter identification and adaptive control development. This study establishes the first multi-domain comparative design framework for application-specific selection of chaos excitation strategies in BLDC drives, supported by nonparametric statistical validation and experimental acoustic confirmation, providing drive engineers with quantitative selection criteria across four physical domains. Full article
(This article belongs to the Section Electrical Engineering Design)
Show Figures

Figure 1

36 pages, 4766 KB  
Article
Fault Diagnosis of Rotating Machinery Using Supervised Machine Learning Algorithms with Integrated Data-Driven and Physics-Informed Feature Sets
by Anastasija Angjusheva Ignjatovska, Zlatko Petreski, Viktor Gavriloski, Dejan Shishkovski, Simona Domazetovska Markovska, Maja Anachkova and Damjan Pecioski
Sensors 2026, 26(6), 1876; https://doi.org/10.3390/s26061876 - 17 Mar 2026
Viewed by 213
Abstract
This study proposes a supervised machine learning framework for vibration-based fault diagnosis of rotating machinery using integrated data-driven and physics-informed feature sets. A dataset acquired under variable load and multiple operating conditions was used for model training. Parallel signal processing techniques were applied [...] Read more.
This study proposes a supervised machine learning framework for vibration-based fault diagnosis of rotating machinery using integrated data-driven and physics-informed feature sets. A dataset acquired under variable load and multiple operating conditions was used for model training. Parallel signal processing techniques were applied to capture fault-related information across multiple frequency bands including time-domain analysis, frequency-domain analysis, baseband analysis, and envelope analysis. From the corresponding signal representations, statistical, spectral, and physics-based features associated with characteristic fault frequencies were extracted and combined into integrated feature sets. The diagnostic performance of models trained using purely data-driven features was systematically compared with models incorporating integrated data-driven and physics-informed features. Support Vector Machine, Random Forests, Gradient Boosting, and an ensemble classifier were evaluated using accuracy, precision, recall, and F1-score metrics. The proposed framework employs a two-layer classification strategy, where the first layer performs multiclass fault identification, while the second layer evaluates the presence of imbalance as a coexisting fault. In addition, the influence of different feature groups as well as individual measurement axes and their combinations on diagnostic performance were analyzed. Validation using a new dataset measured in laboratory conditions confirmed the robustness and generalization capability of the proposed diagnostic framework. Full article
(This article belongs to the Special Issue AI-Assisted Condition Monitoring and Fault Diagnosis)
Show Figures

Figure 1

39 pages, 6157 KB  
Article
A Hybrid Machine Learning and NGO Algorithm Approach for Fault Classification and Localization in Electrical Distribution Lines
by Khaled Guerraiche, Amine Bouadjmi Abbou, Éric Chatelet, Latifa Dekhici, Abdelkader Zeblah and Mohammed Adel Djari
Processes 2026, 14(6), 944; https://doi.org/10.3390/pr14060944 - 16 Mar 2026
Viewed by 251
Abstract
Today’s distribution networks are becoming increasingly complex, necessitating highly accurate and robust fault diagnosis methods. Traditional methods based on impedance or traveling waves often lack flexibility and precision in these dynamic environments. This study proposes a hybrid approach based on the synergy between [...] Read more.
Today’s distribution networks are becoming increasingly complex, necessitating highly accurate and robust fault diagnosis methods. Traditional methods based on impedance or traveling waves often lack flexibility and precision in these dynamic environments. This study proposes a hybrid approach based on the synergy between machine learning (ML) techniques and a recent metaheuristic, the Northern Goshawk Optimizer (NGO). Fault location is performed using a cubic spline interpolation model. Classification is handled by a decision tree, while fault resistance—a key parameter that significantly influences diagnostic performance—is optimized using the NGO algorithm. The effectiveness of the proposed method is evaluated through a series of experiments conducted on the IEEE 34-bus test network. These experiments encompass various fault scenarios (single line-to-ground, line-to-line, double line-to-ground, and three-phase faults) as well as voltage and load variation conditions. Fault resistance values considered in the study are 0, 10, 50 and 100 ohms. The results highlight the robustness and efficiency of the hybrid approach, achieving an accuracy rate of up to 99.999% in fault location. This level of performance enables reliable identification of both the fault location and the affected line. Full article
Show Figures

Figure 1

21 pages, 3774 KB  
Article
A Novel Method for Ferroresonance Fault Identification Based on Markov Transition Field and Three-Branch Gaussian Clustering
by Weiqing Shi, Yanchao Yin, Cheng Guo, Dekai Chen and Hongyan Wang
Symmetry 2026, 18(3), 500; https://doi.org/10.3390/sym18030500 - 15 Mar 2026
Viewed by 200
Abstract
Existing ferroresonance fault identification methods often suffer from high misclassification rates, strong threshold dependency, and insufficient noise resistance. To bridge this gap, we propose a novel ferroresonance fault recognition method based on the Markov transition field (MTF) and three-branch Gaussian clustering (TBGC). Firstly, [...] Read more.
Existing ferroresonance fault identification methods often suffer from high misclassification rates, strong threshold dependency, and insufficient noise resistance. To bridge this gap, we propose a novel ferroresonance fault recognition method based on the Markov transition field (MTF) and three-branch Gaussian clustering (TBGC). Firstly, a symplectic geometric algorithm is employed to denoise the resonance feature signal, extract effective dominant modes, and reshape the series. Secondly, the reshaped feature series is converted into a Pixel matrix image employing the MTF. Subsequently, the gray-level co-occurrence matrix (GLCM) is utilized to extract the two-dimensional texture features of MTF images corresponding to different resonance types and construct corresponding TBGC models. Finally, the overvoltage sequence to be recognized is input into the TBGC model after feature extraction, and accurate discrimination of ferroresonance types is achieved based on cosine similarity. The analysis of fault recording data indicates that this method achieves 100% discrimination accuracy in eight test cases, surpassing the comparative method (maximum accuracy of 62.5%) by 37.5%, thereby validating its effectiveness and accuracy in ferroresonance identification. Full article
(This article belongs to the Section Engineering and Materials)
Show Figures

Figure 1

23 pages, 2175 KB  
Article
An Adaptive Injection-Based Protection Method for Distribution Networks Considering Impacts of High-Penetration Distributed Generation
by Shoudong Xu, Jinxin Ouyang, Zixin Li and Yanbo Diao
Sustainability 2026, 18(6), 2863; https://doi.org/10.3390/su18062863 - 14 Mar 2026
Viewed by 151
Abstract
Driven by the goal of sustainable energy transitions, the integration of Inverter-Interfaced Distributed Generation (IIDG) has led to a continuous decline in the accuracy of single-phase grounding fault line selection in neutral non-effectively grounded distribution networks. Protection methods based on characteristic signal injection [...] Read more.
Driven by the goal of sustainable energy transitions, the integration of Inverter-Interfaced Distributed Generation (IIDG) has led to a continuous decline in the accuracy of single-phase grounding fault line selection in neutral non-effectively grounded distribution networks. Protection methods based on characteristic signal injection currently struggle to balance the differentiated requirements of fault detection sensitivity and equipment safety in networks with high-penetration IIDG. To address this issue, a high-frequency equivalent circuit model of the IIDG is established. The distribution patterns of the high-frequency characteristic current (HFCC) in distribution networks under high-penetration IIDG are analyzed. Subsequently, an adaptive HFCC injection strategy is proposed, which accounts for IIDG low-voltage ride-through (LVRT) requirements, fault identification sensitivity, and equipment safety constraints. Based on the amplitude and phase differences in the HFCC between faulty and healthy feeders, a fault line selection criterion is established. Consequently, an adaptive injection-based protection method for single-phase grounding fault is developed, considering the impact of high-penetration IIDG. Simulation results demonstrate that the proposed method accurately identifies the faulty feeder under various fault locations, transition resistances, and quantities of integrated IIDG units. The results further confirm the high adaptability and reliability of the method, thereby providing a robust technical foundation for the safe, reliable, and sustainable operation of modern power grids. Full article
Show Figures

Figure 1

12 pages, 1583 KB  
Article
Dynamic Modal Evolution of High-Speed Train Car Bodies Under Complex Boundary and Load Conditions: A Field Test Study
by Zhanghui Xia, Baochen Liu and Dao Gong
Machines 2026, 14(3), 324; https://doi.org/10.3390/machines14030324 - 12 Mar 2026
Viewed by 327
Abstract
Stochastic Subspace Identification (SSI) theory offers the distinct advantage of extracting modal parameters directly from operational ambient excitations without requiring artificial force, ensuring completely true boundary conditions and providing extensive field measurement data. In this study, we systematically investigate the operational modal characteristics [...] Read more.
Stochastic Subspace Identification (SSI) theory offers the distinct advantage of extracting modal parameters directly from operational ambient excitations without requiring artificial force, ensuring completely true boundary conditions and providing extensive field measurement data. In this study, we systematically investigate the operational modal characteristics of Electric Multiple Units (EMUs) in the Chinese high-speed railway network under multi-dimensional coupling conditions, including wide speed ranges, axle load perturbations, air spring faults, and coupled operation. The results reveal that while car body modal frequencies remain largely insensitive to operating speed—indicating negligible effects of aerodynamic stiffness—they exhibit distinct sensitivities to mass and boundary variations. Specifically, an increase in axle load induces a significant attenuation (exceeding 5%) in low-order vertical bending frequencies, conforming to the dynamic mass law. Conversely, air spring deflation triggers a sharp increase in boundary stiffness, resulting in a 13.6% surge in torsional modal frequency, which serves as a critical indicator for fault diagnosis. Furthermore, coupled operation is found to primarily enhance system damping. Based on these findings, we establish a “condition-modal” vehicle sensitivity matrix, quantifying dynamic evolution mechanisms under complex boundaries and providing a vital baseline for monitoring the structural health of railway vehicles and conducting intelligent maintenance. Full article
(This article belongs to the Special Issue Research and Application of Rail Vehicle Technology)
Show Figures

Figure 1

24 pages, 3201 KB  
Article
Physics-Informed LSTM with Adaptive Parameter Updating for Non-Stationary Time Series: A Case Study on Disconnector Health Monitoring
by Xuesong Luo, Lin Yang, Xinwei Zhang, Yuhong Chen and Zhijun Zhang
Mathematics 2026, 14(6), 970; https://doi.org/10.3390/math14060970 - 12 Mar 2026
Viewed by 192
Abstract
Accurate prediction of contact temperature in disconnectors is critical for early fault detection. However, purely physics-based models face difficulties in parameter identification, while purely data-driven models often suffer from error accumulation in long-term forecasting. To address these challenges, this paper proposes a novel [...] Read more.
Accurate prediction of contact temperature in disconnectors is critical for early fault detection. However, purely physics-based models face difficulties in parameter identification, while purely data-driven models often suffer from error accumulation in long-term forecasting. To address these challenges, this paper proposes a novel framework named Hybrid Physics-Informed Long Short-Term Memory (Hybrid-PI-LSTM). Firstly, this paper mathematically formulates the transient heat transfer process as a constrained optimization problem governed by a nonlinear ordinary differential equation (ODE), embedding physical laws into the loss function as a regularization term to promote dynamic consistency. Secondly, to address the inverse problem of parameter drift caused by environmental changes, an Adaptive Parameter Updating (APU) mechanism is introduced. This algorithm utilizes a gradient-based iterative approach to dynamically estimate equivalent physical coefficients (e.g., heat capacity) from observational residuals during inference. Finally, numerical experiments on a real-world dataset demonstrate that the proposed framework significantly outperforms baseline models. Specifically, it achieves a Root Mean Squared Error (RMSE) of 0.283 at a 720-step forecasting horizon, reducing the prediction error by over 35% compared to static-parameter physical models. The results indicate that the proposed adaptive constraint mechanism contributes to enhanced long-term numerical stability and physics-guided parameter tracking. Full article
Show Figures

Figure 1

43 pages, 2166 KB  
Article
Research on Root Cause Analysis Method for Certain Civil Aircraft Based on Ensemble Learning and Large Language Model Reasoning
by Wenyou Du, Jingtao Du, Haoran Zhang and Dongsheng Yang
Machines 2026, 14(3), 322; https://doi.org/10.3390/machines14030322 - 12 Mar 2026
Viewed by 279
Abstract
To address the challenges commonly encountered in civil aircraft operating under multi-mode, strongly coupled closed-loop control—namely scarce fault samples, pronounced distribution shift, and root-cause explanations that are easily confounded by covariates—this paper proposes a root-cause analysis method that integrates ensemble learning with constraint-guided [...] Read more.
To address the challenges commonly encountered in civil aircraft operating under multi-mode, strongly coupled closed-loop control—namely scarce fault samples, pronounced distribution shift, and root-cause explanations that are easily confounded by covariates—this paper proposes a root-cause analysis method that integrates ensemble learning with constraint-guided reasoning by large language models (LLMs). First, for Full Authority Digital Engine Control (FADEC) monitoring sequences, a feature system comprising environment-normalized ratios, mechanism-informed mixing indices, and multi-scale temporal statistics is constructed, thereby improving cross-mode comparability and enhancing engineering-semantic expressiveness. Second, in the anomaly detection stage, a cost-sensitive LightGBM model is adopted and a validation-set-based adaptive thresholding strategy is introduced to achieve robust identification under highly imbalanced fault conditions. Furthermore, for Root Cause Analysis (RCA), a “computation–reasoning decoupling” framework is developed: Shapley Additive exPlanations (SHAP) are used to generate segment-level contribution evidence, while causal chains, engineering prohibitions, and structured output templates are injected into prompts to constrain the LLM, enabling it to infer root-cause candidates and produce structured explanations under mechanism-consistency constraints. Experiments on real flight data demonstrate that our method yields an anomaly detection F1-score of 0.9577 and improves overall RCA accuracy to 97.1% (versus 62.3% for a pure SHAP baseline). Practically, by translating complex high-dimensional data into actionable natural language diagnostic reports, the proposed method provides reliable and interpretable decision support for rapid RCA. Full article
(This article belongs to the Section Automation and Control Systems)
Show Figures

Figure 1

Back to TopTop