Next Article in Journal
Permeability: The Driving Force That Influences the Mechanical Behavior of Polymers Used for Hydrogen Storage and Delivery
Previous Article in Journal
A Three-Level Neutral-Point-Clamped Converter Based Standalone Wind Energy Conversion System Controlled with a New Simplified Line-to-Line Space Vector Modulation
 
 
Font Type:
Arial Georgia Verdana
Font Size:
Aa Aa Aa
Line Spacing:
Column Width:
Background:
Article

Research on Fault Identification of Hybrid Multi-Feed High-Voltage Direct Current System Based on Line Commutated Converter and Voltage Source Converter

State Grid Hubei Electric Power Research Institute, 227 Xu Dong Street, Wuhan 430077, China
*
Author to whom correspondence should be addressed.
Energies 2024, 17(9), 2215; https://doi.org/10.3390/en17092215
Submission received: 10 April 2024 / Revised: 28 April 2024 / Accepted: 2 May 2024 / Published: 4 May 2024
(This article belongs to the Section F6: High Voltage)

Abstract

With the rapid development of voltage source converter (VSC) and line commutated converter (LCC) technology and the relative concentration of power and load, the inverter station of the flexible DC system is fed into the same AC bus with the conventional DC rectifier station, and the high-voltage direct current (HVDC) parallel hybrid feed system is formed in structure. As the electrical distance between the converter stations is very close, when a fault occurs in the near area, the current on the AC wiring on the VSC side will fluctuate greatly, resulting in the misoperation of the AC wiring protection. For this reason, this paper proposes a fault identification method based on VSC/LCC hybrid multi-fed HVDC system, which discriminates the fault and outputs the protection signal according to the protection criterion, and logically judges the combination of the output protection signal to identify the fault type. The simulation results show that the method can identify all kinds of faults of hybrid multi-feed DC system and solve the problem of protection misoperation of the hybrid multi-feed DC system.

1. Introduction

Western China is rich in clean power resources, and the power generation far exceeds the regional needs. Under the background of the goal of “double carbon”, the domestic demand for large-scale new energy consumption and offshore wind power access is increasing [1,2,3,4,5,6]. Therefore, China has invested a lot of manpower and material resources in the construction of power transmission channel. HVDC transmission technology has obvious advantages in power transmission capacity, transmission distance, and line cost, so it plays an important role in the west-to-east power transmission project, asynchronous power system interconnection, and new energy grid connection [7,8,9,10,11,12]. The line commutated converter-based high-voltage direct current (LCC HVDC) system has many advantages, such as long transmission distance, large transmission capacity, rapid and flexible power adjustment, strong asynchronous communication ability, and so on. The voltage source converter-based high-voltage direct current (VSC-HVDC) system can realize self-commutation of the converter, independently control active power and reactive power, and save a large number of filters and reactive power compensation devices. LCC HVDC and VSC HVDC are widely used in transmission projects in China [13,14,15,16,17,18]. The inverter station of VSC HVDC and the rectifier station of LCC HVDC sometimes passively form the parallel transmission system structure on the system topology. LCC HVDC and VSC HVDC are equipped with various protections on the system to improve the security and reliability of transmission [19,20,21]. Because hybrid DC technology combines conventional DC technology and flexible DC technology, it can give full play to their respective advantages. Aiming at the fault characteristics of LCC HVDC and VSC HVDC, many scholars at home and abroad have carried out research work in this field [22,23,24,25,26]. In reference [27], the transient current is analyzed by wavelet transform, and the fault direction discrimination principle based on the energy difference of transient current on both sides of the T zone is proposed, and then the fault region is determined by using the fault direction information of each converter station. A fault transient current suppression strategy based on virtual resistance and current instruction limit is proposed in reference [28], which can restrain the oscillation of AC and DC current during fault crossing and ensure the safe and stable operation of the system. All kinds of MMC sub-modules with DC fault clearance capability are studied in reference [29], in which full-bridge sub-modules and quasi-full-bridge sub-modules can achieve fault limitation and recovery, but there are some problems, such as investment cost and loss. Although the fault characteristic analysis of LCC HVDC and VSC HVDC mentioned above has been more in-depth, the fault characteristic analysis of the hybrid multi-terminal DC system is insufficient. An AC-side fault control strategy of the hybrid DC system after flexible modification of existing conventional DC system inverter station is proposed in reference [30], which can solve the problem of continuous commutation failure caused by DC multi-feed. Reference [31] proposes a method to realize fault limitation and recovery by combining different MMC sub-modules. This reduces investment and loss, but its control mode becomes more complex. In reference [32], a DC line fault protection scheme suitable for LCC MMC hybrid HVDC system is proposed, which has the advantages of low cost and low loss and has certain advantages in economy and efficiency. In reference [33], a hybrid cascaded DC transmission line protection scheme based on cosine similarity algorithm is proposed, which has a strong ability to withstand transition resistance.
The protection cooperation between the VSC/LCC DC parallel hybrid system and its near area AC system has not been analyzed in the above literature. Therefore, in this paper, a hybrid multi-feed DC system is established in the PSCAD/EMTDC system, the corresponding protection configuration scheme is set up, and the correctness of the model is verified. However, due to the failure of the hybrid parallel system, due to the same AC bus of the two DC systems, in addition to the protection action configured in this protection area, the current in the overcurrent protection area of the VSC AC connection line fluctuates to a certain extent, resulting in the misoperation of the protection, which affects the safe and stable operation of the system. Therefore, a fault identification method based on VSC/LCC hybrid multi-feed DC system is proposed in this paper. The simulation results show that the method proposed in this paper can solve the problem of protection misoperation in the hybrid multi-feed HVDC system. It has important practical significance for fast fault isolation of the hybrid multi-feed HVDC system and improving the safe and stable operation and reliable power supply of the hybrid parallel system.

2. Protection Configuration of Hybrid Multi-Infeed HVDC System

In order to study the protection coordination relationship of LCC HVDC and VSC-HVDC system faults in the hybrid multi-infeed HVDC system, the following protection configurations are carried out.

2.1. LCC HVDC System Protection Configuration

2.1.1. Protection Configuration of Converter Transformer Protection Area in LCC HVDC System

The converter transformer differential protection is arranged in the converter transformer protection area of the LCC HVDC system. The differential protection is composed of the AC side switching current Ik of the converter transformer and the valve side casing current Iv, which can reflect various regional faults of the converter transformer.
The differential protection logic of the converter transformer is shown in Figure 1a. In the figure, Krel is the reliability coefficient, Ker is the ratio error of current transformer, ∆U is the error caused by voltage regulation of the main transformer, ∆m is due to the error caused by the incomplete matching of current transformer ratio. The difference between the AC side switching current and the valve side casing current is compared with the set value, and the current setting value is related to the secondary rated current In of the converter transformer.

2.1.2. Protection Configuration of Converter Protection Zone in LCC HVDC System

The converter DC differential protection is configured in the converter protection zone of the LCC HVDC system as the main protection of the converter ground fault. The converter DC differential protection logic is shown in Figure 1b. In the figure, Ires is the braking current, Iv.set is the set action current, and Kset is the proportional coefficient. The protection collects the DC current IdP at the high-voltage end of the converter and the DC current at the low-voltage end of the converter IdN. After the difference between the two items, the absolute value is compared with the set value, the logical judgment is made, and the protection signal is output.

2.1.3. Protection Configuration of Grounding Electrode Protection Area in LCC HVDC System

The grounding electrode overvoltage protection is arranged in the grounding electrode protection area of the LCC HVDC system. The protection logic is shown in Figure 2a. In the figure, Uset is the voltage setting value. The protection collects the UdE of the lead voltage difference of the grounding electrode and compares it with the protection setting value and outputs the protection signal.

2.1.4. Protection Configuration of DC Line Protection Area in LCC HVDC System

The traveling wave protection logic of the DC line in LCC HVDC system is shown in Figure 2b. LCC HVDC DC line traveling wave protection collects LCC DC voltage UL and DC current IL. After comparing the DC voltage change rate dUL/dt, DC voltage variation ∆UL, and DC current variation ∆IL with their respective setting values, the logic judgment is made and the protection signal is output.

2.2. VSC-HVDC System Protection Configuration

The protection configuration of the AC protected area of the VSC-HVDC system is consistent with that of the LCC-HVDC system, and the protection logic diagram is similar to the LCC-HVDC system, so the protection logic diagram is not introduced.
VSC-HVDC system AC protection area is equipped with converter differential protection, AC connection bus protection zone is equipped with AC bus differential protection and AC bus over-current protection, converter protection zone is equipped with converter bridge arm over-current protection, DC protection zone is equipped with traveling wave protection and undervoltage over-current protection.
  • The differential protection of VSC AC connection line collects the three-phase current IvT of the converter valve side and the three-phase current of the starting circuit IvC and processes the data, compares it with the set value, and finally, outputs the protection signal.
  • VSC AC connection line overcurrent protection collects the current at both ends of the AC connection line and compares it with their respective setting values, and outputs the protection signal through logical judgment.
  • The converter bridge arm overcurrent protection is installed in the converter protection zone in the VSC system. The three-phase current IbP of the upper bridge arm and the three-phase current IbN of the lower bridge arm are used as the action criterion.
  • VSC DC under-voltage and over-current protection collects DC line positive voltage UdP, DC line negative voltage UdN, the difference between DC line positive current IdP, UdP, and UdN, and IdP compared with their respective setting values for logic judgment and protection signal output.

2.3. Protection Configuration of Near Area AC System

By comparing and calculating the current at both ends of the line in the AC protection zone, the AC bus differential protection can judge whether the fault occurs inside or outside the protection area. The principle of AC connection bus differential protection is shown in Formulas (1) and (2). In the formula, Idiff is the difference of three-phase AC bus current, KIres is the product of proportional coefficient and braking current, Icdpd is the starting value of differential current, IvT and IvC are the valve side current of converter transformer and AC side outlet current of converter, respectively, and Iset is the current setting value. According to the VSC-HVDC project that has been put into operation, the protection setting value is 1.2 times the reference value. The reference value is the rated current on the valve side of the converter transformer. It protects the exit with a delay of 0.25 milliseconds, locks the converter valve, jumps off the rheological switch, and starts the failure protection action.
Considering that the unbalanced current caused by the out-of-zone short circuit fault may cause the misoperation of the protection, the action equation with ratio braking characteristic is adopted. The simulation model of AC feed bus current differential protection in near area AC system is shown in Figure 3.
| I d i f f | > max ( I c d q d , K I r e s )
| I ˙ v T + I ˙ v C | max ( I s e t , K s e t I r e s )

3. Fault Analysis of Hybrid Multi-Infeed HVDC System

The above protection configuration scheme is realized in the hybrid multi-infeed HVDC system simulation model. Through the simulation of 11 typical faults, the correctness of the model is verified. The following is the introduction of AC feed bus current differential protection in near area AC system.

3.1. Analysis of AC Feed Bus Current Differential Protection in Near Area AC System

As shown in Figure 4, the fault setting diagram of the near AC protection zone of the hybrid multi-infeed HVDC system is shown. The failure point is set at the AC feed bus point F8. The following takes the BC interphase short circuit fault as an example for fault analysis. The fault start time is 1 s and the fault duration is 1 s. Two groups of circuit breakers are installed on the AC feed bus line in the AC near area, and the fault is cleared by an automatic reclosing.
The simulation results of the electrical quantity and protection signal used in the current differential protection are shown in Figure 5. It can be seen from Figure 5 that when a BC interphase short circuit fault occurs, the current difference of phase A does not satisfy the current differential protection criterion, and the current difference of phases B and C satisfies the current differential protection criterion, so phase A does not output protection signals, while phases B and C output protection signals. In the figure, dIa, dIb, and dIc are the current values of A, B, and C, respectively, and TWPa, TWPb, and TWPc are the three-phase protection signals of A, B, and C, respectively.
After the inter-phase short circuit fault of the AC feed bus BC in the AC near area, the fault is eliminated by the automatic re-closing of two groups of circuit breakers installed on the AC bus line.
The simulation of automatic re-closing of the AC feed bus BC inter-phase short circuit fault is shown in Figure 6. In the figure, MNA, MNB, and MNC are A, B, and C three-phase circuit breaker reclosing signals, respectively. When the BC inter-phase short circuit fault occurs at 1 s, the circuit breakers of phase B and phase C are disconnected immediately to isolate the fault, and the phase B and phase C circuit breakers are closed after 0.3 s. Since the fault still exists and the protection is determined to be a permanent fault, the A-phase, B-phase, and C-phase circuit breakers are immediately disconnected at the same time to isolate the fault.
Based on the above analysis, when the AC feed bus short circuit fault occurs in the near area AC system, the AC bus current differential protection criterion is satisfied, and the fault current can be identified and the protection signal can be output. The fault is cleared by the protection action of automatic re-closing of AC bus circuit breaker, which is suitable for the near area AC system protection area of the hybrid multi-infeed HVDC system. This verifies that the set simulation model and the corresponding protection configuration are correct. However, when a fault occurs in the near area of the hybrid multi-infeed HVDC system, it will lead to the increase in the current on the AC connection line, and there is a risk of protection misoperation, which is described in detail below.

3.2. Analysis of Fault Transient Characteristics of LCC HVDC System

When a single-phase instantaneous fault occurs on the inverter side of the LCC HVDC system, the fault waveform is shown in Figure 7 below. When a single-phase ground fault occurs in an AC system, two commutation failures of by-pass to ground are usually formed in one cycle. When the inverter side starts the commutation failure prediction function and increases the trigger angle, the reactive power consumed by the DC system increases. In order to maintain the AC bus voltage and meet the reactive power balance, the reactive power output of the VSC HVDC system will be greatly increased. In addition, the active power generated by the LCC HVDC system is also reduced accordingly. In order to meet the active power balance, the active power generated by the VSC HVDC system will also increase rapidly. At the same time, the AC connection bus current of the VSC HVDC system will also rise, so there is a risk of protection action.
As you can see from Figure 7, under the existing LCC HVDC protection configuration, LCC HVDC does not perform locking. And the regulation of the control system makes the DC system return to the normal operation state. Through the transient analysis of the fault in the AC area of the LCC HVDC system, it can be found that the LCC HVDC or VSC HVDC system has the influence of electrical quantity through the common access AC system.

3.3. Analysis of Transient Characteristics of AC Connection Line Fault

In the simulation system, the VSC inverter station and the LCC rectifier station are connected by a tie line of 20 km length. The VSC system has a rated DC voltage of 400 kV and a rated power of 300 MW. The LCC system has a rated DC voltage of 500 kV and a rated power of 1000 MW. The VSC system includes rectifier side constant DC voltage control and inverter side constant DC power control. At the moment of 1 s, a single-phase ground fault is set in the AC system fed together by VSC and LCC, and the grounding resistance is 5 ohms.
Figure 8 shows the DC positive bus current and DC voltage wave forms, respectively. During the fault, the active power transmitted on the inverter side cannot track the target value and fluctuates, but under the control of the fixed DC voltage controller on the other side, the capacitor voltage of the sub-module remains unchanged, so the DC pole-to-ground voltage can remain unchanged.
Figure 9 shows the A-phase current of the AC connection bus and the current waveform of the upper bridge arm of the fault phase, respectively. Combined with the simulation results, it can be concluded that when the grounding resistance is small and the fault is serious, the bridge arm current and AC connection bus current exceed the set value during the protection outlet delay.
As the grounding resistance increases to a certain value, it will occur that the AC connection bus exceeds the current setting value during the delay period, while the bridge arm current does not exceed the set value, as shown in Figure 10.
As shown in Figure 10, according to the previous VSC protection configuration, the bridge arm current does not exceed the protection setting value within half a second after the fault occurs and does not meet the implementation conditions of permanent locking. The AC connection bus over-current protection mainly detects the serious faults in the AC connection bus and the bridge arm reactor area. In addition, there is no running equipment in the AC connection bus area, and there is no primary equipment over-stress. Therefore, AC system failure should not cause AC connection bus over-current protection action. However, if the protection setting value is increased directly, the reliability of the protection configuration will be reduced. For this reason, a fault identification method for hybrid multi-infeed HVDC system is proposed in this paper.

4. Fault Identification Method for Hybrid Multi-Infeed HVDC System

4.1. Logic Judgment of Protection Signal Output

In order to prevent the misoperation of hybrid multi-infeed HVDC system under external faults, an optimization scheme of protection fault identification is proposed. On the basis of collecting and processing the fault voltage and current data in LCC HVDC and VSC HVDC systems, the protection device discriminates the fault and outputs the protection signal according to the protection criterion, and logically judges the combination of the output protection signal to identify the fault type, which overcomes the problem of misoperation of multi-protection configuration in hybrid multi-infeed HVDC system and improves the reliability of system protection. The following is the introduction of the fault identification logic judgment process of LCC HVDC system and VSC HVDC system. The logic judgment and protection action flow of fault identification of hybrid multi-infeed HVDC system are shown in Figure 11 and Figure 12.

4.1.1. LCC HVDC System Fault Identification Logic Judgment

The flow chart of LCC HVDC system fault identification logic judgment is shown in Figure 11.
Firstly, the fault in the hybrid multi-infeed HVDC system is judged to be in the LCC HVDC system or the VSC HVDC system. For the specific meaning of electrical quantity in the formula, see Section 2, and the same is presented below.
d U L d t > d U s e t ,   Δ U L < Δ U s e t ,   Δ I L < Δ I s e t   o r   | I d i f f | > max ( I c d q d , K I r e s )
If the above formula is satisfied, it indicates that the fault occurs in the LCC HVDC system and continues to determine whether the following formula is satisfied or not. Otherwise, the failure occurs on the VSC HVDC system.
According to Formula (4), we determine whether the fault occurs on the LCC HVDC AC line.
| I d i f f | > max ( I c d q d , K I r e s )
If Formula (4) is satisfied, the fault occurs on the LCC HVDC AC line, the protection action signal is output, and the two groups of circuit breakers set on the LCC HVDC AC bus are automatically re-closed to clear the fault. Otherwise, we continue to judge whether the formula is satisfied (5).
d U L d t > d U s e t ,   Δ U L < Δ U s e t ,   Δ I L < Δ I s e t
If Formula (5) is satisfied, we continue to judge whether Formula (6) is satisfied; otherwise, there is no need to output the protection action signal and continue to monitor the system.
| I ˙ V Y | > I s e t   o r   | I ˙ V C | > I s e t
If Formula (6) is satisfied, there is no need to output the protection action signal and continue to monitor the system; otherwise, on the LCC HVDC DC line where the fault occurs, the protection action signal is output and the trigger pulse of the LCC HVDC commutation converter is locked.

4.1.2. VSC HVDC System Fault Identification Logic Judgment

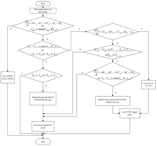
The flow chart of VSC HVDC system fault identification logic judgment is shown in Figure 12.
If the protection criterion in Formula (3) is not satisfied, it is preliminarily judged that the fault occurs in the VSC HVDC system. Then, we proceed to the next step to judge whether it satisfies Formula (7).
| I ˙ v T + I ˙ v C | max ( I s e t , K s e t I r e s )   o r   | I ˙ V Y | > I s e t   o r   | I ˙ V C | > I s e t
If Formula (7) is satisfied, it is judged whether Formula (9) is satisfied; otherwise, the judgment of Formula (8) is continued. We determine whether the current of the AC connection line in the VSC HVDC system satisfies Formula (8).
| I ˙ V Y | > I s e t   o r   | I ˙ V C | > I s e t
If Formula (8) is satisfied, there is no need to output the protection action signal and continue to monitor the system; otherwise, it shows that the fault is a mono-pole ground fault of VSC HVDC DC line. When a mono-pole ground fault occurs on the DC transmission line of the VSC HVDC system, the VSC HVDC can restore the operation of the system to a stable state in a short time by relying on its own control ability, so there is no need for protection action.
If Formula (7) is satisfied, it is judged whether the fault occurs in the VSC HVDC AC line, and then it is judged whether Formula (9) is satisfied.
d U L d t > d U s e t ,   Δ U L < Δ U s e t ,   Δ I L < Δ I s e t
If Formula (9) is satisfied, it indicates that a VSC HVDC AC line fault occurs in the system, the protection action signal is output, and the trigger pulse of the voltage source converter of the VSC HVDC system is locked to avoid the impact of the fault on the system; otherwise, we proceed to the next step.
According to Formula (10), it is judged whether the VSC HVDC DC under-voltage over-current protection sends a protection signal or not.
| U d P U d N | U d _ s e t ,   I d P I d _ s e t   o r   I d N I d _ s e t
If Formula (10) is satisfied, the judgment of Formula (11) will continue; otherwise, there is no need to output the protection action signal and continue to monitor the system. According to Formula (11), whether the fault is a bipolar short circuit fault of VSC HVDC DC line is judged.
d U L d t > d U s e t ,   Δ U L < Δ U s e t ,   Δ I L < Δ I s e t   o r   | I ˙ v T + I ˙ v C | max ( I s e t , K s e t I r e s )
If Formula (11) is satisfied, it indicates that the fault is a bipolar short circuit fault of the VSC HVDC DC line, and the protection action signal is output, and the trigger pulse is triggered by locking the voltage source converter of the VSC HVDC system to avoid the impact of the fault on the system; otherwise, there is no need to output the protection action signal and continue to monitor the system.

4.2. Simulation of Fault Identification Strategy for Hybrid Multi-Infeed HVDC System

The fault identification scheme is realized in PSCAD/EMTDC and simulated. The start time of the fault is 1 s, the duration is 0.1 s, and the fault point is set as follows.
  • For LCC HVDC DC line mono-pole ground fault and LCC HVDC DC line short circuit fault, the fault point is set on the DC line.
  • The fault points of single-phase grounding, two-phase grounding, three-phase grounding, and inter-phase faults of LCC HVDC AC bus are set on the AC bus.
  • For VSC HVDC DC line mono-pole ground fault and VSC HVDC DC line short circuit fault, the fault point is set on the DC line.
  • For single-phase grounding, two-phase grounding, three-phase grounding, and inter-phase short circuit faults of VSC HVDC AC connection lines, the fault point is set on the AC connection lines.
The six protection signals of LCC DC traveling wave protection, LCC AC bus current differential protection, VSC DC line traveling wave protection, VSC DC line under-voltage over-current protection, VSC AC connection line differential protection, and VSC AC connection line over-current protection are named signal1, signal2, signal3, signal4, signal5, and signal6, respectively. The simulation results are as follows.

4.2.1. DC Line Fault of LCC-HVDC Subsystem

When the simulation model LCC HVDC subsystem sets uni-polar ground fault and bipolar short circuit fault, only signal1 outputs the protection signal, which is shown in Figure 13.
The trigger pulse of the voltage source converter in the LCC HVDC system is locked to avoid the impact of the fault on the system. Therefore, if only the signal1 outputs the protection signal, it is judged that the LCC HVDC subsystem of the hybrid multi-feed system has a uni-polar ground fault or bipolar short circuit fault.

4.2.2. AC Bus Failure of LCC-HVDC Subsystem

When the simulation model LCC HVDC subsystem sets the AC bus single-phase ground fault, only signal2 outputs the protection signal, which is shown in Figure 14. Through the LCC HVDC AC bus, automatic re-closing occurs, to clear the fault and quickly restore power supply. Therefore, if only signal2 outputs the protection signal, it is judged that the AC bus single-phase ground fault occurred in the LCC HVDC subsystem of the hybrid multi-feed system.
The AC bus two-phase short circuit grounding and inter-phase short circuit faults are set in the simulation model LCC HVDC subsystem, and the protection signals are output by signal2 and signal6. Through the LCC HVDC AC bus, automatic re-closing occurs, to clear the fault and quickly restore power supply. Therefore, if signal2 and signal6 output protection signals, it is judged that the AC bus two-phase short circuit grounding or inter-phase short circuit faults occurred in the LCC HVDC subsystem of the hybrid multi-feed system.
Three-phase ground fault is set in the simulation model LCC HVDC subsystem, and signal1, signal2, signal5, and signal6 output protection signals. Through the LCC HVDC AC bus, automatic re-closing occurs, to clear the fault and quickly restore power supply. Therefore, if signal1, signal2, signal5, and signal6 output protection signals, it is judged that the AC bus three-phase ground fault occurred in the LCC HVDC subsystem of the hybrid multi-feed system.

4.2.3. DC Line Fault of VSC-HVDC Subsystem

The mono-pole fault is set in the simulation model VSC HVDC subsystem, and the protection signal is output by signal3 and signal4. Because the VSC HVDC control part enables the system to resume stable operation, there is no need for protective action. Therefore, if signal3 and signal4 output protection signals, it is judged that the VSC HVDC subsystem of the hybrid multi-feed system has a mono-pole fault.
The bipolar short circuit fault is set in the simulation model VSC HVDC subsystem, and the protection signal is output by signal4 and signal6. The trigger pulse of the voltage source converter in the VSC HVDC system is locked to avoid the impact of the fault on the system. Therefore, if signal4 and signal6 output protection signals, it is judged that the VSC HVDC subsystem of the hybrid multi-feed system has a bipolar short circuit.

4.2.4. AC Line Failure of VSC-HVDC Subsystem

The AC line single-phase ground fault is set in the simulation model VSC HVDC subsystem, and the protection signals are output by signal3, signal4, signal5, and signal6. The trigger pulse of voltage source converter in VSC HVDC system is locked to avoid the influence of fault on the system. Therefore, if signal3, signal4, signal5, and signal6 output protection signals, it is judged that the AC line of the VSC HVDC subsystem of the hybrid multi-feed system has a single-phase ground fault.
The inter-phase short circuit or inter-phase short circuit grounding fault of AC line is set in the simulation model VSC HVDC subsystem, and signal3, signal5, and signal6 output protection signals. The trigger pulse of voltage source converter in VSC HVDC system is locked to avoid the influence of fault on the system. Therefore, when signal3, signal5, and signal6 output protection signals, it is judged that the AC lines of the VSC HVDC subsystem of the hybrid multi-feed system have inter-phase short circuit or inter-phase short circuit grounding fault.

4.3. Verification Results of Fault Identification Strategy for Hybrid Multi-Infeed HVDC System

The simulation results are shown in Table 1 below. It can be seen from the table that when a fault occurs in the hybrid multi-infeed HVDC system, in addition to the protection output signal configured in this protection area, the protection signal output also exists in the protection outside the zone.
The above simulation results show that, on the basis of collecting and processing fault voltage and current data in LCC HVDC and VSC HVDC systems, the protection device identifies the corresponding fault types according to the fault identification logic flow of LCC HVDC and VSC HVDC, shown in Figure 13 and Figure 14, and verifies the correctness of the method. The fault identification method of hybrid multi-infeed HVDC system proposed in this paper has important practical significance for fast fault isolation and improving the safe and stable operation and reliable power supply of the hybrid parallel system.

5. Conclusions

In this paper, a hybrid multi-feed DC system is established in the PSCAD/EMTDC system. When a fault occurs in the protection area of the hybrid multi-feed HVDC system, the protection configured in the protection area can output the protection signal and send out the protection action signal to complete the fault clearance, which verifies the correctness of the model. However, because the two DC systems have the same AC bus, when the hybrid parallel system fails, in addition to the protection action configured in this protection area, the current in the overcurrent protection area of the VSC AC connection line fluctuates to a certain extent, resulting in misoperation, affecting the accuracy and reliability of the protection operation, and affecting the safe and stable operation of the system. Therefore, a fault identification method based on VSC/LCC DC parallel feed system is proposed in this paper. According to the fault identification method provided in this paper, the protection criterion discriminates the fault and outputs the protection signal, and makes a logical judgment on the combination of the output protection signal, so as to identify the fault type. The simulation results show that the method proposed in this paper can solve the problem of protection misoperation in hybrid multi-feed HVDC system. It has important practical significance for fast fault isolation of hybrid multi-feed HVDC system and improving the safe and stable operation and reliable power supply of hybrid parallel system.

Author Contributions

Conceptualization, T.W. and K.C.; methodology, K.C. and X.H.; software, T.W., X.H., H.L. and L.Z.; validation, T.W., K.C. and X.H.; formal analysis, L.Z.; investigation, P.Y.; resources, K.C.; data curation, P.Y.; writing—original draft preparation, T.W.; writing—review and editing, T.W.; supervision, K.C.; project administration, K.C. All authors have read and agreed to the published version of the manuscript.

Funding

This research is supported by the Science and Technology Project of State Grid Corporation headquarters (5100-202314007A-1-1-ZN).

Data Availability Statement

The data presented in this study are available on request from the corresponding author.

Conflicts of Interest

The authors declare no conflicts of interest.

References

  1. Wang, W.; Wang, D.; Jia, H.; Chen, Z.; Guo, B.; Zhou, H.; Fan, M. Review of steady-state analysis of typical regional integrated energy system under the background of energy Internet. Proc. CSEE 2016, 36, 3292–3306. [Google Scholar] [CrossRef]
  2. Geidl, M.; Koeppel, G.; Favre-Perrod, P.; Klockl, B.; Andersson, G.; Frohlich, K. Energy hubs for the future. IEEE Power Energy Mag. 2007, 5, 24–30. [Google Scholar] [CrossRef]
  3. Dong, L.; Li, L.H.; Liu, F.; Chen, L.J.; Wei, W.; Mei, S.W. Development path and practice of regional fully clean power supply: A case study of Qinghai Province. J. Glob. Energy Interconnect. 2020, 3, 385–392. [Google Scholar] [CrossRef]
  4. Chen, Z.X.; Yu, Y.; Liang, C.H.; Ni, Y.; Song, F.L.; Li, P.; Xiao, J.Y.; Li, J.Y. Coordinative Development of Multi Clean Energy Complementation Based on Global Energy Interconnection. J. Glob. Energy Interconnect. 2020, 6, 126–138. [Google Scholar] [CrossRef]
  5. Chen, G.P.; Dong, Y.; Liang, Z.F. Analysis and reflection on high-quality development of new energy with Chinese characteristics in energy transition. Proc. CSEE 2020, 40, 5493–5506. [Google Scholar] [CrossRef]
  6. Shen, J.; Cheng, C.; Cao, R.; Lu, J. Key issues and development in large-scale hydropower absorption and peak regulation. Autom. Electr. Power Syst. 2018, 42, 174–183. [Google Scholar]
  7. Xin, B.; Guo, M.; Wang, S.; Li, X. Friendly HVDC transmission technologies for large-scale renewable energy and their engineering practice. Autom. Electr. Power Syst. 2021, 45, 1–8. [Google Scholar]
  8. Pan, Y.; Yin, X.; Hu, J.; He, J. Friendly Centralized exploitation and large-scale delivery of wind and solar energies in west China based on flexible DC grid. Power Syst. Technol. 2016, 40, 3621–3629. [Google Scholar] [CrossRef]
  9. Zhou, X.; Lu, Z.; Liu, Y.; Chen, S. Development models and key technologies of future grid in China. Proc. CSEE 2014, 34, 4999–5008. [Google Scholar] [CrossRef]
  10. Jian, D.; Fang, X.; Song, Y. Conception of electricity and hydrogen integrated energy network for renewable energy transmission in Western China under background of carbon neutralization. Autom. Electr. Power Syst. 2021, 45, 1–9. [Google Scholar]
  11. Li, H.L. Sending-Terminal DC Power Grid in Western China and Its Operation Characteristics in the Context of New Power System. Electr. Power 2023, 56, 166–174. [Google Scholar]
  12. Xiao, J.; Zhang, Y.; Wan, L.; Li, H. Application of DC grid in global energy interconnection and case study. J. Glob. Energy Interconnect. 2018, 1, 32–38. [Google Scholar] [CrossRef]
  13. Zhang, D.; Feng, X.; Sun, J.; Zhong, J. Research of VSC HVDC application to China Southern Power Grid. South. Power Syst. Technol. 2011, 5, 1–6. [Google Scholar] [CrossRef]
  14. Tang, G.; He, Z.; Pang, H. Research, application, and development of VSC-HVDC engineering technology. Autom. Electr. Power Syst. 2013, 37, 3–14. [Google Scholar]
  15. Chen, L.X.; Yuan, S.; Yan, J.; Jia, X.F.; Xu, J.Z.; Zhao, C.Y. DC fault protection and recovery strategy for VSC-HVDC grid considering multi terminal cooperation. Proc. CSEE 2022, 42, 8164–8177. [Google Scholar] [CrossRef]
  16. Zou, C.; Wei, R.; Feng, J.; Zhou, Y. Development Status and Application Prospect of VSC-HVDC. South. Power Syst. Technol. 2022, 16, 1–7. [Google Scholar] [CrossRef]
  17. Rao, H.; Zhou, Y.; Li, W.; Zou, C.; Wang, Z. Engineering Application and Development Prospect of VSC-HVDC Transmission Technology. Autom. Electr. Power Syst. 2023, 47, 1–10. [Google Scholar]
  18. Wang, Y.; Zhao, W.; Yang, J.; Wang, N.; Lu, Y. Hybrid high-voltage direct current transmission technology and its development analysis. Autom. Electr. Power Syst. 2017, 41, 156–167. [Google Scholar]
  19. Zhang, S.Y.; Zhou, M.; Huang, H.Y.; Huang, Y.H.; Li, G.Y. Operational flexibility optimization of renewables generation multi-terminal flexible DC collector system. Power Syst. Technol. 2020, 44, 3846–3856. [Google Scholar] [CrossRef]
  20. Li, G.Q.; Lou, W.T.; Xin, Y.C.; Jiang, S.Q.; Wang, T. AC fault ride-through control strategy for sending end of LCC-MMC hybrid DC transmission system. Power Syst. Technol. 2021, 45, 2586–2595. [Google Scholar] [CrossRef]
  21. Xiao, L.; Wang, G.T.; Xu, Y.Z.; You, G.Z.; Xu, Z. Methods for power flow calculation and electro-mechanical transient modeling of LCC-MMC hybrid multi-terminal HVDC system. High Volt. Eng. 2019, 45, 2578–2586. [Google Scholar] [CrossRef]
  22. Tang, G.; Xu, Z.; Xue, Y.L. A LCC-MMC hybrid HVDC transmission system. Trans. China Electrotech. Soc. 2013, 28, 301–310. [Google Scholar] [CrossRef]
  23. Xu, F.; Xu, Z. Hybrid HVDC system based on LCC and FHMMC. High Volt. Eng. 2014, 40, 2520–2530. [Google Scholar] [CrossRef]
  24. Li, S.; Wang, X.; Li, T.; Peng, Z. Optimal design for hybrid MMC and its DC fault ride-through strategy. Proc. CSEE 2016, 36, 1849–1858. [Google Scholar] [CrossRef]
  25. Li, D.; Wang, Y.; Ding, L.; Li, X.; Dai, H.; Su, G. Blocking and deblocking strategy of single UHVDC converter group under joint control mode of dual 12-pulse converter groups. Electr. Power Autom. Equip. 2014, 34, 148–154. [Google Scholar]
  26. Zhou, Y.Z.; Xu, Z.; Tabf, G. Analysis of Power System Transient Stability Characteristics Under Three Different DC Line Fault Clearance Solutions of MMC-HVDC Systems. Proc. CSEE 2015, 35, 1621–1627. [Google Scholar] [CrossRef]
  27. Li, H.; Zhang, K.; Wang, G.; Huang, D.; Li, M.; Guo, Z. Fault Area Discrimination Method for Parallel Multi-terminal Hybrid HVDC Line. Autom. Electr. Power Syst. 2019, 43, 119–125+179. [Google Scholar] [CrossRef]
  28. Cai, Y.J.; Wen, M.H.; Chen, Y.; Shi, Y.G.; Qin, Y. Control strategy of LCC-MMC hybrid HVDC system under rectifier side fault Power System Protection and Control. Power Syst. Prot. Control. 2019, 46, 1–8. [Google Scholar] [CrossRef]
  29. Bin, L.I.; Ye, L.I.; Jiawei, H.E. Research on the Key Properties of MMC Sub-modules With DC Fault Eliminating Capability. Proc. CSEE 2016, 36, 2114–2122. [Google Scholar] [CrossRef]
  30. Liu, Z.; Shi, B.N.; Liu, B.; Xiong, Q.; Hong, C. Control Strategies of LCC-MMC Hybrid HVDC Transmission Under AC System Fault Based on Maximum Modulation Index. Autom. Electr. Power Syst. 2017, 41, 125–130. [Google Scholar] [CrossRef]
  31. Jung, J.J.; Cui, S.; Lee, J.H.; Sul, S.K. A New Topology of Multilevel VSC Converter for a Hybrid HVDC Transmission System. IEEE Trans. Power Electron. 2017, 32, 4199–4209. [Google Scholar] [CrossRef]
  32. Wang, L.; Sun, X.; Wang, B.; Zhao, W.; Li, X. Research on Protection Scheme of DC Line Fault in LCC-MMC Hybrid HVDC System. Proc. CSEE 2021, 41, 7339–7352. [Google Scholar] [CrossRef]
  33. Ren, X.C.; Wang, Y.; Du, Y.L.; Cui, Y. A new protection scheme for hybrid cascaded HVDC transmission lines based on cosine similarity algorithm. J. Xi’an Polytech. Univ. 2024, 38, 26–33. [Google Scholar] [CrossRef]
Figure 1. LCC-HVDC system protection logic diagram: (a) converter transformer differential protection; (b) converter DC differential protection.
Figure 1. LCC-HVDC system protection logic diagram: (a) converter transformer differential protection; (b) converter DC differential protection.
Energies 17 02215 g001
Figure 2. LCC-HVDC system protection logic diagram: (a) grounding electrode overvoltage protection; (b) DC line traveling wave protection.
Figure 2. LCC-HVDC system protection logic diagram: (a) grounding electrode overvoltage protection; (b) DC line traveling wave protection.
Energies 17 02215 g002
Figure 3. Simulation model of AC feed bus current differential protection in near area AC system.
Figure 3. Simulation model of AC feed bus current differential protection in near area AC system.
Energies 17 02215 g003
Figure 4. Schematic diagram of fault setting in protection area of near area AC system.
Figure 4. Schematic diagram of fault setting in protection area of near area AC system.
Energies 17 02215 g004
Figure 5. Electrical quantity and action signal of AC feed bus BC phase-to-phase short circuit fault in near area AC system: (a) current difference of three phases A, B, and C; (b) signal output of current differential protection.
Figure 5. Electrical quantity and action signal of AC feed bus BC phase-to-phase short circuit fault in near area AC system: (a) current difference of three phases A, B, and C; (b) signal output of current differential protection.
Energies 17 02215 g005
Figure 6. Automatic reclosing of BC interphase short circuit fault of AC feed bus in near area AC system.
Figure 6. Automatic reclosing of BC interphase short circuit fault of AC feed bus in near area AC system.
Energies 17 02215 g006
Figure 7. Waveform of AC single-phase ground fault on inverter side of LCC HVDC system.
Figure 7. Waveform of AC single-phase ground fault on inverter side of LCC HVDC system.
Energies 17 02215 g007
Figure 8. Voltage and current waveforms: (a) DC positive bus current; (b) DC voltage.
Figure 8. Voltage and current waveforms: (a) DC positive bus current; (b) DC voltage.
Energies 17 02215 g008
Figure 9. Current value in case of serious failure: (a) phase A current of AC connection bus; (b) phase A upper bridge arm current.
Figure 9. Current value in case of serious failure: (a) phase A current of AC connection bus; (b) phase A upper bridge arm current.
Energies 17 02215 g009
Figure 10. Current value in the case of a common failure: (a) phase A current of AC connection bus; (b) phase A upper bridge arm current.
Figure 10. Current value in the case of a common failure: (a) phase A current of AC connection bus; (b) phase A upper bridge arm current.
Energies 17 02215 g010
Figure 11. Flow chart of fault identification logic judgment for LCC HVDC system.
Figure 11. Flow chart of fault identification logic judgment for LCC HVDC system.
Energies 17 02215 g011
Figure 12. Flow chart of fault identification logic judgment for VSC HVDC system.
Figure 12. Flow chart of fault identification logic judgment for VSC HVDC system.
Energies 17 02215 g012
Figure 13. Signal of uni-polar ground fault or bipolar short circuit fault of LCC HVDC DC line.
Figure 13. Signal of uni-polar ground fault or bipolar short circuit fault of LCC HVDC DC line.
Energies 17 02215 g013
Figure 14. LCC HVDC AC bus single-phase grounding automatic re-closing signal.
Figure 14. LCC HVDC AC bus single-phase grounding automatic re-closing signal.
Energies 17 02215 g014
Table 1. Simulation results of fault identification methods under different fault conditions.
Table 1. Simulation results of fault identification methods under different fault conditions.
Fault LocationProtection Signal OutputFault Identification ResultProtective Action
LCC DC line faultsignal1Mono-pole ground fault or bipolar short circuit fault of LCC DC lineLatch LCC trigger pulse
LCC AC bus single-phase ground faultsignal2LCC AC bus single-phase short circuit grounding faultAutomatic re-closing of LCC AC line
LCC AC bus two-phase faultSignal2 and
signal6
Two-phase short circuit grounding or inter-phase short circuit faults of LCC AC bus-barAutomatic re-closing of LCC AC line
Three-phase fault of LCC AC bus-barSignal1, signal2, signal5, and signal6Three-phase short circuit grounding or three-phase inter-phase short circuit fault of LCC AC busAutomatic re-closing of LCC AC line
Mono-pole fault of VSC DC lineSignal3 and signal4Mono-pole ground fault of VSC DC lineThe control part enables the system to resume stable operation without protective action.
Bipolar fault of VSC DC lineSignal4 and signal6Bipolar short circuit fault of VSC DC lineLatch VSC trigger pulse
Single-phase grounding of VSC AC lineSignal3, signal4, signal5, and signal6Single-phase ground fault of VSC AC connection lineLatch VSC trigger pulse
Phase-to-phase short circuit or ground fault of VSC AC linesSignal3 and signal5VSC AC connection line two-phase short circuit grounding or two-phase inter-phase short circuit or three-phase short circuit grounding or three-phase inter-phase short circuit faultLatch VSC trigger pulse
Disclaimer/Publisher’s Note: The statements, opinions and data contained in all publications are solely those of the individual author(s) and contributor(s) and not of MDPI and/or the editor(s). MDPI and/or the editor(s) disclaim responsibility for any injury to people or property resulting from any ideas, methods, instructions or products referred to in the content.

Share and Cite

MDPI and ACS Style

Wang, T.; Chen, K.; Zhang, L.; Hu, X.; Li, H.; Ye, P. Research on Fault Identification of Hybrid Multi-Feed High-Voltage Direct Current System Based on Line Commutated Converter and Voltage Source Converter. Energies 2024, 17, 2215. https://doi.org/10.3390/en17092215

AMA Style

Wang T, Chen K, Zhang L, Hu X, Li H, Ye P. Research on Fault Identification of Hybrid Multi-Feed High-Voltage Direct Current System Based on Line Commutated Converter and Voltage Source Converter. Energies. 2024; 17(9):2215. https://doi.org/10.3390/en17092215

Chicago/Turabian Style

Wang, Ting, Kun Chen, Long’en Zhang, Xingyang Hu, Hengxuan Li, and Pangqi Ye. 2024. "Research on Fault Identification of Hybrid Multi-Feed High-Voltage Direct Current System Based on Line Commutated Converter and Voltage Source Converter" Energies 17, no. 9: 2215. https://doi.org/10.3390/en17092215

APA Style

Wang, T., Chen, K., Zhang, L., Hu, X., Li, H., & Ye, P. (2024). Research on Fault Identification of Hybrid Multi-Feed High-Voltage Direct Current System Based on Line Commutated Converter and Voltage Source Converter. Energies, 17(9), 2215. https://doi.org/10.3390/en17092215

Note that from the first issue of 2016, this journal uses article numbers instead of page numbers. See further details here.

Article Metrics

Back to TopTop