Abstract
In this paper, the optimization issue of electric vehicle charging station layout (EVCSL) for tourist attractions is addressed, and an improved PSO is used to solve the optimization issue. Specifically, the improved particle swarm optimization (PSO) is proposed to obtain an appreciative planning solution of EVCSL, and dynamic weight adjustment strategy and integration into the two-population genetic mode are proposed to improve the optimization quality for PSO. Simulation results show that the proposed improvement strategies can increase the optimization quality for PSO effectively so that a more appreciative planning solution of EVCSL can be obtained.
1. Introduction
The transportation to tourist attractions [1] is an important issue that must be considered in the construction of tourist attractions and has become a research hotshot that cannot be ignored. The car is one of the most important means of transportation to scenic spots. From the perspective of energy conservation and emission reduction, practical and effective measures are to vigorously develop new energy vehicles [2,3,4]. As one of the new energy vehicles, electric vehicles (EVs) mainly use solar energy, wind energy, fuel, water power sources, generally no direct emissions of pollutants, and very little pollution to the environment. The construction and development of EV charging facilities are conducive to greatly improving the service quality of tourist attractions [5]. Among them, the reasonable layout of EV charging stations is unavoidable, but it is difficult to solve effectively.
EVs have many advantages, such as energy saving, environmental protection, less noise, simple structure, and high energy conversion efficiency, and are very popular among tourists. To enhance the location privacy of EVs, a novel payment system was proposed in [6]. To resolve the optimization issue of the location and capacity of EV parking lots in distribution networks, a point-estimate probabilistic scheme was developed in [7]. A probabilistic approach based on the point estimate was presented to determine the optimal capacity and location of EV parking lots in distribution networks [7]. A novel integrated multiple criteria decision-making approach by a grey decision-making trial and evaluation laboratory and uncertain linguistic multi-objective optimization by ratio analysis plus a full multiplicative form for determining the most suitable EV charging station site in terms of multiple interrelated criteria were proposed [8]. An approach to efficiently deciding the locations and sizes of solar energy-assisted charging stations for an urban area was proposed [9]. In [10], a novel framework was proposed to assess the effect of plug-in electric vehicle (PEV) charging locations on an integrated wind farm power system, which incorporates the dynamic thermal limits. It is not easy to obtain an ideal charging station site selection scheme using traditional algorithms. Therefore, the value of intelligent optimization algorithms is highly valued. In [11], by mixing multiple strategies, an enhanced multi-strategy quantum-inspired differential evolution algorithm was developed. In [12], for five engineering issues, an all-around work was proposed by integrating a recent metaheuristic and ten popular algorithms. To realize the solution of accuracy and speed ability for the robust design of the robot gripper mechanism, a novel optimization scheme is proposed by Integrating the grasshopper optimization algorithm and Nelder–Mead algorithm [13]. In [14], by synthesizing the whale optimization algorithm and Nelder–Mead local search algorithm, a hybrid optimization scheme is developed. A new self-adaptive many-objective meta-heuristic method based on decomposition was proposed for the many-objective conceptual designs of a fixed-wing unmanned aerial vehicle [15]. The comparative performance of fourteen new and established multi-objective metaheuristics when solving truss optimization problems was investigated in [16]. In [17], based on the Henry gas solubility optimization algorithm, the chaotic maps were integrated, and then a novel metaheuristic scheme was developed. An evolutionary multi-objective version of the seagull optimization algorithm (SOA) for global optimization was proposed in [18], entitled evolutionary multi-objective seagull optimization algorithm (EMoSOA). To solve the multi-objective optimization of the cam mechanism with an offset translating roller follower, a modified adaptive differential evolution algorithm is proposed [19].
Particle swarm optimization is an efficient optimization algorithm. It is an optimization algorithm proposed by American psychologist Kennedy and electrical engineer Eberhart in 1995 to imitate bird foraging behavior [20]. Peng et al. [21] proposed a multi-objective particle swarm optimization algorithm based on decomposition. An improved quantum evolutionary algorithm (QEA) based on the niche coevolution strategy and enhanced particle swarm optimization (PSO), namely IPOQEA, was designed [22]. J.J. Liang et al. studied the comprehensive learning strategy and proposed a comprehensive learning particle swarm optimization (CLPSO), and the effectiveness of the proposed algorithm is verified by using Rosenbrock, Griewank, Rastrigin, Ackley, Schwefel, and other test functions [23]. S. Gulch et al. [24] studied the parallel comprehensive learning mechanism and proposed a parallel CLPSO (PCLPSO). Similarly, the test functions, such as Rosenbrock, Griewank, Rastrigin, Ackley, and Schwefel, are used to verify the effectiveness of the proposed algorithm. Whereafter, a piecewise self-adaptive particle swarm optimization (PCAPSO) algorithm based on multistage chaotic mapping was proposed [25].
PSO belongs to a search algorithm and is usually used to obtain the optimal solution since it has good global search ability and convergence in the process of optimization. Furthermore, there are no special requirements in the particle swarm algorithm for the objective function, such as continuity, differentiation, and so on. Besides, the particle swarm algorithm has strong universality. These properties endow the algorithm with unique advantages for the objective with highly nonlinear and multivariable features. That is, PSO can be utilized to resolve the location issue of the substation. Nevertheless, the issue of a local optimum is common, owing to the feature of PSO. To resolve the drawback of PSO’s local convergence, this work introduces the approach of inertia weight with linear attenuation to improve the two-population genetic PSO.
The optimization issue of electric vehicle charging station layout (EVCSL) has been deeply discussed by domestic and foreign scholars. Now, these scholars generally believe that the existing research on the optimization issue of EVCSL still has weak links in the following two aspects: (1) Most of the research on the optimization issue of EVCSL has a relatively single optimization objective and usually focuses on one optimization objective. However, such an issue should actually be a multi-objective optimization problem, which should take into account multiple optimization objectives as much as possible. (2) The intelligent optimization algorithm on the optimization issue of EVCSL often has certain defects. To resolve the extremely complex optimization issues, such as the optimization of EVCSL, various bionic intelligence algorithms, such as genetic algorithm (GA), particle swarm algorithm, and ant colony algorithm, were employed. Although intelligent optimization algorithms have extremely high optimization searchability, they also have the disadvantage of easy local convergence in the later stage of iteration. For this reason, a lot of research on its shortcomings has been carried out, and various forms of improvement strategies or improved algorithms have been proposed. However, these improved strategies or improved algorithms suppress or solve some of the shortcomings and still need to be further improved.
Therefore, based on the multi-objective optimization problem of EVCSL, this work gives targeted research and a novel adaptive PSO with dynamically adjusted inertia weight.
2. Construction of Optimal Planning Mathematical Model for EVCSL
Based on the characteristics of optimal planning of EVCSL, this section analyzes the optimization model of optimal planning of EVCSL, and describes the objective function of charging cost, objective function of transportation convenience, objective function of double optimization index, and constraint conditions of optimal planning of EVCSL.
2.1. Application Status of Optimal Planning Problem of EVCSL
In recent years, with the rapid development of EV technology and vigorous support of relevant favorable policies, many cities have planned service networks for EVCSL. Especially in the economic and technological development zones of large cities, the EV service network has been planned or implemented. In these areas, it is essential to optimize the issue of EVCSL. Generally, the people who use EVs to travel in this type of EV service network are roughly divided into two categories:
- 1.
- Business staff working: it is mainly to save time.
- 2.
- Residents who buy commercial housing or rent commercial housing: it is mainly to save travel costs.
Hence, it is essential to conduct a certain degree of analysis on the characteristics, optimization model, objective function, constraint function, and constraint objective model of the optimal planning problem of EVCSL.
2.2. Characteristics of Optimal Planning Problem of EVCSL
Electric buses, electric school buses, electric sanitation vehicles, and other public vehicles have fixed parking spaces and driving routes, so the layout planning of their charging stations generally adopts a fixed mode. However, electric taxis and other passenger vehicles travel freely and not on a fixed mode. Establishing a charging demand community, it can simplify the issue. The investigation object of this work is set as a centralized public charging station, and the service vehicles are taxis and private cars.
For the optimal planning problem of EVCSL described in this work, generally speaking, a reasonable division of charging demand communities will help to simplify the optimal planning problem to be solved, thus facilitating the solution. This method is called the charging demand community method, which divides the charging demand of EVs irregularly into several charging communities, and the charging demand of each charging community is in its geometric center, and establishes a corresponding target constraint model to determine the position of the charging station.
The charging demand area division should be reasonable and scientific, and various influencing factors should be fully taken into account. Now, the division of charging demand areas should follow the following principles:
- (1)
- Based on the consideration of charging safety and land acquisition cost, charging stations should not be located in central areas of cities. That is, as dividing the charging demand area, the central area should be excluded.
- (2)
- The charging demand community should fully consider the cruising range of EVs.
- (3)
- Try to put the demand points with few users on the edge of the charging area, and properly consider the natural boundary of the city and the structure of the street network. In a word, the division of charging demand areas must first conform to the actual situation of the charging service network; secondly, it must achieve the purpose of simplifying the optimal planning issue of EVCSLs.
2.3. Optimization Model for EVCSL
2.3.1. Charging Cost Objective Function of EVCSL’s Planning Issue
The EVCSL’s layout planning should take the saving cost of charging as much as possible. In this case, it not only meets the EV charging demand and facilitates the charging of users of EVs, but also rationally utilizes resources and reduces the waste of resources. For now, it is more reasonable to aim at minimizing the annual combined cost of the charging station for the charging cost objective function. Hence, it is essential to take the following three types of costs into account: the annual charging cost of the site selection of charging station, operating cost, and fixed investment cost. It should be noted that the annual combined cost of the charging station is the sum of the three types of cost. Here, the objective function can be described as follows.
where Z denotes the charging cost; denotes the cost of fixed investment; denotes the operating cost of charging stations, including materials, staff salaries, maintenance charge, and so on; and denotes the annual charging fee. m denotes the total number of charging stations; F denotes the cost of chargers, transformers, purchasing land, and other equipment; n denotes the service life of charging stations; r denotes the return on investment; and denotes the annual cost conversion coefficient. denotes the conversion divisor, k denotes the average number of charges per vehicle per day, denotes the road bending coefficient, t denotes the cost per kilometer of vehicle travel, I and J denote the setting of charging demand points and charging stations, respectively; denotes whether the demand point of the ith is charged at the jth charging station (as it is charged, it is 1; otherwise, it is 0); denotes the straight-line distance between the jth charging station and ith point; and denotes the number of EVs that need to be charged at the ith demand point; p denotes the profit amount per kilowatt-hour of electricity; and denotes the average daily charging demand of users for that charging demand point.
2.3.2. Objective Function of Transportation Convenience for Layout Planning of EVCSL
The layout planning of EVCSL needs to consider as much convenience as possible for users, i.e., The average distance should be as small as possible from the users of the charging vehicle for the any charging demand points to the homologous charging station. In reality, due to different road conditions, the driving distances would not be the same from the users of a charging vehicle for the different charging demand points to the corresponding charging stations. However, because the locations are relatively fixed, the difference in distances is limited. Hence, it is more reasonable to aim at minimizing the average straight-line distance from the users of charging vehicles for any charging demand points to the corresponding charging stations. Here, the traffic convenience objective function can be described as
where L denotes the average distance from the users of charging vehicle for each charging demand points to the corresponding charging stations.
2.3.3. Objective Function of Double Optimization Index for Layout Planning of EVCSL
In practice, the EVCSL’s layout planning issue should take the following two optimization indicators into account: transportation convenience and charging cost. For the dimension and order of magnitude of the distance, owing to the different between the charging cost and average charging distance, it is essential to consider the data normalization processing, such that the influence of the difference in dimension and order of magnitude can be eliminated. In this context, before the linear weighting, it should normalize the data of Equations (1) and (5). Then, the objective function is eventually used by the optimization algorithm, which can be described by
where dentoes the value of the objective function, dentoes the upper bound of charging cost, and are the corresponding weights, and is the upper bound of average charging distance.
2.4. Optimal Planning with Constraints for Optimal Planning of EVCSL
In practice, it is necessary to consider the actual situations, such as the constraint of charging radius and charging station capacity. In this context, the following constraints should be added for the mathematical model of EVCSL’s optimal planning issue.
where the constraint condition (7) denotes the charging vehicles that only head to one of the charging stations for charging; condition (8) denotes the distance between the vehicle to be charged and the charging station should be less than the charging radius; condition (9) denotes that the charging station capacity should be larger than the total load required by the EVs to be charged at the current charging station; condition (10) denotes that the charging station capacity should be larger than the total load required by the charging station of EVs. denotes the load required by the charging of EVs at the jth charging station, denotes the capacity of the jth charging station, denotes the load rate, and denotes the power factor. The demand for charging can be divided by each charging station capacity, and then rounded up by 1. denotes the operation of rounding.
2.5. Constrained Objective Model for Optimal Planning of EVCSL
For an arbitrary constrained objective model, its optimal solution is obtained utilizing a combination of one or several optimization algorithms. Here, for the optimal issue of EVCSL, the constraints are fixed, relatively. In practice, for the different demand, one can select different objective functions, and match the corresponding objective models and constrained conditions according to the requirement of a realistic objective. In this context, the optimization issue of the objective model with constrained conditions can be described as:
where denotes the objective function, denotes the constrained condition with inequality or equality ones, and x denotes the decision variable.
The optimization problem of EVCSL is a multi-objective optimization problem. There is a certain conflict between saving charging costs and facilitating user travel, which makes the distribution of the solution to the optimization problem of EVCSL more complicated. Such optimization problems are difficult to be solved by traditional solving algorithms. Intelligent optimization algorithms such as genetic algorithm, particle swarm algorithm, and ant colony algorithm can be used to find solutions with relatively high accuracy. However, due to the defects of these intelligent algorithms, such as being easy to fall into local optimum and being sensitive to parameters, the accuracy of solving sometimes cannot meet expectations, so it is necessary to improve the optimization algorithm effectively.
3. Basic PSO and Its Improvement
3.1. Basic PSO
PSO is an efficient optimization algorithm by simulating the bird predation behavior, which is proposed by scholars Kennedy and Eberhart in 1995. In this algorithm, let N be the particle number, D be the dimensions of the target space, be the position vector of the ith particle, and be the individual extremum, and then the global extreme of a particle swarm can be noted as . Furthermore, the updating iterative calculation formula of PSO can be written as follows:
Here, is the number of a particle, is the dimensions of particles, t is the iterative, and are the accelerated random number, and is the random number, is the inertia weight.
It is important to note that PSO tends to fall into local optimality in the late stage of iterative computation.
3.2. Improved PSO
PSO has shortcomings in terms of accuracy and other aspects when it is used to solve some optimization issues. Therefore, when the algorithm is actually invoked, some improvements are usually needed. Different problems may also have different improvement methods.
3.2.1. Parameter Improvement of PSO
One can find from the above that the convergence performance of the algorithm greatly suffers from the influence of the parameters of PSO. In this work, the inertia weights under various intervals are tried. From the results of the test, we find that the global optimization performance of PSO is relatively good when the inertia weights belong to the interval [0.8–0.95]. On the contrary, the global optimization performance is relatively poor when it does not belong to the interval [0.8–0.95]. Therefore, many studies consider improving the particle swarm optimization by optimizing the characteristics of parameters in PSO. Since the parameter of PSO is so specific—the larger the value, the better the global search, and the faster the convergence speed—it is more difficult to get an exact solution. Inversely, the smaller the , the better the local search; as a result, a more exact solution can be obtained, which, however, leads to a slow convergence rate, even the issue of local extreme could happen. In the initial phase of the evolution of population, PSO mainly focuses on accelerating the convergence speed. Accordingly, in the final phase, PSO mainly determines the accuracy of solution. In this context, researchers have successively proposed an adaptive PSO, which can dynamically change the inertia weight, such as the fuzzy selection inertia weight (FW) scheme, the linear decreasing inertia weight (LDW) scheme, and the random selection inertia weight (RW) scheme (Adaptive PSO with dynamic weight adjustment).
For the LDW-PSO, with the population evolution algebra, the inertia weight decreases linearly in the search phase. The specific relationship t between inertia weight and evolution algebra of the population is shown in Figure 1.
Figure 1.
Inertia weight characteristics of LDW-PSO.
Furthermore, the specific iterative calculation formula of LDW-PSO can be written as follows:
where is the initial maximum inertia weight and is the decreasing slope of the inertia weight coefficient.
The LDW-PSO has an obvious effect in optimizing the performance of equations. However, the particle swarm is highly complex and nonlinear in the search phase. As a result, it is difficult to reflect the actual optimization search phase of the inertia weight scheme with linear decreasing. In consequence, in PSO’s implementation, the inertia weight can be greatly increased by adding a certain amount of disturbance, when a better current optimal solution can not be obtained for a long time. In this case, the local search can jump out and the global search can be carried out, which avoids the issue of local convergence. For the linear decreasing LDW-PSO with increasing disturbance inertia weight , the specific relationship between inertia weight and population evolution algebra is shown in Figure 2.
Figure 2.
Inertia weight characteristics of LDW-PSO with increasing disturbance.
Furthermore, the specific iterative calculation formula of LDW-PSO with increasing disturbance can be written as follows:
where is the inertia weight perturbation constant, under a certain perturbation probability, , the rest, .
Compared with the basic PSO, LDW-PSO is endowed with better search performance. However, since the actual search process of PSO is nonlinear, the linear decline of inertia weight cannot be reflected in the actual search process. As a result, the optimization effect cannot be improved enough. Therefore, In the iterative process of PSO, if the algorithm cannot get a better optimal solution for a long time, the global convergence performance of PSO can be enhanced by adding a certain amount of perturbation within a reasonable range. If the probability or intensity of perturbation is too small or weak, it is difficult to produce the substantial perturbation phenomenon. On the contrary, the feature of LDW could be destroyed to a greater extent. Neither of these is a reasonable disturbance. To obtain the ideal global optimization performance of LDW-PSO, the reasonable perturbation is needed, i.e., the probability and intensity of perturbation need to be given reasonable values.
3.2.2. Parameter Improvement Results of PSO
In this work, we have tried various situations of the inertia weight interval, and found that when the inertia weight is in the normal interval [0.85–0.95] and the disturbance interval [0.95–1.0], the convergence effect of the particle swarm LDW is relatively good, so the selected inertia weight interval is normal interval [0.85–0.95] and disturbance interval [0.95–1.0]. Using the LDW with increased disturbance in this interval can not only retain the benefits of the LDW with increased disturbance, but also take into account the benefits of the inertia weight in a suitable interval.
In the calculation process of the whole PSO, once the value of inertia weight is too small for a long time, there is a possibility of local convergence; on the contrary, there is a problem that the convergence speed is too slow. Based on the above ideas, this work evolves the linearly decreasing LDW strategy of increasing the perturbation inertia weight, and proposes a new adaptive PSO, which can dynamically adjust the inertia weight. The specific strategy of PSO with dynamic weight adjustment is as follows:
- 1.
- The inertia weight fluctuates within the most suitable interval.
- 2.
- As long as the inertia weight does not exceed the lower limit of the appropriate interval, the inertia weight decreases linearly.
- 3.
- When the inertia weight approaches the lower limit of the appropriate interval range, a certain amount of disturbance can be introduced to greatly increase . In this case, the local search jumps out and the global search can perform, thereby the local convergence issue can be prevented.
- 4.
- When the inertia weight approaches the lower limit of the appropriate interval, restore to the upper limit of the appropriate interval, such that the local convergence can be prevented.
The above strategy is equivalent to dividing the entire iterative cycle into several parts, each of which uses an LDW-PSO with increasing disturbances. In this way, the inertia weight can be controlled in a suitable range in real time, so as to more effectively take into account the shortcomings of the PSO, which are easy for local convergence and slow convergence in iteration. As a result, the improvement of the algorithms computational efficiency can be carried out. The relation curve between the specific inertia weight of the above scheme and the population evolution algebra t is shown in Figure 3.
Figure 3.
Inertia weight characteristics of the adaptive PSO with dynamic weight adjustment.
3.2.3. Principle and Process of Improved Two-Population Genetic PSO
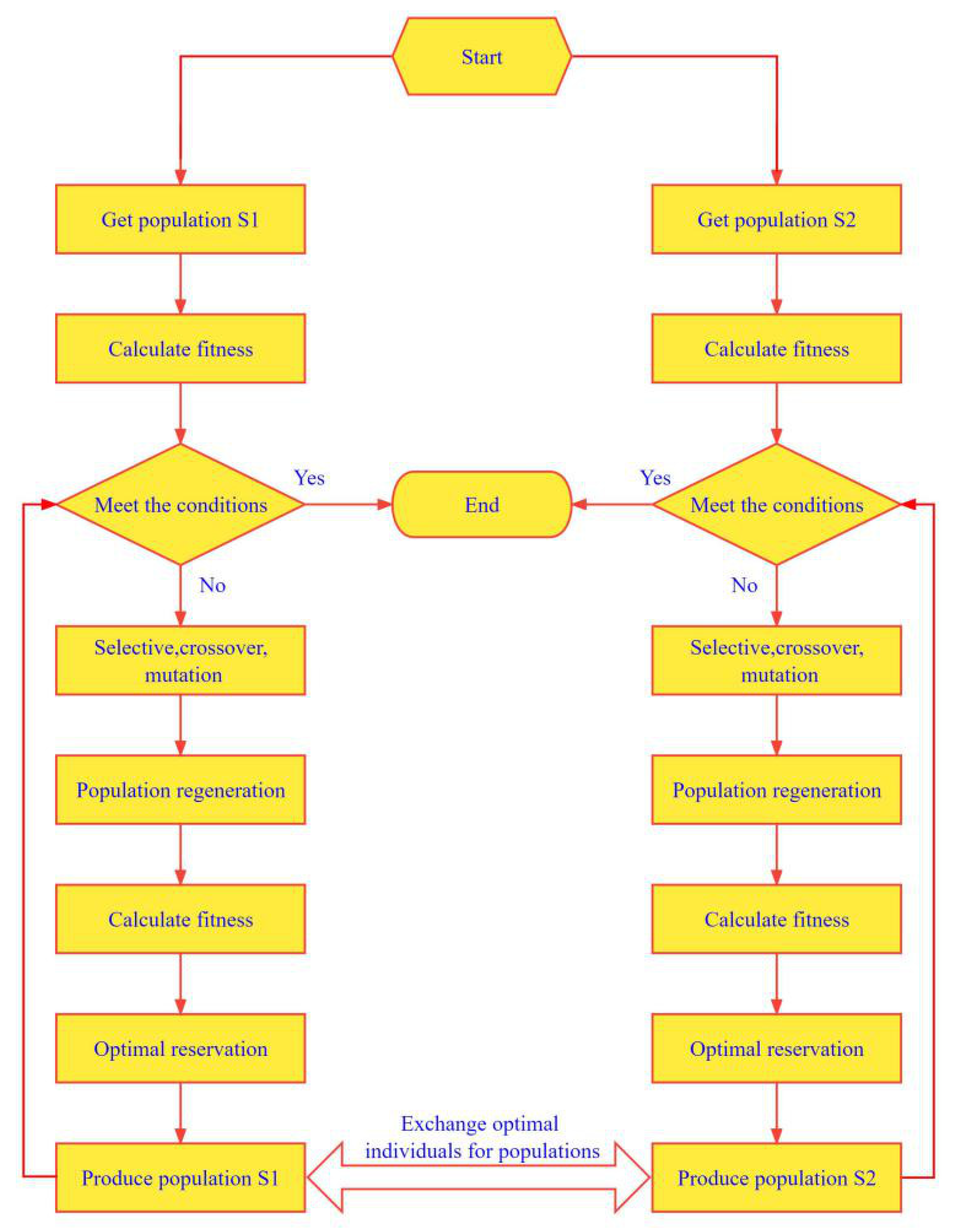
Although the genetic PSO has extremely high search ability, it also has certain shortcomings. The PSO is prone to falling into local convergence, which leads to this defect stemming from the behavioral patterns of bird foraging. In the iterative process of PSO, all individuals are close to the optimal position, resulting in the loss of diversity of particle swarm due to the aggregation of individuals, which is extremely unfavorable for the global convergence of PSO. To improve the lack of local convergence caused by the loss of diversity in the iteration process of PSO, and to better improve the performance of the genetic algorithm and PSO, this work designs an improved method, which combines genetic algorithm and PSO, and uses an improved algorithm for simultaneous evolution of dual populations, hereinafter referred to as “dual population genetic PSO”. To make the hybrid algorithm combined with genetic algorithm and PSO have certain direction guidance, PSO can quickly gather each particle in the particle swarm to the updated rule of the optimal position particle, which can speed up the global optimization and convergence. At the same time, the crossover mutation of the genetic algorithm can help the evolution-based particle swarm algorithm to generate certain disturbances and mutations, so that it can jump out of the local optimum. However, due to the limitations of the evolutionary environment and the initial population, the ordinary genetic algorithm will have the problem of slow evolution or even stagnation in the later iteration.
The dual-population genetic PSO proposed in this work can effectively solve the problem of evolutionary stagnation. In the dual-population method, two populations are used to evolve simultaneously. Besides, to obtain optimal individuals, the two populations are compared in real time. Moreover, to upset the balance within the populations and out of the local optimum, the better individuals are exchanged into the population and the poor ones are ex-changed into population . In the long iterative phase, the optimal individual has a certain degree of “domination” over the population, which makes the algorithm difficult to realize the global convergence. However, under the dual population scheme, the optimal individuals of two populations can carry out the action of exchange, and owing to the changes of the population environment, the optimal individual of the original populations is easy to lose the long-established “dominant” position. The process of two-population genetic PSO is shown in Figure 4.
Figure 4.
Two-population genetic PSO.
4. Comprehensive Application Example of EVCSL with Double Optimization Index
4.1. EVCSL Situation in Chinese
In Chinese, the transportation network of EVs has been formed in various tourism scenic spots. On the main downtown thoroughfare, there are other types of cars besides EVs. In the tourist attractions, however, such a situation is quite different. Generally, there are two kinds of people who settle down in the tourist attractions. One is the aboriginals who have lived there for generations. They love their homeland and do not have good promotion opportunities. The other kind is new inhabitants. Usually, this kind has older family members at home, and are eager to stay in the landscape and enjoy the pastoral happiness. In addition, they stay and travel in the tourist attractions for a short time, and their purpose is to become famous for the local scenic spots. In popular Chinese scenic tourist spots, the travel demand of local residents is dominated by the cost savings, even if a certain degree of detour can be accepted. However, it is important to note that excessive consumption is frowned upon when they arrive at the destination. Different from local residents, the travel demand of nonresidents is dominated by the time saving. In this context, it extremely important to avoid detours and arrive as soon as possible.
4.2. Relevant Data of Practical Examples
The scenic tourism spot of the Dalian Free Trade Zone is selected in this work. This area is a mixed area of residential and commercial areas in tourist attractions. The land area is 10.5 km, and the number of EVs is 2357, which is divided as 20 charging demand areas from the nature of the land, roads, and other factors. In the scenic area of Dalian free trade zone, there are local residents and nonresidents. Therefore, the decision makers need to obtain a reasonable scheme of EVCSL, in which two optimization indexes, such as charging cost and transportation convenience, need to be taken into account. The determination of all optimization indicators must be as convenient as possible for the travel of users, i.e., the average distance between users at each charging demand point and the corresponding charging station should be as small as possible. Besides, the charging cost should be saved as much as possible to reduce the waste of resources. The geometric center coordinates of the specific charging requirement area and the number of EVs are shown in Table 1 below.
Table 1.
Geometric center coordinates and number of EVs of charging demand area.
Assuming that the number of EVs is constant within a period of time in the layout planning of the charging station, the average number of charging times per EV per day is 0.6, and the charging power is set to 20 kW. The plan is to build five charging stations at ten candidate locations where charging stations can be built. The coordinates of the specific candidate locations are shown in Table 2 below.
Table 2.
Coordinates of alternative addresses.
The distribution map of the above-mentioned EV charging demand community geometric centers and charging station alternative addresses is shown in Figure 5.
Figure 5.
Distribution diagram of the geometric center of EV charging demand community and alternative address of charging station in the tourist attraction.
Based on the actual calculation example of the optimization problem of the above-mentioned EVCSL, this work assigns the parameters of the relevant functions of the optimization objectives and constraints. The specific parameter values are shown in Table 3.
Table 3.
Partial parameter values of the actual example of the optimization problem of EVCSL.
4.3. Actual Example
- 1.
- Summarize the mathematical model based on the characteristics of practical examples. Based on this, it is necessary to provide a reasonable optimization scheme of EVCSL, so as to realize two optimization indicators of transportation convenience and charging cost.
- 2.
- Relevant methods for writing mathematical models, such as the charging average distance and calculation function of charging cost, the calculation function of fitness function value, the realization function of PSO, etc.
- 3.
- Write a practical example of PSO. First, utilize the test function or a simple mathematical model of the optimization problem EVCSL to write a PSO with good convergence characteristics, and then apply the specific requirements of the actual optimization problem of EVCSL to rewrite the particles with good convergence characteristics.
- 4.
- Determine the value range of important parameters of PSO. Through many attempts, the value ranges of the parameters of particle swarm optimization such as inertia weight, acceleration coefficient, and disturbance coefficient are deduced.
- 5.
- Improve the particle swarm algorithm combining the optimization scheme of the PSO to achieve the purpose of improving the convergence performance of the PSO.
Finally, compared with other particle swarm algorithms and genetic algorithms, it is tested whether the improved scheme developed in this work has practical value.
The implementation of PSO in the layout optimization issue of EVCSL can be described in Figure 6 below.
Figure 6.
Schematic diagram of the implementation process of particle swarm optimization in the problem of EVCSL.
4.4. Simulation Result
Using the model of EVCSL’s issue based on the charging cost, the improved two-population genetic PSO (DP-GAPSO) proposed in this work, genetic particle swarm optimization (GAPSO), particle swarm optimization, and genetic algorithm are tested. The specific test results are described in Figure 7 and Table 4 and Table 5.
Figure 7.
Iterative convergence curve 1 of the optimization algorithm for EVCSL with charging cost and transportation convenience.
Table 4.
Optimization results 1 of the optimization algorithm for the optimization problem of EVCSL.
Table 5.
Optimization scheme 1 of two-population genetic PSO for the optimization problem of EVCSL.
It can be seen from Figure 7 and Table 4 and Table 5 that the improved two-population genetic PSO (DP-GAPSO) developed in this work is of a satisfying effect, and the obtained optimal solution converges faster and is closer to the actual optimal solution.
Using the mathematical model of the problem of EVCSL based on the charging cost, the improved two-population genetic PSO proposed in this work with appropriate parameters (DP-GAPSO1) and the improved two-population genetic PSO proposed in this work with inappropriate parameters (DP-GAPSO2) are compared and tested. The specific test results are described in Figure 8 and Table 6 and Table 7.
Figure 8.
Iterative convergence curve 2 of the optimization algorithm for EVCSL with charging cost and transportation convenience.
Table 6.
Optimization results 2 of the optimization algorithm for the optimization problem of EVCSL.
Table 7.
Optimization scheme 2 of improved two-population genetic PSO proposed in this work with appropriate parameters (DP-GAPSO1) for the optimization problem of EVCSL.
It can be seen from Figure 7 and Table 4 and Table 5 that the improved two-population genetic PSO proposed in this work with appropriate parameters (DP-GAPSO1) has a better effect compared with (DP-GAPSO2), and the obtained optimal solution converges faster and is closer to the actual optimal solution.
5. Conclusions
For the complex practical optimization problems such as the EVCSL problem, the parameters in the solution algorithm have a very obvious influence on the solution results. Furthermore, the following conclusions can be obtained. If the value of the inertia weight is too small for a long time, it is adverse for the global convergence of the algorithm. Otherwise, it is adverse for the rapid convergence of the algorithm. Based on this, this paper evolves the linearly decreasing LDW scheme of increasing the perturbation inertia weight, and proposes a new improved two-population genetic PSO. The above improvement scheme is equivalent to dividing the entire iterative cycle into several parts, and each part adopts the LDW-PSO with increasing disturbance.
According to the algorithm principle of PSO, in the calculation process of PSO, when a particle finds the current optimal position, other particles will quickly move towards it; if the optimal position at this time is a local optimal position, the particles cannot search for new local extreme in the solution space, and at this time, the algorithm is prone to premature convergence. Therefore, the biggest disadvantage of PSO is that particles sometimes get stuck in local optimal solutions when searching for the optimal position. The genetic algorithm is always an unconditional random feasible solution, which makes it facile to fall into local extremum due to blind search.
To validate the effectiveness of the proposed algorithm, the improved two-population genetic PSO, PSO, and GA algorithm are based on the EVCSL problem considering both the charging cost and the transportation convenience. Compared with other intelligent algorithms, the simulation results show that the improved two-population genetic PSO has the following two advantages: 1. it has a faster convergence speed. The convergence algebra is less than 40 generations, and the convergence algebras of other algorithms used for comparison tests are sometimes greater than 50 generations, or even greater than 60 generations. 2. The optimal solution obtained by the algorithm is closer to the actual optimal solution, i.e., the obtained EVCSL scheme is better. The optimal solution obtained by the improved two-population genetic PSO is smaller than the optimal solution of other algorithms used as a comparative test.
Author Contributions
The work presented here was performed in collaboration among all authors. S.C.: conceptualization, methodology, validation, investigation, data curation, writing—original draft preparation, writing—review and editing, writing-review and editing, supervision, project administration, and funding acquisition. Y.C.: conceptualization, methodology, validation, investigation, data curation, writing—review and editing, supervision, project administration, and project administration. L.W.: validation and data curation. All authors have contributed to and approved the manuscript.
Funding
This research was funded by the Nature Science Foundation of China (grand number 51609033 and 61773049).
Data Availability Statement
Not applicable.
Conflicts of Interest
The authors declare no conflict of interest.
References
- Purnomoasri, R.A.D.; Arbianto, R. Batik Solo Trans (BST) as Tourist Transportation and Integrated Payment System Preference that Supports the Tourism Sector in Surakarta City. Proc. Int. Conf. Eng. 2020, 1, 65–73. [Google Scholar] [CrossRef]
- Yuan, X.; Liu, X.; Zuo, J. The development of new energy vehicles for a sustainable future: A review. Renew. Sustain. Energy Rev. 2015, 42, 298–305. [Google Scholar] [CrossRef]
- Liu, Z.; Hao, H.; Cheng, X. Critical issues of energy efficient and new energy vehicles development in China. Energy Policy 2018, 115, 92–97. [Google Scholar] [CrossRef]
- Su, C.W.; Yuan, X.; Tao, R. Can new energy vehicles help to achieve carbon neutrality targets? J. Environ. Manag. 2021, 297, 113348. [Google Scholar] [CrossRef] [PubMed]
- LaMonaca, S.; Ryan, L. The state of play in electric vehicle charging services—A review of infrastructure provision, players, and policies. Renew. Sustain. Energy Rev. 2022, 154, 111733. [Google Scholar] [CrossRef]
- Au, M.H.; Liu, J.K.; Fang, J. A new payment system for enhancing location privacy of electric vehicles. IEEE Trans. Veh. Technol. 2014, 63, 3–18. [Google Scholar] [CrossRef]
- Mirzaei, M.J.; Kazemi, A.; Homaee, O. A probabilistic approach to determine optimal capacity and location of electric vehicles parking lots in distribution networks. IEEE Trans. Ind. Inform. 2016, 12, 1963–1972. [Google Scholar] [CrossRef]
- Liu, H.; Yang, M.; Zhou, M.; Tian, G. An integrated multi-criteria decision making approach to location planning of electric vehicle charging stations. IEEE Trans. Intell. Transp. Syst. 2019, 20, 362–373. [Google Scholar] [CrossRef]
- Ji, D.; Lv, M.; Yang, J.; Yi, W. Optimizing the locations and sizes of solar assisted electric vehicle charging stations in an urban area. IEEE Access 2020, 8, 112772–112782. [Google Scholar] [CrossRef]
- Alharbi, B.; Jayaweera, D. Impact assessment of plug-in electric vehicle charging locations on power systems with integrated wind farms incorporating dynamic thermal limits. J. Mod. Power Syst. Clean Energy 2022, 10, 710–718. [Google Scholar] [CrossRef]
- Deng, W.; Xu, J.; Cao, X.; Zhou, H. An enhanced MSIQDE algorithm with novel multiple strategies for global optimization problems. IEEE Trans. Syst. Man, Cybern. Syst. 2022, 52, 578–1587. [Google Scholar] [CrossRef]
- Meng, Z.; Li, G.; Wang, X.; Sait, S.M.; Yildiz, A.R. A comparative study of metaheuristic algorithms for reliability-based design optimization problems. Arch. Comput. Methods Eng. 2021, 28, 1853–1869. [Google Scholar] [CrossRef]
- Yildiz, B.S.; Pholdee, N.; Bureerat, S.; Yildiz, A.R.; Sait, S.M. Robust design of a robot gripper mechanism using new hybrid grasshopper optimization algorithm. Expert Syst. 2021, 38, 12666. [Google Scholar] [CrossRef]
- Yildiz, A.R. A novel hybrid whale-nelder-mead algorithm for optimization of design and manufacturing problems. Int. J. Adv. Manuf. Technol. 2019, 105, 5091–5104. [Google Scholar] [CrossRef]
- Champasak, P.; Panagant, N.; Pholdee, N.; Bureerat, S.; Yildiz, A.R. Self-adaptive many-objective meta-heuristic based on decomposition for many-objective conceptual design of a fixed wing unmanned aerial vehicle. Aerosp. Sci. Technol. 2020, 100, 105783. [Google Scholar] [CrossRef]
- Panagant, N.; Pholdee, N.; Bureerat, S.; Yildiz, A.R.; Mirjalili, S. A comparative study of recent multi-objective metaheuristics for solving constrained truss optimisation problems. Arch. Comput. Methods Eng. 2021, 28, 4031–4047. [Google Scholar] [CrossRef]
- Yıldız, B.S.; Pholdee, N.; Panagant, N.; Bureerat, S.; Yildiz, A.R.; Sait, S.M. A novel chaotic Henry gas solubility optimization algorithm for solving real-world engineering problems. Eng. Comput. 2021, 38, 871–883. [Google Scholar] [CrossRef]
- Dhiman, G.; Singh, K.K.; Slowik, A.; Chang, V.; Yildiz, A.R.; Kaur, A.; Garg, M. EMoSOA: A new evolutionary mul-ti-objective seagull optimization algorithm for global optimization. Int. J. Mach. Learn. Cybern. 2021, 12, 571–596. [Google Scholar] [CrossRef]
- Hamza, F.; Abderazek, H.; Lakhdar, S.; Ferhat, D. Optimum design of cam-roller follower mechanism using a new evolutionary algorithm. Int. J. Adv. Manuf. Technol. 2018, 99, 1267–1282. [Google Scholar] [CrossRef]
- Kennedy, J.; Eberhart, R.C. Particle swarm optimization. In Proceedings of the IEEE International Conference on Neural Networks, Perth, WA, Australia, 27 November–1 December 1995; pp. 1942–1948. [Google Scholar]
- Hu, P.; Rong, L.; Liang, C.; Li, X. Multiple Swarms Multi-Objective Particle Swarm Optimization Based on Decomposition. Procedia Eng. 2011, 15, 3371–3375. [Google Scholar] [CrossRef]
- Deng, W.; Xu, J.; Zhao, H.; Song, Y. A novel gate resource allocation method using improved PSO-based QEA. IEEE Trans. Intell. Transp. Syst. 2022, 23, 1737–1745. [Google Scholar] [CrossRef]
- Liang, J.J.; Qin, A.K.; Suganthan, P.N. Comprehensive learning particle swarm optimizer for global optimization of multimodal functions. IEEE Trans. Evol. Comput. 2006, 10, 281–295. [Google Scholar] [CrossRef]
- Gulcu, S.; Kodaz, H. A novel parallel multi-swarm algorithm based on comprehensive learning particle swarm optimization. Eng. Appl. Artif. Intell. 2015, 45, 33–45. [Google Scholar] [CrossRef]
- Chen, J.; Ning, K.; Xin, X.; Shi, F.; Zhang, Q.; Li, C. Day-ahead optimal scheduling of an integrated energy system based on a piecewise self-adaptive particle swarm optimization algorithm. Energies 2022, 15, 690. [Google Scholar] [CrossRef]
Disclaimer/Publisher’s Note: The statements, opinions and data contained in all publications are solely those of the individual author(s) and contributor(s) and not of MDPI and/or the editor(s). MDPI and/or the editor(s) disclaim responsibility for any injury to people or property resulting from any ideas, methods, instructions or products referred to in the content. |
© 2023 by the authors. Licensee MDPI, Basel, Switzerland. This article is an open access article distributed under the terms and conditions of the Creative Commons Attribution (CC BY) license (https://creativecommons.org/licenses/by/4.0/).







