Salient Insights on the Performance of EU Member States on the Road towards an Energy-Efficient Future
Abstract
1. Introduction
- 7.2: “increase substantially the share of renewable energy in the global energy mix” [1]. The pace of renewable energy should increase in total final energy consumption if this goal is to be correlated with energy emissions belonging to SDG13, which, presently, seems out of reach.
- 7.A: “enhance international cooperation to facilitate access to clean energy research and technology”, and 7.B: “expand infrastructure and upgrade technology for supplying modern and sustainable energy services for all in developing countries” [1,2]. The achievement of these targets, even though they are qualitatively formulated, requires more investment from public and private sectors, which, instead of increasing, dropped within recent years [2].
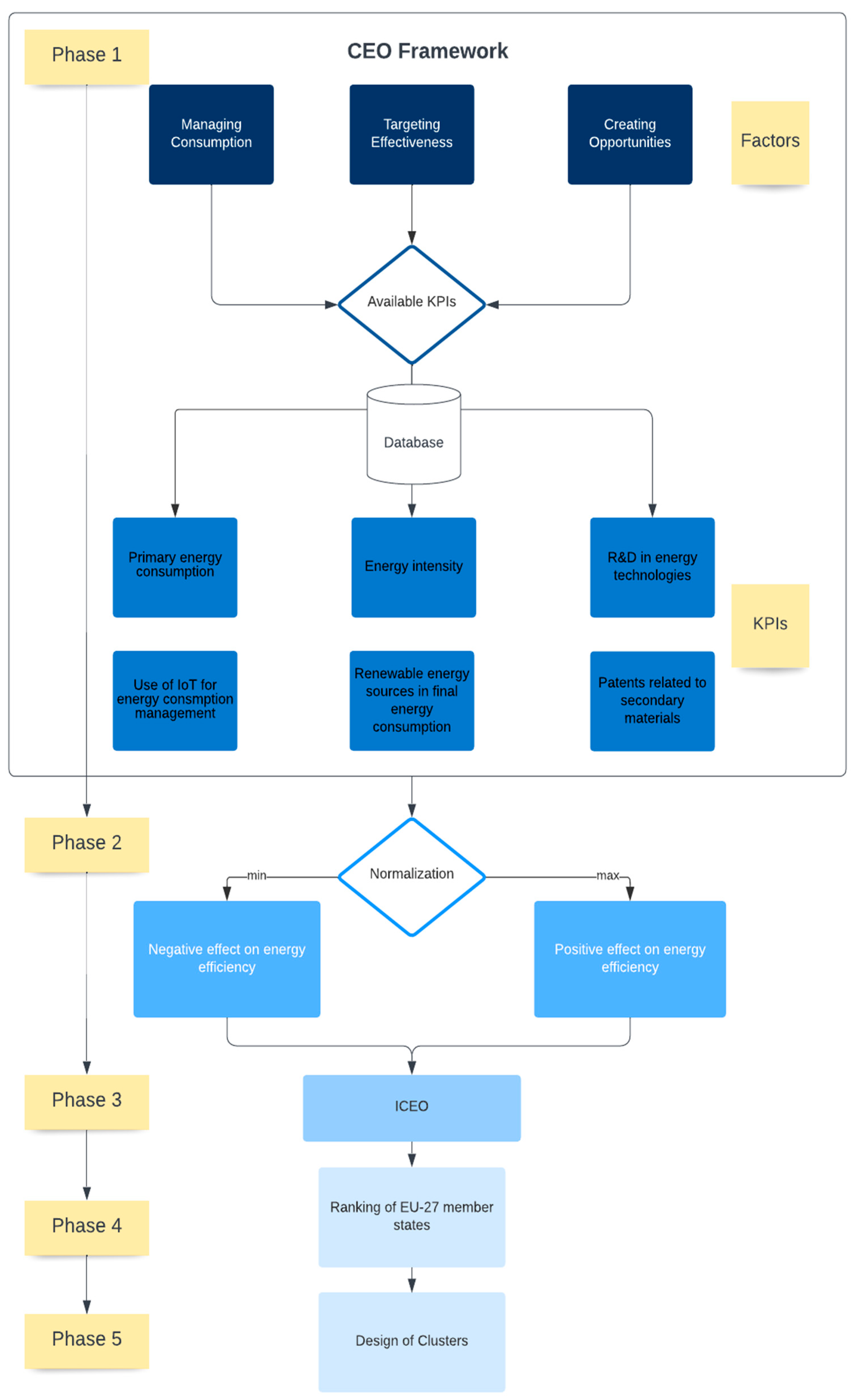
- Identification of suitable and available quantitative KPIs relevant to energy efficiency, the focus being the quantitative representation of the milestones of SDG7.
- Building of a comprehensive model which implies a robust, yet succinct, framework based on quantification (normalization, weighting depending on the conferred importance, and design of clusters on a balanced score).
- Applying the model to the EU-27 to identify the status of each member state on the road towards an energy-efficient future (ranked from best to worst).
2. Methodological Steps
3. Results
4. Discussion
- In the EU-27, there are four clusters of countries, ranked based on their involvement in the transformation of their economies into more energy-efficient ones: active performers (Cluster I), moderate performers (Cluster II), modest performers (Cluster III), and slow performers (Cluster IV). Only 19% of EU-27 member states are in cluster I, showing a great need of improvement.
- Governance needs a deep reformation, as solutions must be applied systemically, at the needed pace and scale, by learning from the best practices already in effect in active performer countries.
- Energy-efficient measures must be tailored to regional and national contexts, bearing in mind best practices within countries with similar economic structure.
- Statistical monitoring related to energy savings and capital must be expanded.
- A European surveillance system of energy efficiency, which may share information and actions throughout EU-27, should be created.
- The effects of security crises on supply chains must be addressed, such as the recent invasion of Ukraine, by considering energy efficiency as a component of energy security.
- New technologies which are based on more efficient technologies, not linked to rebound effects that lead to more energy use, must be promoted.
5. Conclusions
Funding
Data Availability Statement
Acknowledgments
Conflicts of Interest
References
- United Nations (UN). Transforming Our World: The 2030 Agenda for Sustainable Development. 2015. Available online: https://documents-dds-ny.un.org/doc/UNDOC/GEN/N15/291/89/PDF/N1529189.pdf?OpenElement (accessed on 2 November 2022).
- International Energy Agency; International Renewable Energy Agency; United Nations Statistics Division; World Bank; World Health Organization. Tracking SDG 7: The Energy Progress Report; World Bank: Washington, DC, USA, 2022. [Google Scholar]
- European Commission. European Green Deal—Delivering on Our Targets; Publications Office of the European Union: Luxembourg, 2021. [Google Scholar]
- Rue du Can, S.; Letschert, V.; Agarwal, S.; Park, W.Y.; Kaggwa, U. Energy efficiency improves energy access affordability. Energy Sustain. Dev. 2022, 70, 560–568. [Google Scholar] [CrossRef]
- European Parliament and of the European Council, Directive 2012/27/EU of the European Parliament and of the European Council on Energy Efficiency, 25 October 2012. Available online: https://eur-lex.europa.eu/LexUriServ/LexUriServ.do?uri=OJ:L:2012:315:0001:0056:en:PDF (accessed on 15 November 2022).
- Islam, M.M.; Hasanuzzaman, M.D. Introduction to energy and sustainable development. In Energy for Sustainable Development; Hasanuzzaman, M.D., Rahim, N.A., Eds.; Academic Press: Cambridge, MA, USA, 2020; pp. 1–18. [Google Scholar] [CrossRef]
- Chen, K.-H.; Cheng, J.-C.; Lee, J.-M.; Li, L.-Y.; Peng, S.-Y. Energy Efficiency: Indicator, Estimation, and a New Idea. Sustainability 2020, 12, 4944. [Google Scholar] [CrossRef]
- Abu Bakar, N.N.; Hassan, M.Y.; Abdullah, H.; Rahman, H.A.; Abdullah, P.; Hussin, F.; Bandi, M. Energy efficiency index as an indicator for measuring building energy performance: A review. Renew. Sustain. Energy Rev. 2015, 44, 1–11. [Google Scholar] [CrossRef]
- European Parliament. Proposal for a Directive of the European Parliament and of the Council on Energy Efficiency, Brussels, 14.7.2021 COM(2021) 558 Final; Publications Office of the European Union: Luxembourg, 2021. [Google Scholar]
- European Commission. Sustainable Development in the European Union—Monitoring Report on Progress Towards the SDGs in an EU Context; Publications Office of the European Union: Luxembourg, 2022. [Google Scholar]
- Council of European Energy Regulators, 2nd CEER Report on Power Losses, C19-EQS-101-03, 23 March 2020. Available online: https://www.ceer.eu/documents/104400/-/-/fd4178b4-ed00-6d06-5f4b-8b87d630b060 (accessed on 23 November 2022).
- Dean, N. Gains and losses across Europe. Nat. Energy 2019, 4, 92. [Google Scholar] [CrossRef]
- International Energy Agency, Policies Database. 2022. Available online: https://www.iea.org/policies?topic[]=Energy+Efficiency (accessed on 28 November 2022).
- Eurostat, Energy Dashboard. 2022. Available online: https://ec.europa.eu/eurostat/cache/infographs/energy_dashboard/endash.html (accessed on 28 November 2022).
- Wuppertal Institute, EMEEES Project—Measuring and Reporting Energy Savings for the Energy Services Directive—How It Can Be Done. 2009. Available online: https://wupperinst.org/en/p/wi/p/s/pd/155 (accessed on 8 November 2022).
- ISO 50001; ISO Organization: Geneva, Switzerland, 2018. Available online: https://www.iso.org/iso-50001-energy-management.html (accessed on 8 November 2022).
- Rossiter, A.; Jones, B. (Eds.) Energy Management and Efficiency for the Process Industries; John Wiley & Sons, Inc.: Hoboken, NJ, USA, 2015; p. xi. [Google Scholar]
- Johansson, M.; Thollander, P. A review of barriers to and driving forces for improved energy efficiency in Swedish industry—Recommendations for successful in-house energy management. Renew. Sustain. Energy Rev. 2018, 82, 618–628. [Google Scholar] [CrossRef]
- Hasan, A.S.M.M.; Rokonuzzaman, M.; Tuhin, R.A.; Salimullah, S.M.; Ullah, M.; Sakib, T.H.; Thollander, P. Drivers and Barriers to Industrial Energy Efficiency in Textile Industries of Bangladesh. Energies 2019, 12, 1775. [Google Scholar] [CrossRef]
- Bagaini, A.; Colelli, F.; Croci, E.; Molteni, T. Assessing the relevance of barriers to energy efficiency implementation in the building and transport sectors in eight European countries. Electr. J. 2020, 33, 106820. [Google Scholar] [CrossRef]
- Cai, X.; Wang, W.; Rao, A.; Rahim, S.; Zhao, X. Regional Sustainable Development and Spatial Effects from the Perspective of Renewable Energy. Front. Environ. Sci. 2022, 10, 859523. [Google Scholar] [CrossRef]
- Economist Intelligence, Energy Outlook 2023, Surviving the Energy Crisis. 2022. Available online: https://www.eiu.com/. (accessed on 30 November 2022).
- International Energy Agency. Tracking Public Investment in Energy Technology Research—A Roadmap; IEA: Paris, France, 2021. [Google Scholar]
- European Commission. Communication from the Commission to the European Parliament, the European Council, the Council, the European Economic and Social Committee and the Committee of the Regions REPowerEU Plan; COM(2022) 230 Final; European Commission: Brussels, Belgium, 2022. [Google Scholar]
- European Commission. Communication from the Commission to the European Parliament, the Council, the European Economic and Social Committee and the Committee of the Regions EU ‘Save Energy’; COM(2022) 240 Final; European Commission: Brussels, Belgium, 2022. [Google Scholar]
- European Commission. Report from the Commission to the European Parliament, the Council, the European Economic and Social Committee and the Committee of the Regions State of the Energy Union 2022; COM(2022) 547 Final; European Commission: Brussels, Belgium, 2022. [Google Scholar]
- Holechek, J.L.; Geli, H.M.E.; Sawalhah, M.N.; Valdez, R. A Global, Assessment: Can Renewable Energy Replace Fossil Fuels by 2050? Sustainability 2022, 14, 4792. [Google Scholar] [CrossRef]
- Future Earth; The Earth League; WCRP. 10 New Insights in Climate Science 2022; WCRP: Stockholm, Sweden, 2022. [Google Scholar]
- Gil, D.; Ferrández, A.; Mora-Mora, H.; Peral, J. Internet of Things: A Review of Surveys Based on Context Aware Intelligent Services. Sensors 2016, 16, 1069. [Google Scholar] [CrossRef] [PubMed]
- Ramallo-González, A.P.; Bardaki, C.; Kotsopoulos, D.; Tomat, V.; González Vidal, A.; Fernandez Ruiz, P.J.; Skarmeta Gómez, A. Reducing Energy Consumption in the Workplace via IoT-Allowed Behavioural Change Interventions. Buildings 2022, 12, 708. [Google Scholar] [CrossRef]
- Al-Obaidi, K.M.; Hossain, M.; Alduais, N.A.M.; Al-Duais, H.S.; Omrany, H.; Ghaffarianhoseini, A. A Review of Using IoT for Energy Efficient Buildings and Cities: A Built Environment Perspective. Energies 2022, 15, 5991. [Google Scholar] [CrossRef]
- Reuter, M.; Patel, M.; Eichhammer, W.; Lapillonne, B.; Pollier, K. A comprehensive indicator set for measuring multiple benefits of energy efficiency. Energy Policy 2020, 139, 111284. Available online: https://www.sciencedirect.com/science/article/pii/S0301421520300434 (accessed on 11 January 2023). [CrossRef]
- Subramanian, S.; Bastian, H.; Hoffmeister, A.; Jennings, B.; Tolentino, C.; Vaidyanathan, S.; Nadel, S. International Energy Efficiency Scorecard; American, Council for an Energy-Efficient Economy: Washington, DC, USA, 2022; Available online: www.aceee.org/research-report/i2201 (accessed on 3 November 2022).
- Lapillonne, B. Monitoring EU Energy Efficiency First Principle and Policy Implementation—ODYSSEE MURE; Enerdata: Grenoble, France, 2020. [Google Scholar]
- Singh, H.V.; Bocca, R.; Gomez, P.; Dahlke, S.; Bazilian, M. The energy transitions index: An analytic framework for understanding the evolving global energy system. Energy Strategy Rev. 2019, 26, 100382. [Google Scholar] [CrossRef]
- Bruni, G.; De Santis, A.; Herce, C.; Leto, L.; Martini, C.; Martini, F.; Salvio, M.; Tocchetti, F.A.; Toro, C. From Energy Audit to Energy Performance Indicators (EnPI): A Methodology to Characterize Productive Sectors. The Italian Cement Industry Case Study. Energies 2021, 14, 8436. [Google Scholar] [CrossRef]
- Purvis, B.; Mao, Y.; Robinson, D. Three pillars of sustainability: In search of conceptual origins. Sustain. Sci. 2019, 14, 681–695. [Google Scholar] [CrossRef]
- Nolting, L.; Steiger, S.; Praktiknjo, A. Assessing the validity of European labels for energy efficiency of heat pumps. J. Build. Eng. 2018, 18, 476–486. [Google Scholar] [CrossRef]
- Marshall, E.; Steinberger, J.; Dupont, V.; Foxon, T. Combining energy efficiency measure approaches and occupancy patterns in building modelling in the UK residential context. Energy Build. 2016, 111, 98–108. [Google Scholar] [CrossRef]
- Momete, D.C. Measuring Renewable Energy Development in the Eastern Bloc of the European Union. Energies 2017, 10, 2120. [Google Scholar] [CrossRef]
- Momete, D.C. A unified framework for assessing the readiness of European Union economies to migrate to a circular modelling. Sci. Total Environ. 2020, 718, 137375. [Google Scholar] [CrossRef] [PubMed]
- Eurostat. Online Data Base, Primary Energy Consumption, Code [SDG_07_10], Last Update 11 of July 2022. Available online: https://ec.europa.eu/eurostat/cache/metadata/en/sdg_07_10_esmsip2.htm (accessed on 5 November 2022).
- Eurostat. Online Data Base, Final Energy Consumption [SDG_07_11] Last Update 11 of July 2022. Available online: https://ec.europa.eu/eurostat/cache/metadata/en/sdg_07_11_esmsip2.htm (accessed on 5 November 2022).
- Eurostat. Online Data Base, Energy Intensity, Code [NRG_IND_EI], Last Update 11 April 2022. Available online: https://ec.europa.eu/eurostat/cache/metadata/en/nrg_ind_ei_esmsip2.htm (accessed on 30 October 2022).
- Eurostat. Online Data Base, Internet of Things Code [ISOC_EB_IOT$DEFAULTVIEW], Last Update 17 of March 2022. Available online: https://ec.europa.eu/eurostat/cache/metadata/en/isoc_e_esms.htm (accessed on 30 October 2022).
- SETIS Research and Innovation Data. Available online: https://setis.ec.europa.eu/publications/setis-research-and-innovation-data_en (accessed on 30 October 2022).
- Eurostat. Online Data Base, Share of Renewable Energy in Gross Final Energy Consumption by Sector Code [SDG_07_40], Last Update 19 April 2022. Available online: https://ec.europa.eu/eurostat/cache/metadata/en/sdg_07_40_esmsip2.htm (accessed on 30 October 2022).
- Eurostat. Online Data Base, Patents Related to Recycling and Secondary Raw Material, Code [CEI_CIE020], Last Update 5 July 20222. Available online: https://ec.europa.eu/eurostat/cache/metadata/en/cei_cie020_esmsip2.htm (accessed on 30 October 2022).
- Eurostat. Online Data Base, Population on 1 January, Code [TPS00001], Last Update 29 October 2022. Available online: https://ec.europa.eu/eurostat/databrowser/view/tps00001/default/table (accessed on 30 October 2022).
- World Bank Online Data Base, Manufacturing, Value Added (Current US$). Available online: https://data.worldbank.org/indicator/NV.IND.MANF.CD (accessed on 22 December 2022).
- British Petroleum. BP Statistical Review of World Energy 2022; BP: London, UK, 2020; Available online: https://www.bp.com/en/global/corporate/energy-economics/statistical-review-of-world-energy.html (accessed on 2 December 2022).
- Official Website of Denmark. Available online: https://denmark.dk/ (accessed on 30 November 2022).
- Australian Government and Advisian, Energy Efficiency Tools Review, Australia. 2020. Available online: https://www.energy.gov.au/sites/default/files/Energy%20Efficiency%20Tools%20Review_1.pdf (accessed on 30 November 2022).
- Siemens, Continuous Performance Optimization. Available online: https://www.siemens-energy.com/global/en/offerings/services/digital-services/continuous-performance-optimization.html (accessed on 30 October 2022).
- Antsolutions, Energy Management Dashboard. Available online: https://antsolutions.eu/products/energy-management-system-ems/ (accessed on 30 November 2022).
- International Energy Agency. Energy Efficiency 2022; International Energy Agency: Paris, France, 2022. [Google Scholar]
- Cozzi, L.; Gould, T. (Eds.) World Energy Outlook 2022; International Energy Agency: Paris, France, 2022. [Google Scholar]



| Factor | Code | KPI (Definition) | Unit | Reason of Selection | Effect on the Energy Efficiency |
|---|---|---|---|---|---|
| Managing consumption | I1 | Primary energy consumption (gross inland consumption of energy, excluding non-energy use) | toe/capita | An increase in energy consumption decreases the energy efficiency | negative |
| I2 | Manufacturing enterprises which use IoT for energy consumption management (smart sensors for lighting, temperature, water etc, used by small, medium-sized and large enterprises) | percentage of all manufacturing enterprises | The presence of IoT in energy consumption management increases the energy efficiency | positive | |
| weight 33.33% | |||||
| Targeting effectiveness | I3 | Energy intensity (the ratio of total energy supply to the annual gross domestic product) | Kgoe/1000 EUR-PPS | A decrease in energy intensity is generally linked with an increase in energy efficiency | negative |
| I4 | Renewable energy sources in final energy consumption | percentage | An increase in RES usage in energy mix is generally linked with an enhancement of energy efficiency (especially for electricity) | positive | |
| weight 33.33% | |||||
| Creating opportunities | I5 | R&D in energy technologies (investments in research and development both private and public) | Mil EUR/100,000 inhabitants | An increase in the investments in R&D in energy technologies offers the potential of an enhancement in energy efficiency | positive |
| I6 | Patents related to secondary raw materials | Number/1,000,000 inhabitants | An increase in the number of patents for energy savings offers the potential of an enhancement in energy efficiency | positive | |
| weight 33.33% | |||||
| EU-27 | Primary Energy Consumption, Toe/Capita [42] | Final Energy Consumption, Toe/Capita [43] | Energy Intensity, KGOE/1000 EUR in PPS [44] | Primary Energy, Yearly Variance, % | Final Energy, Yearly Variance, % | Energy Intensity, Yearly Variance, % |
|---|---|---|---|---|---|---|
| 2000 | 3.26 | 2.28 | 240.86 | 2.45 | 2.19 | −1.72 |
| 2001 | 3.34 | 2.33 | 236.72 | 0.00 | −0.86 | −5.03 |
| 2002 | 3.34 | 2.31 | 224.81 | 2.10 | 2.60 | −1.53 |
| 2003 | 3.41 | 2.37 | 221.38 | 0.88 | 0.84 | −4.85 |
| 2004 | 3.44 | 2.39 | 210.63 | 0.00 | 0.00 | −6.04 |
| 2005 | 3.44 | 2.39 | 197.90 | 0.58 | 0.42 | −5.41 |
| 2006 | 3.46 | 2.40 | 187.20 | −1.73 | −2.08 | −6.84 |
| 2007 | 3.40 | 2.35 | 174.41 | −0.29 | 0.43 | −5.31 |
| 2008 | 3.39 | 2.36 | 165.14 | −5.90 | −5.51 | −0.97 |
| 2009 | 3.19 | 2.23 | 163.54 | 3.45 | 4.04 | 0.59 |
| 2010 | 3.30 | 2.32 | 164.51 | −2.73 | −3.45 | −5.34 |
| 2011 | 3.21 | 2.24 | 155.72 | −1.25 | −0.45 | −4.15 |
| 2012 | 3.17 | 2.23 | 149.26 | −1.26 | −0.45 | −3.36 |
| 2013 | 3.13 | 2.22 | 144.24 | −4.15 | −4.50 | −4.69 |
| 2014 | 3.00 | 2.12 | 137.48 | 1.67 | 1.89 | −3.59 |
| 2015 | 3.05 | 2.16 | 132.55 | 0.33 | 1.85 | 0.37 |
| 2016 | 3.06 | 2.20 | 133.04 | 1.31 | 0.91 | −1.47 |
| 2017 | 3.10 | 2.22 | 131.09 | −0.65 | 0.00 | −4.14 |
| 2018 | 3.08 | 2.22 | 125.66 | −1.62 | −0.45 | −5.60 |
| 2019 | 3.03 | 2.21 | 118.62 | −8.91 | −8.14 | −3.54 |
| 2020 | 2.76 | 2.03 | 114.42 | |||
| Growth rate (%) | −15.30 | −11.00 | −52.50 | |||
| Standard deviation | 0.18 | 0.10 | 39.16 | |||
| Mean (2000–2020) | 3.22 | 2.27 | 168.06 | |||
| Variation coefficient | 0.06 | 0.04 | 0.23 |
| Country/Factor | I1 | I2 | I3 | I4 | I5 | I6 |
|---|---|---|---|---|---|---|
| Belgium | 4.21 | 10 | 151.55 | 6.96 | 9.93 | 0.91 |
| Bulgaria | 2.61 | 2 | 162.76 | 0.04 | 21.55 | 0.00 |
| Czechia | 3.72 | 9 | 138.05 | 2.10 | 16.24 | 0.90 |
| Denmark | 2.89 | 10 | 77.59 | 23.48 | 37.02 | 1.22 |
| Germany | 3.43 | 11 | 98.38 | 17.26 | 17.27 | 1.03 |
| Estonia | 3.55 | 6 | 145.77 | 0.08 | 31.73 | 0.00 |
| Ireland | 2.98 | 7 | 51.55 | 3.53 | 11.98 | 1.42 |
| Greece | 2.08 | 10 | 117.75 | 0.01 | 19.63 | 0.00 |
| Spain | 2.56 | 8 | 100.24 | 0.92 | 17.85 | 0.36 |
| France | 3.49 | 5 | 112.72 | 6.59 | 17.17 | 0.58 |
| Croatia | 2.02 | 9 | 104.34 | 0.07 | 28.47 | 0.00 |
| Italy | 2.44 | 8 | 87.67 | 1.93 | 18.18 | 0.53 |
| Cyprus | 2.88 | 9 | 114.30 | 0.69 | 13.78 | 0.00 |
| Latvia | 2.38 | 7 | 119.01 | 0.31 | 40.93 | 0.00 |
| Lithuania | 2.25 | 7 | 109.15 | 0.36 | 25.48 | 0.36 |
| Luxembourg | 7.26 | 6 | 91.81 | 17.10 | 7.05 | 1.61 |
| Hungary | 2.51 | 5 | 119.87 | 0.28 | 12.63 | 0.10 |
| Malta | 1.73 | 12 | 194.60 | 0.81 | 8.23 | 0.00 |
| Netherlands | 3.66 | 12 | 125.66 | 6.88 | 8.89 | 1.22 |
| Austria | 3.63 | 19 | 99.13 | 16.23 | 33.76 | 1.11 |
| Poland | 2.64 | 5 | 121.83 | 0.40 | 15.38 | 0.40 |
| Portugal | 2.14 | 7 | 98.18 | 0.97 | 30.62 | 0.19 |
| Romania | 1.66 | 3 | 79.15 | 0.13 | 24.29 | 0.28 |
| Slovenia | 3.12 | 19 | 119.67 | 1.06 | 21.97 | 0.48 |
| Slovakia | 2.93 | 9 | 143.53 | 0.50 | 16.89 | 0.67 |
| Finland | 5.80 | 10 | 182.81 | 11.62 | 42.72 | 2.96 |
| Sweden | 4.45 | 12 | 135.64 | 10.33 | 55.79 | 1.01 |
| Statistical tools | ||||||
| Observations | 27 | 27 | 27 | 27 | 27 | 27 |
| Observations with missing data | 0 | 0 | 0 | 0 | 0 | 0 |
| Minimum | 1.66 | 19.00 | 51.00 | 0.01 | 7.05 | 0.00 |
| Maximum | 7.26 | 19.00 | 194.60 | 23.48 | 55.79 | 2.93 |
| Mean | 3.15 | 8.78 | 118.62 | 4.84 | 22.42 | 0.64 |
| Standard deviation | 1.20 | 3.86 | 31.22 | 6.61 | 11.69 | 0.67 |
| Coefficient of variation | 0.38 | 0.44 | 0.26 | 1.37 | 0.52 | 1.05 |
| Country/Utilities | N1 | N2 | N3 | N4 | N5 | N6 |
|---|---|---|---|---|---|---|
| Belgium | 0.545 | 0.471 | 0.301 | 0.296 | 0.059 | 0.307 |
| Bulgaria | 0.830 | 0.000 | 0.223 | 0.001 | 0.298 | 0.000 |
| Czechia | 0.632 | 0.412 | 0.395 | 0.089 | 0.189 | 0.304 |
| Denmark | 0.780 | 0.471 | 0.818 | 1.000 | 0.615 | 0.412 |
| Germany | 0.684 | 0.529 | 0.673 | 0.735 | 0.210 | 0.348 |
| Estonia | 0.663 | 0.235 | 0.341 | 0.003 | 0.506 | 0.000 |
| Ireland | 0.764 | 0.294 | 1.000 | 0.150 | 0.101 | 0.480 |
| Greece | 0.925 | 0.471 | 0.537 | 0.000 | 0.258 | 0.000 |
| Spain | 0.839 | 0.353 | 0.660 | 0.039 | 0.222 | 0.122 |
| France | 0.673 | 0.176 | 0.572 | 0.280 | 0.208 | 0.196 |
| Croatia | 0.936 | 0.412 | 0.631 | 0.003 | 0.439 | 0.000 |
| Italy | 0.861 | 0.353 | 0.748 | 0.082 | 0.228 | 0.179 |
| Cyprus | 0.782 | 0.412 | 0.561 | 0.029 | 0.138 | 0.000 |
| Latvia | 0.871 | 0.294 | 0.528 | 0.013 | 0.695 | 0.000 |
| Lithuania | 0.895 | 0.294 | 0.597 | 0.015 | 0.378 | 0.122 |
| Luxembourg | 0.000 | 0.235 | 0.719 | 0.728 | 0.000 | 0.544 |
| Hungary | 0.848 | 0.176 | 0.522 | 0.012 | 0.115 | 0.034 |
| Malta | 0.988 | 0.588 | 0.000 | 0.034 | 0.024 | 0.000 |
| Netherlands | 0.643 | 0.588 | 0.482 | 0.293 | 0.038 | 0.412 |
| Austria | 0.648 | 1.000 | 0.667 | 0.691 | 0.548 | 0.375 |
| Poland | 0.825 | 0.176 | 0.509 | 0.017 | 0.171 | 0.135 |
| Portugal | 0.914 | 0.294 | 0.674 | 0.041 | 0.484 | 0.064 |
| Romania | 1.000 | 0.059 | 0.807 | 0.005 | 0.354 | 0.095 |
| Slovenia | 0.739 | 1.000 | 0.524 | 0.045 | 0.306 | 0.162 |
| Slovakia | 0.773 | 0.412 | 0.357 | 0.021 | 0.202 | 0.226 |
| Finland | 0.261 | 0.471 | 0.082 | 0.495 | 0.732 | 1.000 |
| Sweden | 0.502 | 0.588 | 0.412 | 0.440 | 1.000 | 0.341 |
| Country | ICEO | Gap (Difference between the Leader and Other Member States) % | Cluster |
|---|---|---|---|
| Denmark | 0.683 | 0 | Cluster I Countries with significant performance (Active performers) ICEO > 0.5 Cluster of 5 countries = 19% of EU-27 |
| Austria | 0.655 | 4 | |
| Sweden | 0.547 | 25 | |
| Germany | 0.530 | 29 | |
| Finland | 0.507 | 35 | |
| Ireland | 0.465 | 47 | Cluster II Countries with moderate performance (Moderate performers) 0.4 < ICEO < 0.5 Cluster of 7 countries = 26% of EU-27 |
| Slovenia | 0.463 | 48 | |
| Portugal | 0.412 | 66 | |
| Italy | 0.409 | 67 | |
| Netherlands | 0.408 | 67 | |
| Croatia | 0.404 | 69 | |
| Latvia | 0.400 | 71 | |
| Romania | 0.387 | 76 | Cluster III Countries with modest performance (Modest performers) 0.3 < ICEO < 0.4 Cluster of 11 countries = 41% of EU-27 |
| Lithuania | 0.384 | 78 | |
| Spain | 0.373 | 83 | |
| Luxembourg | 0.371 | 84 | |
| Greece | 0.365 | 87 | |
| France | 0.351 | 95 | |
| Czechia | 0.337 | 103 | |
| Slovakia | 0.332 | 106 | |
| Belgium | 0.330 | 107 | |
| Cyprus | 0.320 | 113 | |
| Poland | 0.306 | 123 | |
| Estonia | 0.291 | 135 | Cluster IV Countries with very modest performance (Slow performers) ICEO < 0.3 Cluster of 4 countries = 14% of EU-27 |
| Hungary | 0.285 | 140 | |
| Malta | 0.272 | 151 | |
| Bulgaria | 0.225 | 204 |
Disclaimer/Publisher’s Note: The statements, opinions and data contained in all publications are solely those of the individual author(s) and contributor(s) and not of MDPI and/or the editor(s). MDPI and/or the editor(s) disclaim responsibility for any injury to people or property resulting from any ideas, methods, instructions or products referred to in the content. |
© 2023 by the author. Licensee MDPI, Basel, Switzerland. This article is an open access article distributed under the terms and conditions of the Creative Commons Attribution (CC BY) license (https://creativecommons.org/licenses/by/4.0/).
Share and Cite
Momete, D.C. Salient Insights on the Performance of EU Member States on the Road towards an Energy-Efficient Future. Energies 2023, 16, 925. https://doi.org/10.3390/en16020925
Momete DC. Salient Insights on the Performance of EU Member States on the Road towards an Energy-Efficient Future. Energies. 2023; 16(2):925. https://doi.org/10.3390/en16020925
Chicago/Turabian StyleMomete, Daniela Cristina. 2023. "Salient Insights on the Performance of EU Member States on the Road towards an Energy-Efficient Future" Energies 16, no. 2: 925. https://doi.org/10.3390/en16020925
APA StyleMomete, D. C. (2023). Salient Insights on the Performance of EU Member States on the Road towards an Energy-Efficient Future. Energies, 16(2), 925. https://doi.org/10.3390/en16020925
