Abstract
Electric vehicles (EVs) are becoming more commonplace as they cut down on both fossil fuel use and pollution caused by the transportation sector. However, there are a number of major issues that have arisen as a result of the rapid expansion of electric vehicles, including an inadequate number of charging stations, uneven distribution, and excessive cost. The purpose of this study is to enable EV drivers to find charging stations within optimal distances while also taking into account economic, practical, geographical, and atmospheric considerations. This paper uses the Fez-Meknes region in Morocco as a case study to investigate potential solutions to the issues raised above. The scorching, arid climate of the region could be a deterrent to the widespread use of electric vehicles there. This article first attempts to construct a model of an EV battery on MATLAB/Simulink in order to create battery autonomy of the most widely used EV car in Morocco, taking into account weather, driving style, infrastructure, and traffic. Secondly, collected data from the region and simulation results were then employed to visualize the impact of ambient temperature on EV charging station location planning, and a genetic algorithm-based model for optimizing the placement of charging stations was developed in this research. With this method, EV charging station locations were initially generated under the influence of gas station locations, population and parking areas, and traffic, and eventually through mutation, the generated initial placements were optimized within the bounds of optimal cost, road width, power availability, and autonomy range and influence. The results are displayed to readers in a node-link network to help visually represent the impact of ambient temperatures on EV charging station location optimization and then are displayed in interactive GIS maps. Finally, conclusions and research prospects were provided.
1. Introduction
In recent years, electric vehicle sales have skyrocketed. They can use green energy to reduce their environmental impact. EV owners can also save money on gas due to generous subsidies offered by many countries to promote EV adoption [1]. The global EV market has grown rapidly due to these benefits.
Range anxiety [2], the fear of running out of charge while driving, is one of the biggest obstacles to EV adoption [3,4,5]. Range anxiety is reduced by adding charging stations to a transportation network [6]. Enough en-route charging opportunities can reduce range anxiety for individual EV drivers by providing at least an energy-feasible path from origin to destination and a desired cost-minimization route.
Charging stations are needed as more people buy alternative-fuel electric cars. Electric vehicle charging stations should be distributed optimally to meet demand. Since then, EV charging station placement has been studied extensively. This study has attracted taxi drivers [7,8,9], bus drivers [10], and EV owners. Price and consumer interest economists also contributed. Although the EV industry in many countries is large and promising, current charging station allocation is small due to a lack of organization and planning, which will affect the EV market in the long run. Thus, EV market growth is driven by EVCS deployment that meets regional and market needs.
In Africa, the range anxiety might be worse, and the planning of EVCS might be more challenging due to the hot arid climate. The range of electric vehicles may be significantly affected by high ambient temperatures, according to AAA’s research [11]. A decrease in the driving range of about 17% is typical when the temperature is 35 °C, for instance. It is well-documented that a rise in temperature significantly quickens the rate of Li battery decay. The rate and efficiency of chemical reactions inside a battery are affected by the surrounding temperature, which is why this factor is so important. The rapidity of the reaction increases as the temperature rises because more energy is available [12]. In Africa, high temperatures are very common and could reach 50 °C in sub-Saharan countries, and this should be in consideration when planning the optimal placement of EV charging stations.
The focus of this paper is to analyze the impact of geographical weather on EV battery’s autonomy and visualize the effect of this latter on the optimal placement of EV charging stations, from the node-link network and geographic information system (GIS) perspectives, respectively. New modeling variables, components, and techniques are offered and assessed alongside these two visualization approaches. Results display a correlation between atmospheric conditions and battery autonomy, which then impacts the number of EVCS; therefore, optimal placements.
2. Literature Review
Studying what factors affect where a charging station is placed and developing an algorithm to implement the model are the two broad areas into which the research on the placement of EV charging stations can be sorted.
2.1. Influencing Factors
Kong et al. [13] examined county charging station limits, which depend on power grid safety and operator investments. Guo et al. [14] used fuzzy TOPSIS to discover the best environmental charging station location. It was suggested that the cloud model be used in tandem with a decision system based on the Preference Ranking Organization Method for Enrichment Evaluations (PROMETHEE) for EVCS location selection. Zhu et al. [15] used charging station travel costs to find the best EVCS. In addition to that, the authors considered the number and types of charges at every charging station. Frade et al. [16] studied delayed EVCS placement in a Lisbon region with a large number of vehicles parked for long periods. Baouche et al. [17] created a network design decision support tool and a real-world charging station allocation system. They evaluated EV use based on realistic travels using home travel survey trip OD matrix data and a dynamic vehicle model (urban drive cycles). EVCS was planned for the Lyon Metropolitan Area’s energy needs. Sun et al. [18] estimated charging station distribution by grouping residents through short- and long-distance trips. The model is split in half: one half caters to commuters who use slow charging (SC) facilities, while the other half caters to long-distance travelers who use fast recharging (FR) facilities. The proposed model seeks to make the most of available resources to satisfy the highest potential charging demand, which includes both parked and in-transit automobiles.
Some studies have also examined how user behavior uncertainty affects charging station location. Pan et al. [19] studied EV drivers’ charging station layout choices and created a site model for EV public charging stations to maximize EV drivers’ existing activities. To replicate EV drivers’ charging choices, a deterministic process is proposed. EV drivers’ current activities, home, and public charging access, range anxiety, and remaining trip energy use are involved. Based on that, an EV public charging station coverage location model is presented to maximize EV drivers’ existing activities. Dong et al. [20] clearly examine the strategic behavior of EV users and its impact on EVCS planning efficiency, as well as the impact of EV load unpredictability on EV charging station optimization [21].
2.2. Algorithm Layout
Scholars used models and algorithms to configure charging stations. Using the analytic hierarchy process, Xie [22] creates a hierarchical matrix based on the five most important indicators of location, accessibility, traffic volume, proximity to other businesses, and market saturation to assess the gas station’s proposed outlet development. Wang et al. optimized distribution networks and charging stations [23]. YALMIP/CPLEX and 2-stage optimization were employed to plan the lower-level charging station layout for the lowest cost. Dong et al. [24] used the SNN clustering algorithm to analyze circular expressway charging station planning to minimize planning costs. Brandstaetter et al. [25] used heuristics and two-stage stochastic optimization to arrange charging stations. Bouguerra and Layeb [26] offered five ILP solutions to the problem of where and how big to install EVCS parking lots in Tunis. Most of the models were for location-only decisions, but each group had its own decision variables, objectives, and practical limitations. Computer experimentation showed public authorities the best infrastructure solutions for new environmental legislation. Zhou et al. [27] developed a genetic algorithm-based charging station location optimization model that reduced Ireland to a rectangle 350 km by 200 km, divided it into small squares, and optimized the correlation coefficient to suit charging demand. This method minimized operational costs given charging station depreciation time, power consumption per unit distance, and vehicle charging probability. Huang et al. [28] used a genetic algorithm to locate charging stations to maximize profit. Csiszár et al. [29] used hexagons and a greedy algorithm to arrange charging stations in regions based on multiple criteria. Algre et al. [30] modeled the electric car and parallel-hybrid electric vehicle using MATLAB/Simulink to control and study the effects of engine power, battery type and size, and vehicle weight on performance and range. The electric car’s autonomy was obtained through a model simulation. They used a GIS and a genetic algorithm-inspired mathematical algorithm to reduce upfront costs and optimize charging station distribution for maximum service reliability.
2.3. Novelty and Contribution to the State-of-the-Art
In conclusion, research into charging stations has garnered considerable interest, as evidenced by the abundance of literature concerned with the best placement of charging stations. Previous research has produced significant contributions in areas including the identification of influential features in charging station design, the development of an optimal charging station model, and the proposal of alternative model solution techniques. This work builds upon the previous research in the field by analyzing the pertinent findings and making new predictions. At the same time, much of the existing literature investigates the diversity of optimization methodologies from the viewpoints of charging station technology, user needs and behavior, environmental benefits, optimization of cost, and so on and also illustrates the diversity of optimization methodologies. Nonetheless, this paper considers the effect of geographical location and atmospheric conditions on battery autonomy and thus on EVCS optimal placement as well. It is also worth mentioning that research on EVCS is rare in Africa. Therefore, this paper constructs an optimal distribution model of EVCS based on optimal investment cost (optimal number of EVCS and optimal traveling cost), population density, parking areas, active population areas, traffic, road width, gas stations, power grid, and battery autonomy. To use and adopt such a model, a case study is required, and the authors opt for the region of Fez-Meknes in Morocco. This latter is known for its hot arid climate, which is required to assess the impact of warm ambient temperatures on EVCS optimization. The results would be optimal EVCS placements with respect to ambient temperature (as a variable). Ultimately, this paper combines all influencing factors and adds the impact of African weather on the optimization; hence, the novelty of this paper lies in the following:
- Developing an algorithm that combines all influencing factors.
- Assessing the impact of the climate on EVCS planning optimization.
- Displaying the results in three different forms in the same paper.
3. Algorithm Modeling
3.1. Framework Description
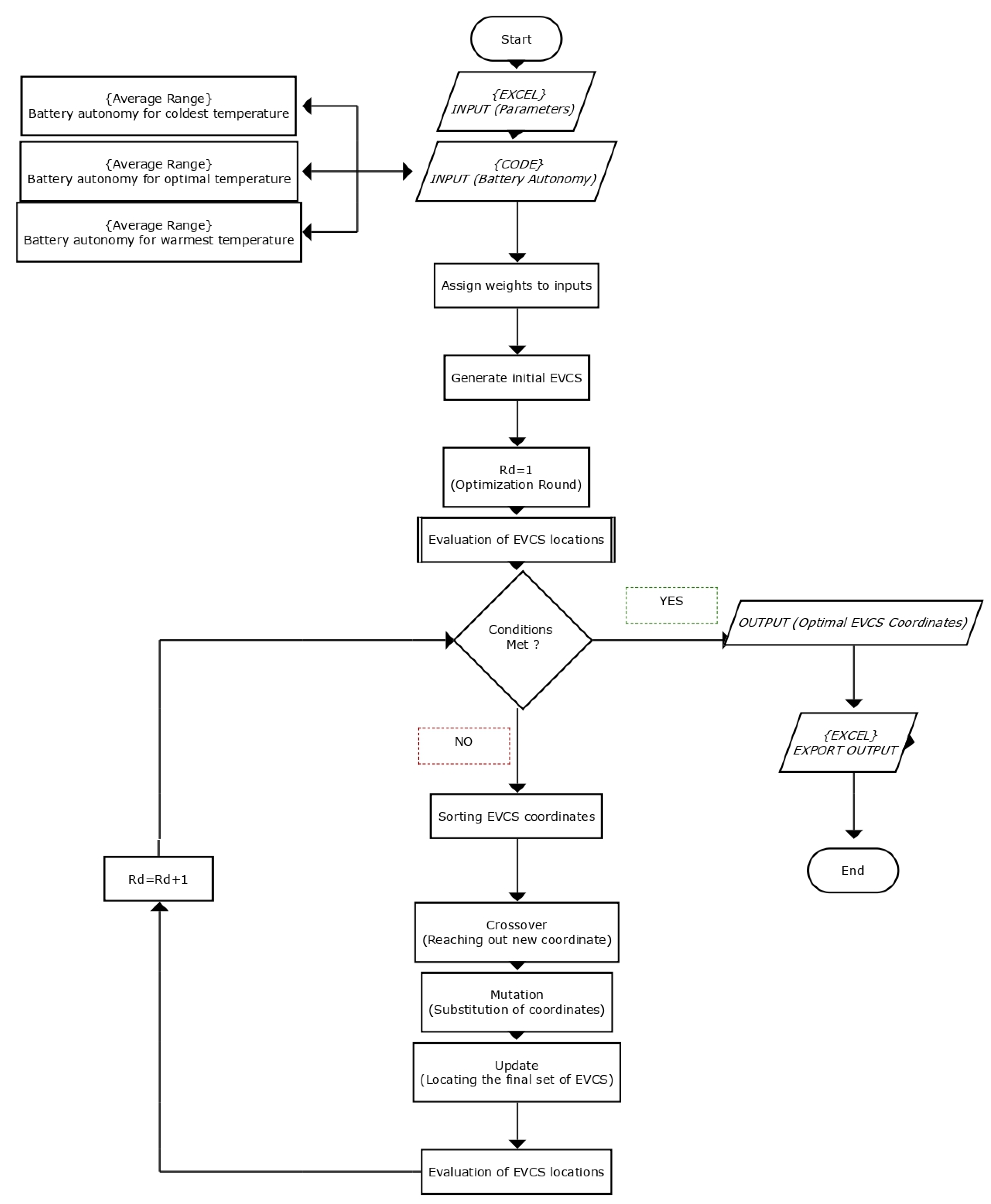
Genetic algorithms are used to build a model with the respected parameters. The aim of this research is to represent the impact of ambient temperature on battery autonomy visually, thereby visually representing the impact of ambient temperature on optimal EVCS placement as well. To do so, first, battery autonomy should be modeled with respect to ambient temperature using MATLAB. Second, battery autonomy should be held as a variable to assess its impact on EVCS planning by the mean of genetic algorithms; the output of the latter shall be coordinates of optimal EVCS with respect to battery autonomy. Third, the GA output is used by integer linear programming to display a node-link network. Fourth, the optimum node-link network shall be used on GIS and Leaflet maps. For this to be achieved, different tools are used, namely, (1) Meteonorm for geographical climate data, (2) MATLAB for battery-autonomy simulations, (3) Python for node-link network and leaflet map, and (4) ArcGIS for geographical information system map. Figure 1 represents a framework and graphical abstract of the article.
Figure 1.
Research Framework.
The model is applied to the region Fez-Meknes in Morocco and is used for a case study. The studied region is among the twelve regions of Morocco and is of an area of 47,705 km². National data [31] found a total of 4,236,892 people in the Fez-Meknes region; of these, 60.52% live in urban areas, which is very close to the national rate of 60.36%. The region’s population density is 105.7 habitants per square kilometer, which is significantly higher than the national average of 47.6 habitants per square kilometer. The Region of Fez-Meknes brings together two prefectures on the administrative level: the Prefecture of Fez and the Prefecture of Meknes and seven other provinces, 194 communes, including 33 municipalities and 161 rural communes. Figure 2 shows a map of the case-study region, divided into the nine official communes.
Figure 2.
Map of the Region Fez-Meknes [32].
Data for this research was gathered from different sources. Gas station coordinates were collected from Google Maps. Population density, active population areas, and road width were collected from local authorities. Parking areas and road traffic were collected from Waze. Finally, the atmospheric conditions of the region were collected using Meteonorm software.
3.2. Modeling of Battery Autonomy
MATLAB, version R2016a, has been used to model battery autonomy. Only battery type, humidity, air pressure, ambient temperature, wind speed, and vehicle efficiency have been included in the simulation models. Other factors can influence battery autonomy, such as driving style, infrastructure, and traffic [33], and they have been grouped and classified under one constant in MATLAB. However, three curves of battery autonomy will be displayed for the three classifications: best, average, and worst. The atmospheric conditions of the Fez-Meknes region have been collected for all nine provinces using Meteonorm. In their study, Donkers et al. [33] found that ambient temperature and wind speed have more impacts on the battery autonomy of battery-electric vehicles than other atmospheric parameters; hence, emphasis should be placed on them [33]. Consequently, relative humidity and air pressure are set on average yearly values of the region, which are 26% and 8585 hPa, respectively. From Figure 3, it seems that the ambient temperature in the region has a large monthly variability, unlike wind speed, which could be set constant according to Figure 4. This means that wind speed will not have a significant impact on planning EVCS; thus, only ambient temperature will be considered in modeling battery autonomy in the region. Ultimately, wind speed will also be set at an average yearly value of 11.8 km per hour.
Figure 3.
Monthly Average Ambient Temperature in the Region of Fez-Meknes.
Figure 4.
Monthly Average Wind Speed in the Region of Fez-Meknes.
Battery specifications and vehicle efficiency necessitate vehicle identification. In Morocco, the most used EV is Nissan Leaf e+ [34,35]. Table 1 sums up the technical specifications of the chosen vehicle. Ultimately, ambient temperature is the only variable in modeling battery autonomy; the other constants are humidity, air pressure, wind speed, battery specifications, and vehicle efficiency (optimal vehicle consumption). Figure 5 sums up the average hourly temperature in the Region Fez-Meknes of the data imported from Meteonorm. In addition, field research was carried out to organize data, collect missing information, and verify gathered data.
Table 1.
Technical Specification of Nissan Leaf e+.
Figure 5.
Average Hourly Ambient Temperature in the Region of Fez-Meknes.
A Simulink/MATLAB model, in Figure 6, is developed to depict battery autonomy as a function of environmental temperature to quantify the impact of climate on the range of electric vehicles. The authors used results data from [33,36] to identify a correlation between battery autonomy and ambient temperature. A range of allowable temperatures is constrained in this calculation. The minimum measured temperature serves as the lower limit; extrapolating the curve to the point where the range is equal to the largest value recorded gives us the upper bound (i.e., high temperatures). This yields minimum and maximum limits of −4 degrees Celsius and 48 degrees Celsius, respectively, for the ambient temperature. The extrapolation is required so that hot and cold areas can be fairly compared. Each vehicle’s range in relation to its total battery charge can be calculated as follows:
Figure 6.
Electric Vehicle Battery Model in Simulink/MATLAB.
is the coefficient of the polynomial in km/°C, and is the ambient temperature (°C) at location l ∈ {1, 2,…, NL}, day d ∈ {1, 2,…, ND}, and hour h ∈ {1, 2,…, NH}, where NL = 1011, ND = 364, and NH = 24. The battery autonomy results are displayed in kilometers.
Equation (1) is used to confirm the validity of the results, thereby confirming the validity of the modeling in Figure 6 as well. The above equation has been deduced and modeled from the state-of-the-art [33,36]. The coefficient of the polynomial depends on pressure and elevation, wind, humidity, and driving behavior. The given constants under power stand only for lithium batteries.
The authors are interested in displaying battery autonomy in three different ranges, according to the values of the constant that groups traffic, infrastructure, and behavior. Therefore, three different batteries have been used in Simulink, Figure 6. Consequently, Battery A, Battery B, and Battery C will display the best autonomy range, the average autonomy range, and the worst autonomy range, with respect to ambient temperature.
3.3. Algorithm Building
The planning of EVCS is carried out using genetic algorithms. To optimize a system, genetic algorithms (GAs) use an evolutionary model similar to that found in nature. Survival of the fittest is a central tenet of biological evolution, and this idea underlies the process by which the best value for the solution function is arrived at, via a combination of encoding and ongoing evolution. In the genetic algorithm (GA), the three operations are selection, crossover, and mutation. The genetic algorithm’s primary reproductive mechanism is the crossover operation, which also serves as the primary means through which genetic information is transferred from parent to offspring. Initial population setting, parameter coding, fitness function design, genetic operation design, and control parameter setting make up the bulk of the genetic algorithm’s central substance. Genetic algorithms start with random generation and non-dominant categorization. Next, genetic algorithm selection, crossover, and variation produce the first-generation population. Second, the parental and offspring populations combine in the second generation, and the fast-non-inferior frontier classification was conducted. Each non-focusing inferior’s distance was calculated simultaneously. A new parental population was chosen based on focusing distance and the order of the non-inferior individual. Finally, the genetic algorithm generates a new offspring population via selection, crossover, and mutation until the program’s end conditions are met. Figure 7 depicts the algorithm used for this research. GA outputs the optimal coordinates of EVCS; these coordinates are then used differently by the mean of linear integer programming, Leaflet, or geographic information systems. In the algorithm, three different battery autonomies, from the average range curve, are inputted separately to visualize the effect of ambient temperature on optimal EVCS location.
Figure 7.
Genetic Algorithm for the Paper.
The model imports input parameters, listed in Figure 1, from an Excel file. Battery autonomy is also imported, but each time the model imports one range of the three. Eventually, weights are assigned to inputs manually based on the impact of the input. The code, then, generates an initial list of EVCS given the input parameters and assigned weights. The generated list shall undergo a test of conditions (Equations (3)–(5)), and if failed, the program enters a loop. Within the latter, the algorithm sorts, eliminates, and replaces non-suiting EVCS locations with better ones that fit the minimization in Equation (2). The algorithm repeats the same process until all EVCSs are minimized under the given constraints. Finally, the program exits the loop and saves the coordinates of EVCS output on an Excel sheet.
3.3.1. Mathematical Modeling of Genetic Algorithm
In the first stage, data are imported from different excel sheets; the imported data are as follows:
- Population density areas.
- Active population areas.
- Parking area coordinates.
- Gas Station coordinates.
- Road traffic.
- Road width (constraint).
- Grid power (constraint).
- Battery autonomy (variable).
The used road traffic was gathered from Waze for one week traffic while road width information was gathered from local authorities. It has been assumed that in the future, the traffic shall stay constant, and all ICE vehicles are to be replaced with electric vehicles. The algorithm uses hourly traffic data 24/7, while the road width is used as a constraint in the evaluation of EVCS location. Only service roads of over 7 m are considered, as shown in Equation (3).
Different weights were assigned to the input parameters according to their importance. Battery autonomy, gas station coordinates, and active population areas were given high weights, while parking areas were given the least.
The placement of future charging stations is determined by (1) meeting supply constraints at stations, (2) ensuring that charging station sizes fall within a predetermined range, and (3) meeting geographical constraints that have been taken into account. The optimization and constraint equations in their mathematical notation are as follows:
Constraints:
Table 2 shows the list of parameters along with their units and meanings. The used algorithm generates an initial list of EVCS based on the input parameters, then evaluates the generated list with respect to cost and constraints. When the minimization, from Equation (2), and constraints, from Equations (3)–(5), are not met, the algorithm enters the loop for mutation. According to the constraints posed by Equation (4), the distance between the vehicle and charging station j must be less than or equal to the maximum allowable distance for driving. It is clear from the constraint condition (Equation (5)) that the overall demand for charging automobiles at j cannot exceed the total power supply j can give. The variable battery autonomy, with respect to ambient temperature, affects the initial generation of EVCS and Equation (4), thus influencing the results. Once the conditions are met, the code exits the loop. The output is then exported to an Excel sheet with the coordinates of optimal EVCS placements, which is then used on integer linear programming, Leaflet, and ArcGIS.
Table 2.
List of GA Parameters.
3.3.2. Algorithm of Display—Integer Linear Programming (ILP)
This section uses the output coordinates from GA. It presents an implementation of integer linear programming to create a node-link network and visualize the impact of ambient temperature on EVCS coordinates. The node-link network is a simplified graphical representation of EVCS as nodes and the distance between charging stations as weights. The used mathematical expressions revolve around the concepts of sub-paths and pure sub-paths. When two charging stations p and q are on the same path k, we say that the pair r-s is on the subpath krs,pq. If there are no other charging stations between the origin and destination pairs r and s on the path k, then the subpath krs,pq is considered pure.
The goal of a node-link network is to find the most direct route between two nodes while minimizing the diversion cost associated with stopping for recharges. A trip’s minimum path cost is the amount it would cost to travel from point A to point B without taking any unnecessary detours. While doing so, a number of constraints show off. Simply put, the node-link network model can be expressed as follows:
Constraints:
Table 3 sums up the list of parameters used in integer linear programming along with their meanings. Equation (7) is a definitional constraint that specifies the connection and flow between links and pathways. According to Equation (8), the total number of EVCSs generated by ILP must be equal to or less than the total generated by GA. Indeed, some of the GA may be disqualified from ILP due to their isolation from other nodes, meaning that the distance between the disqualified node and the nearest node might be long. Therefore, a detour might be less costly. Each origin-destination pair’s travel demand must be allocated to only its connecting paths to satisfy the constraint in (Equation (9)), which ensures flow conservation. Lastly, the constraints expressed by Equations (10)–(13) are non-negativity or integrality constraints.
Table 3.
List of ILP Parameters.
3.3.3. Other Displays—Interactive Maps
Leaflet maps and ArcGIS maps are two GIS interactive maps used in this paper. This section displays the output coordinates from GA and displays it on interactive maps after viewing the impact of ambient temperature on results in ILP. Only results from the average range and optimal temperature are displayed on the map. In this way, data can be shown in an interactive map that is simple to navigate and utilize for finding, manipulating, and sharing relevant information. With a visual interface, even inexperienced users can quickly and easily locate outliers, patterns, and correlations, streamlining the decision-making process. Leaflet is a JavaScript package that may be used with Python to create simple web maps from given coordinates. It is much like a Google Map with EVCS coordinates. However, to gather, manage, analyze, share, and disseminate geographical data, ArcGIS is a comprehensive system, and it allows the visualization of the outputs within the borders of the region only. Ultimately, both interactive maps are used to ease the coordinate reading on the map for all categories of readers.
4. Results and Analysis
This section reveals and analyzes the results of EV battery modeling in MATLAB/Simulink and the optimal placements of EVCS in the node-link network, leaflet map, and ArcGIS map. To fine-tune the optimization process, it is necessary to do a number of tests beyond those presented here. These include varying the program’s iteration count, crossover rate, mutation rate, and so on.
4.1. Battery Autonomy Modeling Output
The region Fez-Meknes is known for its hot climate during summers and falls in Morocco. However, the region has recorded a temperature of −3 °C in the Province of Ifrane, which makes the range of temperature in the region between −3 and 49 °C. Figure 8 shows the results of the battery autonomy of the Nissan Leaf with respect to ambient temperatures from MATLAB. Verily, the results are validated by the mean of Equation (1) as the shape of the curve matches the equation.
Figure 8.
Battery Autonomy Range with respect to Ambient Temperature.
The results show three different range scenarios and assess the impact of traffic, infrastructure, and behavior on battery autonomy. The best range curve represents the ideal case and reflects a higher autonomy in comparison to the average range curve and worst range curve. Furthermore, Figure 8 also reveals the impact of ambient temperature on battery autonomy. The latter’s maximum temperature is between 23 and 25 °C, and it reaches its lowest temperature at the curves’ terminals. It has also been depicted that traffic, infrastructure, and behavior could affect the vehicle’s sensibility to ambient temperature; indeed, the best range curve shows a peak of 22 °C in contrast to other curves that showed their peaks at slightly larger ambient temperatures. Finally, battery autonomies of electric vehicles are negatively impacted by heavy traffics, decaying roads, reckless driving behaviors, cold weather, and extreme heat.
4.2. Node Link Network of EVCS
Assuming a realistic scenario of traffic, infrastructure, and behavior, only the average range plot, from Figure 8, has been considered, and to evoke the impact of ambient temperature on location optimization of EVCS, only optimum and terminal temperatures of the regions are studied. The layout, link properties, charging stations, and origin-destination pairings of this network’s supply are all displayed in Figure 9 for different ambient temperatures. Figure 9a is the network of EVCS in the region Fez-Meknes for the optimal ambient temperature of 23 °C; whereas, Figure 9b,c correspond to the coldest ambient temperature of −3 °C and the extreme heat temperature of 49 °C, respectively. Obviously, Figure 9a has significantly fewer nodes and links than it would if it represented extreme weather; therefore, a lower number of charging stations could lower prospective investment costs. Apart from extreme heat, Figure 9c could lead to the highest number of optimized EVCSs in comparison with other temperatures. Ultimately, ambient temperatures affect the optimization of EVCS locations, and Figure 10 shows a summary of results for ambient temperatures from the minimum to the maximum temperature of the studied region.
Figure 9.
Node Link Network Representation of EVCS for (a) 23 °C, (b) −3 °C, and (c) 49 °C.
Figure 10.
Number of EVCS with respect to Ambient Temperature.
Node-link networks, according to Equations (6) and (8), provide nodes equal to or less than the total output of GA if the distance between the disqualified node and the nearest node is larger than the detour. However, the eliminated nodes will be plotted on the interactive maps of Leaflet and ArcGIS.
4.3. EVCS Locations on Interactive Maps
The average ambient temperature in the region is 27 °C yearly, so interactive maps will be plotted accordingly. The leaflet map is shown in Figure 11, while the ArcGIS map is displayed in Figure 12. Results reveal an output of 39 EVCS in the region Fez-Meknes. The output is crowded in and around the provinces of Fez and Meknes where dense residential and active populations are located. Strategic parking areas in the region are all within the metropolitan cities of Fez and Meknes. The figures show the most appropriate EVCS deployment that takes into consideration optimal investment costs from an optimal number of EVCSs and optimal traveling costs, parking coordinates, population density areas, active population areas, the average range autonomy, the road width, and the power grid of the region.
Figure 11.
Leaflet Map of EVCS.
Figure 12.
ArcGIS Map of EVCS.
The authors recommend these spots for installing charging stations in the Fez-Meknes area so that public and private funds are not wasted while a sufficient level of service is maintained for EV drivers.
5. Conclusions
This research presents a novel method for arranging charging stations that considers a wide range of characteristics. Some external and internal parameters have been considered in order to compute the battery range for the electric car simulation. Methods of conduction (driving cycle types), battery capacity, infrastructure, traffic, and weather (including temperature and wind speed) are all variables to consider.
This research analyzes the technique used to model the most effective placement of charging stations in each area. The data obtained from MATLAB/Simulink was used, in addition to various constraints, in the optimization algorithm to perform complex operations with spatial data and to represent, via node-link network and geographic information systems, the optimal placement of EVCS stations with respect to various ambient temperatures. The planning model takes into account limitations on where charging stations can be built or how far apart, they must be located to ensure that electric vehicles have an adequate range between fill-ups. The influencing factors of the model are maximum charging supply, road width, populations and parking areas, traffic, battery autonomy, gas stations, and optimal cost.
This paper’s contributions are threefold: (1) the creation of an algorithm that takes into account all relevant variables, (2) an evaluation of the effect of weather on the optimization of EVCS planning, and (3) the presentation of the results in three different formats. These findings have significant ramifications for policymakers in Morocco and elsewhere in terms of gaining insight into the impact of geographical location on EVCS planning. The findings also contribute to the knowledge base by providing data on the potential of renewable energy sources to meet EV demand under various future growth scenarios.
Although the study’s overall findings have broad applicability, the quantity and placement of charging stations are also determined by other non-mentioned criteria such as a country’s level of economic growth and political stability, all of which vary considerably. In order to encourage the development of electric vehicles and to optimize the placement of charging stations, it will be necessary to conduct future studies on various types of countries.
The present paper gives rise to new research projects which might help improve the modeling of electric vehicles and the positioning of charging stations. Possible directions for future research and development include the improvement of energy efficiency in battery-electric vehicles in hot-arid climates, the optimization of on-site use of renewable energies on EVCS in Morocco, and the growth of supplementary optimization techniques. Improving the energy efficiency of EVs would increase their battery autonomy, thus lessening the number of EVCSs needed. Cleaner air is the ultimate goal of the electric vehicle movement. This will not be possible if increasing electricity demand necessitates spending more money on fossil fuels to meet demand. When combined with efficient EV charging, renewable energy powers the EV charging infrastructure without straining the grid or the environment. Smart EV charging also makes it easy to change prices based on peak demand, encouraging people to charge EVs during off-peak hours. Lastly, the incorporation of new variables into EVCS planning is made possible by the development of supplemental optimization approaches.
This article is the first research on the optimal location of EVCSs in Morocco and one of the very few that focuses on an African country. Availability of data has been a major problem in this study, as it is in most others. Currently, data require the assistance of local authorities and network operators, and data availability in third-world countries, in general, and African countries, in particular, is scarcer. One of the primary reasons and excuses for not sharing data despite agreed norms is the fear of retaliation from the government in some parts of Africa. The challenge then becomes how the industrialized world facilitates obligation-free knowledge and data sharing. The unwillingness to share could also stem from a misunderstanding of the value of shared data and information. Apart from commercial competitiveness and political difficulties, protecting one’s reputation, not adhering to international conventions, and a lack of research activities focusing on resource assessment are all possible causes for either a lack of information or its suppression. Finally, to improve research, governments, such as Morocco’s, should ease access to unthreatening data.
Author Contributions
Conceptualization, H.E.H., Z.E.H. and A.K.; Methodology, H.E.H.; Software, H.E.A.; Validation, H.E.H.; Formal analysis, H.E.H.; Investigation, H.E.A., S.M. and Z.E.H.; Resources, S.M.; Data curation, H.E.H.; Writing—original draft, H.E.H.; Writing—review & editing, H.E.A.; Supervision, H.E.H.; Project administration, A.K.; Funding acquisition, A.K. All authors have read and agreed to the published version of the manuscript.
Funding
This work was supported by the German Academic Exchange Service (DAAD) and the Federal Ministry for Economic Cooperation and Development (BMZ), Germany, within the framework of the REMO project (Renewable Energy-based E-Mobility in Higher Education).
Data Availability Statement
The data presented in this study are available on request from the corresponding authors.
Conflicts of Interest
The authors declare no conflict of interest. The funding source had no involvement in the study design; the collection, analysis, and interpretation of data; or in the decision to submit the article for publication.
Abbreviations
| EV | Electric Vehicles |
| EVCS | Electric Vehicles Charging Stations |
| GIS | Geographic Information System |
| GA | Genetic Algorithm |
| ILP | Integer Linear Programming |
References
- Jenn, A.; Springel, K.; Gopal, A.R. Effectiveness of electric vehicle incentives in the United States. Energy Policy 2018, 119, 349–356. [Google Scholar] [CrossRef]
- Kassakian, J.G. Overcoming Barriers to Electric-Vehicle Deployment: Interim Report; Transportation Research Board, National Research Council: Washington, DC, USA, 2013. [Google Scholar]
- Morrow, K.; Karner, D.; Francfort, J. Plug-in Hybrid Electric Vehicle Charging Infrastructure Review; U.S. Department of Energy Vehicle: Washington, DC, USA, 2008.
- Mock, P.; Schmid, S.A.; Friedrich, H.E. Market prospects of electric passenger Vehicles. In Electric and Hybrid Vehicles: Power Sources, Models, Sustainability, Infrastructure and the Market; Elsevier: Amsterdam, The Netherlands, 2010; pp. 545–577. [Google Scholar]
- Franke, T.; Krems, J.F. What drivers range preferences in electric vehicle users. Transp. Policy 2013, 30, 56–62. [Google Scholar] [CrossRef]
- Pearre, N.S.; Kempton, W.; Guensler, R.L.; Elango, V.V. Electric vehicles: How much range is required for a day’s driving? Transp. Res. Part C Emerg. Technol. 2011, 19, 1171–1184. [Google Scholar] [CrossRef]
- Asamer, J.; Reinthaler, M.; Ruthmair, M.; Straub, M.; Puchinger, J. Optimizing charging station locations for urban taxi providers. Transp. Res. Part A Policy Pract. 2016, 85, 233–246. [Google Scholar] [CrossRef]
- Han, D.; Ahn, Y.; Park, S.; Yeo, H. Trajectory-interception based method for electric vehicle taxi charging station problem with real taxi data. Int. J. Sustain. Transp. 2016, 10, 671–682. [Google Scholar] [CrossRef]
- Zhang, S.; Wang, H.; Zhang, Y.-F.; Li, Y.-Z. A novel two-stage location model of charging station considering dynamic distribution of electric taxis. Sustain. Cities Soc. 2019, 51, 101752. [Google Scholar] [CrossRef]
- He, Y.; Song, Z.; Liu, Z. Fast-charging station deployment for battery electric bus systems considering electricity demand charges. Sustain. Cities Soc. 2019, 48, 101530. [Google Scholar] [CrossRef]
- Fischer, J. Does Temperature Affect Electric Vehicle Performance? Yes, But the Details Matter. YAA, 13 May 2022. Available online: https://joinyaa.com/guides/temperature-affects-electric-vehicle-performance/#Electric_Vehicles_in_Hot_Weather (accessed on 29 November 2022).
- Najman, L. How Temperature Affects EV Range. RECURRENT, 30 March 2021. Available online: https://www.recurrentauto.com/research/how-temperature-affects-ev-range (accessed on 29 November 2022).
- Kong, W.; Luo, Y.; Feng, G.; Li, K.; Peng, H. Optimal location planning method of fast charging station for electric vehicles considering operators, drivers, vehicles, traffic flow and power grid. Energy 2019, 186, 115826. [Google Scholar] [CrossRef]
- Guo, S.; Zhao, H. Optimal site selection of electric vehicle charging station by using fuzzy TOPSIS based on sustainability perspective. Appl. Energy 2015, 158, 390–402. [Google Scholar] [CrossRef]
- Zhu, Z.-H.; Gao, Z.-Y.; Zheng, J.-F.; Du, H.-M. Charging station location problem of plug-in electric vehicles. J. Transp. Geogr. 2016, 52, 11–22. [Google Scholar] [CrossRef]
- Frade, I.; Ribeiro, A.; Gonçalves, G.; Antunes, A.P. Optimal Location of Charging Stations for Electric Vehicles in a Neighborhood in Lisbon, Portugal. Transp. Res. Rec. J. Transp. Res. Board 2011, 2252, 91–98. [Google Scholar] [CrossRef]
- Baouche, F.; Billot, R.; Trigui, R.; El Faouzi, N.-E. Efficient Allocation of Electric Vehicles Charging Stations: Optimization Model and Application to a Dense Urban Network. IEEE Intell. Transp. Syst. Mag. 2014, 6, 33–43. [Google Scholar] [CrossRef]
- Sun, Z.; Gao, W.; Li, B.; Wang, L. Locating charging stations for electric vehicles. Transp. Policy 2020, 98, 48–54. [Google Scholar] [CrossRef]
- Pan, L.; Yao, E.; Yang, Y.; Zhang, R. A location model for electric vehicle (EV) public charging stations based on drivers’ existing activities. Sustain. Cities Soc. 2020, 59, 102192. [Google Scholar] [CrossRef]
- Dong, H.; Wang, L.; Wei, X.; Xu, Y.; Li, W.; Zhang, X.; Zeng, M. Capacity planning and pricing design of charging station considering the uncertainty of user behavior. Int. J. Electr. Power Energy Syst. 2021, 125, 106521. [Google Scholar] [CrossRef]
- Long, Y.; Li, Y.; Wang, Y.; Cao, Y.; Jiang, L.; Zhou, Y.; Deng, Y.; Nakanishi, Y. Impact of EV load uncertainty on optimal planning for electric vehicle charging station. Sci. China Technol. Sci. 2021, 64, 2469–2476. [Google Scholar] [CrossRef]
- Xie, H. Application of analytic hierarchy process in site selection of gas stations. Oil Depot Gas Stn. 2018, 27, 42–47. [Google Scholar]
- Wang, X.; Zhao, J.; Wang, K.; Yao, J.; Yang, S.; Feng, S. Multi-objective double-layer charging optimization of electric vehicles considering user satisfaction and distribution network safety. Power Grid Technol. 2017, 41, 2165–2172. [Google Scholar]
- Dong, X.; Mu, Y.; Jia, H.; Wu, J.; Yu, X. Planning of fast EV charging stations on a round freeway. IEEE Trans. Sustain. Energy 2016, 7, 1452–1461. [Google Scholar] [CrossRef]
- Brandstätter, G.; Kahr, M.; Leitner, M. Determining optimal locations for charging stations of electric car-sharing systems under stochastic demand. Transp. Res. Part B: Methodol. 2017, 104, 17–35. [Google Scholar] [CrossRef]
- Bouguerraa, S.; Layeba, S.B. Determining optimal deployment of electric vehicles charging stations: Case of Tunis City, Tunisia. Case Stud. Transp. Policy 2019, 7, 628–642. [Google Scholar] [CrossRef]
- Zhou, G.; Zhu, Z.; Luo, S. Location optimization of electric vehicle charging stations: Based on cost model and genetic algorithm. Energy 2022, 247, 123437. [Google Scholar] [CrossRef]
- Huang, Y.; Kockelman, K.M. Electric vehicle charging station locations: Elastic demand, station congestion, and network equilibrium. Transp. Res. Part D Transp. Environ. 2020, 78, 102179. [Google Scholar] [CrossRef]
- Csiszár, C.; Csonka, B.; Földes, D.; Wirth, E.; Lovas, T. Urban public charging station locating method for electric vehicles based on land use approach. J. Transp. Geogr. 2019, 74, 173–180. [Google Scholar] [CrossRef]
- Alegre, S.; Míguez, J.V.; Carpio, J. Modelling of electric and parallel-hybrid electric vehicle using MATLAB/Simulink environment and planning of charging stations through a geographic information system and genetic algorithms. Renew. Sustain. Energy Rev. 2017, 74, 1020–1027. [Google Scholar] [CrossRef]
- Ministère de l’Intérieur. Monographie Générale: La Région de Fès-Meknès. 2015. Available online: https://collectivites-territoriales.gov.ma/fr/node/738 (accessed on 2 January 2023).
- Ministry of Agriculture. Monographie de la Région Fès-Meknès. 2015. Available online: https://www.agriculture.gov.ma/en/node/47 (accessed on 2 January 2023).
- Donkers, A.; Yang, D.; Viktorović, M. Influence of driving style, infrastructure, weather and traffic on electric vehicle performance. Transp. Res. Part D: Transp. Environ. 2020, 88, 102569. [Google Scholar] [CrossRef]
- Chege, W.W. Electric Vehicles—Market Intelligence Report; GreenCape: Cape Town, South Africa, 2022. [Google Scholar]
- Sunergia Etudes. Etude sur la Mobilité Durable au Maroc; Nevolys. 2019. Available online: https://www.fedenerg.ma/ (accessed on 23 November 2022).
- Temperature Tool for EV Range. GEOTAB. Available online: https://www.geotab.com/fleet-management-solutions/ev-temperature-tool/ (accessed on 23 November 2022).
Disclaimer/Publisher’s Note: The statements, opinions and data contained in all publications are solely those of the individual author(s) and contributor(s) and not of MDPI and/or the editor(s). MDPI and/or the editor(s) disclaim responsibility for any injury to people or property resulting from any ideas, methods, instructions or products referred to in the content. |
© 2023 by the authors. Licensee MDPI, Basel, Switzerland. This article is an open access article distributed under the terms and conditions of the Creative Commons Attribution (CC BY) license (https://creativecommons.org/licenses/by/4.0/).











