Next Article in Journal
Special Issue on Advances in Maintenance Management
Previous Article in Journal
Multi Criteria Decision Analysis to Optimise Siting of Electric Vehicle Charging Points—Case Study Winchester District, UK
 
 
Font Type:
Arial Georgia Verdana
Font Size:
Aa Aa Aa
Line Spacing:
Column Width:
Background:
Article

A Method for Predicting the Remaining Useful Life of Lithium Batteries Considering Capacity Regeneration and Random Fluctuations

School of Mechanical and Automatic, Zhejiang Sci-Tech University, Hangzhou 310018, China
*
Author to whom correspondence should be addressed.
Energies 2022, 15(7), 2498; https://doi.org/10.3390/en15072498
Submission received: 21 February 2022 / Revised: 16 March 2022 / Accepted: 23 March 2022 / Published: 29 March 2022

Abstract

:
Accurately predicting the remaining useful life (RUL) of lithium-ion batteries (LIBs) is important for electronic equipment. A new algorithm is proposed to aim at the nonlinear degradation caused by capacity regeneration and random fluctuations. Firstly, the health state degradation curve of LIBs is divided into the normal degradation trend part, capacity regeneration part, and random fluctuation part. Secondly, the capacity degradation curve of LIBs is decomposed by the empirical mode decomposition (EMD) to obtain the known long-term degradation trend part of LIBs. Then, the long short-term memory (LSTM) neural network is used to predict the future normal degradation trend part based on the known long-term degradation trend part of LIBs. In addition, the LIBs’ state of health (SOH), the initial state of charge (SOC), and the rest time are taken as the inputs of Gaussian process regression (GPR) to predict the LIBs’ capacity regeneration part. After that, random numbers obeying the Stable distribution are generated as the random fluctuation part of LIBs. Finally, the Monte Carlo simulation is used to predict the probability density distribution of the RUL of LIBs. The paper is verified by the LIBs’ public dataset provided by the University of Maryland. The experimental results show that the predicted RMSE of the proposed method is lower than 0.6%.

1. Introduction

With the advantages of high energy ratio, high cycle life, and no memory effect, lithium-ion batteries are widely used in ships, automobiles, aerospace, and other fields [1]. However, after a long-term charge-discharge cycle, the available capacity of lithium-ion batteries will decrease, their performance will decline, and potential safety problems may occur. Therefore, it is essential to predict the remaining useful life of lithium-ion batteries [2]. In this work, scholars have proposed a variety of methods to achieve the prediction of the remaining useful life of lithium-ion batteries. Aiming at the characteristics that the available capacity of lithium-ion batteries had two inflection points during the degradation, Yang et al. [3] proposed a novel degradation model. They used the standard particle filter method to predict the degradation of lithium-ion batteries. Aiming at the problem of particle degradation during the traditional particle filter resampling, Miao et al. [4] proposed a method combining the standard particle filter and the unscented Kalman filter (UKF) to predict the degradation trend of lithium-ion batteries. Unscented Kalman filter was applied to each particle to correct the particle distribution and increase the diversity of particles. On this basis, Zhang et al. [5] used the Monte Carlo method to optimize the resampling method of the unscented particle filter method to suppress the particle dilution problem and predict the degradation trend of lithium-ion batteries. Similarly, Qiu et al. [6] proposed a cuckoo algorithm that optimized the particle filter algorithm to predict the degradation trend of lithium-ion batteries, which increased the diversity of particles and improved the prediction accuracy.
The above methods can accurately predict the degradation trend of lithium-ion batteries by relying on the lithium-ion battery degradation model and filtering technology. However, due to the complexity of the lithium-ion battery degradation mechanism, the accuracy of the lithium-ion battery degradation model is still low. Tang et al. [7] proposed a prediction method based on a feed-forward migrating neural network to solve these problems. The proposed method which used 30% degradation data to train the network predicted the degradation trend in the early stage of lithium-ion battery life. However, the above methods did not consider the effect of different working conditions on lithium-ion batteries. Patil et al. [8] proposed a lithium-ion battery life prediction method based on the combination of classification and regression attributes of support vector machine (SVM). The method analyzed the aging data of lithium-ion batteries under different working conditions and realized the degradation trend prediction of multiple groups through key feature extraction and multi-stage prediction. Although the support vector machine could predict the life of a lithium-ion battery under different working conditions, it needed to manually select the appropriate kernel function type, const function, and other parameters. Xue et al. [9] proposed a method combining the unscented Kalman filter and the support vector regression (SVR). A genetic algorithm was used to optimize the support vector regression parameters to improve the accuracy of the degradation trend prediction. In view of the long-term dependence of lithium-ion battery degradation characteristics, Li et al. [10] used the long short-term memory neural network to predict the degradation trend. On this basis, Zhang et al. [11] adopted the elastic mean square backpropagation parameter optimization method to improve the convergence speed of the network and reduce training time. Aiming at the uncertainty of lithium-ion battery life prediction, Liu et al. [12] proposed a method based on a combination of the Bayesian model averaging (BMA) and the long short-term memory neural networks. The Bayesian model averaging method was used to obtain the posterior estimation of the prediction results, reflecting the uncertainty of the prediction. The above methods could predict the degradation trend of lithium-ion batteries. Still, they did not consider the influence of capacity regeneration and random fluctuation, which would produce significant errors in life prediction results.
The capacity regeneration phenomenon refers to the sudden increase in the available capacity of lithium-ion batteries after a complete charging-discharging cycle and long-time storage [13]. The random fluctuation phenomenon is a local phenomenon caused by other complex degradation mechanisms of lithium-ion batteries. Wang et al. [14] used the total variance filtering method to detect the capacity regeneration points of historical data and correct the influence of capacity regeneration. Similarly, Xu et al. [15] proposed a method for predicting the remaining useful life of lithium-ion batteries based on the Wiener process, established the prediction model of the capacity regeneration, and further eliminated the impact of capacity regeneration on the degradation process. Since the degradation curve of the regeneration capacity is different from the normal degradation curve, Xu et al. [16] added the degradation model of the regeneration capacity to reduce the prediction error caused by the difference between the regeneration capacity degradation curve and the normal degradation curve. Aiming at the influence of local capacity fluctuation caused by capacity regeneration and random fluctuation, Zhou et al. [17] proposed a method combining the empirical mode decomposition and the autoregressive comprehensive moving average model to capture the local fluctuation in the degradation process lithium-ion batteries and improve the prediction accuracy. On this basis, Liu et al. [18] used the Bayesian method to predict the uncertainty range of the remaining useful life. The above techniques separately treated the capacity regeneration phenomenon or the random fluctuation phenomenon in the degradation process of lithium-ion batteries and did not comprehensively consider the impact of the above two phenomena on the degradation process of lithium-ion batteries, which would lead to the deviation of the predicted results from the actual degradation process.
To solve the above problems, a new remaining useful life prediction method is proposed which comprehensively considers the influence of the capacity regeneration phenomenon and random fluctuation phenomenon in the degradation process of lithium-ion batteries and reduces the prediction error of remaining useful life. Firstly, the state of health of the lithium-ion battery degradation process is divided into the normal degradation trend part, capacity regeneration part, and random fluctuation part. Secondly, the normal degeneration trend part is predicted by the combination of the empirical mode decomposition and the long short-term memory neural networks. Then, the Gaussian process regression algorithm is used to predict the capacity regeneration part. After that, the random number obeying the Stable distribution is generated to simulate the random fluctuation part. Finally, the probability density distribution of remaining useful life is obtained by the Monte Carlo simulation method.

2. Proposed Method

During the degradation process of lithium-ion batteries, due to the side reaction between the electrolyte surface and anode, reductive electrolyte decomposition and active lithium consumption will be caused. The products of side reactions are deposited on the electrode surface to form a solid electrolyte interface (SEI) film, which increases the electrode impedance and reduces the capacity of lithium-ion batteries. When the solid electrolyte interface film is initially created, it protects the electrode from further reaction with electrolytes. However, due to the porosity of the solid electrolyte interface film and molecular diffusion, the growth of the solid electrolyte interface film continues to occur in the life cycle of lithium-ion batteries [19]. Although the speed has been limited compared with the initial stage, the available capacity of lithium-ion batteries still shows a downward trend [20]. At the same time, lithium-ion batteries still have other complex aging mechanisms, such as solvent co-intercalation and graphite stripping, adhesive decomposition, and contact loss [21,22], which also leads to capacity regeneration and random fluctuation of lithium-ion batteries. Therefore, this paper proposes to divide the available capacity in the degradation process of lithium-ion batteries into three parts: normal degradation trend capacity, regeneration capacity, and random fluctuation capacity, as shown in Figure 1.
The general state of health of lithium-ion batteries is the equivalent series resistance (ESR) and the available capacity. However, in actual working conditions, the lithium-ion batteries are in an uninterrupted charging and discharging process, and it is difficult to measure the equivalent series resistance. Therefore, in this paper, the available capacity is regarded as the state of health of lithium-ion batteries. However, due to the different available capacities of different models of lithium-ion batteries, normalization processing is required. The definition is as follows.
S O H i = C a p i C a p i n i
where i represents the number of cycles, S O H i represents the state of health of the lithium-ion batteries, C a p i represents the available capacity, and C a p i n i represents the initial capacity.
Then, the paper divides the available capacity of lithium-ion battery degradation process into three parts, and the state of health of the degradation process is expressed as follows.
S O H i = N S O H i + λ G S O H i + ( 1 λ ) Δ S O H λ = { 0                                   t i < t G , t h 1                                   t i t G , t h G S O H i = G P R ( t i , I S O C i , S O H i ) Δ S O H ~ S α ( γ , β , δ )
where i represents the number of cycles, N S O H i represents the state of health of normal degradation trend, λ represents the capacity regeneration parameter, t G , t h represents the capacity regeneration time threshold, t i represents the rest time of lithium-ion batteries, G S O H i represents the state of health of regeneration, I S O C i represents the initial state of charge, S O H i represents the state of health of the lithium-ion batteries, Δ S O H represents the state of health of random fluctuation, which follows the Stable distribution S α ( γ , β , δ ) .
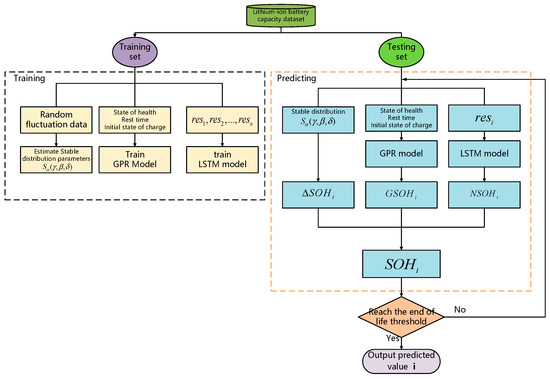
According to Equation (2), the structure of the proposed method is displayed in Figure 2. Firstly, the lithium-ion battery capacity dataset is divided into a training set and a test set. Then, the Stable distribution estimated from the random fluctuation data of the training set predicts the random fluctuation’s state of health of the test set; the Gaussian process regression model is trained by the state of health, rest time, initial state of charge, and the regeneration’s state of health of the training set, and predicts the regeneration’s state of health of the test set; the long short-term memory neural network model is trained by the residual data obtained from the empirical mode decomposition of the training set, and predicts the normal degradation trend’s state of health of the test set. Finally, if the overall predicted state of health reaches the end of life (EOL) threshold, the predicted remaining useful life is output. Otherwise, the state of health is predicted iteratively.

2.1. Predicting the State of Health of Normal Degenerative Trends

The empirical mode decomposition is an adaptive time-frequency signal processing method that simultaneously extracts high-frequency and low-frequency components from complex signals. The empirical mode decomposition has been widely used in signal analysis [23]. The empirical mode decomposition mainly decomposes the non-stationary signal data into a residual sequence (RES) and a series of intrinsic mode functions (IMF) by iterative signals filtering. In this paper, the empirical mode decomposition is carried out for the degradation curve of lithium-ion batteries. The steps are shown in Algorithm 1, where x(t) is the original state of health.
Algorithm 1 Empirical mode decomposition algorithm
1. Initialization: r 0 = x ( t ) , i = 1 ;
2. Get the i-th intrinsic mode functions:
(a) Initialization: h 0 = r i i ( t ) , j = 1 ;
(b) Find the maximum and minimum points of h j 1 ( t ) and interpolate with cubic spline function to obtain the upper and lower envelopes;
(c) Calculate the average of the upper and lower envelopes m j 1 ( t ) , h j ( t ) = h j 1 ( t ) m j 1 ( t ) ;
(d) if h j is an intrinsic mode functions, then i m f i ( t ) = h j ( t ) ; otherwise, j = j + 1 , go to (b);
3. r i ( t ) = r i 1 ( t ) i m f i ( t ) ;
4. if there are still more than 2 extreme points of r i ( t ) , then i = i + 1 , go to 2. Otherwise, at the end of the decomposition, r i ( t ) is residual sequence component. The algorithm ends with x ( t ) = i = 1 n i m f i ( t ) + r n ( t ) .
The current state of health of the normal degradation trend can be obtained by the empirical mode decomposition algorithm. Then, the paper uses the long short-term memory neural network method to predict the future state of health of normal degradation trends.

2.2. Predict the State of Health of Regeneration

Aiming at the phenomenon of capacity regeneration, the equivalent circuit model of lithium-ion battery and the fitting equation between state of charge and terminal voltage are established in this paper. Then, the parameters of the equation are estimated. After that, the initial state of charge is calculated according to the initial terminal voltage. Finally, the rest time, initial state of charge, and current state of health are taken as the inputs of the Gaussian process regression model to predict the state of health of regeneration. The specific flow chart is illustrated in Figure 3.
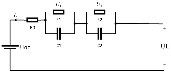
Due to the degradation process of lithium-ion batteries, the internal resistance of the lithium-ion battery will change with the change of solid electrolyte interface [24]. Moreover, the polarization phenomenon will occur in the charge-discharge process, making the actual electrode potential deviate from the equilibrium electrode potential. The effect of polarization on lithium-ion batteries is shown in Figure 4. In order to show the influence of solid electrolyte interface and polarization phenomenon on the charge-discharge process, this paper establishes a second-order RC circuit equivalent circuit model [25]. The equivalent circuit model is shown in Figure 5.
In Figure 4, the abscissa represents the time and the ordinate represents the terminal voltage. Obviously, due to the influence of the polarization phenomenon, the terminal voltage decreases to a certain extent during the rest time between constant current charging and constant voltage charging.
In Figure 5, U o c represents the open-circuit voltage (OCV), which is affected by the current state of charge, I L represents the charge-discharge current, R 0 represents the internal resistance determined by solid electrolyte interface film, R 1 , C 1 represents the resistance and capacitance affected by electrochemical polarization, and R 2 , C 2 represents the resistance and capacitance affected by concentration polarization.
The equivalent circuit equation is as follows.
U o c ( S O C ) + I L R 0 + I L R 1 ( 1 e t C 1 R 1 ) + I L R 2 ( 1 e t C 2 R 2 ) = U L
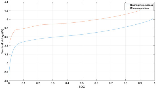
Figure 6 shows the terminal voltage curve corresponding to the state of charge during the charge-discharge process. The terminal voltage will increase as the state of charge increases, and the process is nonlinear. However, due to the internal resistance, the terminal voltage is different during the charging and discharging process. Therefore, the fitting equation between state of charge and terminal voltage curve is established in this paper.
U o c ( S O C ) = a 1 l n ( S O C + 0.01 ) + a 2 S O C 4 + a 3 S O C 3 + a 4 S O C 2 + a 5 S O C + a 6
where SOC represents the current state of charge, and a 1 , a 2 , a 3 , a 4 , a 5 , and a 6 represent the charge parameters.
Since there are some unknown parameters in Equations (3) and (4), the least square method is used to estimate the parameters of the equivalent circuit equation and the fitting equation [26]. Then, the state of health of lithium-ion battery regeneration is predicted according to the initial state of charge, rest time, current state of health, and the Gaussian process regression model.
The Gaussian process is a random process composed of an infinite number of high-dimensional random variables in the continuous domain. It has good adaptability to deal with complex problems such as small samples, linearity, and high-dimensional numbers [27]. The Gaussian process expression is as follows.
f ( x ) ~ G P ( m ( x ) , κ ( x , x ) )
where m ( x ) represents the mean and κ ( X , X ) represents the covariance function. The specific expression is as follows.
{ m ( x ) = E [ f ( x ) ] κ ( x , x ) = E [ ( m ( x ) f ( x ) ) ( m ( x ) f ( x ) ) ]
where E ( ) represents the expected value, in practical applications, m ( x ) is generally set to 0. κ ( x , x ) is also called kernel function, which explains the correlation degree of similarity between two samples.
The kernel function used in this paper is the square exponential kernel function, which is expressed explicitly as follows.
k f = σ f 2 exp ( ( x i x j ) 2 2 l 2 )
where σ f , l represent the hyper parameters.
In the regression calculation, the prior probability density of output Y obeys the following distribution.
f ( x ) ~ N ( m ( x ) , κ ( x , x ) ) ε ~ N ( 0 , σ 2 I ) Y = ( f ( x ) + ε ) ~ N ( m ( x ) , κ ( x , x ) + σ 2 I )
where N ( ) represents the normal distribution, ε represents the noise component, σ represents the noise variance, and I represents the identity matrix.
Assuming that the training set x and the test set x * are independent and identically distributed, the predicted output y * will obey the following joint distribution.
( Y f ( x * ) ) ~ N ( ( m ( x ) m ( x * ) ) , ( κ ( x , x ) + σ 2 I κ ( x , x * ) κ ( x , x * ) κ ( x * , x * ) ) )
In order to ensure the performance of Gaussian process regression, the hyper parameters σ f , l existing in the covariance function need to be optimized during the training process [28]. This paper uses the maximum likelihood estimation method to optimize the parameters. The likelihood function is as follows.
L ( σ f , l ) = Y T ( κ ( σ f , l ) + σ 2 I ) 1 Y + 1 2 l o g | κ ( σ f , l ) + σ 2 I | + n 2 l o g ( 2 π )
After optimizing the hyper parameter σ f , l , the posterior estimate of f ( x * ) can be obtained.
P ( f ( x * ) | y , x , x * ) ~ N ( f ( x * ) | f ¯ ( x * ) , c o v ( f ( x * ) ) )
Its mean value f ¯ ( x * ) and covariance c o v ( f ( x * ) ) are expressed as follows.
{ f ¯ ( x * ) = κ ( x , x * ) ( κ ( x , x ) + σ 2 I ) 1 ( y m ( x ) ) + m ( x * ) c o v ( f ( x * ) ) = κ ( x * , x * ) κ ( x * , x ) ( κ ( x , x ) + σ 2 I ) 1 κ ( x , x * )

2.3. Predict the State of Health of Random Fluctuations

Due to the complex degradation mechanism of lithium-ion battery, the state of health will fluctuate locally in the degradation process. The probability density distribution of state of health with random fluctuation is displayed in Figure 7.
The abscissa is the state of health of random fluctuation in the above figure, and the ordinate is the probability density. It can be seen from Figure 7 that most of the randomly fluctuating state of health is around 0 and has a unimodal distribution. In order to more accurately predict the random fluctuation state of health, Stable distribution is adopted to approximate the actual random fluctuation state of health distribution.
The Stable distribution is an infinitely separable distribution, and its definition is generally given by its characteristic function [29].
φ ( t ) = { e x p ( j δ t | γ t | α [ 1 j β s i g n ( t ) t a n π α 2 ] )     α 1 e x p ( j δ t | γ t | [ 1 + j β s i g n ( t ) π 2 l o g | t | ] )     α = 1
where j represents the complex unit, sign() represents the symbolic function, α represents the characteristic parameters, which can control the trailing thickness of the probability density function, β represents the skewness parameter, which determines the degree of symmetry of the distribution, δ represents the location parameter, which describes the central position of Stable distribution, and γ represents the scale parameters, which describes the degree of deviation of the distribution sample from its mean.
Based on the low probability event criterion, this paper sets the Stable distribution’s upper and lower limits. The specific expression is as follows.
{ P { X > Z α } = 0.975 P { X < Z β } = 0.025
In the above formula, X ~ S α ( γ , β , δ ) , Z α represents the upper limit of the sampling, Z β represents the lower limit of the sampling.
According to the Stable distribution after setting the upper and lower limits, the paper uses roulette algorithm to predict the state of health of random fluctuation.

3. Experimental Result and Discussion

This paper selected the CS2_33, CS2_34, CS2_35, CS2_36, and CS2_38 data from the CALCE lithium-ion battery data set of the Maryland University. The data set was obtained from a batch of accelerated aging tests of lithium-ion batteries with a nominal capacity of 3960 A·s. The cathode of the lithium-ion battery was composed of lithium cobalt oxide ( L i C o O 2 ), and the anode was formed of layered graphite and polyvinylidene fluoride. During the accelerated aging test, lithium-ion batteries were charged at a constant current of 0.55 A until the voltage reached 4.2 V, and then charged at a constant voltage to maintain the voltage at 4.2 V until the charging current dropped below 50 mA. After that, CS2_33 and CS2_34 were discharged at a constant current of 0.55 A, and CS2_35, CS2_36, and CS2_38 was discharged at a constant current of 1.1 A until the voltage of the lithium-ion battery dropped to 2.7 V. When the lithium-ion battery’s capacity reached the end-of-life threshold, the experiment ended.
When the available capacity decreases by 20–30%, its performance will decline exponentially. Therefore, the lithium-ion battery that reaches this value is considered to be unreliable, and this value is defined as the end-of-life threshold of the lithium-ion battery. In this paper, the end-of-life threshold of a lithium-ion battery is 76%. With a large number of tests and verification, the capacity regeneration time threshold t G , t h in equation (2) is set to 18 h; the kernel function of the Gaussian process regression adopts 5/2Matern kernel; the training options of the long short-term memory neural network are listed in Table 1.
According to Equation (2), the state of health of random fluctuation in the training set can be calculated. In this paper, the f i t d i s t function in M A T L A B is used to fit the data, and the results are as follows.
In Table 2, α represents the characteristic parameters, β represents the skewness parameter, δ represents the location parameter, and γ represents the scale parameters. According to the parameters estimated by the Stable distribution, the fitted the Stable distribution can be obtained, as shown in Figure 8.
It is apparent that, in Figure 8, the Stable distribution is closer to the actual random fluctuation data distribution. Then, this paper used CS2_33, CS2_34, CS2_35, and CS2_38 data to estimate the parameters of the proposed algorithm and predict the remaining useful life of CS2_36. In order to reflect the uncertainty of random fluctuating state of health data in the prediction process, this paper used the Monte Carlo simulation method to conduct 500 experiments. To demonstrate the excellence of the method, the LSTM and the EMD-LSTM were compared with the proposed method.
Figure 9 shows the predicted remaining useful life of lithium-ion battery at 321, 361, 401, 441, and 481 cycles. Each figure shows four prediction curves: brown is the LSTM method, dark blue is the EMD-LSTM method, red is the method proposed in this paper, and the yellow area is the probability density function (PDF) of the method proposed in this paper to predict the remaining useful life. Since the LSTM method predicts the future degradation trend based on historical data, capacity regeneration data and random fluctuation data will affect the network parameters and reduce the prediction accuracy. Although the EMD-LSTM method can extract the degradation trend of historical data, the data predicted by long short-term memory neural network are smooth and cannot reflect the characteristics of capacity regeneration and random fluctuation. The method in this paper comprehensively considers the characteristics of capacity regeneration and random fluctuation. It can be seen from Figure 9 that the proposed method is closer to the original data, and the more data used for training, the narrower the probability density function indicated by the proposed method, which means the higher the confidence of the prediction. At the cycle of 321 and 361, the life errors predicted by the LSTM and the EMD-LSTM methods were enormous. With the increase of cycle times, the accuracy of each method was improved. However, the proposed method had higher accuracy than other methods, which proves the superiority of the proposed prediction method.
In order to compare the performance of the proposed method with other methods, Table 3 shows the detailed prediction error results of different strategies at 321, 361, 401, 441, and 481 cycles. In Table 3, the prediction error is between the median of multiple prediction results obtained by the Monte Carlo simulation and the actual life.
It can be seen from Table 3 that among the prediction results of all methods, the absolute prediction error of the proposed method was always less than 10 cycles, while the absolute prediction error of the LSTM method exceeded 20 cycles, and the absolute prediction error of the LSTM-EMD method was also more than 13 cycles. The absolute prediction errors of the comparison methods were always larger than the absolute prediction errors of the proposed method, which reflects the higher accuracy of life prediction of this method. Meanwhile, the proposed method’s root mean square error (RMSE) did not exceed 0.6%, which is much smaller than other comparison methods, indicating that this method can more accurately predict the trajectory of actual capacity. Moreover, the confidence interval of the remaining useful life by the proposed method covers the actual remaining useful life, which shows that the uncertainty management of the proposed method is reliable and proves the superiority of the proposed method.

4. Conclusions

As a critical method of prediction and health management, the remaining useful life prediction of lithium-ion battery can provide the possible failure time in advance. The challenge of predicting the remaining useful life of lithium-ion battery is how to accurately predict the state of health after hundreds of cycles based on limited degradation data.
This paper synthesized a data-driven battery remaining useful life predictor by combining the empirical mode decomposition, the long short-term memory neural network, the Gaussian process regression, and the Stable distribution method. The state of health of lithium-ion battery is divided into three different parts. Combining the empirical mode decomposition and the long short-term memory neural network is used to obtain the state of health of the normal degradation trend. The Gaussian process regression method is used to predict the regeneration state of health, and some local fluctuations of the state of health are preliminarily predicted. The Stable distribution is used to generate random numbers to simulate the other local volatility. Finally, the probability density function of remaining useful life is generated by the Monte Carlo simulation to reflect the uncertainty of the prediction. The results show that the absolute error of the proposed method does not exceed 10 cycles, and the root mean square error is less than 0.6%.
Compared with previous studies, this method considers the influence of capacity regeneration phenomenon and random fluctuation phenomenon, accurately predicts the remaining useful life of lithium-ion batteries, gives early warning of lithium-ion battery failure, and improves the reliability of the energy storage system. This research lays a foundation for obtaining the state of health and the remaining useful life of lithium-ion batteries.

Author Contributions

Conceptualization and methodology, H.P.; validation and writing—original draft preparation, C.C.; writing—review and editing and supervision, M.G. All authors have read and agreed to the published version of the manuscript.

Funding

This research was funded by Zhejiang Science Technology Department Public Service Technology Research Project, grant number LGG19F030002 and the Zhejiang Science Technology Department Public Service Technology Research Project, grant number LGG21F030015.

Institutional Review Board Statement

Not applicable.

Informed Consent Statement

Not applicable.

Data Availability Statement

The data presented in this study are openly available in the CALCE lithium-ion battery datasets of the Maryland University.

Acknowledgments

The authors would like to thank the Center for Advanced Life Cycle Engineering (CALCE) of the Maryland University for providing the reliability testing data on lithium-ion batteries.

Conflicts of Interest

The authors declare no conflict of interest.

References

  1. Rahimi, M. Lithium-Ion Batteries: Latest Advances and Prospects. Batteries 2021, 7, 8. [Google Scholar]
  2. Hu, X.; Li, S.; Yang, Y. Advanced Machine Learning Approach for Lithium-Ion Battery State Estimation in Electric Vehicles. IEEE Trans. Transp. Electrif. 2016, 2, 140–149. [Google Scholar]
  3. Yang, F.; Wang, D.; Xing, Y.; Tsui, K.L. Prognostics of Li(NiMnCo)O2-based lithium-ion batteries using a novel battery degradation model. Microelectron. Reliab. 2017, 70, 70–78. [Google Scholar]
  4. Miao, Q.; Xie, L.; Cui, H.; Liang, W.; Pecht, M. Remaining useful life prediction of lithium-ion battery with unscented particle filter technique. Microelectron. Reliab. 2013, 53, 805–810. [Google Scholar]
  5. Zhang, X.; Miao, Q.; Liu, Z. Remaining useful life prediction of lithium-ion battery using an improved UPF method based on MCMC. Microelectron. Reliab. 2017, 75, 288–295. [Google Scholar]
  6. Qiu, X.; Wu, W.; Wang, S. Remaining useful life prediction of lithium-ion battery based on improved cuckoo search particle filter and a novel state of charge estimation method. J. Power Sources 2020, 450, 227700. [Google Scholar]
  7. Tang, X.; Liu, K.; Wang, X.; Gao, F.; Macro, J.; Widanage, W.D. Migration Neural Network for Predicting Battery Aging Trajectories. IEEE Trans. Transp. Electrif. 2020, 6, 363–374. [Google Scholar]
  8. Patil, M.A.; Tagade, P.; Hariharan, K.S.; Kolake, S.M.; Song, T.; Yeo, T.; Doo, S. A novel multistage Support Vector Machine based approach for Li ion battery remaining useful life estimation. Appl. Energy 2015, 159, 285–297. [Google Scholar]
  9. Xue, Z.; Zhang, Y.; Cheng, C.; Ma, G. Remaining useful life prediction of lithium-ion batteries with adaptive unscented Kalman filter and optimized support vector regression. Neurocomputing 2020, 376, 95–102. [Google Scholar]
  10. Li, P.; Zhang, Z.; Xiong, Q.; Ding, B.; Hou, J.; Luo, D.; Rong, Y.; Li, S. State-of-health estimation and remaining useful life prediction for the lithium-ion battery based on a variant long short term memory neural network. J. Power Sources 2020, 459, 228069. [Google Scholar]
  11. Zhang, Y.; Xiong, R.; He, H.; Pecht, M. Long Short-Term Memory Recurrent Neural Network for Remaining Useful Life Prediction of Lithium-Ion Batteries. IEEE Trans. Veh. Technol. 2018, 67, 5695–5705. [Google Scholar]
  12. Liu, Y.; Zhao, G.; Peng, X. Deep Learning Prognostics for Lithium-Ion Battery Based on Ensembled Long Short-Term Memory Networks. IEEE Access 2019, 7, 155130–155142. [Google Scholar]
  13. Liu, J.; Chen, Z. Remaining Useful Life Prediction of Lithium-Ion Batteries Based on Health Indicator and Gaussian Process Regression Mode. IEEE Access 2019, 7, 39474–39484. [Google Scholar]
  14. Wang, P.; Gao, R.X. Prognostic Modeling of Performance Degradation in Energy Storage by Lithium-ion Batteries. In Proceedings of the 47th SME North American Manufacturing Research Conference, Penn State Behrend Erie, Erie, PA, USA, 10–14 June 2019; Volume 34, pp. 911–920. [Google Scholar]
  15. Xu, X.; Yu, C.; Tang, S.; Sun, X.; Si, X.; Wu, L. Remaining Useful Life Prediction of Lithium-Ion Batteries Based on Wiener Processes with Considering the Relaxation Effect. Energies 2019, 12, 1685. [Google Scholar]
  16. Xu, X.; Yu, C.; Tang, S.; Si, X.; Wu, L. State-of-Health Estimation for Lithium-Ion Batteries Based on Wiener Process with Modeling the Relaxation Effect. IEEE Access 2019, 7, 105186–105201. [Google Scholar]
  17. Zhou, Y.; Huang, M. Lithium-ion batteries remaining useful life prediction based on a mixture of empirical mode decomposition and ARIMA model. Microelectron. Reliab. 2016, 65, 265–273. [Google Scholar]
  18. Liu, K.; Shang, Y.; Ouyang, Q.; Widanage, W.D. A Data-Driven Approach With Uncertainty Quantification for Predicting Future Capacities and Remaining Useful Life of Lithium-ion Battery. IEEE Trans. Ind. Electron. 2021, 68, 3170–3180. [Google Scholar]
  19. Nagpure, S.C.; Bhushan, B.; Babu, S.S. Multi-Scale Characterization Studies of Aged Li-Ion Large Format Cells for Improved Performance: An Overview. J. Electrochem. Soc. 2013, 160, A2111–A2154. [Google Scholar]
  20. Yang, X.; Leng, Y.; Zhang, G.; Ge, S.; Wang, C. Modeling of lithium plating induced aging of lithium-ion batteries Transition from linear to nonlinear aging. J. Power Sources 2017, 360, 28–40. [Google Scholar]
  21. Birkl, C.R.; Roberts, M.R.; McTurk, E.; Bruce, P.G.; Howey, D.A. Degradation diagnostics for lithium-ion cells. J. Power Sources 2017, 341, 373–386. [Google Scholar]
  22. Liu, X.; Li, Y.; Wang, N.; Zhou, Q.; Li, T. The diffusion polarization model of lithium-ion battery relaxation effect. In Proceedings of the 2015 IEEE 12th International Conference on Electronic Measurement & Instruments, Qingdao, China, 16–19 July 2015; pp. 131–135. [Google Scholar]
  23. Li, X.; Zhang, L.; Wang, Z.; Dong, P. Remaining useful life prediction for lithium-ion batteries based on a hybrid model combining the long short-term memory and Elman neural networks. J. Energy Storage 2019, 21, 510–518. [Google Scholar]
  24. Kabir, M.M.; Demirocak, D.E. Degradation mechanisms in Li-ion batteries a state-of-the-art review. Int. J. Energy Res. 2017, 41, 1963–1986. [Google Scholar]
  25. Wang, Y.; Yang, D.; Zhang, X.; Chen, Z. Probability based remaining capacity estimation using data-driven and neural network model. J. Power Sources 2016, 315, 199–208. [Google Scholar]
  26. Shen, P.; Ouyang, M.; Lu, L.; Li, J.; Feng, X. The Co-estimation of State of Charge, State of Health, and State of Function for Lithium-Ion Batteries in Electric Vehicles. IEEE Trans. Veh. Technol. 2018, 67, 92–103. [Google Scholar]
  27. Liu, K.; Hu, X.; Wei, Z.; Li, Y.; Jiang, Y. Modified Gaussian Process Regression Models for Cyclic Capacity Prediction of Lithium-Ion Batteries. IEEE Trans. Transp. Electrif. 2019, 5, 1225–1236. [Google Scholar]
  28. Liu, D.; Pang, J.; Zhou, J.; Peng, Y.; Pecht, M. Prognostics for state of health estimation of lithium-ion batteries based on combination Gaussian process functional regression. Microelectron. Reliab. 2013, 53, 832–839. [Google Scholar]
  29. Gao, M.; Yu, G.; Wang, T. Impulsive Gear Fault Diagnosis Using Adaptive Morlet Wavelet Filter Based on Alpha-Stable Distribution and Kurtogram. IEEE Access 2019, 7, 72283–72296. [Google Scholar]
Figure 1. Lithium-ion battery degradation process curve.
Figure 1. Lithium-ion battery degradation process curve.
Energies 15 02498 g001
Figure 2. Framework of the proposed algorithm.
Figure 2. Framework of the proposed algorithm.
Energies 15 02498 g002
Figure 3. Flow chart for predicting the state of health of regeneration.
Figure 3. Flow chart for predicting the state of health of regeneration.
Energies 15 02498 g003
Figure 4. Voltage curve during a single charge-discharge process.
Figure 4. Voltage curve during a single charge-discharge process.
Energies 15 02498 g004
Figure 5. Internal equivalent circuit model of lithium-ion battery.
Figure 5. Internal equivalent circuit model of lithium-ion battery.
Energies 15 02498 g005
Figure 6. State of charge and terminal voltage curve during the charge-discharge process.
Figure 6. State of charge and terminal voltage curve during the charge-discharge process.
Energies 15 02498 g006
Figure 7. State of health probability density diagram with random fluctuations.
Figure 7. State of health probability density diagram with random fluctuations.
Energies 15 02498 g007
Figure 8. Comparison diagram between random fluctuation data and the Stable distribution.
Figure 8. Comparison diagram between random fluctuation data and the Stable distribution.
Energies 15 02498 g008
Figure 9. Comparison chart of the predicted remaining useful life of CS2_36 under different cycles: (a) 321 cycles, (b) 361 cycles, (c) 401 cycles, (d) 441 cycles, (e) 481 cycles.
Figure 9. Comparison chart of the predicted remaining useful life of CS2_36 under different cycles: (a) 321 cycles, (b) 361 cycles, (c) 401 cycles, (d) 441 cycles, (e) 481 cycles.
Energies 15 02498 g009
Table 1. Long short-term memory neural network training parameters.
Table 1. Long short-term memory neural network training parameters.
Training ParametersData
Max Epoch210
Mini Batch Size64
Initial Learning Rate0.01
Learning Rate Drop Factor0.4
Learning Rate Drop Period50
Table 2. Stable distribution parameters.
Table 2. Stable distribution parameters.
Parameters α β δ γ
Data0.9989−0.11270.00109.6556 × 10−5
Table 3. Comparison of error results of four algorithms based on CS2_36.
Table 3. Comparison of error results of four algorithms based on CS2_36.
Starting Prediction CycleAlgorithmActual RULPredicted RULErrorRMSE95% Confidence Interval
321LSTM2163261100.0292[218, 686]
EMD-LSTM216289730.0210[238, 372]
Proposed method21622262.050 × 10−4[147, 309]
361LSTM176252760.0142[179, 481]
EMD-LSTM176231550.0140[192, 310]
Proposed method17617600.0051[109, 249]
401LSTM136186500.0067[131, 308]
EMD-LSTM136174380.0091[138, 234]
Proposed method136127-90.0055[74, 191]
441LSTM96117210.0051[85, 185]
EMD-LSTM96117210.0083[91, 157]
Proposed method969600.0028[49, 137]
481LSTM56119630.0251[90, 186]
EMD-LSTM5670148.051 × 10−4[57, 92]
Proposed method566150.0036[30, 83]
Publisher’s Note: MDPI stays neutral with regard to jurisdictional claims in published maps and institutional affiliations.

Share and Cite

MDPI and ACS Style

Pan, H.; Chen, C.; Gu, M. A Method for Predicting the Remaining Useful Life of Lithium Batteries Considering Capacity Regeneration and Random Fluctuations. Energies 2022, 15, 2498. https://doi.org/10.3390/en15072498

AMA Style

Pan H, Chen C, Gu M. A Method for Predicting the Remaining Useful Life of Lithium Batteries Considering Capacity Regeneration and Random Fluctuations. Energies. 2022; 15(7):2498. https://doi.org/10.3390/en15072498

Chicago/Turabian Style

Pan, Haipeng, Chengte Chen, and Minming Gu. 2022. "A Method for Predicting the Remaining Useful Life of Lithium Batteries Considering Capacity Regeneration and Random Fluctuations" Energies 15, no. 7: 2498. https://doi.org/10.3390/en15072498

APA Style

Pan, H., Chen, C., & Gu, M. (2022). A Method for Predicting the Remaining Useful Life of Lithium Batteries Considering Capacity Regeneration and Random Fluctuations. Energies, 15(7), 2498. https://doi.org/10.3390/en15072498

Note that from the first issue of 2016, this journal uses article numbers instead of page numbers. See further details here.

Article Metrics

Back to TopTop