Experimental and Simulation Investigation of Performance of Scaled Model for a Rotor of a Savonius Wind Turbine
Abstract
1. Introduction
2. Performance Estimation Calculations
3. Methods
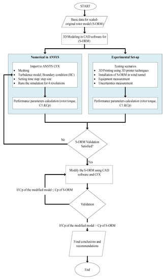
3.1. Establishment of Geometric Model
3.2. Numerical Model
3.3. Experimental Work
4. Verification of the Accuracy
5. Results and Discussion
5.1. S-ORM Validation Study
5.2. Effect of Variations in Blade Configrations on the Turbine Performance
5.3. Velocity Contours for S-ORM, FGC at Ⴔ = 30°, WTE, and WCB Models
5.4. Pressure Contours for S-ORM, FGC at Ⴔ = 30°, WTE, and WCB Models
5.5. Performance Evaluation of FGC at Ⴔ = 30°, WTE, and WCB Models
6. Conclusions
- For comparative investigations, the performance of the benchmark S-ORM model of the basic Savonius wind turbine was calculated numerically;
- The numerical analysis results and the respective values from the S-ORM model utilized in this work were validated using experimental data. In order to evaluate the accuracy of the S-ORM numerical approach for the mesh and turbulent model employed in this study, the simulation results were compared with experimental data results for the S-ORM model, and the comparison was accepted;
- The value of Cps was found to increase with further increases in the tip speed ratios (TSRs) to 1.8 for all S-ORM configurations;
- Through analysis of the power coefficient variations, the best design configurations for the profiled blades were identified;
- It was thus calculated that the values of the power coefficient for the best three out of ten configurations, which were the named the flow-guiding channel (FGC) at Ⴔ = 30°, wavy area at tip and end (WTE), and wavy area on convex blade (WCB) models, were increased by approximately 19.5%, 16.8%, and 12.2%, respectively;
- The maximum power coefficient obtained with the FGC at Ⴔ = 30° model was 0.26 at a TSR of 1, and the maximum power coefficients of the WTE and WCB models were 0.25 and 0.24, respectively, at the same TSR.
Author Contributions
Funding
Data Availability Statement
Conflicts of Interest
Nomenclature
| HAWR | Horizontal axis wind rotor | S-ORM | Scaled original rotor model |
| VAWR | Vertical axis wind rotor | FGC | Flow-guiding channel |
| WTE | Wavy area at tip and end | WCB | Wavy area on convex blade |
| TSR | Tip speed ratio | SF | Scale factor |
| GA | Genetic algorithm | BC | Boundary condition |
| DIP | Digital image processing | CFD | Computational fluid dynamics |
| PSO | Particle swarm optimization | RPMs | Revolutions per minute |
| CD | Drag force | BR | Blockage ratio |
| CL | Lift force | WA | Wavy area |
| TW | Theoretical torque | PWA | Position of wavy area |
| T | Actual torque | FEW | Full-extent wavy area |
| CT | Torque coefficient | TQW | Three quarters wavy area |
| Cp | Power coefficient | FVM | Finite volume method |
| Ρ | Air density (kg/m3) | OR | Overlap ratio |
| A | Wind turbine swept area (m2) | e | Overlap distance |
| At | Cross-section area of test section (m2) | BLN | Blade number |
| V∞ | Incoming wind speed (m/s) | d | Blade radius (m) |
| V | Wind turbine outer diameter tangent speed (m/s) | H | Blade height (m) |
| D | Rotor diameter (m) | A/R | Aspect ratios |
| D0 | End plate diameter (m) | y+ | Dimensionless wall distance |
| W | Side tight tension (kg) | S | Side slack (kg) |
| dr | String nylon diameter (m) | rp | Pulley radius (m) |
References
- Shah, S.R.; Kumar, R.; Raahemifar, K.; Fung, A.S. Design, modeling and economic performance of a vertical axis wind turbine. Energy Rep. 2018, 4, 619–623. [Google Scholar] [CrossRef]
- Al-Gburi, K.A.H.; Alnaimi, F.B.I.; Al-Quraishi, B.A.; Tan, E.S.; Maseer, M.M. A comparative study review: The performance of Savonius-type rotors. Mater. Today Proc. 2021, 57, 343–349. [Google Scholar] [CrossRef]
- Tummala, A.; Velamati, R.K.; Sinha, D.K.; Indraja, V.; Krishna, V.H. A review on small scale wind turbines. Renew. Sustain. Energy Rev. 2016, 56, 1351–1371. [Google Scholar] [CrossRef]
- Aliferis, A.D.; Jessen, M.S.; Bracchi, T.; Hearst, R.J. Performance and wake of a Savonius vertical-axis wind turbine under different incoming conditions. Wind Energy 2019, 22, 1260–1273. [Google Scholar] [CrossRef]
- Zakaria, A.; Ibrahim, M.S.N. Velocity Pattern Analysis of Multiple Savonius Wind Turbines Arrays. CFD Lett. 2020, 12, 31–38. [Google Scholar] [CrossRef]
- Zakaria, A.; Ibrahim, M.S.N. Enhancement of Wind Farm Power Density by an Oblique Linear Configuration. J. Adv. Res. Fluid Mech. Therm. Sci. 2020, 70, 77–88. [Google Scholar] [CrossRef]
- Zhang, B.; Song, B.; Mao, Z.; Tian, W. A novel wake energy reuse method to optimize the layout for Savonius-type vertical axis wind turbines. Energy 2017, 121, 341–355. [Google Scholar] [CrossRef]
- Zakaria, A. Experimental Evaluation of Multiple Savonius Turbines in Oblique and Cluster Configurations. Int. J. Emerg. Trends Eng. Res. 2019, 7, 790–793. [Google Scholar] [CrossRef]
- Etemadeasl, V.; Esmaelnajad, R.; Farzaneh, B.; Jafari, M. Application of Counter Rotating Rotors for Improving Perfor-mance of Savonius Turbines. Iran. J. Sci. Technol. -Trans. Mech. Eng. 2021, 45, 473–485. [Google Scholar] [CrossRef]
- Etemadeasl, V.; Esmaelnajad, R.; Dizaji, F.F.; Farzaneh, B. A novel configuration for improving the aerodynamic performance of Savonius rotors. Proc. Inst. Mech. Eng. Part A J. Power Energy 2018, 233, 751–761. [Google Scholar] [CrossRef]
- Meziane, M.; Essadiqi, E.; Faqir, M.; Ghanameh, M.F. CFD Study of Unsteady Flow Through Savonius Wind Turbine Clusters. Int. J. Renew. Energy Res. 2019, 9, 657–666. [Google Scholar] [CrossRef]
- Ostos, I.; Ruiz, I.; Gajic, M.; Gómez, W.; Bonilla, A.; Collazos, C. A modified novel blade configuration proposal for a more efficient VAWT using CFD tools. Energy Convers. Manag. 2018, 180, 733–746. [Google Scholar] [CrossRef]
- Sharma, S.; Sharma, R. CFD investigation to quantify the effect of layered multiple miniature blades on the performance of Savonius rotor. Energy Convers. Manag. 2017, 144, 275–285. [Google Scholar] [CrossRef]
- Al-Ghriybah, M.; Zulkafli, M.F.; Didane, D.H.; Mohd, S. The effect of spacing between inner blades on the performance of the Savonius wind turbine. Sustain. Energy Technol. Assessments 2021, 43, 100988. [Google Scholar] [CrossRef]
- Al-Ghriybah, M.; Zulkafli, M.F.; Didane, D.H. Numerical Investigation of Inner Blade Effects on the Conventional Savonius Rotor with External Overlap. J. Sustain. Dev. Energy Water Environ. Syst. 2020, 8, 561–576. [Google Scholar] [CrossRef]
- Kurniawan, Y.; Tjahjana, D.D.D.P.; Santoso, B. Experimental Study of Savonius Wind Turbine Performance with Blade Layer Addition. J. Adv. Res. Fluid Mech. Therm. Sci. 2020, 69, 23–33. [Google Scholar] [CrossRef]
- Antar, E.; Elkhoury, M. Parametric sizing optimization process of a casing for a Savonius Vertical Axis Wind Turbine. Renew. Energy 2019, 136, 127–138. [Google Scholar] [CrossRef]
- Mohammadi, M.; Ramadan, A.; Mohamed, M. Numerical investigation of performance refinement of a drag wind rotor using flow augmentation and momentum exchange optimization. Energy 2018, 158, 592–606. [Google Scholar] [CrossRef]
- He, D.Q.; Bai, H.L.; Chan, C.M.; Li, K.M. Performance-based Optimizations on Savonius-type Vertical-axis Wind Tur-bines using Genetic Algorithm. Energy Procedia 2019, 158, 643–648. [Google Scholar] [CrossRef]
- Mandal, A.K.; Rana, K.B.; Tripathi, B. Experimental study on performance improvement of a Savonius turbine by equipping with a cylindrical cowling. Energy Sources Part A Recover. Util. Environ. Eff. 2020, 1–19. [Google Scholar] [CrossRef]
- Manganhar, A.L.; Rajpar, A.H.; Luhur, M.R.; Samo, S.R.; Manganhar, M. Performance analysis of a savonius vertical axis wind turbine integrated with wind accelerating and guiding rotor house. Renew. Energy 2019, 136, 512–520. [Google Scholar] [CrossRef]
- Dwi Prija Tjahjana, D.D.; Hadi, S.; Wicaksono, Y.A.; Mungil Kurniawati, D.; Fahrudin, F.; Satrio Utomo, I.; Cahyono SI Prasetyo, A. Study on performance improvement of the Savonius wind turbine for Urban Power System with Omni-Directional Guide Vane (ODGV). J. Adv. Res. Fluid Mech. Therm. Sci. 2019, 55, 126–135. [Google Scholar]
- Yahya, W.; Ziming, K.; Juan, W.; Al-Nehari, M.; Tengyu, L.; Qichao, R.; Alhayani, B. Study the influence of using guide vanes blades on the performance of cross-flow wind turbine. Appl. Nanosci. 2021, 1–10. [Google Scholar] [CrossRef]
- Yuwono, T.; Sakti, G.; Aulia, F.N.; Wijaya, A.C. Improving the performance of Savonius wind turbine by installation of a circular cylinder upstream of returning turbine blade: Improving the Performance of Savonius Wind Turbine. Alex. Eng. J. 2020, 59, 4923–4932. [Google Scholar] [CrossRef]
- Yahya, W.; Ziming, K.; Juan, W.; Qurashi, M.S.; Al-Nehari, M.; Salim, E. Influence of tilt angle and the number of guide vane blades towards the Savonius rotor performance. Energy Rep. 2021, 7, 3317–3327. [Google Scholar] [CrossRef]
- Grönman, A.; Tiainen, J.; Jaatinen-Värri, A. Experimental and analytical analysis of vaned savonius turbine performance under different operating conditions. Appl. Energy 2019, 250, 864–872. [Google Scholar] [CrossRef]
- Grönman, A.; Backman, J.; Hansen-Haug, M.; Laaksonen, M.; Alkki, M.; Aura, P. Experimental and numerical analysis of vaned wind turbine performance and flow phenomena. Energy 2018, 159, 827–841. [Google Scholar] [CrossRef]
- Sheikh, H.M.; Shabbir, Z.; Ahmed, H.; Waseem, M.H.; Sheikh, M.Z. Computational fluid dynamics analysis of a modified Savonius rotor and optimization using response surface methodology. Wind Eng. 2017, 41, 285–296. [Google Scholar] [CrossRef]
- Borzuei, D.; Moosavian, S.F.; Farajollahi, M. On the Performance Enhancement of the Three-Blade Savonius Wind Turbine Implementing Opening Valve. J. Energy Resour. Technol. 2021, 143, 051301. [Google Scholar] [CrossRef]
- Marinić-Kragić, I.; Vučina, D.; Milas, Z. Concept of flexible vertical-axis wind turbine with numerical simulation and shape optimization. Energy 2018, 167, 841–852. [Google Scholar] [CrossRef]
- Zhou, Q.; Xu, Z.; Cheng, S.; Huang, Y.; Xiao, J. Innovative Savonius rotors evolved by genetic algorithm based on 2D-DCT encoding. Soft Comput. 2018, 22, 8001–8010. [Google Scholar] [CrossRef]
- Ramadan, A.; Yousef, K.; Said, M.; Mohamed, M. Shape optimization and experimental validation of a drag vertical axis wind turbine. Energy 2018, 151, 839–853. [Google Scholar] [CrossRef]
- Chan, C.M.; Bai, H.L.; He, D.Q. Blade shape optimization of the Savonius wind turbine using a genetic algo-rithm. Appl. Energy 2018, 213, 148–157. [Google Scholar] [CrossRef]
- Mohammadi, M.; Lakestani, M.; Mohamed, M. Intelligent parameter optimization of Savonius rotor using Artificial Neural Network and Genetic Algorithm. Energy 2018, 143, 56–68. [Google Scholar] [CrossRef]
- Zheng, Y.; Bai, H.; Chan, C. Optimization of Savonius turbine clusters using an evolutionary based Genetic Algorithm. Energy Procedia 2019, 158, 637–642. [Google Scholar] [CrossRef]
- Masdari, M.; Tahani, M.; Naderi, M.H.; Babayan, N. Optimization of airfoil Based Savonius wind turbine using coupled discrete vortex method and salp swarm algorithm. J. Clean. Prod. 2019, 222, 47–56. [Google Scholar] [CrossRef]
- Zhang, B.; Song, B.; Mao, Z.; Tian, W.; Li, B.; Li, B. A Novel Parametric Modeling Method and Optimal Design for Savonius Wind Turbines. Energies 2017, 10, 301. [Google Scholar] [CrossRef]
- Chang, T.-L.; Tsai, S.-F.; Chen, C.-L. Optimal Design of Novel Blade Profile for Savonius Wind Turbines. Energies 2021, 14, 3484. [Google Scholar] [CrossRef]
- Doerffer, K.; Telega, J.; Doerffer, P.; Hercel, P.; Tomporowski, A. Dependence of Power Characteristics on Savonius Rotor Segmentation. Energies 2021, 14, 2912. [Google Scholar] [CrossRef]
- Bhayo, B.A.; Al-Kayiem, H.H. Experimental characterization and comparison of performance parameters of S-rotors for standalone wind power system. Energy 2017, 138, 752–763. [Google Scholar] [CrossRef]
- Tjahjana, D.D.D.P.; Arifin, Z.; Suyitno, S.; Juwana, W.E.; Prabowo, A.R.; Harsito, C. Experimental study of the effect of slotted blades on the Savonius wind turbine performance. Theor. Appl. Mech. Lett. 2021, 11, 100249. [Google Scholar] [CrossRef]
- Chaisiriroj, P.; Tinnachote, N.; Usajantragul, S.; Leephakpreeda, T. Experimental Performance Investigation of Optimal Vertical Axis Wind Turbines under Actual Wind Conditions in Thailand. Energy Procedia 2017, 138, 651–656. [Google Scholar] [CrossRef]
- Zadeh, M.N.; Safari, M.P.S.; Gholinia, S.M.; Taheri, S.M.A. Performance assessment and optimization of a helical Savonius wind turbine by modifying the Bach’s section. SN Appl. Sci. 2021, 3, 739. [Google Scholar] [CrossRef]
- Mosbahi, M.; Mosbahi, M.; Chouaibi, Y.; Driss, Z. Performance Improvement in a Helical Savonius Wind Rotor. Arab. J. Sci. Eng. 2020, 45, 9305–9323. [Google Scholar] [CrossRef]
- Damak, A.; Driss, Z.; Abid, M. Optimization of the helical Savonius rotor through wind tunnel experiments. J. Wind Eng. Ind. Aerodyn. 2018, 174, 80–93. [Google Scholar] [CrossRef]
- Alom, N.; Saha, U.K. Drag and Lift Characteristics of a Novel Elliptical-Bladed Savonius Rotor with Vent Augmenters. J. Sol. Energy Eng. 2019, 141, 051007. [Google Scholar] [CrossRef]
- Alom, N.; Saha, U.K. Examining the Aerodynamic Drag and Lift Characteristics of a Newly Developed Elliptical-Bladed Savonius Rotor. J. Energy Resour. Technol. 2019, 141, 051201. [Google Scholar] [CrossRef]
- Al Absi, S.M.; Jabbar, A.H.; Mezan, S.O.; Al-Rawi, B.A.; Al_Attabi, S.T. An experimental test of the performance enhancement of a Savonius turbine by modifying the inner surface of a blade. Mater. Today Proc. 2021, 42, 2233–2240. [Google Scholar] [CrossRef]
- Elmekawy, A.M.N.; Saeed, H.A.H.; Kassab, S.Z. Performance enhancement of Savonius wind turbine by blade shape and twisted angle modifications. Proc. Inst. Mech. Eng. Part A J. Power Energy 2021, 235, 1487–1500. [Google Scholar] [CrossRef]
- El-Askary, W.; Saad, A.S.; AbdelSalam, A.M.; Sakr, I. Experimental and Theoretical Studies for Improving the Performance of a Modified Shape Savonius Wind Turbine. J. Energy Resour. Technol. 2020, 142, 1211303. [Google Scholar] [CrossRef]
- Saad, A.S.; El-Sharkawy, I.I.; Ookawara, S.; Ahmed, M. Performance enhancement of twisted-bladed Savonius vertical axis wind turbines. Energy Convers. Manag. 2020, 209, 112673. [Google Scholar] [CrossRef]
- Tahani, M.; Rabbani, A.; Kasaeian, A.; Mehrpooya, M.; Mirhosseini, M. Design and numerical investigation of Savonius wind turbine with discharge flow directing capability. Energy 2017, 130, 327–338. [Google Scholar] [CrossRef]
- D’Alessandro, V.; Montelpare, S.; Ricci, R.; Secchiaroli, A. Unsteady Aerodynamics of a Savonius wind rotor: A new computational approach for the simulation of energy performance. Energy 2010, 35, 3349–3363. [Google Scholar] [CrossRef]
- Nasef, M.; El-Askary, W.; AbdEL-Hamid, A.; Gad, H. Evaluation of Savonius rotor performance: Static and dynamic studies. J. Wind Eng. Ind. Aerodyn. 2013, 123, 1–11. [Google Scholar] [CrossRef]
- Kulak, M.; Karczewski, M.; Olasek, K.; Jozwik, K. CFD analysis of Diffuser Augmented Wind Turbine model for wind tunnel investigation. In Proceedings of the IECON 2016 42nd Annual Conference of the IEEE Industrial Electronics Society, Florence, Italy, 23–26 October 2016; pp. 5538–5543. [Google Scholar] [CrossRef]
- Roy, S.; Saha, U.K. An adapted blockage factor correlation approach in wind tunnel experiments of a Savonius-style wind turbine. Energy Convers. Manag. 2014, 86, 418–427. [Google Scholar] [CrossRef]
- Mauro, S.; Brusca, S.; Lanzafame, R.; Messina, M. CFD modeling of a ducted Savonius wind turbine for the evaluation of the blockage effects on rotor performance. Renew. Energy 2019, 141, 28–39. [Google Scholar] [CrossRef]
- Giahi, M.H.; Dehkordi, A.J. Investigating the influence of dimensional scaling on aerodynamic characteristics of wind turbine using CFD simulation. Renew. Energy 2016, 97, 162–168. [Google Scholar] [CrossRef]
- Akwa, J.V.; Vielmo, H.A.; Petry, A.P. A review on the performance of Savonius wind turbines. Renew. Sustain. Energy Rev. 2012, 16, 3054–3064. [Google Scholar] [CrossRef]
- Sharma, S.; Sharma, R.K. Performance improvement of Savonius rotor using multiple quarter blades—A CFD investigation. Energy Convers. Manag. 2016, 127, 43–54. [Google Scholar] [CrossRef]
- Zhao, D.; Han, N. Optimizing overall energy harvesting performances of miniature Savonius-like wind harvesters. Energy Convers. Manag. 2018, 178, 311–321. [Google Scholar] [CrossRef]
- Talukdar, P.K.; Sardar, A.; Kulkarni, V.; Saha, U.K. Parametric analysis of model Savonius hydrokinetic turbines through experimental and computational investigations. Energy Convers. Manag. 2018, 158, 36–49. [Google Scholar] [CrossRef]
- Moffat, R.J. Describing the uncertainties in experimental results. Exp. Therm. Fluid Sci. 1988, 1, 3–17. [Google Scholar] [CrossRef]
- Lee, J.-H.; Lee, Y.-T.; Lim, H.-C. Effect of twist angle on the performance of Savonius wind turbine. Renew. Energy 2016, 89, 231–244. [Google Scholar] [CrossRef]
- Chemengich, S.J.; Kassab, S.Z.; Lotfy, E.R. Effect of the variations of the gap flow guides geometry on the savonius wind turbine performance: 2D and 3D studies. J. Wind Eng. Ind. Aerodyn. 2021, 222, 104920. [Google Scholar] [CrossRef]


















| Grid | Stationary Domain | Rotating Domain | ||
|---|---|---|---|---|
| No. of Elements | No. of Nodes. | No. of Elements | No. of Nodes. | |
| Coarse | 83,352 | 27,871 | 1,757,235 | 925,883 |
| Medium | 194,725 | 37,101 | 2,129,990 | 2,746,720 |
| Fine | 231,272 | 327,557 | 2,488,752 | 3,729,226 |
| Extra fine | 632,023 | 235,274 | 4,391,444 | 5,254,209 |
| Density of Mesh | Coarse | Medium | Fine | Extra Fine |
|---|---|---|---|---|
| Total number of elements | 1,840,587 | 2,324,715 | 2,720,024 | 5,023,467 |
| Total number of nodes | 953,754 | 2,783,821 | 4,056,783 | 5,489,483 |
| Inflation numbering | 5 | 10 | 15 | 20 |
| Growth rate inflation | 1.1 | 1.1 | 1.1 | 1.1 |
| Skewness average | 0.842 | 0.839 | 0.811 | 0.837 |
| Orthogonal quality average | 0.989 | 0.992 | 0.994 | 0.993 |
| Blade sizing (mm) | 2.5 | 2 | 1.5 | 1 |
| Rotating circle face sizing (mm) | 15 | 10 | 5 | 2.5 |
| Outer domain face sizing (mm) | 20 | 15 | 10 | 5 |
Publisher’s Note: MDPI stays neutral with regard to jurisdictional claims in published maps and institutional affiliations. |
© 2022 by the authors. Licensee MDPI, Basel, Switzerland. This article is an open access article distributed under the terms and conditions of the Creative Commons Attribution (CC BY) license (https://creativecommons.org/licenses/by/4.0/).
Share and Cite
Al-Gburi, K.A.H.; Al-quraishi, B.A.J.; Ismail Alnaimi, F.B.; Tan, E.S.; Al-Safi, A.H.S. Experimental and Simulation Investigation of Performance of Scaled Model for a Rotor of a Savonius Wind Turbine. Energies 2022, 15, 8808. https://doi.org/10.3390/en15238808
Al-Gburi KAH, Al-quraishi BAJ, Ismail Alnaimi FB, Tan ES, Al-Safi AHS. Experimental and Simulation Investigation of Performance of Scaled Model for a Rotor of a Savonius Wind Turbine. Energies. 2022; 15(23):8808. https://doi.org/10.3390/en15238808
Chicago/Turabian StyleAl-Gburi, Kumail Abdulkareem Hadi, Balasem Abdulameer Jabbar Al-quraishi, Firas Basim Ismail Alnaimi, Ee Sann Tan, and Ali Hussein Shamman Al-Safi. 2022. "Experimental and Simulation Investigation of Performance of Scaled Model for a Rotor of a Savonius Wind Turbine" Energies 15, no. 23: 8808. https://doi.org/10.3390/en15238808
APA StyleAl-Gburi, K. A. H., Al-quraishi, B. A. J., Ismail Alnaimi, F. B., Tan, E. S., & Al-Safi, A. H. S. (2022). Experimental and Simulation Investigation of Performance of Scaled Model for a Rotor of a Savonius Wind Turbine. Energies, 15(23), 8808. https://doi.org/10.3390/en15238808

