Abstract
Energy consumption schedulers have been widely adopted for energy management in smart microgrids. Energy management aims to alleviate energy expenses and peak-to-average ratio (PAR) without compromising user comfort. This work proposes an energy consumption scheduler using heuristic optimization algorithms: Binary Particle Swarm Optimization (BPSO), Wind Driven Optimization (WDO), Genetic Algorithm (GA), Differential Evolution (DE), and Enhanced DE (EDE). The energy consumption scheduler based on these algorithms under a price-based demand response program creates a schedule of home appliances. Based on the energy consumption behavior, appliances within the home are classified as interruptible, noninterruptible, and hybrid loads, considered as scenario-I, scenario-II, and scenario-III, respectively. The developed model based on optimization algorithms is the more appropriate solution to achieve the desired objectives. Simulation results show that the expense and PAR of schedule power usage in each scenario are less compared to the without-scheduling case.
1. Introduction
A smart grid is a modern grid where information, communication, and control technologies are integrated [1]. With the smart grid, consumers can take the opportunity to manage their load via a demand response (DR) program. Two types of DR programs exist in practice: incentive-based DR programs, and price-based DR programs. In the first type of DR program, the utility company can shutdown consumers’ load on short notice at the time of need [2,3]. In the second type of DR program, consumers are actively involved in load management in response to pricing signals. The first approach is utility centric. Contrarily, the second approach is consumers centric [4].
Thus, in this work, our focus is on a price-based DR program with Advanced Metering Infrastructure (AMI). The AMI collects meter readings, ensures two-way communication, and broadcasts the pricing signal. Consumers schedule/regulate appliances’ operation either manually or via an energy consumption scheduler (ECS) as per the broadcast pricing signal to achieve the desired objectives. For instance, ECS is implemented in [5] for battery storage and appliance scheduling. The study in [6] developed a simulation platform for home appliances’ operation optimization. A scheduling problem for multiple users was formulated to maximize social welfare [7]. An optimal scheduling strategy was introduced in [8] to analyze the tradeoff between expense and delay time. A non-cooperative game [9], punishment mechanism [10], and Stackelberg game [11] were introduced to model and solve the power scheduling problem. A real-time pricing (RTP) scheme is introduced in [12] to solve the power usage scheduling problem of appliances. However, all appliances are considered as a single entity.
A variety of techniques have been developed (mathematical, heuristic, control, etc.) for scheduling residential appliances to flatten load curves via shifting appliances’ operation from high price hours to low price hours [11,13]. The flat load curve ensures a Peak to Average Ratio (PAR) and energy expense minimization. However, load and energy forecasting is indispensable before scheduling [14,15,16,17,18].
For instance, mathematical models such as linear programming [19], non-linear programming, convex programming, and Mixed Integer Nonlinear Programming (MINLP) are complex and ineffective in tackling multiple objectives simultaneously. Moreover, mathematical techniques are inefficient when appliance scheduling scalability is considered due to the high computational time and increased time needed to converge to the optimal solution. To address the gaps of the mathematical methods, controller approaches are developed [20,21,22,23]. However, controller approaches also suffer from inherent limitations. To solve such problems, heuristic techniques such as Differential Evolution (DE), Binary Particle Swarm Optimization (BPSO), Genetic Algorithm (GA), Wind Driven Optimization (WDO), etc., are introduced [24]. An advanced DE optimization algorithm is developed in [25], which has many attractive features such as simplicity, a fast convergence rate, implementation ease, and less control parameters. However, its convergence speed and accuracy are compromised in some problems. Enhanced Differential Evolution (EDE) is introduced to resolve the problem accompanied by DE with several improved trial vector generation strategies. This adaptation increases the convergence rate and accuracy [26]. The motivation of this work is to optimize the energy expense, PAR, and user comfort by scheduling the operation of appliances under the RTP scheme for the following three scenarios: interruptible, non-interruptible, and hybrid loads.
Thus, in this work, five heuristic algorithms, namely GA, WDO, BPSO, DE, and EDE, are implemented to solve appliance operation scheduling problems under RTP to achieve the desired objectives such as energy expense, PAR, and delay curtailment. The performance of the algorithms as mentioned above is compared in three different scenarios: interruptible, non interruptible, and hybrid loads, in line with the desired objectives. The main contribution of this work is listed below.
- The desired objectives such as energy expense, PAR, and user discomfort are modeled for three scenarios: interruptible, noninterruptible, and hybrid loads.
- Then, the appliances operation scheduling problem is formulated as an optimization problem to obtain energy expenses, PAR, and user discomfort minimization by adapting the algorithms’ structure for scheduling and by tuning algorithms parameters.
- The energy consumption scheduler (ECS) is programmed based on the following algorithms: GA, WDO, BPSO, DE, and EDE to regulate the operation of appliances according to the broadcast RTP scheme that minimizes energy expense, PAR, and user discomfort for the following scenarios: interruptible, noninterruptible and hybrid loads.
The rest of the paper is organized into seven sections. Section 2 presents related work. The modeling approach is detailed in Section 4. Developed and existing algorithms are presented in Section 5. Simulation results and the Discussion are presented in Section 6. The last Section 8 provides the conclusion.
2. Related Work
The traditional power system faces various challenges and is inefficient in meeting the rising energy demand. Moreover, obsolete infrastructure, shortages of energy resources, high electricity demand, and environmental issues adversely affect traditional power grid reliability. Furthermore, the overall load on the traditional grid increased exponentially with the invention of PHEV [27]. Thus, this rising energy demand disturbs generation and demand balance, causing serious challenges such as frequency drop, blackout, and overloading. This gap between demand and supply is compensated for by introducing alternate power generating sources (Renewable energy sources) [28,29,30,31] or optimally managing available energy. For the first solution, the overall cost will be increased. Contrarily, the second approach, of managing the load according to the available power, is a cost effective solution. On this note, researchers around the globe have been working to optimally schedule smart appliances according to available generation to achieve energy management objectives. Some recent and relevant works are discussed below.
For instance, the Direct Load Control (DLC) strategy is developed in [32,33,34]. In the DLC strategy, consumers allowed the utility to interrupt/disconnect certain loads to ensure the energy demand remained within the generation threshold. Consequently, utility companies provide incentives and rebates to the consumers. Recently, smart controllers have been programmed based on algorithms to minimize electricity costs by actively engaging consumers. In this strategy, control is with consumers. For example, the authors investigated appliance scheduling problems in [35,36] using the RTP scheme. Authors developed MINLP, which tries to achieve a favorable trade-off between cost and comfort (electrical and thermal) under seasonal price variations. Results prove that the MINLP model effectively achieves the desired tradeoff cost and user comfort. However, the MINLP model has high computational power. The paper introduced a dynamic harmonic model for household appliances [37]. Similarly, the GWDO algorithm was developed in [38] for scheduling to minimize energy cost and PAR. However, the tradeoff is ignored between objectives. Authors developed deep learning-based GmEDE for optimal load scheduling in a smart grid [39] to reduce cost and peaks in demand. However, conflicting objectives are ignored. The study in [40] developed an HGACO algorithm for power scheduling to minimize cost and PAR. However, other interdependent objectives were compromised due to the trade-off. Authors developed an aggregator with the novel concept of clustering and smart charging to solve the peak demand curtailment problem by automatically scheduling batteries and appliances [5]. The authors developed optimization models in [41,42] for reliability and planning-oriented resilience enhancement, respectively. The developed model optimally utilizes energy within the cluster by scheduling appliances and battery smart charging, which minimize energy cost and user comfort. The results prove that the proposed solution appropriately schedules load and storage for batteries under the RTP scheme, maximizing savings in electricity bills without compromising comfort. An analytical model based on a recursive formula is introduced in [43] for peak-load curtailment. The developed model analyzes four social welfare scenarios to minimize energy expenses by curtailing demand during peak hours. Refs. [44,45,46,47,48] considered electric vehicle scheduling to achieve the desired objectives.
The work in [49] provides an overview of the BPSO technique, the basic concepts, structure, variants, and its application in power system optimization problems. The improved PSO (IPSO) technique is developed in [50] for the operation scheduling of home appliances considering price-based DR programs such as Time of Use (TOU), Critical Peak Pricing (CPP), etc., to curtail energy cost and peaks in demand. The proposed algorithm is a promising solution for achieving desired objectives. In [51], a GA is implemented in the Intelligent Energy System Laboratory (LASIE) for residential sector appliances’ scheduling under pricing signal, and user preferences. The aim is to balance demand with supply and keep energy consumption within limits. The obtained results for the developed model far exceeded those of MINLP. A novel approach with a hardware solution is proposed in [52] for DSM to overcome the load shedding problem. To overcome this problem, the load divided to three categories based on power profile. Based on priorities, high-priority appliances remain switched on while appliances with low priority are turned off in emergency situation. The WDO and PSO are evaluated comparatively in aspects of energy management is conducted in [53]. This study aims to alleviate electricity bill and minimize delay (user discomfort). The WDO is superior than PSO in aspects of desired objectives. Furthermore, Knapsack-WDO (K-WDO) is evaluated for energy cost and user discomfort. Results prove that K-WDO outperforms existing models in aspects of convergence rate. A case study of small-scale hybrid energy sources located in the test site at Nazarbayev university is considered in [54]. The purpose is to evaluate integrating hybrid energy sources in smart homes and solve energy management problems using GA. A comparative study of GA and PSO in aspects of computational complexity, cost, and efforts is conducted in [55]. Results prove that PSO is computationally efficient because it needs less time to reach an optimal solution than GA.
A GA based EMS under RTP scheme is designed to regulate home appliance for controlling energy consumption during peak hours in [56]. The developed EMS achieves desired objectives like load curtailment and energy expense minimization.
A customer reward scheme for implementing DR program in a residential distribution system is introduced in [57]. The reward mechanism shaves peak load to improve voltage regulation of the 11KV/415V-500KVA transformer connected with four feeders. Results show that the network is protected from overloading and voltage violations by curtailing voltage peaks. Authors investigated the DE algorithm to solve energy management problem in [58]. The purpose is to curtail energy bill, peak load curtailment, and user comfort.
Binary DE (BDE) is introduced to the schedule power unit for solving Unit Commitment Problem (UCP) [59]. This study aims to satisfy consumers’ hourly power demand with minimum operational cost. A modified DE is introduced in [60] as a powerful optimization tool that maps continuous values to discrete. Thus, making DE a promising solution for both continuous and discrete optimization problems. Authors investigated in [61] DE with new trial vector generation strategies for solving power scheduling problems.
A DSM strategy using a DR program for efficient energy optimization is introduced in [62,63,64]. The purpose is to improve comfort (air quality, average thermal, visual, and delay), curtail peaks in demand, and alleviate carbon emissions. Similarly, an online energy optimization model based on the LOT framework is introduced in [65]. The developed model aims to minimize average time cost and thermal comfort. Likewise, a day-ahead scheduling problem is solved using a multi-objective energy optimization approach for DSM [66]. Similarly, heuristic algorithms are introduced in [24,67,68,69] to solve optimal power usage scheduling. The comparison of the proposed and exiting studies(s) in terms of techniques, appliances, DR programs, and limitations in Table 1.
Table 1.
Comparison of the proposed and exiting studies(s) in terms of techniques, appliances, DR programs, and limitations.
The above-discussed literature is capable of solving the power usage scheduling problem. However, some models are suitable for some specific scenarios and objectives. Specifically, mathematical models like MILP and MINLP achieve DSM objectives at the cost of high computational complexity. In contrast, heuristic algorithms are flexible for specified constraints, have low computational complexity, and are simple in implementation. Intrinsic heuristic algorithms effectively achieve energy cost minimization or peak load curtailment. Furthermore, intrinsic heuristic algorithms cannot achieve all objectives simultaneously. This work enhances DE by choosing three parameters, CR, F, and Population Size (NP), as tuning parameters with three trial vectors to be employed in each generation, enhancing the algorithm’s overall searchability and performance. The EDE algorithm solves the load scheduling problem using the RTP scheme in a simulation environment for three scenarios: interruptible, non-interruptible, and hybrid loads.
3. Modeling Approach
The mathematical model of each appliance shows the overall behavior of the appliance by incorporating all the technical and environmental aspects. The central energy consumption scheduler (ECS) contains the mathematical model of each appliance and optimization technique. The scheduler also uses user priorities, pricing signals, and weather forecast information to properly schedule all the appliances for efficient energy management. The developed model consisting of generation side (utility) and users side (load) is shown in Figure 1. The generation side include utility grid and distributed generation while the user side include appliances like interruptible, non-interruptible, and hybrid loads. The ECS installed at grid-connected home which collects the following information: user comfort constraints (i.e., scheduled/urgent, length of operation, consumers priority, time of arrival, maximum allowable delay, working hours collapse etc.), power, DR signal, and grid stability constraints from generation side. The ECS upon receiving the above information employs algorithms (see Section 5) create optimal schedule and energy management decision.
Figure 1.
Developed system model.
3.1. User Priorities
The mathematical model of residential appliances must include user preferences such as desired room temperature and the required operational hours for each appliance. The maximum variation in internal room temperature that a customer can compromise and also incorporate the latest acceptable time to finish a task.
3.2. Activity Level
The residential sector’s energy consumption pattern is affected by the number of occupants. Furthermore, seasonal variation also affects the energy consumption pattern, and the term activity level is used here to represent the activity performed by the customer on each appliance. The activity level for each electrical appliance is different. For example, the activity level on AC temperature is not the same as its effect on the water heater. Thus, the coefficient is used to represent the effect of activity level on different appliances in the household.
3.3. Electricity Pricing
Different dynamic pricing schemes are used to stimulate customer to minimize peak power consumption. The most popular pricing schemes used in the electricity market i.e., TOU, RTP, Fixed Rate Pricing (FRP), and CPP. Among these pricing schemes, the RTP signal is used to consider hourly variation in the price signal in this paper. This scheme is popular for more precise measurement of electricity bill.
4. Mathematical Model
This work considers that residential home is equipped with three types load: interruptible, noninterruptible, and hybrid load, considered as scenario-I, scenario-II, and scenario-III, respectively. Complete specifications and parameters of each load are listed in Table 2. Based on heuristic algorithms, the ECS schedules the load under the RTP scheme to achieve the desired objectives. The interruptible load can be interrupted and shifted to any timeslot whenever required. The interruptible load includes appliances like Vacuum cleaner, Water heater, Water pump, Dishwasher, Hairdryer, and Iron. Non-interruptible load is that load we cannot interrupt when it starts operation. The noninterruptible load includes washing machine, cloth dryer, and oven. First class appliances working hours can be modified. In contrast, uninterruptible appliances operation hours cannot be delay/advance. A hybrid load is a load that can be place in any class as per consumers life style. Also, hybrid, we can interrupt as per the user priority to ensure user comfort. The general form of an energy optimization model for home appliances is as follows.
Table 2.
Smart appliances specifications and parameters.
Objective Functions
The developed ECS based on heuristic algorithm schedule operation of appliances under RTP scheme for three scenarios to achieve DSM objectives: energy expense minimization, PAR alleviation, and user discomfort minimization. Each objective function is defined as follows.
- Energy cost is the utility bill that consumers pay to power companies for the energy they are using. This work calculates energy cost using the RTP scheme broadcast by the power company. The primary objective of the consumer is to reduce total energy cost. This objective is achieved by optimal consumption of energy. This work use heuristic algorithms do this job to minimize overall energy cost. Energy cost using RTP scheme is calculated as follows.where in Equation (1) energy cost. The developed algorithm will minimize energy cost by scheduling operation of appliances using RTP scheme for scenarios: interruptible, noninterruptible, and hybrid loads. The purpose is to achieve energy cost minimization, which is our first objective.
- PAR is the ratio of peak and average load. The second objective of this work is to curtail PAR. This PAR is increased due to the high demand for electricity during critical hours. This huge demand increases the probability of peak formation. The ultimate objective is to reduce peak demand in peak hours to enhance grid stability and reliability. The PAR is determined as follows.where is total energy consumption, and is PAR. The developed algorithm will minimize PAR by scheduling operation of appliances using RTP scheme that shift the load from on to off-peak hours. Purpose is to minimize PAR, which is our second objective.
- Waiting time is the delay a user faces while operating home appliances as per the schedule generated by ECS. Waiting time is also known as user comfort in this study. For user comfort measurement unit of time i.e., second is used. Waiting time i.e., user comfort and energy cost are two interdependent in nature. Some consumers wants to curtail their electricity bill, and others don’t tolerate delay, operate devices on priority basis without confronting delay. Consumers who do not tolerate delay and wish to complete their tasks sooner have to pay more. Waiting time/delay can be determined as follows.where represents waiting time an appliance face after scheduling, is before scheduling status of an appliance, is an appliance status after shitting, and operation time total length. Based on the developed algorithm, the ECS shifts loads from peak to other hours using the RTP scheme considering user priority. The complete scheduling problem is modeled as minimization problem as follows.where F is objective function, defined as follows.where , , and are the objective functions representing energy cost, PAR, and user comfort, respectively. The , , and are weight factors attached with objective functions. A most important task is the selection of weight suitable for particular objective function component.Constraint (6) ensures that appliances net energy consumption during a time slot should not exceed specific power threshold. Those consumers who take part in DR program get savings in aspects of electricity bill reduction from utility. The constraint (6) is also helpful for power grid because it smooth load curve by avoiding peaks in demand, and curtail the need to on peak power plants.
5. Developed and Existing Heuristic Algorithms
Mathematical models are not suitable to solve the scheduling problem of scalable models because their complexity is increased, and computational time is compromised. Also, these models cannot cater to all objectives simultaneously. Therefore, heuristic algorithms like DE, WDO, BPSO, GA, and EDE are adopted to solve power scheduling problem for achieving the desired objectives. These algorithms are population-based search methods using deterministic and probabilistic rules to find global best population having better fitness. Each algorithm is discussed in detail as follows.
5.1. BPSO Algorithm
BPSO is a modified version of PSO. It is a nature inspired optimization algorithm based on social behavior of birds and bees. The birds and bees start search for food in random direction and finally reaches to a food source by mutual sharing of information. The ECS based on BPSO initializes certain parameters at the beginning of algorithm. These parametric values are necessary for its operation, listed in Table 3.
Table 3.
BPSO algorithm parameters specification.
Initial population is randomly created in the form of position matrix and modified to discrete domain. Each bit in the matrix represent the state of appliance, also initial velocity is generated by using given formula as follows.
The position of bits in initial population is taken as local best (pbest). The fitness function of pbest is evaluated and the value having minimum fitness is selected. The binary values against that fitness value is named as global best (gbest). Both gbest and pbest are used for updating already generated velocity and position. This is accomplished by using velocity update formula which is formulated as [70].
In above equation, w is a weighted factor defined as follows.
Velocity of particles is mapped between 0 and 1 via sigmoidal function in Equation (10) as follows.
The randomly generated population update by comparing with sigmoidal function, update position matrix returned as follows. Author response: Unify the format i have no objection on it.
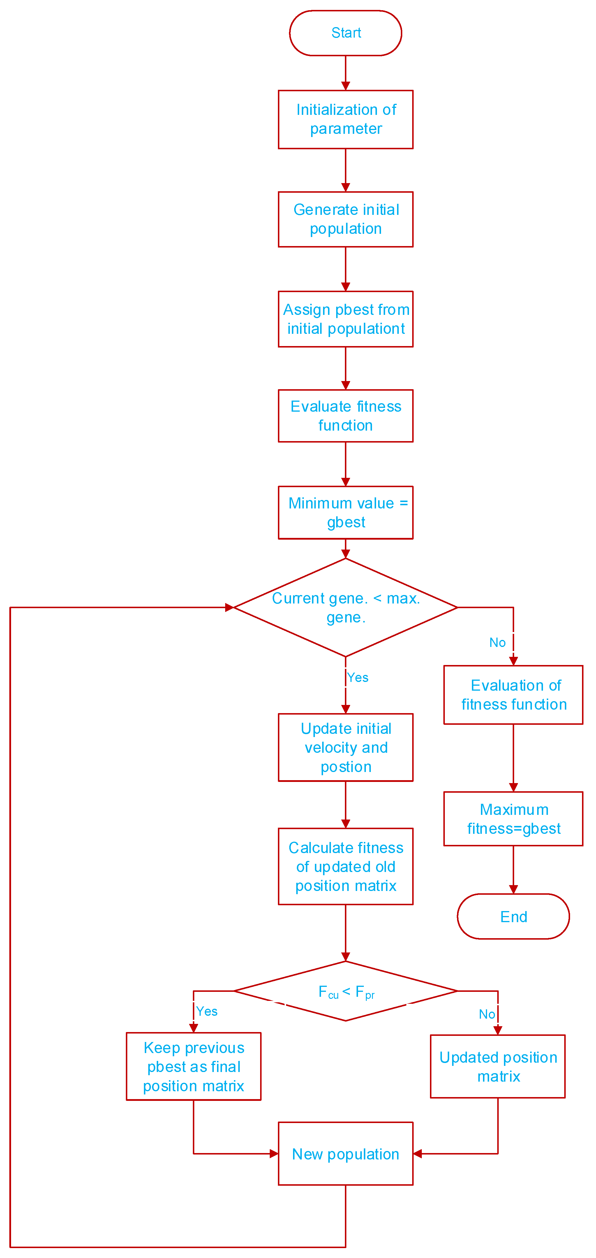
Updated position matrix fitness is computed and evaluated by comparison with old fitness. The minimum fitness returned form comparision is placed in final position matrix, and utilized for next generation. This process repeats untill stoping criteria is achieved. Finally, gbest is selected from final position matrix which satisfy each fitness function i.e. energy cost, PAR, and user comfort. These resulting values then converted to binary so that appliances are scheduled according to this pattern in each hour. Similarly, this whole procedure repeats for remaining hours. The above discussion is explained through flow chart given in Figure 2.
Figure 2.
BPSO algorithm implementation flowchart.
5.2. WDO
WDO is a nature-inspired global optimization algorithm. In WDO, the wind blows, intending to balance atmospheric pressure. As it can be seen that wind having infinitely small air parcels experience different forces when moving in N dimensional space. The combined effect of these forces updates velocity and pressure. In WDO-based ECS, parameters are defined at the start of the algorithm, which is given in Table 4.
Table 4.
WDO algorithm parameters specification.
In next step, we generate initial population randomly in the form of position matrix. Velocity of air parcels is also initialized through following formula.
Initially generated position matrix fitness values are evaluated to update the air parcels position and velocity in each iteration. The formula for updating velocity is given in Equation [71].
Finally, update the air parcel position by updating its velocity. Position update Equation (14) taken from [71] is modeled as follows.
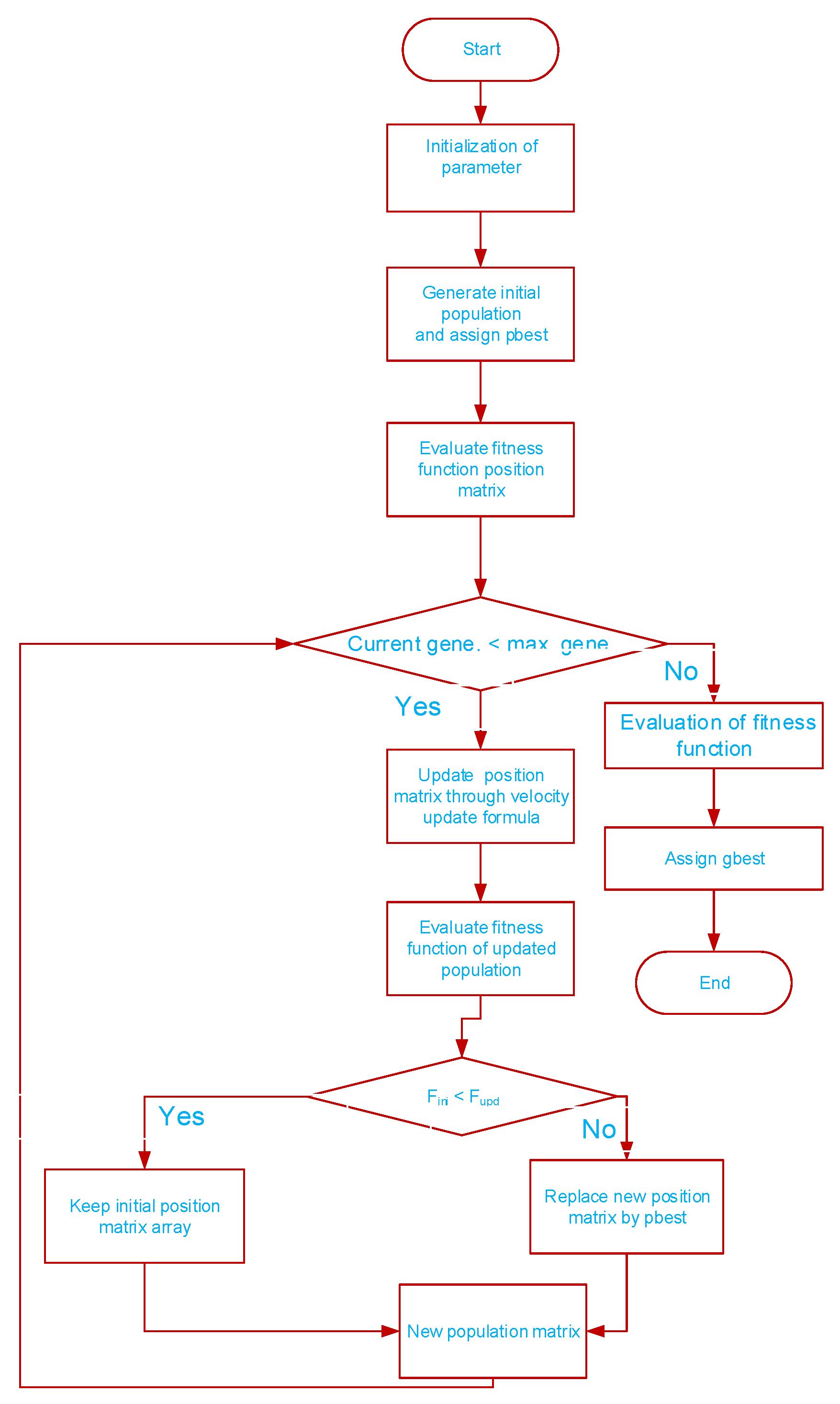
A new population is created based on the initial and current population. Fitness evaluation is conducted for the new population to record the best values. This whole process continues until the stopping criterion is met. Finally, the gbest value of the solution is found on the basis of each fitness criteria as mentioned above. Generated population show states of appliances. To simplify the states, we convert given real gbest values into binary. The above formulation of the scheme is explained by flowchart shown in Figure 3.
Figure 3.
WDO algorithm implementation flowchart.
5.3. GA
A genetic algorithm is a bio-inspired optimization technique where new genes formed, known as offspring, have their parent’s characteristics. Initially, the chromosome population is randomly generated, where each chromosome represents a problem solution. The developed ECS based on GA schedule operation of appliances for three scenarios: interruptible, noninterruptible, and hybrid loads to achieve desired objectives for facilitating both users and utility. The developed GA-based ECS parameters are presented in Table 5.
Table 5.
GA parameters specifications.
Initially, the chromosomes population is randomly generated. Chromosome length is adjusted as per the number of appliances. Each chromosome is in the form of bits representing a solution. Each bit in population shows the state of appliances. Objective function fitness value in generated population is evaluated, and the best values are recorded. Now, two variables are randomly selected for crossover in the range of appliances. Some bits in the two strings are individually cross-swapped with each other to form a new offspring having better fitness. New offspring values replace current best values. To create further randomness, the mutation is applied. The fitness function is re-evaluated in the population generated after crossover and mutation to record the best values. This whole procedure is repeated until it reaches the global best (gbest) solution. Finally, the gbest solution obtained is translated into binary form, representing appliances’ switching state. The GA flowchart is depicted in Figure 4.
Figure 4.
GA implementation step-wise flow chart.
5.4. DE
DE is an evolutionary search algorithm that works with a population of agents. Agents move in a search space and update their original position using an algebraic formula. If achieved position is superior than existing, it will replace the existing position of the agent, otherwise discarded. This process is repeated for several iterations until satisfactory results are obtained. DE specific parameters are listed in Table 6. The population containing vectors is chosen randomly within certain bounds. The following formula generates the initial population .
where is a random number between 0 and 1. and are lower and upper bounds, respectively. The generated vectors in the initial population are normalized between 0 and 1 because these normalized values can easily be translated into binary at the end of the algorithm. In the developed GA-based ECS, we need binary values to show the switching state of home appliances. The first step after population generation is to select the target vector. Mostly, the first vector from a population is considered the target vector. In the next step, we randomly select three vectors , and from existing population. The difference between the two vectors is added in the third vector to form a mutant vector as follows [72].
where F is a scaling vector within the range [0 2]. A crossover is used to obtain a trial vector by exchanging some information between the target and mutant vector. The CR is compared with a random number to decide the ratio of information to be exchanged between the mutant and target vectors. The mutant vector is considered as a trial vector if the random number is less than CR; otherwise, the target vector will be considered as a trial vector. The equation used to express this whole process is given below.
Table 6.
DE parameters specification.
At last, fitness function values of trial vectors formed after mutation and crossover are compared with the corresponding target vector fitness. Vector having minimum fitness value will survive for the next generation.
These processes continue until the stopping criterion is reached. The final vector obtained after fitness function evaluation is taken as gbest and converted to binary. Load (devices) are scheduled according to the final combination of bits in the resultant vector. This whole procedure is explained in Figure 5.
Figure 5.
DE implementation flowchart.
5.5. EDE
EDE is an enhanced version of DE and is considered a robust optimization algorithm for solving power usage scheduling problems. Its base version is DE which is also famous. However, its performance is poor due to a slow convergence rate and less accuracy. Thus, EDE is developed by tuning control parameters (CR, F and NP) of DE that improve accuracy and convergence rate. Most steps of EDE are similar to DE. However, the DE step of generating the trial vector is modified, i.e., the first three trial vectors are obtained by taking three distinct CR values, i.e., 0.3, 0.6, and 0.9. Moreover, the fourth trial vector aims to speed up the convergence rate while the fifth one increases the diversity of the population. Rest parameters and iteration to obtain feasible solution are kept identical for both algorithms. In every iteration, five trial vectors are generated. Equations for generating five groups of trial vectors are [26].
All five trial vectors are evaluated using fitness function, and the trial vector with minimum fitness function value will be considered the final trial vector. The last step after generating the trial vector is the same as discussed in the above algorithm. This modification in DE is effective and proves that EDE can solve power usage scheduling problems efficiently, whose flowchart is given in Figure 6. The performance of the EDE is validated by comparing it with existing algorithms, which is discussed in detail in the simulations and discussions section.
Figure 6.
EDE implementation flowchart.
6. Simulations and Discussion
For simulations, we considered a home which is equipped with smart appliances, categorized into interruptible, non interruptible, and hybrid loads, which are considered as scenario-I, scenario-II, and scenario-III, respectively. The developed ECS installed at home is programmed based on heuristic algorithms to solve power usage problem for three scenarios: interruptible, non interruptible, and hybrid loads, to achieve desired objectives like optimal energy consumption pattern, minimize energy cost, alleviate PAR, and minimize user comfort in terms of waiting time. The parametric value of appliances necessary for scheduling are taken from reference [8], and listed in Table 2. All the simulations are conducted in MATLAB using each optimization algorithm to prove the effectiveness of given algorithms. Subject to fair comparison, control parameters of the proposed and existing algorithms are kept identical. In addition, the RTP scheme is used with all the algorithms to create a schedule and determine energy cost and the utility bill, Figure 7. The reason for using a dynamic pricing model instead of a fixed one is to facilitate consumers to make vise decisions that can equally benefit in achieving the above objectives. In this model, electricity price varies hourly with user demand. The utility generates a price signal per each household’s load requirement. Therefore, the cost of electricity increases where demand is high and vice-versa.
Figure 7.
RTP scheme.
6.1. Scenario-I
The section deals with the performance of different optimization algorithms in aspects of performance metrics like energy consumption pattern, total cost, PAR, and user comfort, considering all appliances with interruptible nature. The detailed evaluation algorithms in aspects of perfornce metric are as follows.
6.1.1. Energy Consumption Pattern and Energy Cost Evaluation
The energy consumption profile using optimization algorithms: BPSO, WDO, GA, DE and EDE is shown in Figure 8. The maximum energy consumption in unscheduled case is 13 kWh at 5–16 h. Energy consumption curtailed to 8.7, 3.8, 3.5, 3.4, and 6 kWh at 5–16 h for algorithms like DE, BPSO, WDO, GA, and EDE, respectively. Figure 8 results validate that all algorithms optimally schedule appliances to maintain power consumption within specific power threshold. It is worthy to mention that developed algorithm has maximum energy consumption at 5–16 h than all the other algorithms because it improves user comfort by considering user priorities.
Figure 8.
Interruptible appliances energy consumption pattern.
During time slots 1:00 → 9:00, DE, BPSO, WDO, GA, and EDE power consumption is 5.5, 8.1, 9.2, 7, and 6.3 kWh, respectively. The average energy consumption during 1:00 → 9:00 is 31% less than both WDO, 22% less than BPSO, and 10% less than GA. Moreover, there is a moderate change in the EDE algorithm’s energy consumption behaviour during on-peak timesolts starting from 9:00 → 15:00 because the developed algorithm also improves user comfort. The EDE algorithm consumes moderate energy compared to the other algorithms in these time slots. In the remaining time slots, 15:00 → 24:00, BPSO, WDO, GA, and EDE algorithms schedule maximum appliances causing moderate energy consumption of 7.2 kWh, 4.7 kWh, 4.5 kWh, 8.1 kWh, and 5.4 kWh, respectively to complete remaining operation hours. This discussion concludes that the EDE technique effectively schedules the operation of appliances because it considers user priority, energy expense, and power grid capacity constraints to achieve the desired objectives. EDE algorithm’s promising performance is due to fine-tuning of control parameters that enable EDE to return optimal solution scheduling high load in off-peak timeslots and moderate load in on-peak timeslots.
Energy cost per hour evaluation is depicted in Figure 9. It is evident from Figure 9 algorithms-based energy consumption pattern causing energy cost is less than without scheduling case. At hour 9 maximum energy cost of DE has 1.6 cents, BPSO has 1.8 cents, WDO has 1.92 cents, GA has 2.4 cents, and EDE has 0.6 cents. In contrast, at hour 9 maximum energy cost without employing ECS is 2.5 cents, which is maximum than with ECS based on DE, BPSO, WDO, GA, and EDE, respectively. Thus, all algorithms like DE, BPSO, WDO, and GA can reduce per hour energy cost. However, EDE algorithm-based ECS performance is promising in energy cost minimization.
Figure 9.
Interruptible appliances energy cost per hour evaluation.
Net energy cost evaluation is illustrated in Figure 10 and statistical results are presented in Table 7. Net energy cost of algorithms like DE, BPSO, WDO, GA, and EDE is 15, 11.5, 12.01, 12, and 9 cents, respectively. In contrast, the net energy cost without employing ECS is 19 cents, which is the maximum compared to ECS based on algorithms. However, the EDE algorithm reduced energy cost from 19 cents to 9 cents, which is a maximum reduction compared to other algorithms. Existing algorithms like DE, BPSO, WDO and GA-based ECS percent decrement in energy cost is 21, 39.4, 36.7, and 36.8, respectively. In contrast, the EDE algorithm-based ECS percent decrement is 5.63, which is the maximum reduction compared to other algorithms. The evaluation concludes that the EDE algorithm achieves maximum energy cost reduction compared to other algorithms.
Figure 10.
Interruptible appliances energy cost evaluation.
Table 7.
Numerical results of net energy cost evaluation after scheduling interruptible appliances.
6.1.2. PAR
Results presented in Figure 11 and Table 8 shows algorithm performance concerning PAR. Figure 11 illustrates that PAR curtailed for DE, BPSO, WDO, GA, and EDE is 3.6, 1.98, 2.4, 2.01, and 1.4, respectively. It is clear from Figure 11 that PAR is significantly reduced in EDE, WDO, and GA, while BPSO and DE have moderate PAR reduction. The developed ECS, based on algorithms, schedule the load in such a manner to avoid peak formation at any hour during the day. Peak formation is a significant issue in the traditional grid, which directly affects consumers to pay high energy bills, and utility suffers due to high demand. Figure 11 evident that PAR curtailment of EDE algorithm is 68%, which is maximum curtailment. In contrast, PAR curtailment for DE, BPSO, WDO, and GA is 20%, 56%, 46% and 55.3% due to their optimal scheduling pattern in all time slots. The increased demand of consumer cause peak formation, which leads to load shedding and blackout of generating systems. Thus, EDE outperforms in aspects of PAR curtailment.
Figure 11.
Interruptible appliances PAR evaluation.
Table 8.
Numerical results of PAR after scheduling interruptible appliances.
6.1.3. Average Waiting Time
The ECS based on algorithms: DE, BPSO, WDO, GA, and EDE schedule appliances efficiently according to the hourly price signal. Appliances of scenario-I are mostly scheduled in off-peak timeslots to reduce electricity bill. Therefore, users have to suffer inevitable delays in using scenario-I appliances. This delay is defined in terms of waiting time. The minimum waiting time means user comfort is maximum. Both user comfort and energy cost have a direct relationship in most cases, depending on the nature of the optimization algorithm. Figure 12 shows user comfort evaluation in aspects of waiting time/delay that appliances face.
Figure 12.
User comfort in aspects of average waiting time/delay time after scheduling interruptible appliances.
Without scheduling scenario, appliances like vacuum cleaner, dishwasher, and hair dryer do not face any delay. On the other hand, water heater, water pump, and iron face delay 0.8, 0.9, and 1 h per user priority and convenience. The DE based ECS schedule scenario-I appliances such as vacuum cleaner, water, water pump, dishwasher, hair dryer, and iron face delay of 0.4, 1.2, 1.1, 0.2, 1.4, and 0.7 h, respectively, respectively, as shown in Figure 12.
In the case of GA based ECS schedule appliances for scenario-I, where vacuum cleaner, water, water pump, dishwasher, hair dryer, and iron face delay of 0.4, 1.4, 1.55, 0.01, 0, and 0.6, respectively, as illustrated in Figure 12. In BPSO based ECS created schedule face delay of 1.1, 1.1, 0.9, 1.20, 1.1, and 1.45 hours for appliances like vacuum cleaner, water, water pump, dishwasher, hair dryer, and iron, respectively, as illustrated in Figure 12.
Appliances scheduling with WDO based ECS pose delay of 0.4, 1.4, 1.6, 0.2, 0, and 0.7 vacuum cleaner, water, water pump, dishwasher, hair dryer, and iron, respectively. WDO based ECS waiting time is illustrated in Figure 12. The EDE based ECS schedule poses delay of 0.8, 1.2, 1.4, 1, 1.4, and 1.3 for vacuum cleaner, water, water pump, dishwasher, hair dryer, and iron, respectively. From the results, it is obvious that EDE based ECS created a schedule for the operation of appliances is optimal because it considers all objectives like energy cost, PAR, and user comfort compared to DE, BPSO, WDO, and GA contributing highly to optimal energy management. However, a tradeoff between energy cost and user comfort exists that is also curtailed to some extent.
From the above discussion, it is concluded that appliances of scenario-I are highly contributing to energy cost, peak load curtailment, and PAR due to their high flexibility in operation. On the other hand, scenario-I appliances have a low contribution to user comfort improvement. Thus, scenario-I is suitable for energy cost and PAR minimization.
6.2. Scenario-II
This section covers simulation results and discussion of scenario-I, where all appliances considered are noninterruptible. Optimization algorithms: DE, BPSO, WDO, GA, and EDE performance is compared based on performance metrics: energy cost, peak load curtailment, PAR, and user comfort. The detailed discussion is as follows.
6.2.1. Energy Consumption Pattern and Energy Cost Reduction
Figure 13 presents smart home noninterruptible appliances energy consumption pattern. These appliances would not be interrupted, once they are set in ON state. The energy consumption cost of these appliances is high compared to appliances used in scenario-I due to their consecutive operation while energy consumption behavior is almost same as simulation section in scenario I. Majority of appliances are still scheduled in low peak hours which and few appliances are scheduled in peak hours because they started their operation. However, there is a some variation in energy consumption curve of GA because it schedules those appliances in peak hours which are in ON state to facilitate users. During low peak hours, 0:00 → 7:00 BPSO and WDO have almost similar energy consumption behavior. However, GA consumes 23% less energy consumption compared to WDO and BPSO. The energy consumption is further reduced to about 25% during peak hours 9:00 → 14:00. On the other hand, during 15–24 h which are low peak hours the energy consumption is increased. The GA and DE schedule maximum appliances during low price hours to reduce electricity bill. On the other hand, WDO and BPSO schedule load during peak hours to maximize user comfort. The EDE based ECS schedule appliances such as to take care of energy cost, PAR, and user comfort, and thus have moderate and optimal energy consumption pattern comparatively.
Figure 13.
Noninterruptible appliances energy consumption pattern.
Energy cost per hour evaluation is shown in Figure 14. Figure 14 illustrates that all algorithms based ECS participated in scheduling and consequently reduced energy cost compared to without scheduling appliances case. However, the reduction for each algorithm based ECS is different. Without scheduling case at hour 9–10 have high energy cost i.e., 2.6 cents. The DE, BPSO, WDO, GA, and EDE based ECS reduced energy cost to 1.1, 1, 0.9, 2.1, and 0.7 cents, respectively. Thus, maximum cost saving is achieved by scheduling appliances using EDE based ECS due to optimal parameters tuning. However, its energy consumption cost is slightly more than interruptible appliances as discussed above in scenario I.
Figure 14.
Energy cost per hour evaluation after scheduling noninterruptible appliances.
Figure 15 and Table 9 illustrates that total energy cost minimization with ECS based on algorithm DE, BPSO, WDO, GA, and EDE is maximum than without scheduling case. The net energy cost of without scheduling case is 18 cents which is very high compared to with scheduling case based on algorithms. The energy cost in cents is decremented to 13.5 cents with DE, to 11 cents with GA, to 11.5 with BPSO, to 12 cents with WDO, and to 9 cents with EDE, respectively. Finally, from observation, it is concluded that the EDE energy cost reduction is maximum i.e., 9 cents. Thus, EDE based ECS reduced net energy cost to 50% compared to without scheduling case.
Figure 15.
Net energy cost evaluation after scheduling noninterruptible appliances.
Table 9.
Numerical results of net energy cost minimization evaluation after scheduling noninterruptible appliances.
6.2.2. PAR
Figure 16 shows scheduling algorithms’ effectiveness in PAR minimization aspects. These algorithms are beneficial for peak reduction. Consumers are interested in minimizing their energy costs. However, the utility wants to smooth the load curve and ensure a balanced energy supply. Results in Figure 16 show that algorithms: DE, BPSO, WDO, GA, and EDE based ECS minimize PAR to facilitate both consumers and utility because at minimized PAR, consumer’s energy cost is minimized, and utility needs do not operate peak power plants. Figure 16 shows that DE reduces PAR to 4, BPSO reduces to 3.9, GA reduces to 1.7, WDO reduces to 2.4, and EDE reduces to 1.7 by optimally scheduling appliances mid/OFF peak hours. The performance of all these algorithms is satisfactory, which benefits consumers in terms of energy cost reduction and utility by curtailing peaks in demand to avoid the need for peak power plants. Finally, EDE is the preferred choice for noninterruptible appliances due to its maximum PAR reduction ability compared to other algorithms.
Figure 16.
PAR minimization evaluation after scheduling noninterruptible appliances.
6.2.3. Average Waiting Time/Delay
In this work, user comfort is measure in aspects of waiting time, which shows that how much a user delay operation of appliances. Energy cost is inversely related with waiting time i.e., if waiting time/delay of an appliance is increased energy cost will reduced and vice versa. It is obvious from Figure 17 that user comfort of noninterruptible appliances is more compared to interruptible appliances in scenario-I. The reason for aforementioned behaviour is that nointerruptible appliances operate convectively in operation hours i.e., once switched ON will remain ON until to task completion/operation hours. This type of behaviour increases its overall electricity cost. From the above discussion, it is concluded that appliances of scenario-II are highly contributing to user comfort maximization because they do not have flexibility in operation. On the other hand, scenario-II appliances have a low contribution to energy cost minimization. Thus, scenario-II is suitable for user comfort maximization.
Figure 17.
User comfort in aspects of waiting time after scheduling noninterruptible appliances.
6.3. Scenario-III
The last section deals with hybrid class of appliances in which vacuum cleaner, water, water pump, dishwasher, hair dryer, and iron are taken in interruptible class while washing machine, cloth dryer, and oven are considered in non-interruptible class. The cloth dryer will be scheduled for a few time slots immediately after the washing machine completes its working hours. The performance of algorithms is evaluated in aspects of energy cost, PAR, and user comfort minimization. The detailed discussion is as follows.
6.3.1. Energy Consumption Pattern and Energy Cost Reduction
Figure 18 presents the energy consumption pattern of hybrid appliances. It is evident from Figure 18 that all algorithms based on ECS can schedule and efficiently utilize available energy for energy cost, PAR, and user discomfort minimization. The EDE energy consumption pattern is slightly smooth and high compared to DE and GA because it schedules the operation of appliances according to user preferred time and priority. Consequently, has an equal amount of energy consumption of 9 kWh convectively during time slots 1:00 → 18:00. The WDO and BPSO have an almost similar energy consumption pattern. The DE and GA significantly reduced peaks in energy demand. It is concluded from the above discussion that GA and DE act better in minimizing energy cost. In contrast, the EDE algorithm tries to smooth energy consumption pattern to achieve all desired objectives.
Figure 18.
Hybrid appliances energy consumption pattern.
Energy cost per hour evaluation is depicted in Figure 19. Energy cost per hour of algorithms-based ECS is minimal compared to without scheduling case because all algorithms effectively schedule hybrid appliances. Results prove that each algorithm is effective in energy cost reduction. The simulation result shows that the energy cost reduction of each algorithm is found to be minimum in the case of the EDE algorithm due to its unique trial vector generation property and tuning parameter. Thus, EDE outperforms existing algorithms.
Figure 19.
Energy cost per hour evaluation after scheduling hybrid appliances.
Hybrid load net energy cost results are illustrated in Figure 20 and listed in Table 10. It is obvious from the results that the net energy cost of ECS based on the algorithm is less than without employing ECS/without scheduling case. Net energy cost of without employing ECS is 24 cents that is reduced to 18 cents with DE, to 16 cents with GA, to 15 cents with BPSO, to 17 cents with WDO, and 13 cents with EDE. From the discussion, it is evident that the EDE has maximum reduction of energy cost. Thus, the EDE outperforms DE, BPSO, WDO, and GA in terms of net energy cost reduction.
Figure 20.
Hybrid loads net energy cost evaluation.
Table 10.
Numerical results of hybrid load net energy cost.
6.3.2. PAR
This section presents evaluation of PAR, which is illustrated in Figure 21. In the traditional grid, there is no method to control peak formation which results in charging high electricity bills to the user and the utility suffers huge demand. The increased demand in particular hours makes the generating system unstable or there is a probability that the whole system will collapse. The smart grid provides flexibility to efficiently handle this parameter using optimization algorithms to avoid any sudden mishap and maintain a balance between demand and supply. PAR reduction is the most essential parameter in the smart grid. The appropriate knowledge of grid capacity is helpful in reducing peak demand. Figure 21 shows PAR reduction values with ECS based on DE, GA, BPSO, WDO, and EDE and without employing ECS. The PAR in the case of DE is 3.2, GA is 2.4, BPSO is 1.7, WDO is 1.4, and EDE is 1. Thus, PAR is maximum in case without employing ECS and minimum in case of EDE based ECS i.e., 1. Thus, the EDE algorithm outperforms without employing ECS and existing algorithms in aspects of PAR minimization. Numerical results of PAR minimization of the algorithms based on ECS and without employing ECS are listed in Table 11.
Figure 21.
Hybrid load PAR evaluation.
Table 11.
Numerical results of PAR after scheduling hybrid appliances.
6.3.3. Average Waiting Time
There are certain parameters that are necessary for interruptible and uninterruptible appliances. The behavior of each algorithm in scheduling interruptible and uninterruptible appliances is different. The operation of interruptible appliances can be postponed to any other time slots in a scheduling horizon if the electricity price in that time slot is high. Hence, waiting time in case of interruptible appliances is maximum and user comfort is minimum whereas, for uninterruptible appliances, the operation of appliances will not be interrupted once they are ON. Due to this reason waiting time for a hybrid class of appliances is minimum which results in increased user comfort. Figure 22 shows the user comfort of various appliances using optimization algorithms. EDE-based ECS schedules each appliance according to user priority, and thus gains maximum user comfort. In contrast, DE, GA, BPSO, and WDO are the least efficient in maximizing user comfort.
Figure 22.
User comfort in aspects of average waiting time after scheduling hybrid appliances.
7. Trade-Offs
The discussion of simulation results in the above section shows that a tradeoff between different objectives: energy cost, average waiting time, and PAR in each scenario exists. Although, each algorithm is capable to achieve the desired objective. However, their performance varies in some aspects. BPSO, WDO, GA, DE, and EDE are compared in terms of the above-mentioned objectives; as shown in Table 7, Table 8, Table 9, Table 10, Table 11 and Table 12. The analysis in these tables proves that EDE-based ECS provides significant electricity bill reduction in each scenario. However, this algorithm has certain limitations in achieving the remaining objectives i.e., high PAR and waiting time. On the other hand, BPSO-based ECS charge high electricity bills to consumers in each scenario. Meanwhile, this algorithm shows variation between waiting time and PAR. The users in scenarios I and III suffer more delay than in scenario I. However, the last objective i.e., to avoid peak formation is minimum in scenario II and compromises in scenario-I. The ECS architecture based on WDO on average performs better than the rest of the algorithms because it shows the minimum tradeoff between each objective discussed in the previous section. Moreover, the comparative study given in each table validates that GA reduces electricity bills slightly more than BPSO and WDO-based ECS in each scenario but at a cost of high PAR while in the last two scenarios, GA-based ECS benefice users by scheduling appliances according to user preferences. However, in scenario I, this objective will not be met. Finally, ECS architecture based on DE proves to be the least efficient in electricity bill reduction and is a more appropriate choice in problems, where user comfort and PAR are key objectives.
Table 12.
Numerical results of PAR minimization evaluation after scheduling noninterruptible appliances.
8. Conclusions and Future Research Direction
In this work, ECS is developed to schedule operation of smart home appliances for energy management in smart grid. The developed ECS based on DE, BPSO, WDO, GA, and EDE is employed to solve formulated problem for objectives like energy cost, PAR, and user comfort. The developed ECS based on DE, BPSO, WDO, GA, and EDE schedule home appliances: interruptible, noninterruptible, and hybrid loads using RTP scheme. The simulation results illustrates that the EDE is more effective in energy cost, PAR, and user discomfort reduction. Thus, EDE outperforms existing algorithms DE, BPSO, WDO, and GA in aspects of desired objectives. In future, this work can be extended in the research directions as follows:
- The ECS will employ Lyapunov optimization technique to solve microgrid power scheduling problem in real time, where on-site events and requests will be responded to ensure optimal power usage scheduling.
- The ECS based on Lyapunov optimization technique will be employed in fog- and cloud-based environments to solve power usage scheduling problem under dynamic and uncertain conditions considering scale-able models.
- The ECS programmed based on multi-objective optimization algorithm address dynamic scheduling for solving multi objective optimization problems.
Funding
This research received no external funding.
Institutional Review Board Statement
Not applicable.
Informed Consent Statement
Not applicable.
Data Availability Statement
Not applicable.
Conflicts of Interest
The author declares no conflict of interest.
Abbreviations
| Symbol | Description |
| Energy consumption per hour | |
| Status of appliance | |
| Pricing signal | |
| Total energy consumption | |
| PAR | |
| Appliance status before scheduling | |
| Appliance status after scheduling | |
| Operation time total length | |
| Waiting time | |
| , , | Weight factors |
| Specific power threshold | |
| Initial weight | |
| Final weight | |
| Maximum velocity | |
| Minimum velocity | |
| Mutation probability rate | |
| Crossover probability rate | |
| Update velocity of particle | |
| Initial position of particle | |
| Final position of particle | |
| Sigmoid function | |
| Lower bound | |
| Upper bound | |
| Initial population | |
| , , | Three random vectors |
| Fitness values of trial vector | |
| Fitness values of target vector | |
| local pull | |
| global pull | |
| Trial vector | |
| Updated population fitness | |
| Initial population fitness | |
| Previous fitness | |
| Current fitness | |
| Mutant vector | |
| Target vector | |
| Crossover rate |
References
- Li, J.; Deng, Y.; Sun, W.; Li, W.; Li, R.; Li, Q.; Liu, Z. Resource Orchestration of Cloud-Edge–Based Smart Grid Fault Detection. ACM Trans. Sen. Netw. 2022, 18, 1–26. [Google Scholar] [CrossRef]
- Avci, M.; Erkoc, M.; Rahmani, A.; Asfour, S. Model predictive HVAC load control in buildings using real-time electricity pricing. Energy Build. 2013, 60, 199–209. [Google Scholar] [CrossRef]
- Costanzo, T.G.; Zhu, G.; Anjos, M.F.; Savard, G. A system architecture for autonomous demand side load management in smart buildings. IEEE Trans. Smart Grid 2012, 3, 2157–2165. [Google Scholar] [CrossRef]
- Yang, J.; Zhang, G.; Ma, K. Matching supply with demand: A power control and real time pricing approach. Int. J. Electr. Power Energy Syst. 2014, 61, 111–117. [Google Scholar] [CrossRef]
- Adika, O.C.; Wang, L. Smart charging and appliance scheduling approaches to demand side management. Int. J. Electr. Power Energy Syst. 2014, 57, 232–240. [Google Scholar] [CrossRef]
- Gudi, N.; Wang, L.; Devabhaktuni, V. A demand side management based simulation platform incorporating heuristic optimization for management of household appliances. Int. J. Electr. Power Energy Syst. 2012, 43, 185–193. [Google Scholar] [CrossRef]
- Chen, L.; Li, N.; Low, S.H.; Doyle, J.C. Two market models for demand response in power networks. In Proceedings of the 2010 First IEEE International Conference on Smart Grid Communications, Gaithersburg, MD, USA, 4–6 October 2010; pp. 397–402. [Google Scholar]
- Mohsenian-Rad, A.-H.; Leon-Garcia, A. Optimal residential load control with price prediction in real-time electricity pricing environments. IEEE Trans. Smart Grid 2010, 1, 120–133. [Google Scholar] [CrossRef]
- Ma, K.; Hu, G.; Spanos, C.J. Distributed energy consumption control via real-time pricing feedback in smart grid. IEEE Trans. Control. Syst. Technol. 2014, 22, 1907–1914. [Google Scholar] [CrossRef]
- Chen, J.; Yang, B.; Guan, X. Optimal demand response scheduling with stackelberg game approach under load uncertainty for smart grid. In Proceedings of the 2012 IEEE Third International Conference on Smart Grid Communications (SmartGridComm), Tainan, Taiwan, 5–8 November 2012; pp. 546–551. [Google Scholar]
- Deng, R.; Yang, Z.; Chow, M.; Chen, J. A survey on demand response in smart grids: Mathematical models and approaches. IEEE Trans. Ind. Inf. 2015, 11, 570–582. [Google Scholar] [CrossRef]
- Cao, W.; Yang, B.; Chen, C.; Guan, X. PHEV charging strategy with asymmetric information based on contract design. IFAC Proc. 2013, 46, 520–525. [Google Scholar] [CrossRef]
- Logenthiran, T.; Srinivasan, D.; Shun, T.Z. Demand side management in smart grid using heuristic optimization. IEEE Trans. Smart Grid 2012, 3, 1244–1252. [Google Scholar] [CrossRef]
- Huang, N.; Wang, S.; Wang, R.; Cai, G.; Liu, Y.; Dai, Q. Gated spatial-temporal graph neural network based short-term load forecasting for wide-area multiple buses. Int. J. Electr. Power Energy Syst. 2023, 145, 108651. [Google Scholar] [CrossRef]
- Lin, L.; Chen, C.; Wei, B.; Li, H.; Shi, J.; Zhang, J.; Huang, N. Residential Electricity Load Scenario Prediction Based on Transferable Flow Generation Model. J. Electr. Eng. Technol. 2022, 1–11. [Google Scholar] [CrossRef]
- Huang, N.; He, Q.; Qi, J.; Hu, Q.; Wang, R.; Cai, G.; Yang, D. Multinodes interval electric vehicle day-ahead charging load forecasting based on joint adversarial generation. Int. J. Electr. Power Energy Syst. 2022, 143, 108404. [Google Scholar] [CrossRef]
- Xiao, Y.; Zhang, Y.; Kaku, I.; Kang, R.; Pan, X. Electric vehicle routing problem: A systematic review and a new comprehensive model with nonlinear energy recharging and consumption. Renew. Sustain. Energy Rev. 2021, 151, 111567. [Google Scholar] [CrossRef]
- Qin, X.; Liu, Z.; Liu, Y.; Liu, S.; Yang, B.; Yin, L.; Liu, M.; Zheng, W. User OCEAN Personality Model Construction Method Using a BP Neural Network. Electronics 2022, 11, 3022. [Google Scholar] [CrossRef]
- Lee, J.Y.; Choi, S.G. Linear programming based hourly peak load shaving method at home area. In Proceedings of the 16th International Conference on Advanced Communication Technology, Pyeongchang, Korea, 16–19 February 2014; pp. 310–313. [Google Scholar]
- Lu, S.; Ban, Y.; Zhang, X.; Yang, B.; Liu, S.; Yin, L.; Zheng, W. Adaptive control of time delay teleoperation system with uncertain dynamics. Front. Neurorobot. 2022, 16, 928863. [Google Scholar] [CrossRef]
- Hu, J.; Ye, C.; Ding, Y.; Tang, J.; Liu, S. A Distributed MPC to Exploit Reactive Power V2G for Real-Time Voltage Regulation in Distribution Networks. IEEE Trans. Smart Grid 2021, 13, 576–588. [Google Scholar] [CrossRef]
- Wang, H.; Wu, X.; Zheng, X.; Yuan, X. Virtual Voltage Vector Based Model Predictive Control for a Nine-Phase Open-End Winding PMSM With a Common DC Bus. IEEE Trans. Ind. Electron. 2022, 69, 5386–5397. [Google Scholar] [CrossRef]
- Zhang, Y.; Shi, X.; Zhang, H.; Cao, Y.; Terzija, V. Review on deep learning applications in frequency analysis and control of modern power system. Int. J. Electr. Power Energy Syst. 2022, 136, 107744. [Google Scholar] [CrossRef]
- Imran, A.; Hafeez, G.; Khan, I.; Usman, M.; Shafiq, Z.; Qazi, A.B.; Khalid, A.; Thoben, K. Heuristic-based programable controller for efficient energy management under renewable energy sources and energy storage system in smart grid. IEEE Access 2020, 8, 139587–139608. [Google Scholar] [CrossRef]
- Karaboga, D.; Ökdem, S. A simple and global optimization algorithm for engineering problems: Differential evolution algorithm. Turk. J. Electr. Eng. Comput. Sci. 2004, 12, 53–60. [Google Scholar]
- Arafa, M.; Sallam, E.A.; Fahmy, M.M. An enhanced differential evolution optimization algorithm. In Proceedings of the 2014 Fourth International Conference on Digital Information and Communication Technology and its Applications (DICTAP), Bangkok, Thailand, 6–8 May 2014; pp. 216–225. [Google Scholar]
- Xu, B.; Wang, J.; Guo, M.; Lu, J.; Li, G.; Han, L. A hybrid demand response mechanism based on real-time incentive and real-time pricing. Energy 2021, 231, 120940. [Google Scholar] [CrossRef]
- Xu, X.; Niu, D.; Xiao, B.; Guo, X.; Zhang, L.; Wang, K. Policy analysis for grid parity of wind power generation in China. Energy Policy 2020, 138, 111225. [Google Scholar] [CrossRef]
- Zhong, C.; Li, H.; Zhou, Y.; Lv, Y.; Chen, J.; Li, Y. Virtual synchronous generator of PV generation without energy storage for frequency support in autonomous microgrid. Int. J. Electr. Power Energy Syst. 2022, 134, 107343. [Google Scholar] [CrossRef]
- Li, H.; Hou, K.; Xu, X.; Jia, H.; Zhu, L.; Mu, Y. Probabilistic energy flow calculation for regional integrated energy system considering cross-system failures. Appl. Energy 2022, 308, 118326. [Google Scholar] [CrossRef]
- Li, L.; Zhang, D.; Deng, J.; Gou, Y.; Fang, J.; Cui, H.; Cao, M. Carbon-based materials for fast charging lithium-ion batteries. Carbon 2021, 183, 721–734. [Google Scholar] [CrossRef]
- Curiel, R.J.A.; Thakur, J. A novel approach for direct load control of residential air conditioners for demand side management in developing regions. Energy 2022, 258, 124763. [Google Scholar] [CrossRef]
- Graditi, G.; Silvestre, M.L.D.; Gallea, R.; Sanseverino, E.R. Heuristic-based shiftable loads optimal management in smart micro-grids. IEEE Trans. Ind. Inf. 2014, 11, 271–280. [Google Scholar] [CrossRef]
- Ullah, K.; Ali, S.; Khan, T.A.; Khan, I.; Jan, S.; Shah, I.A.; Hafeez, G. An optimal energy optimization strategy for smart grid integrated with renewable energy sources and demand response programs. Energies 2020, 13, 5718. [Google Scholar] [CrossRef]
- Shirazi, E.; Jadid, S. Optimal residential appliance scheduling under dynamic pricing scheme via HEMDAS. Energy Build. 2015, 93, 40–49. [Google Scholar] [CrossRef]
- Sharda, S.; Sharma, K.; Singh, M. A real-time automated scheduling algorithm with PV integration for smart home prosumers. J. Build. Eng. 2021, 44, 102828. [Google Scholar] [CrossRef]
- Xie, X.; Chen, D. Data-driven dynamic harmonic model for modern household appliances. Appl. Energy 2022, 312, 118759. [Google Scholar] [CrossRef]
- Albogamy, F.R.; Zakria, M.; Khan, T.A.; Murawwat, S.; Hafeez, G.; Khan, I.; Ali, F.; Khan, S. An Optimal Adaptive Control Strategy for Energy Balancing in Smart Microgrid Using Dynamic Pricing. IEEE Access 2022, 10, 37396–37411. [Google Scholar] [CrossRef]
- Hafeez, G.; Islam, N.; Ali, A.; Ahmad, S.; Usman, M.; Alimgeer, K.S. A modular framework for optimal load scheduling under price-based demand response scheme in smart grid. Processes 2019, 7, 499. [Google Scholar] [CrossRef]
- Ali, S.; Khan, I.; Jan, S.; Hafeez, G. An optimization based power usage scheduling strategy using photovoltaic-battery system for demand-side management in smart grid. Energies 2021, 14, 2201. [Google Scholar] [CrossRef]
- Ma, K.; Li, Z.; Liu, P.; Yang, J.; Geng, Y.; Yang, B.; Guan, X. Reliability-Constrained Throughput Optimization of Industrial Wireless Sensor Networks With Energy Harvesting Relay. IEEE Internet Things J. 2021, 8, 13343–13354. [Google Scholar] [CrossRef]
- Wang, H.; Hou, K.; Zhao, J.; Yu, X.; Jia, H.; Mu, Y. Planning-Oriented resilience assessment and enhancement of integrated electricity-gas system considering multi-type natural disasters. Appl. Energy 2022, 315, 118824. [Google Scholar] [CrossRef]
- Vardakas, J.S.; Zorba, N.; Verikoukis, C.V. Power demand control scenarios for smart grid applications with finite number of appliances. Appl. Energy 2016, 162, 83–98. [Google Scholar] [CrossRef]
- Han, Y.; Wang, B.; Guan, T.; Tian, D.; Yang, G.; Wei, W.; Chuah, J.H. Research on Road Environmental Sense Method of Intelligent Vehicle Based on Tracking Check. IEEE Trans. Intell. Transp. Syst. 2022, 1–15. [Google Scholar] [CrossRef]
- Fang, Y.; Min, H.; Wu, X.; Wang, W.; Zhao, X.; Mao, G. On-Ramp Merging Strategies of Connected and Automated Vehicles Considering Communication Delay. IEEE Trans. Intell. Transp. Syst. 2022, 1–15. [Google Scholar] [CrossRef]
- Du, Y.; Qin, B.; Zhao, C.; Zhu, Y.; Cao, J.; Ji, Y. A Novel Spatio-Temporal Synchronization Method of Roadside Asynchronous MMW Radar-Camera for Sensor Fusion. IEEE Trans. Intell. Transp. Syst. 2021, 1–12. [Google Scholar] [CrossRef]
- Liu, S.; Song, Z.; Dong, Z.; Liu, Y.; Liu, C. Generic Carrier-based PWM Solution for Series-end Winding PMSM Traction System with Adaptative Overmodulation Scheme. IEEE Trans. Transp. Electrif. 2022, 1. [Google Scholar] [CrossRef]
- Ma, K.; Hu, X.; Yue, Z.; Wang, Y.; Yang, J.; Zhao, H.; Liu, Z. Voltage Regulation With Electric Taxi Based on Dynamic Game Strategy. IEEE Trans. Veh. Technol. 2022, 71, 2413–2426. [Google Scholar] [CrossRef]
- Del Valle, Y.; Venayagamoorthy, G.K.; Mohagheghi, S.; Hernandez, J.C.; Harley, R.G. Particle swarm optimization: Basic concepts, variants and applications in power systems. IEEE Trans. Evol. Comput. 2008, 12, 171–195. [Google Scholar] [CrossRef]
- Yang, H.T.; Yang, C.T.; Tsai, C.C.; Chen, G.J.; Chen, S.Y. Improved PSO based home energy management systems integrated with demand response in a smart grid. In Proceedings of the 2015 IEEE Congress on Evolutionary Computation (CEC), Sendai, Japan, 25–28 May 2015; pp. 275–282. [Google Scholar]
- Fernandes, F.; Sousa, T.; Silva, M.; Morais, H.; Vale, Z.; Faria, P. Genetic algorithm methodology applied to intelligent house control. In Proceedings of the 2011 IEEE Symposium on Computational Intelligence Applications in Smart Grid (CIASG), Paris, France, 11–15 April 2011; pp. 1–8. [Google Scholar]
- Supriya, P.; Nambiar, T.N.P.; Charu, R.; Tyagi, A.; Nagadharni, V.; Deepika, M. A laboratory prototype of a smart grid based demand side management. In Proceedings of the Innovative Smart GridTechnologies-India (ISGT India), Kollam, India, 1–3 December 2011; pp. 28–31. [Google Scholar]
- Judge, M.A.; Manzoor, A.; Maple, C.; Rodrigues, J.J.; ul Islam, S. Price-based demand response for household load management with interval uncertainty. Energy Rep. 2021, 7, 8493–8504. [Google Scholar] [CrossRef]
- Bozchalui, M.C.; Hashmi, S.A.; Hassen, H.; Canizares, C.A.; Bhattacharya, K. Optimal operation of residential energy hubs in smart grids. IEEE Trans. Smart Grid 2012, 3, 1755–1766. [Google Scholar] [CrossRef]
- Mahmoudi, A.; Hashemi, L.; Jasemi, M.; Pope, J. A comparison on particle swarm optimization and genetic algorithm performances in deriving the efficient frontier of stocks portfolios based on a mean-lower partial moment model. Int. J. Financ. Econ. 2021, 26, 5659–5665. [Google Scholar] [CrossRef]
- Mota, B.; Faria, P.; Vale, Z. Residential load shifting in demand response events for bill reduction using a genetic algorithm. Energy 2022, 260, 124978. [Google Scholar] [CrossRef]
- Li, H.; Wan, Z.; He, H. Real-time residential demand response. IEEE Trans. Smart Grid 2020, 11, 4144–4154. [Google Scholar] [CrossRef]
- Ali, M.M. Differential evolution with preferential crossover. Eur. J. Oper. Res. 2007, 181, 1137–1147. [Google Scholar] [CrossRef]
- Keles, A. Binary differential evolution for the unit commitment problem. In Proceedings of the 9th ACM Annual Conference Companion on Genetic and Evolutionary Computation, London, UK, 7–11 July 2007; pp. 2765–2768. [Google Scholar]
- Pampara, G.; Engelbrecht, A.P.; Franken, N. Binary differential evolution. In Proceedings of the 2006 IEEE International Conference on Evolutionary Computation, Vancouver, BC, Canada, 16–21 July 2006; pp. 1873–1879. [Google Scholar]
- Wang, Y.; Cai, Z.; Zhang, Q. Differential evolution with composite trial vector generation strategies and control parameters. IEEE Trans. Evol. Comput. 2011, 15, 55–66. [Google Scholar] [CrossRef]
- Sajjad, A.; Rehman, A.U.; Wadud, Z.; Khan, I.; Murawwat, S.; Hafeez, G.; Albogamy, F.R.; Khan, S.; Samuel, O. Demand Response Program for Efficient Demand-side Management in Smart Grid Considering Renewable Energy Sources. IEEE Access 2022, 10, 53832–53853. [Google Scholar]
- Rehman, U.A.; Hafeez, G.; Albogamy, F.R.; Wadud, Z.; Ali, F.; Khan, I.; Rukh, G.; Khan, S. An Efficient Energy Management in Smart Grid Considering Demand Response Program and Renewable Energy Sources. IEEE Access 2021, 9, 148821–148844. [Google Scholar] [CrossRef]
- Albogamy Ashfaq, F.R.Y.; Hafeez, G.; Murawwat, S.; Khan, S.; Ali, F.; Khan, F.A.; Rehman, K. Optimal Demand-Side Management Using Flat Pricing Scheme in Smart Grid. Processes 2022, 10, 1214. [Google Scholar] [CrossRef]
- Albogamy, F.R.; Paracha, M.Y.; Hafeez, G.; Khan, I.; Murawwat, S.; Rukh, G.; Khan, S.; Khan, M.U.A. Real-Time Scheduling for Optimal Energy Optimization in Smart Grid Integrated With Renewable Energy Sources. IEEE Access 2022, 10, 35498–35520. [Google Scholar] [CrossRef]
- Ali, S.; Ullah, K.; Hafeez, G.; Khan, I.; Albogamy, F.R.; Haider, S.I. Solving day-ahead scheduling problem with multi-objective energy optimization for demand side management in smart grid. Eng. Sci. Technol. Int. J. 2022, 36, 101135. [Google Scholar] [CrossRef]
- Ullah, K.; Khan, T.A.; Hafeez, G.; Khan, I.; Murawwat, S.; Alamri, B.; Ali, F.; Ali, S.; Khan, S. Demand Side Management Strategy for Multi-Objective Day-Ahead Scheduling Considering Wind Energy in Smart Grid. Energies 2022, 15, 6900. [Google Scholar] [CrossRef]
- Hafeez, G.; Alimgeer, K.S.; Wadud, Z.; Khan, I.; Usman, M.; Qazi, A.B.; Khan, F.A. An innovative optimization strategy for efficient energy management with day-ahead demand response signal and energy consumption forecasting in smart grid using artificial neural network. IEEE Access 2020, 8, 84415–84433. [Google Scholar] [CrossRef]
- Hafeez, G.; Wadud, Z.; Khan, I.U.; Khan, I.; Shafiq, Z.; Usman, M.; Khan, M.U.A. Efficient energy management of IoT-enabled smart homes under price-based demand response program in smart grid. Sensors 2020, 20, 3155. [Google Scholar] [CrossRef]
- Joy, J.; Rajeev, S.; Narayanan, V. Particle Swarm Optimization for Resource Constrained-project Scheduling Problem with Varying Resource Levels. Procedia Technol. 2016, 25, 948–954. [Google Scholar] [CrossRef]
- Bayraktar, Z.; Komurcu, M.; Bossard, J.A.; Werner, D.H. The wind driven optimization technique and its application in electromagnetics. IEEE Trans. Antennas Propag. 2013, 61, 2745–2757. [Google Scholar] [CrossRef]
- Salman, A.A.; Ahmad, I.; Omran, M.G. tochastic Diffusion Binary Differential Evolution to Solve Multidimensional Knapsack Problem. Int. J. Mach. Learn. Comput. 2016, 6, 130. [Google Scholar] [CrossRef][Green Version]
Publisher’s Note: MDPI stays neutral with regard to jurisdictional claims in published maps and institutional affiliations. |
© 2022 by the author. Licensee MDPI, Basel, Switzerland. This article is an open access article distributed under the terms and conditions of the Creative Commons Attribution (CC BY) license (https://creativecommons.org/licenses/by/4.0/).





















