Resilience Neural-Network-Based Methodology Applied on Optimized Transmission Systems Restoration
Abstract
:1. Introduction
2. System Restoration Plans
2.1. General Procedure
- -
- Preparation,
- -
- System restoration,
- -
- Load restoration.
2.2. Technical Conditions for Power Supply Restoration
2.2.1. Active Power and Frequency Regulation Balancing
2.2.2. Reactive Power and Voltage Regulation Balancing
2.2.3. Transient Overvoltages
2.2.4. Self-Excitation
2.2.5. Switching on the Load in Cold State
2.2.6. System Stability
2.2.7. Relay Protection Setting and Load Monitoring
2.2.8. Organizing Power System into Islands
- -
- each island should have enough power for a black start;
- -
- each island should have sufficient connections between generation units, with the possibility of a black start of generation units that are not able to do so in order to be able to restore them;
- -
- each island should be able to regulate frequency of generation units and loads within the prescribed limits;
- -
- each island should have adequate real-time voltage monitoring and regulation in order to maintain an appropriate voltage profile;
- -
- all nods in the island bordering with “neighboring” islands should be equipped with synchronization devices;
- -
- all islands should exchange information with each other.
3. Resilience Neural-Network-Based Methodology for System Restoration
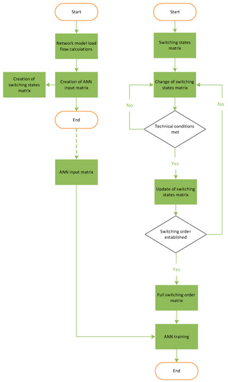
3.1. Algorithm for Opimal Pre-Restoration Topology
- -
- block automatic transformer regulators,
- -
- keep the system voltage (subsystem/island) lower than the rated voltage (recommended 0.9–1.0 Un) to compensate for the generation of reactive power of the energized but unloaded lines or lightly loaded lines.
- -
- Problem definition, relating to switchgear settings,
- -
- Problem-solving algorithm.
3.2. Problem-Solving Algorithm—OSRA
3.3. Comparison with Existing Methods
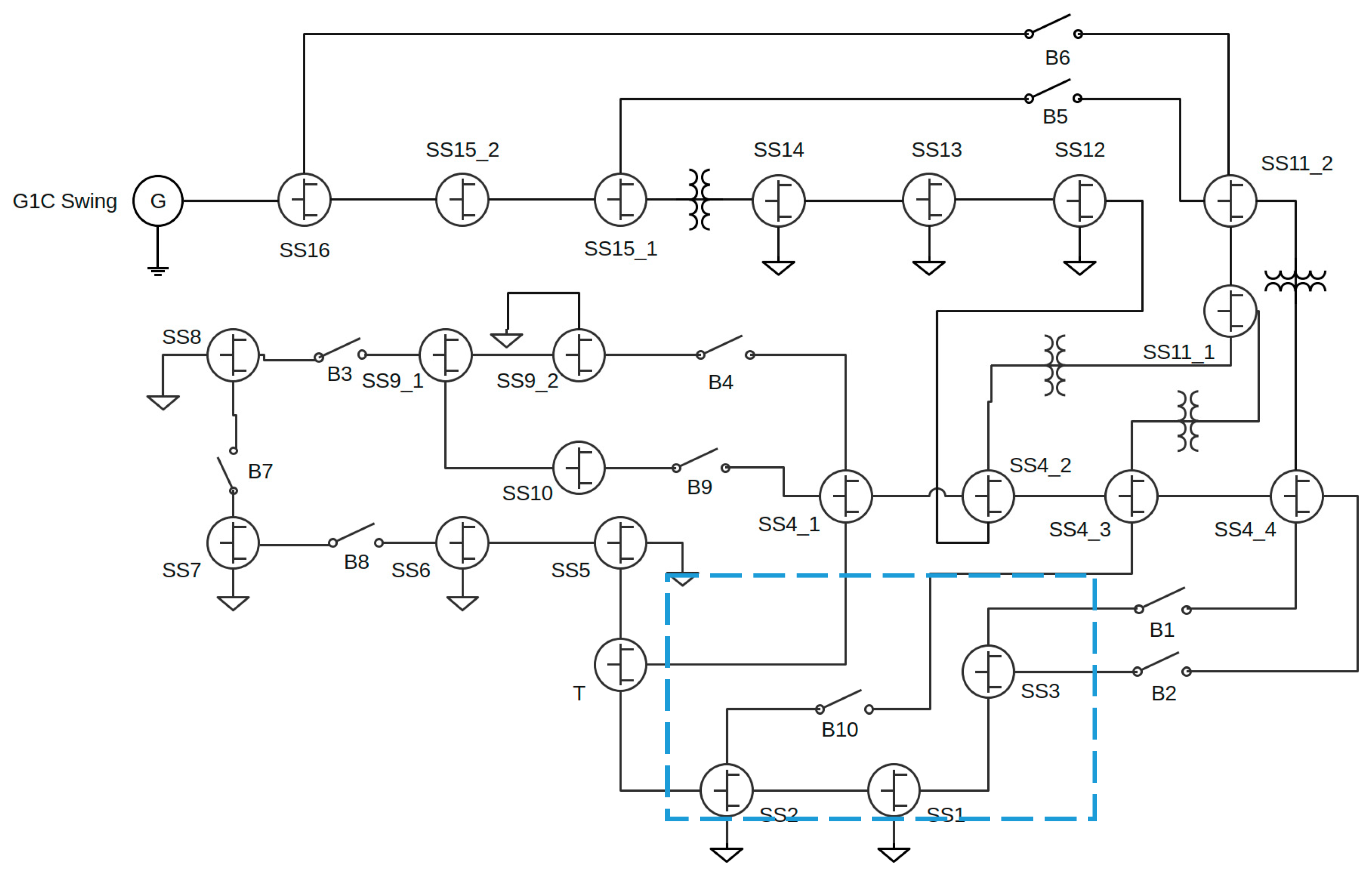
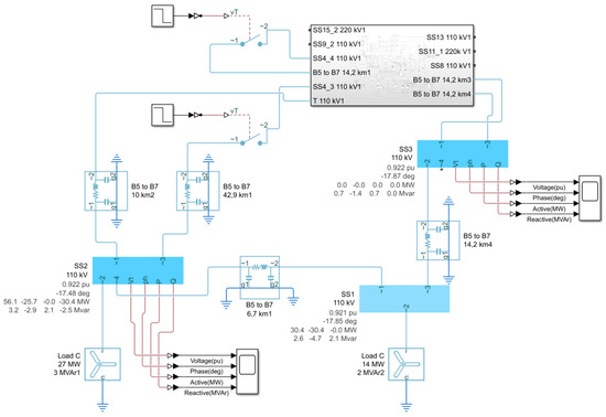
4. Case Study
4.1. Test Transmission System Model
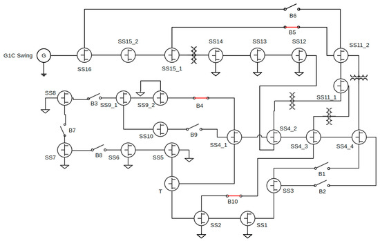
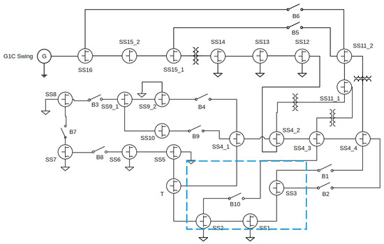
4.2. Simulation Using OSRA Algorithm
5. Conclusions
Author Contributions
Funding
Institutional Review Board Statement
Informed Consent Statement
Data Availability Statement
Conflicts of Interest
References
- Veloza, O.P.; Santamaria, F. Analysis of major blackouts from 2003 to 2015: Classification of incidents and review of main causes. Electr. J. 2016, 29, 42–49. [Google Scholar] [CrossRef]
- Liu, Y.; Fan, R.; Terzija, V. Power system restoration: A literature review from 2006 to 2016. J. Mod. Power Syst. Clean Energy 2016, 4, 332–341. [Google Scholar] [CrossRef] [Green Version]
- Ippolito, M.G.; Musca, R.; Zizzo, G. Analysis and simulations of the primary frequency control during a system split in Continental Europe power system. Energies 2021, 14, 1456. [Google Scholar] [CrossRef]
- ENTSO-E. System Separation in the Continental Europe Synchronous Area on 8 January 2021—2nd Update. Available online: https://www.entsoe.eu/news/2021/01/26/system-separation-in-the-continental-europe-synchronous-area-on-8-january-2021-2nd-update/ (accessed on 1 December 2021).
- ENTSO-E. A Short Outage of French-Spanish Interconnection on 24 July 2021. Available online: https://www.entsoe.eu/news/2021/07/24/a-short-outage-of-french-spanish-interconnection-on-24-july-2021/ (accessed on 1 December 2021).
- Adibi, M.M.; Martins, N. Power system restoration dynamics issues. In Proceedings of the 2008 IEEE Power and Energy Society General Meeting-Conversion and Delivery of Electrical Energy in the 21st Century, Pittsburgh, PA, USA, 20–24 July 2008. [Google Scholar]
- Kumar, D. Power System Restoration Using Multilayer Perceptron. Int. J. Eng. Sci. Inf. Technol. 2011, 1, 10–14. [Google Scholar] [CrossRef]
- Golshani, A.; Sun, W.; Zhou, Q.; Zheng, Q.P.; Hou, Y. Incorporating wind energy in power system restoration planning. IEEE Trans. Smart Grid 2017, 10, 16–28. [Google Scholar] [CrossRef]
- Eleschová, Ž.; Jedinák, M.; Šmidovič, R. Analysis of Transients during the Power System Restoration. Trans. Electr. Eng. 2018, 7, 73–78. [Google Scholar] [CrossRef]
- Xie, Y.; Song, K.; Wu, Q.; Zhou, Q. Orthogonal genetic algorithm based power system restoration path optimization. Int. Trans. Electr. Energy Syst. 2018, 28, e2630. [Google Scholar] [CrossRef] [Green Version]
- Branch, N. An intelligent switching overvoltages estimator for power system restoration using artificial neural network. Int. J. Innov. Comput. Inf. Control. 2014, 10, 1791–1808. [Google Scholar]
- Sun, L.; Zhang, C.; Lin, Z.; Wen, F.; Xue, Y.; Salam, M.A.; Ang, S.P. Network partitioning strategy for parallel power system restoration. IET Gener. Transm. Distrib. 2016, 10, 1883–1892. [Google Scholar] [CrossRef]
- Sadeghkhani, I.; Ketabi, A.; Feuillet, R. Radial basis function neural network application to power system restoration studies. Comput. Intell. Neurosci. 2012, 2012, 654895. [Google Scholar] [CrossRef] [PubMed]
- Chen, X.; Wu, W.; Zhang, B. Robust restoration method for active distribution networks. IEEE Trans. Power Syst. 2015, 31, 4005–4015. [Google Scholar] [CrossRef]
- Bretas, A.S.; Phadke, A.G. Artificial neural networks in power system restoration. IEEE Trans. Power Deliv. 2003, 18, 1181–1186. [Google Scholar] [CrossRef]
- Adibi, M.M.; Fink, L.H. Overcoming restoration challenges associated with major power system disturbances—Restoration from cascading failures. IEEE Power Energy Mag. 2006, 4, 68–77. [Google Scholar] [CrossRef]
- Abu Talib, D.N.; Mokhlis, H.; Abu Talip, M.S.; Naidu, K.; Suyono, H. Power System Restoration Planning Strategy Based on Optimal Energizing Time of Sectionalizing Islands. Energies 2018, 11, 1316. [Google Scholar] [CrossRef] [Green Version]
- Agathokleous, C.; Ehnberg, J. The Need for Additional Inertia in the European Power System until 2050 and the Contribution of Wind Power. In Proceedings of the 4th International Hybrid Power Systems Workshop, Crete, Greece, 22–23 May 2019; pp. 1–5. [Google Scholar]
- Qiu, F.; Peijie, L. An integrated approach for power system restoration planning. Proc. IEEE 2017, 105, 1234–1252. [Google Scholar] [CrossRef]
- Ramirez-Gonzalez, M.; Sevilla, F.R.S.; Korba, P. A study on the frequency dynamics of the ENTSO-E grid with increasing share of renewable generation. In Proceedings of the 9th Renewable Power Generation Conference, Online, 1–2 March 2021. [Google Scholar]
- Pagnier, L.; Jacquod, P. Inertia location and slow network modes determine disturbance propagation in large-scale power grids. PLoS ONE 2019, 14, e0213550. [Google Scholar] [CrossRef] [PubMed]
- Małkowski, R.; Nieznański, J. Underfrequency Load Shedding: An Innovative Algorithm Based on Fuzzy Logic. Energies 2020, 13, 1456. [Google Scholar] [CrossRef] [Green Version]
- Stojkov, M.; Softić, A.; Atić, M. Optimization of switching conditions in distribution power subsystem. Teh. Vjesn. 2015, 22, 1297–1303. [Google Scholar]
- MATLAB Simulink. Available online: https://www.mathworks.com/products/simulink.html (accessed on 1 December 2021).









| Reference Paper | Application of ANN | Max Recovered Load | Constraints and Power Flow | Switching Sequence Matrix |
|---|---|---|---|---|
| [7] | Y | Y | N | N |
| [10] | N | Y | Y | N |
| [11] | Y | N | Y | N |
| [12] | N | N | Y | Y |
| [13] | Y | N | Y | N |
| [14] | Y | N | Y | N |
| [15] | Y | N | Y | N |
| OSRA | Y | Y | Y | Y |
| Number of Neurons | 30 | 50 | 75 | 100 |
|---|---|---|---|---|
| Test result [%] | 83.7 | 88.9 | 78.7 | 83.8 |
Publisher’s Note: MDPI stays neutral with regard to jurisdictional claims in published maps and institutional affiliations. |
© 2022 by the authors. Licensee MDPI, Basel, Switzerland. This article is an open access article distributed under the terms and conditions of the Creative Commons Attribution (CC BY) license (https://creativecommons.org/licenses/by/4.0/).
Share and Cite
Tosic, J.; Skok, S.; Teklic, L.; Balkovic, M. Resilience Neural-Network-Based Methodology Applied on Optimized Transmission Systems Restoration. Energies 2022, 15, 4694. https://doi.org/10.3390/en15134694
Tosic J, Skok S, Teklic L, Balkovic M. Resilience Neural-Network-Based Methodology Applied on Optimized Transmission Systems Restoration. Energies. 2022; 15(13):4694. https://doi.org/10.3390/en15134694
Chicago/Turabian StyleTosic, Josip, Srdjan Skok, Ljupko Teklic, and Mislav Balkovic. 2022. "Resilience Neural-Network-Based Methodology Applied on Optimized Transmission Systems Restoration" Energies 15, no. 13: 4694. https://doi.org/10.3390/en15134694
APA StyleTosic, J., Skok, S., Teklic, L., & Balkovic, M. (2022). Resilience Neural-Network-Based Methodology Applied on Optimized Transmission Systems Restoration. Energies, 15(13), 4694. https://doi.org/10.3390/en15134694

