Mechanism of Solute and Thermal Characteristics in a Casson Hybrid Nanofluid Based with Ethylene Glycol Influenced by Soret and Dufour Effects
Abstract
:1. Introduction
2. Physical Statement of the Problem
- ➢
- A constant magnetic field is considered,
- ➢
- Dufour and Soret effects are addressed,
- ➢
- A porous vertical surface is considered,
- ➢
- Casson fluid particles are inserted,
- ➢
- A phenomenon of Joule heating is noticed,
- ➢
- The finite element method is used,
- ➢
- Nano and hybrid nanoparticles are observed.
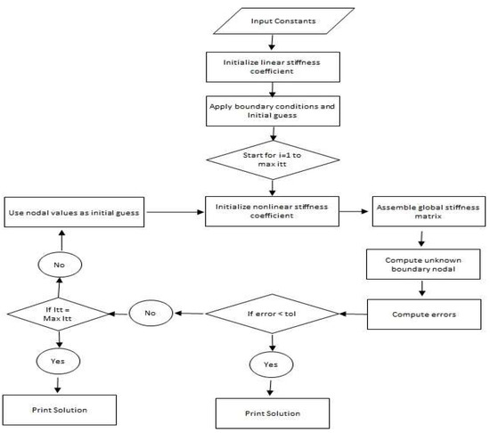
3. Numerical Procedure
4. Outcomes and Discussion
5. Key Points of the Problem
- Momentum boundary thickness is decreased against a variation in a magnetic field.
- The adjusting of BLT is controlled by varying the magnitude of the magnetic number.
- The fluid magnetic field interactions with hybrid nanofluid particles are more significant than the magnetic fluid interaction in the case of the nanofluid. Therefore, Joule heating in the hybrid nanofluid is more significant than that in the nanofluid.
- The role of dissipation of the thermal energy and heat generation is helpful for an enhancement in thermal performance. Further, BLT is inclined versus the variation of dissipation of thermal energy and heat generation.
- The rate of solute particles is inclined versus enhancement in the Soret number.
- In the porous medium, drag force exists due to the flow end; hence the convective transfer of heat and mass is compromised.
- Maximum production of heat energy is achieved for the case of hybrid nanoparticles rather than the production of heat energy for nanoparticles.
- Maximum acceleration is produced in the motion of particles for hybrid nanoparticles rather than the case of nanoparticles.
- Temperature and concentration gradients are significantly boosted for hybrid nanoparticles rather than nanoparticles.
- Convergence of the problem is obtained for 300 elements.
Author Contributions
Funding
Conflicts of Interest
Nomenclature
| Symbols | Used for |
| Velocities | |
| Fluid viscosity | |
| Yield stress | |
| Casson fluid number | |
| Temperature and ambient temperature | |
| Electrical conductivity | |
| Specific heat capacitance | |
| Porosity number | |
| Mass diffusion | |
| Base fluid | |
| Thermal slip | |
| Volume fractions | |
| Ambient concentration | |
| Grashof number | |
| Infinity | |
| Prandtl number | |
| Magnetic number | |
| Dufour number | |
| Soret number | |
| Stretching rate in x-direction | |
| Nusselt number | |
| Shear stress | |
| Space coordinates | |
| Wall temperature | |
| PDEs | Partial differential equations |
| Gravitational force | |
| Dimensionless temperature and concentration | |
| Magnetic field | |
| Thermal conductivity | |
| ODEs | Ordinary differential equations |
| Concentration susceptibility | |
| Hybrid nanofluid and nanofluid | |
| Solid particles | |
| Grashof number | |
| Independent variable | |
| Eckert number | |
| Heat generation number | |
| Sherwood number | |
| Skin friction coefficient | |
| Reynolds number | |
| Schmidt number | |
| Ethylene glycol | |
| Boundary layer approximation |
References
- Masuda, H.; Ebata, A.; Teramae, K. Alteration of thermal conductivity and viscosity of liquid by dispersing ultra-fine particles. Dispersion of Al2O3, SiO2 and TiO2 ultra-fine particles. Netuse Bussei 1993, 7, 227–233. [Google Scholar] [CrossRef]
- Choi, S.U.; Eastman, J.A. Enhancing Thermal Conductivity of Fluids with Nanoparticles; Argonne National Lab: Lemont, IL, USA, 1995. [Google Scholar]
- Phelan, P.E.; Bhattacharya, P.; Prasher, R.S. Nanofluids for heat transfer applications. Annu. Rev. Heat Transf. 2005, 14, 255–275. [Google Scholar] [CrossRef]
- Lee, S.; Choi, S.U.-S.; Li, S.; Eastman, J. Measuring thermal conductivity of fluids containing oxide nanoparticles. J. Heat Transf. 1999, 121, 280–289. [Google Scholar] [CrossRef]
- Eastman, J.A.; Jeffery, A.; Choi, S.U.; Shaoping, L.; Thompson, L.J.; Lee, S. Enhanced thermal conductivity through the development of nanofluids. MRS Online Proc. Libr. Arch. 1996, 457, 220–236. [Google Scholar] [CrossRef] [Green Version]
- Huaqing, X.; Wang, J.; Tonggeng, X.; Liu, Y.; Wu, Q. Thermal conductivity enhancement of suspensions containing nano-sized alumina particles. J. Appl. Phys. 2002, 91, 4568–4572. [Google Scholar]
- Yimin, X.; Li, Q. Heat transfer enhancement of nanofluids. Int. J. Heat Fluid Flow 2000, 21, 58–64. [Google Scholar]
- Keblinski, P.; Phillpot, S.; Choi, S.; Eastman, J. Mechanisms of heat flow in suspensions of nano-sized particles (nanofluids). Int. J. Heat Mass Transfer. 2002, 45, 855–863. [Google Scholar] [CrossRef]
- Naseem, T.; Nazir, U.; Sohail, M.; Alrabaiah, H.; Sherif, E.-S.M.; Park, C. Numerical exploration of thermal transport in water-based nanoparticles: A computational strategy. Case Stud. Therm. Eng. 2021, 45, 101334. [Google Scholar] [CrossRef]
- Nazir, U.; Nawaz, M.; Alharbi, S.O. Thermal performance of magnetohydrodynamic complex fluid using nano and hybrid nanoparticles. Phys. A Stat. Mech. Its Appl. 2020, 553, 124345. [Google Scholar] [CrossRef]
- Koriko, O.K.; Shah, N.A.; Saleem, S.; Chung, J.D.; Omowaye, A.J.; Oreyeni, T. Exploration of bioconvection flow of MHD thixotropic nanofluid past a vertical surface coexisting with both nanoparticles and gyrotactic microorganisms. Sci. Rep. 2021, 11, 16627. [Google Scholar] [CrossRef]
- Ali, A.; Saleem, S.; Mumraiz, S.; Saleem, A.; Awais, M.; Marwat, D.N.K. Investigation on TiO2—Cu/H2O hybrid nanofluid with slip conditions in MHD peristaltic flow of Jeffrey material. J. Therm. Anal. Calorim. 2021, 143, 1985–1996. [Google Scholar] [CrossRef]
- Tian, M.-W.; Rostami, S.; Aghakhani, S.; Goldanlou, A.S.; Qi, C. A techno-economic investigation of 2D and 3D configurations of fins and their effects on heat sink efficiency of MHD hybrid nanofluid with slip and non-slip flow. Int. J. Mech. Sci. 2021, 189, 105975. [Google Scholar] [CrossRef]
- Mumraiz, S.; Ali, A.; Awais, M.; Shutaywi, M.; Shah, Z. Entropy generation in electrical magnetohydrodynamic flow of Al2O3—Cu/H2O hybrid nanofluid with non-uniform heat flux. J. Therm. Anal. Calorim. 2021, 143, 2135–2148. [Google Scholar] [CrossRef]
- Awais, M.; Ullah, N.; Ahmad, J.; Sikandar, F.; Ehsan, M.M.; Salehin, S.; Bhuiyan, A.A. Heat transfer and pressure drop performance of Nanofluid: A state-of-the-art review. Int. J. 2021, 9, 100065. [Google Scholar]
- Nazir, U.; Sohail, M.; Selim, M.M.; Alrabaiah, H.; Kumam, P. Finite element simulations of hybrid nano-Carreau Yasuda fluid with hall and ion slip forces over rotating heated porous cone. Sci. Rep. 2021, 11, 19604. [Google Scholar] [CrossRef]
- Manoj, C.; Kumar, S.; Bhandari, D.R.; Das, K.P.; Mann, I. Development and characterisation of Al2Cu and Al2Al nanoparticle dispersed water and ethylene glycol based nanofluid. Mat. Sci. Eng. 2007, 4, 141–148. [Google Scholar]
- Ijaz, M.; Ayub, M.; Malik, M.Y.; Khan, H.; A Alderremy, A.; Aly, S. Entropy analysis in nonlinearly convective flow of the Sisko model in the presence of Joule heating and activation energy: The Buongiorno model. Phys. Scr. 2020, 95, 025402. [Google Scholar] [CrossRef]
- Majeed, A.H.; Bilal, S.; Mahmood, R.; Malik, M.Y. Heat transfer analysis of viscous fluid flow between two coaxially rotated disks embedded in permeable media by capitalising non-Fourier heat flux model. Phys. A Stat. Mech. Its Appl. 2020, 540, 123182. [Google Scholar] [CrossRef]
- Ali, U.; Rehman, K.U.; Malik, M.Y. Thermal energy statistics for Jeffery fluid flow regime: A generalised Fourier’s law outcomes. Phys. A Stat. Mech. Its Appl. 2020, 542, 123428. [Google Scholar] [CrossRef]
- Tanveer, A.; Khan, M.; Salahuddin, T.; Malik, M.; Khan, F. Theoretical investigation of peristaltic activity in MHD based blood flow of non-Newtonian material. Comput. Methods Programs Biomed. 2020, 187, 105225. [Google Scholar] [CrossRef]
- Tanveer, A.; Salahuddin, T.; Khan, M.; Malik, M.; Alqarni, M. Theoretical analysis of non-Newtonian blood flow in a microchannel. Comput. Methods Programs Biomed. 2020, 191, 105280. [Google Scholar] [CrossRef]
- Khan, M.; Salahuddin, T.; Malik, M.; Alqarni, M.; Alqahtani, A. Numerical modeling and analysis of bioconvection on MHD flow due to an upper paraboloid surface of revolution. Phys. A Stat. Mech. Its Appl. 2020, 553, 124231. [Google Scholar] [CrossRef]
- Abbas, N.; Nadeem, S.; Malik, M. On extended version of Yamada–Ota and Xue models in micropolar fluid flow under the region of stagnation point. Phys. A Stat. Mech. Its Appl. 2020, 542, 123512. [Google Scholar] [CrossRef]
- Rehman, K.U.; Al-Mdallal, Q.M.; Qaiser, A.; Malik, M.; Ahmed, M. Finite element examination of hydrodynamic forces in grooved channel having two partially heated circular cylinders. Case Stud. Therm. Eng. 2020, 18, 100600. [Google Scholar] [CrossRef]
- Zahri, M.; Al-Kouz, W.; Rehman, K.U.; Malik, M.Y. Thermally Magnetised Rectangular Chamber Optimization (TMRCO) of Partially Heated Continuous Stream: Hybrid Meshed Case Study. Case Stud. Therm. Eng. 2020, 22, 100770. [Google Scholar] [CrossRef]
- Hayat, T.; Sajjad, R.; Abbas, Z.; Sajid, M.; Hendi, A.A. Radiation effects on MHD flow of Maxwell fluid in a channel with porous medium. Int. J. Heat Mass Transf. 2011, 54, 854–862. [Google Scholar] [CrossRef]
- Hayat, T.; Sajjad, R.; Alsaedi, A.; Muhammad, T.; Ellahi, R. On squeezed flow of couple stress nanofluid between two parallel plates. Results Phys. 2017, 7, 553–561. [Google Scholar] [CrossRef]
- Saif, R.S.; Hayat, T.; Ellahi, R.; Muhammad, T.; Alsaedi, A. Stagnation-point flow of second grade nanofluid towards a non-linear stretching surface with variable thickness. Results Phys. 2017, 7, 2821–2830. [Google Scholar] [CrossRef]
- Hayat, T.; Sajjad, R.; Muhammad, T.; Alsaedi, A.; Ellahi, R. On MHD non-linear stretching flow of Powell–Eyring nanomaterial. Results Phys. 2017, 7, 535–543. [Google Scholar] [CrossRef]
- Hayat, T.; Haider, F.; Muhammad, T.; Alsaedi, A. Darcy-Forchheimer flow due to a curved stretching surface with Cattaneo-Christov double diffusion: A numerical study. Results Phys. 2017, 7, 2663–2670. [Google Scholar] [CrossRef]
- Hayat, T.; Saif, R.S.; Ellahi, R.; Muhammad, T.; Ahmad, B. Numerical study for Darcy-Forchheimer flow due to a curved stretching surface with Cattaneo-Christov heat flux and homogeneous-heterogeneous reactions. Results Phys. 2017, 7, 2886–2892. [Google Scholar] [CrossRef]
- Saif, R.S.; Hayat, T.; Ellahi, R.; Muhammad, T.; Alsaedi, A. Darcy–Forchheimer flow of nanofluid due to a curved stretching surface. Int. J. Numer. Methods Heat Fluid Flow 2019, 29, 2–20. [Google Scholar] [CrossRef]
- Hayat, T.; Nawaz, M. Soret and Dufour effects on the mixed convection flow of a second-grade fluid subject to Hall and ion-slip currents. Int. J. Numer. Methods Fluids 2011, 67, 1073–1099. [Google Scholar] [CrossRef]
- Nawaz, M.; Alsaedi, A.; Hayat, T.; Alhothauli, M.S. Dufour and Soret effects in an axisymmetric stagnation point flow of second grade fluid with newtonian heating. J. Mech. 2013, 29, 27–34. [Google Scholar] [CrossRef]
- Nawaz, M.; Hayat, T.; Alsaedi, A. Dufour and Soret effects on MHD flow of viscous fluid between radially stretching sheets in porous medium. Appl. Math. Mech. 2012, 33, 1403–1418. [Google Scholar] [CrossRef]
- Hayat, T.; Nawaz, S.; Alsaedi, A.; Rafiq, M. Mixed convective peristaltic flow of water based nanofluids with Joule heating and convective boundary conditions. PLoS ONE 2016, 11, e0153537. [Google Scholar] [CrossRef] [Green Version]
- Naseem, T.; Nazir, U.; Sohail, M. Contribution of Dufour and Soret effects on hydromagnetized material comprising temperature-dependent thermal conductivity. Heat Transf. 2021, 50, 7157–7175. [Google Scholar] [CrossRef]
- Naseem, T.; Nazir, U.; El-Zahar, E.R.; Algelany, A.M.; Sohail, M. Numerical Computation of Dufour and Soret Effects on Radiated Material on a Porous Stretching Surface with Temperature-Dependent Thermal Conductivity. Fluids 2021, 6, 196. [Google Scholar] [CrossRef]
- Al-Mdallal QMSyam, M.I.; Anwar, M.N. A collocation-shooting method for solving fractional boundary value problems. Commun. Nonlinear Sci. Numer. Simul. 2010, 15, 3814–3822. [Google Scholar] [CrossRef]
- Chang, S.H. Numerical solution of Troesch’s problem by simple shooting method. Appl. Math. Comput. 2010, 216, 3303–3306. [Google Scholar] [CrossRef]
- Attili, B.S.; Syam, M.I. Efficient shooting method for solving two-point boundary value problems. Chaos Solitons Fractals 2008, 35, 895–903. [Google Scholar] [CrossRef]
- Lee, J.; Kim, D.H. An improved shooting method for computation of effectiveness factors in porous catalysts. Chem. Eng. Sci. 2005, 60, 5569–5573. [Google Scholar] [CrossRef]
- Nazir, U.; Sohail, M.; Alrabaiah, H.; Selim, M.M.; Thounthong, P.; Park, C. Inclusion of hybrid nanoparticles in hyperbolic tangent material to explore thermal transportation via finite element approach engaging Cattaneo-Christov heat flux. PLoS ONE 2021, 16, e0256302. [Google Scholar] [CrossRef] [PubMed]
- Qureshi, I.H.; Nawaz, M.; Abdel-Sattar, M.A.; Aly, S.; Awais, M. Numerical study of heat and mass transfer in MHD flow ofnanofluid in a porous medium with Soret and Dufour effects. Heat Transf. 2021, 50, 4501–4515. [Google Scholar] [CrossRef]
- Rana, S.; Nawaz, M.; Alharbi, S.O.; Malik, M.Y. Thermal enhancement in coolant using novel hybrid nanoparticles with mass transport. Case Stud. Therm. Eng. 2021, 28, 101467. [Google Scholar] [CrossRef]
- Hafeez, M.B.; Amin, R.; Nisar, K.S.; Jamshed, W.; Abdel-Aty, A.H.; Khashan, M.M. Heat transfer enhancement through nanofluids with applications in automobile radiator. Case Stud. Therm. Eng. 2021, 27, 01192. [Google Scholar] [CrossRef]
















| Physical Property | Ethylene Glycol (EG) | MOS2 | MOS2/SiO2 |
|---|---|---|---|
| 1113.5 | 2650 | 5060 | |
| 2430 | 730 | 397.746 | |
| 0.253 | 1.5 | 34.5 | |
| 0.0005 |
| Number of Elements | |||
|---|---|---|---|
| 30 | 0.008089866763 | 0.01503704758 | 0.02481424434 |
| 60 | 0.008692521344 | 0.008731223985 | 0.01864316747 |
| 90 | 0.008867852479 | 0.006377768777 | 0.01586843723 |
| 120 | 0.008952109139 | 0.005111048492 | 0.01419676870 |
| 150 | 0.009001959002 | 0.004307605387 | 0.01304491414 |
| 180 | 0.009034938370 | 0.003747398644 | 0.01218677926 |
| 210 | 0.009058498510 | 0.003331898105 | 0.01151399434 |
| 240 | 0.009076411866 | 0.003009949525 | 0.01096716142 |
| 270 | 0.009034320136 | 0.003009949525 | 0.01096716142 |
| 300 | 0.009094305031 | 0.003010348213 | 0.01092535030 |
| [45] | present results | |
| Nusselt number | Nusselt number | |
| 0.68 | 0.681052103137 | |
| 0.72141 | 0.723331807103 | |
| 0.82458 | 0.824720819103 |
| Shooting Method [47] | Finite Element Method | |
|---|---|---|
| 0.9391 | 0.93890213031 | |
| 1.06696 | 1.06691013039 |
| 0.2 | 0.797275 | 0.584809 | 0.471631 | 0.366215 | 0.515542 | 0.392980 | |
| 0.3 | 0.781452 | 0.582914 | 0.553971 | 0.361498 | 0.513625 | 0.437901 | |
| 0.4 | 0.775078 | 0.582143 | 0.587303 | 0.358824 | 0.512534 | 0.463449 | |
| 0.6 | 0.813044 | 0.696015 | 0.702877 | 0.359494 | 0.612130 | 0.591962 | |
| 0.4 | 0.831321 | 0.565637 | 0.360010 | 0.747694 | 0.623337 | 0.346218 | |
| 0.5 | 0.829379 | 0.782424 | 0.382862 | 0.737070 | 0.645848 | 0.344631 | |
| 0.6 | 0.810632 | 0.602874 | 0.357482 | 0.729593 | 0.661806 | 0.343501 | |
| 0.8 | 0.799329 | 0.623448 | 0.356074 | 0.746463 | 0.832262 | 0.372349 | |
| 0.0 | 1.097611 | 0.564346 | 0.350003 | 0.995086 | 0.618957 | 0.336153 | |
| 0.1 | 0.954371 | 0.576780 | 0.354613 | 0.862183 | 0.633571 | 0.340746 | |
| 0.2 | 0.819197 | 0.587380 | 0.358536 | 0.737070 | 0.645848 | 0.344631 | |
| 0.3 | 0.690322 | 0.596671 | 0.361961 | 0.617928 | 0.656470 | 0.348014 | |
Publisher’s Note: MDPI stays neutral with regard to jurisdictional claims in published maps and institutional affiliations. |
© 2021 by the authors. Licensee MDPI, Basel, Switzerland. This article is an open access article distributed under the terms and conditions of the Creative Commons Attribution (CC BY) license (https://creativecommons.org/licenses/by/4.0/).
Share and Cite
Hafeez, M.B.; Sumelka, W.; Nazir, U.; Ahmad, H.; Askar, S. Mechanism of Solute and Thermal Characteristics in a Casson Hybrid Nanofluid Based with Ethylene Glycol Influenced by Soret and Dufour Effects. Energies 2021, 14, 6818. https://doi.org/10.3390/en14206818
Hafeez MB, Sumelka W, Nazir U, Ahmad H, Askar S. Mechanism of Solute and Thermal Characteristics in a Casson Hybrid Nanofluid Based with Ethylene Glycol Influenced by Soret and Dufour Effects. Energies. 2021; 14(20):6818. https://doi.org/10.3390/en14206818
Chicago/Turabian StyleHafeez, Muhammad Bilal, Wojciech Sumelka, Umar Nazir, Hijaz Ahmad, and Sameh Askar. 2021. "Mechanism of Solute and Thermal Characteristics in a Casson Hybrid Nanofluid Based with Ethylene Glycol Influenced by Soret and Dufour Effects" Energies 14, no. 20: 6818. https://doi.org/10.3390/en14206818
APA StyleHafeez, M. B., Sumelka, W., Nazir, U., Ahmad, H., & Askar, S. (2021). Mechanism of Solute and Thermal Characteristics in a Casson Hybrid Nanofluid Based with Ethylene Glycol Influenced by Soret and Dufour Effects. Energies, 14(20), 6818. https://doi.org/10.3390/en14206818

