Investigation of Broadband Printed Biconical Antenna with Tapered Balun for EMC Measurements
Abstract
1. Introduction
2. Design Procedures
2.1. Antenna Design
2.2. Feeding Method
2.3. Parametric Study
2.3.1. The Width of the Virtual Slot between Two Trapezoidal Shapes
2.3.2. Balun Feeding Method with the Straight Line and Tapered Line
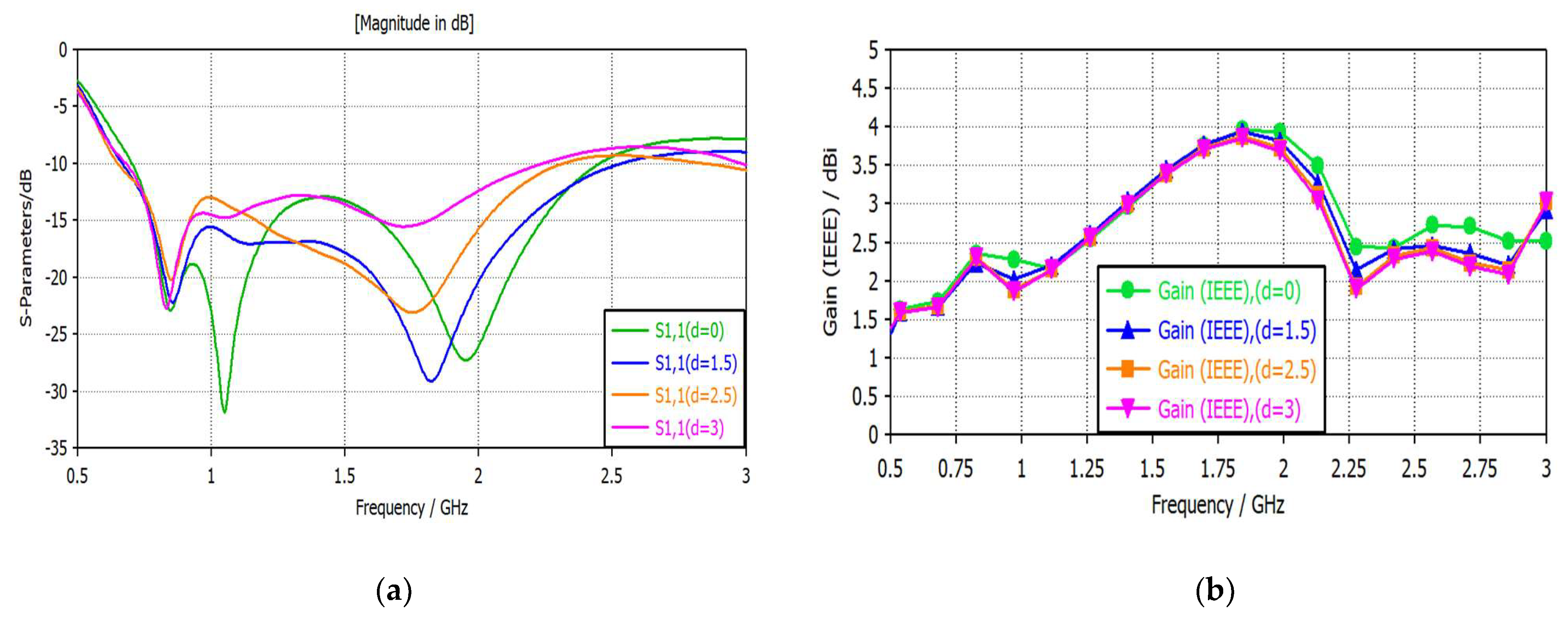
2.3.3. The Separation between the Trapezoidal Shapes (d)
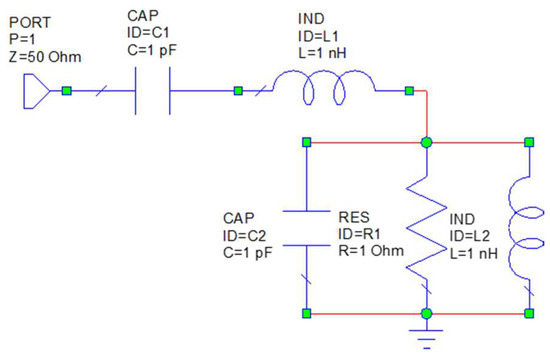
2.4. Equivalent Circuit
3. Fabrication Process and Measurement Results
3.1. Return Losses and VSWR
3.2. Surface Current Distribution
3.3. Gain and Radiation Efficiency
3.4. Antenna Factor (AF)
3.5. Radiation Pattern
4. Comparison between the Proposed Design and the Commercial Design
5. Conclusions
Author Contributions
Funding
Institutional Review Board Statement
Informed Consent Statement
Data Availability Statement
Conflicts of Interest
References
- Wang, X.; Chen, X.; Shi, X.; Bai, Y.; Wei, F.; Li, P. EMC design for an anti-jamming smart antenna system. In Proceedings of the 2009 5th Asia-Pacific Conference on Environmental Electromagnetics, Xi’an, China, 16–20 September 2009; pp. 196–199. [Google Scholar]
- Paul, C.R. Introduction to Electromagnetic Compatibility; John Wiley & Sons: Hoboken, NJ, USA, 2006; Volume 184. [Google Scholar]
- Kubík, Z.; Nikolayev, D.; Karban, P.; Skála, J.; Hromádka, M. Optimization of electrical properties of parallel plate antenna for EMC testing. J. Comput. Appl. Math. 2014, 270, 283–293. [Google Scholar]
- Kubík, Z.; Skála, J. Shielding Effectiveness Simulation of Small Perforated Shielding Enclosures Using FEM. Energies 2016, 9, 129. [Google Scholar] [CrossRef]
- Alnahwi, F.M.; Abdulhameed, A.A.; Swadi, H.L.; Abdullah, A.S. A Planar Integrated UWB/Reconfigurable Antenna with Continuous and Wide Frequency Tuning Range for Interweave Cognitive Radio Applications. Iran. J. Sci. Technol. Trans. Electr. Eng. 2019, 44, 729–739. [Google Scholar] [CrossRef]
- Stanislav, K.; Václav, M.; Jan, V.; Milan, A. Electromagnetic compatibility of arduino development platform in near and far-field. Int. J. Appl. Eng. Res. 2017, 12, 5047–5052. [Google Scholar]
- Namahoot, A.; Akkaraekthalin, P.; Chalermwisutkul, S. Design of a low-cost 1-20 GHz magnetic near-field probe with FR-4 printed circuit board. Int. J. RF Microw. Comput. Aided Eng. 2019, 29, e21958. [Google Scholar] [CrossRef]
- Mistry, K.K.; Lazaridis, P.I.; Zaharis, Z.D.; Chochliouros, I.P.; Loh, T.H.; Gravas, I.P.; Cheadle, D. Optimization of Log-Periodic TV Reception Antenna with UHF Mobile Communications Band Rejection. Electronics 2020, 9, 1830. [Google Scholar] [CrossRef]
- Alnahwi, F.; Abdulhameed, A.; Swadi, H.L.; Abdullah, A.S. A compact wide-slot UWB antenna with reconfigurable and sharp dual-band notches for underlay cognitive radio applications. Turk. J. Electr. Eng. Comput. Sci. 2019, 27, 94–105. [Google Scholar] [CrossRef]
- Alnahwi, F.; Al-Yasir, Y.I.A.; Abdulhameed, A.A.; Abdullah, A.S.; Abd-Alhameed, R. A Low-Cost Microwave Filter with Improved Passband and Stopband Characteristics Using Stub Loaded Multiple Mode Resonator for 5G Mid-Band Applications. Electronics 2021, 10, 450. [Google Scholar] [CrossRef]
- Kawakami, H.; Sato, G.; Wakabayashi, R.; Shimada, K. Conical log-periodic spiral antenna for microwave EMC/EMI measurement. In Proceedings of the IEEE Antennas and Propagation Society International Symposium 1997, Digest, Montreal, QC, Canada, 13–18 July 1997; pp. 538–541. [Google Scholar]
- Kim, K.-C.; Choi, B.J.; Jung, S.W. Characteristics of the Sleeve Dipole Antenna Used for EMC Applications. IEEE Access 2020, 8, 86957–86961. [Google Scholar] [CrossRef]
- Bang, J.; Han, C.; Jung, K.; Choi, J. High-Frequency Performance Improvement of LPDA for EMC/EMI Measurements. In Proceedings of the 2020 International Symposium on Antennas and Propagation (ISAP), Osaka, Japan, 25–28 January 2021; pp. 621–622. [Google Scholar]
- Kawakami, H.; Tanioka, M.; Wakabayashi, R. Circularly Polarized Log Periodic Dipole Antennas. In Proceedings of the 2020 International Applied Computational Electromagnetics Society Symposium (ACES), Monterey, CA, USA, 27–31 July 2020; pp. 1–2. [Google Scholar]
- Gerber, M.; Odendaal, J.W.; Joubert, J. DRGH Antenna With Improved Gain and Beamwidth Performance. IEEE Trans. Antennas Propag. 2019, 68, 4060–4065. [Google Scholar] [CrossRef]
- Balanis, C.A. Antenna Theory: Analysis and Design; John Wiley & Sons: Hoboken, NJ, USA, 2015. [Google Scholar]
- Mistry, K.K.; Lazaridis, P.I.; Zaharis, Z.D.; Xenos, T.D.; Tziris, E.N.; Glover, I.A. An optimal design of printed log-periodic antenna for L-band EMC applications. In Proceedings of the 2018 IEEE International Symposium on Electromagnetic Compatibility and 2018 IEEE Asia-Pacific Symposium on Electromagnetic Compatibility (EMC/APEMC), Suntec City, Singapore, 14–18 May 2018; pp. 1150–1155. [Google Scholar]
- Ahirwar, S.; Ramakrishna, D.; Pandharipande, V. Design and development of a broadband planar dipole antenna. In Advances in Decision Sciences, Image Processing, Security and Computer Vision; Springer: Cham, Switzerlands, 2020; pp. 185–193. [Google Scholar] [CrossRef]
- Lin, F.; Qi, Y.; Fan, J.; Jiao, Y.-C. 0.7–20-GHz dual-polarized bilateral tapered slot antenna for EMC measurements. IEEE Trans. Electromagn. Compat. 2014, 56, 1271–1275. [Google Scholar] [CrossRef]
- Mallahzadeh, A.; Pazoki, R.; Karimkashi, S. A new UWB skeletal antenna for EMC applications. In Proceedings of the 2007 International Symposium on Microwave, Antenna, Propagation and EMC Technologies for Wireless Communications, Hangzhou, China, 16–17 August 2007; pp. 543–546. [Google Scholar]
- Hacene, Y.; Shuguo, X. Study of a novel ultra-wideband monopole antenna for EMC measurement applications. In Proceedings of the 2012 6th Asia-Pacific Conference on Environmental Electromagnetics (CEEM), Shanghai, China, 6–9 November 2012; pp. 393–395. [Google Scholar]
- Tziris, E.N.; Cosmas, J.P.; Zaharis, Z.D.; Xenos, T.D.; Lazaridis, P.I.; Mistry, K.M.; Glover, I.A. Invasive weed optimized planar elliptical dipole antenna for ultra-wideband EMC applications. In Proceedings of the 2018 IEEE International Symposium on Electromagnetic Compatibility and 2018 IEEE Asia-Pacific Symposium on Electromagnetic Compatibility (EMC/APEMC), Suntec City, Singapore, 14–18 May 2018; pp. 233–236. [Google Scholar]
- Sapuan, S.Z.; Kazemipour, A.; Jenu, M.Z.M. Direct feed biconical antenna as a reference antenna. In Proceedings of the 2011 IEEE International RF & Microwave Conference, Seremban, Malaysia, 12–14 December 2011; pp. 5–8. [Google Scholar]
- Alijani, M.G.; Sheikh, S.; Kishk, A. Development of Closed-Form Formula for Quick Estimation of Antenna Factor. In Proceedings of the 2021 15th European Conference on Antennas and Propagation (EuCAP), Dusseldorf, Germany, 22–26 March 2021; pp. 1–5. [Google Scholar]
- Sapuan, S.Z.; Jenu, M.Z.M. Time domain analysis of direct-feed biconical antenna for Antenna calibration and EMC measurement. In Proceedings of the 2016 IEEE Asia-Pacific Conference on Applied Electromagnetics (APACE), Langkawi, Malaysia, 11–13 December 2016; pp. 198–201. [Google Scholar]
- Kuo, L.-C.; Chuang, H.-R.; Kan, Y.-C.; Huang, T.-C.; Ko, C.-H. A study of planar printed dipole antennas for wireless communication applications. J. Electromagn. Waves Appl. 2007, 21, 637–652. [Google Scholar] [CrossRef]
- Uduwawala, D. A Comprehensive Study of Resistor-Loaded Planar Dipole Antennas for Ground Penetrating Radar Applications. Ph.D. Thesis, KTH Royal Institute of Technology, Stockholm, Sweden, 2006. [Google Scholar]
- Proudfoot, P.M. A Printed Circuit Folded Dipole with Integrated Balun; Rome Air Development Center Griffiss AFB NY, 1989; Available online: https://www.tib.eu/de/suchen/id/ntis%3Asid~oai%253Ads2%253Antis%252F531a0f0502b803781c022a7b (accessed on 24 June 2021).
- Studio, C.M.J.C.S.T. 3D EM Simulation Software; 2014; Available online: https://www.microwavejournal.com/authors/2569-computer-simulation-technology-cst-darmstadt-germany?page=2 (accessed on 24 June 2021).
- Islam, M.R. Study and Implementation of Wideband Bow-Tie Antennas. 2017. Available online: https://digitalcommons.georgiasouthern.edu/etd/1674 (accessed on 24 June 2021).
- Sapuan, S.Z.; Herie, F.H.; Jenu, M.Z.M. A new small sized wideband biconical antenna for Electromagnetic Compatibility (EMC) measurements. In Proceedings of the 2016 IEEE Asia-Pacific Conference on Applied Electromagnetics (APACE), Langkawi, Malaysia, 11–13 December 2016; pp. 222–225. [Google Scholar]
- Tuovinen, T.; Berg, M. Impedance dependency on planar broadband dipole dimensions: An examination with antenna equivalent circuits. Prog. Electromagn. Res. 2014, 144, 249–260. [Google Scholar] [CrossRef][Green Version]
- Sapuan, S.Z.; Jenu, M.Z.M.; Kazemipour, A. Calibration of calculable wideband direct feed biconical antenna for EMC measurements. In Proceedings of the 2013 Asia-Pacific Symposium on Electromagnetic Compatibility (APEMC), Melbourne, VIC, Australia, 20–23 May 2013; pp. 1–4. [Google Scholar]
- McLean, J.; Sutton, R.; Hoffman, R. Interpreting Antenna Performance Parameters for EMC Applications: Part 3: Antenna Factor; 2004; Available online: https://www.tdkrfsolutions.tdk.com (accessed on 24 June 2021).
- McLean, J.; Sutton, R.; Hoffman, R.; TDK RF Solutions. Interpreting Antenna Performance Parameters for EMC Applications Part 1: Radiation Efficiency and Input Impedance Match; 2007; Available online: https://www.tdkrfsolutions.tdk.com (accessed on 24 June 2021).
- BicoLOG 20300. (n.d.). Aaronia Shop. Available online: https://aaronia-shop.com/products/biconical-antenna-bicolog-20300 (accessed on 24 June 2021).


















| Parameter | Value/mm | Parameter | Value/mm |
|---|---|---|---|
| 150 | 90 | ||
| 71 | 80 | ||
| 3 | 14 | ||
| 1.5 | 40 | ||
| 40 | 18 |
| Element No. | 1 | 2 | 3 | 4 | 5 | 6 |
|---|---|---|---|---|---|---|
| R/Ω | - | 51 | 19.5 | 36 | 5.5 | - |
| L/nH | 0.37 | 5.6 | 1.22 | 1.5 | 0.6 | 4.8 |
| C/pF | 9 | 5.5 | 4.3 | 5.4 | 10 | 6.3 |
| Specifications | BicoLOG 20300 | Proposed Design |
|---|---|---|
| Dimensions/mm | 350 × 160 × 140 | 150 × 90 × 1.6 |
| Design | Biconical | Printed biconical |
| Substrate | - | FR-4 |
| Weight/g | 350 | 50 |
| Gain/dBi | −45–1 | 2–3.8 |
| Frequency range/MHz | 20–3000 | 650–2300 |
| Antenna Factor *(1)/dBm−1 | 22–44 | 24–36 |
| RF Connector Picture | SMA Female![]() | SMA Female![]() |
| Frequency/GHz | AF (BicoLOG 20300)/dBm−1 | AF (Proposed Design)/dBm−1 |
|---|---|---|
| 0.5 | 22 | 24 |
| 1 | 28 | 38 |
| 1.5 | 29 | 30 |
| 2 | 39 | 33 |
| 2.5 | 42 | 36 |
Publisher’s Note: MDPI stays neutral with regard to jurisdictional claims in published maps and institutional affiliations. |
© 2021 by the authors. Licensee MDPI, Basel, Switzerland. This article is an open access article distributed under the terms and conditions of the Creative Commons Attribution (CC BY) license (https://creativecommons.org/licenses/by/4.0/).
Share and Cite
Abdulhameed, A.A.; Kubík, Z. Investigation of Broadband Printed Biconical Antenna with Tapered Balun for EMC Measurements. Energies 2021, 14, 4013. https://doi.org/10.3390/en14134013
Abdulhameed AA, Kubík Z. Investigation of Broadband Printed Biconical Antenna with Tapered Balun for EMC Measurements. Energies. 2021; 14(13):4013. https://doi.org/10.3390/en14134013
Chicago/Turabian StyleAbdulhameed, Abdulghafor A., and Zdeněk Kubík. 2021. "Investigation of Broadband Printed Biconical Antenna with Tapered Balun for EMC Measurements" Energies 14, no. 13: 4013. https://doi.org/10.3390/en14134013
APA StyleAbdulhameed, A. A., & Kubík, Z. (2021). Investigation of Broadband Printed Biconical Antenna with Tapered Balun for EMC Measurements. Energies, 14(13), 4013. https://doi.org/10.3390/en14134013



