Lithium-Ion Polymer Battery for 12-Voltage Applications: Experiment, Modelling, and Validation
Abstract
1. Introduction
2. Battery Modelling from Cell to Pack
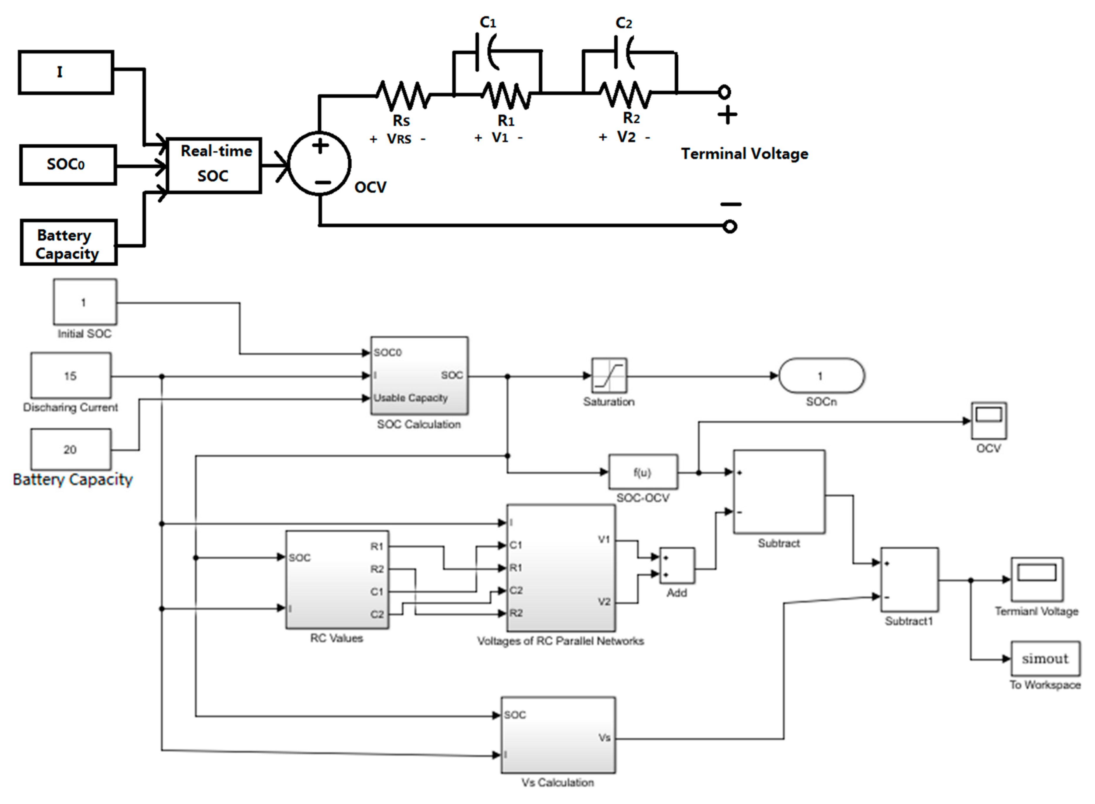
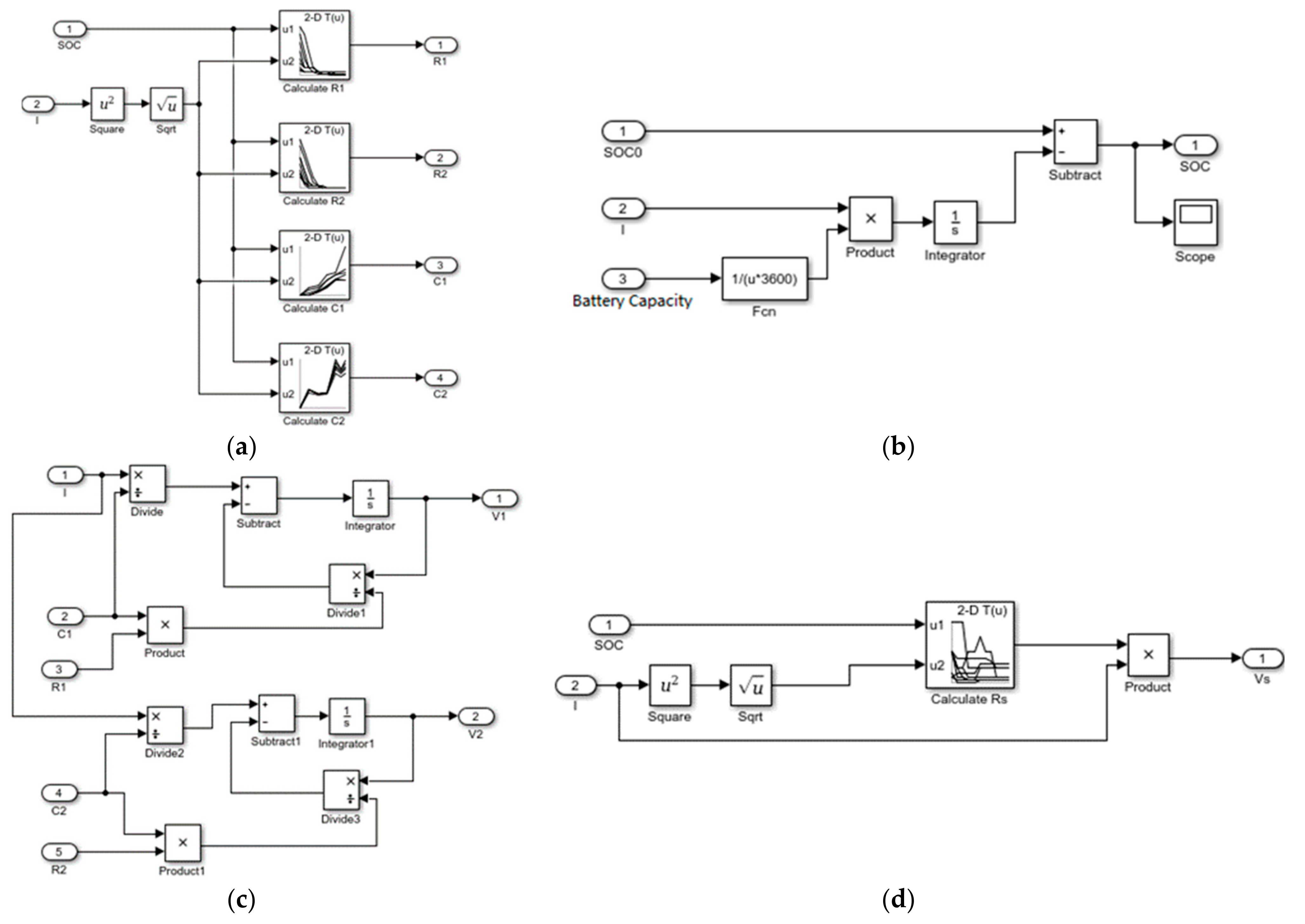
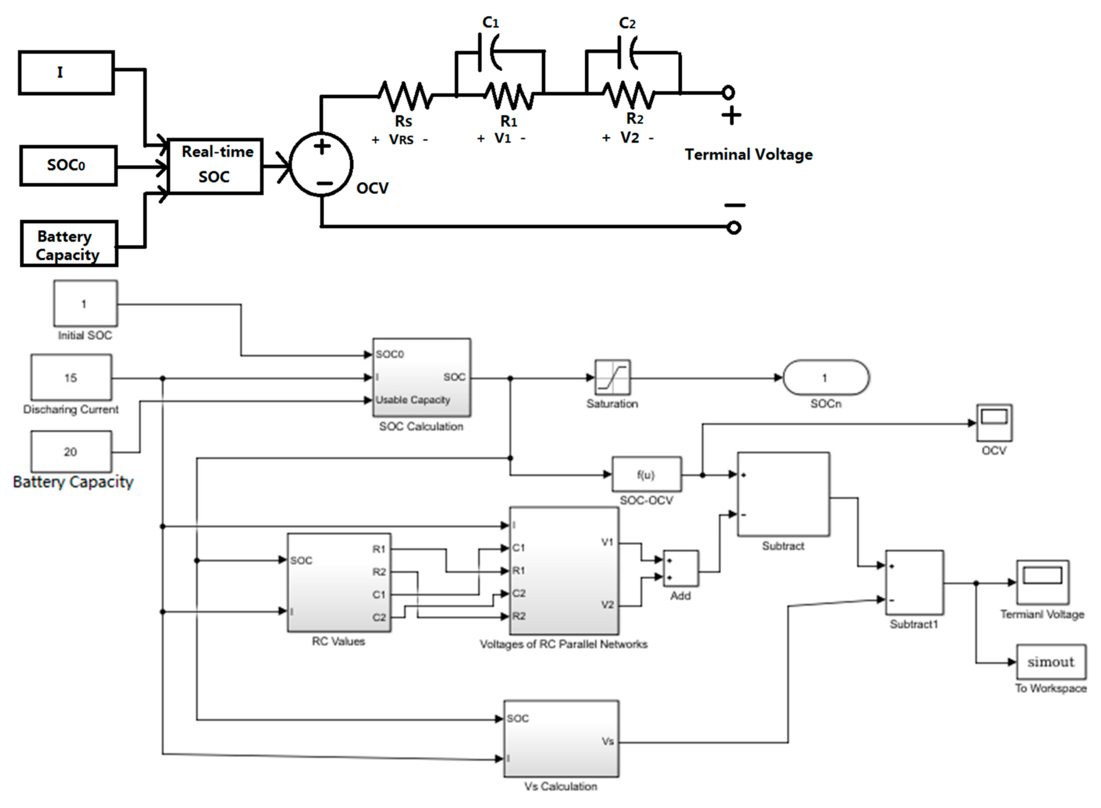
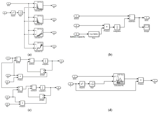
2.1. An Enhanced Equivalent Electric Circuit Cell Model
2.2. Cell Thermal Model
2.3. Battery Module and Pack Model
3. Experiment and Model Validation
3.1. Battery Cell Model Calibration and Validation
3.2. Cell Thermal Experiment and Validation
3.3. Battery Module Experiment and Validation
4. Twelve-Volt Battery Pack Model
5. Conclusions
Author Contributions
Funding
Conflicts of Interest
References
- Hesse, H.C.; Schimpe, M.; Kucevic, D.; Jossen, A. Lithium-ion battery storage for the grid - a review of stationary battery storage system design tailored for applications in modern power grids. Energies 2017, 10, 2107. [Google Scholar] [CrossRef]
- Larson, S. Energy Storage in Utility Systems. 2019. Available online: https://www.eiseverywhere.com/file_uploads/05612c1b0b638b14d1ede35138c07afc_EnergyStorage_HRS_2019-02-04.pdf (accessed on 20 August 2019).
- Porsche Offers Li-ion Starter Battery Option. 23 November 2009. Available online: http://www.greencarcongress.com/2009/11/porsche-liion-20091123.html (accessed on 30 May 2019).
- Ding, Y.; Zanardelli, S.; Skalny, D.; Toomey, L. Technical challenges for vehicle 14V/28V lithium ion battery replacement. In Proceedings of the SAE International 2011 World Congress, Detroit, MI, USA, 12–14 April 2011. Paper No. 2011-01-1375. [Google Scholar]
- Nunez, F.; Pugsley, J.; Shields, R.; Heilbrun, R.; Dobley, A. 6T format lithium ion batteries in 12V and 24V configurations. In Proceedings of the Joint Service Power Expo, Cincinnati, OH, USA, 26 August 2015. [Google Scholar]
- Reddy, T. (Ed.) Linden’s Handbook of Batteries, 4th ed.; McGraw Hill: New York, NY, USA, 2010; p. 27.3. [Google Scholar]
- Huggins, R. Energy Storage; Springer: Cham, Switzerland, 2016; pp. 323–338. [Google Scholar]
- Ji, Y.; Zhang, Y.; Wang, C.Y. Li-ion cell operation at low temperatures. J. Electrochem. Soc. 2013, 160, 636–649. [Google Scholar] [CrossRef]
- Pesaran, A.; Santhanagopalan, S.; Kim, G.H. Addressing the impact of temperature extremes on large format Li-ion batteries for vehicle applications. In Proceedings of the 30th International Battery Seminar, Ft. Lauderdale, FL, USA, 10–14 May 2013. [Google Scholar]
- Pesaran, A. Battery thermal models for hybrid vehicle simulations. J. Power Sources 2002, 110, 377–382. [Google Scholar] [CrossRef]
- Kim, J.; Oh, J.; Lee, H. Review on battery thermal management system for electric vehicles. J. Appl. Therm. Eng. 2019, 149, 192–212. [Google Scholar] [CrossRef]
- Belt, J.R.; Ho, C.D.; Miller, T.J.; Habib, M.A.; Duong, T.Q. The effect of temperature on capacity and power in cycled lithium ion batteries. J. Power Sources 2005, 142, 354–360. [Google Scholar] [CrossRef]
- Fan, J.; Tan, S. Studies on charging lithium-ion cells at low temperatures. J. Electrochem. Soc. 2006, 153, 1081–1092. [Google Scholar] [CrossRef]
- Ping, P.; Peng, R.; Kong, D.; Chen, G.; Wen, J. Investigation on thermal management performance of PCM-fin structure for Li-ion battery module in high-temperature environment. J. Energy Convers. Manag. 2018, 176, 131–146. [Google Scholar] [CrossRef]
- Li, J.; Mazzola, M.S. Accurate battery pack modelling for automotive applications. J. Power Sources 2013, 237, 215–228. [Google Scholar] [CrossRef]
- Githin, K.; Prasad, G.K.; Rahn, C.D. Reduced order impedance models of lithium ion batteries. J. Dyn. Sys. Meas. Control 2014, 136, 041012. [Google Scholar]
- Putra, W.S.; Dewangga, B.R.; Cahyadi, A. Current estimation using Thevenin battery model. In Proceedings of the Electric Vehicular Technology and Industrial, Mechanical, Electrical and Chemical Engineering Conference, Surakarta, Indonesia, 4–5 November 2015. [Google Scholar]
- Barsali, S.; Ceraolo, M. Dynamical models of lead-acid batteries: Implementation issues. IEEE Trans. Energy Convers 2002, 17, 16–23. [Google Scholar] [CrossRef]
- Schweighofer, B.; Raab, K.M.; Brasseur, G. Modelling of high power automotive batteries by the use of an automated test system. IEEE Trans. Instrum. Meas. 2003, 52, 1087–1091. [Google Scholar] [CrossRef]
- Buller, S.; Thele, M.; De Doncker, R.W.; Karden, E. Impedance based simulation models of supercapacitors and Li-ion batteries for power electronic applications. In Proceedings of the Industry Applications Conference, Salt Lake City, UT, USA, 12–16 October 2003. [Google Scholar]
- Baudry, P.; Neri, M.; Gueguen, M.; Lonchampt, G. Electro-thermal modelling of polymer lithium batteries for starting period and pulse power. J. Power Sources 1995, 54, 393–396. [Google Scholar] [CrossRef]
- Rao, R.; Vrudhula, S.; Rakhmatov, D.N. Battery modelling for energy-aware system design. Computer 2003, 36, 77–87. [Google Scholar]
- Benini, L.; Castelli, G.; Macii, A.; Macii, E.; Poncino, M.; Scarsi, R. Discrete-time battery models for system-level low-power design. IEEE Trans. VLSI Syst. 2001, 9, 630–640. [Google Scholar] [CrossRef]
- Gold, S. A PSPICE macromodel for lithium-ion batteries. In Proceedings of the Twelfth Annual Battery Conference on Applications and Advances, Long Beach, CA, USA, 14–17 January 1997; pp. 215–222. [Google Scholar]
- Camacho-Solorio, L.; Krstic, M.; Klein, R.; Mirtabatabaei, A.; Moura, S.J. State estimation for an electrochemical model of multiple-material lithium-ion batteries. In Proceedings of the ASME 2016 Dynamic Systems and Control Conference, Minneapolis, MN, USA, 12–14 October 2016. [Google Scholar]
- Chen, M.; Rincon-Mora, G.A. Accurate electrical battery model capable of predicting runtime and I-V performance. IEEE Trans. on Energy Convers. 2006, 21, 504–511. [Google Scholar] [CrossRef]
- Yao, L.W.; Aziz, J.A.; Kong, P.; Idris, N.R. Modelling of lithium-ion battery using MATLAB/Simulink. In Proceedings of the IECON 2013—39th Annual Conference of the IEEE Industrial Electronics Society, Vienna, Austria, 10–13 November 2013. [Google Scholar]
- Garcia-Valle, R.; Peças Lopes, J.A. Electric Vehicle Integration into Modern Power Networks; Springer Science+Business Media: New York, NY, USA, 2013; pp. 36–42. [Google Scholar]
- Dao, T.; Schmitke, C. Developing mathematical models of batteries in modelica for energy storage applications. In Proceedings of the 11th International Modelica Conference, Versailles, France, 21–23 September 2015. [Google Scholar]
- Liu, Y.; Liao, Y.G.; Lai, M.C. Development and validation of a lithium-ion polymer battery cell model for 12V SLI battery applications. In Proceedings of the ASME International Design Engineering Technical Conferences and Computer & Information in Engineering Conference, Quebec City, QC, Canada, 26–29 August 2018. [Google Scholar]
- MathWorks. Available online: https://www.mathworks.com/help/physmod/sps/powersys/ref/battery.html (accessed on 1 March 2019).
- Liu, Y.; Liao, Y.G.; Lai, M.C. Ambient temperature effect on performance of a lithium-ion polymer battery cell for 12-voltage applications. In Proceedings of the ASME International Mechanical Engineering Congress and Exposition, Salt Lake City, UT, USA, 11–14 November 2019. [Google Scholar]
- Liu, Y.; Liao, Y.G.; Lai, M.C. Modelling and validation of lithium-ion polymer SLI battery. In Proceedings of the SAE International 2019 World Congress, Detroit, MI, USA, 9–11 April 2019. Paper No. 2019-01-0594. [Google Scholar] [CrossRef]
- Battery Manager 4 Manual, Digatron Power Electronics, Inc. 2014. Available online: http://www.digatron.com/nc/en/home/ (accessed on 8 March 2019).
- Ceraolo, M.; Huria, T.; Pede, G.; Vellucci, F. Lithium-ion starting-lighting-ignition batteries: Examining the feasibility. In Proceedings of the 2011 IEEE Vehicle Power and Propulsion Conference, Chicago, IL, USA, 5–8 September 2011. [Google Scholar]
- Fehrenbacher, C. 12V Li-ion batteries—Ready for Mainstream adoption. In Proceedings of the Advanced Automotive Battery Conference, Mainz, Germany, 30 January 30–2 February 2017. [Google Scholar]















| Discharging Current | ||||||
|---|---|---|---|---|---|---|
| 10 A | 20 A | 40 A | ||||
| Ambient Temp (°C) | Experiment | Simulation | Experiment | Simulation | Experiment | Simulation |
| V (50% DOD) Dis. time (s) | V (50% DOD) Dis. time (s) | V (50% DOD) Dis. time (s) | ||||
| –20 | 3.15; 4200 | 3.15; 4000 | 3.05; 2072 | 3.07; 2010 | 2.95; 1076 | 3.02; 1020 |
| –10 | 3.17; 4955 | 3.22; 4945 | 3.14; 2410 | 3.16; 2319 | 3.07; 1220 | 3.12; 1235 |
| 0 | 3.32; 5660 | 3.37; 5893 | 3.38; 2835 | 3.32; 2856 | 3.17; 1427 | 3.26; 1436 |
| 20 | 3.56; 7143 | 3.57; 7193 | 3.54; 3533 | 3.54; 3595 | 3.45; 1712 | 3.46; 1788 |
| 50 | 3.71; 7602 | 3.80; 7175 | 3.62; 3701 | 3.76; 3600 | 3.52; 1745 | 3.68; 1799 |
© 2020 by the authors. Licensee MDPI, Basel, Switzerland. This article is an open access article distributed under the terms and conditions of the Creative Commons Attribution (CC BY) license (http://creativecommons.org/licenses/by/4.0/).
Share and Cite
Liu, Y.; Liao, Y.G.; Lai, M.-C. Lithium-Ion Polymer Battery for 12-Voltage Applications: Experiment, Modelling, and Validation. Energies 2020, 13, 638. https://doi.org/10.3390/en13030638
Liu Y, Liao YG, Lai M-C. Lithium-Ion Polymer Battery for 12-Voltage Applications: Experiment, Modelling, and Validation. Energies. 2020; 13(3):638. https://doi.org/10.3390/en13030638
Chicago/Turabian StyleLiu, Yiqun, Y. Gene Liao, and Ming-Chia Lai. 2020. "Lithium-Ion Polymer Battery for 12-Voltage Applications: Experiment, Modelling, and Validation" Energies 13, no. 3: 638. https://doi.org/10.3390/en13030638
APA StyleLiu, Y., Liao, Y. G., & Lai, M.-C. (2020). Lithium-Ion Polymer Battery for 12-Voltage Applications: Experiment, Modelling, and Validation. Energies, 13(3), 638. https://doi.org/10.3390/en13030638
